Limonin Exhibits Anti-Inflammatory Effects by Inhibiting mTORC1 and Mitochondrial Reactive Oxygen Species in Psoriatic-like Skin Inflammation
Abstract
1. Introduction
2. Material and Methods
2.1. Chemicals
2.2. Animals
2.3. In Vitro Analysis
2.4. TPA-Induced Psoriasis Model
2.5. Florescence-Activated Cell Sorting Analysis
2.6. Histological Analysis
2.7. Quantitative Real-Time Polymerase Chain Reaction (qPCR)
2.8. Oxygen Consumption Rate
2.9. Glucose Uptake Assay
2.10. Mitochondrial ROS Rate
2.11. Western Blotting
2.12. Statistical Analysis
3. Results
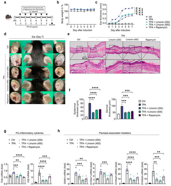
3.1. Limonin Improves Symptoms and Suppresses Amplified Psoriasis-Related Genes in TPA-Induced Psoriasis Mouse
3.2. Limonin Suppresses the Expansion of Inflammatory Myeloid Cells in the Skin of TPA-Induced Psoriasis Mouse Model
3.3. Limonin Inhibits the Expansion of Th1/Th17 Cells and Induces the Production of Regulatory T Cells in TPA-Induced Psoriasis Mice
3.4. Limonin Reduces Mitochondrial ROS Production and Regulates Energy Metabolism in the Inflamed Skin of TPA-Induced Psoriasis Mice
3.5. Limonin Inhibits the mTOR Signaling Pathway by Inducing AMPK Activity in TPA-Induced Psoriasis Mice
3.6. Limonin Regulates mTOR Signaling, Mitochondrial ROS, and Inflammatory Factors via AMPK in IL-17-Stimulated Keratinocytes
4. Discussion
5. Conclusions
Supplementary Materials
Author Contributions
Funding
Institutional Review Board Statement
Informed Consent Statement
Data Availability Statement
Conflicts of Interest
References
- Lebwohl, M. Psoriasis. Lancet 2003, 361, 1197–1204. [Google Scholar] [CrossRef] [PubMed]
- Kimball, A.B.; Jacobson, C.; Weiss, S.; Vreeland, M.G.; Wu, Y. The psychosocial burden of psoriasis. Am. J. Clin. Dermatol. 2005, 6, 383–392. [Google Scholar] [CrossRef] [PubMed]
- Elder, J.T.; Bruce, A.T.; Gudjonsson, J.E.; Johnston, A.; Stuart, P.E.; Tejasvi, T.; Voorhees, J.J.; Abecasis, G.R.; Nair, R.P. Molecular Dissection of Psoriasis: Integrating Genetics and Biology. J. Investig. Dermatol. 2010, 130, 1213–1226. [Google Scholar] [CrossRef] [PubMed]
- Lowes, M.A.; Kikuchi, T.; Fuentes-Duculan, J.; Cardinale, I.; Zaba, L.C.; Haider, A.S.; Bowman, E.P.; Krueger, J.G. Psoriasis vulgaris lesions contain discrete populations of Th1 and Th17 T cells. J. Investig. Dermatol. 2008, 128, 1207–1211. [Google Scholar] [CrossRef] [PubMed]
- Lowes, M.A.; Suárez-Fariñas, M.; Krueger, J.G. Immunology of Psoriasis. Annu. Rev. Immunol. 2014, 32, 227–255. [Google Scholar] [CrossRef]
- Boehncke, W.-H.; Schön, M.P. Psoriasis. Lancet 2015, 386, 983–994. [Google Scholar] [CrossRef]
- Elloso, M.M.; Gomez-Angelats, M.; Fourie, A.M. Targeting the Th17 pathway in psoriasis. J. Leukoc. Biol. 2012, 92, 1187–1197. [Google Scholar] [CrossRef]
- Lee, H.J.; Kim, M. Challenges and Future Trends in the Treatment of Psoriasis. Int. J. Mol. Sci. 2023, 24, 13313. [Google Scholar] [CrossRef]
- Joo, K.; Karsulovic, C.; Sore, M.; Hojman, L. Pivotal Role of mTOR in Non-Skin Manifestations of Psoriasis. Int. J. Mol. Sci. 2024, 25, 6778. [Google Scholar] [CrossRef]
- Wroński, A.; Wójcik, P. Impact of ROS-Dependent Lipid Metabolism on Psoriasis Pathophysiology. Int. J. Mol. Sci. 2022, 23, 12137. [Google Scholar] [CrossRef]
- Xu, J.; Chen, H.; Qian, H.; Wang, F.; Xu, Y. Advances in the modulation of ROS and transdermal administration for anti-psoriatic nanotherapies. J. Nanobiotechnology 2022, 20, 448. [Google Scholar] [CrossRef] [PubMed]
- Sarandi, E.; Krueger-Krasagakis, S.; Tsoukalas, D.; Sidiropoulou, P.; Evangelou, G.; Sifaki, M.; Rudofsky, G.; Drakoulis, N.; Tsatsakis, A. Psoriasis immunometabolism: Progress on metabolic biomarkers and targeted therapy. Front. Mol. Biosci. 2023, 10, 1201912. [Google Scholar] [CrossRef] [PubMed]
- Hvid, H.; Teige, I.; Kvist, P.H.; Svensson, L.; Kemp, K. TPA induction leads to a Th17-like response in transgenic K14/VEGF mice: A novel in vivo screening model of psoriasis. Int. Immunol. 2008, 20, 1097–1106. [Google Scholar] [CrossRef] [PubMed]
- Castagna, M.; Takai, Y.; Kaibuchi, K.; Sano, K.; Kikkawa, U.; Nishizuka, Y. Direct activation of calcium-activated, phospholipid-dependent protein kinase by tumor-promoting phorbol esters. J. Biol. Chem. 1982, 257, 7847–7851. [Google Scholar] [CrossRef]
- Van Der Fits, L.; Mourits, S.; Voerman, J.S.; Kant, M.; Boon, L.; Laman, J.D.; Cornelissen, F.; Mus, A.M.; Florencia, E.; Prens, E.P.; et al. Imiquimod-induced psoriasis-like skin inflammation in mice is mediated via the IL-23/IL-17 axis. J. Immunol. 2009, 182, 5836–5845. [Google Scholar] [CrossRef]
- Gualdani, R.; Cavalluzzi, M.M.; Lentini, G.; Habtemariam, S. The Chemistry and Pharmacology of Citrus Limonoids. Molecules 2016, 21, 1530. [Google Scholar] [CrossRef]
- Chidambara Murthy, K.N.; Jayaprakasha, G.K.; Kumar, V.; Rathore, K.S.; Patil, B.S. Citrus limonin and its glucoside inhibit colon adenocarcinoma cell proliferation through apoptosis. J. Agric. Food Chem. 2011, 59, 2314–2323. [Google Scholar] [CrossRef]
- Chidambara Murthy, K.N.; Jayaprakasha, G.K.; Safe, S.; Patil, B.S. Citrus limonoids induce apoptosis and inhibit the proliferation of pancreatic cancer cells. Food Funct. 2021, 12, 1111–1120. [Google Scholar] [CrossRef]
- Kim, J.; Jayaprakasha, G.K.; Patil, B.S. Limonoids and their anti-proliferative and anti-aromatase properties in human breast cancer cells. Food Funct. 2013, 4, 258–265. [Google Scholar] [CrossRef]
- Jin, J.; Lv, X.; Wang, B.; Ren, C.; Jiang, J.; Chen, H.; Chen, X.; Gu, M.; Pan, Z.; Tian, N.; et al. Limonin Inhibits IL-1β-Induced Inflammation and Catabolism in Chondrocytes and Ameliorates Osteoarthritis by Activating Nrf2. Oxidative Med. Cell. Longev. 2021, 2021, 7292512. [Google Scholar] [CrossRef]
- Yang, R.; Yu, H.; Chen, J.; Zhu, J.; Song, C.; Zhou, L.; Sun, Y.; Zhang, Q. Limonin Attenuates LPS-Induced Hepatotoxicity by Inhibiting Pyroptosis via NLRP3/Gasdermin D Signaling Pathway. J. Agric. Food Chem. 2021, 69, 982–991. [Google Scholar] [CrossRef] [PubMed]
- Jin, S.E.; Seo, C.-S.; Jeon, W.-Y.; Oh, Y.J.; Shin, H.-K.; Jeong, H.G.; Ha, H. Evodiae Fructus extract suppresses inflammatory response in HaCaT cells and improves house dust mite-induced atopic dermatitis in NC/Nga mice. Sci. Rep. 2024, 14, 472. [Google Scholar] [CrossRef] [PubMed]
- Manners, G.D.; Jacob, R.A.; Breksa; Schoch, T.K.; Hasegawa, S. Bioavailability of Citrus Limonoids in Humans. J. Agric. Food Chem. 2003, 51, 4156–4161. [Google Scholar] [CrossRef] [PubMed]
- Hiraganahalli Bhaskarmurthy, D.; Evan Prince, S. Effect of Baricitinib on TPA-induced psoriasis like skin inflammation. Life Sci. 2021, 279, 119655. [Google Scholar] [CrossRef]
- Madsen, M.; Hansen, P.R.; Nielsen, L.B.; Hartvigsen, K.; Pedersen, A.E.; Christensen, J.P.; Aarup, A.; Pedersen, T.X. Effect of 12-O-tetradecanoylphorbol-13-acetate-induced psoriasis-like skin lesions on systemic inflammation and atherosclerosis in hypercholesterolaemic apolipoprotein E deficient mice. BMC Dermatol. 2016, 16, 9. [Google Scholar] [CrossRef]
- Ti, C.; Chen, H.; Zhou, W.; Bian, A.; Hu, P.; Miao, Y.; Shao, T.; Liu, M.; Chen, Y.; Yi, Z. WB518, a novel STAT3 inhibitor, effectively alleviates IMQ and TPA-induced animal psoriasis by inhibiting STAT3 phosphorylation and Keratin 17. Int. Immunopharmacol. 2024, 127, 111344. [Google Scholar] [CrossRef]
- Park, S.; Jang, J.; Kim, H.J.; Jung, Y. Unveiling multifaceted roles of myeloid innate immune cells in the pathogenesis of psoriasis. Mol. Asp. Med. 2024, 99, 101306. [Google Scholar] [CrossRef]
- Sreedhar, A.; Aguilera-Aguirre, L.; Singh, K.K. Mitochondria in skin health, aging, and disease. Cell Death Dis. 2020, 11, 444. [Google Scholar] [CrossRef]
- Guo, J.; Zhang, H.; Lin, W.; Lu, L.; Su, J.; Chen, X. Signaling pathways and targeted therapies for psoriasis. Signal Transduct. Target. Ther. 2023, 8, 437. [Google Scholar] [CrossRef]
- Greb, J.E.; Goldminz, A.M.; Elder, J.T.; Lebwohl, M.G.; Gladman, D.D.; Wu, J.J.; Mehta, N.N.; Finlay, A.Y.; Gottileb, A.B. Psoriasis. Nat. Rev. Dis. Primers 2016, 2, 16082. [Google Scholar] [CrossRef]
- Zhang, P.; Su, Y.; Li, S.; Chen, H.; Wu, R.; Wu, H. The roles of T cells in psoriasis. Front. Immunol. 2023, 14, 1081256. [Google Scholar] [CrossRef] [PubMed]
- Furue, M.; Furue, K.; Tsuji, G.; Nakahara, T. Interleukin-17A and Keratinocytes in Psoriasis. Int. J. Mol. Sci. 2020, 21, 1275. [Google Scholar] [CrossRef] [PubMed]
- Christmann, C.; Zenker, S.; Martens, L.; Hübner, J.; Loser, K.; Vogl, T.; Roth, J. Interleukin 17 Promotes Expression of Alarmins S100A8 and S100A9 During the Inflammatory Response of Keratinocytes. Front. Immunol. 2021, 11, 599947. [Google Scholar] [CrossRef] [PubMed]
- Liu, Y.; Zhang, C.; Li, B.; Yu, C.; Bai, X.; Xiao, C.; Wang, L.; Dang, E.; Yang, L.; Wang, G. A novel role of IL-17A in contributing to the impaired suppressive function of Tregs in psoriasis. J. Dermatol. Sci. 2021, 101, 84–92. [Google Scholar] [CrossRef] [PubMed]
- Cibrian, D.; de la Fuente, H.; Sánchez-Madrid, F. Metabolic Pathways That Control Skin Homeostasis and Inflammation. Trends Mol. Med. 2020, 26, 975–986. [Google Scholar] [CrossRef]
- Pollizzi, K.N.; Powell, J.D. Integrating canonical and metabolic signalling programmes in the regulation of T cell responses. Nat. Rev. Immunol. 2014, 14, 435–446. [Google Scholar] [CrossRef]
- Bürger, C.; Shirsath, N.; Lang, V.; Diehl, S.; Kaufmann, R.; Weigert, A.; Han, Y.; Ringel, C.; Wolf, P. Blocking mTOR Signalling with Rapamycin Ameliorates Imiquimod-induced Psoriasis in Mice. Acta Derm.-Venereol. 2017, 97, 1087–1094. [Google Scholar] [CrossRef]
- Fogel, A.L.; Hill, S.; Teng, J.M. Advances in the therapeutic use of mammalian target of rapamycin (mTOR) inhibitors in dermatology. J. Am. Acad. Dermatol. 2015, 72, 879–889. [Google Scholar] [CrossRef]






Disclaimer/Publisher’s Note: The statements, opinions and data contained in all publications are solely those of the individual author(s) and contributor(s) and not of MDPI and/or the editor(s). MDPI and/or the editor(s) disclaim responsibility for any injury to people or property resulting from any ideas, methods, instructions or products referred to in the content. |
© 2024 by the authors. Licensee MDPI, Basel, Switzerland. This article is an open access article distributed under the terms and conditions of the Creative Commons Attribution (CC BY) license (https://creativecommons.org/licenses/by/4.0/).
Share and Cite
Lee, S.T.; Lee, J.Y.; Kim, H.E.; Park, J.-Y.; Choi, J.K. Limonin Exhibits Anti-Inflammatory Effects by Inhibiting mTORC1 and Mitochondrial Reactive Oxygen Species in Psoriatic-like Skin Inflammation. Antioxidants 2024, 13, 1541. https://doi.org/10.3390/antiox13121541
Lee ST, Lee JY, Kim HE, Park J-Y, Choi JK. Limonin Exhibits Anti-Inflammatory Effects by Inhibiting mTORC1 and Mitochondrial Reactive Oxygen Species in Psoriatic-like Skin Inflammation. Antioxidants. 2024; 13(12):1541. https://doi.org/10.3390/antiox13121541
Chicago/Turabian StyleLee, Seung Taek, Jong Yeong Lee, Ha Eun Kim, Jun-Young Park, and Jin Kyeong Choi. 2024. "Limonin Exhibits Anti-Inflammatory Effects by Inhibiting mTORC1 and Mitochondrial Reactive Oxygen Species in Psoriatic-like Skin Inflammation" Antioxidants 13, no. 12: 1541. https://doi.org/10.3390/antiox13121541
APA StyleLee, S. T., Lee, J. Y., Kim, H. E., Park, J.-Y., & Choi, J. K. (2024). Limonin Exhibits Anti-Inflammatory Effects by Inhibiting mTORC1 and Mitochondrial Reactive Oxygen Species in Psoriatic-like Skin Inflammation. Antioxidants, 13(12), 1541. https://doi.org/10.3390/antiox13121541

