Protective Effects of Exogenous Melatonin Administration on White Fat Metabolism Disruption Induced by Aging and a High-Fat Diet in Mice
Abstract
1. Introduction
2. Materials and Methods
2.1. Ethics Statement
2.2. Mice and Treatments
2.3. Histological Analysis
2.4. RNA-Seq Analysis and Biological Analysis of eWAT
2.5. Lipid Extraction and Lipidomics Analysis of eWAT
2.6. Quantitative Real-Time PCR Analysis
2.7. Immunofluorescence Staining
2.8. Western Blot Analysis
2.9. Measurement of Glutathione
2.10. ELISA for Measurement of Cytokines
2.11. Measurement of Melatonin
2.12. Transmission Electron Microscopy
2.13. Statistical Analysis
3. Results
3.1. Aging and High-Fat Diet Lead to Increased Lipid Deposition and Inflammation in eWAT
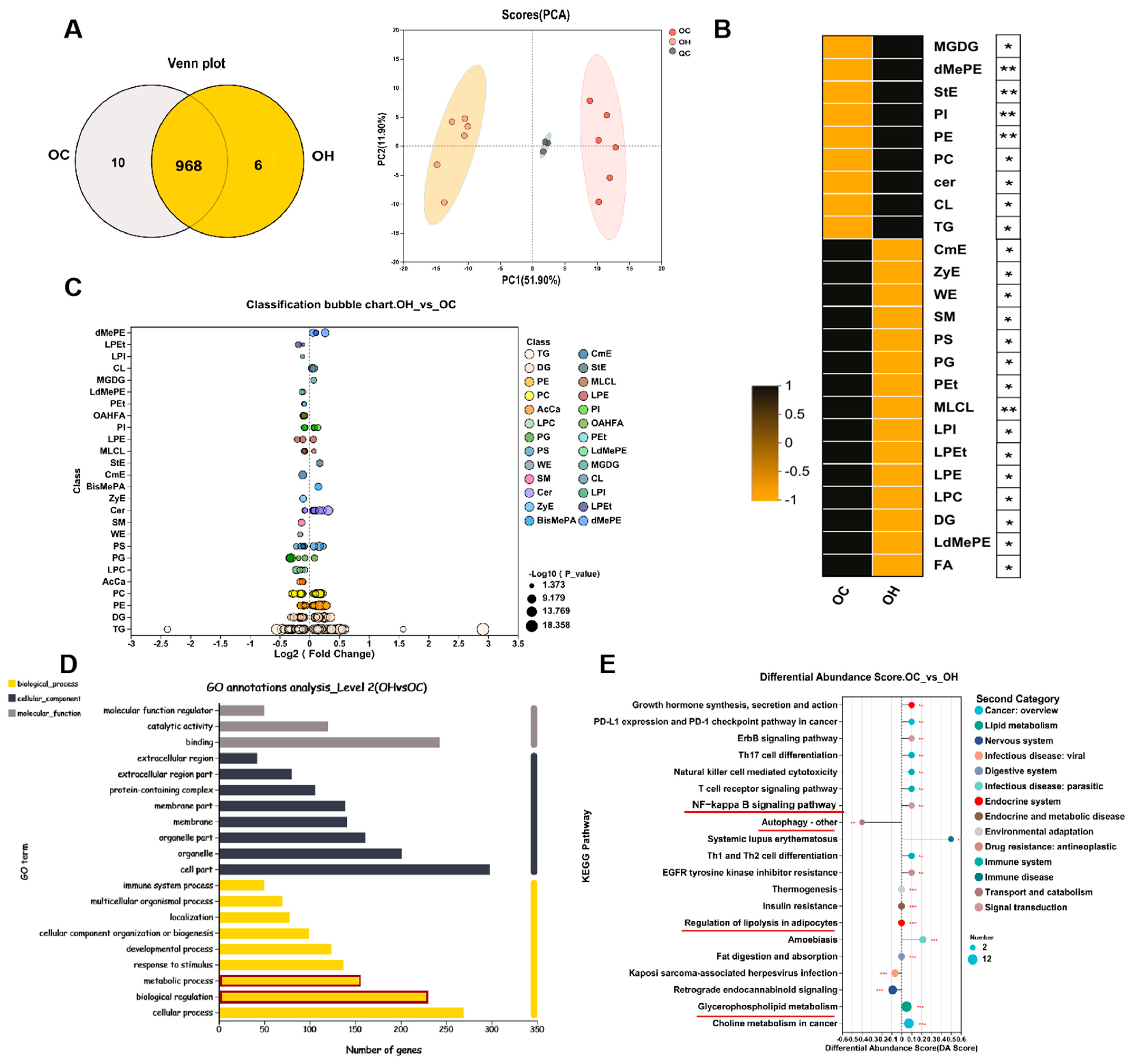
3.2. Lipidomics Reveals High-Fat Diet-Induced Lipid Deposition in eWAT of Aged Mice
3.3. Transcriptomics Reveals High-Fat Diet Alters Gene Regulation in eWAT of Aged Mice
3.4. Correlation Analysis of Lipidomics and Transcriptomics Reveals Effects on Metabolic Regulation in the eWAT of Aged Mice Fed a High-Fat Diet
3.5. Melatonin Rescues Lipid Accumulation in the eWAT of Aged Mice Fed Ahigh-Fat Diet
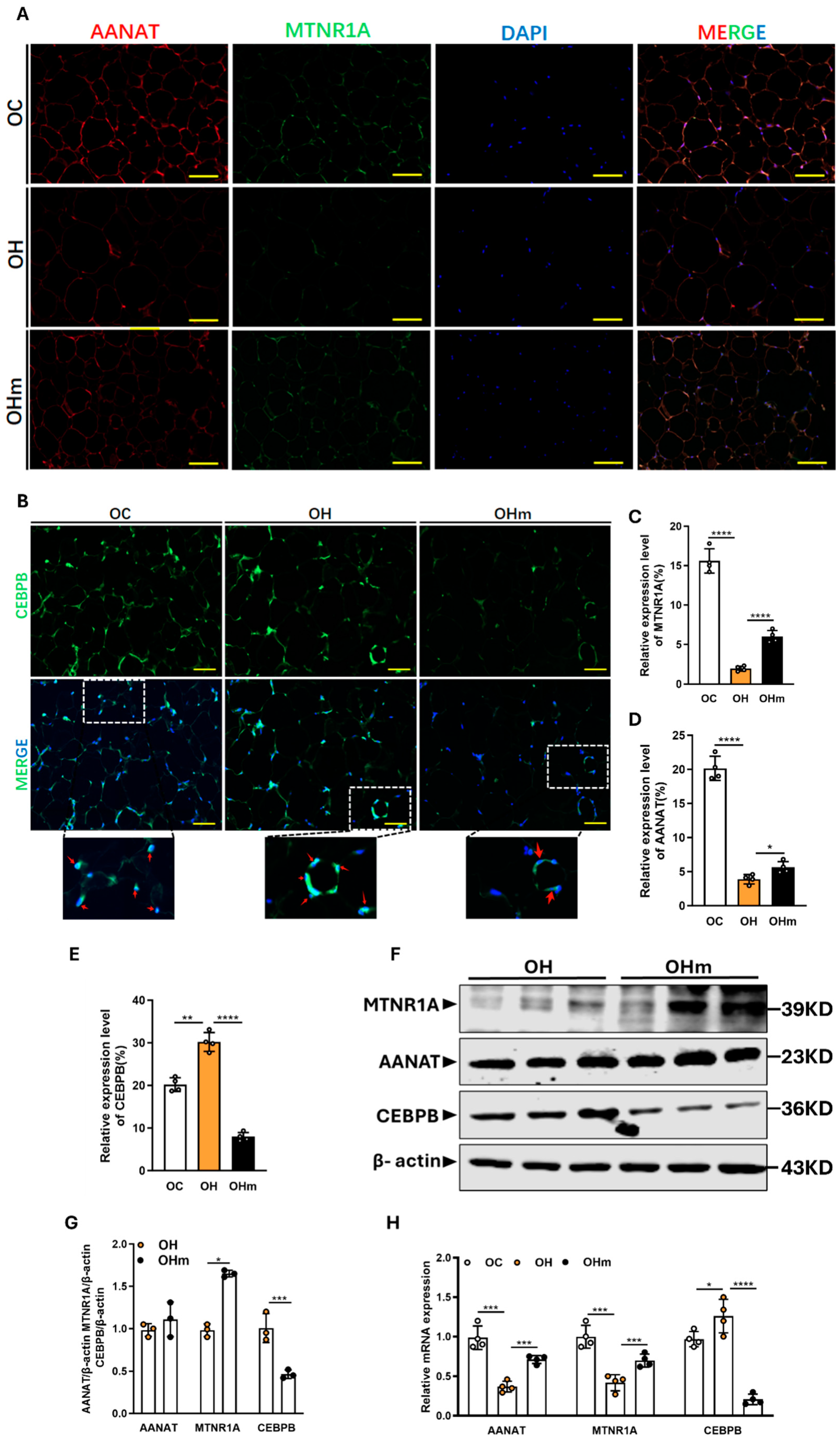
3.6. Melatonin Increases the Expression of AANAT and MTNR1A in the eWAT of Aged Mice Fed a High-Fat Diet
3.7. Melatonin Improves Mitochondrial Autophagy and Inflammation in eWAT of Aged Mice on a High-Fat Diet
4. Discussion
5. Conclusions
Author Contributions
Funding
Institutional Review Board Statement
Informed Consent Statement
Data Availability Statement
Conflicts of Interest
Appendix A. High-Fat Diet Induced Increases in Body Weight and eWAT Weight Were Exacerbated in Aged Mice

Appendix B. High-Fat Diet-Induced Decreases in Antioxidant Activity and Glutathione Pathway in Aged Mice

Appendix C. Quantitative Ion Chromatography–Mass Spectrometry of Melatonin Standard Solutions

References
- Kuntic, M.; Kuntic, I.; Hahad, O.; Lelieveld, J.; Mü, T.; Daiber, A. Impact of air pollution on cardiovascular aging. Mech. Ageing Dev. 2023, 214, 111857. [Google Scholar] [CrossRef] [PubMed]
- Zhou, Q.; Wan, Q.; Jiang, Y.; Liu, J.; Qiang, L.; Sun, L. A Landscape of Murine Long Non-Coding RNAs Reveals the Leading Transcriptome Alterations in Adipose Tissue during Aging. Cell Rep. 2020, 31, 107694. [Google Scholar] [CrossRef] [PubMed]
- Nguyen, T.T.; Corvera, S. Adipose tissue as a linchpin of organismal ageing. Nat. Metab. 2024, 6, 793–807. [Google Scholar] [CrossRef] [PubMed]
- Benayoun, B.A.; Pollina, E.A.; Singh, P.P.; Mahmoudi, S.; Harel, I.; Casey, K.M.; Dulken, B.W.; Kundaje, A.; Brunet, A. Remodeling of epigenome and transcriptome landscapes with aging in mice reveals widespread induction of inflammatory responses. Genome Res. 2019, 29, 697–709. [Google Scholar] [CrossRef] [PubMed]
- Maniyadath, B.; Zhang, Q.; Gupta, R.K.; Mandrup, S. Adipose tissue at single-cell resolution. Cell Metab. 2023, 35, 386–413. [Google Scholar] [CrossRef]
- Binvignat, M.; Sellam, J.; Berenbaum, F.; Felson, D.T. The role of obesity and adipose tissue dysfunction in osteoarthritis pain. Nat. Rev. Rheumatol. 2024, 20, 565–584. [Google Scholar] [CrossRef]
- Yu, L.; Wan, Q.; Liu, Q.; Fan, Y.; Zhou, Q.; Skowronski, A.A.; Wang, S.; Shao, Z.; Liao, C.Y.; Ding, L.; et al. IgG is an aging factor that drives adipose tissue fibrosis and metabolic decline. Cell Metab. 2024, 36, 793–807. [Google Scholar] [CrossRef]
- Sharebiani, H.; Keramat, S.; Chavoshan, A.; Fazeli, B.; Stanek, A. The Influence of Antioxidants on Oxidative Stress-Induced Vascular Aging in Obesity. Antioxidants 2023, 17, 1295. [Google Scholar] [CrossRef]
- Monickaraj, F.; Aravind, S.; Nandhini, P.; Prabu, P.; Sathishkumar, C.; Mohan, V.; Balasubramanyam, M. Accelerated fat cell aging links oxidative stress and insulin resistance in adipocytes. J. Biosci. 2013, 38, 113–122. [Google Scholar] [CrossRef] [PubMed]
- Zhu, Q.; Scherer, P.E. Immunologic and endocrine functions of adipose tissue, implications for kidney disease. Nat. Rev. Nephrol. 2018, 14, 105–120. [Google Scholar] [CrossRef]
- Tsukamoto, S.; Suzuki, T.; Wakui, H.; Uehara, T.; Ichikawa, J.; Okuda, H.; Haruhara, K.; Azushima, K.; Abe, E.; Tanaka, S.; et al. Angiotensin II type 1 receptor-associated protein in immune cells, a possible key factor in the pathogenesis of visceral obesity. Metabolism 2023, 149, 155706. [Google Scholar] [CrossRef] [PubMed]
- Yoon, H.; Shaw, J.L.; Haigis, M.C.; Greka, A. Lipid metabolism in sickness and in health, Emerging regulators of lipotoxicity. Mol. Cell 2021, 81, 3708–3730. [Google Scholar] [CrossRef] [PubMed]
- Matsumura, S.; Signoretti, C.; Fatehi, S.; Tumenbayar, B.I.; D’Addario, C.; Nimmer, E.; Thomas, C.; Viswanathan, T.; Wolf, A.; Garcia, V.; et al. Loss-of-function G6PD variant moderated high-fat diet-induced obesity, adipocyte hypertrophy, and fatty liver in male rats. J. Biol. Chem. 2024, 300, 107460. [Google Scholar] [CrossRef] [PubMed]
- Lin, Y.T.; Wu, K.H.; Jhang, J.J.; Jhang, J.L.; Yu, Z.; Tsai, S.C.; Chen, J.C.; Hsu, P.H.; Li, H.Y. Hypothalamic NPFFR2 attenuates central insulin signaling and its knockout diminishes metabolic dysfunction in mouse models of diabetes mellitus. Clin. Nutr. 2024, 43, 603–619. [Google Scholar] [CrossRef] [PubMed]
- Sun, X.; Li, X.; Jia, H.; Wang, H.; Shui, G.; Qin, Y.; Shu, X.; Wang, Y.; Dong, J.; Liu, G.; et al. Nuclear Factor E2-Related Factor 2 Mediates Oxidative Stress-Induced Lipid Accumulation in Adipocytes by Increasing Adipogenesis and Decreasing Lipolysis. Antioxid. Redox Signal. 2020, 32, 173–192. [Google Scholar] [CrossRef]
- Tan, X.; Wang, D.; Lu, P.; Guan, S.; Zheng, Q.; Du, X.; Xu, H. Bone marrow mesenchymal stem cells alleviate stress-induced hyperalgesia via restoring gut microbiota and inhibiting neuroinflammation in the spinal cord by targeting the AMPK/NF-κB signaling pathway. Life Sci. 2023, 314, 121318. [Google Scholar] [CrossRef]
- Chen, S.; Li, Q.; Shi, H.; Li, F.; Duan, Y.; Guo, Q. New insights into the role of mitochondrial dynamics in oxidative stress-induced diseases. Biomed. Pharmacother. 2024, 178, 117084. [Google Scholar] [CrossRef]
- Amorim, J.A.; Coppotelli, G.; Rolo, A.P.; Palmeira, C.M.; Ross, J.M.; Sinclair, D.A. Mitochondrial and metabolic dysfunction in ageing and age-related diseases. Nat. Rev. Endocrinol. 2022, 18, 243–258. [Google Scholar] [CrossRef]
- Rienzo, D.M.; Romagnoli, A.; Refolo, G.; Vescovo, T.; Ciccosanti, F.; Zuchegna, C.; Lozzi, F.; Occhigrossi, L.; Piacentini, M.; Fimia, G.M. Role of AMBRA1 in mitophagy regulation, emerging evidence in aging-related diseases. Autophagy 2024, 20, 2602–2615. [Google Scholar] [CrossRef]
- Palmer, A.K.; Kirkland, J.L. Aging and adipose tissue: Potential interventions for diabetes and regenerative medicine. Exp. Gerontol. 2016, 86, 97–105. [Google Scholar] [CrossRef]
- Lavillegrand, J.R.; Rifai, A.R.; Thietart, S.; Guyon, T.; Vandestienne, M.; Cohen, R.; Duval, V.; Zhong, X.; Yen, D.; Ozturk, M.; et al. Alternating high-fat diet enhances atherosclerosis by neutrophil reprogramming. Nature 2024, 634, 447–456. [Google Scholar] [CrossRef]
- O’Shaughnessy, P.J.; Verhoeven, G.; De Gendt, K.; Monteiro, A.; Abel, M.H. Direct action through the sertoli cells is essential for androgen stimulation of spermatogenesis. Endocrinology 2010, 151, 2343–2348. [Google Scholar] [CrossRef]
- Münzberg, H.; Myers, M.G. Molecular and anatomical determinants of central leptin resistance. Nat. Neurosci. 2005, 8, 566–570. [Google Scholar] [CrossRef] [PubMed]
- He, C.; Wang, J.; Zhang, Z.; Yang, M.; Li, Y.; Tian, X.; Ma, T.; Tao, J.; Zhu, K.; Song, Y.; et al. Mitochondria Synthesize Melatonin to Ameliorate Its Function and Improve Mice Oocyte’s Quality under in Vitro Conditions. Int. J. Mol. Sci. 2016, 17, 939. [Google Scholar] [CrossRef]
- Giannoni-Guzmán, M.A.; Kamitakahara, A.; Magalong, V.; Levitt, P.; McMahon, D.G. Circadian photoperiod alters TREK-1 channel function and expression in dorsal raphe serotonergic neurons via melatonin receptor 1 signaling. J. Pineal Res. 2021, 70, e12705. [Google Scholar] [CrossRef]
- Karasek, M. Melatonin, human aging, and age-related diseases. Exp. Gerontol. 2004, 39, 1723–1729. [Google Scholar] [CrossRef]
- Sharman, E.H.; Bondy, S.C.; Sharman, K.G.; Lahiri, D.; Cotman, C.W.; Perreau, V.M. Effects of melatonin and age on gene expression in mouse CNS using microarray analysis. Neurochem. Int. 2007, 50, 336–344. [Google Scholar] [CrossRef]
- Perreau, V.M.; Bondy, S.C.; Cotman, C.W.; Sharman, K.G.; Sharman, E.H. Melatonin treatment in old mice enables a more youthful response to LPS in the brain. J. Neuroimmunol. 2007, 182, 22–31. [Google Scholar] [CrossRef][Green Version]
- Lee, F.Y.; Sun, C.K.; Sung, P.H.; Chen, K.H.; Chua, S.; Sheu, J.J.; Chung, S.Y.; Chai, H.T.; Chen, Y.L.; Huang, T.H.; et al. Daily melatonin protects the endothelial lineage and functional integrity against the aging process, oxidative stress, and toxic environment and restores blood flow in critical limb ischemia area in mice. J. Pineal Res. 2018, 65, e12489. [Google Scholar] [CrossRef]
- LeFort, K.R.; Rungratanawanich, W.; Song, B.J. Melatonin Prevents Alcohol- and Metabolic Dysfunction-Associated Steatotic Liver Disease by Mitigating Gut Dysbiosis, Intestinal Barrier Dysfunction, and Endotoxemia. Antioxidants 2023, 13, 43. [Google Scholar] [CrossRef]
- Kim, R.; Kim, M.; Jeong, S.; Kim, S.; Moon, H.; Kim, H.; Lee, M.Y.; Kim, J.; Kim, H.S.; Choi, M.; et al. Melatonin alleviates myocardial dysfunction through inhibition of endothelial-to-mesenchymal transition via the NF-κB pathway. J. Pineal Res. 2024, 76, e12958. [Google Scholar] [CrossRef] [PubMed]
- Li, Y.; Sun, X.; Wang, M.; Jiang, Y.; Ge, Q.Q.; Li, T.; Hou, Z.; Shi, P.; Yao, K.; Yin, J. Meta-analysis and machine learning reveal the antiobesity effects of melatonin on obese rodents. Obes. Rev. 2024, 25, e13701. [Google Scholar] [CrossRef] [PubMed]
- Liu, Z.; Gan, L.; Xu, Y.; Luo, D.; Ren, Q.; Wu, S.; Sun, C. Melatonin alleviates inflammasome-induced pyroptosis through inhibiting NF-κB/GSDMD signal in mice adipose tissue. J. Pineal Res. 2017, 63, 12414. [Google Scholar] [CrossRef] [PubMed]
- Rong, B.; Wu, Q.; Reiter, R.; Sun, C. The Mechanism of Oral Melatonin Ameliorates Intestinal and Adipose Lipid Dysmetabolism Through Reducing Escherichia Coli-Derived Lipopolysaccharide. Cell. Mol. Gastroenterol. Hepatol. 2021, 12, 1643–1667. [Google Scholar] [CrossRef] [PubMed]
- Guan, Q.; Wang, Z.; Hu, K.; Cao, J.; Dong, Y.; Chen, Y. Melatonin Ameliorates Hepatic Ferroptosis in NAFLD by Inhibiting ER Stress via the MT2/cAMP/PKA/IRE1 Signaling Pathway. Int. J. Biol. Sci. 2023, 19, 3937–3950. [Google Scholar] [CrossRef]
- Yang, C.; Liu, Q.; Chen, Y.; Wang, X.; Ran, Z.; Fang, F.; Xiong, J.; Liu, G.; Li, X.; Yang, L.; et al. Melatonin delays ovarian aging in mice by slowing down the exhaustion of ovarian reserve. Commun. Biol. 2021, 4, 534. [Google Scholar] [CrossRef]
- Tchkonia, T.; Zhu, Y.; Deursen, J.; Campisi, J.; Kirkland, J.L. Cellular senescence and the senescent secretory phenotype, therapeutic opportunities. J. Clin. Investig. 2013, 123, 966–972. [Google Scholar] [CrossRef]
- Hotamisligil, S. Inflammation, metaflammation and immunometabolic disorders. Nature 2017, 542, 177–185. [Google Scholar] [CrossRef]
- Shen, T.; Oh, Y.; Jeong, S.W.; Cho, S.; Fiehn, O.; Youn, J.H. High-Fat Feeding Alters Circulating Triglyceride Composition, Roles of FFA Desaturation and ω-3 Fatty Acid Availability. Int. J. Mol. Sci. 2024, 25, 8810. [Google Scholar] [CrossRef]
- Illesca, P.; Valenzuela, R.; Espinosa, A.; Echeverría, F.; Alarcon, S.; Ortiz, M.; Videla, L.A. Hydroxytyrosol supplementation ameliorates the metabolic disturbances in white adipose tissue from mice fed a high-fat diet through recovery of transcription factors Nrf2; SREBP-1c; PPAR-γ and NF-κB. Biomed. Pharmacother. 2019, 109, 2472–2481. [Google Scholar] [CrossRef]
- Zhang, B.; Zhao, W.; Song, D.; Lyu, X. Regulatory effect of β-glucan secreted by Rhizobium pusense on triglyceride metabolism and their relationships with the modulation of intestinal microbiota in mice fed a high-fat diet. Food Funct. 2024, 15, 8759–8774. [Google Scholar] [CrossRef] [PubMed]
- Han, Y.H.; Kee, J.Y.; Park, S.H.; Mun, J.G.; Jeon, H.D.; Park, J.; Zou, Q.P.; Liu, X.Q.; Hong, S.H. Rubrofusarin-6-β-gentiobioside inhibits lipid accumulation and weight gain by regulating AMPK/mTOR signaling. Phytomedicine 2019, 62, 152952. [Google Scholar] [CrossRef] [PubMed]
- Kim, D.M.; Lee, J.H.; Pan, Q.; Han, H.W.; Shen, Z.; Eshghjoo, S.; Wu, C.S.; Yang, W.; Noh, J.Y.; Threadgill, D.W.; et al. Nutrient-sensing growth hormone secretagogue receptor in macrophage programming and meta-inflammation. Mol. Metab. 2024, 79, 101852. [Google Scholar] [CrossRef] [PubMed]
- Gupta, A.P.; Garg, R.; Singh, P.; Goand, U.K.; Syed, A.A.; Valicherla, G.R.; Riyazuddin, M.; Mugale, M.N.; Gayen, J.R. Pancreastatin inhibitor PSTi8 protects the obesity associated skeletal muscle insulin resistance in diet induced streptozotocin-treated diabetic mice. Eur. J. Pharmacol. 2020, 881, 173204. [Google Scholar] [CrossRef]
- Gart, E.; Salic, K.; Morrison, M.C.; Caspers, M.; Duyvenvoorde, W.; Heijnk, M.; Giera, M.; Bobeldijk-Pastorova, I.; Keijer, J.; Storsve, A.B.; et al. Krill Oil Treatment Increases Distinct PUFAs and Oxylipins in Adipose Tissue and Liver and Attenuates Obesity-Associated Inflammation via Direct and Indirect Mechanisms. Nutrients 2021, 13, 2836. [Google Scholar] [CrossRef]
- Bondy, S.C.; Campbell, A. Mechanisms Underlying Tumor Suppressive Properties of Melatonin. Int. J. Mol. Sci. 2018, 19, 2205. [Google Scholar] [CrossRef]
- Karamitri, A.; Jockers, R. Melatonin in type 2 diabetes mellitus and obesity. Nat. Rev. 2019, 15, 105–125. [Google Scholar] [CrossRef]
- Najafi, M.; Shirazi, A.; Motevaseli, E.; Rezaeyan, A.H.; Salajegheh, A.; Rezapoor, S. Melatonin as an anti-inflammatory agent in radiotherapy. Inflammopharmacology 2017, 25, 403–413. [Google Scholar] [CrossRef]
- Ahmadi, S.; Taghizadieh, M.; Mehdizadehfar, E.; Hasani, A.; Khalili, F.J.; Feizi, H.; Hamishehkar, H.; Ansarin, M.; Yekani, M.; Memar, M.Y. Gut microbiota in neurological diseases, Melatonin plays an important regulatory role. Biomed. Pharmacother. 2024, 174, 116487. [Google Scholar] [CrossRef]
- Wei, D.; Li, Y.; Che, M.; Li, C.; Wu, Q.; Sun, C. Melatonin relieves hepatic lipid dysmetabolism caused by aging via modifying the secondary bile acid pattern of gut microbes. Cell. Mol. Life Sci. 2022, 79, 527. [Google Scholar] [CrossRef]
- Xu, L.; Li, D.; Li, H.; Zhang, O.; Huang, Y.; Shao, H.; Wang, Y.; Cai, S.; Zhu, Y.; Jin, S.; et al. Suppression of obesity by melatonin through increasing energy expenditure and accelerating lipolysis in mice fed a high-fat diet. Nutr. Diabetes 2022, 12, 42. [Google Scholar] [CrossRef] [PubMed]
- Rong, B.; Feng, R.; Liu, C.; Wu, Q.; Sun, C. Reduced delivery of epididymal adipocyte-derived exosomalresistin is essential for melatonin ameliorating hepatic steatosis in mice. J. Pineal Res. 2019, 66, e12561. [Google Scholar] [CrossRef]
- Gao, X.; Sun, H.; Wei, Y.; Niu, J.; Hao, S.; Sun, H.; Tang, G.; Qi, C.; Ge, J. Protective effect of melatonin against metabolic disorders and neuropsychiatric injuries in type 2 diabetes mellitus mice. Phytomedicine 2024, 131, 155805. [Google Scholar] [CrossRef] [PubMed]
- Sárvári, A.K.; Van Hauwaert, E.L.; Markussen, L.K.; Gammelmark, E.; Marcher, A.B.; Ebbesen, M.F.; Nielsen, R.; Brewer, J.R.; Madsen, J.G.S.; Mandrup, S. Plasticity of Epididymal Adipose Tissue in Response to Diet-Induced Obesity at Single-Nucleus Resolution. Cell Metab. 2021, 33, 437–453. [Google Scholar] [CrossRef] [PubMed]
- Wang, Z.; Gao, Z.; Zheng, Y.; Kou, J.; Song, D.; Yu, X.; Dong, B.; Chen, T.; Yang, Y.; Gao, X.; et al. Melatonin inhibits atherosclerosis progression via galectin-3 downregulation to enhance autophagy and inhibit inflammation. J Pineal Res. 2023, 74, e12855. [Google Scholar] [CrossRef]
- Ferreira, M.J.; Rodrigues, T.A.; Pedrosa, A.G.; Silva, A.R.; Vilarinho, B.G.; Francisco, T.; Azevedo, J.E. Glutathione and peroxisome redox homeostasis. Redox Biol. 2023, 67, 102917. [Google Scholar] [CrossRef]
- Li, J.; Wang, T.; Liu, P.; Yang, F.; Wang, X.; Zheng, W.; Sun, W. Hesperetin ameliorates hepatic oxidative stress and inflammation via the PI3K/AKT-Nrf2-ARE pathway in oleic acid-induced HepG2 cells and a rat model of high-fat diet-induced NAFLD. Food Funct. 2021, 12, 3898–3918. [Google Scholar] [CrossRef]
- Ren, W.; Wang, Z.; Cao, J.; Dong, Y.; Wang, T.; Chen, Y. Continuous Monochromatic Blue Light Exacerbates High-Fat Diet-Induced Kidney Injury via Corticosterone-Mediated Oxidative Stress. Antioxidants 2023, 12, 1018. [Google Scholar] [CrossRef]
- Wang, T.Z.; Zuo, G.W.; Yao, L.; Yuan, C.L.; Li, H.F.; Lai, Y.; Chen, Z.W.; Zhang, J.; Jin, Y.Q.; Yamahara, J.; et al. Ursolic acid ameliorates adipose tissue insulin resistance in aged rats via activating the Akt-glucose transporter 4 signaling pathway and inhibiting inflammation. Exp. Ther. Med. 2021, 22, 1466. [Google Scholar] [CrossRef]
- Pieri, B.S.; Rodrigues, M.S.; Farias, H.R.; Silveira, G.B.; Ribeiro, V.C.; Silveira, P.L.; Souza, C.T. Role of Oxidative Stress on Insulin Resistance in Diet-Induced Obesity Mice. Int. J. Mol. Sci. 2023, 24, 12088. [Google Scholar] [CrossRef]
- Chen, J.; Kuang, S.; Cen, J.; Zhang, Y.; Shen, Z.; Qin, W.; Huang, Q.; Wang, Z.; Gao, X.; Huang, F.; et al. Multiomics profiling reveals VDR as a central regulator of mesenchymal stem cell senescence with a known association with osteoporosis after high-fat diet exposure. Int. J. Oral Sci. 2024, 16, 41. [Google Scholar] [CrossRef]
- Wang, Y.C.; Lee, A.S.; Lu, L.S.; Ke, L.Y.; Chen, W.Y.; Dong, J.W.; Lu, J.; Chen, Z.; Chu, C.S.; Chan, H.C.; et al. Human electronegative LDL induces mitochondrial dysfunction and premature senescence of vascular cells in vivo. Aging Cell 2018, 17, e12792. [Google Scholar] [CrossRef]
- Yang, Y.; Ke, J.; Cao, Y.; Gao, Y.; Lin, C. Melatonin regulates microglial M1/M2 polarization via AMPKα2-mediated mitophagy in attenuating sepsis-associated encephalopathy. Biomed. Pharmacother. 2024, 177, 117092. [Google Scholar] [CrossRef]
- Reiter, R.J.; Sharma, R.N.; Manucha, W.; Corral, S.; Chuffa, L.G.; Loh, D.; Luchetti, F.; Balduini, W.; Govitrapong, P. Dysfunctional mitochondria in age-related neurodegeneration, Utility of melatonin as an antioxidant treatment. Ageing Res. Rev. 2024, 101, 102480. [Google Scholar] [CrossRef]
- Cao, Y.Y.; Wu, S.Y.; Yuan, L.C.; Su, W.; Chen, X.Y.; Pan, J.C.; Ye, Y.X.; Jiao, Q.C.; Zhu, H.L. A mitochondria-targeted fluorescent sensor for imaging endogenous peroxynitrite changes in acute lung injury. Talanta 2024, 279, 126561. [Google Scholar] [CrossRef]
- Reiter, R.J.; Sharma, R.; Tan, D.X.; Chuffa, L.G.A.; da Silva, D.G.H.; Slominski, A.T.; Steinbrink, K.; Kleszczynski, K. Dual sources of melatonin and evidence for different primary functions. Front. Endocrinol. 2024, 15, 1414463. [Google Scholar] [CrossRef]
- Huo, C.; Tang, Y.; Li, X.; Han, D.; Gu, Q.; Su, R.; Liu, Y.; Reiter, R.J.; Liu, G.; Hu, Y.; et al. Melatonin alleviates lung injury in H1N1-infected mice by mast cell inactivation and cytokine storm suppression. PLoS Pathog. 2023, 19, e1011406. [Google Scholar] [CrossRef]
- Gómez-Corvera, A.; Cerrillo, I.; Molinero, P.; Naranjo, M.C.; Lardone, P.J.; Sanchez-Hidalgo, M.; Carrascosa-Salmoral, M.P.; Medrano-Campillo, P.; Guerrero, J.M.; Rubio, A. Evidence of immune system melatonin production by two pineal melatonin deficient mice, C57BL/6 and Swiss strains. J. Pineal Res. 2009, 47, 15–22. [Google Scholar] [CrossRef]
- Suofu, Y.; Li, W.; Jean-Alphonse, F.G.; Jia, J.; Khattar, N.K.; Li, J.; Baranov, S.V.; Leronni, D.; Mihalik, A.C.; He, Y.; et al. Dual role of mitochondria in producing melatonin and driving GPCR signaling to block cytochrome c release. Proc. Natl. Acad. Sci. USA 2017, 114, E7997–E8006. [Google Scholar] [CrossRef]
- Liu, Z.; Gan, L.; Zhang, T.; Ren, Q.; Sun, C. Melatonin alleviates adipose inflammation through elevating α-ketoglutarate and diverting adipose-derived exosomes to macrophages in mice. J. Pineal Res. 2018, 64, e12455. [Google Scholar] [CrossRef]
- Cardinali, D.P. Melatonin and healthy aging. Vitam. Horm. 2021, 115, 67–88. [Google Scholar] [CrossRef]








| Genes | Sequence (5′-3′) |
|---|---|
| PGC1-α | F TGATGTGAATGACTTGGATACAGACA |
| R GCTCATTGTTGTACTGGTTGGATATG | |
| Leptin | F TCTCCGAGACCTCCTCCATCT |
| R TTCCAGGACGCCATCCAG | |
| NLRP3 | F GCTAAGAAGGACCAGCCAGA |
| R CAGCAAACCCATCCACTCTT | |
| TNF-α | F CGTCAGCCGATTTGCTATCT |
| R CGGACTCCGCAAAGTCTAAG | |
| CEBPB | F TCGGGACTTGATGCAATCC |
| R AAACATCAACAACCCCGC | |
| SPTLC1 | F TACGAGGCTCCAGCATACC |
| R TCAGAACGCTCCTGCAACT | |
| SPTLC3 | F ACATCCATGAGTCCCGTAG |
| R TCCATACCTCCAATGTTCC | |
| IL-6 | F AGTTGCCTTCTTGGGACTGA |
| R TCCACGATTTCCCAGAGAAC | |
| IL-10 | F TGGACAACATACTGCTAACCGAC |
| R CCTGGGGCATCACTTCTACC | |
| AANAT | F CCACCAGTGCGTTTGAGA |
| R AACCAGCCCAGTGACAGC | |
| MTNR1A | F GCTGGTCATCCTGTCTGTGT |
| R TATATTCCCTGAGTTCCTGAGCTTC | |
| β-Actin | FGCACCGTCAAGGCTGAGAAC |
| R TGGTGAAGACGCCAGTGGA |
Disclaimer/Publisher’s Note: The statements, opinions and data contained in all publications are solely those of the individual author(s) and contributor(s) and not of MDPI and/or the editor(s). MDPI and/or the editor(s) disclaim responsibility for any injury to people or property resulting from any ideas, methods, instructions or products referred to in the content. |
© 2024 by the authors. Licensee MDPI, Basel, Switzerland. This article is an open access article distributed under the terms and conditions of the Creative Commons Attribution (CC BY) license (https://creativecommons.org/licenses/by/4.0/).
Share and Cite
Lv, D.; Ren, Y.; Chen, J.; Pang, Z.; Tang, Y.; Zhang, L.; Yan, L.; Ai, X.; Xv, X.; Wang, D.; et al. Protective Effects of Exogenous Melatonin Administration on White Fat Metabolism Disruption Induced by Aging and a High-Fat Diet in Mice. Antioxidants 2024, 13, 1500. https://doi.org/10.3390/antiox13121500
Lv D, Ren Y, Chen J, Pang Z, Tang Y, Zhang L, Yan L, Ai X, Xv X, Wang D, et al. Protective Effects of Exogenous Melatonin Administration on White Fat Metabolism Disruption Induced by Aging and a High-Fat Diet in Mice. Antioxidants. 2024; 13(12):1500. https://doi.org/10.3390/antiox13121500
Chicago/Turabian StyleLv, Dongying, Yujie Ren, Jiayan Chen, Ziyao Pang, Yaxuan Tang, Lizong Zhang, Laiqing Yan, Xiufeng Ai, Xiaoping Xv, Dejun Wang, and et al. 2024. "Protective Effects of Exogenous Melatonin Administration on White Fat Metabolism Disruption Induced by Aging and a High-Fat Diet in Mice" Antioxidants 13, no. 12: 1500. https://doi.org/10.3390/antiox13121500
APA StyleLv, D., Ren, Y., Chen, J., Pang, Z., Tang, Y., Zhang, L., Yan, L., Ai, X., Xv, X., Wang, D., & Cai, Z. (2024). Protective Effects of Exogenous Melatonin Administration on White Fat Metabolism Disruption Induced by Aging and a High-Fat Diet in Mice. Antioxidants, 13(12), 1500. https://doi.org/10.3390/antiox13121500

