Function Analysis of Heme Peroxidase Genes, MpPxd2 and MpPxd4, Under Thiacloprid Exposure in the Neonicotinoid-Resistant Myzus persicae (Sulzer)
Abstract
1. Introduction
2. Materials and Methods
2.1. Insects
2.2. Insecticides
2.3. Toxicity Test Methods
2.4. Preliminary Search and Identification of Heme Peroxidases in the M. persicae Genome
2.5. Construction of the Phylogenetic Tree of Heme Peroxidase for M. persicae, B. tabaci, and A. psium
2.6. MpPxd Structure and Protein Domain Analysis
2.7. Treatment of FZQ-F Apterous Adult Aphids by Sublethal Doses of Thiacloprid
2.8. Measurement of ROS Levels
2.9. Determination of Protective Enzyme Activities, Hydrogen Peroxide Content (H2O2), and Protein in M. persicae
2.10. The MpPxd Transcriptome Profiles Under Various Treatments
2.11. Expression Induction of Selected MpPxds via Thiacloprid Exposure
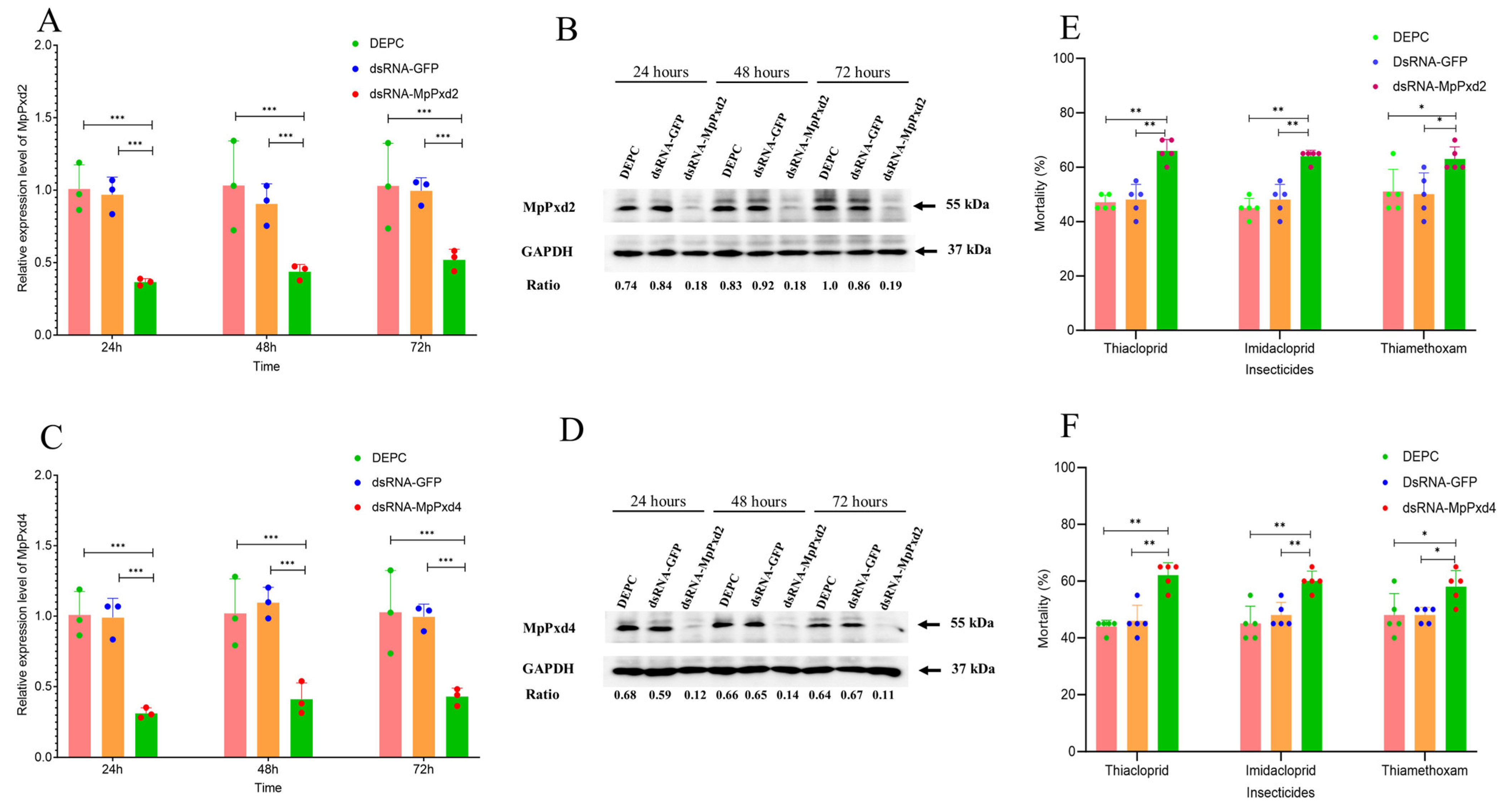
2.12. RNA Interference
2.13. Western Blot Analysis
2.14. Data Analysis
3. Results
3.1. Neonicotinoid Resistance in FZQ-F
3.2. Identification and Characterization of MpPxd Gene Family Members
3.3. MpPxd Evolutionary Tree, Protein Sequence Comparison, Gene Structure, and Conserved Structure
3.4. Phylogenetic Analysis of Deduced Amino Acid Sequences of MpPxds with Other Insects
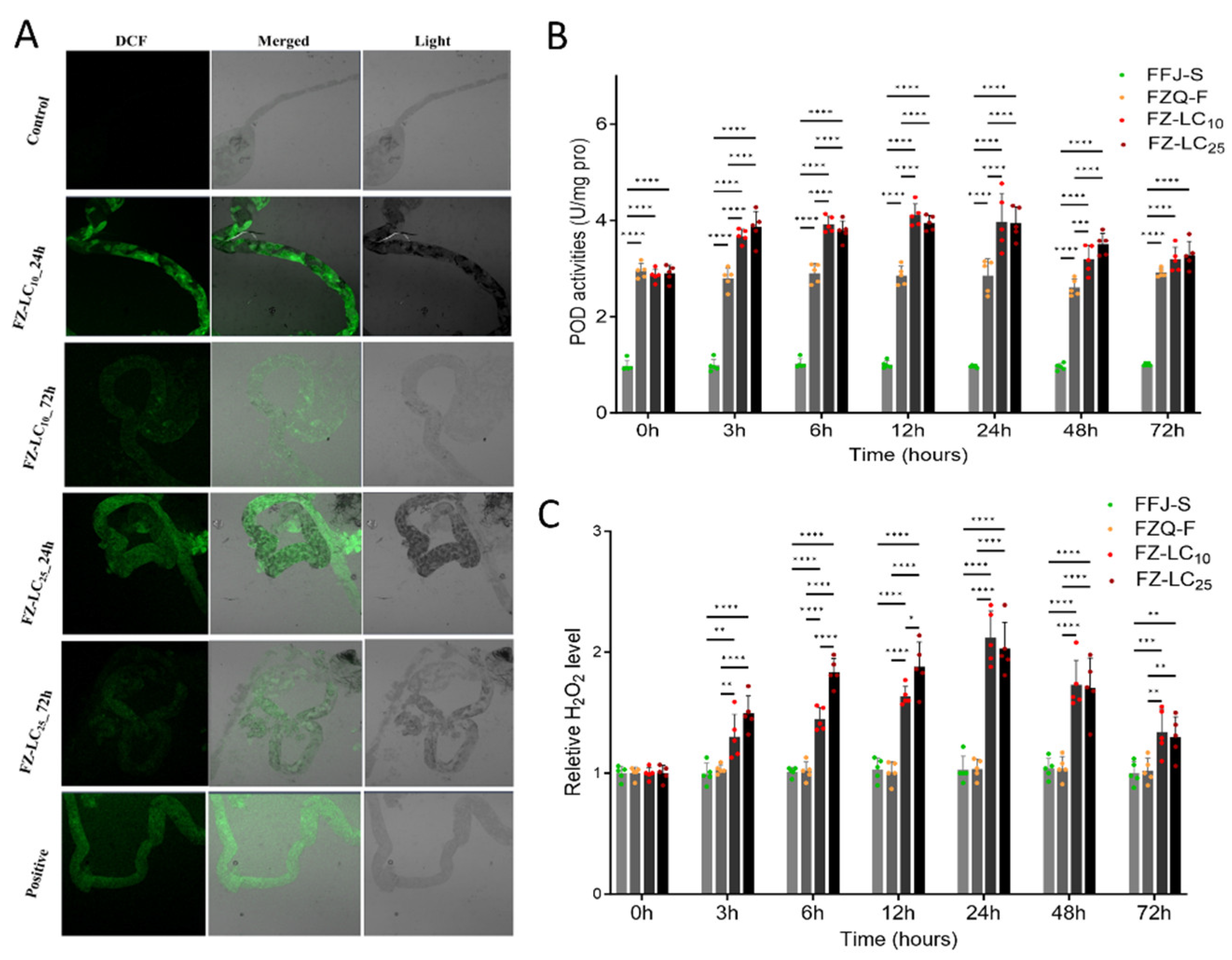
3.5. Induction of H2O2 Content and PODs by Thiacloprid in FZQ-F
3.6. The Expression Patterns and Transcriptional Responses of MpPxds to Thiacloprid
3.7. Induction of H2O2 Content, POD Activities, and Expression of MpPxd2 and MpPxd4 in FZQ-F by the LC50 Dose of Thiacloprid
3.8. Effect of Knockdown of the MpPxd2 and MpPxd4 Genes on the Sensitivity of M. persicae to Neonicotinoids
3.9. Effect of Knockdown of the MpPxd2 and MpPxd4 Genes on Adult Longevity and Offspring Production at Different Temperatures of FZQ-F
4. Discussion
5. Conclusions
Supplementary Materials
Author Contributions
Funding
Institutional Review Board Statement
Informed Consent Statement
Data Availability Statement
Conflicts of Interest
References
- Tang, Q.L.; Ma, K.S.; Hou, Y.M.; Gao, X.W. Monitoring insecticide resistance and diagnostics of resistance mechanisms in the green peach aphid, Myzus persicae (Sulzer) (Hemiptera: Aphididae) in China. Pestic. Biochem. Physiol. 2017, 143, 39–47. [Google Scholar] [CrossRef] [PubMed]
- Papadimitriou, F.; Folia, M.; Ilias, A.; Papapetrou, P.; Roditakis, E.; Bass, C.; Vontas, J.T.; Margaritopoulos, J. Flupyradifurone resistance in Myzus persicae populations from peach and tobacco in Greece. Pest Manag. Sci. 2022, 78, 304–312. [Google Scholar] [CrossRef] [PubMed]
- Pym, A.; Umina, P.A.; Reidy-Crofts, J.; Troczka, B.J.; Matthews, A.; Gardner, J.; Hunt, B.J.; van Rooyen, A.R.; Edwards, O.R.; Bass, C. Overexpression of UDP-glucuronosyltransferase and cytochrome P450 enzymes confers resistance to sulfoxaflor in field populations of the aphid, Myzus persicae. Insect Biochem. Mol. Biol. 2022, 143, 103743. [Google Scholar] [CrossRef] [PubMed]
- Hu, J.; Chen, F.; Wang, J.; Rao, W.; Lin, L.; Fan, G. Multiple insecticide resistance and associated metabolic-based mechanisms in a Myzus Persicae (Sulzer) population. Agronomy 2023, 13, 2276. [Google Scholar] [CrossRef]
- Pu, J.; Chung, H. New and emerging mechanisms of insecticide resistance. Curr. Opin. Insect Sci. 2024, 63, 101184. [Google Scholar] [CrossRef]
- Palli, S.R. CncC/Maf-mediated xenobiotic response pathway in insects. Arch. Insect Biochem. Physiol. 2020, 104, e21674. [Google Scholar] [CrossRef]
- Amezian, D.; Nauen, R.; Goff, G. Transcriptional regulation of xenobiotic detoxification genes in insects-An overview. Pestic. Biochem. Phys. 2021, 174, 104822. [Google Scholar] [CrossRef]
- Sule, R.O.; Condon, L.; Gomes, A.V. A Common feature of pesticides: Oxidative stress-the role of oxidative stress in pesticide-induced toxicity. Oxid. Med. Cell Longev. 2022, 19, 5563759. [Google Scholar] [CrossRef]
- Wang, P.; Li, H.; Meng, J.; Liu, Q.; Wang, X.; Wang, B.; Liu, B.; Wang, C.; Sun, W.; Pan, B. Activation of CncC pathway by ROS burst regulates ABC transporter responsible for beta-cypermethrin resistance in Dermanyssus gallinae (Acari: Dermanyssidae). Vet. Parasitol. 2024, 327, 110121. [Google Scholar] [CrossRef]
- Pooja, S.; Priyanka, S.; Priya, A.; Vinod, V.; Kanika, K.; Poonam, S.; Renu, B. Chapter 8-Role and Regulation of ROS and Antioxidants as Signaling Molecules in Response to Abiotic Stresses. In Plant Signal. Mol.; Iqbal, M., Khan, R., Reddy, P.S., Ferrante, A., Khan, N.A., Eds.; Woodhead Publishing: Sawston, UK, 2019; pp. 141–156. [Google Scholar]
- Allen, R.G.; Farmer, K.J.; Sohal, R.S. Effect of catalase inactivation on levels of inorganic peroxides, superoxide dismutase, oxygen consumption and life span in adult houseflies (Musca domestica). Biochem. J. 1983, 216, 503. [Google Scholar] [CrossRef]
- Sohal, R.S.; Lauren, A.; William, C. Effect of age on superoxide dismutase, catalase, glutathione reductase, inorganic peroxides, TBA-reactive material, GSH/GSSG, NADPH/NADP+ and NADH/NAD+ in Drosophila melanogaster. Mech. Ageing Dev. 1990, 56, 223–235. [Google Scholar] [CrossRef] [PubMed]
- Austin, L.H. Evolution of the Heme Peroxidases of Culicidae (Diptera). Psyche A J. Entomol. 2012, 2012, 146387. [Google Scholar]
- Corona, M. Mechanisms of Ageing and Development Mechanisms of Ageing and Development Robinson GE. Genes of the antioxidant system of the honey bee: Annotation and phylogeny. Insect Mol. Biol. 2006, 15, 687–701. [Google Scholar] [CrossRef] [PubMed]
- Shi, G.Q.; Yu, Q.Y.; Zhang, Z. Annotation and evolution of the antioxidant genes in the silkworm, Bombyx mori. Arch. Insect Biochem. Physiol. 2012, 79, 87–103. [Google Scholar] [CrossRef]
- Konstandi, O.A.; Papassideri, I.S.; Stravopodis, D.J.; Kenoutis, C.A.; Hasan, Z.; Katsorchis, T.; Wever, R.; Margaritis, L.H. The enzymatic component of Drosophila melanogaster chorion is the Pxd peroxidase. Insect Biochem. Mol. Biol. 2005, 35, 1043–1057. [Google Scholar] [CrossRef]
- Isoe, J.; Simington, C.J.; Oscherwitz, M.E.; Peterson, A.J.; Rascón, A.A.; Massani, B.B.; Miesfeld, R.L.; Riehle, M.A. Characterization of essential eggshell proteins from Aedes aegypti mosquitoes. BMC Biol. 2023, 21, 214. [Google Scholar] [CrossRef]
- Meng, L.Y.; Zhu, C.M.; Liu, S.T.; Qu, A.J.; Wen, Y.M. Effects of several insecticides on antioxidase of Heliothis assulta. Acta Tabacaria Sin. 2018, 24, 137–140. [Google Scholar]
- Li, Z.Z.; Shen, H.J.; Jiang, Q.H.; Ji, B.Z. A study of the activities of endogenous enzymes of protective system in some insects. Acta Entomol. Sin. 1994, 4, 399–403. [Google Scholar]
- Vontas, J.G.; Small, G.J.; Hemingway, J. Glutathione S-transferases as antioxidant defence agents confer pyrethroid resistance in Nilaparvata lugens. Biochem. J. 2001, 357, 65–72. [Google Scholar] [CrossRef]
- Shen, Z.J.; Liu, Y.J.; Gao, X.H.; Liu, X.M.; Zhang, S.D.; Li, Z.; Zhang, Q.W.; Liu, X.X. Molecular identification of two thioredoxin genes from Grapholita molesta and their function in resistance to Emamectin Benzoate. Front. Physiol. 2018, 25, 1421. [Google Scholar] [CrossRef]
- Zhao, L.; Cao, Y.; Wang, D.D.; Chen, N.; Li, S.G.; Liu, S.; Li, M.Y. A thioredoxin peroxidase protects Pieris rapae from oxidative stress induced by chlorantraniliprole exposure. Arch. Insect Biochem. Physiol. 2022, 111, e21964. [Google Scholar] [CrossRef] [PubMed]
- Rymuszka, A.; Sieroslawska, A. Comparative evaluation of neonicotinoids and their metabolites-induced oxidative stress in carp primary leukocytes and CLC cells. Sci. Rep. 2024, 14, 8291. [Google Scholar] [CrossRef] [PubMed]
- Xu, X.; Wang, X.; Yang, Y.; Ares, I.; Martínez, M.; Lopez-Torres, B.; Martínez-Larrañaga, M.R.; Wang, X.; Anadón, A.; Martinez, M.A. Neonicotinoids: Mechanisms of systemic toxicity based on oxidative stress-mitochondrial damage. Arch. Toxicol. 2022, 96, 1493–1520. [Google Scholar] [CrossRef]
- Wang, X.; Anadón, A.; Wu, Q.; Qiao, F.; Ares, I.; Martínez-Larrañaga, M.R.; Yuan, Z.; Martínez, M.A. Mechanism of neonicotinoid toxicity: Impact on oxidative stress and metabolism. Annu. Rev. Pharmacol. Toxicol. 2018, 58, 471–507. [Google Scholar] [CrossRef]
- Xu, J.; Zhang, X.; Wang, W.; Cao, Y.; Li, L.; Xiao, Z.; Chen, B. Detoxifying and protective enzymatic activity of Myzus persicae (Sulzer) from different tobacco planting areas in Yunnan. J. S. Agric. 2018, 49, 2440–2446. [Google Scholar]
- Yang, N.; Xie, W.; Jones, C.M.; Bass, C.; Jiao, X.; Yang, X.; Liu, B.; Li, R.; Zhang, Y. Transcriptome profiling of the whitefly Bemisia tabaci reveals stage-specific gene expression signatures for thiamethoxam resistance. Insect Mol. Biol. 2013, 22, 485–496. [Google Scholar] [CrossRef]
- Brandt, A.; Grikscheit, K.; Siede, R.; Grosse, R.; Meixner, M.D.; Büchler, R. Immunosuppression in Honeybee Queens by the Neonicotinoids Thiacloprid and Clothianidin. Sci. Rep. 2017, 7, 4673. [Google Scholar] [CrossRef]
- Finn, R.; Jody, C.; William, A.; Miller, B.; Wheeler, T.; Fabian, S.; Alex, B.; Eddy, S. HMMER web server: 2015 update. Nucleic Acids Res. 2015, 43, 30–38. [Google Scholar] [CrossRef]
- Gasteiger, E.; Hoogland, C.; Gattiker, A.; Wilkins, M.R.; Appel, R.D.; Bairoch, A. Chapter 52: Protein identification and analysis tools on the ExPASy Server. In The Proteomics Protocols Handbook; Walker, J.M., Ed.; Humana Press: Moscow, Russia, 2005; Volume 71, pp. 571–607. [Google Scholar]
- Tamura, K.; Stecher, G.; Kumar, S. MEGA11: Molecular evolutionary genetics analysis version 11. Mol. Biol. Evol. 2021, 38, 3022–3027. [Google Scholar] [CrossRef]
- Chen, C.; Chen, H.; Zhang, Y.; Thomas, H.R.; Frank, M.H.; He, Y.; Xia, R. TBtools: An integrative toolkit developed for interactive analyses of big biological data. Mol. Plant 2020, 13, 1194–1202. [Google Scholar] [CrossRef]
- Pan, X.H.; Cao, F.; Guo, X.P.; Wang, Y.L.; Cui, Z.Q.; Huang, T.P.; Hou, Y.M.; Guan, X. Development of a safe and effective Bacillus thuringiensis-based nanobiopesticide for controlling tea pests. J. Agric. Food Chem. 2024, 72, 7807–7817. [Google Scholar] [CrossRef] [PubMed]
- Chen, Z.; Zhang, Y.L.; Xing, R.Z.; Rensing, C.; Lu, J.; Chen, M.L.; Zhong, S.N.; Zhou, S.G. Reactive oxygen species triggered oxidative degradation of polystyrene in the gut of superworms (Zophobas atratus larvae). Environ. Sci. Technol. 2023, 57, 7867–7874. [Google Scholar] [CrossRef] [PubMed]
- Anders, S.; Pyl, P.T.; Huber, W. HTSeq—A Python framework to work with high-throughput sequencing data. Bioinformatics 2015, 31, 166–169. [Google Scholar] [CrossRef]
- Trapnell, C.; Williams, B.A.; Pertea, G.; Mortazavi, A.; Kwan, G.; van Baren, M.J.; Salzberg, S.L.; Wold, B.J.; Pachter, L. Transcript assembly and quantification by RNA-Seq reveals unannotated transcripts and isoform switching during cell differentiation. Nat. Biotechnol. 2010, 28, 511–515. [Google Scholar] [CrossRef]
- Tang, Q.Y.; Zhang, C.X. Data Processing System (DPS) software with experimental design, statistical analysis and data mining developed for use in entomological research. Insect Sci. 2013, 20, 254–260. [Google Scholar] [CrossRef]
- El-Gendy, K.S.; Aly, N.M.; Mahmoud, F.H.; Kenawy, A.; El-Sebae, A.K. The role of vitamin C as antioxidant in protection of oxidative stress induced by imidacloprid. Food Chem. Toxicol. 2010, 48, 215–221. [Google Scholar] [CrossRef]
- Ge, W.; Yan, S.; Wang, J.; Zhu, L.; Chen, A.; Wang, J. Oxidative stress and DNA damage induced by imidacloprid in zebrafish (Danio rerio). J. Agric. Food Chem. 2015, 63, 1856–1862. [Google Scholar] [CrossRef]
- Zhang, Q.; Zhang, B.; Wang, C. Ecotoxicological effects on the earthworm Eisenia fetida following exposure to soil contaminated with imidacloprid. Environ. Sci. Pollut. Res. Int. 2014, 21, 12345–12353. [Google Scholar] [CrossRef]
- Parny, M.; Coste, A.; Aubouy, A.; Rahabi, M.; Prat, M.; Pipy, B.; Treilhou, M. Differential immunomodulatory effects of six pesticides of different chemical classes on human monocyte-derived macrophage functions. Food Chem. Toxicol. 2022, 163, 112992. [Google Scholar] [CrossRef]
- Yan, S.; Wang, J.; Zhu, L.; Chen, A.; Wang, J. Toxic effects of nitenpyram on antioxidant enzyme system and DNA in zebrafish (Danio rerio) livers. Ecotoxicol. Environ. Saf. 2015, 122, 54–60. [Google Scholar] [CrossRef]
- Netea, M.G.; Joosten, L.A.; Latz, E.; Mills, K.H.; Natoli, G.; Stunnenberg, H.G.; O’Neill, L.A.; Xavier, R.J. Trained immunity: A program of innate immune memory in health and disease. Science 2016, 352, aaf1098. [Google Scholar] [CrossRef] [PubMed]
- Yin, H.C.; Zhang, L.J.; Chen, B. Genome-wide identification, characterization and evolutionary analysis of genes of the heme peroxidase family in Anopheles sinensis (Diptera: Culicidae). Acta Entomol. Sin. 2018, 61, 36–47. [Google Scholar]
- Cui, F.; Chai, T.; Qian, L.; Wang, C. Effects of three diamides (chlorantraniliprole, cyantraniliprole and flubendiamide) on life history, embryonic development and oxidative stress biomarkers of Daphnia magna. Chemosphere 2017, 169, 107–116. [Google Scholar] [CrossRef] [PubMed]
- Mao, T.; Cheng, X.; Fang, Y.; Li, M.; Lu, Z.; Qu, J.; Chen, J.; Wang, H.; Li, F.; Li, B. Induction of ER stress, antioxidant and detoxification response by sublethal doses of chlorantraniliprole in the silk gland of silkworm, Bombyx mori. Pestic. Biochem. Physiol. 2020, 170, 104685. [Google Scholar] [CrossRef]
- Xu, L.; Zhao, J.; Xu, D.; Xu, G.; Gu, Z.; Xiao, Z.; Dewer, Y.; Zhang, Y. Application of transcriptomic analysis to unveil the toxicity mechanisms of fall armyworm response after exposure to sublethal chlorantraniliprole. Ecotoxicol. Environ. Saf. 2022, 230, 113145. [Google Scholar] [CrossRef]
- Alburaki, M.; Madella, S.; Cook, S.C. Non-optimal ambient temperatures aggravate insecticide toxicity and affect honey bees Apis mellifera L. gene regulation. Sci. Rep. 2023, 13, 393. [Google Scholar] [CrossRef]
- Huaxia, Y.; Wang, F.; Yan, Y.; Liu, F.; Wang, H.; Guo, X.; Xu, B. A novel 1-Cys thioredoxin peroxidase gene in Apis cerana: Characterization of AccTpx4 and its role in oxidative stresses. Cell Stress Chaperones 2015, 20, 663–672. [Google Scholar] [CrossRef]
- Wan, H.; Kang, T.; Zhan, S.; You, H.; Zhu, F.; Lee, K.S.; Zhao, H.; Jin, B.R.; Li, J. Peroxiredoxin 5 from common cutworm (Spodoptera litura) acts as a potent antioxidant enzyme. Comp. Biochem. Physiol. Part B Biochem. Mol. Biol. 2014, 175, 53–61. [Google Scholar] [CrossRef]
- Pang, R.; Xing, K.; Yuan, L.; Liang, Z.; Chen, M.; Yue, X.; Dong, Y.; Ling, Y.; He, X.; Li, X.; et al. Peroxiredoxin alleviates the fitness costs of imidacloprid resistance in an insect pest of rice. PLoS Biol. 2021, 19, e3001190. [Google Scholar] [CrossRef]
- Shi, G.; Zhang, Z.; Jia, K.; Zhang, K.; An, D.; Wang, G.; Zhang, B.; Yin, H. Characterization and expression analysis of peroxiredoxin family genes from the silkworm Bombyx mori in response to phoxim and chlorpyrifos. Pestic. Biochem. Physiol. 2014, 114, 24–31. [Google Scholar] [CrossRef]
- Hu, B.; Ren, M.; Fan, J.; Hu, S.; Xia, W.; Elzaki, M.E.A.; Chris, B.; Palli, S.R.; Jianya, S. Xenobiotic transcription factors CncC and maf regulate expression of CYP321A16 and CYP332A1 that mediate chlorpyrifos resistance in Spodoptera exigua. J. Hazard. Mater. 2020, 398, 122971. [Google Scholar]
- Kottuparambil, S.; Shin, W.; Brown, M.T.; Han, T. UV-B affects photosynthesis, ROS production and motility of the freshwater flagellate, Euglena agilis Carter. Aquat. Toxicol. 2012, 123, 206–213. [Google Scholar] [CrossRef] [PubMed]
- Bailey, D.; Basar, M.A.; Nag, S.; Bondhu, N.; Teng, S.; Duttaroy, A. The essential requirement of an animal heme peroxidase protein during the wing maturation process in Drosophila. BMC Dev. Biol. 2017, 17, 1. [Google Scholar] [CrossRef] [PubMed]
- Tiller, G.R.; Garsin, D.A. The SKPO-1 peroxidase functions in the hypodermis to protect Caenorhabditis elegans from bacterial infection. Genetics 2014, 197, 515–526. [Google Scholar] [CrossRef]
- Svensson, M.J.; Stenberg, P.; Larsson, J. Organization and regulation of sex-specific thioredoxin encoding genes in the genus Drosophila. Dev. Genes Evol. 2007, 217, 639–650. [Google Scholar] [CrossRef]
- Zhang, S.; Li, Z.; Nian, X.; Wu, F.; Shen, Z.; Zhang, B.; Zhang, Q.; Liu, X. Sequence analysis, expression profiles and function of thioredoxin 2 and thioredoxin reductase 1 in resistance to nucleopolyhedrovirus in Helicoverpa armigera. Sci. Rep. 2015, 27, 15531. [Google Scholar] [CrossRef]
- Li, J.S.; Cui, L.; Rock, D.L.; Li, J. Novel glycosidic linkage in Aedes aegypti chorion peroxidase: N-mannosyl tryptophan. J. Biol. Chem. 2005, 280, 38513–38521. [Google Scholar] [CrossRef]
- Thein, M.C.; Winter, A.D.; Stepek, G.; McCormack, G.; Stapleton, G.; Johnstone, I.L.; Page, A.P. Combined extracellular matrix cross-linking activity of the peroxidase MLT-7 and the dual oxidase BLI-3 is critical for post-embryonic viability in Caenorhabditis elegans. J. Biol. Chem. 2009, 284, 17549–17563. [Google Scholar] [CrossRef]
- Moribe, H.; Konakawa, R.; Koga, D.; Ushiki, T.; Nakamura, K.; Mekada, E. Tetraspanin is required for generation of reactive oxygen species by the dual oxidase system in Caenorhabditis elegans. PLoS Genet. 2012, 8, e1002957. [Google Scholar] [CrossRef]







| Insecticides | Strains | Slope (SE) | LC10 (95%CI) Mg/L | LC25 (95%CI) Mg/L | LC50 (95%CI) Mg/L | χ2 | RF a |
|---|---|---|---|---|---|---|---|
| Thiacloprid | FFJ-S | 3.65 (0.32) | 0.77 (0.63–0.9) | 1.13 (0.99–1.27) | 1.89 (1.74–2.06) | 3.91 (df = 3) | |
| FZQ-F | 1.57 (0.14) | 11.77 (7.8–15.98) | 28.62 (21.97–35.42) | 76.8 (63.89–93.13) | 3.04 (df = 4) | 44.1 | |
| Imidacloprid | FFJ-S | 2.47 (0.2) | 0.31 (0.23–0.38) | 0.54 (0.45–0.63) | 1.09 (0.97–1.22) | 2.12 (df = 4) | |
| FZQ-F | 1.96 (0.18) | 21.13 (14.46–27.83) | 43.1 (33.63–52.35) | 116.48 (97.95–138.88) | 3.12 (df = 3) | 93.3 | |
| Thiamethoxam | FFJ-S | 4.62 (0.42) | 1.41 (1.2–1.6) | 1.91 (1.71–2.09) | 2.57 (2.4–3.74) | 4.06 (df = 4) | |
| FZQ-F | 1.81 (0.18) | 9.13 (5.87–12.5) | 19.82 (14.88–24.63) | 33.2 (27.37–40.49) | 1.58 (df = 3) | 17.5 |
Disclaimer/Publisher’s Note: The statements, opinions and data contained in all publications are solely those of the individual author(s) and contributor(s) and not of MDPI and/or the editor(s). MDPI and/or the editor(s) disclaim responsibility for any injury to people or property resulting from any ideas, methods, instructions or products referred to in the content. |
© 2024 by the authors. Licensee MDPI, Basel, Switzerland. This article is an open access article distributed under the terms and conditions of the Creative Commons Attribution (CC BY) license (https://creativecommons.org/licenses/by/4.0/).
Share and Cite
Rao, W.; Chen, F.; Zhou, X.; Wang, J.; Lin, L.; Fan, G.; Hu, J. Function Analysis of Heme Peroxidase Genes, MpPxd2 and MpPxd4, Under Thiacloprid Exposure in the Neonicotinoid-Resistant Myzus persicae (Sulzer). Antioxidants 2024, 13, 1453. https://doi.org/10.3390/antiox13121453
Rao W, Chen F, Zhou X, Wang J, Lin L, Fan G, Hu J. Function Analysis of Heme Peroxidase Genes, MpPxd2 and MpPxd4, Under Thiacloprid Exposure in the Neonicotinoid-Resistant Myzus persicae (Sulzer). Antioxidants. 2024; 13(12):1453. https://doi.org/10.3390/antiox13121453
Chicago/Turabian StyleRao, Wenhua, Feng Chen, Xianzhi Zhou, Jun Wang, Lei Lin, Guocheng Fan, and Jinfeng Hu. 2024. "Function Analysis of Heme Peroxidase Genes, MpPxd2 and MpPxd4, Under Thiacloprid Exposure in the Neonicotinoid-Resistant Myzus persicae (Sulzer)" Antioxidants 13, no. 12: 1453. https://doi.org/10.3390/antiox13121453
APA StyleRao, W., Chen, F., Zhou, X., Wang, J., Lin, L., Fan, G., & Hu, J. (2024). Function Analysis of Heme Peroxidase Genes, MpPxd2 and MpPxd4, Under Thiacloprid Exposure in the Neonicotinoid-Resistant Myzus persicae (Sulzer). Antioxidants, 13(12), 1453. https://doi.org/10.3390/antiox13121453
