Senataxin Attenuates DNA Damage Response Activation and Suppresses Senescence
Abstract
1. Introduction
2. Materials and Methods
2.1. Cell Lines and Culture
2.2. Compounds and Antibodies
2.3. Plasmid Constructs
2.4. CRISPR/Cas9 Knockout of Human SETX
2.5. Cell Viability Assay
2.6. Apoptosis Detection Assay
2.7. Senescence-Associated β-Galactosidase (SA-β-gal) Assay
2.8. Double-Strand Break Repair Assay
2.9. Protein Extraction and Immunoblotting Analysis
2.10. UV-Induced CPDs Analysis
2.11. Statistical Analyses
3. Results
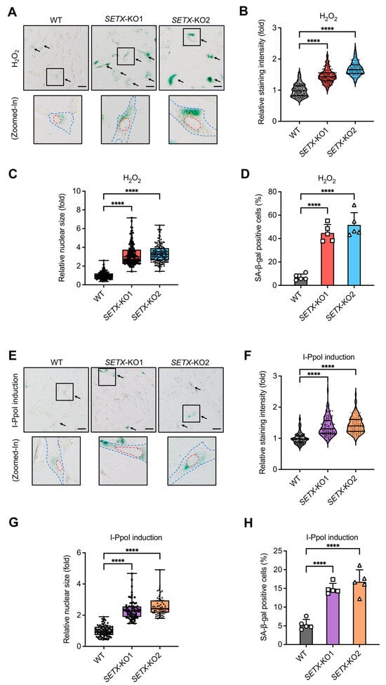
3.1. Senataxin Enhances Sensitivity to H2O2-Induced Cell Death
3.2. Senataxin Is Required for Efficient Repair of Double-Strand Breaks Generated by I-PpoI
3.3. Senataxin Attenuates ATM and ATR Signaling upon DNA Damage Induction
3.4. Senataxin Is Involved in Suppressing DNA Damage-Induced Senescence
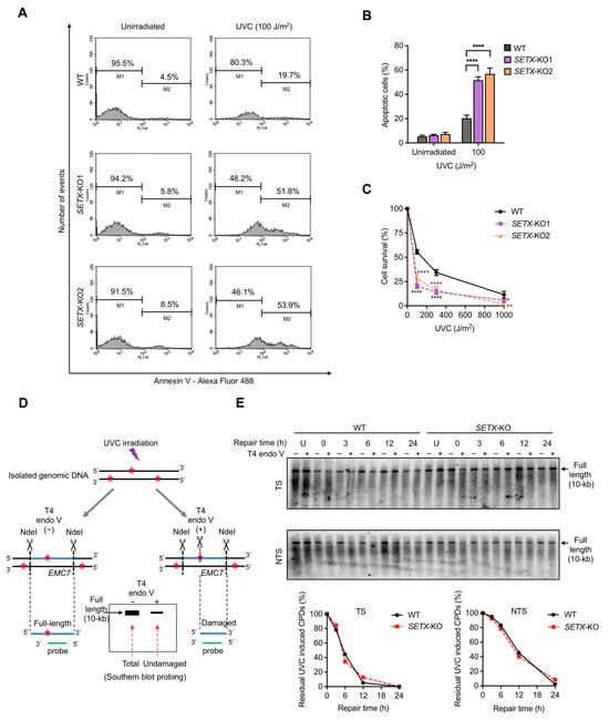
3.5. Depletion of Senataxin Promotes UVC-Induced Apoptotic Cell Death
4. Discussion
Author Contributions
Funding
Institutional Review Board Statement
Informed Consent Statement
Data Availability Statement
Acknowledgments
Conflicts of Interest
References
- Geyik, S.; Altunısık, E.; Neyal, A.M.; Taysi, S. Oxidative Stress and DNA Damage in Patients with Migraine. J. Headache Pain 2016, 17, 10. [Google Scholar] [CrossRef] [PubMed]
- Prasad, A.K.; Mishra, P.C. Mechanism of Action of Sulforaphane as a Superoxide Radical Anion and Hydrogen Peroxide Scavenger by Double Hydrogen Transfer: A Model for Iron Superoxide Dismutase. J. Phys. Chem. B 2015, 119, 7825–7836. [Google Scholar] [CrossRef] [PubMed]
- Bhattacharya, A.; Chakraborty, M.; Chanda, A.; Alqahtani, T.; Kumer, A.; Dhara, B.; Chattopadhyay, M. Neuroendocrine and Cellular Mechanisms in Stress Resilience: From Hormonal Influence in the CNS to Mitochondrial Dysfunction and Oxidative Stress. J. Cell. Mol. Med. 2024, 28, e18220. [Google Scholar] [CrossRef]
- Yi, X.; Zhu, Q.-X.; Wu, X.-L.; Tan, T.-T.; Jiang, X.-J. Histone Methylation and Oxidative Stress in Cardiovascular Diseases. Oxidative Med. Cell. Longev. 2022, 2022, 6023710. [Google Scholar] [CrossRef] [PubMed]
- Thanan, R.; Oikawa, S.; Hiraku, Y.; Ohnishi, S.; Ma, N.; Pinlaor, S.; Yongvanit, P.; Kawanishi, S.; Murata, M. Oxidative Stress and Its Significant Roles in Neurodegenerative Diseases and Cancer. Int. J. Mol. Sci. 2015, 16, 193–217. [Google Scholar] [CrossRef]
- Shrivastav, M.; De Haro, L.P.; Nickoloff, J.A. Regulation of DNA Double-Strand Break Repair Pathway Choice. Cell Res. 2008, 18, 134–147. [Google Scholar] [CrossRef]
- Cannan, W.J.; Pederson, D.S. Mechanisms and Consequences of Double-Strand DNA Break Formation in Chromatin. J. Cell. Physiol. 2016, 231, 3–14. [Google Scholar] [CrossRef]
- Lam, I.; Keeney, S. Mechanism and Regulation of Meiotic Recombination Initiation. Cold Spring Harb. Perspect. Biol. 2014, 7, a016634. [Google Scholar] [CrossRef]
- Thon, G.; Maki, T.; Haber, J.E.; Iwasaki, H. Mating-Type Switching by Homology-Directed Recombinational Repair: A Matter of Choice. Curr. Genet. 2019, 65, 351–362. [Google Scholar] [CrossRef]
- Jackson, S.P.; Jeggo, P.A. DNA Double-Strand Break Repair and V(D)J Recombination: Involvement of DNA-PK. Trends Biochem. Sci. 1995, 20, 412–415. [Google Scholar] [CrossRef]
- Chaudhuri, J.; Basu, U.; Zarrin, A.; Yan, C.; Franco, S.; Perlot, T.; Vuong, B.; Wang, J.; Phan, R.T.; Datta, A.; et al. Evolution of the Immunoglobulin Heavy Chain Class Switch Recombination Mechanism. Adv. Immunol. 2007, 94, 157–214. [Google Scholar] [CrossRef] [PubMed]
- Chakraborty, A.; Tapryal, N.; Venkova, T.; Horikoshi, N.; Pandita, R.K.; Sarker, A.H.; Sarkar, P.S.; Pandita, T.K.; Hazra, T.K. Classical Non-Homologous End-Joining Pathway Utilizes Nascent RNA for Error-Free Double-Strand Break Repair of Transcribed Genes. Nat. Commun. 2016, 7, 13049. [Google Scholar] [CrossRef] [PubMed]
- Sharma, R.; Lewis, S.; Wlodarski, M.W. DNA Repair Syndromes and Cancer: Insights into Genetics and Phenotype Patterns. Front. Pediatr. 2020, 8, 570084. [Google Scholar] [CrossRef] [PubMed]
- Vamvakas, S.; Vock, E.H.; Lutz, W.K. On the Role of DNA Double-Strand Breaks in Toxicity and Carcinogenesis. Crit. Rev. Toxicol. 1997, 27, 155–174. [Google Scholar] [CrossRef]
- Gorbunova, V.; Seluanov, A. DNA Double Strand Break Repair, Aging and the Chromatin Connection. Mutat. Res. 2016, 788, 2–6. [Google Scholar] [CrossRef]
- Curtin, N.J. Targeting the DNA Damage Response for Cancer Therapy. Biochem. Soc. Trans. 2023, 51, 207–221. [Google Scholar] [CrossRef]
- Zong, D.; Jakob, B.; Lundholm, L. Editorial: DNA Damage Response in the Context of Chromatin. Front. Cell Dev. Biol. 2023, 10, 1095652. [Google Scholar] [CrossRef]
- Láscarez-Lagunas, L.I.; Nadarajan, S.; Martinez-Garcia, M.; Quinn, J.N.; Todisco, E.; Thakkar, T.; Berson, E.; Eaford, D.; Crawley, O.; Montoya, A.; et al. ATM/ATR Kinases Link the Synaptonemal Complex and DNA Double-Strand Break Repair Pathway Choice. Curr. Biol. 2022, 32, 4719–4726.e4. [Google Scholar] [CrossRef]
- Yajima, H.; Lee, K.-J.; Zhang, S.; Kobayashi, J.; Chen, B.P.C. DNA Double-Strand Break Formation upon UV-Induced Replication Stress Activates ATM and DNA-PKcs Kinases. J. Mol. Biol. 2009, 385, 800–810. [Google Scholar] [CrossRef]
- Shibata, A.; Jeggo, P.A. ATM’s Role in the Repair of DNA Double-Strand Breaks. Genes 2021, 12, 1370. [Google Scholar] [CrossRef]
- Hung, K.-F.; Sidorova, J.M.; Nghiem, P.; Kawasumi, M. The 6-4 Photoproduct Is the Trigger of UV-Induced Replication Blockage and ATR Activation. Proc. Natl. Acad. Sci. USA 2020, 117, 12806–12816. [Google Scholar] [CrossRef]
- Chen, Y.; Poon, R.Y.C. The Multiple Checkpoint Functions of CHK1 and CHK2 in Maintenance of Genome Stability. Front. Biosci. 2008, 13, 5016–5029. [Google Scholar] [CrossRef] [PubMed]
- van Jaarsveld, M.T.M.; Deng, D.; Ordoñez-Rueda, D.; Paulsen, M.; Wiemer, E.A.C.; Zi, Z. Cell-Type-Specific Role of CHK2 in Mediating DNA Damage-Induced G2 Cell Cycle Arrest. Oncogenesis 2020, 9, 1–7. [Google Scholar] [CrossRef] [PubMed]
- Campos, A.; Clemente-Blanco, A. Cell Cycle and DNA Repair Regulation in the Damage Response: Protein Phosphatases Take Over the Reins. Int. J. Mol. Sci. 2020, 21, 446. [Google Scholar] [CrossRef] [PubMed]
- Sinha, V.C.; Qin, L.; Li, Y. A P53/ARF-Dependent Anticancer Barrier Activates Senescence and Blocks Tumorigenesis without Impacting Apoptosis. Mol. Cancer Res. 2015, 13, 231–238. [Google Scholar] [CrossRef]
- Takahashi, A.; Ohtani, N.; Hara, E. Irreversibility of Cellular Senescence: Dual Roles of p16INK4a/Rb-Pathway in Cell Cycle Control. Cell Div. 2007, 2, 10. [Google Scholar] [CrossRef]
- Knopp, R.C.; Erickson, M.A.; Rhea, E.M.; Reed, M.J.; Banks, W.A. Cellular Senescence and the Blood–Brain Barrier: Implications for Aging and Age-Related Diseases. Exp. Biol. Med. 2023, 248, 399–411. [Google Scholar] [CrossRef]
- Chinta, S.J.; Woods, G.; Rane, A.; Demaria, M.; Campisi, J.; Andersen, J.K. Cellular Senescence and the Aging Brain. Exp. Gerontol. 2015, 68, 3–7. [Google Scholar] [CrossRef]
- Martien, S.; Abbadie, C. Acquisition of Oxidative DNA Damage during Senescence. Ann. N. Y. Acad. Sci. 2007, 1119, 51–63. [Google Scholar] [CrossRef]
- Vispé, S.; Ho, E.L.Y.; Yung, T.M.C.; Satoh, M.S. Double-Strand DNA Break Formation Mediated by Flap Endonuclease-1. J. Biol. Chem. 2003, 278, 35279–35285. [Google Scholar] [CrossRef]
- Jackson, A.L.; Chen, R.; Loeb, L.A. Induction of Microsatellite Instability by Oxidative DNA Damage. Proc. Natl. Acad. Sci. USA 1998, 95, 12468–12473. [Google Scholar] [CrossRef] [PubMed]
- Karlsson, A.; Deb-Basu, D.; Cherry, A.; Turner, S.; Ford, J.; Felsher, D.W. Defective Double-Strand DNA Break Repair and Chromosomal Translocations by MYC Overexpression. Proc. Natl. Acad. Sci. USA 2003, 100, 9974–9979. [Google Scholar] [CrossRef] [PubMed]
- Gorbunova, V.; Seluanov, A.; Mao, Z.; Hine, C. Changes in DNA Repair during Aging. Nucleic Acids Res. 2007, 35, 7466–7474. [Google Scholar] [CrossRef] [PubMed]
- Musich, P.R.; Zou, Y. DNA-Damage Accumulation and Replicative Arrest in Hutchinson–Gilford Progeria Syndrome. Biochem. Soc. Trans. 2011, 39, 1764–1769. [Google Scholar] [CrossRef]
- Chen, J.-H.; Hales, C.N.; Ozanne, S.E. DNA Damage, Cellular Senescence and Organismal Ageing: Causal or Correlative? Nucleic Acids Res. 2007, 35, 7417–7428. [Google Scholar] [CrossRef]
- Guedj, A.; Geiger-Maor, A.; Benyamini, H.; Nevo, Y.; Elgavish, S.; Galun, E.; Amsalem, H.; Rachmilewitz, J. Early Age Decline in DNA Repair Capacity in the Liver: In Depth Profile of Differential Gene Expression. Aging 2016, 8, 3131–3146. [Google Scholar] [CrossRef]
- Becherel, O.J.; Yeo, A.J.; Stellati, A.; Heng, E.Y.H.; Luff, J.; Suraweera, A.M.; Woods, R.; Fleming, J.; Carrie, D.; McKinney, K.; et al. Senataxin Plays an Essential Role with DNA Damage Response Proteins in Meiotic Recombination and Gene Silencing. PLoS Genet. 2013, 9, e1003435. [Google Scholar] [CrossRef]
- Suraweera, A.; Becherel, O.J.; Chen, P.; Rundle, N.; Woods, R.; Nakamura, J.; Gatei, M.; Criscuolo, C.; Filla, A.; Chessa, L.; et al. Senataxin, Defective in Ataxia Oculomotor Apraxia Type 2, Is Involved in the Defense against Oxidative DNA Damage. J. Cell Biol. 2007, 177, 969–979. [Google Scholar] [CrossRef]
- Fujiwara, Y.; Handel, M.A.; Okada, Y. R-Loop Formation in Meiosis: Roles in Meiotic Transcription-Associated DNA Damage. Epigenomes 2022, 6, 26. [Google Scholar] [CrossRef]
- Skourti-Stathaki, K.; Proudfoot, N.J.; Gromak, N. Human Senataxin Resolves RNA/DNA Hybrids Formed at Transcriptional Pause Sites to Promote Xrn2-Dependent Termination. Mol. Cell 2011, 42, 794–805. [Google Scholar] [CrossRef]
- Li, F.; Zafar, A.; Luo, L.; Denning, A.M.; Gu, J.; Bennett, A.; Yuan, F.; Zhang, Y. R-Loops in Genome Instability and Cancer. Cancers 2023, 15, 4986. [Google Scholar] [CrossRef] [PubMed]
- Lavin, M.F.; Yeo, A.J.; Becherel, O.J. Senataxin Protects the Genome: Implications for Neurodegeneration and Other Abnormalities. Rare Dis. 2013, 1, e25230. [Google Scholar] [CrossRef] [PubMed]
- Cohen, S.; Puget, N.; Lin, Y.-L.; Clouaire, T.; Aguirrebengoa, M.; Rocher, V.; Pasero, P.; Canitrot, Y.; Legube, G. Senataxin Resolves RNA:DNA Hybrids Forming at DNA Double-Strand Breaks to Prevent Translocations. Nat. Commun. 2018, 9, 533. [Google Scholar] [CrossRef] [PubMed]
- Brustel, J.; Kozik, Z.; Gromak, N.; Savic, V.; Sweet, S.M.M. Large XPF-Dependent Deletions Following Misrepair of a DNA Double Strand Break Are Prevented by the RNA:DNA Helicase Senataxin. Sci. Rep. 2018, 8, 3850. [Google Scholar] [CrossRef]
- Moreira, M.-C.; Klur, S.; Watanabe, M.; Németh, A.H.; Ber, I.L.; Moniz, J.-C.; Tranchant, C.; Aubourg, P.; Tazir, M.; Schöls, L.; et al. Senataxin, the Ortholog of a Yeast RNA Helicase, Is Mutant in Ataxia-Ocular Apraxia 2. Nat. Genet. 2004, 36, 225–227. [Google Scholar] [CrossRef]
- Chen, Y.-Z.; Bennett, C.L.; Huynh, H.M.; Blair, I.P.; Puls, I.; Irobi, J.; Dierick, I.; Abel, A.; Kennerson, M.L.; Rabin, B.A.; et al. DNA/RNA Helicase Gene Mutations in a Form of Juvenile Amyotrophic Lateral Sclerosis (ALS4). Am. J. Hum. Genet. 2004, 74, 1128–1135. [Google Scholar] [CrossRef]
- Kanagaraj, R.; Mitter, R.; Kantidakis, T.; Edwards, M.M.; Benitez, A.; Chakravarty, P.; Fu, B.; Becherel, O.; Yang, F.; Lavin, M.F.; et al. Integrated Genome and Transcriptome Analyses Reveal the Mechanism of Genome Instability in Ataxia with Oculomotor Apraxia 2. Proc. Natl. Acad. Sci. USA 2022, 119, e2114314119. [Google Scholar] [CrossRef]
- Rheinwald, J.G.; Hahn, W.C.; Ramsey, M.R.; Wu, J.Y.; Guo, Z.; Tsao, H.; De Luca, M.; Catricalà, C.; O’Toole, K.M. A Two-Stage, p16INK4A- and P53-Dependent Keratinocyte Senescence Mechanism That Limits Replicative Potential Independent of Telomere Status. Mol. Cell. Biol. 2002, 22, 5157–5172. [Google Scholar] [CrossRef]
- Dutta, A.; Hromas, R.; Sung, P.; Dutta, A.; Hromas, R.; Sung, P. Senataxin: A Putative RNA: DNA Helicase Mutated in ALS4—Emerging Mechanisms of Genome Stability in Motor Neurons. In Amyotrophic Lateral Sclerosis—Recent Advances and Therapeutic Challenges; IntechOpen: London, UK, 2020; ISBN 978-1-83880-581-4. [Google Scholar]
- Richard, P.; Feng, S.; Manley, J.L. A SUMO-Dependent Interaction between Senataxin and the Exosome, Disrupted in the Neurodegenerative Disease AOA2, Targets the Exosome to Sites of Transcription-Induced DNA Damage. Genes Dev. 2013, 27, 2227–2232. [Google Scholar] [CrossRef]
- Yeo, A.J.; Becherel, O.J.; Luff, J.E.; Graham, M.E.; Richard, D.; Lavin, M.F. Senataxin Controls Meiotic Silencing through ATR Activation and Chromatin Remodeling. Cell Discov. 2015, 1, 15025. [Google Scholar] [CrossRef]
- Bennett, C.L.; La Spada, A.R. SUMOylated Senataxin Functions in Genome Stability, RNA Degradation, and Stress Granule Disassembly, and Is Linked with Inherited Ataxia and Motor Neuron Disease. Mol. Genet. Genomic. Med. 2021, 9, e1745. [Google Scholar] [CrossRef] [PubMed]
- Daroui, P.; Desai, S.D.; Li, T.-K.; Liu, A.A.; Liu, L.F. Hydrogen Peroxide Induces Topoisomerase I-Mediated DNA Damage and Cell Death *. J. Biol. Chem. 2004, 279, 14587–14594. [Google Scholar] [CrossRef] [PubMed]
- Nyström, S.; Nygren, J.; Hammarsten, O. Activation of Ataxia Telangiectasia Mutated by DNA Strand Break-Inducing Agents Correlates Closely with the Number of DNA Double Strand Breaks. J. Biol. Chem. 2005, 280, 4649–4655. [Google Scholar] [CrossRef]
- Mahaseth, T.; Kuzminov, A. Prompt Repair of Hydrogen Peroxide-Induced DNA Lesions Prevents Catastrophic Chromosomal Fragmentation. DNA Repair. 2016, 41, 42–53. [Google Scholar] [CrossRef]
- Hwang, S.Y.; Cho, S.H.; Lee, B.H.; Song, Y.-J.; Lee, E.K. Cellular Imaging Assay for Early Evaluation of an Apoptosis Inducer. Apoptosis 2011, 16, 1068–1075. [Google Scholar] [CrossRef]
- Wittmayer, P.K.; Raines, R.T. Substrate Binding and Turnover by the Highly Specific I-PpoI Endonuclease. Biochemistry 1996, 35, 1076–1083. [Google Scholar] [CrossRef]
- Sellmyer, M.A.; Thorne, S.H.; Banaszynski, L.A.; Contag, C.H.; Wandless, T.J. A General Method for Conditional Regulation of Protein Stability in Living Animals. Cold Spring Harb. Protoc. 2009, 2009, pdb.prot5173. [Google Scholar] [CrossRef][Green Version]
- Mladenova, V.; Mladenov, E.; Iliakis, G. Novel Biological Approaches for Testing the Contributions of Single DSBs and DSB Clusters to the Biological Effects of High LET Radiation. Front. Oncol. 2016, 6, 163. [Google Scholar] [CrossRef]
- Yogosawa, S.; Yoshida, K. Tumor Suppressive Role for Kinases Phosphorylating P53 in DNA Damage-Induced Apoptosis. Cancer Sci. 2018, 109, 3376–3382. [Google Scholar] [CrossRef]
- Rodier, F.; Coppé, J.-P.; Patil, C.K.; Hoeijmakers, W.A.M.; Muñoz, D.P.; Raza, S.R.; Freund, A.; Campeau, E.; Davalos, A.R.; Campisi, J. Persistent DNA Damage Signalling Triggers Senescence-Associated Inflammatory Cytokine Secretion. Nat. Cell Biol. 2009, 11, 973–979. [Google Scholar] [CrossRef]
- O’Driscoll, M. INK4a/ARF-Dependent Senescence upon Persistent Replication Stress. Cell Cycle 2013, 12, 1997–1998. [Google Scholar] [CrossRef] [PubMed][Green Version]
- Valieva, Y.; Ivanova, E.; Fayzullin, A.; Kurkov, A.; Igrunkova, A. Senescence-Associated β-Galactosidase Detection in Pathology. Diagnostics 2022, 12, 2309. [Google Scholar] [CrossRef] [PubMed]
- Saha, L.K.; Wakasugi, M.; Akter, S.; Prasad, R.; Wilson, S.H.; Shimizu, N.; Sasanuma, H.; Huang, S.N.; Agama, K.; Pommier, Y.; et al. Topoisomerase I-Driven Repair of UV-Induced Damage in NER-Deficient Cells. Proc. Natl. Acad. Sci. USA 2020, 117, 14412–14420. [Google Scholar] [CrossRef] [PubMed]
- Yoshida, M.; Takahashi, S.; Tsuchimochi, N.; Ishii, H.; Naito, T.; Ohno, J. Etoposide-Induced Cellular Senescence Suppresses Autophagy in Human Keratinocytes. J. Hard Tissue Biol. 2023, 32, 183–190. [Google Scholar] [CrossRef]
- Vicencio, J.M.; Galluzzi, L.; Tajeddine, N.; Ortiz, C.; Criollo, A.; Tasdemir, E.; Morselli, E.; Ben Younes, A.; Maiuri, M.C.; Lavandero, S.; et al. Senescence, Apoptosis or Autophagy?: When a Damaged Cell Must Decide Its Path—A Mini-Review. Gerontology 2008, 54, 92–99. [Google Scholar] [CrossRef]
- Yang, S.; Winstone, L.; Mondal, S.; Wu, Y. Helicases in R-Loop Formation and Resolution. J. Biol. Chem. 2023, 299, 105307. [Google Scholar] [CrossRef]
- Marchena-Cruz, E.; Camino, L.P.; Bhandari, J.; Silva, S.; Marqueta-Gracia, J.J.; Amdeen, S.A.; Guillén-Mendoza, C.; García-Rubio, M.L.; Calderón-Montaño, J.M.; Xue, X.; et al. DDX47, MeCP2, and Other Functionally Heterogeneous Factors Protect Cells from Harmful R Loops. Cell Rep. 2023, 42, 112148. [Google Scholar] [CrossRef]
- Fumagalli, M.; Rossiello, F.; Mondello, C.; Fagagna, F. d’Adda di Stable Cellular Senescence Is Associated with Persistent DDR Activation. PLoS ONE 2014, 9, e110969. [Google Scholar] [CrossRef]
- Wu, X.; Zhou, X.; Wang, S.; Mao, G. DNA Damage Response(DDR): A Link between Cellular Senescence and Human Cytomegalovirus. Virol. J. 2023, 20, 250. [Google Scholar] [CrossRef]
- He, Y.; Pasupala, N.; Zhi, H.; Dorjbal, B.; Hussain, I.; Shih, H.-M.; Bhattacharyya, S.; Biswas, R.; Miljkovic, M.; Semmes, O.J.; et al. NF-κB–Induced R-Loop Accumulation and DNA Damage Select for Nucleotide Excision Repair Deficiencies in Adult T Cell Leukemia. Proc. Natl. Acad. Sci. USA 2021, 118, e2005568118. [Google Scholar] [CrossRef]
- Wahba, L.; Amon, J.D.; Koshland, D.; Vuica-Ross, M. RNase H and Multiple RNA Biogenesis Factors Cooperate to Prevent RNA:DNA Hybrids from Generating Genome Instability. Mol. Cell. 2011, 44, 978–988. [Google Scholar] [CrossRef] [PubMed]
- Jurga, M.; Abugable, A.A.; Goldman, A.S.; El-Khamisy, S.F. USP11 Controls R-Loops by Regulating Senataxin Proteostasis. Nat. Commun. 2021, 12, 5156. [Google Scholar] [CrossRef] [PubMed]
- Cristini, A.; Groh, M.; Kristiansen, M.S.; Gromak, N. RNA/DNA Hybrid Interactome Identifies DXH9 as a Molecular Player in Transcriptional Termination and R-Loop-Associated DNA Damage. Cell Rep. 2018, 23, 1891–1905. [Google Scholar] [CrossRef] [PubMed]
- Liu, M.-Y.; Lin, K.-R.; Chien, Y.-L.; Yang, B.-Z.; Tsui, L.-Y.; Chu, H.-P.C.; Wu, C.-S.P. ATR Phosphorylates DHX9 at Serine 321 to Suppress R-Loop Accumulation upon Genotoxic Stress. Nucleic Acids Res. 2023, 52, 204. [Google Scholar] [CrossRef]
- Hodroj, D.; Recolin, B.; Serhal, K.; Martinez, S.; Tsanov, N.; Abou Merhi, R.; Maiorano, D. An ATR-Dependent Function for the Ddx19 RNA Helicase in Nuclear R-Loop Metabolism. EMBO J. 2017, 36, 1182–1198. [Google Scholar] [CrossRef]
- Rao, S.; Andrs, M.; Shukla, K.; Isik, E.; König, C.; Schneider, S.; Bauer, M.; Rosano, V.; Prokes, J.; Müller, A.; et al. Senataxin RNA/DNA Helicase Promotes Replication Restart at Co-Transcriptional R-Loops to Prevent MUS81-Dependent Fork Degradation. Nucleic Acids Res. 2024, 52, 10355–10369. [Google Scholar] [CrossRef]
- Mosler, T.; Conte, F.; Longo, G.M.C.; Mikicic, I.; Kreim, N.; Möckel, M.M.; Petrosino, G.; Flach, J.; Barau, J.; Luke, B.; et al. R-Loop Proximity Proteomics Identifies a Role of DDX41 in Transcription-Associated Genomic Instability. Nat. Commun. 2021, 12, 7314. [Google Scholar] [CrossRef]
- Rinaldi, C.; Pizzul, P.; Longhese, M.P.; Bonetti, D. Sensing R-Loop-Associated DNA Damage to Safeguard Genome Stability. Front. Cell Dev. Biol. 2021, 8, 618157. [Google Scholar] [CrossRef]
- Tariq, H.; Imran, R.; Naz, S. A Novel Homozygous Variant of SETX Causes Ataxia with Oculomotor Apraxia Type 2. J. Clin. Neurol. 2018, 14, 498–504. [Google Scholar] [CrossRef]
- Antoniani, F.; Cimino, M.; Mediani, L.; Vinet, J.; Verde, E.M.; Secco, V.; Yamoah, A.; Tripathi, P.; Aronica, E.; Cicardi, M.E.; et al. Loss of PML Nuclear Bodies in Familial Amyotrophic Lateral Sclerosis-Frontotemporal Dementia. Cell Death Discov. 2023, 9, 1–16. [Google Scholar] [CrossRef]





Disclaimer/Publisher’s Note: The statements, opinions and data contained in all publications are solely those of the individual author(s) and contributor(s) and not of MDPI and/or the editor(s). MDPI and/or the editor(s) disclaim responsibility for any injury to people or property resulting from any ideas, methods, instructions or products referred to in the content. |
© 2024 by the authors. Licensee MDPI, Basel, Switzerland. This article is an open access article distributed under the terms and conditions of the Creative Commons Attribution (CC BY) license (https://creativecommons.org/licenses/by/4.0/).
Share and Cite
Li, M.; Shao, G. Senataxin Attenuates DNA Damage Response Activation and Suppresses Senescence. Antioxidants 2024, 13, 1337. https://doi.org/10.3390/antiox13111337
Li M, Shao G. Senataxin Attenuates DNA Damage Response Activation and Suppresses Senescence. Antioxidants. 2024; 13(11):1337. https://doi.org/10.3390/antiox13111337
Chicago/Turabian StyleLi, Mingyang, and Genbao Shao. 2024. "Senataxin Attenuates DNA Damage Response Activation and Suppresses Senescence" Antioxidants 13, no. 11: 1337. https://doi.org/10.3390/antiox13111337
APA StyleLi, M., & Shao, G. (2024). Senataxin Attenuates DNA Damage Response Activation and Suppresses Senescence. Antioxidants, 13(11), 1337. https://doi.org/10.3390/antiox13111337

