Role of Paraoxonase 2 in Airway Epithelial Response to Oxidant Stress
Abstract
1. Introduction
2. Materials and Methods
2.1. Animals
2.2. Ozone Exposure
2.3. Airway Physiology Measurements
2.4. Bronchoalveolar Lavage (BAL)
2.5. Cell Culture
2.6. Western Blot
2.7. Assessment of Mitochondrial Health
2.8. Statistics
3. Results
3.1. Ozone-Exposed Pon2−/− Mice Have Increased Airway Hyperresponsiveness (AHR) Following Methacholine Challenge
3.2. Ozone-Exposed Pon2−/− Mice Have Reduced Alveolar Macrophage Influx Despite Alveolar Damage and Increased Nitrate Production
3.3. In Vitro Model of Airway Epithelial Oxidant Stress and PON2 Knockdown
3.4. H2O2 Exposed PON2KD Airway Epithelial Cells Have Decreased Mitochondrial Function
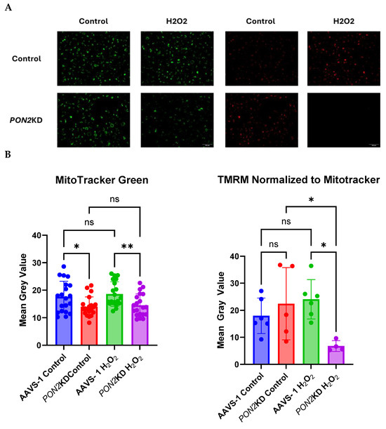
3.5. H2O2-Exposed PON2KD Airway Epithelial Cells Have Decreased Inner Mitochondrial Membrane Potential
4. Discussion
Author Contributions
Funding
Institutional Review Board Statement
Informed Consent Statement
Data Availability Statement
Conflicts of Interest
References
- Global burden of 369 diseases and injuries in 204 countries and territories, 1990–2019: A systematic analysis for the Global Burden of Disease Study 2019. Lancet 2020, 396, 1204–1222. [CrossRef] [PubMed] [PubMed Central]
- Woolcock, A.J.; Salome, C.M.; Yan, K. The Shape of the Dose-Response Curve to Histamine in Asthmatic and Normal Subjects. Am. Rev. Respir. Dis. 1984, 130, 71–75. [Google Scholar] [CrossRef] [PubMed]
- Kuruvilla, M.E.; Lee, F.E.-H.; Lee, G.B. Understanding Asthma Phenotypes, Endotypes, and Mechanisms of Disease. Clin. Rev. Allergy Immunol. 2019, 56, 219–233. [Google Scholar] [CrossRef]
- Brusselle, G.G.; Koppelman, G.H. Biologic Therapies for Severe Asthma. N. Engl. J. Med. 2022, 386, 157–171. [Google Scholar] [CrossRef] [PubMed]
- Woo, S.-D.; Park, H.S.; Yang, E.-M.; Ban, G.-Y.; Park, H.-S. 8-Iso-prostaglandin F2α as a biomarker of type 2 low airway inflammation and remodeling in adult asthma. Ann. Allergy Asthma Immunol. 2024, 133, 73–80.e2. [Google Scholar] [CrossRef] [PubMed]
- Komakula, S.; Khatri, S.; Mermis, J.; Savill, S.; Haque, S.; Rojas, M.; Brown, L.; Teague, G.W.; Holguin, F. Body mass index is associated with reduced exhaled nitric oxide and higher exhaled 8-isoprostanes in asthmatics. Respir. Res. 2007, 8, 32. [Google Scholar] [CrossRef] [PubMed] [PubMed Central]
- Holguin, F.; Comhair, S.A.A.; Hazen, S.L.; Powers, R.W.; Khatri, S.S.; Bleecker, E.R.; Busse, W.W.; Calhoun, W.J.; Castro, M.; Fitzpatrick, A.M.; et al. An Association between l-Arginine/Asymmetric Dimethyl Arginine Balance, Obesity, and the Age of Asthma Onset Phenotype. Am. J. Respir. Crit. Care Med. 2013, 187, 153–159. [Google Scholar] [CrossRef] [PubMed]
- Holguin, F.; Grasemann, H.; Sharma, S.; Winnica, D.; Wasil, K.; Smith, V.; Cruse, M.H.; Perez, N.; Coleman, E.; Scialla, T.J.; et al. L-Citrulline increases nitric oxide and improves control in obese asthmatics. JCI Insight 2019, 4, e131733. [Google Scholar] [CrossRef]
- Dumas, O.; Le Moual, N. Do chronic workplace irritant exposures cause asthma? Curr. Opin. Allergy Clin. Immunol. 2016, 16, 75–85. [Google Scholar] [CrossRef] [PubMed]
- Kyriakopoulos, C.; Gogali, A.; Bartziokas, K.; Kostikas, K. Identification and treatment of T2-low asthma in the era of biologics. ERJ Open Res. 2021, 7, 00309–02020. [Google Scholar] [CrossRef]
- Mackness, B.; Beltran-Debon, R.; Aragones, G.; Joven, J.; Camps, J.; Mackness, M. Human tissue distribution of paraoxonases 1 and 2 mRNA. IUBMB Life 2010, 62, 480–482. [Google Scholar] [CrossRef] [PubMed]
- Devarajan, A.; Bourquard, N.; Hama, S.; Navab, M.; Grijalva, V.R.; Morvardi, S.; Clarke, C.F.; Vergnes, L.; Reue, K.; Teiber, J.F.; et al. Paraoxonase 2 Deficiency Alters Mitochondrial Function and Exacerbates the Development of Atherosclerosis. Antioxid. Redox Signal. 2011, 14, 341–351. [Google Scholar] [CrossRef] [PubMed]
- Ravi, R.; Ragavachetty Nagaraj, N.; Subramaniam Rajesh, B. Effect of advanced glycation end product on paraoxonase 2 expression: Its impact on endoplasmic reticulum stress and inflammation in HUVECs. Life Sci. 2020, 246, 117397. [Google Scholar] [CrossRef]
- Uhlén, M.; Fagerberg, L.; Hallström, B.M.; Lindskog, C.; Oksvold, P.; Mardinoglu, A.; Sivertsson, Å.; Kampf, C.; Sjöstedt, E.; Asplund, A.; et al. Tissue-based map of the human proteome. Science 2015, 347, 1260419. [Google Scholar] [CrossRef] [PubMed]
- Winnica, D.E.; Monzon, A.; Ye, S.; Vladar, E.K.; Saal, M.; Cooney, R.; Liu, C.; Sharma, S.; Holguin, F. Airway epithelial Paraoxonase-2 in obese asthma. PLoS ONE 2022, 17, e0261504. [Google Scholar] [CrossRef] [PubMed] [PubMed Central]
- Alexeeff, S.E.; Litonjua, A.A.; Suh, H.; Sparrow, D.; Vokonas, P.S.; Schwartz, J. Ozone Exposure and Lung Function: Effect Modified by Obesity and Airways Hyperresponsiveness in the VA Normative Aging Study. Chest 2007, 132, 1890–1897. [Google Scholar] [CrossRef]
- Birukova, A.; Cyphert-Daly, J.; Cumming, R.I.; Yu, Y.-R.; Gowdy, K.M.; Que, L.G.; Tighe, R.M. Sex Modifies Acute Ozone-Mediated Airway Physiologic Responses. Toxicol. Sci. 2019, 169, 499–510. [Google Scholar] [CrossRef]
- McCravy, M.; Kim, H.; Gasier, H.; Healy, Z.R.; Vose, A.; Yang, Z.; Ingram, J.L.; Que, L.G. Paraoxonase 2 Mitigates Mitochondrial Oxidative Stress in Airway Epithelial Cells. In D101. Uncovering the Metabolic and Genetic Unsolved Mysteries in Asthma; American Thoracic Society: New York, NY, USA, 2024; p. A7269. [Google Scholar]
- Ng, C.J.; Bourquard, N.; Grijalva, V.; Hama, S.; Shih, D.M.; Navab, M.; Fogelman, A.M.; Lusis, A.J.; Young, S.; Reddy, S.T. Paraoxonase-2 Deficiency Aggravates Atherosclerosis in Mice Despite Lower Apolipoprotein-B-containing Lipoproteins: ANTI-ATHEROGENIC ROLE FOR PARAOXONASE-2. J. Biol. Chem. 2006, 281, 29491–29500. [Google Scholar] [CrossRef]
- Osgood, R.S.; Kasahara, D.I.; Tashiro, H.; Cho, Y.; Shore, S.A. Androgens augment pulmonary responses to ozone in mice. Physiol. Rep. 2019, 7, e14214. [Google Scholar] [CrossRef]
- Shore, S.A.; Rivera-Sanchez, Y.M.; Schwartzman, I.N.; Johnston, R.A. Responses to ozone are increased in obese mice. J. Appl. Physiol. 2003, 95, 938–945. [Google Scholar] [CrossRef] [PubMed]
- Hantos, Z.; Daroczy, B.; Suki, B.; Nagy, S.; Fredberg, J.J. Input impedance and peripheral inhomogeneity of dog lungs. J. Appl. Physiol. 1992, 72, 168–178. [Google Scholar] [CrossRef] [PubMed]
- Bates, J.H.T.; Irvin, C.G. Measuring lung function in mice: The phenotyping uncertainty principle. J. Appl. Physiol. 2003, 94, 1297–1306. [Google Scholar] [CrossRef] [PubMed]
- McGovern, T.K.; Robichaud, A.; Fereydoonzad, L.; Schuessler, T.F.; Martin, J.G. Evaluation of Respiratory System Mechanics in Mice using the Forced Oscillation Technique. JoVE 2013, 75, e50172. [Google Scholar] [CrossRef]
- Chen, M.; Hegde, A.; Choi, Y.H.; Theriot, B.S.; Premont, R.T.; Chen, W.; Walker, J.K.L. Genetic Deletion of β-Arrestin-2 and the Mitigation of Established Airway Hyperresponsiveness in a Murine Asthma Model. Am. J. Respir. Cell Mol. Biol. 2015, 53, 346–354. [Google Scholar] [CrossRef] [PubMed]
- Hunter, S.E.; Jung, D.; Di Giulio, R.T.; Meyer, J.N. The QPCR assay for analysis of mitochondrial DNA damage, repair, and relative copy number. Methods 2010, 51, 444–451. [Google Scholar] [CrossRef] [PubMed]
- Elfsmark, L.; Ågren, L.; Akfur, C.; Bucht, A.; Jonasson, S. 8-Isoprostane is an early biomarker for oxidative stress in chlorine-induced acute lung injury. Toxicol. Lett. 2018, 282, 1–7. [Google Scholar] [CrossRef] [PubMed]
- Roberts, L.J.; Morrow, J.D. Measurement of F2-isoprostanes as an index of oxidative stress in vivo. Free. Radic. Biol. Med. 2000, 28, 505–513. [Google Scholar] [CrossRef]
- Fitzpatrick, A.M.; Brown, L.A.S.; Holguin, F.; Teague, W.G. Levels of nitric oxide oxidation products are increased in the epithelial lining fluid of children with persistent asthma. J. Allergy Clin. Immunol. 2009, 124, 990–996.e9. [Google Scholar] [CrossRef]
- Huang, W.; Wang, G.; Lu, S.-E.; Kipen, H.; Wang, Y.; Hu, M.; Lin, W.; Rich, D.; Ohman-Strickland, P.; Diehl, S.R.; et al. Inflammatory and Oxidative Stress Responses of Healthy Young Adults to Changes in Air Quality during the Beijing Olympics. Am. J. Respir. Crit. Care Med. 2012, 186, 1150–1159. [Google Scholar] [CrossRef] [PubMed]
- Simoes, D.C.M.; Psarra, A.-M.G.; Mauad, T.; Pantou, I.; Roussos, C.; Sekeris, C.E.; Gratziou, C. Glucocorticoid and Estrogen Receptors Are Reduced in Mitochondria of Lung Epithelial Cells in Asthma. PLoS ONE 2012, 7, e39183. [Google Scholar] [CrossRef]
- Bhatraju, N.K.; Agrawal, A. Mitochondrial Dysfunction Linking Obesity and Asthma. Ann. Am. Thorac. Soc. 2017, 14 (Suppl. 5), S368–S373. [Google Scholar] [CrossRef] [PubMed]
- Ide, T.; Tsutsui, H.; Hayashidani, S.; Kang, D.; Suematsu, N.; Nakamura, K.-i.; Utsumi, H.; Hamasaki, N.; Takeshita, A. Mitochondrial DNA Damage and Dysfunction Associated With Oxidative Stress in Failing Hearts After Myocardial Infarction. Circ. Res. 2001, 88, 529–535. [Google Scholar] [CrossRef]
- Polonikov, A.V.; Ivanov, V.P.; Bogomazov, A.D.; Freidin, M.B.; Illig, T.; Solodilova, M.A. Antioxidant Defense Enzyme Genes and Asthma Susceptibility: Gender-Specific Effects and Heterogeneity in Gene-Gene Interactions between Pathogenetic Variants of the Disease. BioMed Res. Int. 2014, 2014, 708903. [Google Scholar] [CrossRef]
- Cocco, M.P.; White, E.; Xiao, S.; Hu, D.; Mak, A.; Sleiman, P.; Yang, M.; Bobbitt, K.R.; Gui, H.; Levin, A.M.; et al. Asthma and its relationship to mitochondrial copy number: Results from the Asthma Translational Genomics Collaborative (ATGC) of the Trans-Omics for Precision Medicine (TOPMed) program. PLoS ONE 2020, 15, e0242364. [Google Scholar] [CrossRef]
- Xu, W.; Hong, Y.S.; Hu, B.; Comhair, S.A.A.; Janocha, A.J.; Zein, J.G.; Chen, R.; Meyers, D.A.; Mauger, D.T.; Ortega, V.E.; et al. Mitochondrial DNA Copy Number Variation in Asthma Risk, Severity, and Exacerbations. medRxiv 2023. [Google Scholar] [CrossRef]
- Mabalirajan, U.; Dinda, A.K.; Kumar, S.; Roshan, R.; Gupta, P.; Sharma, S.K.; Ghosh, B. Mitochondrial Structural Changes and Dysfunction Are Associated with Experimental Allergic Asthma1. J. Immunol. 2008, 181, 3540–3548. [Google Scholar] [CrossRef] [PubMed]
- Mabalirajan, U.; Dinda, A.K.; Sharma, S.K.; Ghosh, B. Esculetin Restores Mitochondrial Dysfunction and Reduces Allergic Asthma Features in Experimental Murine Model1. J. Immunol. 2009, 183, 2059–2067. [Google Scholar] [CrossRef] [PubMed]
- Holguin, F. Oxidative Stress in Airway Diseases. Ann. Am. Thorac. Soc. 2013, 10, S150–S157. [Google Scholar] [CrossRef] [PubMed]
- Foster, W.M.; Brown, R.H.; Macri, K.; Mitchell, C.S. Bronchial reactivity of healthy subjects: 18–20 h postexposure to ozone. J. Appl. Physiol. 2000, 89, 1804–1810. [Google Scholar] [CrossRef] [PubMed]
- Ji, M.; Cohan, D.S.; Bell, M.L. Meta-analysis of the Association between Short-Term Exposure to Ambient Ozone and Respiratory Hospital Admissions. Environ. Res. Lett. 2011, 6, 024006. [Google Scholar] [CrossRef] [PubMed] [PubMed Central]
- Mudway, I.S.; Kelly, F.J.; Holgate, S.T. Oxidative stress in air pollution research. Free. Radic. Biol. Med. 2020, 151, 2–6. [Google Scholar] [CrossRef] [PubMed]
- Orru, H.; Andersson, C.; Ebi, K.L.; Langner, J.; Åström, C.; Forsberg, B. Impact of climate change on ozone-related mortality and morbidity in Europe. Eur. Respir. J. 2013, 41, 285–294. [Google Scholar] [CrossRef] [PubMed]








Disclaimer/Publisher’s Note: The statements, opinions and data contained in all publications are solely those of the individual author(s) and contributor(s) and not of MDPI and/or the editor(s). MDPI and/or the editor(s) disclaim responsibility for any injury to people or property resulting from any ideas, methods, instructions or products referred to in the content. |
© 2024 by the authors. Licensee MDPI, Basel, Switzerland. This article is an open access article distributed under the terms and conditions of the Creative Commons Attribution (CC BY) license (https://creativecommons.org/licenses/by/4.0/).
Share and Cite
McCravy, M.S.; Yang, Z.; Cyphert-Daly, J.; Healy, Z.R.; Vose, A.V.; Kim, H.R.; Walker, J.K.L.; Tighe, R.M.; Gasier, H.G.; Ingram, J.L.; et al. Role of Paraoxonase 2 in Airway Epithelial Response to Oxidant Stress. Antioxidants 2024, 13, 1333. https://doi.org/10.3390/antiox13111333
McCravy MS, Yang Z, Cyphert-Daly J, Healy ZR, Vose AV, Kim HR, Walker JKL, Tighe RM, Gasier HG, Ingram JL, et al. Role of Paraoxonase 2 in Airway Epithelial Response to Oxidant Stress. Antioxidants. 2024; 13(11):1333. https://doi.org/10.3390/antiox13111333
Chicago/Turabian StyleMcCravy, Matthew S., Zhonghui Yang, Jaime Cyphert-Daly, Zachary R. Healy, Aaron V. Vose, Haein R. Kim, Julia K. L. Walker, Robert M. Tighe, Heath G. Gasier, Jennifer L. Ingram, and et al. 2024. "Role of Paraoxonase 2 in Airway Epithelial Response to Oxidant Stress" Antioxidants 13, no. 11: 1333. https://doi.org/10.3390/antiox13111333
APA StyleMcCravy, M. S., Yang, Z., Cyphert-Daly, J., Healy, Z. R., Vose, A. V., Kim, H. R., Walker, J. K. L., Tighe, R. M., Gasier, H. G., Ingram, J. L., & Que, L. G. (2024). Role of Paraoxonase 2 in Airway Epithelial Response to Oxidant Stress. Antioxidants, 13(11), 1333. https://doi.org/10.3390/antiox13111333

