Potential Beneficial Role of Nitric Oxide in SARS-CoV-2 Infection: Beyond Spike-Binding Inhibition
Abstract
1. Introduction
2. Materials and Methods
2.1. Materials
2.2. Isolation of Peritoneal Macrophages and Cell Line Cultures
2.3. Determination of NO Concentration
2.4. ACE2 Activity Measurement
2.5. Spike-Binding Assay by Flow Cytometry
2.6. Spike Binding in A549-ACE2 Macrophage Transwell Cultures
2.7. Immunofluorescence Staining of A549-ACE2 Cells
2.8. Protein Analysis by Western Blot
2.9. Statistical Analysis
3. Results
3.1. ACE2 Activity Is Inhibited by NO Donors and Peroxynitrite
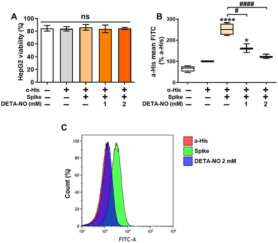
3.2. DETA-NO Reduces the Binding of the Alpha Variant of the SARS-CoV-2 Spike Protein to ACE2 in HepG2 Cells
3.3. NO Donors Inhibit the Binding of the Gamma Variant of the SARS-CoV-2 Spike Protein in ACE2-Transfected A549 Cells
3.4. Murine Peritoneal Macrophages Treated with LPS and IFNγ Inhibit the Binding of the Spike Protein to A549-ACE2 Cells
4. Discussion
5. Conclusions
Supplementary Materials
Author Contributions
Funding
Institutional Review Board Statement
Informed Consent Statement
Data Availability Statement
Acknowledgments
Conflicts of Interest
References
- Hu, B.; Guo, H.; Zhou, P.; Shi, Z.-L. Characteristics of SARS-CoV-2 and COVID-19. Nat. Rev. Microbiol. 2021, 19, 141–154. [Google Scholar] [CrossRef] [PubMed]
- Parasher, A. COVID-19: Current Understanding of Its Pathophysiology, Clinical Presentation and Treatment. Postgrad. Med. J. 2021, 97, 312–320. [Google Scholar] [CrossRef] [PubMed]
- Yan, R.; Zhang, Y.; Li, Y.; Xia, L.; Guo, Y.; Zhou, Q. Structural Basis for the Recognition of SARS-CoV-2 by Full-Length Human ACE2. Science (1979) 2020, 367, 1444–1448. [Google Scholar] [CrossRef] [PubMed]
- Grunst, M.W.; Qin, Z.; Dodero-Rojas, E.; Ding, S.; Prévost, J.; Chen, Y.; Hu, Y.; Pazgier, M.; Wu, S.; Xie, X.; et al. Structure and Inhibition of SARS-CoV-2 Spike Refolding in Membranes. Science (1979) 2024, 385, 757–765. [Google Scholar] [CrossRef]
- Harvey, W.T.; Carabelli, A.M.; Jackson, B.; Gupta, R.K.; Thomson, E.C.; Harrison, E.M.; Ludden, C.; Reeve, R.; Rambaut, A.; Peacock, S.J.; et al. SARS-CoV-2 Variants, Spike Mutations and Immune Escape. Nat. Rev. Microbiol. 2021, 19, 409–424. [Google Scholar] [CrossRef]
- Konings, F.; Perkins, M.D.; Kuhn, J.H.; Pallen, M.J.; Alm, E.J.; Archer, B.N.; Barakat, A.; Bedford, T.; Bhiman, J.N.; Caly, L.; et al. SARS-CoV-2 Variants of Interest and Concern Naming Scheme Conducive for Global Discourse. Nat. Microbiol. 2021, 6, 821–823. [Google Scholar] [CrossRef]
- Sama, I.E.; Ravera, A.; Santema, B.T.; van Goor, H.; ter Maaten, J.M.; Cleland, J.G.F.; Rienstra, M.; Friedrich, A.W.; Samani, N.J.; Ng, L.L.; et al. Circulating Plasma Concentrations of Angiotensin-Converting Enzyme 2 in Men and Women with Heart Failure and Effects of Renin–Angiotensin–Aldosterone Inhibitors. Eur. Heart J. 2020, 41, 1810–1817. [Google Scholar] [CrossRef]
- Ciaglia, E.; Vecchione, C.; Puca, A.A. COVID-19 Infection and Circulating ACE2 Levels: Protective Role in Women and Children. Front. Pediatr. 2020, 8, 206. [Google Scholar] [CrossRef]
- Samavati, L.; Uhal, B.D. ACE2, Much More Than Just a Receptor for SARS-COV-2. Front. Cell. Infect. Microbiol. 2020, 10, 317. [Google Scholar] [CrossRef]
- Jiang, F.; Yang, J.; Zhang, Y.; Dong, M.; Wang, S.; Zhang, Q.; Liu, F.F.; Zhang, K.; Zhang, C. Angiotensin-Converting Enzyme 2 and Angiotensin 1–7: Novel Therapeutic Targets. Nat. Rev. Cardiol. 2014, 11, 413–426. [Google Scholar] [CrossRef]
- Zhou, P.; Yang, X.-L.; Wang, X.-G.; Hu, B.; Zhang, L.; Zhang, W.; Si, H.-R.; Zhu, Y.; Li, B.; Huang, C.-L.; et al. A Pneumonia Outbreak Associated with a New Coronavirus of Probable Bat Origin. Nature 2020, 579, 270–273. [Google Scholar] [CrossRef] [PubMed]
- Yang, J.; Petitjean, S.J.L.; Koehler, M.; Zhang, Q.; Dumitru, A.C.; Chen, W.; Derclaye, S.; Vincent, S.P.; Soumillion, P.; Alsteens, D. Molecular Interaction and Inhibition of SARS-CoV-2 Binding to the ACE2 Receptor. Nat. Commun. 2020, 11, 4541. [Google Scholar] [CrossRef] [PubMed]
- Foo, J.; Bellot, G.; Pervaiz, S.; Alonso, S. Mitochondria-Mediated Oxidative Stress during Viral Infection. Trends Microbiol. 2022, 30, 679–692. [Google Scholar] [CrossRef] [PubMed]
- Sander, W.J.; Fourie, C.; Sabiu, S.; O’Neill, F.H.; Pohl, C.H.; O’Neill, H.G. Reactive Oxygen Species as Potential Antiviral Targets. Rev. Med. Virol. 2022, 32, 1–18. [Google Scholar] [CrossRef] [PubMed]
- Virág, L.; Jaén, R.I.R.I.; Regdon, Z.; Boscá, L.; Prieto, P. Self-Defense of Macrophages against Oxidative Injury: Fighting for Their Own Survival. Redox Biol. 2019, 26, 101261. [Google Scholar] [CrossRef]
- Povo-Retana, A.; Landauro-Vera, R.; Fariñas, M.; Sánchez-García, S.; Alvarez-Lucena, C.; Marin, S.; Cascante, M.; Boscá, L. Defining the Metabolic Signatures Associated with Human Macrophage Polarisation. Biochem. Soc. Trans. 2023, 51, 1429–1436. [Google Scholar] [CrossRef]
- Rico, D.; Vaquerizas, J.M.; Dopazo, H.; Boscá, L. Identification of Conserved Domains in the Promoter Regions of Nitric Oxide Synthase 2: Implications for the Species-Specific Transcription and Evolutionary Differences. BMC Genom. 2007, 8, 271. [Google Scholar] [CrossRef]
- de Vera, M.E.; Shapiro, R.A.; Nussler, A.K.; Mudgett, J.S.; Simmons, R.L.; Morris, S.M.; Billiar, T.R.; Geller, D.A. Transcriptional Regulation of Human Inducible Nitric Oxide Synthase (NOS2) Gene by Cytokines: Initial Analysis of the Human NOS2 Promoter. Proc. Natl. Acad. Sci. USA 1996, 93, 1054–1059. [Google Scholar] [CrossRef]
- Ascenzi, P.; di Masi, A.; Sciorati, C.; Clementi, E. Peroxynitrite—An Ugly Biofactor? BioFactors 2010, 36, 264–273. [Google Scholar] [CrossRef]
- Lisi, F.; Zelikin, A.N.; Chandrawati, R. Nitric Oxide to Fight Viral Infections. Adv. Sci. 2021, 8, 2003895. [Google Scholar] [CrossRef]
- Shu, X.; Shi, Y.; Huang, Y.; Yu, D.; Sun, B. Transcription Tuned by S-Nitrosylation Underlies a Mechanism for Staphylococcus Aureus to Circumvent Vancomycin Killing. Nat. Commun. 2023, 14, 2318. [Google Scholar] [CrossRef] [PubMed]
- De Simone, G.; di Masi, A.; Ascenzi, P. Strategies of Pathogens to Escape from NO-Based Host Defense. Antioxidants 2022, 11, 2176. [Google Scholar] [CrossRef] [PubMed]
- Colasanti, M.; Persichini, T.; Venturini, G.; Ascenzi, P. S-Nitrosylation of Viral Proteins: Molecular Bases for Antiviral Effect of Nitric Oxide. IUBMB Life 1999, 48, 25–31. [Google Scholar] [CrossRef]
- Karupiah, G.; Xie, Q.; Buller, R.M.L.; Nathan, C.; Duarte, C.; MacMicking, J.D. Inhibition of Viral Replication by Interferon-γ-Induced Nitric Oxide Synthase. Science (1979) 1993, 261, 1445–1448. [Google Scholar] [CrossRef]
- Croen, K.D. Evidence for Antiviral Effect of Nitric Oxide. Inhibition of Herpes Simplex Virus Type 1 Replication. J. Clin. Investig. 1993, 91, 2446–2452. [Google Scholar] [CrossRef]
- Mannick, J.B.; Asano, K.; Izumi, K.; Kieff, E.; Stamler, J.S. Nitric Oxide Produced by Human B Lymphocytes Inhibits Apoptosis and Epstein-Barr Virus Reactivation. Cell 1994, 79, 1137–1146. [Google Scholar] [CrossRef] [PubMed]
- Saura, M.; Zaragoza, C.; McMillan, A.; Quick, R.A.; Hohenadl, C.; Lowenstein, J.M.; Lowenstein, C.J. An Antiviral Mechanism of Nitric Oxide. Immunity 1999, 10, 21–28. [Google Scholar] [CrossRef]
- Åkerström, S.; Gunalan, V.; Keng, C.T.; Tan, Y.-J.; Mirazimi, A. Dual Effect of Nitric Oxide on SARS-CoV Replication: Viral RNA Production and Palmitoylation of the S Protein Are Affected. Virology 2009, 395, 1–9. [Google Scholar] [CrossRef]
- Åkerström, S.; Mousavi-Jazi, M.; Klingström, J.; Leijon, M.; Lundkvist, A.; Mirazimi, A. Nitric Oxide Inhibits the Replication Cycle of Severe Acute Respiratory Syndrome Coronavirus. J. Virol. 2005, 79, 1966–1969. [Google Scholar] [CrossRef]
- Keyaerts, E.; Vijgen, L.; Chen, L.; Maes, P.; Hedenstierna, G.; Van Ranst, M. Inhibition of SARS-Coronavirus Infection in Vitro by S-Nitroso-N-Acetylpenicillamine, a Nitric Oxide Donor Compound. Int. J. Infect. Dis. 2004, 8, 223–226. [Google Scholar] [CrossRef]
- Zhang, H.; Zhang, C.; Hua, W.; Chen, J. Saying No to SARS-CoV-2: The Potential of Nitric Oxide in the Treatment of COVID-19 Pneumonia. Med. Gas Res. 2024, 14, 39–47. [Google Scholar] [CrossRef] [PubMed]
- Sodano, F.; Gazzano, E.; Fruttero, R.; Lazzarato, L. NO in Viral Infections: Role and Development of Antiviral Therapies. Molecules 2022, 27, 2337. [Google Scholar] [CrossRef] [PubMed]
- Liu, X.; Miller, M.J.S.; Joshi, M.S.; Sadowska-Krowicka, H.; Clark, D.A.; Lancaster, J.R. Diffusion-Limited Reaction of Free Nitric Oxide with Erythrocytes. J. Biol. Chem. 1998, 273, 18709–18713. [Google Scholar] [CrossRef] [PubMed]
- Li, B.; Ming, Y.; Liu, Y.; Xing, H.; Fu, R.; Li, Z.; Ni, R.; Li, L.; Duan, D.; Xu, J.; et al. Recent Developments in Pharmacological Effect, Mechanism and Application Prospect of Diazeniumdiolates. Front. Pharmacol. 2020, 11, 923. [Google Scholar] [CrossRef]
- Wu, W.; Gaucher, C.; Diab, R.; Fries, I.; Xiao, Y.-L.; Hu, X.-M.; Maincent, P.; Sapin-Minet, A. Time Lasting S-Nitrosoglutathione Polymeric Nanoparticles Delay Cellular Protein S-Nitrosation. Eur. J. Pharm. Biopharm. 2015, 89, 1–8. [Google Scholar] [CrossRef]
- Albina, J.E. On the Expression of Nitric Oxide Synthase by Human Macrophages. Why No NO? J. Leukoc. Biol. 1995, 58, 643–649. [Google Scholar] [CrossRef]
- Ben-Avraham, D.; Muzumdar, R.H.; Atzmon, G. Epigenetic Genome-Wide Association Methylation in Aging and Longevity. Epigenomics 2012, 4, 503–509. [Google Scholar] [CrossRef]
- Guo, Z.; Shao, L.; Zheng, L.; Du, Q.; Li, P.; John, B.; Geller, D.A. MiRNA-939 Regulates Human Inducible Nitric Oxide Synthase Posttranscriptional Gene Expression in Human Hepatocytes. Proc. Natl. Acad. Sci. USA 2012, 109, 5826–5831. [Google Scholar] [CrossRef]
- Xu, W.; Humphries, S.; Tomita, M.; Okuyama, T.; Matsuki, M.; Burgner, D.; Kwiatkowski, D.; Liu, L.; Charles, I.G. Survey of the Allelic Frequency of a NOS2A Promoter Microsatellite in Human Populations: Assessment of the NOS2A Gene and Predisposition to Infectious Disease. Nitric Oxide 2000, 4, 379–383. [Google Scholar] [CrossRef]
- Kaplish, D.; Vagha, J.D.; Meshram, R.J.; Lohiya, S. A Comprehensive Review of Inhaled Nitric Oxide Therapy: Current Trends, Challenges, and Future Directions. Cureus 2024, 16, e53558. [Google Scholar] [CrossRef]
- Redaelli, S.; Magliocca, A.; Malhotra, R.; Ristagno, G.; Citerio, G.; Bellani, G.; Berra, L.; Rezoagli, E. Nitric Oxide: Clinical Applications in Critically Ill Patients. Nitric Oxide 2022, 121, 20–33. [Google Scholar] [CrossRef] [PubMed]
- Jaén, R.I.; Povo-Retana, A.; Rosales-Mendoza, C.; Capillas-Herrero, P.; Sánchez-García, S.; Martín-Sanz, P.; Mojena, M.; Prieto, P.; Boscá, L. Functional Crosstalk between PCSK9 Internalization and Pro-Inflammatory Activation in Human Macrophages: Role of Reactive Oxygen Species Release. Int. J. Mol. Sci. 2022, 23, 9114. [Google Scholar] [CrossRef] [PubMed]
- López-Collazo, E.; Hortelano, S.; Rojas, A.; Boscá, L. Triggering of Peritoneal Macrophages with IFN-α/β Attenuates the Expression of Inducible Nitric Oxide Synthase through a Decrease in NF-kB Activation. J. Immunol. 1998, 160, 2889–2895. [Google Scholar] [CrossRef] [PubMed]
- Ackermann, A.; Fernández-Alfonso, M.S.; Sánchez de Rojas, R.; Ortega, T.; Paul, M.; González, C. Modulation of Angiotensin-converting Enzyme by Nitric Oxide. Br. J. Pharmacol. 1998, 124, 291–298. [Google Scholar] [CrossRef] [PubMed]
- Singh, S.P.; Wishnok, J.S.; Keshive, M.; Deen, W.M.; Tannenbaum, S.R. The Chemistry of the S-Nitrosoglutathione/Glutathione System. Proc. Natl. Acad. Sci. USA 1996, 93, 14428–14433. [Google Scholar] [CrossRef]
- Hortelano, S.; Alvarez, A.M.; Boscá, L. Nitric Oxide Induces Tyrosine Nitration and Release of Cytochrome c Preceding an Increase of Mitochondrial Transmembrane Potential in Macrophages. FASEB J. 1999, 13, 2311–2317. [Google Scholar] [CrossRef]
- Bosca, L.; Zeini, M.; Traves, P.G.; Hortelano, S.; Boscá, L.; Zeini, M.; Través, P.G.; Hortelano, S.; Bosca, L.; Zeini, M.; et al. Nitric Oxide and Cell Viability in Inflammatory Cells: A Role for NO in Macrophage Function and Fate. Toxicology 2005, 208, 249–258. [Google Scholar] [CrossRef]
- Bartesaghi, S.; Radi, R. Fundamentals on the Biochemistry of Peroxynitrite and Protein Tyrosine Nitration. Redox Biol. 2018, 14, 618–625. [Google Scholar] [CrossRef]
- Castrillo, A.; Pennington, D.J.J.; Otto, F.; Parker, P.J.J.; Owen, M.J.J.; Boscá, L. Protein Kinase Cepsilon Is Required for Macrophage Activation and Defense against Bacterial Infection. J. Exp. Med. 2001, 194, 1231–1242. [Google Scholar] [CrossRef]
- Hortelano, S.; Través, P.G.; Zeini, M.; Alvarez, A.M.; Boscá, L. Sustained Nitric Oxide Delivery Delays Nitric Oxide-Dependent Apoptosis in Macrophages: Contribution to the Physiological Function of Activated Macrophages. J. Immunol. 2003, 171, 6059–6064. [Google Scholar] [CrossRef]
- Lan, J.; Ge, J.; Yu, J.; Shan, S.; Zhou, H.; Fan, S.; Zhang, Q.; Shi, X.; Wang, Q.; Zhang, L.; et al. Structure of the SARS-CoV-2 Spike Receptor-Binding Domain Bound to the ACE2 Receptor. Nature 2020, 581, 215–220. [Google Scholar] [CrossRef]
- V’kovski, P.; Kratzel, A.; Steiner, S.; Stalder, H.; Thiel, V. Coronavirus Biology and Replication: Implications for SARS-CoV-2. Nat. Rev. Microbiol. 2021, 19, 155–170. [Google Scholar] [CrossRef] [PubMed]
- Shanmugam, A.; Venkattappan, A.; Gromiha, M.M. Structure Based Drug Designing Approaches in SARS-CoV-2 Spike Inhibitor Design. Curr. Top. Med. Chem. 2022, 22, 2396–2409. [Google Scholar] [CrossRef] [PubMed]
- Choudhary, V.; Gupta, A.; Sharma, R.; Parmar, H.S. Therapeutically Effective Covalent Spike Protein Inhibitors in Treatment of SARS-CoV-2. J. Proteins Proteom. 2021, 12, 257–270. [Google Scholar] [CrossRef]
- Andrabi, S.M.; Sharma, N.S.; Karan, A.; Shahriar, S.M.S.; Cordon, B.; Ma, B.; Xie, J. Nitric Oxide: Physiological Functions, Delivery, and Biomedical Applications. Adv. Sci. 2023, 10, e2303259. [Google Scholar] [CrossRef] [PubMed]
- Sherlock, L.G.; Wright, C.J.; Kinsella, J.P.; Delaney, C. Inhaled Nitric Oxide Use in Neonates: Balancing What Is Evidence-Based and What Is Physiologically Sound. Nitric Oxide 2020, 95, 12–16. [Google Scholar] [CrossRef] [PubMed]
- Cherian, S.V.; Kumar, A.; Akasapu, K.; Ashton, R.W.; Aparnath, M.; Malhotra, A. Salvage Therapies for Refractory Hypoxemia in ARDS. Respir. Med. 2018, 141, 150–158. [Google Scholar] [CrossRef]
- Gómez, F.P.; Amado, V.M.; Roca, J.; Torres, A.; Nicolas, J.M.; Rodriguez-Roisin, R.; Barberà, J.A. Effect of Nitric Oxide Inhalation on Gas Exchange in Acute Severe Pneumonia. Respir. Physiol. Neurobiol. 2013, 187, 157–163. [Google Scholar] [CrossRef]
- Winchester, S.; John, S.; Jabbar, K.; John, I. Clinical Efficacy of Nitric Oxide Nasal Spray (NONS) for the Treatment of Mild COVID-19 Infection. J. Infect. 2021, 83, 237–279. [Google Scholar] [CrossRef]
- Wolak, T.; Dicker, D.; Shifer, Y.; Grossman, A.; Rokach, A.; Shitrit, M.; Tal, A. A Safety Evaluation of Intermittent High-Dose Inhaled Nitric Oxide in Viral Pneumonia Due to COVID-19: A Randomised Clinical Study. Sci. Rep. 2024, 14, 17201. [Google Scholar] [CrossRef]
- Tandon, M.; Wu, W.; Moore, K.; Winchester, S.; Tu, Y.-P.; Miller, C.; Kodgule, R.; Pendse, A.; Rangwala, S.; Joshi, S. SARS-CoV-2 Accelerated Clearance Using a Novel Nitric Oxide Nasal Spray (NONS) Treatment: A Randomized Trial. Lancet Reg. Health—Southeast Asia 2022, 3, 100036. [Google Scholar] [CrossRef]
- Martel, J.; Ko, Y.-F.; Young, J.D.; Ojcius, D.M. Could Nasal Nitric Oxide Help to Mitigate the Severity of COVID-19? Microbes Infect. 2020, 22, 168–171. [Google Scholar] [CrossRef] [PubMed]
- Alvarez, R.A.; Berra, L.; Gladwin, M.T. Home Nitric Oxide Therapy for COVID-19. Am. J. Respir. Crit. Care Med. 2020, 202, 16–20. [Google Scholar] [CrossRef] [PubMed]
- Silva, B.J.d.A.; Krogstad, P.A.; Teles, R.M.B.; Andrade, P.R.; Rajfer, J.; Ferrini, M.G.; Yang, O.O.; Bloom, B.R.; Modlin, R.L. IFN-γ-Mediated Control of SARS-CoV-2 Infection through Nitric Oxide. Front. Immunol. 2023, 14, 1284148. [Google Scholar] [CrossRef]
- Akaike, T.; Maeda, H. Nitric Oxide and Virus Infection. Immunology 2000, 101, 300–308. [Google Scholar] [CrossRef]
- Nicholson, S.; Bonecini-Almeida, M.d.G.; Lapa e Silva, J.R.; Nathan, C.; Xie, Q.W.; Mumford, R.; Weidner, J.R.; Calaycay, J.; Geng, J.; Boechat, N.; et al. Inducible Nitric Oxide Synthase in Pulmonary Alveolar Macrophages from Patients with Tuberculosis. J. Exp. Med. 1996, 183, 2293–2302. [Google Scholar] [CrossRef]
- Choi, H.-S.; Rai, P.R.; Chu, H.W.; Cool, C.; Chan, E.D. Analysis of Nitric Oxide Synthase and Nitrotyrosine Expression in Human Pulmonary Tuberculosis. Am. J. Respir. Crit. Care Med. 2002, 166, 178–186. [Google Scholar] [CrossRef]
- Gross, T.J.; Kremens, K.; Powers, L.S.; Brink, B.; Knutson, T.; Domann, F.E.; Philibert, R.A.; Milhem, M.M.; Monick, M.M. Epigenetic Silencing of the Human NOS2 Gene: Rethinking the Role of Nitric Oxide in Human Macrophage Inflammatory Responses. J. Immunol. 2014, 192, 2326–2338. [Google Scholar] [CrossRef]
- Martin, J.H.; Edwards, S.W. Interferon-Gamma Enhances Monocyte Cytotoxicity via Enhanced Reactive Oxygen Intermediate Production. Absence of an Effect on Macrophage Cytotoxicity Is Due to Failure to Enhance Reactive Nitrogen Intermediate Production. Immunology 1994, 81, 592–597. [Google Scholar]
- Ichiki, T.; Usui, M.; Kato, M.; Funakoshi, Y.; Ito, K.; Egashira, K.; Takeshita, A. Downregulation of Angiotensin II Type 1 Receptor Gene Transcription by Nitric Oxide. Hypertension 1998, 31, 342–346. [Google Scholar] [CrossRef]
- Beyerstedt, S.; Casaro, E.B.; Rangel, É.B. COVID-19: Angiotensin-Converting Enzyme 2 (ACE2) Expression and Tissue Susceptibility to SARS-CoV-2 Infection. Eur. J. Clin. Microbiol. Infect. Dis. 2021, 40, 905–919. [Google Scholar] [CrossRef] [PubMed]
- Crassous, P.-A.; Couloubaly, S.; Huang, C.; Zhou, Z.; Baskaran, P.; Kim, D.D.; Papapetropoulos, A.; Fioramonti, X.; Durán, W.N.; Beuve, A. Soluble Guanylyl Cyclase Is a Target of Angiotensin II-Induced Nitrosative Stress in a Hypertensive Rat Model. Am. J. Physiol.-Heart Circ. Physiol. 2012, 303, H597–H604. [Google Scholar] [CrossRef] [PubMed]
- Yamamoto, K.; Chappell, M.C.; Brosnihan, K.B.; Ferrario, C.M. In Vivo Metabolism of Angiotensin I by Neutral Endopeptidase (EC 3.4.24.11) in Spontaneously Hypertensive Rats. Hypertension 1992, 19, 692–696. [Google Scholar] [CrossRef] [PubMed]
- Yeung, M.L.; Teng, J.L.L.; Jia, L.; Zhang, C.; Huang, C.; Cai, J.-P.; Zhou, R.; Chan, K.-H.; Zhao, H.; Zhu, L.; et al. Soluble ACE2-Mediated Cell Entry of SARS-CoV-2 via Interaction with Proteins Related to the Renin-Angiotensin System. Cell 2021, 184, 2212–2228.e12. [Google Scholar] [CrossRef]
- Zamai, L. The Yin and Yang of ACE/ACE2 Pathways: The Rationale for the Use of Renin-Angiotensin System Inhibitors in COVID-19 Patients. Cells 2020, 9, 1704. [Google Scholar] [CrossRef]
- Velkoska, E.; Dean, R.G.; Griggs, K.; Burchill, L.; Burrell, L.M. Angiotensin-(1–7) Infusion Is Associated with Increased Blood Pressure and Adverse Cardiac Remodelling in Rats with Subtotal Nephrectomy. Clin. Sci. 2011, 120, 335–345. [Google Scholar] [CrossRef]
- Esteban, V.; Heringer-Walther, S.; Sterner-Kock, A.; de Bruin, R.; van den Engel, S.; Wang, Y.; Mezzano, S.; Egido, J.; Schultheiss, H.-P.; Ruiz-Ortega, M.; et al. Angiotensin-(1–7) and the G Protein-Coupled Receptor Mas Are Key Players in Renal Inflammation. PLoS ONE 2009, 4, e5406. [Google Scholar] [CrossRef]
- Lu, J.; Sun, P.D. High Affinity Binding of SARS-CoV-2 Spike Protein Enhances ACE2 Carboxypeptidase Activity. J. Biol. Chem. 2020, 295, 18579–18588. [Google Scholar] [CrossRef]
- Oh, C.; Nakamura, T.; Beutler, N.; Zhang, X.; Piña-Crespo, J.; Talantova, M.; Ghatak, S.; Trudler, D.; Carnevale, L.N.; McKercher, S.R.; et al. Targeted Protein S-Nitrosylation of ACE2 Inhibits SARS-CoV-2 Infection. Nat. Chem. Biol. 2023, 19, 275–283. [Google Scholar] [CrossRef]
- Guo, L.; Zhao, P.; Jia, Y.; Li, T.; Huang, L.; Wang, Z.; Liu, D.; Hou, Z.; Zhao, Y.; Zhang, L.; et al. Efficient Inactivation of the Contamination with Pathogenic Microorganisms by a Combination of Water Spray and Plasma-Activated Air. J. Hazard. Mater. 2023, 446, 130686. [Google Scholar] [CrossRef]
- Lei, S.; Chen, X.; Wu, J.; Duan, X.; Men, K. Small Molecules in the Treatment of COVID-19. Signal Transduct. Target. Ther. 2022, 7, 387. [Google Scholar] [CrossRef] [PubMed]
- Bastos, R.S.; Lima, L.R.d.; Neto, M.F.A.; Maryam; Yousaf, N.; Cruz, J.N.; Campos, J.M.; Kimani, N.M.; Ramos, R.S.; Santos, C.B.R. Design and Identification of Inhibitors for the Spike-ACE2 Target of SARS-CoV-2. Int. J. Mol. Sci. 2023, 24, 8814. [Google Scholar] [CrossRef] [PubMed]
- Ichinose, F.; Roberts, J.D.; Zapol, W.M. Inhaled Nitric Oxide: A Selective Pulmonary Vasodilator: Current Uses and Therapeutic Potential. Circulation 2004, 109, 3106–3111. [Google Scholar] [CrossRef]
- González-Rayas, J.M.; Rayas-Gómez, A.L.; García-González, J.J.; González-Yáñez, J.M.; Hernández-Hernández, J.A.; López-Sánchez, R.d.C. COVID-19 and ACE-Inhibitors and Angiotensin Receptor Blockers-: The Need to Differentiate between Early Infection and Acute Lung Injury. Rev. Colomb. Cardiol. 2020, 27, 129–131. [Google Scholar] [CrossRef]




Disclaimer/Publisher’s Note: The statements, opinions and data contained in all publications are solely those of the individual author(s) and contributor(s) and not of MDPI and/or the editor(s). MDPI and/or the editor(s) disclaim responsibility for any injury to people or property resulting from any ideas, methods, instructions or products referred to in the content. |
© 2024 by the authors. Licensee MDPI, Basel, Switzerland. This article is an open access article distributed under the terms and conditions of the Creative Commons Attribution (CC BY) license (https://creativecommons.org/licenses/by/4.0/).
Share and Cite
Sánchez-García, S.; Castrillo, A.; Boscá, L.; Prieto, P. Potential Beneficial Role of Nitric Oxide in SARS-CoV-2 Infection: Beyond Spike-Binding Inhibition. Antioxidants 2024, 13, 1301. https://doi.org/10.3390/antiox13111301
Sánchez-García S, Castrillo A, Boscá L, Prieto P. Potential Beneficial Role of Nitric Oxide in SARS-CoV-2 Infection: Beyond Spike-Binding Inhibition. Antioxidants. 2024; 13(11):1301. https://doi.org/10.3390/antiox13111301
Chicago/Turabian StyleSánchez-García, Sergio, Antonio Castrillo, Lisardo Boscá, and Patricia Prieto. 2024. "Potential Beneficial Role of Nitric Oxide in SARS-CoV-2 Infection: Beyond Spike-Binding Inhibition" Antioxidants 13, no. 11: 1301. https://doi.org/10.3390/antiox13111301
APA StyleSánchez-García, S., Castrillo, A., Boscá, L., & Prieto, P. (2024). Potential Beneficial Role of Nitric Oxide in SARS-CoV-2 Infection: Beyond Spike-Binding Inhibition. Antioxidants, 13(11), 1301. https://doi.org/10.3390/antiox13111301

