Early Weaning Inhibits Intestinal Stem Cell Expansion to Disrupt the Intestinal Integrity of Duroc Piglets via Regulating the Keap1/Nrf2 Signaling
Abstract
1. Introduction
2. Materials and Methods
2.1. Piglets Treatment Regimen
2.2. Hematoxylin–Eosin (H&E) and Immunohistochemistry (IHC) Staining
2.3. Western Blotting (WB)
2.4. Transepithelial Electrical Resistance (TEER) Value
2.5. Determination of Glutathione Peroxidase (GSH-Px) Activity
2.6. Determination of Malondialdehyde (MDA) Levels in Serum and Jejunum
2.7. Culture of Intestinal Organoids (IOs) and Immunofluorescence Staining
2.8. Automated Capillary Western Blotting (WES)
2.9. Statistical Analysis
3. Results
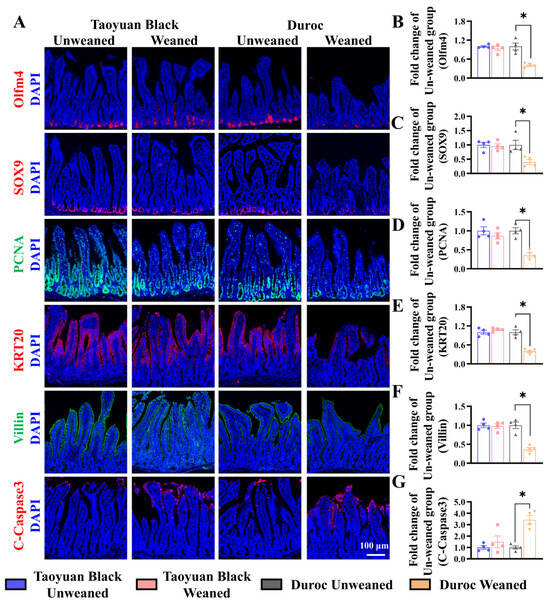
3.1. Early Weaning Disturbs the Crypt-Villus Axis of Duroc Piglets
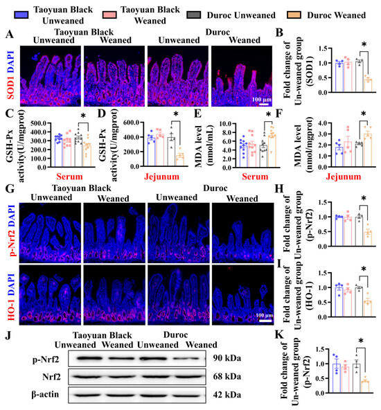
3.2. Early Weaning Disrupts the Jejunal Integrity of Duroc Piglets
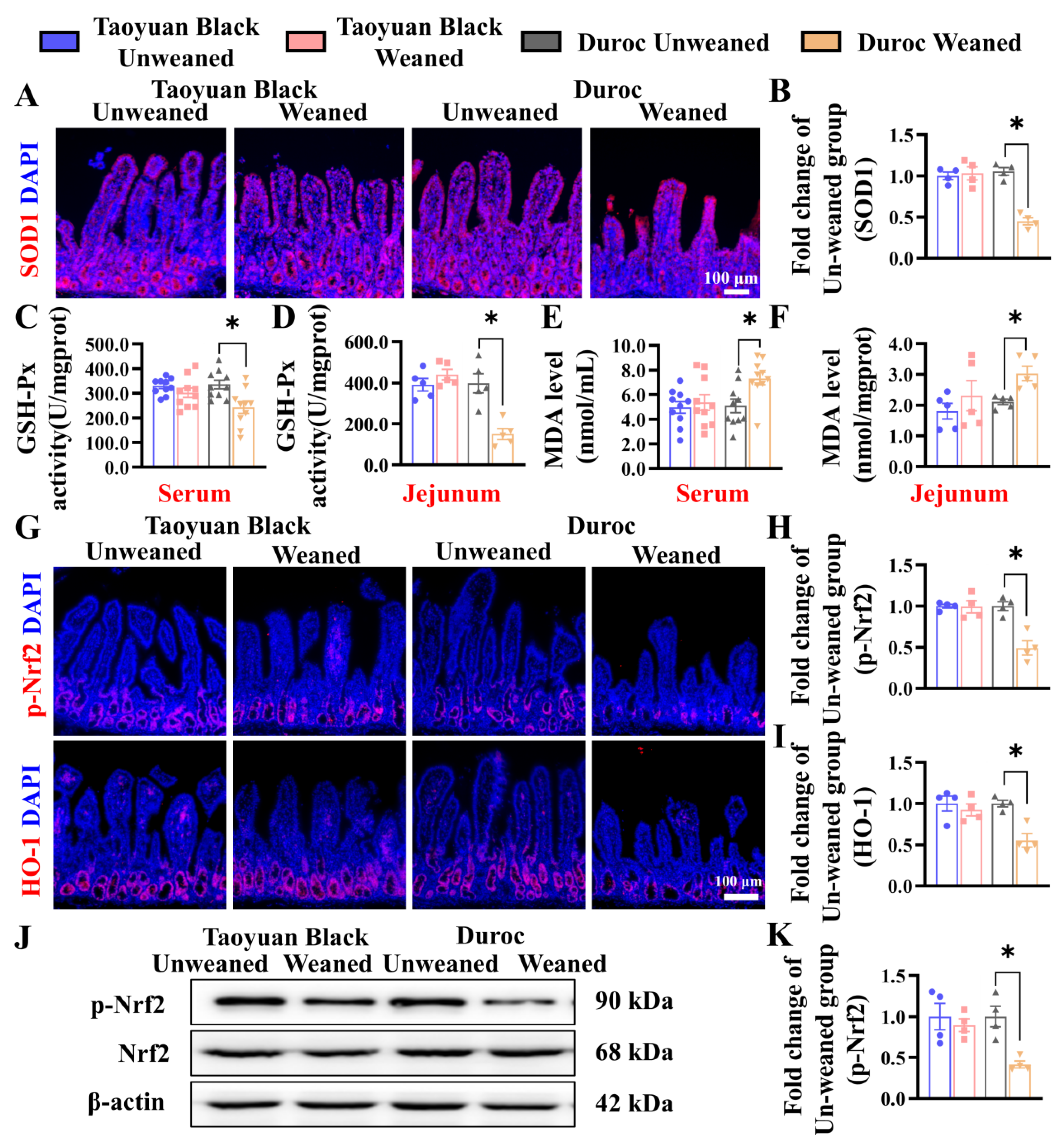
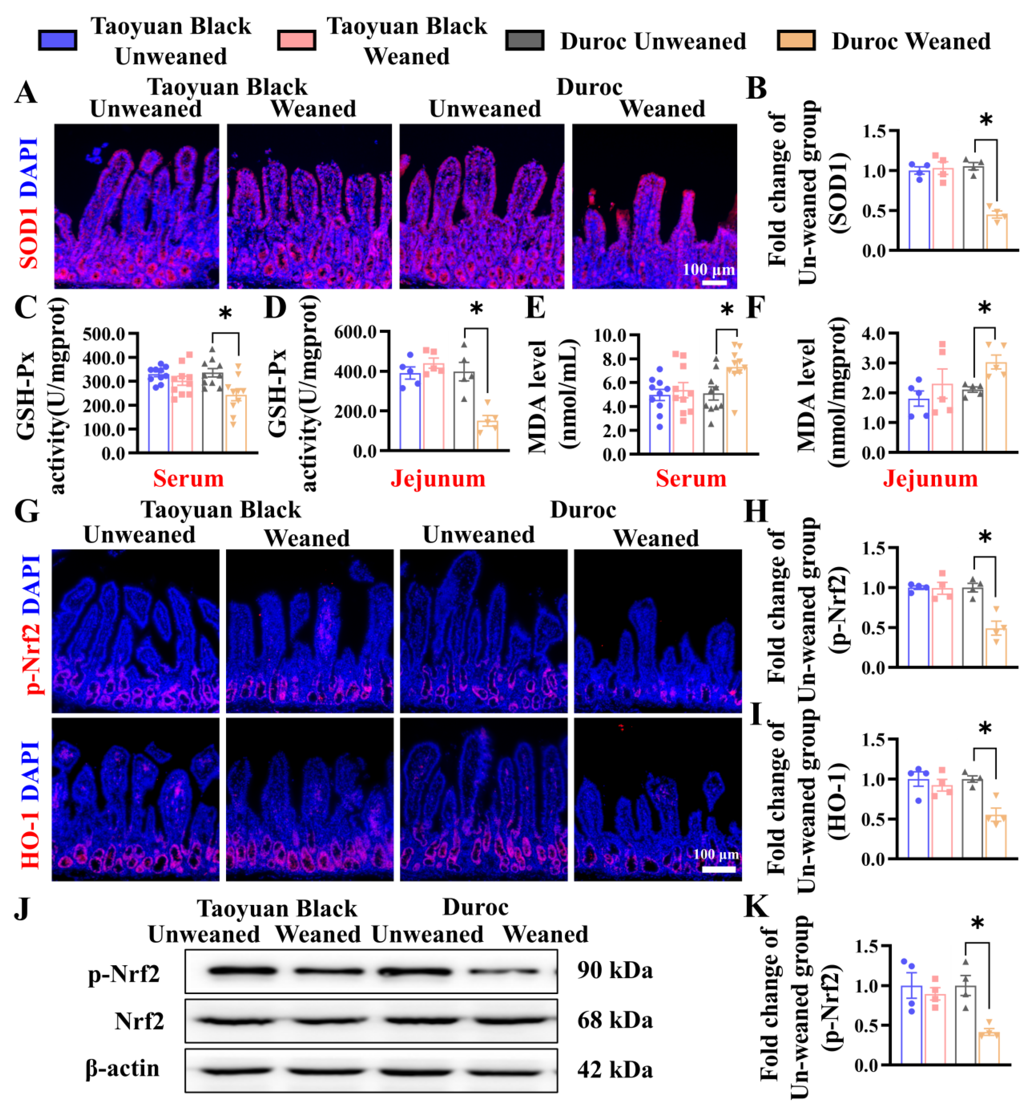
3.3. The Maintenance of Keap1/Nrf2 Signal Activity Can Prevent the Oxidative Stress Induced by Early Weaning in Taoyuan Black Piglets
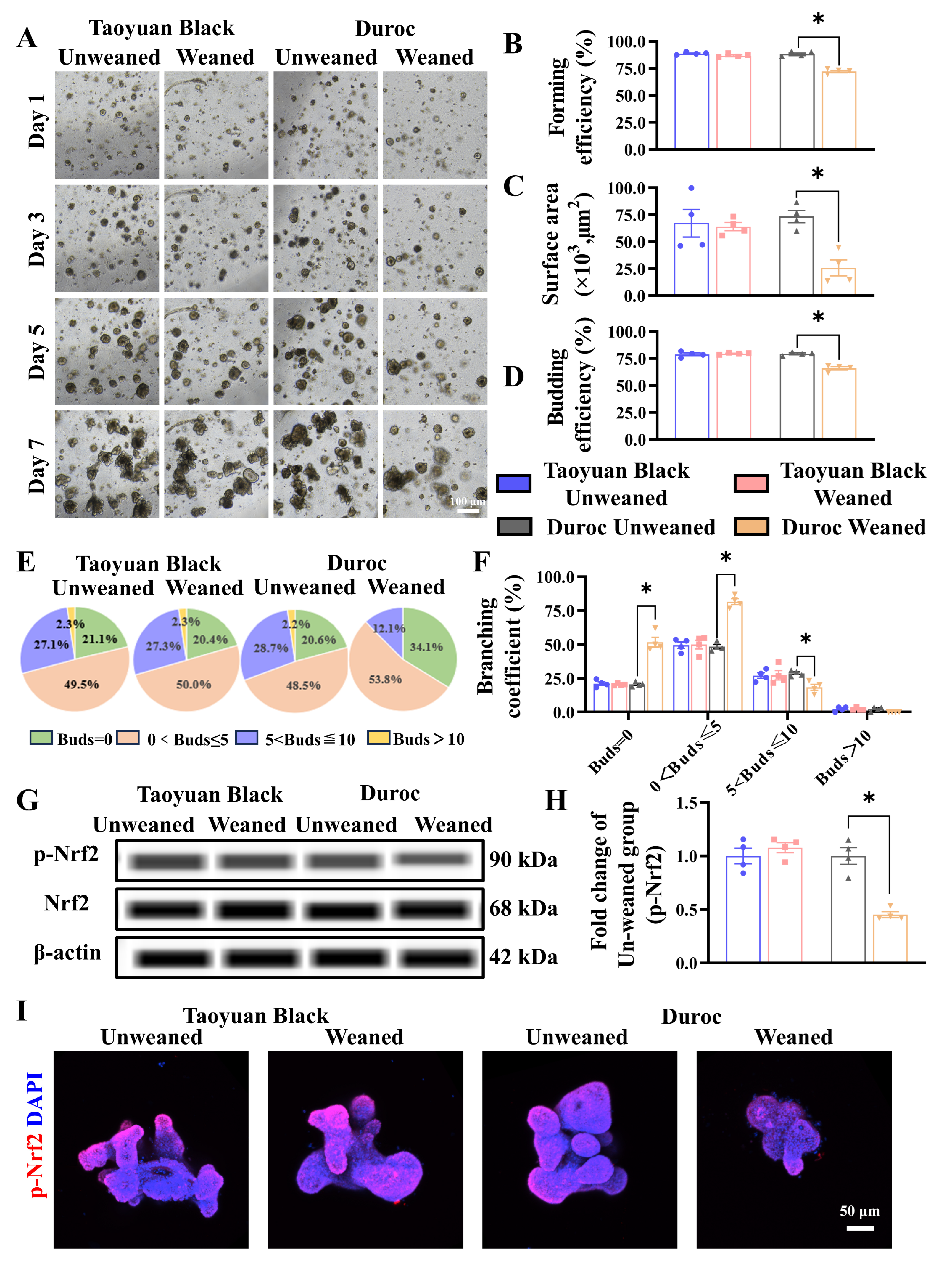
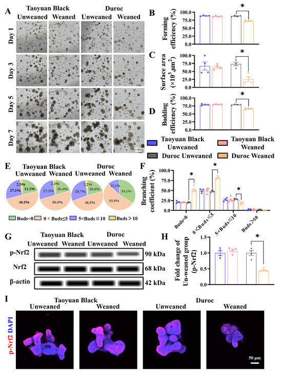
3.4. Early Weaning Decreases Growth Advantages in IOs and Weakens Keap1/Nrf2 Signaling in Duroc Piglets
4. Discussion
5. Conclusions
Supplementary Materials
Author Contributions
Funding
Institutional Review Board Statement
Informed Consent Statement
Data Availability Statement
Conflicts of Interest
Abbreviations
| automated capillary Western blotting | WES |
| Glutathione peroxidase | GSH-Px |
| Hematoxylin and Eosin | H&E |
| Heme oxygenase-1 | HO-1 |
| Immunohistochemistry | IHC |
| intestinal organoids | IOs |
| intestinal stem cells | ISCs |
| kelch-like ECH-associated protein 1 | Keap1 |
| Keratin20 | KRT20 |
| Malondialdehyde | MDA |
| nuclear factor erythroid-2 related factor 2 | Nrf2 |
| Olfactomedin4 | Olfm4 |
| polyvinylidene fluoride | PVDF |
| Proliferating Cell Nuclear Antigen | PCNA |
| Radio Immunoprecipitation Assay | RIPA |
| sodium dodecyl sulfate/polyacrylamide gel electrophoresis | SDS/PAGE |
| SRY-box transcription factor 9 | SOX9 |
| Superoxide Dismutase | SOD |
| Superoxide Dismutase 1 | SOD1 |
| Transepithelial Electrical Resistance | TEER |
| Western blotting | WB |
| zonula occludens-1 | ZO-1 |
References
- Wang, Z.; Tan, C.; Duan, C.; Wu, J.; Zhou, D.; Hou, L.; Qian, W.; Han, C.; Hou, X. FUT2-dependent fucosylation of HYOU1 protects intestinal stem cells against inflammatory injury by regulating unfolded protein response. Redox Biol. 2023, 60, 102618. [Google Scholar] [CrossRef] [PubMed]
- Grinat, J.; Heuberger, J.; Vidal, R.O.; Goveas, N.; Kosel, F.; Berenguer, L.A.; Kranz, A.; Wulf, G.A.; Behrens, D.; Melcher, B.; et al. The epigenetic regulator Mll1 is required for Wnt-driven intestinal tumorigenesis and cancer stemness. Nat. Commun. 2020, 11, 6422. [Google Scholar] [CrossRef] [PubMed]
- Jadhav, U.; Saxena, M.; O’Neill, N.K.; Saadatpour, A.; Yuan, G.C.; Herbert, Z.; Murata, K.; Shivdasani, R.A. Dynamic Reorganization of Chromatin Accessibility Signatures during Dedifferentiation of Secretory Precursors into Lgr5+ Intestinal Stem Cells. Cell Stem Cell 2017, 21, 65–77. [Google Scholar] [CrossRef]
- Per, J.; Boel, R. When to wean—Observations from free-ranging domestic pigs. Appl. Anim. Behav. Sci. 1989, 23, 49–60. [Google Scholar] [CrossRef]
- Gresse, R.; Chaucheyras, D.F.; Denis, S.; Beaumont, M.; Van, W.T.; Forano, E.; Blanquet, D.S. Weaning-associated feed deprivation stress causes microbiota disruptions in a novel mucin-containing in vitro model of the piglet colon (MPigut-IVM). J. Anim. Sci. Biotechnol. 2021, 12, 75. [Google Scholar] [CrossRef] [PubMed]
- Hussain, T.; Wang, J.; Murtaza, G.; Metwally, E.; Yang, H.; Kalhoro, M.S.; Kalhoro, D.H.; Rahu, B.A.; Tan, B.; Sahito, R.A.; et al. The Role of Polyphenols in Regulation of Heat Shock Proteins and Gut Microbiota in Weaning Stress. Oxid. Med. Cell. Longev. 2021, 6676444. [Google Scholar] [CrossRef]
- Južnić, L.; Peuker, K.; Strigli, A.; Brosch, M.; Herrmann, A.; Häsler, R.; Koch, M.; Matthiesen, L.; Zeissig, Y.; Löscher, B.S.; et al. SETDB1 is required for intestinal epithelial differentiation and the prevention of intestinal inflammation. Gut 2021, 70, 485–498. [Google Scholar] [CrossRef]
- Xiao, L.; Wu, J.; Wang, J.Y.; Chung, H.K.; Kalakonda, S.; Rao, J.N.; Gorospe, M.; Wang, J.Y. Long Noncoding RNA uc.173 Promotes Renewal of the Intestinal Mucosa by Inducing Degradation of MicroRNA 195. Gastroenterology 2018, 154, 599–611. [Google Scholar] [CrossRef]
- Wang, P.; Luo, Y.; Huang, J.; Gao, S.; Zhu, G.; Dang, Z.; Gai, J.; Yang, M.; Zhu, M.; Zhang, H.; et al. The genome evolution and domestication of tropical fruit mango. Genome Biol. 2020, 21, 60. [Google Scholar] [CrossRef]
- Hu, J.; Ma, L.B.; Nie, Y.F.; Chen, J.W.; Zheng, W.Y.; Wang, X.K.; Xie, C.L.; Zheng, Z.L.; Wang, Z.; Yang, T.C.; et al. A Microbiota-Derived Bacteriocin Targets the Host to Confer Diarrhea Resistance in Early-Weaned Piglets. Cell Host Microbe 2018, 24, 817–832. [Google Scholar] [CrossRef]
- Jiang, Z.P.; Su, W.F.; Yang, M.Z.; Li, W.T.; Gong, T.; Zhang, Y.; Wen, C.Y.; Wang, X.X.; Wang, Y.Z.; Jin, M.L.; et al. Screening of Bacteria Inhibiting Clostridium perfringens and Assessment of Their Beneficial Effects In Vitro and In Vivo with Whole Genome Sequencing Analysis. Microorganisms 2022, 10, 2056. [Google Scholar] [CrossRef] [PubMed]
- You, X.; Liu, M.; Liu, Q.; Li, H.; Qu, Y.; Gao, X.; Huang, C.; Luo, G.; Cao, G.; Xu, D. miRNA let-7 family regulated by NEAT1 and ARID3A/NF-κB inhibits PRRSV-2 replication in vitro and in vivo. PLoS Pathog. 2022, 18, 1010820. [Google Scholar] [CrossRef] [PubMed]
- Yang, Y.; Zhou, R.; Mu, Y.; Hou, X.; Tang, Z.; Li, K. Genome-wide analysis of DNA methylation in obese, lean, and miniature pig breeds. Sci. Rep. 2016, 6, 30160. [Google Scholar] [CrossRef] [PubMed]
- Ding, S.; Cheng, Y.; Azad, M.K.; Dong, H.; He, J.; Huang, P.; Kong, X. Dietary fiber alters immunity and intestinal barrier function of different breeds of growing pigs. Front. Immunol. 2023, 14, 1104837. [Google Scholar] [CrossRef] [PubMed]
- Campbell, J.M.; Crenshaw, J.D.; Polo, J. The biological stress of early weaned piglets. J. Anim. Sci. Biotechnol. 2013, 4, 19. [Google Scholar] [CrossRef]
- Degroote, J.; Vergauwen, H.; Wang, W.; Van Ginneken, C.; De, S.S.; Michiels, J. Changes of the glutathione redox system during the weaning transition in piglets, in relation to small intestinal morphology and barrier function. J. Anim. Sci. Biotechnol. 2020, 11, 45. [Google Scholar] [CrossRef]
- Dowley, A.; Sweeney, T.; Conway, E.; Vigors, S.; Ryan, M.T.; Yadav, S.; Wilson, J.; O’Doherty, J.V. The effects of dietary supplementation with mushroom or selenium enriched mushroom powders on the growth performance and intestinal health of post-weaned pigs. J. Anim. Sci. Biotechnol. 2023, 14, 12. [Google Scholar] [CrossRef] [PubMed]
- Liu, S.; Xiong, Y.; Cao, S.; Wen, X.; Xiao, H.; Li, Y.; Chi, L.; He, D.; Jiang, Z.; Wang, L. Dietary Stevia Residue Extract Supplementation Improves Antioxidant Capacity and Intestinal Microbial Composition of Weaned Piglets. Antioxidants 2022, 11, 2016. [Google Scholar] [CrossRef]
- Lovatt, M.; Kocaba, V.; Hui, N.J.; Soh, Y.Q.; Mehta, J.S. Nrf2: A unifying transcription factor in the pathogenesis of Fuchs’ endothelial corneal dystrophy. Redox Biol. 2020, 37, 101763. [Google Scholar] [CrossRef]
- Pomatto, L.D.; Sun, P.Y.; Yu, K.; Gullapalli, S.; Bwiza, C.P.; Sisliyan, C.; Wong, S.; Zhang, H.; Forman, H.J.; Oliver, P.L.; et al. Limitations to adaptive homeostasis in a hyperoxia-induced model of accelerated ageing. Redox Biol. 2019, 24, 101194. [Google Scholar] [CrossRef]
- Sinagoga, K.L.; Wells, J.M. Generating human intestinal tissues from pluripotent stem cells to study devel opment and disease. Embo. J. 2015, 34, 1149–1163. [Google Scholar] [CrossRef] [PubMed]
- Streich, K.; Smoczek, M.; Hegermann, J.; Dittrich-Breiholz, O.; Bornemann, M.; Siebert, A.; Bleich, A.; Buettner, M. Dietary lipids accumulate in macrophages and stromal cells and change the microarchitecture of mesenteric lymph nodes. J. Adv. Res. 2020, 24, 291–300. [Google Scholar] [CrossRef] [PubMed]
- Li, M.Z.; Tian, S.L.; Jin, L.; Zhou, G.Y.; Li, Y.; Zhang, Y.; Wang, T.; Yeung, C.K.; Chen, L.; Ma, J.D.; et al. Genomic analyses identify distinct patterns of selection in domesticated pigs and Tibetan wild boars. Nat. Genet. 2013, 45, 1431–1438. [Google Scholar] [CrossRef] [PubMed]
- Wu, Z.Y.; Xu, H.T.; Li, Y.Y.; Wen, L.; Li, J.Q.; Lu, G.H.; Li, X.Y. Climate and drought risk regionalisation in China based on probabilistic aridity and drought index. Sci. Total Environ. 2017, 612, 513–521. [Google Scholar] [CrossRef] [PubMed]
- Wang, X.Y.; Ran, X.Q.; Niu, X.; Huang, S.H.; Li, S.; Wang, J.F. Whole-genome sequence analysis reveals selection signatures for important economic traits in Xiang pigs. Sci. Rep. 2017, 12, 11823. [Google Scholar] [CrossRef]
- Ding, S.; Cheng, Y.; Azad, M.K.; Zhu, Q.; Huang, P.; Kong, X. Developmental Changes of Immunity and Different Responses to Weaning Stress of Chinese Indigenous Piglets and Duroc Piglets during Suckling and Weaning Periods. Int. J. Mol. Sci. 2022, 23, 15781. [Google Scholar] [CrossRef]
- Gao, Y.; Ma, X.; Zhou, Y.; Li, Y. Dietary supplementation of squalene increases the growth performance of early-weaned piglets by improving gut microbiota, intestinal barrier, and blood antioxidant capacity. Front. Vet. Sci. 2022, 9, 995548. [Google Scholar] [CrossRef]
- Song, M.; Zhang, F.; Chen, L.; Yang, Q.; Su, H.; Yang, X.; He, H.; Ling, M.; Zheng, J.; Duan, C.; et al. Dietary chenodeoxycholic acid improves growth performance and intestinal health by altering serum metabolic profiles and gut bacteria in weaned piglets. Anim. Nutr. 2021, 7, 365–375. [Google Scholar] [CrossRef] [PubMed]
- Farré, R.; Fiorani, M.; Abdu, R.S.; Matteoli, G. Intestinal Permeability, Inflammation and the Role of Nutrients. Nutrients 2020, 12, 1185. [Google Scholar] [CrossRef]
- Odenwald, M.A.; Turner, J.R. The intestinal epithelial barrier: A therapeutic target. Nat. Rev. Gastroenterol. Hepatol. 2017, 14, 9–21. [Google Scholar] [CrossRef]
- Pinton, P.; Nougayrède, J.P.; Del, R.C.; Moreno, C.; Marin, D.E.; Ferrier, L.; Bracarense, A.P.; Kolf-Clauw, M.; Oswald, I.P. The food contaminant deoxynivalenol, decreases intestinal barrier permeability and reduces claudin expression. Toxicol. Appl. Pharm. 2009, 237, 41–48. [Google Scholar] [CrossRef] [PubMed]
- Sharma, U.; Olson, R.K.; Erhart, F.N.; Zhang, L.; Meng, J.; Segura, B.; Banerjee, S.; Sharma, M.; Saluja, A.K.; Ramakrishnan, S.; et al. Prescription Opioids induce Gut Dysbiosis and Exacerbate Colitis in a Murine Model of Inflammatory Bowel Disease. J. Crohns Colitis 2020, 14, 801–817. [Google Scholar] [CrossRef] [PubMed]
- Li, Y.; Zhu, C.; Yao, J.; Zhu, C.; Li, Z.; Liu, H.Y.; Zhu, M.; Li, K.; Ahmed, A.A.; Li, S.; et al. Lithocholic Acid Alleviates Deoxynivalenol-Induced Inflammation and Oxidative Stress via PPARγ-Mediated Epigenetically Transcriptional Reprogramming in Porcine Intestinal Epithelial Cells. J. Agric. Food Chem. 2024, 72, 5452–5462. [Google Scholar] [CrossRef] [PubMed]
- Xie, W.; Song, L.; Wang, X.; Xu, Y.; Liu, Z.; Zhao, D.; Wang, S.; Fan, X.; Wang, Z.; Gao, C.; et al. A bovine lactoferricin-lactoferrampin-encoding Lactobacillus reuteri CO21 regulates the intestinal mucosal immunity and enhances the protection of piglets against enterotoxigenic Escherichia coli K88 challenge. Gut Microbes 2021, 13, 1956281. [Google Scholar] [CrossRef] [PubMed]
- Gu, H.; Liu, Y.; Zhao, Y.; Qu, H.; Li, Y.; Ahmed, A.A.; Liu, H.Y.; Hu, P.; Cai, D. Hepatic Anti-Oxidative Genes CAT and GPX4 Are Epigenetically Modulated by RORγ/NRF2 in Alphacoronavirus-Exposed Piglets. Antioxidants 2023, 12, 1305. [Google Scholar] [CrossRef]
- Yin, L.; Li, J.; Wang, M.; Wang, Q.; Li, J.; Ding, N.; Yang, H.; Yin, Y. Dietary high protein-induced diarrhea and intestinal inflammation by activation of NF-κB signaling in piglets. Anim. Nutr. 2021, 7, 1070–1077. [Google Scholar] [CrossRef]
- McCarthy, N.; Manieri, E.; Storm, E.E.; Saadatpour, A.; Luoma, A.M.; Kapoor, V.N.; Madha, S.; Gaynor, L.T.; Cox, C.; Keerthivasan, S.; et al. Distinct Mesenchymal Cell Populations Generate the Essential Intestinal BMP Signaling Gradient. Cell Stem Cell 2020, 26, 391–402. [Google Scholar] [CrossRef]
- Hageman, J.H.; Heinz, M.C.; Kretzschmar, K.; van der Vaart, J.; Clevers, H.; Snippert, H.G. Intestinal Regeneration: Regulation by the Microenvironment. Dev. Cell 2020, 54, 435–446. [Google Scholar] [CrossRef]
- Ma, J.; Piao, X.; Mahfuz, S.; Long, S.; Wang, J. The interaction among gut microbes, the intestinal barrier and short chain fatty acids. Anim. Nutr. 2021, 11, 159–174. [Google Scholar] [CrossRef]
- Schieber, M.; Chandel, N.S. ROS function in redox signaling and oxidative stress. Curr. Biol. 2014, 19, R453–R462. [Google Scholar] [CrossRef]
- Priya, D.L.; Vishnupriya, S.; Sakthivel, K.M.; Rasmi, R.R. Oxidative stress responsive transcription factors in cellular signalling transduction mechanisms. Cell Signal. 2020, 72, 109670. [Google Scholar] [CrossRef] [PubMed]
- Bardelčíková, A.; Šoltys, J.; Mojžiš, J. Oxidative Stress, Inflammation and Colorectal Cancer: An Overview. Antioxidants 2023, 12, 901. [Google Scholar] [CrossRef] [PubMed]
- Brenner, C.; Galluzzi, L.; Kepp, O.; Kroemer, G. Decoding cell death signals in liver inflammation. J. Hepatol. 2013, 59, 583–594. [Google Scholar] [CrossRef] [PubMed]
- Chen, Q.; Gao, L.; Li, J.; Yuan, Y.; Wang, R.; Tian, Y.; Lei, A. α-Ketoglutarate Improves Meiotic Maturation of Porcine Oocytes and Promotes the Development of PA Embryos, Potentially by Reducing Oxidative Stress through the Nrf2 Pathway. Oxid. Med. Cell. Longev. 2022, 7113793. [Google Scholar] [CrossRef]
- Kobayashi, E.H.; Suzuki, T.; Funayama, R.; Nagashima, T.; Hayashi, M.; Sekine, H.; Tanaka, N.; Moriguchi, T.; Motohashi, H.; Nakayama, K.; et al. Nrf2 suppresses macrophage inflammatory response by blocking proinflammatory cytokine transcription. Nat. Commun. 2016, 23, 11624. [Google Scholar] [CrossRef]
- Mutlu, A.S. Duffy J and Wang MC, Lipid metabolism and lipid signals in aging and longevity. Dev. Cell 2021, 56, 1394–1407. [Google Scholar] [CrossRef]
- Hu, X.; Wong, S.W.; Liang, K.; Wu, T.H.; Wang, S.; Wang, L.; Liu, J.; Yamauchi, M.; Foster, B.L.; Ting, J.P.; et al. Optineurin regulates NRF2-mediated antioxidant response in a mouse model of Paget’s disease of bone. Sci. Adv. 2023, 9, 6998. [Google Scholar] [CrossRef]
- Dinkova-Kostova, A.T.; Fahey, J.W.; Kosto, R.V.; Kensler, T.W. KEAP1 and Done? Targeting the NRF2 Pathway with Sulforaphane. Trends Food Sci. Tech. 2017, 69, 257–269. [Google Scholar] [CrossRef]
- Ryter, S.W.; Alam, J.; Choi, A.M. Heme oxygenase-1/carbon monoxide: From basic science to therapeutic applications. Physiol. Rev. 2006, 86, 583–650. [Google Scholar] [CrossRef]
- Ding, Y.; Li, Y.L.; Zimmerman, M.C.; Davisson, R.L.; Schultz, H.D. Role of CuZn superoxide dismutase on carotid body function in heart failure rabbits. Cardiovasc. Res. 2009, 81, 678–685. [Google Scholar] [CrossRef]
- Winer, L.; Srinivasan, D.; Chun, S.; Lacomis, D.; Jaffa, M.; Fagan, A.; Holtzman, D.M.; Wancewicz, E.; Bennett, C.F.; Bowser, R.; et al. SOD1 in cerebral spinal fluid as a pharmacodynamic marker for antisense oligonucleotide therapy. JAMA Neurol. 2013, 70, 201–207. [Google Scholar] [CrossRef] [PubMed]






Disclaimer/Publisher’s Note: The statements, opinions and data contained in all publications are solely those of the individual author(s) and contributor(s) and not of MDPI and/or the editor(s). MDPI and/or the editor(s) disclaim responsibility for any injury to people or property resulting from any ideas, methods, instructions or products referred to in the content. |
© 2024 by the authors. Licensee MDPI, Basel, Switzerland. This article is an open access article distributed under the terms and conditions of the Creative Commons Attribution (CC BY) license (https://creativecommons.org/licenses/by/4.0/).
Share and Cite
Qin, Y.-C.; Jin, C.-L.; Hu, T.-C.; Zhou, J.-Y.; Wang, X.-F.; Wang, X.-Q.; Kong, X.-F.; Yan, H.-C. Early Weaning Inhibits Intestinal Stem Cell Expansion to Disrupt the Intestinal Integrity of Duroc Piglets via Regulating the Keap1/Nrf2 Signaling. Antioxidants 2024, 13, 1188. https://doi.org/10.3390/antiox13101188
Qin Y-C, Jin C-L, Hu T-C, Zhou J-Y, Wang X-F, Wang X-Q, Kong X-F, Yan H-C. Early Weaning Inhibits Intestinal Stem Cell Expansion to Disrupt the Intestinal Integrity of Duroc Piglets via Regulating the Keap1/Nrf2 Signaling. Antioxidants. 2024; 13(10):1188. https://doi.org/10.3390/antiox13101188
Chicago/Turabian StyleQin, Ying-Chao, Cheng-Long Jin, Ting-Cai Hu, Jia-Yi Zhou, Xiao-Fan Wang, Xiu-Qi Wang, Xiang-Feng Kong, and Hui-Chao Yan. 2024. "Early Weaning Inhibits Intestinal Stem Cell Expansion to Disrupt the Intestinal Integrity of Duroc Piglets via Regulating the Keap1/Nrf2 Signaling" Antioxidants 13, no. 10: 1188. https://doi.org/10.3390/antiox13101188
APA StyleQin, Y.-C., Jin, C.-L., Hu, T.-C., Zhou, J.-Y., Wang, X.-F., Wang, X.-Q., Kong, X.-F., & Yan, H.-C. (2024). Early Weaning Inhibits Intestinal Stem Cell Expansion to Disrupt the Intestinal Integrity of Duroc Piglets via Regulating the Keap1/Nrf2 Signaling. Antioxidants, 13(10), 1188. https://doi.org/10.3390/antiox13101188

