Antioxidant Carboxymethyl Chitosan Carbon Dots with Calcium Doping Achieve Ultra-Low Calcium Concentration for Iron-Induced Osteoporosis Treatment by Effectively Enhancing Calcium Bioavailability in Zebrafish
Abstract
1. Introduction
2. Materials and Methods
2.1. Zebrafish Rearing and Mating
2.2. Sample Collecting
2.3. Quantitative Real-Time PCR
2.4. Alizarin Red Staining
2.5. The Synthesis of AOCDs and AOCDs:Ca
2.6. The Characterization of AOCDs and AOCDs:Ca
2.7. The Biosafety Assessment of AOCDs and AOCDs:Ca
2.8. Determination of ROS
2.9. Determination of ALP
2.10. Determination of Ca in AOCD:Ca
2.11. Data Analysis
3. Results
3.1. Establishment of Iron Overload Osteoporosis Model
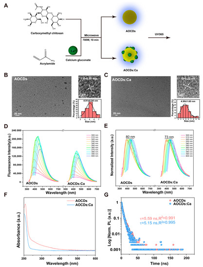
3.2. Preparation and Characterization of the AOCDs and AOCDs:Ca
3.3. Antioxidant Properties of AOCDs and AOCDs:Ca
3.4. AOCDs:Ca Improve the Effect of Iron Overload Osteoporosis Treatment
3.5. AOCDs:Ca Improve Calcium Bioavailability
4. Discussion
5. Conclusions
Supplementary Materials
Author Contributions
Funding
Institutional Review Board Statement
Informed Consent Statement
Data Availability Statement
Conflicts of Interest
References
- Wang, L.H.; Yu, W.; Yin, X.J.; Cui, L.J.; Tang, S.Y.; Jiang, N.; Cui, L.; Zhao, N.; Lin, Q.; Chen, L.; et al. Prevalence of Osteoporosis and Fracture in China the China Osteoporosis Prevalence Study. JAMA Netw. Open 2021, 4, 12. [Google Scholar] [CrossRef] [PubMed]
- Johnston, C.B.; Dagar, M. Osteoporosis in Older Adults. Med. Clin. N. Am. 2020, 104, 873–884. [Google Scholar] [CrossRef]
- Yang, T.L.; Shen, H.; Liu, A.Q.; Dong, S.S.; Zhang, L.; Deng, F.Y.; Zhao, Q.; Deng, H.W. A road map for understanding molecular and genetic determinants of osteoporosis. Nat. Rev. Endocrinol. 2020, 16, 91–103. [Google Scholar] [CrossRef]
- Jian, J.L.; Pelle, E.; Huang, X. Iron and Menopause: Does Increased Iron Affect the Health of Postmenopausal Women? Antioxid. Redox Signal. 2009, 11, 2939–2943. [Google Scholar] [CrossRef]
- Hennemann, A. Osteoporosis: Prevention, diagnosis and therapy. Med. Mon. Fur Pharm. 2002, 25, 164–167. [Google Scholar]
- Rachner, T.D.; Khosla, S.; Hofbauer, L.C. Osteoporosis: Now and the future. Lancet 2011, 377, 1276–1287. [Google Scholar] [CrossRef]
- Erfanian, A.; Rasti, B.; Manap, Y. Comparing the calcium bioavailability from two types of nano-sized enriched milk using in-vivo assay. Food Chem. 2017, 214, 606–613. [Google Scholar] [CrossRef] [PubMed]
- Wang, J.W.; Tao, S.; Jin, X.Y.; Song, Y.Q.; Zhou, W.T.; Lou, H.Y.; Zhao, R.; Wang, C.; Hu, F.Q.; Yuan, H. Calcium Supplement by Tetracycline guided amorphous Calcium Carbonate potentiates Osteoblast promotion for Synergetic Osteoporosis Therapy. Theranostics 2020, 10, 8591–8605. [Google Scholar] [CrossRef]
- Paziana, K.; Pazianas, M. Calcium supplements controversy in osteoporosis: A physiological mechanism supporting cardiovascular adverse effects. Endocrine 2015, 48, 776–778. [Google Scholar] [CrossRef]
- Lee, C.W.; Lin, H.C.; Wang, B.Y.H.; Wang, A.Y.F.; Shin, R.L.Y.; Lo Cheung, S.Y.; Lee, O.K.S. Ginkgolide B monotherapy reverses osteoporosis by regulating oxidative stress-mediated bone homeostasis. Free Radic. Biol. Med. 2021, 168, 234–246. [Google Scholar] [CrossRef] [PubMed]
- Kugimiya, F.; Kawaguchi, H.; Ohba, S.; Kawamura, N.; Hirata, M.; Chikuda, H.; Azuma, Y.; Woodgett, J.R.; Nakamura, K.; Chung, U. GSK-3 beta Controls Osteogenesis through Regulating Runx2 Activity. PLoS ONE 2007, 2, e837. [Google Scholar] [CrossRef]
- Schneider, J.; Reckmeier, C.J.; Xiong, Y.; von Seckendorff, M.; Susha, A.S.; Kasak, P.; Rogach, A.L. Molecular Fluorescence in Citric Acid-Based Carbon Dots. J. Phys. Chem. C 2017, 121, 2014–2022. [Google Scholar] [CrossRef]
- Zhang, P.; Wang, S.; Wang, L.; Shan, B.C.; Zhang, H.; Yang, F.; Zhou, Z.Q.; Wang, X.; Yuan, Y.; Xu, Y.J. Hepcidin is an endogenous protective factor for osteoporosis by reducing iron levels. J. Mol. Endocrinol. 2018, 60, 299–308. [Google Scholar] [CrossRef]
- Valko, M.; Leibfritz, D.; Moncol, J.; Cronin, M.T.D.; Mazur, M.; Telser, J. Free radicals and antioxidants in normal physiological functions and human disease. Int. J. Biochem. Cell Biol. 2007, 39, 44–84. [Google Scholar] [CrossRef] [PubMed]
- Eastell, R.; O’Neill, T.W.; Hofbauer, L.C.; Langdahl, B.; Reid, I.R.; Gold, D.T.; Cummings, S.R. Postmenopausal osteoporosis. Nat. Rev. Dis. Prim. 2016, 2, 16069. [Google Scholar] [CrossRef] [PubMed]
- Tsay, J.; Yang, Z.; Ross, F.P.; Cunningham-Rundles, S.; Lin, H.; Coleman, R.; Mayer-Kuckuk, P.; Doty, S.B.; Grady, R.W.; Giardina, P.J.; et al. Bone loss caused by iron overload in a murine model: Importance of oxidative stress. Blood 2010, 116, 2582–2589. [Google Scholar] [CrossRef]
- Zhang, J.; Zhao, H.; Yao, G.; Qiao, P.; Li, L.; Wu, S. Therapeutic potential of iron chelators on osteoporosis and their cellular mechanisms. Biomed. Pharmacother. 2021, 137, 111380. [Google Scholar] [CrossRef]
- Zhang, H.; Wang, A.; Shen, G.; Wang, X.; Liu, G.; Yang, F.; Chen, B.; Wang, M.; Xu, Y. Hepcidin-induced reduction in iron content and PGC-1β expression negatively regulates osteoclast differentiation to play a protective role in postmenopausal osteoporosis. Aging 2021, 13, 11296–11314. [Google Scholar] [CrossRef] [PubMed]
- Yang, K.D.; Cao, F.M.; Xue, Y.C.; Tao, L.; Zhu, Y. Three Classes of Antioxidant Defense Systems and the Development of Postmenopausal Osteoporosis. Front. Physiol. 2022, 13, 11. [Google Scholar] [CrossRef]
- Liang, Y.; Hou, D.; Ni, Z.; Cao, M.; Cai, L. Preparation, characterization of naringenin, β-cyclodextrin and carbon quantum dot antioxidant nanocomposites. Food Chem. 2022, 375, 131646. [Google Scholar] [CrossRef]
- Tejwan, N.; Saini, A.K.; Sharma, A.; Singh, T.A.; Kumar, N.; Das, J. Metal-doped and hybrid carbon dots: A comprehensive review on their synthesis and biomedical applications. J. Control. Release 2021, 330, 132–150. [Google Scholar] [CrossRef]
- Wei, X.J.; Li, L.; Liu, J.L.; Yu, L.D.; Li, H.B.; Cheng, F.; Yi, X.T.; He, J.M.; Li, B.S. Green Synthesis of Fluorescent Carbon Dots from Gynostemma for Bioimaging and Antioxidant in Zebrafish. ACS Appl. Mater. Interfaces 2019, 11, 9832–9840. [Google Scholar] [CrossRef]
- Li, Y.J.; Li, W.; Yang, X.; Kang, Y.Y.; Zhang, H.R.; Liu, Y.L.; Lei, B.F. Salvia Miltiorrhiza-Derived Carbon Dots as Scavengers of Reactive Oxygen Species for Reducing Oxidative Damage of Plants. ACS Appl. Nano Mater. 2021, 4, 113–120. [Google Scholar] [CrossRef]
- Yu, L.D.; He, M.Y.; Liu, S.H.; Dou, X.Y.; Li, L.; Gu, N.; Li, B.S.; Liu, Z.G.; Wang, G.X.; Fan, J.L. Fluorescent Egg White-Based Carbon Dots as a High-Sensitivity Iron Chelator for the Therapy of Nonalcoholic Fatty Liver Disease by Iron Overload in Zebrafish. ACS Appl. Mater. Interfaces 2021, 13, 54677–54689. [Google Scholar] [CrossRef]
- Wang, Z.Z.; Wang, H.Y.; Cheng, X.H.; Geng, J.Y.; Wang, L.L.; Dong, Q.J.; Liu, C.G.; Chi, Z.M.; Chi, Z. Aptamer-superparamagnetic nanoparticles capture coupling siderophore-Fe3+scavenging actuated with carbon dots to confer an “off-on” mechanism for the ultrasensitive detection of Helicobacter pylori. Biosens. Bioelectron. 2021, 193, 9. [Google Scholar] [CrossRef] [PubMed]
- Deng, H.J.; Tian, C.; Gao, Z.W.; Chen, S.W.; Li, Y.; Zhang, Q.M.; Yu, R.J.; Wang, J.Y. Highly luminescent N-doped carbon dots as a fluorescence detecting platform for Fe(3+)in solutions and living cells. Analyst 2020, 145, 4931–4936. [Google Scholar] [CrossRef]
- Su, R.X.; Yan, H.J.; Jiang, X.T.; Zhang, Y.; Li, P.Y.; Su, W. Orange-red to NIR emissive carbon dots for antimicrobial, bioimaging and bacteria diagnosis. J. Mater. Chem. B 2022, 10, 1250–1264. [Google Scholar] [CrossRef]
- Wang, C.X.; Chen, D.; Yang, Y.S.; Tang, S.Y.; Li, X.M.; Xie, F.; Wang, G.; Guo, Q.L. Synthesis of multi-color fluorine and nitrogen co-doped graphene quantum dots for use in tetracycline detection, colorful solid fluorescent ink, and film. J. Colloid Interface Sci. 2021, 602, 689–698. [Google Scholar] [CrossRef] [PubMed]
- Li, J.J.; Zuo, G.C.; Pan, X.H.; Wei, W.; Qi, X.L.; Su, T.; Dong, W. Nitrogen-doped carbon dots as a fluorescent probe for the highly sensitive detection of Ag+ and cell imaging. Luminescence 2018, 33, 243–248. [Google Scholar] [CrossRef]
- Wu, L.N.; Yang, Y.J.; Huang, L.X.; Zhong, Y.; Chen, Y.; Gao, Y.R.; Lin, L.Q.; Lei, Y.; Liu, A.L. Levofloxacin-based carbon dots to enhance antibacterial activities and combat antibiotic resistance. Carbon 2022, 186, 452–464. [Google Scholar] [CrossRef]
- Zhang, T.Y.; Li, W.T.; Huang, K.; Guo, H.Z.; Li, Z.Y.; Fang, Y.B.; Yadav, R.M.; Shanov, V.; Ajayan, P.M.; Wang, L.; et al. Regulation of functional groups on graphene quantum dots directs selective CO2 to CH4 conversion. Nat. Commun. 2021, 12, 9. [Google Scholar] [CrossRef]
- Cui, Y.P.; Huang, X.X.; Wang, T.; Jia, L.H.; Nie, Q.Q.; Tan, Z.C.; Yu, H.S. Graphene quantum dots/carbon nitride heterojunction with enhanced visible-light driven photocatalysis of nitric oxide: An experimental and DFT study. Carbon 2022, 191, 502–514. [Google Scholar] [CrossRef]
- Zhao, Y.Y.; Duan, J.L.; He, B.L.; Jiao, Z.B.; Tang, Q.W. Improved charge extraction with N-doped carbon quantum dots in dye-sensitized solar cells. Electrochim. Acta 2018, 282, 255–262. [Google Scholar] [CrossRef]
- Zhang, M.L.; Wang, H.B.; Wang, B.; Ma, Y.R.; Huang, H.; Liu, Y.; Shao, M.W.; Yao, B.W.; Kang, Z.H. Maltase Decorated by Chiral Carbon Dots with Inhibited Enzyme Activity for Glucose Level Control. Small 2019, 15, 7. [Google Scholar] [CrossRef] [PubMed]
- Wu, X.Y.; Xu, M.S.; Wang, S.N.; Abbas, K.; Huang, X.; Zhang, R.Q.; Tedesco, A.C.; Bi, H. F,N-Doped carbon dots as efficient Type I photosensitizers for photodynamic therapy. Dalton Trans. 2022, 51, 2296–2303. [Google Scholar] [CrossRef] [PubMed]
- Yang, L.; Wen, J.X.; Li, K.J.; Liu, L.; Wang, W. Carbon quantum dots: Comprehensively understanding of the internal quenching mechanism and application for catechol detection. Sens. Actuator B-Chem. 2021, 333, 10. [Google Scholar] [CrossRef]
- Ning, G.; Mu, P.P.; Li, B.; Liu, J.J.; Xiao, Q.; Huang, S. Fluorine and nitrogen co-doped near-infrared carbon dots for fluorescence "on-off-on" determination of nitrite. Microchim. Acta 2022, 189, 11. [Google Scholar] [CrossRef]
- Yuan, Y.; Xu, F.; Cao, Y.; Xu, L.; Yu, C.; Yang, F.; Zhang, P.; Wang, L.; Shen, G.S.; Wang, J.R.; et al. Iron Accumulation Leads to Bone Loss by Inducing Mesenchymal Stem Cell Apoptosis Through the Activation of Caspase3. Biol. Trace Elem. Res. 2019, 187, 434–441. [Google Scholar] [CrossRef] [PubMed]
- Luo, C.; Xu, W.J.; Tang, X.; Liu, X.Y.; Cheng, Y.; Wu, Y.X.; Xie, Z.S.; Wu, X.H.; He, X.; Wang, Q.; et al. Canonical Wnt signaling works downstream of iron overload to prevent ferroptosis from damaging osteoblast differentiation. Free Radic. Biol. Med. 2022, 188, 337–350. [Google Scholar] [CrossRef]
- Chen, B.; Yan, Y.L.; Liu, C.; Bo, L.; Li, G.F.; Wang, H.; Xu, Y.J. Therapeutic Effect of Deferoxamine on Iron Overload-Induced Inhibition of Osteogenesis in a Zebrafish Model. Calcif. Tissue Int. 2014, 94, 353–360. [Google Scholar] [CrossRef] [PubMed]
- Li, H.X.; Yan, X.; Kong, D.S.; Jin, R.; Sun, C.Y.; Du, D.; Lin, Y.H.; Lu, G.Y. Recent advances in carbon dots for bioimaging applications. Nanoscale Horiz. 2020, 5, 218–234. [Google Scholar] [CrossRef]
- Yang, D.; Li, L.; Cao, L.; Chang, Z.M.; Mei, Q.; Yan, R.H.; Ge, M.F.; Jiang, C.Y.; Dong, W.F. Green Synthesis of Lutein-Based Carbon Dots Applied for Free-Radical Scavenging within Cells. Materials 2020, 13, 4146. [Google Scholar] [CrossRef] [PubMed]
- Gu, W.H.; Chen, K.; Zhao, X.Y.; Geng, H.; Li, J.; Qin, Y.X.; Bai, X.; Chang, Y.N.; Xia, S.B.; Zhang, J.X.; et al. Highly Dispersed Fullerenols Hamper Osteoclast Ruffled Border Formation by Perturbing Ca2+ Bundles. Small 2018, 14, 12. [Google Scholar] [CrossRef] [PubMed]
- Liu, N.; Lu, W.W.; Dai, X.L.; Qu, X.W.; Zhu, C.T. The role of TRPV channels in osteoporosis. Mol. Biol. Rep. 2022, 49, 577–585. [Google Scholar] [CrossRef]
- Tanimura, S.; Kato, M.; Atsumi, T. Biomarker of bone and cartilage destruction in rheumatoid arthritis. Clin. Calcium 2015, 25, 1769–1775. [Google Scholar] [PubMed]






Disclaimer/Publisher’s Note: The statements, opinions and data contained in all publications are solely those of the individual author(s) and contributor(s) and not of MDPI and/or the editor(s). MDPI and/or the editor(s) disclaim responsibility for any injury to people or property resulting from any ideas, methods, instructions or products referred to in the content. |
© 2023 by the authors. Licensee MDPI, Basel, Switzerland. This article is an open access article distributed under the terms and conditions of the Creative Commons Attribution (CC BY) license (https://creativecommons.org/licenses/by/4.0/).
Share and Cite
Yu, L.; Li, X.; He, M.; Wang, Q.; Chen, C.; Li, F.; Li, B.; Li, L. Antioxidant Carboxymethyl Chitosan Carbon Dots with Calcium Doping Achieve Ultra-Low Calcium Concentration for Iron-Induced Osteoporosis Treatment by Effectively Enhancing Calcium Bioavailability in Zebrafish. Antioxidants 2023, 12, 583. https://doi.org/10.3390/antiox12030583
Yu L, Li X, He M, Wang Q, Chen C, Li F, Li B, Li L. Antioxidant Carboxymethyl Chitosan Carbon Dots with Calcium Doping Achieve Ultra-Low Calcium Concentration for Iron-Induced Osteoporosis Treatment by Effectively Enhancing Calcium Bioavailability in Zebrafish. Antioxidants. 2023; 12(3):583. https://doi.org/10.3390/antiox12030583
Chicago/Turabian StyleYu, Lidong, Xueting Li, Mingyue He, Qingchen Wang, Ce Chen, Fangshun Li, Bingsheng Li, and Li Li. 2023. "Antioxidant Carboxymethyl Chitosan Carbon Dots with Calcium Doping Achieve Ultra-Low Calcium Concentration for Iron-Induced Osteoporosis Treatment by Effectively Enhancing Calcium Bioavailability in Zebrafish" Antioxidants 12, no. 3: 583. https://doi.org/10.3390/antiox12030583
APA StyleYu, L., Li, X., He, M., Wang, Q., Chen, C., Li, F., Li, B., & Li, L. (2023). Antioxidant Carboxymethyl Chitosan Carbon Dots with Calcium Doping Achieve Ultra-Low Calcium Concentration for Iron-Induced Osteoporosis Treatment by Effectively Enhancing Calcium Bioavailability in Zebrafish. Antioxidants, 12(3), 583. https://doi.org/10.3390/antiox12030583

