Abstract
Breeding crops with enhanced immunity is an effective strategy to reduce yield loss caused by pathogens. The constitutive expresser of pathogenesis-related genes (cpr5) mutant shows enhanced pathogen resistance but retarded growth; thus, it restricts the application of cpr5 in breeding crops with disease resistance. Reactive oxygen species (ROS) play important roles in plant growth and defense. In this study, we determined that the cpr5 mutant exhibited excessive ROS accumulation. However, the mutation of respiratory burst oxidase homolog D (RBOHD), a reduced nicotinamide adenine dinucleotide phosphate (NADPH) oxidase responsible for the production of ROS signaling in plant immunity, did not suppress excessive ROS levels in cpr5. Furthermore, the cpr5 mutant showed low levels of ascorbate peroxidase 1 (APX1), an important cytosolic ROS-scavenging enzyme. APX1 overexpression in the cpr5 background removed excessive ROS and restored the pleiotropic growth phenotype. Notably, APX1 overexpression did not reduce the resistance of cpr5 mutant to virulent strain Pseudomonas syringae pv. tomato (Pst) DC3000 and avirulent strain Pst DC3000 (avrRpt2). These results suggest that the removal of excessive ROS by APX1 overexpression restored the cpr5 growth phenotype while conserving pathogen resistance. Hence, our study provides a theoretical and empirical basis for utilizing CPR5 in the breeding of crops with disease resistance by effective oxidative stress management via APX1 expression.
1. Introduction
The constitutive expresser of pathogenesis-related genes 5 (cpr5) was initially identified by screening for mutants with enhanced disease resistance [1]. The CPR5 protein has the N-terminal conserved serine/arginine-rich RNA recognition motif (RRM) domain and multiple transmembrane domains at the C-terminus [2], acting as an element in RNA processing complexes in nuclear speckles and a component of the pore complex in nuclear membranes [2,3]. The cpr5 mutants were also isolated by many other types of mutant screenings [4,5,6]. Therefore, cpr5 mutants have pleiotropic growth phenotypes such as decreased trichome branching, premature leaf senescence, and reduced stomatal aperture, even under normal growth conditions [1,7,8]. Phytohormone signaling pathways are major regulators of plant growth and stress response [9]. cpr5 has been used to elucidate the link between plant development and phytohormone signaling [10,11]. However, none of the hormone-deficient mutants suppressed the pleiotropic growth phenotype, especially premature leaf senescence in the cpr5 mutants.
Reactive oxygen species (ROS) are molecules containing active oxygen. They include superoxide, the hydroxyl radical, singlet oxygen, and hydrogen peroxide (H2O2) [12]. ROS play important roles in plant growth, development, and biotic and abiotic stress responses [13,14]. However, excessive ROS cause oxidative stresses, DNA and membrane protein damage, and eventual cell death [15]. Many disease-resistant plant mutants display high basal ROS levels causing lesions, mimicking cell death, retarding growth, and reducing yield [16,17]. It has been suggested that excessive ROS are the major reason for the pleiotropic phenotype in cpr5 [11]; however, it is unknown whether growth and pathogen resistance in cpr5 can be uncoupled by removing excessive ROS.
ROS are generated during photosynthesis in chloroplasts, respiration in mitochondria, and photorespiration in peroxisomes [18]. They are also produced by NADPH oxidases, which are known as respiratory burst oxidase homologs (RBOHs) in plants [19]. As ROS are highly reactive, their levels must be controlled to avoid cytotoxicity. Plants have evolved sophisticated non-enzymatic and enzymatic ROS-scavenging antioxidant defense systems in all their cell compartments [18,20]. The non-enzymatic systems are mediated mainly by ascorbate-glutathione [21]. The enzymatic systems include ascorbate peroxidases (APXs), catalases (CATs), and glutathione peroxidases (GPXs) [21]. Cytosolic APX1 is essential for the protection of chloroplasts from oxidative stress [22]. Loss-of-function apx1 mutants exhibit enhanced sensitivity to various abiotic stressors such as high temperature, high light intensity, salt, drought, and heavy metals [22,23,24,25]. Recently, studies determined that APX1 could catalyze luminol-based chemiluminescence assays and allow monitoring of cytosolic ROS accumulation. Loss-of-function of APX1 results in cytosolic ROS accumulation but reduced light signals in the luminol–H2O2–APX1 reaction upon treatment with avirulent bacteria and lipopolysaccharide (LPS), an elicitor from the outer membrane of Gram-negative bacteria [26].
In this study, we established that the previously found delt9 (defective in LPS-triggered ROS production) mutation [27,28] was a novel allele of the CPR5 gene. delt9 and cpr5 showed reduced light signals in the luminol–H2O2–APX1 reaction but enhanced ROS levels according to colorimetric and fluorescent dye staining. The introduction of rbohD into the cpr5 mutants did not suppress ROS accumulation. In contrast, APX1 overexpression restored ROS levels in cpr5. We also determined that APX1 overexpression restored the pleiotropic growth phenotype but not pathogen resistance in the cpr5 mutants. Overall, our results suggest that cpr5-mediated disease resistance could be uncoupled from plant growth impairment by removing excessive ROS via APX1 overexpression.
2. Materials and Methods
2.1. Plant Materials and Growth Conditions
The genetic background of the wild-type and mutant Arabidopsis thaliana used in the present study was the Columbia-0 (Col-0) ecotype. Seeds of the cpr5 (salk_074631), rbohD (CS9555), and adr1-L2 (salk_126422) T-DNA insertion mutant were obtained from the Non-Profit Arabidopsis Share Center (https://www.arashare.cn). APX::APX-GFP was used as previously described [26]. The primers used to identify the homozygous lines are listed in Supplementary Table S1.
The seeds were surface-sterilized by immersion in 10% (v/v) sodium hypochlorite (NaOCl) for 10 min, rinsed thrice with sterilized water, and sown on half-strength Murashige and Skoog (1/2 MS) agar containing 0.5% (w/v) sucrose. The seedlings were raised in a growth chamber (Model No. GDN-260C-4; Ningbo Southeast Instrument Co., Ltd., Ningbo, China) at 22 °C, 14 h light/10 h dark photoperiod, 75% RH, and 15,000 lx. For the mature plant assays, 7-day-old seedlings were transplanted in soil (Sun Gro Horticulture:Hawita Professional = 1:1) and raised in a growth chamber (Model No. DFY-1000E-3; Ningbo Southeast Instrument Co., Ltd.) at 22 °C, 14 h light/10 h dark photoperiod, and 15,000 lx.
2.2. Next-Generation Sequencing (NGS)-Based DELT9 Cloning
The delt9 mutant was backcrossed with Col-0, and F1 was self-pollinated to generate F2. Two pools with or without luminescent signals after LPS treatment were selected and subjected to whole-genome sequencing (WGS) on the Illumina X-ten System (Gene Denovo Biotechnology, Guangzhou, China). A genome-wide single-nucleotide polymorphisms (SNP) analysis detected the genomic region with relatively high SNP index and harboring a candidate SNP in CPR5.
2.3. Plasmid Construction and Transgenic Plant Generation
The primers used for gene cloning and plasmid construction are listed in Supplementary Table S1. All constructs were generated by the Gateway Cloning System (Thermo Fisher Scientific, Waltham, MA, USA). To generate the 35S::CPR5-HA construct, cDNA sequences without CPR5 stop codons were amplified by PCR, cloned into pDONR/Zeo plasmids via BP (gateway) cloning, and subcloned into pGWB14 vectors by LR (gateway) reaction. The constructs were then electroporated into Agrobacterium tumefaciens GV3101. Transgenic plants were obtained using the Agrobacterium-mediated floral dipping transformation method [29].
2.4. RNA Isolation and qRT-PCR
Total foliar RNA was extracted with TRIzol reagent (Thermo Fisher Scientific). The cDNA was synthesized using 1 μg total RNA and a HiScript III 1st-Strand cDNA Synthesis Kit (Vazyme Biotech, Nanjing, China). ChamQTM SYBR® qPCR Master Mix (Vazyme Biotech) was used for the qRT-PCR, and ACTIN7 was the reference gene. Relative gene expression levels were calculated by the 2−ΔΔCt method [30]. All primers used in the qRT-PCR are listed in Supplementary Table S1.
2.5. Protein Extraction and Immunoblot Analysis
Protein extraction and immunoblot analysis were performed as previously described [26]. APX1 proteins were extracted with buffer consisting of 50 mM Tris-HCl (pH 8.0), 150 mM NaCl, 1% (v/v) Triton X-100, and 1% (v/v) protease inhibitor cocktail (Merck KGaA, Darmstadt, Germany). For CPR5 and RBOHD protein detection, the extraction buffer consisted of 50 mM Tris-HCl (pH 5.7), 2% (w/v) sodium dodecyl sulfate (SDS), 1 mM phenylmethylsulfonyl fluoride (PMSF), and 1% (v/v) protease inhibitor. The tissues were ground, resuspended in the protein extraction buffer, and incubated on ice for 30 min. Cell debris was removed by centrifugation at 12,000× g and 4 °C for 15 min. The extracted proteins were separated by 8% SDS-PAGE (for CPR5 and RBOHD) and by 12% SDS-PAGE (for APX1) and transferred to polyvinylidene difluoride (PVDF) membranes at 80 V and 4 °C for 3 h. The membranes were blocked with 5% (w/v) nonfat milk and incubated with horseradish peroxidase (HRP)-conjugated α-HA (Roche Diagnostics, Basel, Switzerland), α-RBOHD (Agrisera, Vännäs, Sweden), α-cAPX (Agrisera), and α-ACTIN (ABclonal, Wuhan, China) antibodies. Signals were detected with a SuperSignal West Femto Trial Kit (Thermo Fisher Scientific).
2.6. Measurement of APX Activity
APX activity was measured as previously described [26]. Briefly, total proteins were extracted from four-week-old leaves using extraction buffer containing 50 mM pH 7.8 phosphate-buffered saline (PBS) and 200 μM ethylenediaminetetraacetic acid (EDTA). Protein concentration was determined by a Bradford assay [31]. APX activity was measured by monitoring the decrease in absorbance at 290 nm for 2 min after adding the supernatant, 5 mM ascorbate, and 20 mM H2O2.
2.7. ROS Detection by Luminol-Based Chemiluminescence Assay
ROS signals were measured by luminol-based chemiluminescence assay according to a previously described procedure [27]. Leaf disks (0.2 cm2) from 4-week-old plants were incubated overnight in water with light exposure in a 96-well plate. Then, 50 μL of a solution consisting of 200 mM luminol and 50 mg/mL LPS (L9143; Merck KGaA) was added to each well, and the chemiluminescence signals were recorded with a Photek HRPCS5 camera (HRPCS5; Photek, East Sussex, UK).
2.8. ROS Detection by 3,3′-Diaminobenzidine (DAB) Staining
DAB staining was performed as described previously with some modifications [19]. Excised leaves were vacuum-infiltrated with DAB staining solution (pH 6.0) consisting of 1 mg/mL DAB, 10 mM Na2HPO4, and 0.05% (v/v) Tween 20 and incubated in the dark at 24 °C for 6–8 h until brown precipitate was observed in the leaves. The leaves were then decolorized with de-staining solution ( ethanol:acetic acid:glycerol = 3:1:1 (v/v/v)). Leaves that remained dark brown contained H2O2 and were viewed under a light microscope (Nikon, Tokyo, Japan). The relative DAB staining intensity per unit leaf area was quantified, and the H2O2 content was determined using the ImageJ software (National Institutes of Health [NIH], Bethesda, MD; https://imagej.nih.gov/ij/; accessed on 19 March 2022.).
2.9. ROS Detection by Fluorescent 2,7-Dichlorodihydrofluorescein Diacetate (H2DCFDA) Staining
The H2DCFDA staining assay was performed according to a previously reported method with slight modifications [32]. The excised leaves were stained with 10 μM H2DCFDA (MedChemExpress, Monmouth Junction, NJ, USA) in 10 mM PBS buffer in the dark for 30 min. Images were captured under an Olympus FV3000 confocal laser scanning microscope (Olympus Corp., Tokyo, Japan) with a 488 nm filter. ROS signals were visualized in the range of 501–550 nm, and chlorophyll autofluorescence was detected in the range of 640–735 nm.
2.10. Mitochondrial Superoxide Detection by MitoSOX Red Staining
Mitochondrial superoxide was imaged by MitoSOX Red staining [33]. MitoSOX Red (RM02822, ABclonal) selectively targets the mitochondria, is oxidized by the superoxide there and becomes fluorescent. Lower leaf epidermis was stripped from leaf segments with a razor blade; the stripped leaf segments were then floated on 5 μM MitoSOX Red in 10 mM KH2PO4 alkalized to pH 7.4 with KOH in the dark at 24 °C for 30 min. The leaf segments were then rinsed thrice in the dark with 10 mM KH2PO4 alkalized to pH 7.4 with KOH. The samples were then mounted on microscope slides with the stripped (abaxial) leaf surfaces facing the coverslip. The mesophyll cell layers were immediately examined with an Olympus FV3000 confocal laser scanning microscope at 488/585–615 nm excitation/detection.
2.11. H2O2 Quantification by Titanium Sulfate Assay
The H2O2 was measured by titanium sulfate assay as previously described with slight modifications [34]. Briefly, 0.1 g fresh leaves were frozen in liquid nitrogen and ground. Each sample was suspended in 0.5 mL cold acetone and centrifuged at 8000× g and 4 °C for 15 min. Then 0.1 mL of 5% (w/v) Ti(SO4)2 and 0.2 mL NH4OH were added to 0.4 mL of the supernatant. The suspension was centrifuged at 5000× g for 15 min, and the precipitate was collected. Then 1 mL acetone was added to it, and the mixture was centrifuged at 5000× g for 15 min until a white precipitate formed. The precipitate was then dissolved in 1 mL of 2 M H2SO4, and absorbance was read at 415 nm. The output was converted to μmol H2O2/g leaf tissue.
2.12. Trichome Imaging
The trichomes on living leaves were photographed with a Nikon Digital Sight DS-Fi2 camera mounted on a Nikon SMZ18 microscope.
2.13. Bacterial Growth Assay
Leaves of 4-week-old Arabidopsis plants were infiltrated with Pseudomonas syringae pv. tomato (Pst) DC3000 or Pst DC3000 (avrRpt2) at 1 × 105 CFU/mL. Then, 2 or 3 d after infiltration, three 1.5-cm2 leaf disks were ground in 500 mL of 10 mM MgCl2, and the suspension was serially diluted and plated on NYG medium consisting of 5 g/L peptone, 3 g/L yeast extract, 2% (w/v) glycerol, 1.5% (w/v) agar, and rifampicin. The colonies were enumerated 2 d after plating.
3. Results
3.1. DELT9 Encodes CPR5
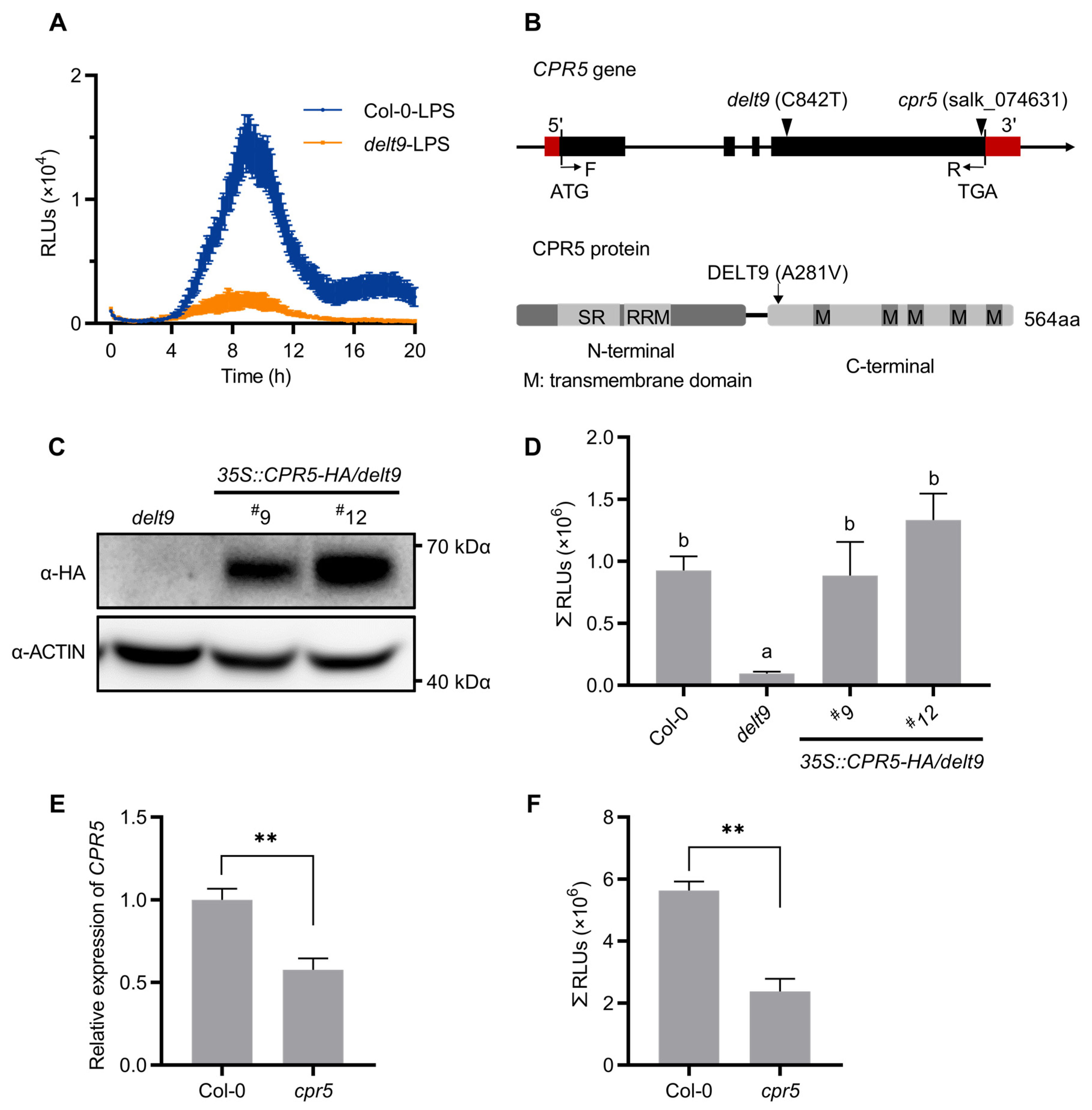
LPS-triggered ROS bursts were monitored by the luminol-based chemiluminescence method in the cytosol, where APX1 catalyzed the luminol–H2O2 reaction [26]. Mutants defective in LPS-triggered ROS production (delt) were previously isolated from an ethyl methanesulfonate (EMS)-mutagenized Arabidopsis seedling population [27,28]. The delt9 mutant exhibited lower luminescence signals than the wild-type (Col-0) after the LPS treatment (Figure 1A).
Figure 1.
cpr5 mutants show reduced luminol-emitted light signals after treatment with lipopolysaccharides (LPS). (A) The kinetics of luminol-emitted light signals after LPS treatment. Leaf disks from 3-week-old wild-type (Col-0) and delt9 mutants were treated with 50 μg/mL LPS with the addition of luminol. Luminol-emitted light signal kinetics were recorded for 20 h. Data are the mean ± standard error (SE; n = 8). (B) Schematic representation of CPR5. Mutations in delt9 and T-DNA insertion sites in cpr5 are indicated. Black boxes, thin lines, and red boxes represent exons, introns, and untranslated regions (UTRs), respectively. Point mutation sites in delt9 and T-DNA insertion sites are indicated by triangles. (C) CPR5-HA protein levels in two independent 35S::CPR5-HA/delt9 transgenic lines. Total proteins were extracted from 7-day-old seedlings and detected via immunoblotting using an α-HA antibody. Actin served as a loading control. (D) Luminol-emitted light signals in 35S::CPR5-HA/delt9 transgenic lines. Experimental conditions were the same as those used in (A). Total photon count for 20 h is shown. Data are means ± SE (n = 8). Letters above bars indicate significantly different values between groups (p ≤ 0.05; one-way analysis of variance [ANOVA]). (E) Transcript levels of CPR5. Total RNA was extracted from 4-week-old leaves. Transcript levels were detected by RT-qPCR, and ACTIN7 was the reference gene. Asterisks indicate significant differences between cpr5 and Col-0 (** p ≤ 0.01; Student’s t-test). (F) Luminol-emitted light signals in cpr5 mutants. Experimental conditions were same as those used in (A). Data are means ± SE (n = 8). Asterisks indicate significant differences between cpr5 and Col-0 (** p ≤ 0.01; Student’s t-test).
We identified the delt9 mutation by whole-genome sequencing-based cloning using an F2 population derived from the backcross between delt9 and Col-0 (Supplementary Figure S1). Three nonsynonymous SNPs were identified in the linkage region (Supplementary Figure S1). Among these, a substitution of C to T at nucleotide 842 was found in At5G64930, leading to a Val-281 substitution for Ala-281 (A281V) in CPR5 protein (Figure 1B). To determine whether the CPR5 mutation was responsible for the reduced luminescent signals in delt9, we expressed CPR5 tagged with HA under the control of the cauliflower mosaic virus (CaMV) 35S promoter in the delt9 background (35S::CPR5-HA/delt9). We measured the CPR5-HA protein levels in the transgenic lines by immunoblotting with an α-HA antibody (Figure 1C). Subsequent measurement of the luminescent signals in both independent transgenic lines revealed that CPR5 overexpression restored luminescence in delt9 (Figure 1D). In addition, we obtained a T-DNA insertion line with the insertion site at the end of the 4th exon and designated it cpr5 (Figure 1B), which displayed ~50% transcript reduction (Figure 1E and Supplementary Figure S2). The cpr5 mutants also displayed significantly decreased luminescence signals after LPS treatment (Figure 1F). Collectively, these results indicate that it was the mutation in CPR5 that reduced luminescence during the luminol–H2O2–APX1 reaction.
3.2. delt9 and cpr5 Mutants Accumulate Excessive ROS
The delt9 and cpr5 mutants showed reduced luminol–H2O2–APX1 signals, possibly because of low H2O2 levels. We tested this hypothesis by staining the leaves of the wild-type and those of the delt9 and cpr5 mutants with DAB. H2O2 oxidizes DAB, and the reaction product is a dark brown precipitate that colors the leaves [35]. We observed strong dark brown color in the leaves, and the relative intensity was delt9 > cpr5 > wild-type (Figure 2A,B). These results suggest that the delt9 and cpr5 mutants might have elevated H2O2 concentrations. The total H2O2 in leaves was extracted and spectrophotometrically quantified by the titanium sulfate–H2O2 reaction, which forms a yellow precipitate [36]. The delt9 and cpr5 mutants had significantly higher H2O2 levels than the wild-type (Figure 2C). We also examined intracellular ROS distribution by H2DCFDA staining. This probe exhibits green fluorescence after it is oxidized [37]. Stronger green fluorescence was observed in the chloroplasts of the delt9 and cpr5 mutants than in those of the wild-type (Figure 2D). However, as chloroplast fluorescence was extremely intense after H2DCFDA staining, it was difficult to observe ROS production in other organelles, for example, in mitochondria that produce superoxide and are closely associated with leaf senescence. Leaves of delt9 and cpr5 mutants were stained with MitoSOX Red, a mitochondrial ROS indicator that fluoresces red upon oxidation by superoxide [33]. We found that the mutants displayed far more intense red fluorescence than the wild-type (Figure 2E). Taken together, these results suggest that the cpr5 mutants accumulated excessive chloroplastic and mitochondrial ROS.
Figure 2.
cpr5 mutants show increased ROS accumulation. (A) Representative images of leaves after 3,3′-diaminobenzidine (DAB) staining. The 5th–7th rosette leaves from 4-week-old plants were detached and stained with DAB solution. Scale bars = 2 mm. (B) Quantification of DAB staining intensity in (A). Relative DAB staining intensity per unit leaf area was measured using the ImageJ software. Data are means ± SE (n = 12). Letters above bars indicate significantly different values among groups (p ≤ 0.05; one-way ANOVA). (C) Quantification of H2O2 levels by titanium sulfate colorimetry. H2O2 was extracted from the 5th–7th rosette leaves. Data are means ± SD (n = 3). Letters above bars indicate significantly different values among groups (p ≤ 0.05; one-way ANOVA). (D) ROS accumulation detected by 2,7-dichlorodihydrofluorescein diacetate (H2DCFDA) staining. The 5th–7th rosette leaves from 4-week-old plants were stained with 10 μM H2DCFDA for 20 min, and then green fluorescence was visualized by confocal microscopy. Representative images are shown. Scale bars = 20 μm. (E) Mitochondrial superoxide levels detected by MitoSOX Red staining. The 5th–7th rosette leaves were stripped off their lower epidermis and subjected to MitoSOX Red solution to observe their mitochondria. Scale bars = 20 μm.
3.3. Autoimmunity Is not Responsible for Premature Leaf Senescence in cpr5 Mutants
In addition to the intracellular location, ROS are produced in the apoplast by RBOHD in plant immunity [38]. Apoplastic ROS are difficult to detect by colorimetry or fluorescent dyes. Hence, we detected RBOHD protein abundance in the delt9 and cpr5 mutants via immunoblotting with an α-RBOHD antibody and determined that it was considerably higher in the delt9 and cpr5 mutants than in the wild-type (Figure 3A). We generated cpr5 rbohD double mutants to investigate whether an increase in RBOHD abundance contributes to excessive ROS in cpr5. The introduction of rbohD into the cpr5 background did not reduce excessive ROS in this mutant according to DAB staining (Figure 3B,C). The 4-week-old cpr5 mutants presented with premature leaf senescence. Their cotyledons were small and yellow, and their rosettes were curled in an abaxial direction (Figure 3D). The cpr5 rbohD double mutants displayed the same degree of premature leaf senescence as the cpr5 single mutants. Together, the findings suggest that RBOHD does not explain excessive ROS production and premature leaf senescence in cpr5.
Figure 3.
RBOHD is not responsible for excessive ROS in cpr5 mutants. (A) RBOHD accumulation was higher in the cpr5 mutants than in the wild-type (Col-0). Total proteins were extracted from 4-week-old plants and detected by immunoblot analysis with an α- RBOHD antibody as well as an α-ACTIN antibody as a loading control. Numbers at the top of the blots indicate the relative levels of RBOHD proteins normalized with the ACTIN levels. The experiment was repeated twice with similar results. (B) ROS accumulation was detected by 3,3ʹ-diaminobenzidine (DAB) staining. The 5th–7th rosette leaves from 4-week-old plants were detached and stained with DAB solution. ROS production was visualized in form of dark brown precipitate in detached leaves. Representative leaves are shown. Scale bars = 2 mm. (C) Quantification of DAB staining intensity in (B). Relative DAB staining intensity per unit leaf area was measured using the ImageJ software. Data are means ± SE (n = 10). Letters above bars indicate significantly different values among groups (p ≤ 0.05; one-way ANOVA). (D) Introduction of rbohD into the cpr5 mutants did not prevent premature leaf senescence. The 4-week-old plants were photographed. White arrows indicate early leaf senescence. Scale bars = 1 cm.
Recently, it has been reported that ACTIVATED DISEASE RESISTANCE 1 (ADR1), a helper nucleotide-binding leucine-rich repeat protein (NLR), is upregulated in double mutants with loss-of-function of BRASSINOSTEROID INSENSITIVE 1 (BRI1)-ASSOCIATED RECEPTOR KINASE 1 (BAK1) and its closest paralog BAK1-LIKE 1 (BKK1) [39]. The premature leaf senescence phenotype of bak1 bkk1 is suppressed by ADR1 mutation. Given that high levels of ADR1s were also found in the cpr5 mutants in a previous study [40], we examined whether adr1 can suppress the premature leaf senescence of cpr5. We found that the introduction of adr1-L2 into cpr5 did not restore the premature leaf senescence in cpr5 (Supplementary Figure S3), suggesting that premature leaf senescence of cpr5 is not due to autoimmune responses mediated by ADR1.
3.4. cpr5 Mutants Displayed Reduced APX1 Abundance
The preceding results indicate that cpr5 generated reduced luminol–H2O2–APX1 signals but elevated cytosolic H2O2 levels. Hence, cpr5 might have low endogenous APX1 levels. We tested this hypothesis by measuring APX1 protein abundance in the cpr5 mutants via immunoblotting with an α-cAPX antibody. Arabidopsis contains three cytosolic APX isoforms, including APX1, APX2, and APX6. APX1 exhibits the highest expression under normal growth conditions and accounts for ~50% of soluble APX activity [41]. A null allele of apx1 (named delt4) [26] was used as a negative control for the detection of APX1 using the α-cAPX antibody (Figure 4A). A band with the predicted size of APX1 (28 kD) was found in the wild-type but absent in the delt4 mutant, suggesting that this α-cAPX antibody can be used to detect APX1 proteins (Figure 4A). The APX1 protein abundance was lower in delt9 and cpr5 than in the wild-type (Figure 4A). We then measured the soluble APX activity using ascorbate as a substrate. We found that the APX activity was significantly lower in delt9 and cpr5 than in the wild-type (Figure 4B). The introduction of rbohD into the cpr5 mutants did not recover APX activity (Supplementary Figure S4). To determine whether reduced luminol–H2O2–APX1 signals can be rescued by overexpressing APX1, we generated pAPX1::APX1-GFP/cpr5 transgenic plants by crossing pAPX1::APX1-GFP/Col-0 with the cpr5 mutants (Figure 4C). The pAPX1::APX1-GFP transgene restored APX activity (Figure 4D) and luminol–H2O2–APX1 signals in the cpr5 mutants (Figure 4E,F). Collectively, these results indicate that the cpr5 mutants had lower APX1 levels than the wild-type.
Figure 4.
cpr5 mutants show reduced APX1 abundance. (A) APX1 protein abundance. Total proteins were extracted from 4-week-old plants and detected by immunoblot analysis using an α-cAPX antibody. A null allele of apx1 (named delt4) was used as a negative control. Numbers at the top of the blots indicate the relative levels of APX1 proteins normalized with the actin levels. The experiment was repeated twice with similar results. (B) APX activity. Crude enzymes extracted from 5th–7th rosette leaves on 4-week-old plants. APX activity was determined by ascorbate oxidation. Data are means ± SD (n = 2–3). Letters above bars indicate significantly different values among groups (p ≤ 0.05; one-way ANOVA). (C) APX1 protein levels in Col-0, cpr5, and transgenic plants overexpressing APX1. Total proteins were extracted from 4-week-old leaves and detected by immunoblot analysis using an α-cAPX antibody and α-actin antibody as the loading control. Numbers at the bottom of the blots indicate the relative levels of APX1 proteins normalized with the actin levels. The experiment was repeated twice with similar results. (D) APX activity in Col-0, cpr5, and transgenic plants overexpressing APX1. Data are means ± SD (n = 4). Letters above bars indicate significantly different values among groups (p ≤ 0.05; one-way ANOVA). (E) APX1 overexpression in cpr5 restored reduced luminescent signals. Leaf disks from 3-week-old plants treated with 50 μg/mL lipopolysaccharides (LPS). Luminescent signal kinetics recorded by chemiluminescence assay for 12 h. Data are means ± SE (n = 6–8). (F) Total photon count within 12 h in (E) is presented. Data are means ± SE (n = 8). Letters above bars indicate significantly different values among groups (p ≤ 0.05; one-way ANOVA).
3.5. APX1 Overexpression in cpr5 Mutants Removes Excessive ROS
APX1 can scavenge cytosolic H2O2; hence, we measure the H2O2 levels in pAPX1::APX1-GFP/cpr5 transgenic plants using the DAB staining method. The brown precipitate in the cpr5 mutants disappeared after APX1 was introduced into the cpr5 background (Figure 5A,B). We then measured the expression levels of several transcripts associated with ROS. WRKY25, WRKY53, and WRYK75, important transcription factors downstream of ROS signaling, were significantly downregulated in pAPX1::APX1-GFP/cpr5 plants compared with those in the cpr5 mutants (Figure 5C). APX1 overexpression in the cpr5 mutants downregulated antioxidant genes, including MDAR3 encoding monodehydroascorbate reductase, GSTFs encoding Φ-class glutathione S-transferases, and AOX1a and AOX1d encoding mitochondrial alternative oxidase (Figure 5C). Moreover, SENESCENCE-ASSOCIATED GENE 13 (SAG13) was significantly downregulated in pAPX1::APX1-GFP/cpr5 compared to that in cpr5 (Figure 5C). Collectively, these results demonstrate that APX1 removes excessive cytosolic ROS and downregulates downstream ROS regulatory genes.
Figure 5.
APX1 overexpression in cpr5 mutants removes excessive ROS. (A) APX1 overexpression removed excessive ROS accumulation in cpr5 mutants. ROS accumulation was detected by DAB staining. The 5th–7th rosette leaves on 4-week-old plants were detached and stained with DAB solution. ROS production was visualized as dark brown precipitate in detached leaves. Representative leaves are shown. Scale bars = 2 mm. (B) Quantification of DAB staining intensity in (A). Relative DAB staining intensity per unit leaf area was measured using the ImageJ software. Data are means ± SE (n = 10). Letters above bars indicate significantly different values among groups (p ≤ 0.05; one-way ANOVA). (C) APX1 overexpression in cpr5 mutants restores elevated ROS-related gene expression. Total RNA was extracted from 4-week-old leaves. ACTIN7 served as the reference gene. Data are the mean ± SD (n = 4). Letters above bars indicate significantly different values among groups (p ≤ 0.05; one-way ANOVA).
3.6. APX1 Overexpression in cpr5 Mutants Suppresses Pleiotropic Growth Phenotype, but Not Pathogen Resistance
Next, we investigated whether cytosolic ROS removal by APX1 overexpression rescues the pleotropic growth phenotype in the cpr5 mutants. First, the pAPX1::APX1-GFP expression in cpr5 restored its premature leaf senescence (Figure 6A). Second, pAPX1::APX1-GFP/cpr5 displayed normal trichome development with three branches, whereas cpr5 showed mostly two branches (Figure 6B,C). Third, the reduced stomatal aperture in cpr5 mutants was restored by the transgene of pAPX1::APX1-GFP (Figure 6D,E). These results suggest that APX1 overexpression reversed the aforementioned abnormalities of cpr5 growth. The cpr5 mutants have been reported to display enhanced resistance to the hemibiotrophic pathogen Pst DC3000 [4]. We found that APX1 overexpression in the cpr5 mutants did not show significant differences from that in the cpr5 mutants in resistance to Pst DC3000 (Figure 6F). We next examined plant resistance to an avirulent strain Pst DC3000 (AvrRpt2). The amount of Pst DC3000 (AvrRpt2) was significantly reduced in pAPX1::APX1-GFP/cpr5 transgenic plants compared with cpr5 mutants, suggesting that APX1 overexpression further enhanced cpr5 resistance to Pst DC3000 (AvrRpt2). Notably, APX1 overexpression in the wild-type also enhanced its resistance to Pst DC3000 (AvrRpt2) (Figure 6G).Taken together, these results suggest that APX1 overexpression in the cpr5 mutants suppresses the pleiotropic growth phenotype without reducing pathogen resistance.
Figure 6.
APX1 overexpression restores the cpr5 mutant growth phenotype. (A) APX1 overexpression rescued premature leaf senescence in cpr5 mutants. Images of 4-week-old plants are shown. White arrows indicate leaves in early senescence. Scale bars = 1 cm. (B,C) APX1 overexpression restored reduced trichome branches in cpr5 mutants. Trichomes from 4-week-old leaves were observed under light microscope. According to the number of branches, trichomes are divided into four classes. Representative images are present in (B), and number of trichomes in each class is shown in (C). Scale bars = 1 mm. Data are means ± SE (n = 50). (D,E) APX1 overexpression restored reduced stomatal aperture in cpr5 mutants. Stomata of 4-week-old leaves were observed under light microscope. Representative images are present in (D), and the value of stomatal apertures is shown in (E). Scale bars = 10 μm. Data are means ± SE (n = 30). Letters above bars indicate significantly different values among groups (p ≤ 0.05; one-way ANOVA). (F,G) APX1 overexpression in cpr5 did not rescue its pathogen resistance. The 4-week-old leaves were infiltrated with Pseudomonas syringae pv. tomato (Pst) DC3000 (F) and Pst DC3000 (AvrRpt2) (F), and bacterial colonies were then enumerated 3 and 2 days post-inoculation, respectively. Data are means ± SD (n = 4). Letters above bars indicate significantly different values among groups (p ≤ 0.05; one-way ANOVA).
4. Discussion
Breeding crops with enhanced disease resistance is an effective yield loss reduction strategy; however, fitness costs are often associated with increased pathogen resistance [42,43]. Several approaches have been used to lower the fitness costs related to augmented host defense [43,44]. For example, defense responses may be induced only when they are absolutely required [45,46]. In the present study, we found that APX1 overexpression in the cpr5 mutants restored growth impairment while maintaining enhanced disease resistance in Arabidopsis. Hence, we propose that the trade-off between growth and defense in cpr5 mutants can be mitigated by regulating cytosolic ROS levels (Figure 7).
Figure 7.
Schematic model. APX1 overexpression in the cpr5 mutant restored growth impairment by scavenging excess cytosolic ROS accumulation while maintaining enhanced disease resistance in Arabidopsis. Figure is created with biorender.com.
The balance between ROS generation and scavenging is vital for the maintenance of cellular ROS homeostasis [18]. ROS levels exceeding the antioxidant capacity of a system may result in oxidative stress [15]. Enzymatic and non-enzymatic antioxidant systems scavenge ROS and control oxidative stress signaling. Here, we found that APX1 overexpression completely restored the growth phenotype and leaf senescence of the cpr5 mutants. However, APX1 downregulation is unlikely to be the main reason for premature leaf senescence in cpr5, as the apx1 mutants did not present with an aging phenotype as severe as that of cpr5 [47]. Furthermore, a single mutation of other APX isoforms did not result in the severe premature senescence phenotype [47]. These observations suggest that other ROS-scavenging enzymes, such as CATs and GPXs, may also be inhibited and cause lesion formation and early senescence in cpr5.
ROS are by-products of cellular metabolism. In both normal and stressed plants, ROS are produced in the apoplast, chloroplasts, mitochondria, and peroxisomes [18]. The cpr5 mutants are in a chronic state of oxidative stress [11]. However, the sources of excessive ROS accumulation in it remain largely unknown. Staining the cpr5 mutants with H2DCFDA and MitoSOX Red disclosed that excessive ROS accumulated in their chloroplasts and mitochondria. Mitochondria-derived ROS trigger cell death in animals and plants [48]. Arabidopsis mosaic death 1 (mod1) mutants presented with excessive ROS accumulation and premature leaf senescence [49]. Suppressor screening of mod1 indicates that most mutants in which excessive ROS and cell death were suppressed were deficient in mitochondrial complex 1, suggesting that mitochondrial ROS are essential to trigger cell death [50]. MOD1, encoding an enoyl-acyl carrier protein reductase that participates in fatty acid biosynthesis in chloroplasts [49], triggers mitochondrial ROS accumulation via the malate shuttle [51]. NADPH oxidase is not responsible for mod1 cell death, similar to its function for cpr5 cell death [50]. Compared with the wild-type, the cpr5 mutants contained higher AOX1a and AOX1d transcript levels. These enzymes prevent excessive ROS formation in the mitochondria [52,53]. These findings suggest that excessive mitochondrial ROS might contribute to the pleiotropic growth phenotype of cpr5. Furthermore, chloroplastic ROS induced by MAPK cascade activation can induce cell death [54]. The MAPK cascade mutants mekk1 and mpk4 accumulated abundant ROS and presented with an extremely dwarfed and premature leaf senescence phenotype resembling that of cpr5 [55]. It is, therefore, possible that both chloroplastic and mitochondrial ROS are critical in the cell death of cpr5. Nevertheless, cytosolic APX1 overexpression can remove excessive ROS in cpr5. This discovery is consistent with the previous notion that APX1 is the master regulator of ROS homeostasis in intracellular organelles [22].
The cpr5 mutants showed increased Pst DC3000 resistance mainly due to high levels of salicylic acid (SA), an important phytohormone in plant pathogen resistance [1,4,56]. SA degradation upon nahG introduction in cpr5 restored its defenses to the wild-type levels, whereas the premature leaf senescence in cpr5 was not fully recovered [11], suggesting that SA degradation might not remove the excessive ROS in cpr5. It is generally accepted that SA and ROS are mutually regulated and form a self-amplifying loop under biotic stress [57,58]. However, SA-regulated ROS is mediated by RBOHs, as SA-induced ROS production is absent in the rbohD mutants [27,59,60]. Consistently, we determined that the introduction of rbohD into cpr5 neither removed its excessive ROS nor restored premature leaf senescence. These results suggest that high SA levels might not be the main cause of excessive ROS accumulation in cpr5, which might originate from intracellular organelles. Thus, this provides a possibility to uncouple ROS-mediated growth retardation from SA-mediated defense.
5. Conclusions
Plants have evolved complex mechanisms to balance growth and defense in the process of adapting to diverse biotic and abiotic stressors. The cpr5 mutants showed enhanced pathogen resistance but retarded growth. In the present study, we uncoupled plant growth from plant pathogen resistance by removing excessive ROS via APX1 overexpression.
Supplementary Materials
The following supporting information can be downloaded at: https://www.mdpi.com/article/10.3390/antiox12020301/s1. Figure S1: Molecular characterization of DELT9; Figure S2: Genotyping of cpr5 T-DNA insertion mutants; Figure S3: Mutation of ADR1-L2 does not suppress the premature leaf senescence in cpr5; Figure S4: Introduction of rbohD into cpr5 did not recover its reduced APX activity. Table S1: Primers used in this study.
Author Contributions
Conceptualization, Y.L. and F.Q.; methodology, F.Q., X.H., Z.J., B.W. and J.L.; formal analysis, F.Q. and J.L.; investigation, F.Q., X.H., Z.J., B.W. and J.L.; resources, Y.L.; data curation, F.Q.; writing—original draft preparation, F.Q. and Y.L.; writing—review and editing, F.L. and Y.L.; supervision, F.L. and Y.L.; funding acquisition, Y.L. All authors have read and agreed to the published version of the manuscript.
Funding
This work was supported by the Key Research and Development Program of Zhejiang Province (2021C02064-7, 2021C02009, and 2022C02016), the National Natural Science Foundation of China (31970279 and 32270289) to Yan Liang, and a grant from Zhejiang Xianghu Laboratory to Fucheng Lin.
Institutional Review Board Statement
Not applicable.
Informed Consent Statement
Not applicable.
Data Availability Statement
Data is contained within the article and supplementary material.
Acknowledgments
We thank Xiao-xiao Feng from the agricultural experiment station of Zhejiang University for her assistance with plant growth.
Conflicts of Interest
The authors declare no conflict of interest.
References
- Bowling, S.A.; Clarke, J.D.; Liu, Y.D.; Klessig, D.F.; Dong, X.N. The cpr5 mutant of Arabidopsis expresses both NPR1-dependent and NPR1-independent resistance. Plant Cell 1997, 9, 1573–1584. [Google Scholar] [CrossRef] [PubMed]
- Peng, S.; Guo, D.B.; Guo, Y.; Zhao, H.Y.; Mei, J.; Han, Y.K.; Guan, R.; Wang, T.H.; Song, T.; Sun, K.K.; et al. CONSTITUTIVE EXPRESSER OF PATHOGENESIS-RELATED GENES 5 is an RNA-binding protein controlling plant immunity via an RNA processing complex. Plant Cell 2022, 34, 1724–1744. [Google Scholar] [CrossRef] [PubMed]
- Gu, Y.; Zebell, S.G.; Liang, Z.; Wang, S.; Kang, B.H.; Dong, X. Nuclear pore permeabilization is a convergent signaling event in effector-triggered immunity. Cell 2016, 166, 1526–1538. [Google Scholar] [CrossRef] [PubMed]
- Boch, J.; Verbsky, M.L.; Robertson, T.L.; Larkin, J.C.; Kunkel, B.N. Analysis of resistance gene-mediated defense responses in Arabidopsis thaliana plants carrying a mutation in CPR5. Mol. Plant Microbe Interact. 1998, 11, 1196–1206. [Google Scholar] [CrossRef]
- Kirik, V.; Bouyer, D.; Schobinger, U.; Bechtold, N.; Herzog, M.; Bonneville, J.M.; Hulskamp, M. CPR5 is involved in cell proliferation and cell death control and encodes a novel trans membrane protein. Curr. Biol. 2001, 11, 1891–1895. [Google Scholar] [CrossRef]
- Jing, H.C.; Sturre, M.J.G.; Hille, J.; Dijkwel, P.P. Arabidopsis onset of leaf death mutants identify a regulatory pathway controlling leaf senescence. Plant J. 2002, 32, 51–63. [Google Scholar] [CrossRef]
- Miura, K.; Okamoto, H.; Okuma, E.; Shiba, H.; Kamada, H.; Hasegawa, P.M.; Murata, Y. SIZ1 deficiency causes reduced stomatal aperture and enhanced drought tolerance via controlling salicylic acid-induced accumulation of reactive oxygen species in Arabidopsis. Plant J. 2013, 73, 91–104. [Google Scholar] [CrossRef] [PubMed]
- Peng, S.; Sun, K.; Guo, Y.; Liu, Y.; Wang, S. Arabidopsis nucleoporin CPR5 controls trichome cell death through the core cell cycle regulator CKI. Plant Biol. 2020, 22, 337–345. [Google Scholar] [CrossRef]
- Roychoudhury, A.; Aftab, T. Phytohormones, plant growth regulators and signaling molecules: Cross-talk and stress responses. Plant Cell Rep. 2021, 40, 1301–1303. [Google Scholar] [CrossRef]
- Jing, H.C.; Dijkwel, P.P. CPR5: A Jack of all trades in plants. Plant Signal. Behav. 2008, 3, 562–563. [Google Scholar] [CrossRef][Green Version]
- Jing, H.C.; Hebeler, R.; Oeljeklaus, S.; Sitek, B.; Stuehler, K.; Meyer, H.E.; Sturre, M.J.G.; Hille, J.; Warscheid, B.; Dijkwel, P.P. Early leaf senescence is associated with an altered cellular redox balance in Arabidopsis cpr5/old1 mutants. Plant Biol. 2008, 10, 85–98. [Google Scholar] [CrossRef] [PubMed]
- Mittler, R. ROS are good. Trends Plant Sci. 2017, 22, 11–19. [Google Scholar] [CrossRef] [PubMed]
- Pitzschke, A.; Forzani, C.; Hirt, H. Reactive oxygen species signaling in plants. Antioxid. Redox Signal. 2006, 8, 1757–1764. [Google Scholar] [CrossRef] [PubMed]
- Mittler, R.; Zandalinas, S.I.; Fichman, Y.; Van Breusegem, F. Reactive oxygen species signalling in plant stress responses. Nat. Rev. Mol. Cell Biol. 2022, 23, 663–679. [Google Scholar] [CrossRef]
- Mittler, R. Oxidative stress, antioxidants and stress tolerance. Trends Plant Sci. 2002, 7, 405–410. [Google Scholar] [CrossRef] [PubMed]
- Bruggeman, Q.; Raynaud, C.; Benhamed, M.; Delarue, M. To die or not to die? Lessons from lesion mimic mutants. Front. Plant Sci. 2015, 6, 24–46. [Google Scholar] [CrossRef]
- Radojicic, A.; Li, X.; Zhang, Y.L. Salicylic acid: A double-edged sword for programed cell death in plants. Front. Plant Sci. 2018, 9, 1133. [Google Scholar] [CrossRef]
- Mittler, R.; Vanderauwera, S.; Gollery, M.; Van Breusegem, F. Reactive oxygen gene network of plants. Trends Plant Sci. 2004, 9, 490–498. [Google Scholar] [CrossRef] [PubMed]
- Torres, M.A.; Dangl, J.L.; Jones, J.D.G. Arabidopsis gp91(phox) homologues AtrbohD and AtrbohF are required for accumulation of reactive oxygen intermediates in the plant defense response. Proc. Natl. Acad. Sci. USA 2002, 99, 517–522. [Google Scholar] [CrossRef]
- Carocho, M.; Ferreira, I.C.F.R. A review on antioxidants, prooxidants and related controversy: Natural and synthetic compounds, screening and analysis methodologies and future perspectives. Food Chem. Toxicol. 2013, 51, 15–25. [Google Scholar] [CrossRef]
- Apel, K.; Hirt, H. Reactive oxygen species: Metabolism, oxidative stress, and signal transduction. Annu. Rev. Plant Biol. 2004, 55, 373–399. [Google Scholar] [CrossRef] [PubMed]
- Davletova, S.; Rizhsky, L.; Liang, H.J.; Zhong, S.Q.; Oliver, D.J.; Coutu, J.; Shulaev, V.; Schlauch, K.; Mittler, R. Cytosolic ascorbate peroxidase 1 is a central component of the reactive oxygen gene network of Arabidopsis. Plant Cell 2005, 17, 268–281. [Google Scholar] [CrossRef] [PubMed]
- Badawi, G.H.; Kawano, N.; Yamauchi, Y.; Shimada, E.; Sasaki, R.; Kubo, A.; Tanaka, K. Over-expression of ascorbate peroxidase in tobacco chloroplasts enhances the tolerance to salt stress and water deficit. Physiol. Plant. 2004, 121, 231–238. [Google Scholar] [CrossRef] [PubMed]
- Koussevitzky, S.; Suzuki, N.; Huntington, S.; Armijo, L.; Sha, W.; Cortes, D.; Shulaev, V.; Mittler, R. Ascorbate peroxidase 1 plays a key role in the response of Arabidopsis thaliana to stress combination. J. Biol. Chem. 2008, 283, 34197–34203. [Google Scholar] [CrossRef] [PubMed]
- Jiang, L.; Chen, Z.P.; Gan, Q.C.; Ci, L.K.; Cao, S.Y.; Han, Y.; Wang, W.Y. Loss-of-function mutations in the APX1 gene result in enhanced selenium tolerance in Arabidopsis thaliana. Plant Cell Environ. 2016, 39, 2133–2144. [Google Scholar] [CrossRef]
- Hong, X.F.; Qi, F.; Wang, R.; Jia, Z.Y.; Lin, F.C.; Yuan, M.H.; Xin, X.F.; Liang, Y. Ascorbate peroxidase 1 allows monitoring of cytosolic accumulation of effector-triggered reactive oxygen species using a luminol-based assay. Plant Physiol. 2022. [Google Scholar] [CrossRef]
- Li, Q.Y.; Li, P.; Htwe, N.M.P.S.; Shangguan, K.K.; Liang, Y. Antepenultimate residue at the C-terminus of NADPH oxidase RBOHD is critical for its function in the production of reactive oxygen species in Arabidopsis. J. Zhejiang Univ. Sci. B 2019, 20, 713–727. [Google Scholar] [CrossRef]
- Li, P.; Zhao, L.L.; Qi, F.; Htwe, N.M.P.S.; Li, Q.Y.; Zhang, D.W.; Lin, F.C.; Shang-Guan, K.K.; Liang, Y. The receptor-like cytoplasmic kinase RIPK regulates broad-spectrum ROS signaling in multiple layers of plant immune system. Mol. Plant 2021, 14, 1652–1667. [Google Scholar] [CrossRef]
- Clough, S.J.; Bent, A.F. Floral dip: A simplified method for agrobacterium-mediated transformation of Arabidopsis thaliana. Plant J. 1998, 16, 735–743. [Google Scholar] [CrossRef]
- Livak, K.J.; Schmittgen, T.D. Analysis of relative gene expression data using real-time quantitative PCR and the 2(-Delta Delta C(T)) Method. Methods 2001, 25, 402–408. [Google Scholar] [CrossRef]
- Kielkopf, C.L.; Bauer, W.; Urbatsch, I.L. Bradford Assay for Determining Protein Concentration. Cold Spring Harb. Protoc. 2020, 2020, 102269. [Google Scholar] [CrossRef] [PubMed]
- Yuan, M.; Jiang, Z.; Bi, G.; Nomura, K.; Liu, M.; Wang, Y.; Cai, B.; Zhou, J.M.; He, S.Y.; Xin, X.F. Pattern-recognition receptors are required for NLR-mediated plant immunity. Nature 2021, 592, 105–109. [Google Scholar] [CrossRef] [PubMed]
- Robinson, K.M.; Janes, M.S.; Beckman, J.S. The selective detection of mitochondrial superoxide by live cell imaging. Nat. Protoc. 2008, 3, 941–947. [Google Scholar] [CrossRef] [PubMed]
- Tiryaki, D.; Aydin, I.; Atici, O. Psychrotolerant bacteria isolated from the leaf apoplast of cold-adapted wild plants improve the cold resistance of bean (Phaseolus vulgaris L.) under low temperature. Cryobiology 2019, 86, 111–119. [Google Scholar] [CrossRef] [PubMed]
- Daudi, A.; O’Brien, J.A. Detection of hydrogen peroxide by DAB staining in Arabidopsis Leaves. Bio-Protocol 2012, 2, 263. [Google Scholar] [CrossRef]
- Patterson, B.D.; Macrae, E.A.; Ferguson, I.B. Estimation of hydrogen-peroxide in plant-extracts using titanium(Iv). Anal. Biochem. 1984, 139, 487–492. [Google Scholar] [CrossRef] [PubMed]
- Oparka, M.; Walczak, J.; Malinska, D.; van Oppen, L.M.P.E.; Szczepanowska, J.; Koopman, W.J.H.; Wieckowski, M.R. Quantifying ROS levels using CM-H(2)DCFDA and HyPer. Methods 2016, 109, 3–11. [Google Scholar] [CrossRef] [PubMed]
- Kadota, Y.; Shirasu, K.; Zipfel, C. Regulation of the NADPH oxidase RBOHD during plant immunity. Plant Cell Physiol. 2015, 56, 1472–1480. [Google Scholar] [CrossRef]
- Wu, Y.J.; Gao, Y.; Zhan, Y.Y.; Kui, H.; Liu, H.Y.; Yan, L.; Kemmerling, B.; Zhou, J.M.; He, K.; Li, J. Loss of the common immune coreceptor BAK1 leads to NLR-dependent cell death. Proc. Natl. Acad. Sci. USA 2020, 117, 27044–27053. [Google Scholar] [CrossRef]
- Wang, S.; Gu, Y.N.; Zebell, S.G.; Anderson, L.K.; Wang, W.; Mohan, R.; Dong, X.N. A noncanonical role for the CKI-RB-E2F cell-cycle signaling pathway in plant effector-triggered immunity. Cell Host Microbe 2014, 16, 787–794. [Google Scholar] [CrossRef]
- Maruta, T.; Inoue, T.; Noshi, M.; Tamoi, M.; Yabuta, Y.; Yoshimura, K.; Ishikawa, T.; Shigeoka, S. Cytosolic ascorbate peroxidase 1 protects organelles against oxidative stress by wounding- and jasmonate-induced H2O2 in Arabidopsis plants. Biochim. Biophys. Acta BBA Gen. Subj. 2012, 1820, 1901–1907. [Google Scholar] [CrossRef] [PubMed]
- Brown, J.K.M. A cost of disease resistance: Paradigm or peculiarity? Trends Genet. 2003, 19, 667–671. [Google Scholar] [CrossRef]
- Nelson, R.; Wiesner-Hanks, T.; Wisser, R.; Balint-Kurti, P. Navigating complexity to breed disease-resistant crops. Nat. Rev. Genet. 2018, 19, 21–33. [Google Scholar] [CrossRef] [PubMed]
- Wang, Y.M.; Dong, S.M. A new roadmap for the breeding of disease-resistant and high-yield crops. Stress Biol. 2021, 1, 21. [Google Scholar] [CrossRef]
- Xu, G.Y.; Uan, M.Y.; Ai, C.R.; Liu, L.J.; Zhuang, E.; Karapetyan, S.; Wang, S.; Dong, X.N. uORF-mediated translation allows engineered plant disease resistance without fitness costs. Nature 2017, 545, 491–494. [Google Scholar] [CrossRef]
- Liu, M.M.; Shi, Z.Y.; Zhang, X.H.; Wang, M.X.; Zhang, L.; Zheng, K.Z.; Liu, J.Y.; Hu, X.M.; Di, C.R.; Qian, Q.; et al. Inducible overexpression of Ideal Plant Architecture1 improves both yield and disease resistance in rice. Nat. Plants 2019, 5, 389–400. [Google Scholar] [CrossRef] [PubMed]
- Chen, C.M.; Galon, Y.; Ishka, M.R.; Malihi, S.; Shimanovsky, V.; Twito, S.; Rath, A.; Vatamaniuk, O.K.; Miller, G. ASCORBATE PEROXIDASE 6 delays the onset of age-dependent leaf senescence. Plant Physiol. 2021, 185, 441–456. [Google Scholar] [CrossRef] [PubMed]
- Fleury, C.; Mignotte, B.; Vayssiere, J.L. Mitochondrial reactive oxygen species in cell death signaling. Biochimie 2002, 84, 131–141. [Google Scholar] [CrossRef] [PubMed]
- Mou, Z.L.; He, Y.K.; Dai, Y.; Liu, X.F.; Li, J.Y. Deficiency in fatty acid synthase leads to premature cell death and dramatic alterations in plant morphology. Plant Cell 2000, 12, 405–417. [Google Scholar] [CrossRef]
- Wu, J.; Sun, Y.F.; Zhao, Y.N.; Zhang, J.; Luo, L.L.; Li, M.; Wang, J.L.; Yu, H.; Liu, G.F.; Yang, L.S.; et al. Deficient plastidic fatty acid synthesis triggers cell death by modulating mitochondrial reactive oxygen species. Cell Res. 2015, 25, 621–633. [Google Scholar] [CrossRef]
- Zhao, Y.N.; Luo, L.L.; Xu, J.S.; Xin, P.Y.; Guo, H.Y.; Wu, J.; Bai, L.; Wang, G.D.; Chu, J.F.; Zuo, J.R.; et al. Malate transported from chloroplast to mitochondrion triggers production of ROS and PCD in Arabidopsis thaliana. Cell Res. 2018, 28, 448–461. [Google Scholar] [CrossRef] [PubMed]
- Cvetkovska, M.; Vanlerberghe, G.C. Alternative oxidase modulates leaf mitochondrial concentrations of superoxide and nitric oxide. New Phytol. 2012, 195, 32–39. [Google Scholar] [CrossRef] [PubMed]
- Liu, J.; Li, Z.; Wang, Y.Q.; Xing, D. Overexpression of ALTERNATIVE OXIDASE1a alleviates mitochondria-dependent programmed cell death induced by aluminium phytotoxicity in Arabidopsis. J. Exp. Bot. 2014, 65, 4465–4478. [Google Scholar] [CrossRef]
- Liu, Y.D.; Ren, D.T.; Pike, S.; Pallardy, S.; Gassmann, W.; Zhang, S.Q. Chloroplast-generated reactive oxygen species are involved in hypersensitive response-like cell death mediated by a mitogen-activated protein kinase cascade. Plant J. 2007, 51, 941–954. [Google Scholar] [CrossRef] [PubMed]
- Nakagami, H.; Soukupova, H.; Schikora, A.; Zarsky, V.; Hirt, H. A mitogen-activated protein kinase kinase kinase mediates reactive oxygen species homeostasis in Arabidopsis. J. Biol. Chem. 2006, 281, 38697–38704. [Google Scholar] [CrossRef] [PubMed]
- Ding, P.T.; Ding, Y.L. Stories of salicylic acid: A plant defense hormone. Trends Plant Sci. 2020, 25, 549–565. [Google Scholar] [CrossRef]
- Herrera-Vasquez, A.; Salinas, P.; Holuigue, L. Salicylic acid and reactive oxygen species interplay in the transcriptional control of defense genes expression. Front. Plant Sci. 2015, 6, 171. [Google Scholar] [CrossRef]
- Lukan, T.; Coll, A. Intertwined roles of reactive oxygen species and salicylic acid signaling are crucial for the plant response to biotic stress. Int. J. Mol. Sci. 2022, 23, 5568. [Google Scholar] [CrossRef]
- Liu, Y.K.; He, C.Z. Regulation of plant reactive oxygen species (ROS) in stress responses: Learning from AtRBOHD. Plant Cell Rep. 2016, 35, 995–1007. [Google Scholar] [CrossRef]
- Lukan, T.; Pompe-Novak, M.; Baebler, S.; Tusek-Znidaric, M.; Kladnik, A.; Kriznik, M.; Blejec, A.; Zagorscak, M.; Stare, K.; Dusak, B.; et al. Precision transcriptomics of viral foci reveals the spatial regulation of immune-signaling genes and identifies RBOHD as an important player in the incompatible interaction between potato virus Y and potato. Plant J. 2020, 104, 645–661. [Google Scholar] [CrossRef]
Disclaimer/Publisher’s Note: The statements, opinions and data contained in all publications are solely those of the individual author(s) and contributor(s) and not of MDPI and/or the editor(s). MDPI and/or the editor(s) disclaim responsibility for any injury to people or property resulting from any ideas, methods, instructions or products referred to in the content. |
© 2023 by the authors. Licensee MDPI, Basel, Switzerland. This article is an open access article distributed under the terms and conditions of the Creative Commons Attribution (CC BY) license (https://creativecommons.org/licenses/by/4.0/).






