IL-21, Inflammatory Cytokines and Hyperpolarized CD8+ T Cells Are Central Players in Lupus Immune Pathology
Abstract
1. Introduction
2. Materials and Methods
2.1. Clinical Characteristics of SLE Patients and Demography
2.2. Whole-Blood and PBMC Phenotyping from SLE Patients and Healthy Controls
2.3. Plasma Cytokine Detection Assay
2.4. Differentiation of CD8+ T Cells to Tc1 or Tc21 Cells from Healthy Controls
2.5. Cellular and Mitochondrial ROS from Healthy Controls and SLE CD8+ T Cells
2.6. Oxidant and Antioxidant Treatment of CD8+ T Cells
2.7. Intracellular Staining for Cytokines and Transcription Factors
2.8. Phospho-STAT Staining for Flow Cytometry
2.9. Phospho-mTOR Staining for Flow Cytometry
2.10. Statistics
3. Results
3.1. SLE CD8+ T Cells Display Higher CXCR5 and ICOS and Altered Compartments
3.2. SLE Patients Display Higher Pro-Inflammatory Cytokine Profile
3.3. SLE CD8+ T Cells Display Higher ROS and Mitochondrial Hyperpolarization
3.4. Redox Controls Pro- and Anti-Inflammatory Markers in SLE CD8+ T Cells
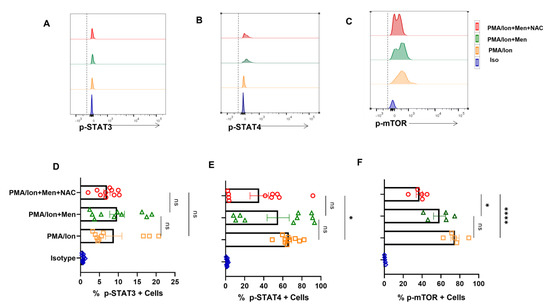
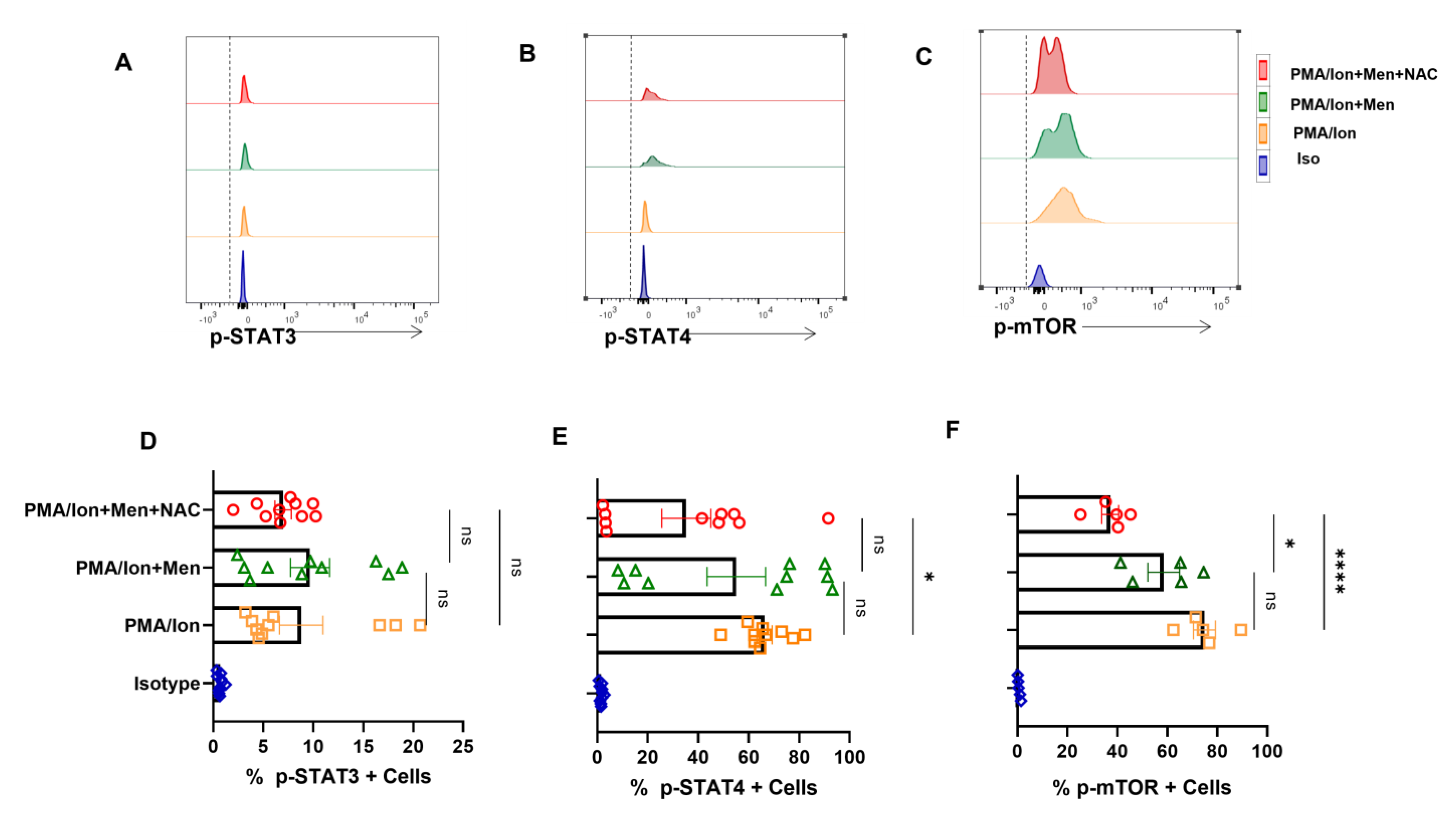
3.5. Modulating ROS Reduces p-STAT4 and p-mTOR from SLE CD8+ T Cells
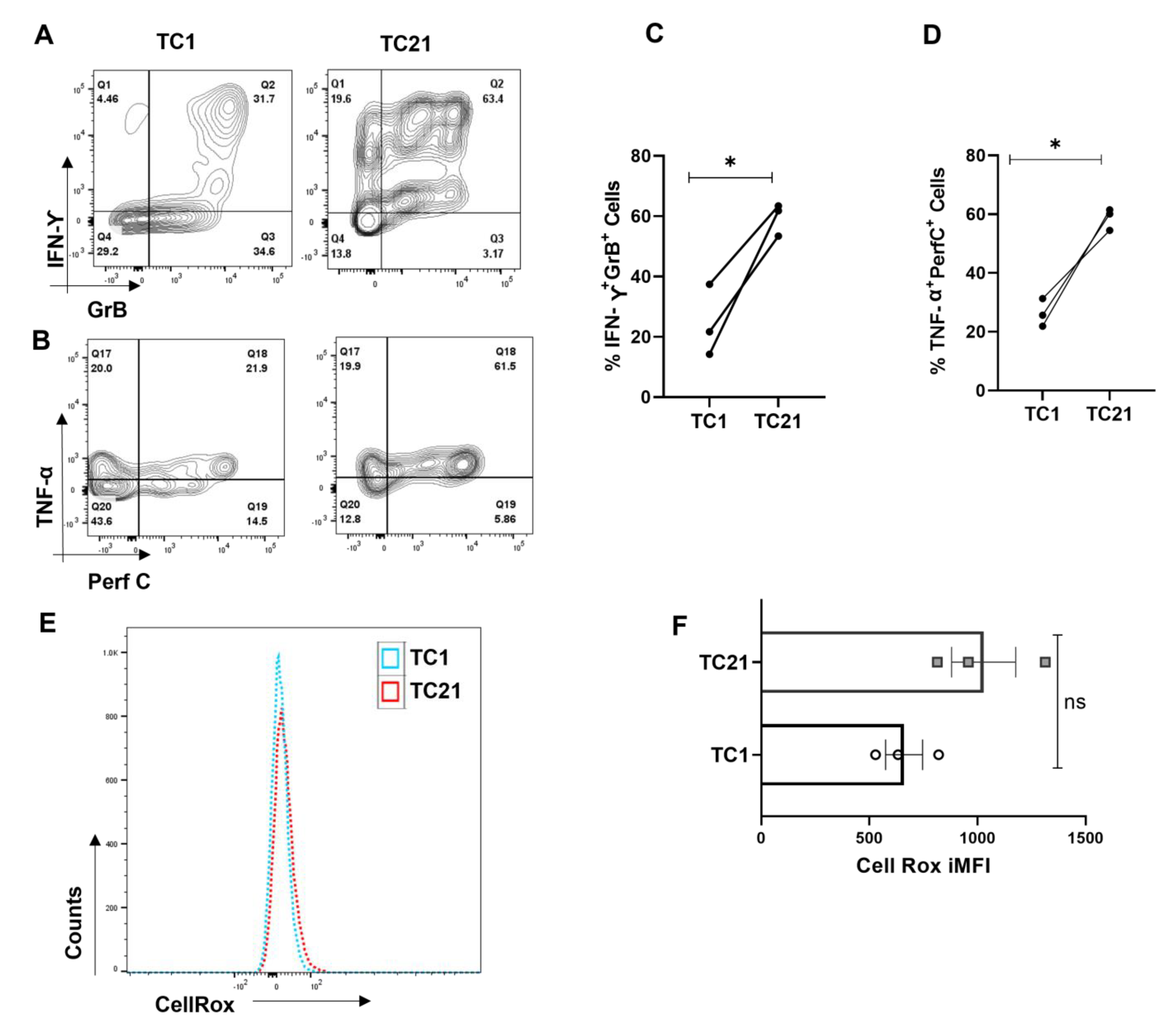
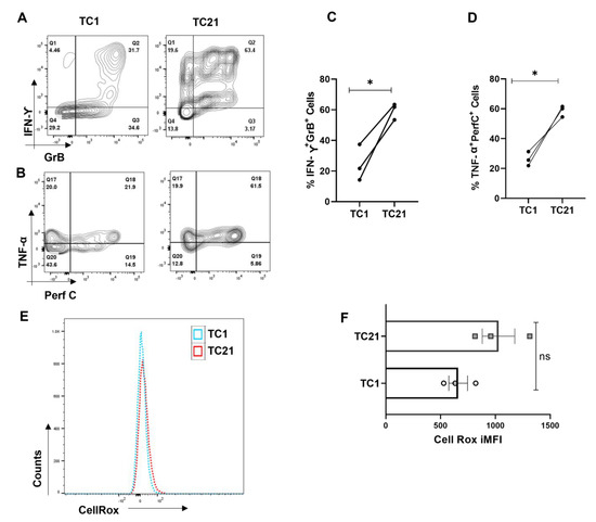
3.6. Effector Tc1 Cells Exhibit ROS Sensitivity
3.7. ROS Induces Expression of p-STAT3 from Tc1 Cells
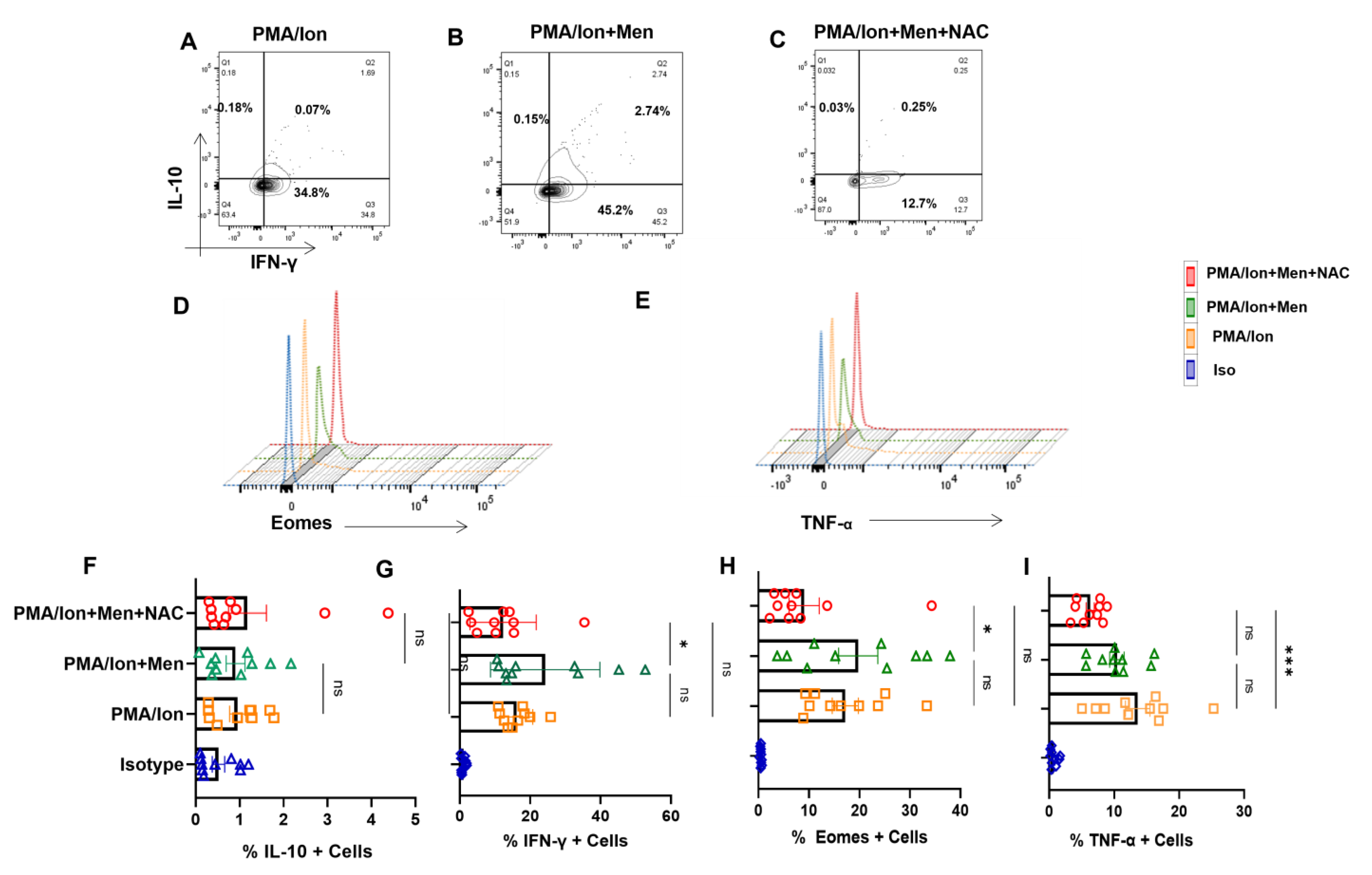
3.8. IL-21 Polarizes Tc1 Cell towards More Inflammatory Phenotype
4. Discussion
Supplementary Materials
Author Contributions
Funding
Institutional Review Board Statement
Informed Consent Statement
Data Availability Statement
Conflicts of Interest
References
- Tsokos, G.C. Systemic Lupus Erythematosus. N. Engl. J. Med. 2011, 365, 2110–2121. [Google Scholar] [CrossRef] [PubMed]
- Bernatsky, S.; Boivin, J.F.; Joseph, L.; Manzi, S.; Ginzler, E.; Gladman, D.D.; Urowitz, M.; Fortin, P.R.; Petri, M.; Barr, S.; et al. Mortality in Systemic Lupus Erythematosus. Arthritis Rheum. 2006, 54, 2550–2557. [Google Scholar] [CrossRef] [PubMed]
- Suárez-Fueyo, A.; Bradley, S.J.; Tsokos, G.C. T Cells in Systemic Lupus Erythematosus. Curr. Opin. Immunol. 2016, 43, 32. [Google Scholar] [CrossRef]
- Teng, X.; Li, W.; Cornaby, C.; Morel, L. Immune Cell Metabolism in Autoimmunity. Clin. Exp. Immunol. 2019, 197, 181–192. [Google Scholar] [CrossRef]
- Caielli, S.; Veiga, D.T.; Balasubramanian, P.; Athale, S.; Domic, B.; Murat, E.; Banchereau, R.; Xu, Z.; Chandra, M.; Chung, C.H.; et al. A CD4+ T Cell Population Expanded in Lupus Blood Provides B Cell Help through IL10 and Succinate. Nat. Med. 2019, 25, 75. [Google Scholar] [CrossRef]
- Chen, P.M.; Tsokos, G.C. The Role of CD8+ T-Cell Systemic Lupus Erythematosus Pathogenesis: An Update. Curr. Opin. Rheumatol. 2021, 33, 586. [Google Scholar] [CrossRef] [PubMed]
- Harty, J.T.; Tvinnereim, A.R.; White, D.W. CD8+ T Cell Effector Mechanisms in Resistance to Infection. Annu. Rev. Immunol. 2003, 18, 275–308. [Google Scholar] [CrossRef] [PubMed]
- Wiedeman, A.E.; Muir, V.S.; Rosasco, M.G.; DeBerg, H.A.; Presnell, S.; Haas, B.; Dufort, M.J.; Speake, C.; Greenbaum, C.J.; Serti, E.; et al. Autoreactive CD8+ T Cell Exhaustion Distinguishes Subjects with Slow Type 1 Diabetes Progression. J. Clin. Investig. 2020, 130, 480–490. [Google Scholar] [CrossRef]
- Huseby, E.S.; Huseby, P.G.; Shah, S.; Smith, R.; Stadinski, B.D. Pathogenic CD8T Cells in Multiple Sclerosis and Its Experimental Models. Front. Immunol. 2012, 3, 64. [Google Scholar] [CrossRef]
- Blanco, P.; Pitard, V.; Viallard, J.F.; Taupin, J.L.; Pellegrin, J.L.; Moreau, J.F. Increase in Activated CD8+ T Lymphocytes Expressing Perforin and Granzyme B Correlates with Disease Activity in Patients with Systemic Lupus Erythematosus. Arthritis Rheum. 2005, 52, 201–211. [Google Scholar] [CrossRef]
- Katsuyama, E.; Suarez-Fueyo, A.; Bradley, S.J.; Mizui, M.; Marin, A.V.; Mulki, L.; Krishfield, S.; Malavasi, F.; Yoon, J.; Sui, S.J.H.; et al. The CD38/NAD/SIRTUIN1/EZH2 Axis Mitigates Cytotoxic CD8 T Cell Function and Identifies Patients with SLE Prone to Infections. Cell Rep. 2020, 30, 112. [Google Scholar] [CrossRef] [PubMed]
- Gravano, D.M.; Hoyer, K.K. Promotion and Prevention of Autoimmune Disease by CD8+ T Cells. J. Autoimmun. 2013, 45, 68–79. [Google Scholar] [CrossRef] [PubMed]
- Manjarrez-Orduño, N.; Menard, L.C.; Carman, J.A.; Suchard, S.J.; Casano, F.; Lee, D.; Daouti, S.; Habte, S.; Kansal, S.; Jiang, C.; et al. A Systemic Lupus Erythematosus Endophenotype Characterized by Increased CD8 Cytotoxic Signature Associates with Renal Involvement. ImmunoHorizons 2017, 1, 124–132. [Google Scholar] [CrossRef]
- Buang, N.; Tapeng, L.; Gray, V.; Sardini, A.; Whilding, C.; Lightstone, L.; Cairns, T.D.; Pickering, M.C.; Behmoaras, J.; Ling, G.S.; et al. Type I Interferons Affect the Metabolic Fitness of CD8 + T Cells from Patients with Systemic Lupus Erythematosus. Nat. Commun. 2021, 12, 1980. [Google Scholar] [CrossRef]
- Verdon, D.J.; Mulazzani, M.; Jenkins, M.R. Cellular and Molecular Mechanisms of CD8+ T Cell Differentiation, Dysfunction and Exhaustion. Int. J. Mol. Sci. 2020, 21, 7357. [Google Scholar] [CrossRef]
- Mittrücker, H.W.; Visekruna, A.; Huber, M. Heterogeneity in the Differentiation and Function of CD8+ T Cells. Arch. Immunol. Ther. Exp. 2014, 62, 449–458. [Google Scholar] [CrossRef]
- Mohanty, S.; Barik, P.; Debata, N.; Nagarajan, P.; Devadas, S. ICa2+ Flux, ROS and IL-10 Determines Cytotoxic, and Suppressor T Cell Functions in Chronic Human Viral Infections. Front. Immunol. 2020, 11, 83. [Google Scholar] [CrossRef]
- Monaco, S.; Jahraus, B.; Samstag, Y.; Bading, H. Nuclear Calcium Is Required for Human T Cell Activation. J. Cell Biol. 2016, 215, 231. [Google Scholar] [CrossRef]
- Bélanger, S.; Crotty, S. Dances with Cytokines, Featuring TFH Cells, IL-21, IL-4 and B Cells. Nat. Immunol. 2016, 17, 1135–1136. [Google Scholar] [CrossRef]
- Yi, J.S.; Du, M.; Zajac, A.J. A Vital Role for Interleukin-21 in the Control of a Chronic Viral Infection. Science 2009, 324, 1572–1576. [Google Scholar] [CrossRef]
- Kato, H.; Perl, A. Blockade of Treg Cell Differentiation and Function by the Interleukin-21–Mechanistic Target of Rapamycin Axis Via Suppression of Autophagy in Patients With Systemic Lupus Erythematosus. Arthritis Rheumatol. 2018, 70, 427–438. [Google Scholar] [CrossRef] [PubMed]
- Prete, M.; Leone, P.; Frassanito, M.A.; Desantis, V.; Marasco, C.; Cicco, S.; Dammacco, F.; Vacca, A.; Racanelli, V. Belimumab Restores Treg/Th17 Balance in Patients with Refractory Systemic Lupus Erythematosus. Lupus 2018, 27, 1926–1935. [Google Scholar] [CrossRef]
- Nurieva, R.; Yang, X.O.; Martinez, G.; Zhang, Y.; Panopoulos, A.D.; Ma, L.; Schluns, K.; Tian, Q.; Watowich, S.S.; Jetten, A.M.; et al. Essential Autocrine Regulation by IL-21 in the Generation of Inflammatory T Cells. Nature 2007, 448, 480–483. [Google Scholar] [CrossRef] [PubMed]
- Lucas, C.; Wong, P.; Klein, J.; Castro, T.B.R.; Silva, J.; Sundaram, M.; Ellingson, M.K.; Mao, T.; Oh, J.E.; Israelow, B.; et al. Longitudinal Analyses Reveal Immunological Misfiring in Severe COVID-19. Nature 2020, 584, 463–469. [Google Scholar] [CrossRef] [PubMed]
- Cepika, A.M.; Banchereau, R.; Segura, E.; Ohouo, M.; Cantarel, B.; Goller, K.; Cantrell, V.; Ruchaud, E.; Gatewood, E.; Nguyen, P.; et al. A Multidimensional Blood Stimulation Assay Reveals Immune Alterations Underlying Systemic Juvenile Idiopathic Arthritis. J. Exp. Med. 2017, 214, 3449–3466. [Google Scholar] [CrossRef] [PubMed]
- Sengupta, S.; Bhattacharya, G.; Chatterjee, S.; Datey, A.; Shaw, S.K.; Suranjika, S.; Nath, P.; Barik, P.K.; Prasad, P.; Chattopadhyay, S.; et al. Underlying Co-Morbidity Reveals Unique Immune Signatures in Type II Diabetes Patients Infected With SARS-CoV2. Front. Immunol. 2022, 13, 1764. [Google Scholar] [CrossRef]
- Vukmanovic-Stejic, M.; Vyas, B.; Gorak-Stolinska, P.; Noble, A.; Kemeny, D.M. Human Tc1 and Tc2/Tc0 CD8 T-Cell Clones Display Distinct Cell Surface and Functional Phenotypes. Blood 2000, 95, 231–240. [Google Scholar] [CrossRef]
- Loschinski, R.; Böttcher, M.; Stoll, A.; Bruns, H.; Mackensen, A.; Mougiakakos, D.; Loschinski, R.; Böttcher, M.; Stoll, A.; Bruns, H.; et al. IL-21 Modulates Memory and Exhaustion Phenotype of T-Cells in a Fatty Acid Oxidation-Dependent Manner. Oncotarget 2018, 9, 13125–13138. [Google Scholar] [CrossRef]
- Pendergrass, W.; Wolf, N.; Pool, M. Efficacy of MitoTracker Green and CMXrosamine to Measure Changes in Mitochondrial Membrane Potentials in Living Cells and Tissues. Cytom. Part A 2004, 61, 162–169. [Google Scholar] [CrossRef]
- Abimannan, T.; Peroumal, D.; Parida, J.R.; Barik, P.K.; Padhan, P.; Devadas, S. Oxidative Stress Modulates the Cytokine Response of Differentiated Th17 and Th1 Cells. Free Radic. Biol. Med. 2016, 99, 352–363. [Google Scholar] [CrossRef]
- Krutzik, P.O.; Nolan, G.P. Intracellular Phospho-Protein Staining Techniques for Flow Cytometry: Monitoring Single Cell Signaling Events. Cytom. Part A 2003, 55, 61–70. [Google Scholar] [CrossRef]
- Perl, A.E.; Kasner, M.T.; Shank, D.; Luger, S.M.; Carroll, M. Single-Cell Pharmacodynamic Monitoring of S6 Ribosomal Protein Phosphorylation in AML Blasts During a Clinical Trial Combining the MTOR Inhibitor Sirolimus and Intensive Chemotherapy. Clin. Cancer Res. 2012, 18, 1716. [Google Scholar] [CrossRef]
- Peng, H.Y.; Lucavs, J.; Ballard, D.; Das, J.K.; Kumar, A.; Wang, L.; Ren, Y.; Xiong, X.; Song, J. Metabolic Reprogramming and Reactive Oxygen Species in T Cell Immunity. Front. Immunol. 2021, 12, 652687. [Google Scholar] [CrossRef]
- Kesarwani, P.; Murali, A.K.; Al-Khami, A.A.; Mehrotra, S. Redox Regulation of T-Cell Function: From Molecular Mechanisms to Significance in Human Health and Disease. Antioxid. Redox Signal. 2013, 18, 1497. [Google Scholar] [CrossRef]
- Perl, A. Oxidative Stress in the Pathology and Treatment of Systemic Lupus Erythematosus. Nat. Rev. Rheumatol. 2013, 9, 674. [Google Scholar] [CrossRef] [PubMed]
- Yang, J.H.; Zhang, J.; Cai, Q.; Zhao, D.B.; Wang, J.; Guo, P.E.; Liu, L.; Han, X.H.; Shen, Q. Expression and Function of Inducible Costimulator on Peripheral Blood T Cells in Patients with Systemic Lupus Erythematosus. Rheumatology 2005, 44, 1245–1254. [Google Scholar] [CrossRef] [PubMed]
- Valentine, K.M.; Hoyer, K.K. CXCR5+ CD8 T Cells: Protective or Pathogenic? Front. Immunol. 2019, 10, 1322. [Google Scholar] [CrossRef]
- Xiao, Z.; Casey, K.A.; Jameson, S.C.; Curtsinger, J.M.; Mescher, M.F. Programming for CD8 T Cell Memory Development Requires IL-12 or Type I IFN. J. Immunol. 2009, 182, 2786–2794. [Google Scholar] [CrossRef]
- Nolz, J.C.; Richer, M.J. Control of Memory CD8+ T Cell Longevity and Effector Functions by IL-15. Mol. Immunol. 2020, 117, 180. [Google Scholar] [CrossRef]
- Guimarães, P.M.; Scavuzzi, B.M.; Stadtlober, N.P.; Franchi Santos, L.F.D.R.; Lozovoy, M.A.B.; Iriyoda, T.M.V.; Costa, N.T.; Reiche, E.M.V.; Maes, M.; Dichi, I.; et al. Cytokines in Systemic Lupus Erythematosus: Far beyond Th1/Th2 Dualism Lupus: Cytokine Profiles. Immunol. Cell Biol. 2017, 95, 824–831. [Google Scholar] [CrossRef]
- Berard, M.; Brandt, K.; Bulfone-Paus, S.; Tough, D.F. IL-15 Promotes the Survival of Naive and Memory Phenotype CD8 + T Cells. J. Immunol. 2003, 171, 5018–5026. [Google Scholar] [CrossRef] [PubMed]
- Lee, Y.J.; Park, J.A.; Kwon, H.; Choi, Y.S.; Jung, K.C.; Park, S.H.; Lee, E.B. Role of Stem Cell–Like Memory T Cells in Systemic Lupus Erythematosus. Arthritis Rheumatol. 2018, 70, 1459–1469. [Google Scholar] [CrossRef] [PubMed]
- Shah, D.; Mahajan, N.; Sah, S.; Nath, S.K.; Paudyal, B. Oxidative Stress and Its Biomarkers in Systemic Lupus Erythematosus. J. Biomed. Sci. 2014, 21, 23. [Google Scholar] [CrossRef] [PubMed]
- Moens, L.; Tangye, S.G. Cytokine-Mediated Regulation of Plasma Cell Generation: IL-21 Takes Center Stage. Front. Immunol. 2014, 5, 65. [Google Scholar] [CrossRef]
- Gergely, P.; Grossman, C.; Niland, B.; Puskas, F.; Neupane, H.; Allam, F.; Banki, K.; Phillips, P.E.; Perl, A. Mitochondrial Hyperpolarization and ATP Depletion in Patients With Systemic Lupus Erythematosus. Arthritis Rheum. 2002, 46, 175–190. [Google Scholar] [CrossRef]
- Lai, Z.-W.; Borsuk, R.; Shadakshari, A.; Yu, J.; Dawood, M.; Garcia, R.; Francis, L.; Tily, H.; Bartos, A.; Faraone, S.V.; et al. Mechanistic Target of Rapamycin Activation Triggers IL-4 Production and Necrotic Death of Double-Negative T Cells in Patients with Systemic Lupus Erythematosus. J. Immunol. 2013, 191, 2236–2246. [Google Scholar] [CrossRef]
- Lai, Z.W.; Hanczko, R.; Bonilla, E.; Caza, T.N.; Clair, B.; Bartos, A.; Miklossy, G.; Jimah, J.; Doherty, E.; Tily, H.; et al. N-Acetylcysteine Reduces Disease Activity by Blocking Mtor in T Cells of Lupus Patients. Arthritis Rheum. 2012, 64, 2937. [Google Scholar] [CrossRef]
- Devadas, S.; Hinshaw, J.A.; Zaritskaya, L.; Williams, M.S. Fas-Stimulated Generation of Reactive Oxygen Species or Exogenous Oxidative Stress Sensitize Cells to Fas-Mediated Apoptosis. Free Radic. Biol. Med. 2003, 35, 648–661. [Google Scholar] [CrossRef]
- Chen, P.M.; Katsuyama, E.; Satyam, A.; Li, H.; Rubio, J.; Jung, S.; Andrzejewski, S.; Becherer, J.D.; Tsokos, M.G.; Abdi, R.; et al. CD38 Reduces Mitochondrial Fitness and Cytotoxic T Cell Response against Viral Infection in Lupus Patients by Suppressing Mitophagy. Sci. Adv. 2022, 8, 4271. [Google Scholar] [CrossRef]
- Pilipow, K.; Scamardella, E.; Puccio, S.; Gautam, S.; De Paoli, F.; Mazza, E.M.; De Simone, G.; Polletti, S.; Buccilli, M.; Zanon, V.; et al. Antioxidant Metabolism Regulates CD8+ T Memory Stem Cell Formation and Antitumor Immunity. JCI Insight 2018, 3, e122299. [Google Scholar] [CrossRef]
- Palacio, J.R.; Markert, U.R.; Martínez, P. Anti-Inflammatory Properties of N-Acetylcysteine on Lipopolysaccharide- Activated Macrophages. Inflamm. Res. 2011, 60, 695–704. [Google Scholar] [CrossRef] [PubMed]
- Teskey, G.; Cao, R.; Islamoglu, H.; Medina, A.; Prasad, C.; Prasad, R.; Sathananthan, A.; Fraix, M.; Subbian, S.; Zhong, L.; et al. The Synergistic Effects of the Glutathione Precursor, NAC and First-Line Antibiotics in the Granulomatous Response Against Mycobacterium Tuberculosis. Front. Immunol. 2018, 9, 2069. [Google Scholar] [CrossRef] [PubMed]
- Duhé, R.J. Redox Regulation of Janus Kinase. Jak-Stat 2013, 2, e26141. [Google Scholar] [CrossRef] [PubMed]
- Ueno, H. The IL-12-STAT4 Axis in the Pathogenesis of Human Systemic Lupus Erythematosus. Eur. J. Immunol. 2020, 50, 10–16. [Google Scholar] [CrossRef]
- Yang, Z.; Shen, Y.; Oishi, H.; Matteson, E.L.; Tian, L.; Goronzy, J.J.; Weyand, C.M. Restoring Oxidant Signaling Suppresses Pro-Arthritogenic T-Cell Effector Functions in Rheumatoid Arthritis. Sci. Transl. Med. 2016, 8, 331ra38. [Google Scholar] [CrossRef]
- Perl, A. Activation of MTOR (Mechanistic Target of Rapamycin) in Rheumatic Diseases. Nat. Rev. Rheumatol. 2016, 12, 169–182. [Google Scholar] [CrossRef]
- Kadushkin, A.; Tahanovich, A.; Kolesnikova, T.; Hodosovskaya, E.; Talabayeva, E.; Plastinina, A. The Effectiveness of N-Acetylcysteine in the Suppression of pro-Inflammatory Cytokines in Patients with COPD. Eur. Respir. J. 2021, 58, PA685. [Google Scholar] [CrossRef]
- Hutchins, A.P.; Diez, D.; Miranda-Saavedra, D. The IL-10/STAT3-Mediated Anti-Inflammatory Response: Recent Developments and Future Challenges. Brief. Funct. Genom. 2013, 12, 489–498. [Google Scholar] [CrossRef]
- Lawless, V.A.; Zhang, S.; Ozes, O.N.; Bruns, H.A.; Oldham, I.; Hoey, T.; Grusby, M.J.; Kaplan, M.H. Stat4 Regulates Multiple Components of IFN-γ-Inducing Signaling Pathways. J. Immunol. 2000, 165, 6803–6808. [Google Scholar] [CrossRef]








| HC (n = 26) | SLE (n = 41) | |
|---|---|---|
| Age, years, median (IQR) | 28 (25–34) | 25 (23–32) |
| Sex, female/male, n (%) | 21 (80.76%)/5 (19.23%) | 40 (97.5%)/1 (2.4%) |
| SLEDAI, median (IQR) | N.A | 5 (3–6) |
| Anti-dsDNA, ELISA, U/mL, median (IQR) | N.D | 35.28 (10.89–74.72) |
| C3, g/L, median (IQR) | N.D | 0.96 (0.64–1.25) |
| C4, g/L, median (IQR) | N.D | 0.2 (0.19–0.25) |
| CRP, mg/L, median (IQR) | N.D | 7.57 (5.78–16.24) |
| History of nephritis | N.A | 5 |
| Current drug use | ||
| Prednisolone, n/n, % | N.A | 41/41, 100% |
| Hydroxychloroquine, n/n, % | N.A | 41/41, 100% |
| Azathioprine, n/n, % | N.A | 14/41, 34.16% |
| Mycophenolate Mofetil, n/n, % | N.A | 24/41, 58.53% |
| Methotrexate, n/n, % | N.A | 12/41, 29.26% |
Disclaimer/Publisher’s Note: The statements, opinions and data contained in all publications are solely those of the individual author(s) and contributor(s) and not of MDPI and/or the editor(s). MDPI and/or the editor(s) disclaim responsibility for any injury to people or property resulting from any ideas, methods, instructions or products referred to in the content. |
© 2023 by the authors. Licensee MDPI, Basel, Switzerland. This article is an open access article distributed under the terms and conditions of the Creative Commons Attribution (CC BY) license (https://creativecommons.org/licenses/by/4.0/).
Share and Cite
Sengupta, S.; Bhattacharya, G.; Mohanty, S.; Shaw, S.K.; Jogdand, G.M.; Jha, R.; Barik, P.K.; Parida, J.R.; Devadas, S. IL-21, Inflammatory Cytokines and Hyperpolarized CD8+ T Cells Are Central Players in Lupus Immune Pathology. Antioxidants 2023, 12, 181. https://doi.org/10.3390/antiox12010181
Sengupta S, Bhattacharya G, Mohanty S, Shaw SK, Jogdand GM, Jha R, Barik PK, Parida JR, Devadas S. IL-21, Inflammatory Cytokines and Hyperpolarized CD8+ T Cells Are Central Players in Lupus Immune Pathology. Antioxidants. 2023; 12(1):181. https://doi.org/10.3390/antiox12010181
Chicago/Turabian StyleSengupta, Soumya, Gargee Bhattacharya, Subhasmita Mohanty, Shubham K. Shaw, Gajendra M. Jogdand, Rohila Jha, Prakash K. Barik, Jyoti R. Parida, and Satish Devadas. 2023. "IL-21, Inflammatory Cytokines and Hyperpolarized CD8+ T Cells Are Central Players in Lupus Immune Pathology" Antioxidants 12, no. 1: 181. https://doi.org/10.3390/antiox12010181
APA StyleSengupta, S., Bhattacharya, G., Mohanty, S., Shaw, S. K., Jogdand, G. M., Jha, R., Barik, P. K., Parida, J. R., & Devadas, S. (2023). IL-21, Inflammatory Cytokines and Hyperpolarized CD8+ T Cells Are Central Players in Lupus Immune Pathology. Antioxidants, 12(1), 181. https://doi.org/10.3390/antiox12010181

