Life on Magnet: Long-Term Exposure of Moderate Static Magnetic Fields on the Lifespan and Healthspan of Mice
Abstract
1. Introduction
2. Materials and Methods
2.1. Magnetic Field Exposure Device
2.2. Animal Model
2.3. Behavioral Tests
2.3.1. Open Field Test
2.3.2. Elevated plus Maze Test
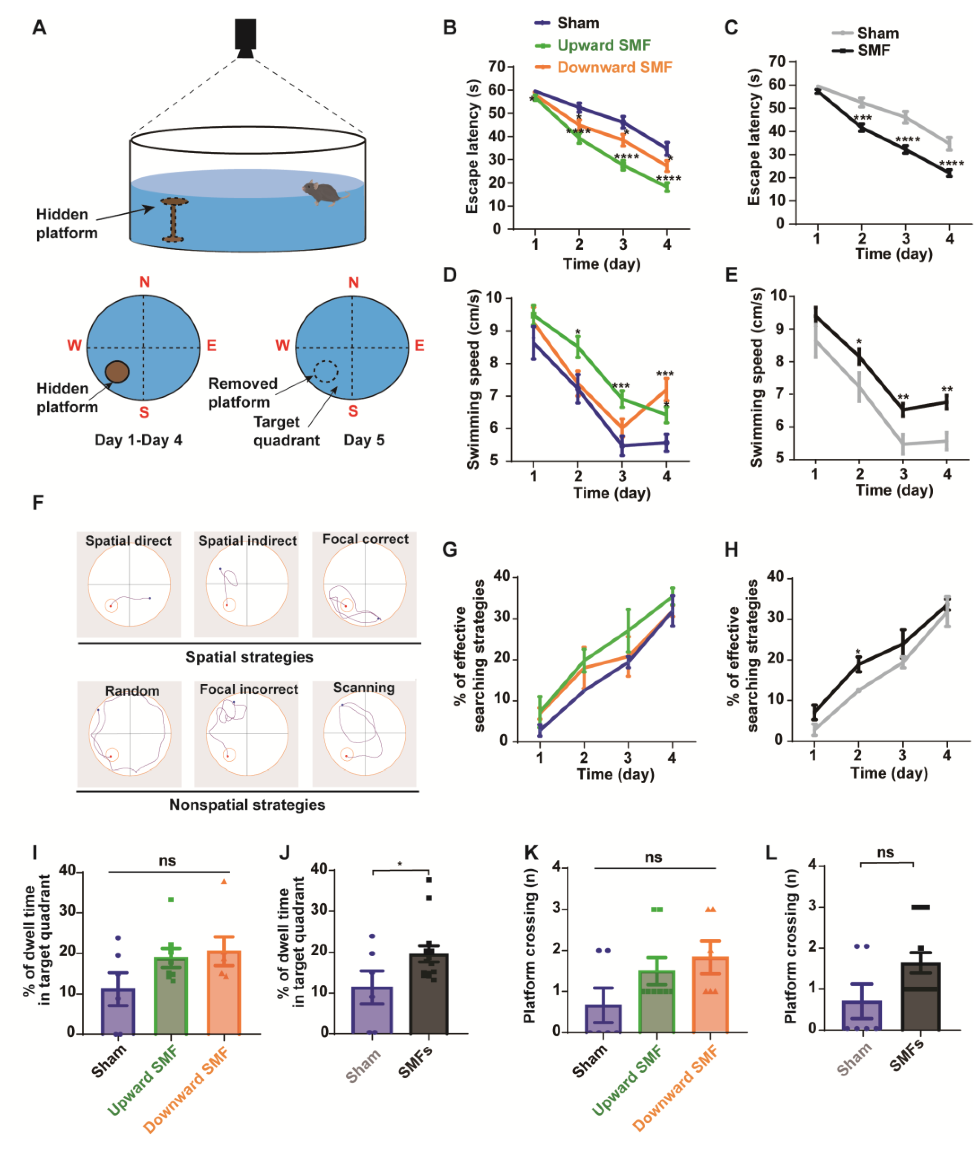
2.3.3. Morris Water Maze
2.4. Complete Blood Count Analysis
2.5. Sample Collection
2.6. Cell Culture and Cell Counting Kit-Eight Assays (CCK-8)
2.7. Senescence-Associated β-Galactosidase (SA-β-Gal) Activity Assay and Staining
2.8. The Measurement of Oxidative Stress Biomarkers
2.9. Statistical Analysis
3. Results
3.1. SMFs Increased the Lifespan of Mice
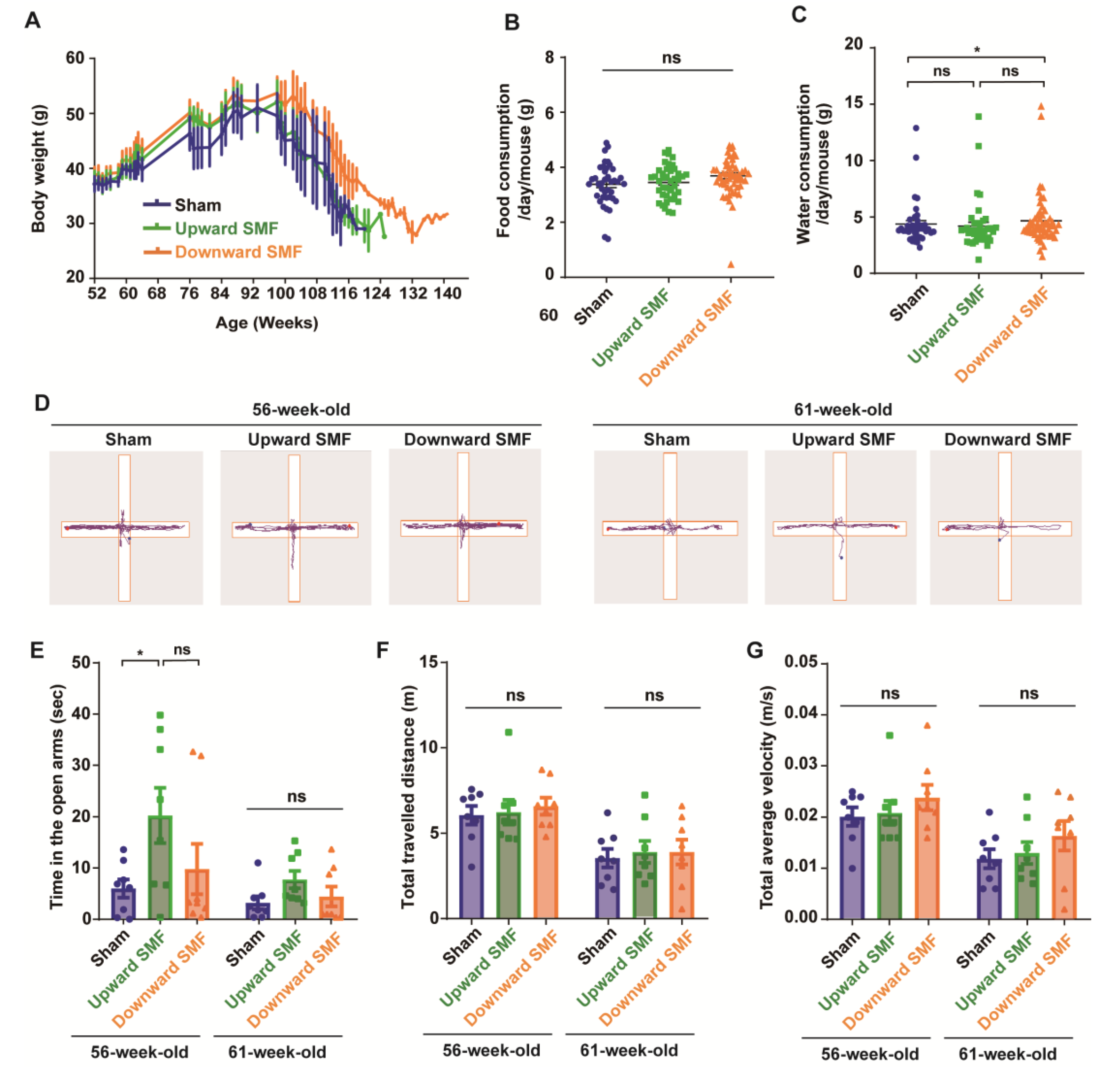
3.2. SMFs Reduced the Anxiety-Like Behavior and Enhanced Mice Locomotive and Exploratory Activities
3.3. SMFs Improved Spatial Learning and Memory Ability
3.4. Oxidative Stress Was Decreased by SMFs in Mice Brain
3.5. SMFs Protected the PC12 Cells from Senescence by Suppressing Oxidative Stress In Vitro
4. Discussion
5. Conclusions
Supplementary Materials
Author Contributions
Funding
Institutional Review Board Statement
Informed Consent Statement
Data Availability Statement
Acknowledgments
Conflicts of Interest
References
- López-Otín, C.; Blasco, M.A.; Partridge, L.; Serrano, M.; Kroemer, G. The Hallmarks of Aging. Cell 2013, 153, 1194–1217. [Google Scholar] [CrossRef] [PubMed]
- López-Otín, C.; Galluzzi, L.; Freije, J.; Madeo, F.; Kroemer, G. Metabolic Control of Longevity. Cell 2016, 166, 802–821. [Google Scholar] [CrossRef]
- Pearson, K.J.; Baur, J.A.; Lewis, K.N.; Peshkin, L.; Price, N.L.; Labinskyy, N.; Swindell, W.R.; Kamara, D.; Minor, R.K.; Perez, E.; et al. Resveratrol delays age-related deterioration and mimics transcriptional aspects of dietary restriction without extending life span. J. Cell Metab. 2008, 8, 157–168. [Google Scholar] [CrossRef] [PubMed]
- Martin-Montalvo, A.; Mercken, E.M.; Mitchell, S.J.; Palacios, H.H.; Mote, P.L.; Scheibye-Knudsen, M.; Gomes, A.P.; Ward, T.M.; Minor, R.K.; Blouin, M.-J.; et al. Metformin improves healthspan and lifespan in mice. J. Nat. Commun. 2013, 4, 2192. [Google Scholar] [CrossRef] [PubMed]
- Bellantuono, I. Find drugs that delay many diseases of old age. Nature 2018, 554, 293–295. [Google Scholar] [CrossRef]
- Partridge, L.; Fuentealba, M.; Kennedy, B. The quest to slow ageing through drug discovery. Nat. Rev. Drug Discov. 2020, 19, 513–532. [Google Scholar] [CrossRef] [PubMed]
- Neff, F.; Flores-Dominguez, D.; Ryan, D.; Horsch, M.; Schröder, S.; Adler, T.; Afonso, L.C.; Aguilar-Pimentel, J.A.; Becker, L.; Garrett, L.; et al. Rapamycin extends murine lifespan but has limited effects on aging. J. Clin. Investig. 2013, 123, 3272–3291. [Google Scholar] [CrossRef] [PubMed]
- Wilkinson, J.E.; Burmeister, L.; Brooks, S.V.; Chan, C.-C.; Friedline, S.; Harrison, D.E.; Hejtmancik, J.F.; Nadon, N.; Strong, R.; Wood, L.K.; et al. Rapamycin slows aging in mice. Aging Cell 2012, 11, 675–682. [Google Scholar] [CrossRef]
- Majumder, S.; Caccamo, A.; Medina, D.X.; Benavides, A.D.; Javors, M.A.; Kraig, E.; Strong, R.; Richardson, A.; Oddo, S. Lifelong rapamycin administration ameliorates age-dependent cognitive deficits by reducing IL-1β and enhancing NMDA signaling. J. Aging Cell 2012, 11, 326–335. [Google Scholar] [CrossRef] [PubMed]
- Cabreiro, F.; Au, C.; Leung, K.-Y.; Vergara-Irigaray, N.; Cochemé, H.M.; Noori, T.; Weinkove, D.; Schuster, E.; Greene, N.D.; Gems, D. Metformin retards aging in C. elegans by altering microbial folate and methionine metabolism. Cell 2013, 153, 228–239. [Google Scholar] [CrossRef]
- Augustine, J.J.; Bodziak, K.A.; Hricik, D.E. Use of sirolimus in solid organ transplantation. Drugs 2007, 67, 369–391. [Google Scholar] [CrossRef] [PubMed]
- de Oliveira, M.A.; Martins, F.M.; Wang, Q.; Sonis, S.; Demetri, G.; George, S.; Butrynski, J.; Treister, N. Clinical presentation and management of mTOR inhibitor-associated stomatitis. Oral Oncol. 2011, 47, 998–1003. [Google Scholar] [CrossRef] [PubMed]
- Konopka, A.R.; Laurin, J.L.; Schoenberg, H.M.; Reid, J.J.; Castor, W.M.; Wolff, C.; Musci, R.V.; Safairad, O.D.; Linden, M.; Biela, L.M.; et al. Metformin inhibits mitochondrial adaptations to aerobic exercise training in older adults. Aging Cell 2019, 18, e12880. [Google Scholar] [CrossRef] [PubMed]
- Zhang, X. Potential applications of satic magnetic fields in cancer therapy. In Biological Effects of Static Magnetic Fields; Zhang, X., Yarema, K., Xu, A., Eds.; Springer: Singarpore, 2017; pp. 158–176. [Google Scholar]
- Song, M.; Dong, S.; Zhang, X.; Dai, Y.; Zhang, X.; Shen, Y. A moderate static magnetic field promotes C. elegans longevity through cytochrome P450s. J. Sci. Rep. 2022, 12, 16108. [Google Scholar] [CrossRef] [PubMed]
- International Commission on Non-Ionizing Radiation Protection (ICNIRP). Guidelines on limits of exposure to static magnetic fields. Health Phys. 2009, 96, 504–514. [Google Scholar] [CrossRef] [PubMed]
- Wang, H.; Zhang, X. Magnetic Fields and Reactive Oxygen Species. Int. J. Mol. Sci. 2017, 18, 2175. [Google Scholar] [CrossRef]
- Wang, H.; Zhang, X. ROS Reduction Does Not Decrease the Anticancer Efficacy of X-Ray in Two Breast Cancer Cell Lines. J. Oxidative Med. Cell. Longev. 2019, 2019, 3782074. [Google Scholar] [CrossRef]
- Bellossi, A.; Bernardgriffiths, I.; Le, G. Effect of static magnetic fields on survival of leukaemia-prone AKR mice. Radiat. Environ. Biophys. 1986, 25, 75–80. [Google Scholar] [CrossRef]
- Song, C.; Chen, H.; Yu, B.; Zhang, L.; Wang, J.; Feng, C.; Yang, X.; Tian, X.; Fan, Y.; Ji, X.; et al. A Magnetic Field Prevents Alcoholic Liver Disease by Reducing Oxidative Stress. BioRxiv 2021. [Google Scholar] [CrossRef]
- Yu, B.; Liu, J.; Cheng, J.; Zhang, L.; Song, C.; Tian, X.; Fan, Y.; Lv, Y.; Zhang, X. A Static Magnetic Field Improves Iron Metabolism and Prevents High-Fat-Diet/Streptozocin-Induced Diabetes. Innovation 2021, 2, 100077. [Google Scholar] [CrossRef]
- Djordjevich, D.; De Luka, S.; Milovanovich, I.; Janković, S.; Stefanović, S.; Vesković-Moračanin, S.; Cirković, S.; Ilić, A.; Ristić-Djurović, J.; Trbovich, A. Hematological parameters’ changes in mice subchronically exposed to static magnetic fields of different orientations. Ecotoxicol. Environ. Saf. 2012, 81, 98–105. [Google Scholar] [CrossRef]
- Tasić, T.; Lozić, M.; Glumac, S.; Stanković, M.; Milovanovich, I.; Djordjevich, D.; Trbovich, A.; Japundžić-Žigon, N.; De Luka, S. Static magnetic field on behavior, hematological parameters and organ damage in spontaneously hypertensive rats. Ecotoxicol. Environ. Saf. 2021, 207, 111085. [Google Scholar] [CrossRef]
- Tian, X.; Wang, D.; Zha, M.; Yang, X.; Ji, X.; Zhang, L.; Zhang, X. Magnetic field direction differentially impacts the growth of different cell types. Electromagn. Biol. Med. 2018, 37, 114–125. [Google Scholar] [CrossRef] [PubMed]
- Jing, G.; Li, K.; Du, L.; Yin, H.; Tan, X.; Yang, Z. Deletion of asparagine endopeptidase reduces anxiety- and depressive-like behaviors and improves abilities of spatial cognition in mice. J. Brain Res. Bull. 2018, 142, 147–155. [Google Scholar]
- Brody, D.; Holtzman, D. Morris water maze search strategy analysis in PDAPP mice before and after experimental traumatic brain injury. J. Exp. Neurol. 2006, 197, 330–340. [Google Scholar] [CrossRef] [PubMed]
- Yoon, S.O.; Yun, C.; Chung, A. Dose effect of oxidative stress on signal transduction in aging. Mech. Ageing Dev. 2002, 123, 1597–1604. [Google Scholar] [CrossRef]
- Zhang, X.; Yarema, K.; Xu, A. Prospects, Pitfalls, and Opportunities for Human Static Magnetic Field (SMF) Therapy; Springer: Singapore, 2017. [Google Scholar] [CrossRef]
- Finkel, T.; Holbrook, N. Oxidants, oxidative stress and the biology of ageing. Nature 2000, 408, 239–247. [Google Scholar] [CrossRef]
- Hulbert, A.J.; Pamplona, R.; Buffenstein, R.; Buttemer, W.A. Life and death: Metabolic rate, membrane composition, and life span of animals. J. Physiol. Rev. 2007, 87, 1175–1213. [Google Scholar] [CrossRef]
- Zhang, P.; Li, T.; Wu, X.; Nice, E.C.; Huang, C.; Zhang, Y. Oxidative stress and diabetes: Antioxidative strategies. J. Front. Med. 2020, 14, 583–600. [Google Scholar]
- Kawahara, E.I.; Maués, N.H.P.B.; Dos Santos, K.C.; Barbanera, P.O.; Braga, C.P.; Fernandes, A.H. Energy restriction and impact on indirect calorimetry and oxidative stress in cardiac tissue in rat. J. Indian J. Biochem. Biophys. 2014, 51, 365–371. [Google Scholar]
- Walsh, M.; Shi, Y.; Van Remmen, H. The effects of dietary restriction on oxidative stress in rodents. Free Radic. Biol. Med. 2014, 66, 88–99. [Google Scholar] [CrossRef] [PubMed]
- IIl’Yasova, D.; Fontana, L.; Bhapkar, M.; Pieper, C.F.; Spasojevic, I.; Redman, L.M.; Das, S.K.; Huffman, K.M.; Kraus, W.E. Effects of 2 years of caloric restriction on oxidative status assessed by urinary F2-isoprostanes: The CALERIE 2 randomized clinical trial. J. Aging Cell 2018, 17, e12719. [Google Scholar] [CrossRef]
- Kanikowska, D.; Kanikowska, A.; Swora-Cwynar, E.; Grzymisławski, M.; Sato, M.; Bręborowicz, A.; Witowski, J.; Korybalska, K. Moderate Caloric Restriction Partially Improved Oxidative Stress Markers in Obese Humans. Antioxidants 2021, 10, 1018. [Google Scholar] [CrossRef] [PubMed]
- Hung, Y.-C.; Lee, J.-H.; Chen, H.-M.; Huang, G.S. Effects of static magnetic fields on the development and aging of Caenorhabditis elegans. J. Exp. Biol. 2010, 213 (Pt 12), 2079–2085. [Google Scholar] [CrossRef]
- Lee, C.-H.; Chen, H.-M.; Yeh, L.-K.; Hong, M.-Y.; Huang, G.S. Dosage-dependent induction of behavioral decline in Caenorhabditis elegans by long-term treatment of static magnetic fields. J. Radiat. Res. 2012, 53, 24–32. [Google Scholar] [CrossRef] [PubMed]
- Charles, G.B. Magnetic Field Effects in Biology: A Survey of Possible Mechanisms with Emphasis on Radical-Pair Recombination. J. Chem. Rev. 1995, 95, 3–24. [Google Scholar]
- Barnes, F.; Greenebaum, B. Role of radical pairs and feedback in weak radio frequency field effects on biological systems. J. Environ. Res. 2018, 163, 165–170. [Google Scholar] [CrossRef]
- Van Huizen, A.V.; Morton, J.M.; Kinsey, L.J.; Von Kannon, D.G.; Saad, M.A.; Birkholz, T.R.; Czajka, J.M.; Cyrus, J.; Barnes, F.S.; Beane, W.S. Weak magnetic fields alter stem cell-mediated growth. J. Sci. Adv. 2019, 5, 7201. [Google Scholar] [CrossRef] [PubMed]
- Serrano, G.; Miranda-Ostojic, C.; Ferrada, P.; Wulff-Zotelle, C.; Maureira, A.; Fuentealba, E.; Gallardo, K.; Zapata, M.; Rivas, M. Response to Static Magnetic Field-Induced Stress in Scenedesmus obliquus and Nannochloropsis gaditana. J Mar. Drugs 2021, 19, 527. [Google Scholar] [CrossRef]
- Ferrada, P.; Rodríguez, S.; Serrano, G.; Miranda-Ostojic, C.; Maureira, A.; Zapata, M. An Analytical-Experimental Approach to Quantifying the Effects of Static Magnetic Fields for Cell Culture Applications. J. Appl. Sci. 2020, 10, 531. [Google Scholar] [CrossRef]
- Katz, E.; Lioubashevski, O.; Willner, I. Magnetic field effects on bioelectrocatalytic reactions of surface-confined enzyme systems: Enhanced performance of biofuel cells. J. Am. Chem. Soc. 2005, 127, 3979–3988. [Google Scholar] [CrossRef] [PubMed]
- Zhang, X. Biological Effects of Static Magnetic Fields, 2nd ed.; Springer: Berlin/Heidelberg, Germany, 2023; ISBN 978-981-19-8868-4. [Google Scholar]





| Sham Mean ± SD (Range) | Upward Mean ± SD (Range) | Downward Mean ± SD (Range) | |
|---|---|---|---|
| Red blood cell (1012/L) | 8.22 ± 0.22 | 8.29 ± 0.04 | 8.13±0.39 |
| Hematocrit(%) | 39.60 ± 1.04 | 40.33 ± 0.75 | 40.07 ± 1.38 |
| Hemoglobin (g/L) | 11.73 ± 0.37 | 11.93 ± 0.33 | 11.77 ± 0.63 |
| Platelet (109/L) | 1737.67 ± 427.58 | 1833 ± 196.03 | 1675 ± 511.32 |
| Neutrophil (%) | 22.03 ± 8.72 | 13.87 ± 1.88 | 13.70 ± 1.49 |
| Eosinophil (%) | 3.67 ± 3.42 | 1.73 ± 0.37 | 1.07 ± 0.40 |
| Monocyte (%) | 12.73 ± 1.93 | 12.20 ± 1.37 | 12.73 ± 2.18 |
| Lymphocyte (%) | 61.33 ± 12.96 | 71.03 ± 2.50 | 72.30 ± 3.12 |
| Mean corpuscular volume (fL) | 48.20 ± 1.62 | 48.63 ± 0.68 | 49.33 ± 0.74 |
| Mean platelet volume (fL) | 7.77 ± 0.52 | 7.70 ± 0.36 | 7.23 ± 0.25 |
| Plateletcrit (fL) | 1.32 ± 0.26 | 1.55 ± 0.09 | 1.51 ± 0.32 |
| Mean corpuscular hemoglobin (pg) | 14.30 ± 0.57 | 14.37 ± 0.34 | 14.50 ± 0.51 |
| Mean corpuscular hemoglobin concentration (g/L) | 29.67 ± 0.19 | 29.60 ± 0.54 | 29.33 ± 0.91 |
| Platelet distribution width (fL) | 8.50 ± 0.64 | 8.60 ± 0.65 | 7.87 ± 0.25 |
Disclaimer/Publisher’s Note: The statements, opinions and data contained in all publications are solely those of the individual author(s) and contributor(s) and not of MDPI and/or the editor(s). MDPI and/or the editor(s) disclaim responsibility for any injury to people or property resulting from any ideas, methods, instructions or products referred to in the content. |
© 2022 by the authors. Licensee MDPI, Basel, Switzerland. This article is an open access article distributed under the terms and conditions of the Creative Commons Attribution (CC BY) license (https://creativecommons.org/licenses/by/4.0/).
Share and Cite
Fan, Y.; Yu, X.; Yu, B.; Ji, X.; Tian, X.; Song, C.; Zhang, X. Life on Magnet: Long-Term Exposure of Moderate Static Magnetic Fields on the Lifespan and Healthspan of Mice. Antioxidants 2023, 12, 108. https://doi.org/10.3390/antiox12010108
Fan Y, Yu X, Yu B, Ji X, Tian X, Song C, Zhang X. Life on Magnet: Long-Term Exposure of Moderate Static Magnetic Fields on the Lifespan and Healthspan of Mice. Antioxidants. 2023; 12(1):108. https://doi.org/10.3390/antiox12010108
Chicago/Turabian StyleFan, Yixiang, Xin Yu, Biao Yu, Xinmiao Ji, Xiaofei Tian, Chao Song, and Xin Zhang. 2023. "Life on Magnet: Long-Term Exposure of Moderate Static Magnetic Fields on the Lifespan and Healthspan of Mice" Antioxidants 12, no. 1: 108. https://doi.org/10.3390/antiox12010108
APA StyleFan, Y., Yu, X., Yu, B., Ji, X., Tian, X., Song, C., & Zhang, X. (2023). Life on Magnet: Long-Term Exposure of Moderate Static Magnetic Fields on the Lifespan and Healthspan of Mice. Antioxidants, 12(1), 108. https://doi.org/10.3390/antiox12010108

