Lysophosphatidic Acid Receptor 3 Promotes Mitochondrial Homeostasis against Oxidative Stress: Potential Therapeutic Approaches for Hutchinson–Gilford Progeria Syndrome
Abstract
:1. Introduction
2. Materials and Methods
2.1. Cell Culture and Pharmacological Reagents
2.2. Plasmid Construct, siRNA and Transfection
2.3. Western Blot
2.4. Analysis of Cellular ROS and Mitochondrial Membrane Potential
2.5. Cell Proliferation Assay
2.6. In Situ Proximity Ligation Assay (PLA) and Immunofluorescence Analysis
2.7. ADP-ATP Exchange Assay
2.8. Cellular Bioenergetics Measurements by Seahorse Assay
2.9. Live Cell Imaging Analysis of Mitochondrial Calcium Concentration
2.10. Statistical Analysis
3. Results
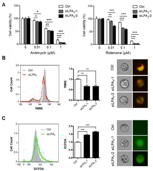
3.1. LPA3 Signaling Is Crucial to Maintain Mitochondria Homeostasis and ROS Accumulation
3.2. LPA3 Signaling Is Involved in Mitochondrial ADP-ATP Exchange
3.3. LPA3 Signaling Is Involved in the Regulation of Mitochondrial Ca2+ Influx from ER to Mitochondria
3.4. LPA3 Signaling Participates in the Regulation of Mitochondrial Stress Response
3.5. LPA3 Activation Rescues Mitochondrial Activity in Hutchinson-Gilford Progeria Syndrome Cells
4. Discussion
5. Conclusions
Supplementary Materials
Author Contributions
Funding
Institutional Review Board Statement
Informed Consent Statement
Data Availability Statement
Acknowledgments
Conflicts of Interest
References
- Pagès, C.; Simon, M.-F.; Valet, P.; Saulnier-Blache, J.S. Lysophosphatidic Acid Synthesis and Release. Prostaglandins Other Lipid Mediat. 2001, 64, 1–10. [Google Scholar] [CrossRef] [Green Version]
- Yung, Y.C.; Stoddard, N.C.; Chun, J. LPA Receptor Signaling: Pharmacology, Physiology, and Pathophysiology. J. Lipid Res. 2014, 55, 1192–1214. [Google Scholar] [CrossRef] [PubMed] [Green Version]
- Bandoh, K.; Aoki, J.; Taira, A.; Tsujimoto, M.; Arai, H.; Inoue, K. Lysophosphatidic Acid (LPA) Receptors of the EDG Family Are Differentially Activated by LPA Species. FEBS Lett. 2000, 478, 159–165. [Google Scholar] [CrossRef] [Green Version]
- Yanagida, K.; Kurikawa, Y.; Shimizu, T.; Ishii, S. Current Progress in Non-Edg Family LPA Receptor Research. Biochim. Biophys. Acta (BBA)—Mol. Cell Biol. Lipids 2012, 1831, 33–41. [Google Scholar] [CrossRef]
- Jimenez, M.C.; Portela, R.A.; Mellado, M.; Frade, J.M.R.; Collard, J.; Serrano, A.; Martínez-A, C.; Avila, J.; Carrera, A.C. Role of the PI3K Regulatory Subunit in the Control of Actin Organization and Cell Migration. J. Cell Biol. 2000, 151, 249–262. [Google Scholar] [CrossRef] [Green Version]
- Lin, M.-E.; Herr, D.R.; Chun, J. Lysophosphatidic Acid (LPA) Receptors: Signaling Properties and Disease Relevance. Prostaglandins Other Lipid Mediat. 2010, 91, 130–138. [Google Scholar] [CrossRef] [Green Version]
- Jeong, K.J.; Park, S.Y.; Cho, K.H.; Sohn, J.S.; Lee, J.; Kim, Y.K.; Kang, J.; Park, C.G.; Han, J.W.; Lee, H.Y. The Rho/ROCK Pathway for Lysophosphatidic Acid-Induced Proteolytic Enzyme Expression and Ovarian Cancer Cell Invasion. Oncogene 2012, 31, 4279–4289. [Google Scholar] [CrossRef] [Green Version]
- Wu, P.-Y.; Lin, Y.-C.; Huang, Y.-L.; Chen, W.-M.; Chen, C.-C.; Lee, H. Mechanisms of Lysophosphatidic Acid-Mediated Lym-Phangiogenesis in Prostate Cancer. Cancers 2018, 10, 413. [Google Scholar] [CrossRef] [PubMed] [Green Version]
- Lin, K.-H.; Chiang, J.-C.; Ho, Y.-H.; Yao, C.-L.; Lee, H. Lysophosphatidic Acid and Hematopoiesis: From Microenvironmental Effects to Intracellular Signaling. Int. J. Mol. Sci. 2020, 21, 2015. [Google Scholar] [CrossRef] [Green Version]
- Geraldo, L.H.M.; Spohr, T.C.L.d.S.; Amaral, R.F.d.; Fonseca, A.C.C.d.; Garcia, C.; Mendes, F.d.A.; Freitas, C.; dos Santos, M.F.; Lima, F.R.S. Role of Lysophosphatidic Acid and Its Receptors in Health and Disease: Novel Therapeutic Strategies. Signal Transduct. Target. Ther. 2021, 6, 45. [Google Scholar] [CrossRef] [PubMed]
- Chiang, J.C.; Chen, W.M.; Lin, K.H.; Hsia, K.; Ho, Y.H.; Lin, Y.C.; Shen, T.L.; Lu, J.H.; Chen, S.K.; Yao, C.L.; et al. Lyso-Phosphatidic Acid Receptors 2 and 3 Regulate Erythropoiesis at Different Hematopoietic Stages. Biochim. Biophys. Acta. Mol. Cell Biol. Lipids 2020, 1866, 158818. [Google Scholar] [CrossRef] [PubMed]
- Lin, K.-H.; Chiang, J.-C.; Chen, W.-M.; Ho, Y.-H.; Yao, C.-L.; Lee, H. Transcriptional Regulation of Lysophosphatidic Acid Receptors 2 and 3 Regulates Myeloid Commitment of Hematopoietic Stem Cells. Am. J. Physiol.-Cell Physiol. 2021, 320, C509–C519. [Google Scholar] [CrossRef]
- Jang, I.S.; Rhim, J.-H.; Kim, K.-T.; Cho, K.A.; Yeo, E.-J.; Park, S.C. Lysophosphatidic Acid-Induced Changes in cAMP Profiles in Young and Senescent Human Fibroblasts as a Clue to the Ageing Process. Mech. Ageing Dev. 2006, 127, 481–489. [Google Scholar] [CrossRef] [PubMed]
- Rhim, J.-H.; Jang, I.-S.; Yeo, E.-J.; Song, K.-Y.; Park, S.C. Role of Protein Kinase C-Dependent A-Kinase Anchoring Proteins in Lysophosphatidic Acid-Induced cAMP Signaling in Human Diploid Fibroblasts. Aging Cell 2006, 5, 451–461. [Google Scholar] [CrossRef]
- Chen, W.M.; Chiang, J.C.; Lin, Y.C.; Lin, Y.N.; Chuang, P.Y.; Chang, Y.C.; Chen, C.C.; Wu, K.Y.; Hsieh, J.C.; Chen, S.K.; et al. Lysophosphatidic Acid Receptor LPA3 Prevents Oxidative Stress and Cellular Senescence in Hutchinson-Gilford Progeria Syndrome. Aging Cell 2020, 19, e13064. [Google Scholar] [CrossRef] [Green Version]
- Lin, K.-H.; Li, M.-W.; Chang, Y.-C.; Lin, Y.-N.; Ho, Y.-H.; Weng, W.-C.; Huang, C.-J.; Chang, B.-E.; Yao, C.-L.; Lee, H. Activation of Lysophosphatidic Acid Receptor 3 Inhibits Megakaryopoiesis in Human Hematopoietic Stem Cells and Zebrafish. Stem Cells Deve. 2017, 27, 216–224. [Google Scholar] [CrossRef]
- Chen, J.; Baydoun, A.R.; Xu, R.; Deng, L.; Liu, X.; Zhu, W.; Shi, L.; Cong, X.; Hu, S.; Chen, X. Lysophosphatidic Acid Protects Mesenchymal Stem Cells Against Hypoxia and Serum Deprivation-Induced Apoptosis. Stem Cells 2007, 26, 135–145. [Google Scholar] [CrossRef] [PubMed]
- Olianas, M.C.; Dedoni, S.; Onali, P. Inhibition of TNF-α-Induced Neuronal Apoptosis by Antidepressants Acting through the Lysophosphatidic Acid Receptor LPA1. Apoptosis 2019, 24, 478–498. [Google Scholar] [CrossRef]
- López-Otín, C.; Blasco, M.A.; Partridge, L.; Serrano, M.; Kroemer, G. The Hallmarks of Aging. Cell 2013, 153, 1194–1217. [Google Scholar] [CrossRef] [Green Version]
- Skoczyńska, A.; Budzisz, E.; Dana, A.; Rotsztejn, H. New Look at the Role of Progerin in Skin aging. Menopausal Rev. 2015, 1, 53–58. [Google Scholar] [CrossRef] [PubMed]
- Gonzalo, S.; Kreienkamp, R.; Askjaer, P. Hutchinson-Gilford Progeria Syndrome: A Premature Aging Disease Caused by LMNA Gene Mutations. Ageing Res. Rev. 2017, 33, 18–29. [Google Scholar] [CrossRef] [PubMed] [Green Version]
- Rivera-Torres, J.; Acín-Perez, R.; Cabezas-Sánchez, P.; Osorio, F.G.; Gonzalez-Gómez, C.; Megias, D.; Cámara, C.; López-Otín, C.; Enríquez, J.A.; Luque-García, J.L.; et al. Identification of Mitochondrial Dysfunction in Hutchinson–Gilford Progeria Syn-drome through Use of Stable Isotope Labeling with Amino Acids in Cell Culture. J. Proteom. 2013, 91, 466–477. [Google Scholar] [CrossRef] [PubMed]
- Kreienkamp, R.; Gonzalo, S. Metabolic Dysfunction in Hutchinson–Gilford Progeria Syndrome. Cells 2020, 9, 395. [Google Scholar] [CrossRef] [Green Version]
- Park, S.-K.; Shin, O.S. Metformin Alleviates Ageing Cellular Phenotypes in Hutchinson-Gilford Progeria Syndrome Dermal Fibroblasts. Exp. Dermatol. 2017, 26, 889–895. [Google Scholar] [CrossRef]
- Chinopoulos, C.; Vajda, S.; Csanády, L.; Mándi, M.; Mathe, K.; Adam-Vizi, V. A Novel Kinetic Assay of Mitochondrial ATP-ADP Exchange Rate Mediated by the ANT. Biophys. J. 2009, 96, 2490–2504. [Google Scholar] [CrossRef] [PubMed] [Green Version]
- Kawamata, H.; Starkov, A.A.; Manfredi, G.; Chinopoulos, C. A Kinetic Assay of Mitochondrial ADP–ATP Exchange Rate in Permeabilized Cells. Anal. Biochem. 2010, 407, 52–57. [Google Scholar] [CrossRef] [Green Version]
- Garrido, C.; Galluzzi, L.; Brunet, M.; Puig, P.E.; Didelot, C.; Kroemer, G. Mechanisms of Cytochrome C Release from Mitochondria. Cell Death Differ. 2006, 13, 1423–1433. [Google Scholar] [CrossRef] [Green Version]
- McDonald, E.S.; Windebank, A.J. Cisplatin-Induced Apoptosis of DRG Neurons Involves Bax Redistribution and Cytochrome cRelease but Not fas Receptor Signaling. Neurobiol. Dis. 2002, 9, 220–233. [Google Scholar] [CrossRef] [Green Version]
- Hubackova, S.; Davidova, E.; Rohlenova, K.; Stursa, J.; Werner, L.; Andera, L.; Dong, L.; Terp, M.; Hodny, Z.; Ditzel, H.J.; et al. Selective Elimination of Senescent Cells by Mitochondrial Targeting Is Regulated by ANT2. Cell Death Differ. 2018, 26, 276–290. [Google Scholar] [CrossRef] [Green Version]
- Power, A.S.C.; Pham, T.; Loiselle, D.S.; Crossman, D.; Ward, M.-L.; Hickey, A.J. Impaired ADP Channeling to Mitochondria and Elevated Reactive Oxygen Species in Hypertensive Hearts. Am. J. Physiol. Circ. Physiol. 2016, 310, H1649–H1657. [Google Scholar] [CrossRef] [Green Version]
- Stock, D.; Leslie, A.G.; Walker, J.E. Molecular Architecture of the Rotary Motor in ATP Synthase. Science 1999, 286, 1700–1705. [Google Scholar] [CrossRef] [Green Version]
- Rizzuto, R.; De Stefani, D.; Raffaello, A.; Mammucari, C. Mitochondria as Sensors and Regulators of Calcium Signalling. Nat. Rev. Mol. Cell Biol. 2012, 13, 566–578. [Google Scholar] [CrossRef]
- Rizzuto, R.; Marchi, S.; Bonora, M.; Aguiari, P.; Bononi, A.; De Stefani, D.; Giorgi, C.; Leo, S.; Rimessi, A.; Siviero, R.; et al. Ca2+ Transfer from the ER to Mitochondria: When, How and Why. Biochim. Biophys. Acta 2009, 1787, 1342–1351. [Google Scholar] [CrossRef] [Green Version]
- Kerkhofs, M.; Bittremieux, M.; Morciano, G.; Giorgi, C.; Pinton, P.; Parys, J.B.; Bultynck, G. Emerging Molecular Mechanisms in Chemotherapy: Ca2+ Signaling at the Mitochondria-Associated Endoplasmic Reticulum Membranes. Cell Death Dis. 2018, 9, 334. [Google Scholar] [CrossRef]
- Bagchi, S.; Fredriksson, R.; Wallén-Mackenzie, A. In Situ Proximity Ligation Assay (PLA). In ELISA Methods and Protocols; Hnasko, R., Ed.; Humana Press: New York, NY, USA, 2015; Volume 1318, pp. 149–159. [Google Scholar] [CrossRef]
- Scialò, F.; Fernández-Ayala, D.J.; Sanz, A. Role of Mitochondrial Reverse Electron Transport in ROS Signaling: Potential Roles in Health and Disease. Front. Physiol. 2017, 8, 428. [Google Scholar] [CrossRef] [PubMed]
- Sanz, A. Mitochondrial Reactive Oxygen Species: Do They Extend or Shorten Animal Lifespan? Biochim. Biophys. Acta 2016, 1857, 1116–1126. [Google Scholar] [CrossRef] [Green Version]
- Turrens, J.F. Superoxide Production by the Mitochondrial Respiratory Chain. Biosci. Rep. 1997, 17, 3–8. [Google Scholar] [CrossRef] [PubMed]
- Finkel, T. Signal Transduction by Reactive Oxygen Species. J. Cell Biol. 2011, 194, 7–15. [Google Scholar] [CrossRef] [Green Version]
- Cui, H.; Kong, Y.; Zhang, H. Oxidative Stress, Mitochondrial Dysfunction, and Aging. J. Signal Transduct. 2012, 2012, 646354. [Google Scholar] [CrossRef] [Green Version]
- Aon, M.; Cortassa, S.; O’Rourke, B. Redox-Optimized ROS Balance: A Unifying Hypothesis. Biochim. Biophys. Acta 2010, 1797, 865–877. [Google Scholar] [CrossRef] [PubMed] [Green Version]
- Finkel, T.; Holbrook, N.J. Oxidants, Oxidative Stress and the Biology of Ageing. Nature 2000, 408, 239–247. [Google Scholar] [CrossRef]
- Gómez-Suaga, P.; Bravo-San Pedro, J.M.; González-Polo, R.A.; Fuentes, J.M.; Niso-Santano, M. Er–Mitochondria Signaling in Parkinson’s Disease. Cell Death Dis. 2018, 9, 337. [Google Scholar] [CrossRef] [PubMed] [Green Version]
- Janikiewicz, J.; Szymański, J.; Malińska, D.; Patalas-Krawczyk, P.; Michalska, B.; Duszynski, J.; Giorgi, C.; Bonora, M.; Dobrzyn, A.; Wieckowski, M.R. Mitochondria-Associated Membranes in Aging and Senescence: Structure, Function, and Dynamics. Cell Death Dis. 2018, 9, 332. [Google Scholar] [CrossRef] [PubMed]
- Eysert, F.; Kinoshita, P.F.; Mary, A.; Vaillant-Beuchot, L.; Checler, F.; Chami, M. Molecular Dysfunctions of Mitochondria-Associated Membranes (Mams) in Alzheimer’s Disease. Int. J. Mol. Sci. 2020, 21, 9521. [Google Scholar] [CrossRef]
- Wilson, E.L.; Metzakopian, E. Er-Mitochondria Contact Sites in Neurodegeneration: Genetic Screening Approaches to Investigate Novel Disease Mechanisms. Cell Death Differ. 2021, 28, 1804–1821. [Google Scholar] [CrossRef] [PubMed]
- Ishii, K.; Kitagaki, H.; Kono, M.; Mori, E. Decreased Medial Temporal Oxygen Metabolism in Alzheimdisease Shown by Pet. J. Nucl. Med. 1996, 37, 1159. [Google Scholar]
- Sorrentino, V.; Romani, M.; Mouchiroud, L.; Beck, J.S.; Zhang, H.; D’Amico, D.; Moullan, N.; Potenza, F.; Schmid, A.W.; Rietsch, S.; et al. Enhancing Mitochondrial Proteostasis Reduces Amyloid-β Proteotoxicity. Nature 2017, 552, 187–193. [Google Scholar] [CrossRef]
- Ramesh, S.; Govindarajulu, M.; Suppiramaniam, V.; Moore, T.; Dhanasekaran, M. Autotaxin–Lysophosphatidic Acid Signaling in Alzheimer’s Disease. Int. J. Mol. Sci. 2018, 19, 1827. [Google Scholar] [CrossRef] [Green Version]
- Lin, K.-H.; Ho, Y.-H.; Chiang, J.-C.; Li, M.-W.; Lin, S.-H.; Chen, W.-M.; Chiang, C.-L.; Lin, Y.-N.; Yang, Y.-J.; Chen, C.-N.; et al. Pharmacological Activation of Lysophosphatidic Acid Receptors Regulates Erythropoiesis. Sci. Rep. 2016, 6, 27050. [Google Scholar] [CrossRef]
- Enns, C.A.; Rutledge, E.A.; Williams, A.M. The Transferrin Receptor. Biomembranes 1996, 4, 255–287. [Google Scholar] [CrossRef]
- Morgan, E. Studies on the Mechanism of Iron Release from Transferrin. Biochim. Biophys. Acta (BBA)—Protein Struct. 1979, 580, 312–326. [Google Scholar] [CrossRef]
- Fleming, M.D.; Romano, M.A.; Su, M.A.; Garrick, L.M.; Garrick, M.D.; Andrews, N.C. Nramp2 Is Mutated in the Anemic Belgrade (B) Rat: Evidence of a Role for Nramp2 in Endosomal Iron Transport. Proc. Natl. Acad. Sci. USA 1998, 95, 1148–1153. [Google Scholar] [CrossRef] [PubMed] [Green Version]
- Paul, B.T.; Manz, D.H.; Torti, F.M.; Torti, S.V. Mitochondria and Iron: Current Questions. Expert Rev. Hematol. 2017, 10, 65–79. [Google Scholar] [CrossRef] [PubMed] [Green Version]
- Dixon, S.J.; Lemberg, K.M.; Lamprecht, M.R.; Skouta, R.; Zaitsev, E.M.; Gleason, C.E.; Patel, D.N.; Bauer, A.J.; Cantley, A.M.; Yang, W.S.; et al. Ferroptosis: An Iron-Dependent form of Nonapoptotic Cell Death. Cell 2012, 149, 1060–1072. [Google Scholar] [CrossRef] [PubMed] [Green Version]
- Toyokuni, S.; Yanatori, I.; Kong, Y.; Zheng, H.; Motooka, Y.; Jiang, L. Ferroptosis at the Crossroads of Infection, Aging and Cancer. Cancer Sci. 2020, 111, 2665–2671. [Google Scholar] [CrossRef] [PubMed]






Publisher’s Note: MDPI stays neutral with regard to jurisdictional claims in published maps and institutional affiliations. |
© 2022 by the authors. Licensee MDPI, Basel, Switzerland. This article is an open access article distributed under the terms and conditions of the Creative Commons Attribution (CC BY) license (https://creativecommons.org/licenses/by/4.0/).
Share and Cite
Chiang, J.-C.; Chen, W.-M.; Newman, C.; Chen, B.P.C.; Lee, H. Lysophosphatidic Acid Receptor 3 Promotes Mitochondrial Homeostasis against Oxidative Stress: Potential Therapeutic Approaches for Hutchinson–Gilford Progeria Syndrome. Antioxidants 2022, 11, 351. https://doi.org/10.3390/antiox11020351
Chiang J-C, Chen W-M, Newman C, Chen BPC, Lee H. Lysophosphatidic Acid Receptor 3 Promotes Mitochondrial Homeostasis against Oxidative Stress: Potential Therapeutic Approaches for Hutchinson–Gilford Progeria Syndrome. Antioxidants. 2022; 11(2):351. https://doi.org/10.3390/antiox11020351
Chicago/Turabian StyleChiang, Jui-Chung, Wei-Min Chen, Ciara Newman, Benjamin P. C. Chen, and Hsinyu Lee. 2022. "Lysophosphatidic Acid Receptor 3 Promotes Mitochondrial Homeostasis against Oxidative Stress: Potential Therapeutic Approaches for Hutchinson–Gilford Progeria Syndrome" Antioxidants 11, no. 2: 351. https://doi.org/10.3390/antiox11020351
APA StyleChiang, J.-C., Chen, W.-M., Newman, C., Chen, B. P. C., & Lee, H. (2022). Lysophosphatidic Acid Receptor 3 Promotes Mitochondrial Homeostasis against Oxidative Stress: Potential Therapeutic Approaches for Hutchinson–Gilford Progeria Syndrome. Antioxidants, 11(2), 351. https://doi.org/10.3390/antiox11020351

