Protective Effect of Foxtail Millet Protein Hydrolysate on Ethanol and Pyloric Ligation-Induced Gastric Ulcers in Mice
Abstract
1. Introduction
2. Materials and Methods
2.1. Chemical and Materials
2.2. Preparation of Foxtail Millet Protein Hydrolysate
2.3. Degree of Hydrolysis, Protein Content, Molecular Weight Distribution, and Amino Acid Composition of FPH
2.4. Animal Grouping and Foxtail Millet Protein Hydrolysate Treatment
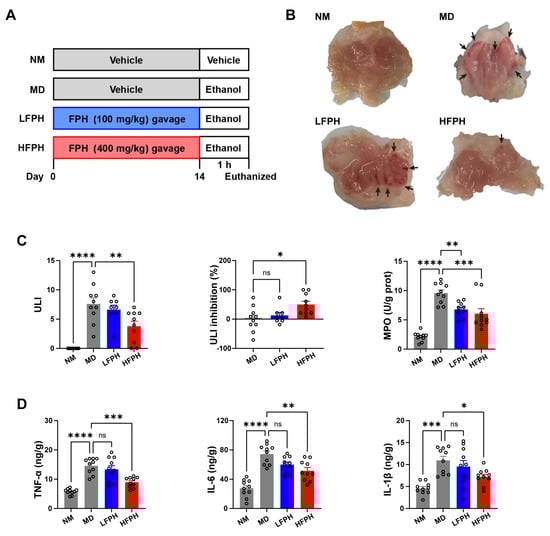
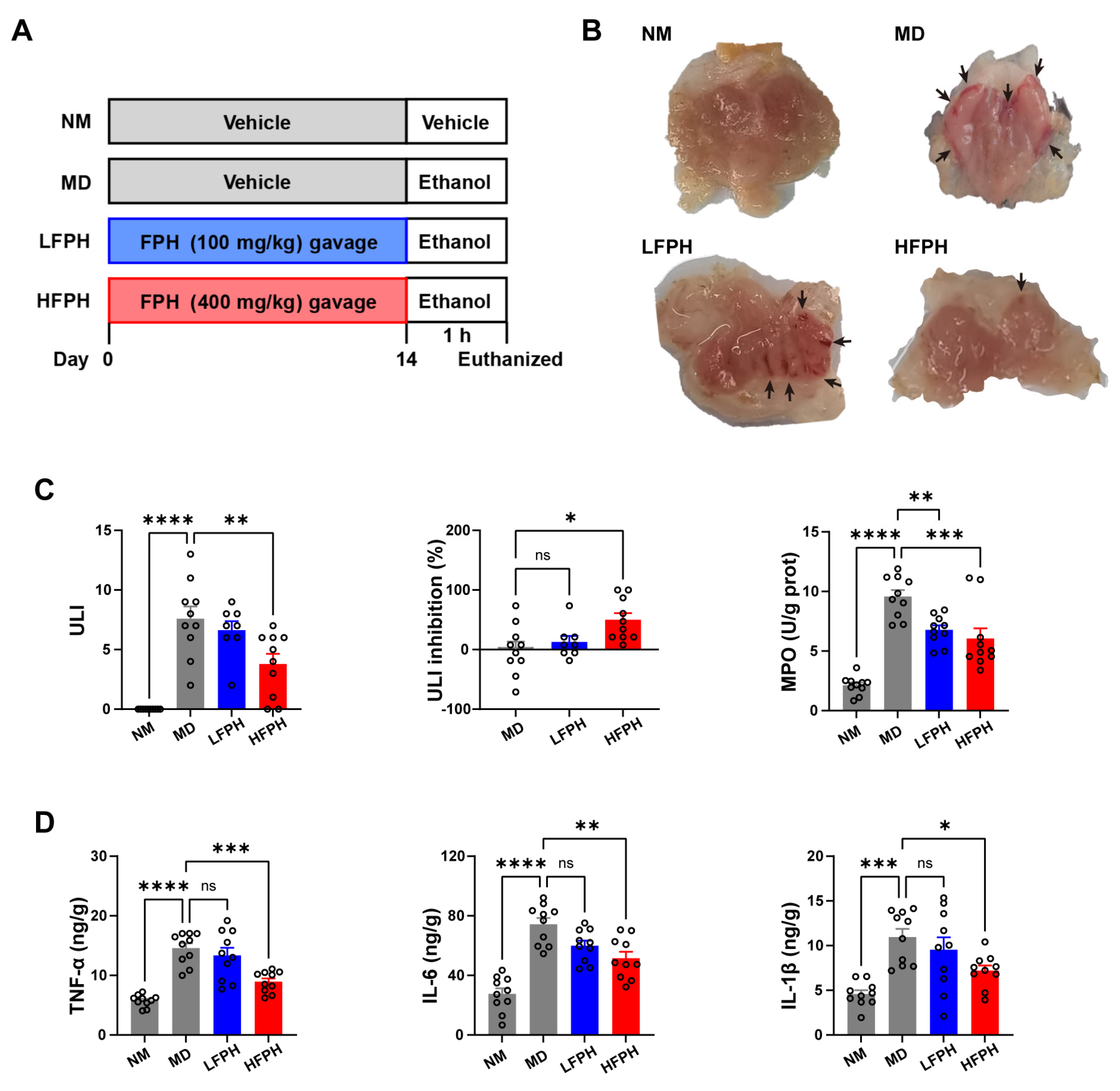
2.4.1. Protective Effect of Foxtail Millet Protein Hydrolysate on Ethanol-Induced Gastric Ulcers
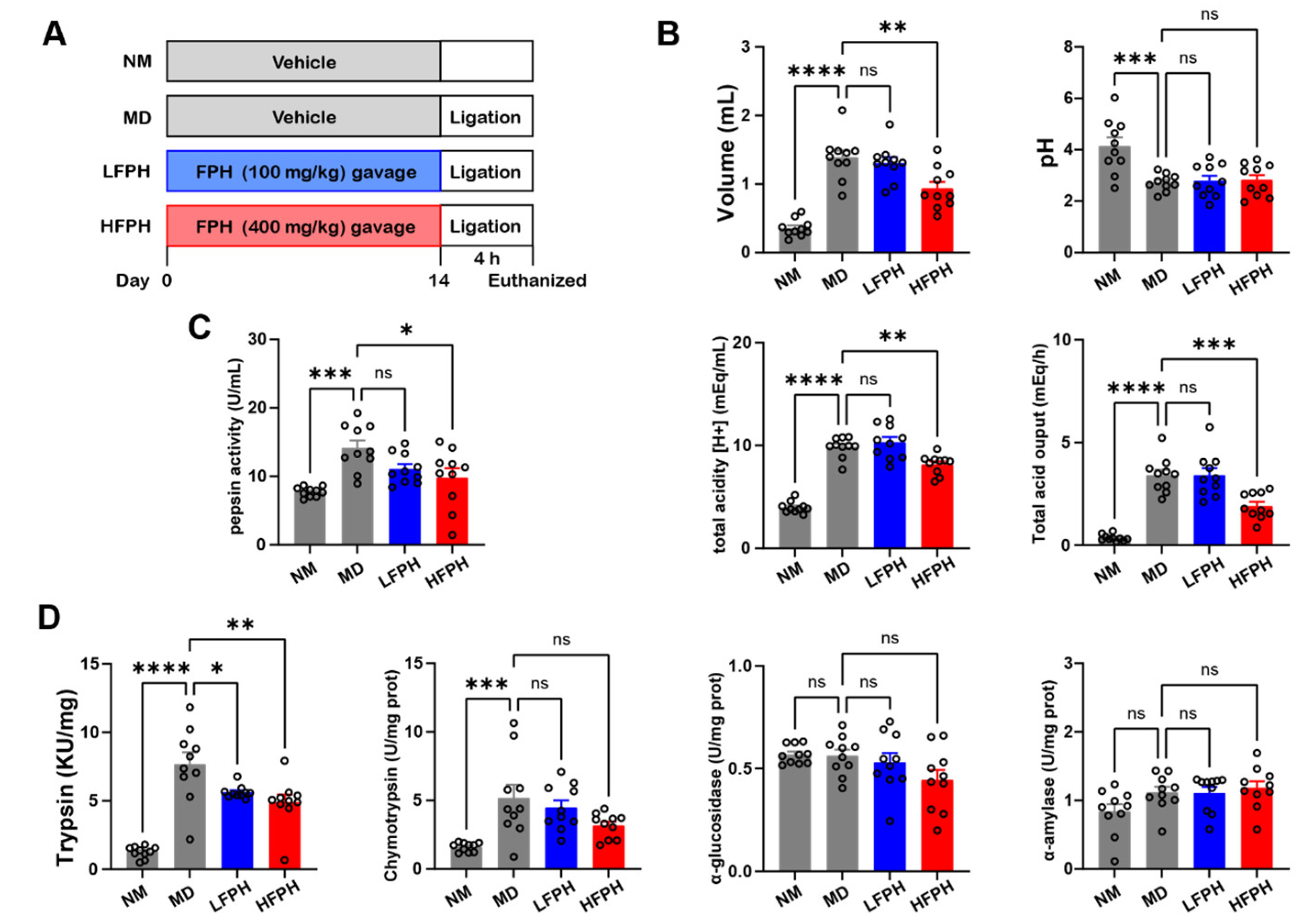
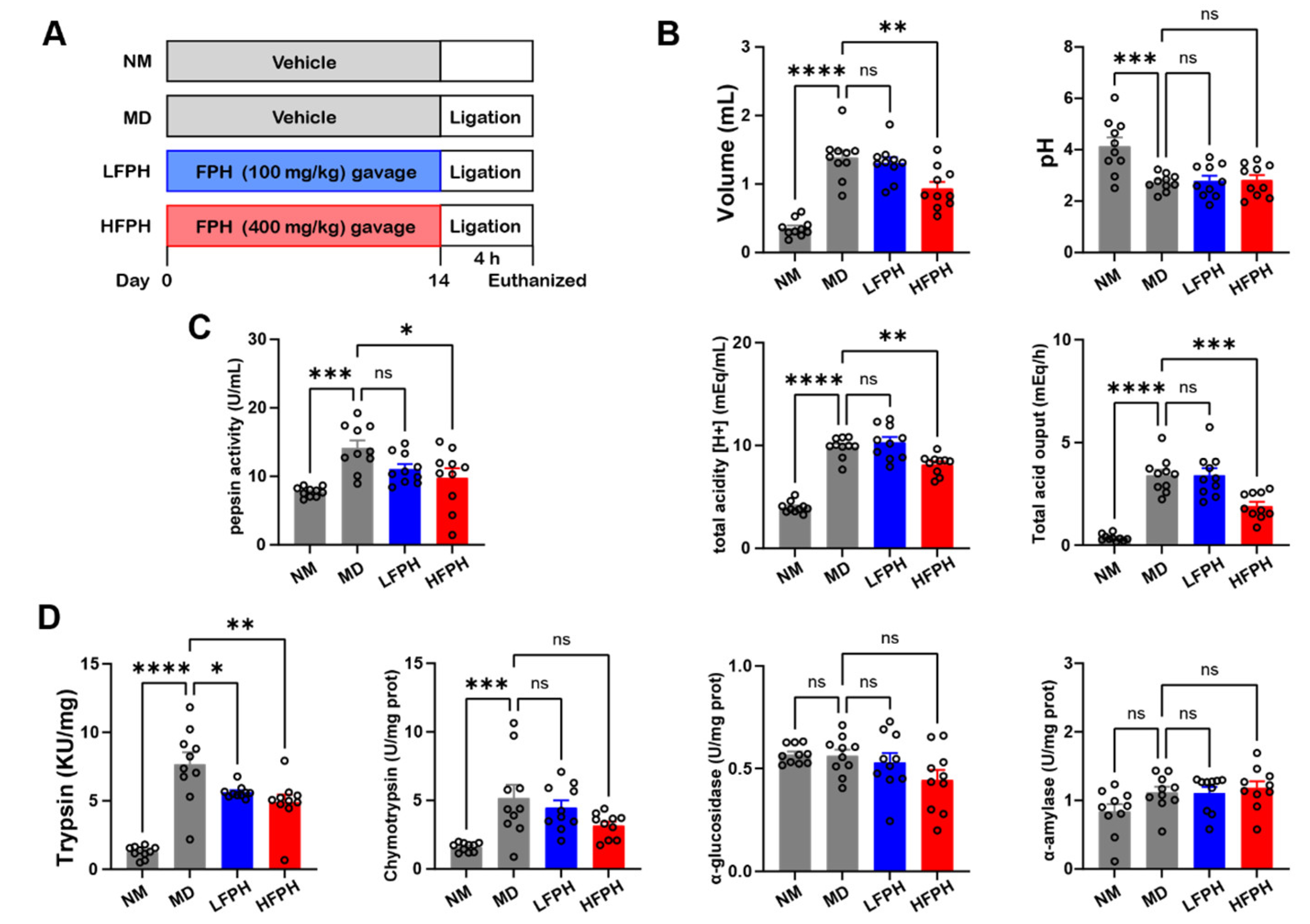
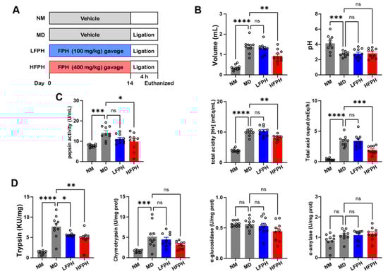
2.4.2. Protective Effect of Foxtail Millet Protein Hydrolysate on Pyloric Ligation-Induced Gastric Ulcers
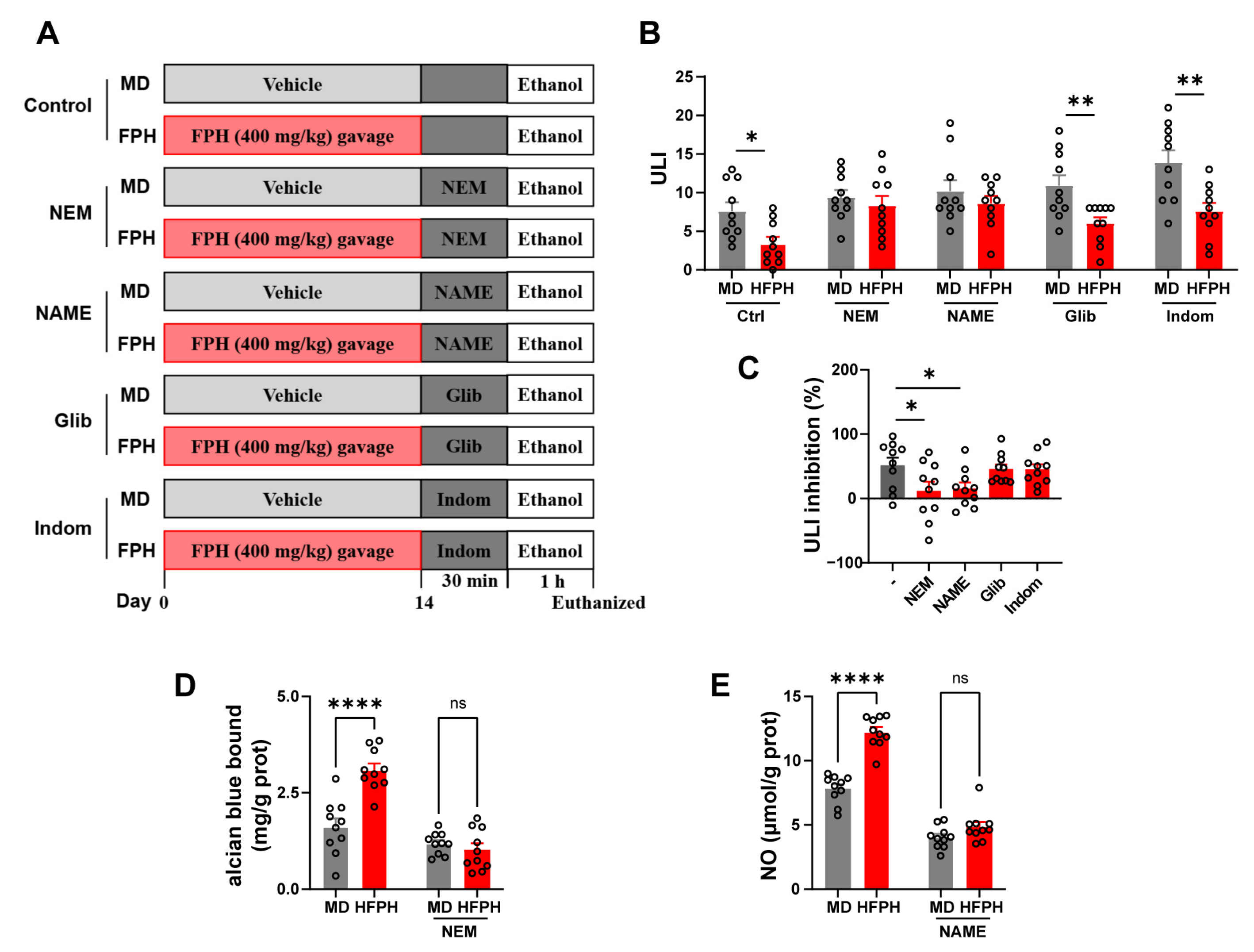
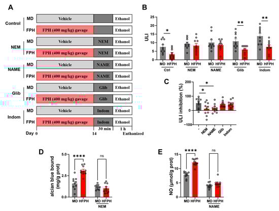
2.4.3. Gastroprotective Mechanism
2.5. Evaluation of the Ulcerative Lesion Index and the Ulcer Inhibition Rate
2.6. Histopathological Observations of the Gastric Tissues
2.7. Measurement of the Gastric Juice Parameters
2.8. Determination of the Concentration of Gastric Mucus
2.9. Biochemical Indexes in the Gastric Tissues
2.10. Digestive Enzyme Activity in the Duodenum’s Contents
2.11. Western Blotting and qRT-PCR
2.12. Statistical Analysis
3. Results
3.1. Ulcerative Lesion Index and Inhibition Rate
3.2. Inflammatory Response

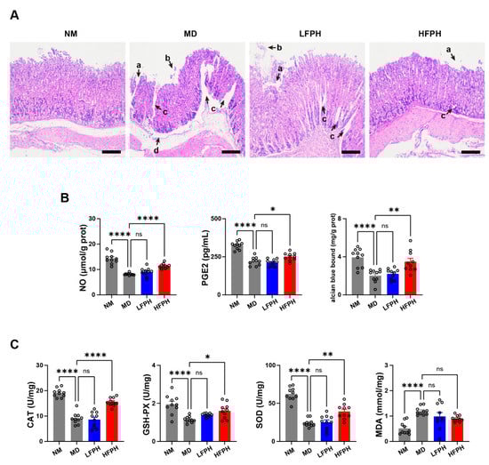
3.3. Histopathological Analysis
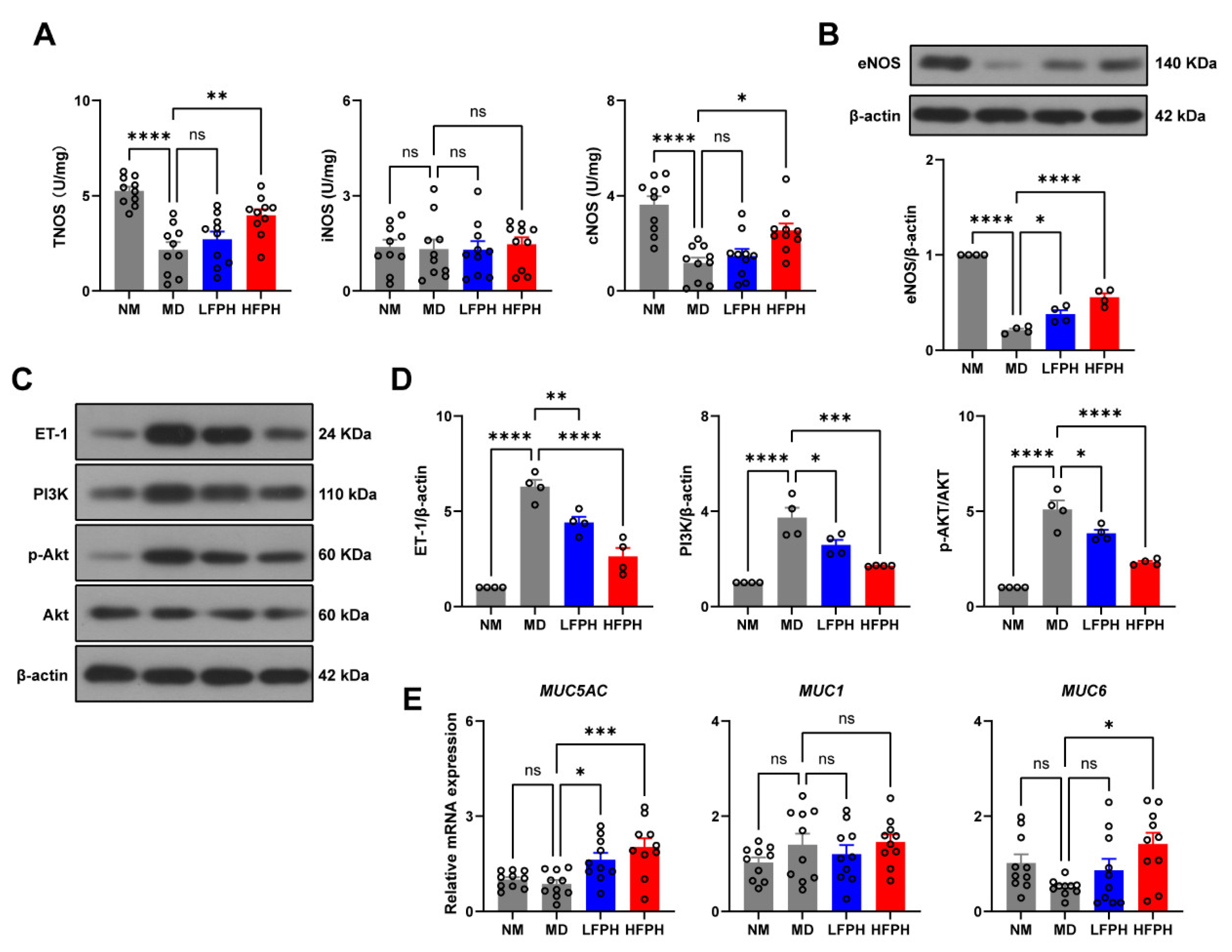
3.4. Defensive Factors in Gastric Tissues
3.5. Gastric Mucus Secretion
3.6. Antioxidant Activity
3.7. Gastric Acid Secretion
3.8. Digestive Enzyme Activity
3.9. Effects of Pathway Blockers on the Gastric Protection of FPH
3.10. Effects of FPH on NO Synthesis and the ET-1/PI3K/AKT Pathway
3.11. Effects of FPH on the mRNA Expression of Mucins
3.12. Degrees of Hydrolysis, Molecular Weight Distribution, and Amino Acid Composition of FPH
3.13. Prediction of Biopeptides in FPH
4. Discussion
5. Conclusions
Supplementary Materials
Author Contributions
Funding
Institutional Review Board Statement
Informed Consent Statement
Data Availability Statement
Conflicts of Interest
References
- Lanas, A.; Chan, F.K.L. Peptic ulcer disease. Lancet 2017, 390, 613–624. [Google Scholar] [CrossRef] [PubMed]
- Kavitt, R.T.; Lipowska, A.M.; Anyane-Yeboa, A.; Gralnek, I.M. Diagnosis and Treatment of Peptic Ulcer Disease. Am. J. Med. 2019, 132, 447–456. [Google Scholar] [CrossRef] [PubMed]
- Ribeiro, A.R.; do Valenca, J.D.N.; da Santos, J.S.; Boeing, T.; da Silva, L.M.; de Andrade, S.F.; Albuquerque-Junior, R.L.; Thomazzi, S.M. The effects of baicalein on gastric mucosal ulcerations in mice: Protective pathways and anti-secretory mechanisms. Chem.-Biol. Interact. 2016, 260, 33–41. [Google Scholar] [CrossRef] [PubMed]
- Byrne, B.E.; Bassett, M.; Rogers, C.A.; Anderson, I.D.; Beckingham, I.; Blazeby, J.M.; Association of Upper Gastrointestinal Surgeons for the National Emergency Laparotomy Project Team. Short-term outcomes after emergency surgery for complicated peptic ulcer disease from the UK National Emergency Laparotomy Audit: A cohort study. BMJ Open 2018, 8, e023721. [Google Scholar] [CrossRef] [PubMed]
- Liu, Q.; Meng, X.; Li, Y.; Zhao, C.N.; Tang, G.Y.; Li, S.; Gan, R.Y.; Li, H.B. Natural Products for the Prevention and Management of Helicobacter pylori Infection. Compr. Rev. Food Sci. Food Saf. 2018, 17, 937–952. [Google Scholar] [CrossRef] [PubMed]
- Sousa, C.; Ferreira, R.; Azevedo, N.F.; Oleastro, M.; Azeredo, J.; Figueiredo, C.; Melo, L.D.R. Helicobacter pylori infection: From standard to alternative treatment strategies. Crit. Rev. Microbiol. 2022, 48, 376–396. [Google Scholar] [CrossRef] [PubMed]
- Abd El-Ghffar, E.A.; Al-Sayed, E.; Shehata, S.M.; Eldahshan, O.A.; Efferth, T. The protective role of Ocimum basilicum L. (Basil) against aspirin-induced gastric ulcer in mice: Impact on oxidative stress, inflammation, motor deficits and anxiety-like behavior. Food Funct. 2018, 9, 4457–4468. [Google Scholar] [CrossRef] [PubMed]
- Ji, Z.W.; Mao, J.Q.; Chen, S.G.; Mao, J. Antioxidant and anti-inflammatory activity of peptides from foxtail millet (Setaria italica) prolamins in HaCaT cells and RAW264.7 murine macrophages. Food Biosci. 2020, 36, 100636. [Google Scholar] [CrossRef]
- Kumar, K.K.; Parameswaran, K.P. Characterisation of storage protein from selected varieties of foxtail millet (Setaria italica (L) Beauv). J. Sci. Food Agric. 1998, 77, 535–542. [Google Scholar] [CrossRef]
- Ren, X.; Wang, L.X.; Chen, Z.L.; Hou, D.A.Z.; Xue, Y.; Diao, X.M.; Shen, Q. Foxtail Millet Improves Blood Glucose Metabolism in Diabetic Rats through PI3K/AKT and NF-kappa B Signaling Pathways Mediated by Gut Microbiota. Nutrients 2021, 13, 1837. [Google Scholar] [CrossRef]
- Abedin, M.J.; Abdullah, A.T.M.; Satter, M.A.; Farzana, T. Physical, functional, nutritional and antioxidant properties of foxtail millet in Bangladesh. Heliyon 2022, 8, e11186. [Google Scholar] [CrossRef] [PubMed]
- Sharma, R.; Bhandari, M.; Kaur, K.; Singh, A.; Sharma, S.; Kaur, P. Molecular interactome and starch-protein matrix, functional properties, phytochemical constituents, and antioxidant activity of foxtail millet (Setaria italica) flour as influenced during gaseous ozonation. Cereal Chem. 2022, 99, 1101–1111. [Google Scholar] [CrossRef]
- Li, X.K.; Gao, J.H.; Song, J.Y.; Guo, K.; Hou, S.Y.; Wang, X.C.; He, Q.; Zhang, Y.Y.; Zhang, Y.K.; Yang, Y.L.; et al. Multi-omics analyses of 398 foxtail millet accessions reveal genomic regions associated with domestication, metabolite traits, and anti- inflammatory effects. Mol. Plant 2022, 15, 1367–1383. [Google Scholar] [CrossRef] [PubMed]
- Zhang, B.; Xu, Y.; Liu, S.; Lv, H.; Hu, Y.; Wang, Y.; Li, Z.; Wang, J.; Ji, X.; Ma, H.; et al. Dietary Supplementation of Foxtail Millet Ameliorates Colitis-Associated Colorectal Cancer in Mice via Activation of Gut Receptors and Suppression of the STAT3 Pathway. Nutrients 2020, 12, 2367. [Google Scholar] [CrossRef] [PubMed]
- Lin, H.C.; Sheu, S.Y.; Sheen, L.Y.; Sheu, P.W.; Chiang, W.; Kuo, T.F. The gastroprotective effect of the foxtail millet and adlay processing product against stress-induced gastric mucosal lesions in rats. J. Tradit. Complement. Med. 2020, 10, 336–344. [Google Scholar] [CrossRef]
- Chen, J.; Duan, W.; Ren, X.; Wang, C.; Pan, Z.; Diao, X.; Shen, Q. Effect of foxtail millet protein hydrolysates on lowering blood pressure in spontaneously hypertensive rats. Eur. J. Nutr. 2017, 56, 2129–2138. [Google Scholar] [CrossRef]
- Majid, A.; Priyadarshini, P.C.G. Millet derived bioactive peptides: A review on their functional properties and health benefits. Crit. Rev. Food Sci. Nutr. 2020, 60, 3342–3351. [Google Scholar] [CrossRef]
- Hu, S.; Yuan, J.; Gao, J.; Wu, Y.; Meng, X.; Tong, P.; Chen, H. Antioxidant and Anti-Inflammatory Potential of Peptides Derived from In Vitro Gastrointestinal Digestion of Germinated and Heat-Treated Foxtail Millet (Setaria italica) Proteins. J. Agric. Food Chem. 2020, 68, 9415–9426. [Google Scholar] [CrossRef]
- Zhang, B.; Xu, Y.; Zhao, C.; Zhang, Y.; Lv, H.; Ji, X.; Wang, J.; Pang, W.; Wang, X.; Wang, S. Protective effects of bioactive peptides in foxtail millet protein hydrolysates against experimental colitis in mice. Food Funct. 2022, 13, 2594–2605. [Google Scholar] [CrossRef]
- Larson, E.; Howlett, B.; Jagendorf, A. Artificial reductant enhancement of the Lowry method for protein determination. Anal. Biochem. 1986, 155, 243–248. [Google Scholar] [CrossRef]
- Liao, W.; Chen, H.; Jin, W.; Yang, Z.; Cao, Y.; Miao, J. Three Newly Isolated Calcium-Chelating Peptides from Tilapia Bone Collagen Hydrolysate Enhance Calcium Absorption Activity in Intestinal Caco-2 Cells. J. Agric. Food Chem. 2020, 68, 2091–2098. [Google Scholar] [CrossRef] [PubMed]
- Nielsen, P.M.; Petersen, D.; Dambmann, C. Improved method for determining food protein degree of hydrolysis. J. Food Sci. 2001, 66, 642–646. [Google Scholar] [CrossRef]
- Zhao, T.; Xu, J.; Zhao, H.; Jiang, W.; Guo, X.; Zhao, M.; Sun-Waterhouse, D.; Zhao, Q.; Su, G. Antioxidant and anti-acetylcholinesterase activities of anchovy (Coilia mystus) protein hydrolysates and their memory-improving effects on scopolamine-induced amnesia mice. Int. J. Food Sci. Technol. 2017, 52, 504–510. [Google Scholar] [CrossRef]
- Biano, L.S.; Oliveira, A.S.; Palmeira, D.N.; Silva, L.A.; de Albuquerque-Junior, R.L.C.; Duarte, M.C.; Correa, C.B.; Grespan, R.; Batista, J.S.; Camargo, E.A. Gastroprotective action of the ethanol extract of Leonurus sibiricus L. (Lamiaceae) in mice. J. Ethnopharmacol. 2022, 284, 114792. [Google Scholar] [CrossRef]
- Serafim, C.A.L.; Araruna, M.E.C.; Alves, E.B., Jr.; Silva, L.M.O.; Silva, A.O.; da Silva, M.S.; Alves, A.F.; Araujo, A.A.; Batista, L.M. (-)-Carveol Prevents Gastric Ulcers via Cytoprotective, Antioxidant, Antisecretory and Immunoregulatory Mechanisms in Animal Models. Front. Pharmacol. 2021, 12, 736829. [Google Scholar] [CrossRef]
- Rodrigues, P.D.A.; de Morais, S.M.; de Souza, C.M.; Silva, A.R.A.; de Andrade, G.M.; Silva, M.G.V.; Albuquerque, R.L.; Rao, V.S.; Santos, F.A. Gastroprotective effect of barbatusin and 3-beta-hydroxy-3-deoxibarbatusin, quinonoid diterpenes isolated from Plectranthus grandis, in ethanol-induced gastric lesions in mice. J. Ethnopharmacol. 2010, 127, 725–730. [Google Scholar] [CrossRef]
- Alves, E.B., Jr.; de Oliveira Formiga, R.; de Lima Serafim, C.A.; Cristina Araruna, M.E.; de Souza Pessoa, M.L.; Vasconcelos, R.C.; de Carvalho, T.G.; de Jesus, T.G.; Araujo, A.A.; de Araujo, R.F., Jr.; et al. Estragole prevents gastric ulcers via cytoprotective, antioxidant and immunoregulatory mechanisms in animal models. Biomed. Pharmacother. 2020, 130, 110578. [Google Scholar] [CrossRef]
- Xue, Z.; Shi, G.; Fang, Y.; Liu, X.; Zhou, X.; Feng, S.; Zhao, L. Protective effect of polysaccharides from Radix Hedysari on gastric ulcers induced by acetic acid in rats. Food Funct. 2019, 10, 3965–3976. [Google Scholar] [CrossRef]
- Wang, X.Y.; Yin, J.Y.; Zhao, M.M.; Liu, S.Y.; Nie, S.P.; Xie, M.Y. Gastroprotective activity of polysaccharide from Hericium erinaceus against ethanol-induced gastric mucosal lesion and pylorus ligation-induced gastric ulcer, and its antioxidant activities. Carbohydr. Polym. 2018, 186, 100–109. [Google Scholar] [CrossRef]
- Xing, M.; Fu, R.; Liu, Y.; Wang, P.; Ma, P.; Zhu, C.; Fan, D. Human-like collagen promotes the healing of acetic acid-induced gastric ulcers in rats by regulating NOS and growth factors. Food Funct. 2020, 11, 4123–4137. [Google Scholar] [CrossRef]
- Quaschning, T.; Voss, F.; Relle, K.; Kalk, P.; Vignon-Zellweger, N.; Pfab, T.; Bauer, C.; Theilig, F.; Bachmann, S.; Kraemer-Guth, A.; et al. Lack of endothelial nitric oxide synthase promotes endothelin-induced hypertension: Lessons from endothelin-1 transgenic/endothelial nitric oxide synthase knockout mice. J. Am. Soc. Nephrol. 2007, 18, 730–740. [Google Scholar] [CrossRef] [PubMed]
- Gong, M.; Li, Q.; Guo, H.; Cui, B.; Liu, Y.; Wang, P.; Zhu, H.; Liu, X.; Dai, L.; Wang, Z. Protective effect of active components of Eucommia ulmoides leaves on gastric ulcers in rats: Involvement of the PI3K/Akt/NF-kappaB pathway. J. Food Sci. 2022, 87, 3207–3222. [Google Scholar] [CrossRef] [PubMed]
- Niv, Y. Helicobacter pylori and gastric mucin expression: A systematic review and meta-analysis. World J. Gastroenterol. 2015, 21, 9430–9436. [Google Scholar] [CrossRef] [PubMed]
- Wang, S.; Zheng, L.; Zhao, T.; Zhang, Q.; Liu, Y.; Sun, B.; Su, G.; Zhao, M. Inhibitory Effects of Walnut (Juglans regia) Peptides on Neuroinflammation and Oxidative Stress in Lipopolysaccharide-Induced Cognitive Impairment Mice. J. Agric. Food Chem. 2020, 68, 2381–2392. [Google Scholar] [CrossRef] [PubMed]
- Sharma, N.; Niranjan, K. Foxtail millet: Properties, processing, health benefits, and uses. Food Rev. Int. 2018, 34, 329–363. [Google Scholar] [CrossRef]
- Fu, Y.X.; Yin, R.Y.; Guo, E.H.; Cheng, R.H.; Diao, X.M.; Xue, Y.; Shen, Q. Protein Isolates from Raw and Cooked Foxtail Millet Attenuate Development of Type 2 Diabetes in Streptozotocin-Induced Diabetic Mice. Mol. Nutr. Food Res. 2021, 65, 2000365. [Google Scholar] [CrossRef]
- Choi, Y.Y.; Osada, K.; Ito, Y.; Nagasawa, T.; Choi, M.R.; Nishizawa, N. Effects of dietary protein of Korean foxtail millet on plasma adiponectin, HDL-cholesterol, and insulin levels in genetically type 2 diabetic mice. Biosci. Biotechnol. Biochem. 2005, 69, 31–37. [Google Scholar] [CrossRef]
- Hou, D.; Chen, J.; Ren, X.; Wang, C.; Diao, X.; Hu, X.; Zhang, Y.; Shen, Q. A whole foxtail millet diet reduces blood pressure in subjects with mild hypertension. J. Cereal Sci. 2018, 84, 13–19. [Google Scholar] [CrossRef]
- Hamedi, S.; Arian, A.A.; Farzaei, M.H. Gastroprotective effect of aqueous stem bark extract of Ziziphus jujuba L. against HCl/Ethanol-induced gastric mucosal injury in rats. J. Tradit. Chin. Med. 2015, 35, 666–670. [Google Scholar] [CrossRef]
- Liu, J.; Wang, F.; Luo, H.; Liu, A.; Li, K.; Li, C.; Jiang, Y. Protective effect of butyrate against ethanol-induced gastric ulcers in mice by promoting the anti-inflammatory, anti-oxidant and mucosal defense mechanisms. Int. Immunopharmacol. 2016, 30, 179–187. [Google Scholar] [CrossRef]
- Rozza, A.L.; de Faria, F.M.; Brito, A.R.S.; Pellizzon, C.H. The gastroprotective effect of menthol: Involvement of anti-apoptotic, antioxidant and anti-inflammatory activities. PLoS ONE 2014, 9, e86686. [Google Scholar] [CrossRef] [PubMed]
- da Silva, D.M.; Martins, J.L.R.; de Oliveira, D.R.; Florentino, I.F.; da Silva, D.P.B.; Dos Santos, F.C.A.; Costa, E.A. Effect of allantoin on experimentally induced gastric ulcers: Pathways of gastroprotection. Eur. J. Pharmacol. 2018, 821, 68–78. [Google Scholar] [CrossRef] [PubMed]
- Levey, A.S.; Stevens, L.A.; Schmid, C.H.; Zhang, Y.L.; Castro, A.F., 3rd; Feldman, H.I.; Kusek, J.W.; Eggers, P.; Van Lente, F.; Greene, T.; et al. A new equation to estimate glomerular filtration rate. Ann. Intern. Med. 2009, 150, 604–612. [Google Scholar] [CrossRef] [PubMed]
- Wan, M.Y.; Dong, G.; Yang, B.Q.; Feng, H. Identification and characterization of a novel antioxidant peptide from feather keratin hydrolysate. Biotechnol. Lett. 2016, 38, 643–649. [Google Scholar] [CrossRef] [PubMed]
- Silva, R.O.; Lucetti, L.T.; Wong, D.V.; Aragao, K.S.; Junior, E.M.; Soares, P.M.; Barbosa, A.L.; Ribeiro, R.A.; Souza, M.H.; Medeiros, J.V. Alendronate induces gastric damage by reducing nitric oxide synthase expression and NO/cGMP/K(ATP) signaling pathway. Nitric Oxide 2014, 40, 22–30. [Google Scholar] [CrossRef]
- Boulanger, C.; Luscher, T.F. Release of endothelin from the porcine aorta. Inhibition by endothelium-derived nitric oxide. J. Clin. Investig. 1990, 85, 587–590. [Google Scholar] [CrossRef]
- Zhang, K.; Liu, Y.; Wang, C.; Li, J.; Xiong, L.; Wang, Z.; Liu, J.; Li, P. Evaluation of the gastroprotective effects of 20 (S)-ginsenoside Rg3 on gastric ulcer models in mice. J. Ginseng Res. 2019, 43, 550–561. [Google Scholar] [CrossRef]
- Barrett, K.E. New frontiers in gastrointestinal physiology and pathophysiology. J. Physiol. 2018, 596, 3859–3860. [Google Scholar] [CrossRef]
- Liang, J.; Dou, Y.; Wu, X.; Li, H.; Wu, J.; Huang, Q.; Luo, D.; Yi, T.; Liu, Y.; Su, Z.; et al. Prophylactic efficacy of patchoulene epoxide against ethanol-induced gastric ulcer in rats: Influence on oxidative stress, inflammation and apoptosis. Chem.-Biol. Interact. 2018, 283, 30–37. [Google Scholar] [CrossRef]
- Takeuchi, K.; Amagase, K. Roles of Cyclooxygenase, Prostaglandin E-2 and EP Receptors in Mucosal Protection and Ulcer Healing in the Gastrointestinal Tract. Curr. Pharm. Des. 2018, 24, 2002–2011. [Google Scholar] [CrossRef]
- Rajabian, A.; Rajabian, F.; Babaei, F.; Mirzababaei, M.; Nassiri-Asl, M.; Hosseinzadeh, H. Interaction of Medicinal Plants and Their Active Constituents With Potassium Ion Channels: A Systematic Review. Front. Pharmacol. 2022, 13, 831963. [Google Scholar] [CrossRef] [PubMed]
- Arunachalam, K.; Damazo, A.S.; Pavan, E.; Oliveira, D.M.; Figueiredo, F.F.; Machado, M.T.M.; Balogun, S.O.; Soares, I.M.; Barbosa, R.D.S.; Alvim, T.D.C.; et al. Cochlospermum regium (Mart. ex Schrank) Pilg.: Evaluation of chemical profile, gastroprotective activity and mechanism of action of hydroethanolic extract of its xylopodium in acute and chronic experimental models. J. Ethnopharmacol. 2019, 233, 101–114. [Google Scholar] [CrossRef] [PubMed]
- Wang, C.; Zheng, L.; Su, G.; Zeng, X.A.; Sun, B.; Zhao, M. Evaluation and Exploration of Potentially Bioactive Peptides in Casein Hydrolysates against Liver Oxidative Damage in STZ/HFD-Induced Diabetic Rats. J. Agric. Food Chem. 2020, 68, 2393–2405. [Google Scholar] [CrossRef] [PubMed]
- Bhattacharyya, A.; Chattopadhyay, R.; Mitra, S.; Crowe, S.E. Oxidative stress: An essential factor in the pathogenesis of gastrointestinal mucosal diseases. Physiol. Rev. 2014, 94, 329–354. [Google Scholar] [CrossRef] [PubMed]




| Group | Dose (mg/kg) | ULI | ULI Inhibition (%) |
|---|---|---|---|
| NM | - | 0 **** | - |
| MD | - | 8.19 ± 1.04 | 0 ± 12.7 |
| LFPH | 100 | 7.20 ± 0.87 | 12.1 ± 10.6 |
| HFPH | 400 | 4.96 ± 0.74 * | 39.4 ± 9.08 * |
| Parent Protein a | Peptide Sequence | Relative Peak Area (%) | Retention Time (min) | Experimental m/z | Error (ppm) | PeptideRanker Score b | Potential Bioactive Peptides c |
|---|---|---|---|---|---|---|---|
| K3XLT8 | IDFAPGGQNPPHTHPR | 5.67 | 17.8 | 870.9341 | 2.7 | 0.55 | PG |
| K4A875 | HASEGGHGPHWPLPPFGES | 1.76 | 34.3 | 998.4583 | −0.2 | 0.49 | GP |
| K4A875 | HASEGGHGPHWPLPPFGESHGPY | 1.46 | 33.1 | 1225.5571 | 0.4 | 0.47 | GP |
| K3XLT8 | IDFAPGGQNPPHTHP | 14.3 | 22.8 | 528.9232 | −0.3 | 0.46 | PG |
| K4A875 | HASEGGHGPHWPLPPFGESHGP | 1.27 | 29.3 | 1144.0265 | 1.3 | 0.41 | GP |
| K3XW03 | SLGVAGSQPGIEGEEIAPL | 0.14 | 54.9 | 912.4725 | −0.3 | 0.35 | PG |
| K3XEI1 | GHVFEEMQRPGTPL | 0.10 | 29.2 | 799.3934 | 0.3 | 0.33 | PG |
| K3Z668 | VETGIIKPGM | 0.14 | 24.5 | 522.7918 | 0.6 | 0.32 | PG |
| K3Z668 | NHPGQIGNGYAPV | 1.31 | 22.5 | 662.3253 | −0.6 | 0.31 | PG |
| K3Z668 | VIIMNHPGQIGNGYAPV | 0.15 | 41.3 | 890.4644 | 0.3 | 0.24 | PG |
Publisher’s Note: MDPI stays neutral with regard to jurisdictional claims in published maps and institutional affiliations. |
© 2022 by the authors. Licensee MDPI, Basel, Switzerland. This article is an open access article distributed under the terms and conditions of the Creative Commons Attribution (CC BY) license (https://creativecommons.org/licenses/by/4.0/).
Share and Cite
Zhang, B.; Rao, X.; Zhang, Y.; Dai, W.; Xu, Y.; Zhao, C.; Chen, Z.; Wang, J.; Fan, D.; Wang, X.; et al. Protective Effect of Foxtail Millet Protein Hydrolysate on Ethanol and Pyloric Ligation-Induced Gastric Ulcers in Mice. Antioxidants 2022, 11, 2459. https://doi.org/10.3390/antiox11122459
Zhang B, Rao X, Zhang Y, Dai W, Xu Y, Zhao C, Chen Z, Wang J, Fan D, Wang X, et al. Protective Effect of Foxtail Millet Protein Hydrolysate on Ethanol and Pyloric Ligation-Induced Gastric Ulcers in Mice. Antioxidants. 2022; 11(12):2459. https://doi.org/10.3390/antiox11122459
Chicago/Turabian StyleZhang, Bowei, Xiaoxiao Rao, Yunhui Zhang, Weijia Dai, Yingchuan Xu, Congying Zhao, Zhenjia Chen, Jin Wang, Dancai Fan, Xiaowen Wang, and et al. 2022. "Protective Effect of Foxtail Millet Protein Hydrolysate on Ethanol and Pyloric Ligation-Induced Gastric Ulcers in Mice" Antioxidants 11, no. 12: 2459. https://doi.org/10.3390/antiox11122459
APA StyleZhang, B., Rao, X., Zhang, Y., Dai, W., Xu, Y., Zhao, C., Chen, Z., Wang, J., Fan, D., Wang, X., & Wang, S. (2022). Protective Effect of Foxtail Millet Protein Hydrolysate on Ethanol and Pyloric Ligation-Induced Gastric Ulcers in Mice. Antioxidants, 11(12), 2459. https://doi.org/10.3390/antiox11122459

