Peroxisome Proliferator-Activated Receptor α Attenuates Hypertensive Vascular Remodeling by Protecting Vascular Smooth Muscle Cells from Angiotensin II-Induced ROS Production
Abstract
1. Introduction
2. Materials and Methods
2.1. Animal Experiments
2.2. WY14643 Treatment
2.3. Measurement of Aortic Stiffness and Cardiac Function
2.4. Histological Analysis
2.5. Immunohistochemistry Staining
2.6. Immunofluorescence Staining
2.7. Dihydroethidium (DHE) Staining
2.8. Quantitative Real-Time PCR Analysis
2.9. Primary VSMC Culture
2.10. Measurement of Mitochondrial Membrane Potential
2.11. MitoSOX Staining
2.12. Statistical Analysis
3. Results
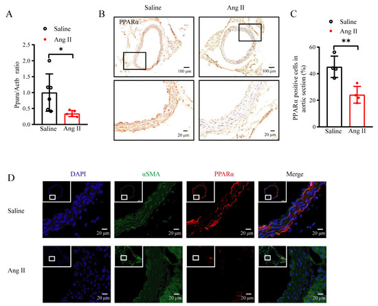
3.1. PPARα Was Decreased in the Vessel upon Ang II Treatment
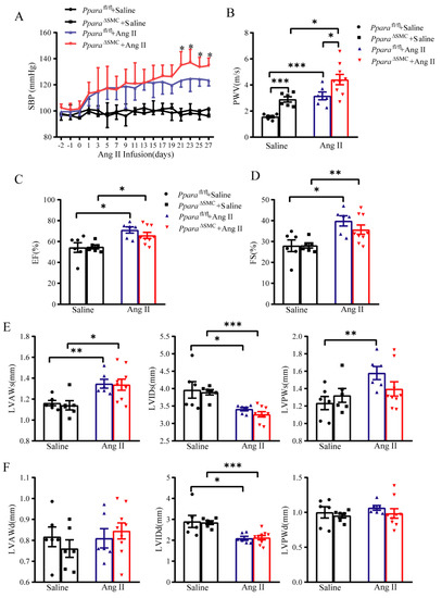
3.2. PPARα Deficiency in VSMCs Aggravated Ang II-Induced Hypertension and Vascular Remodeling
3.3. PPARα Deficiency in VSMCs Aggravated Ang II-Induced Vascular Remodeling
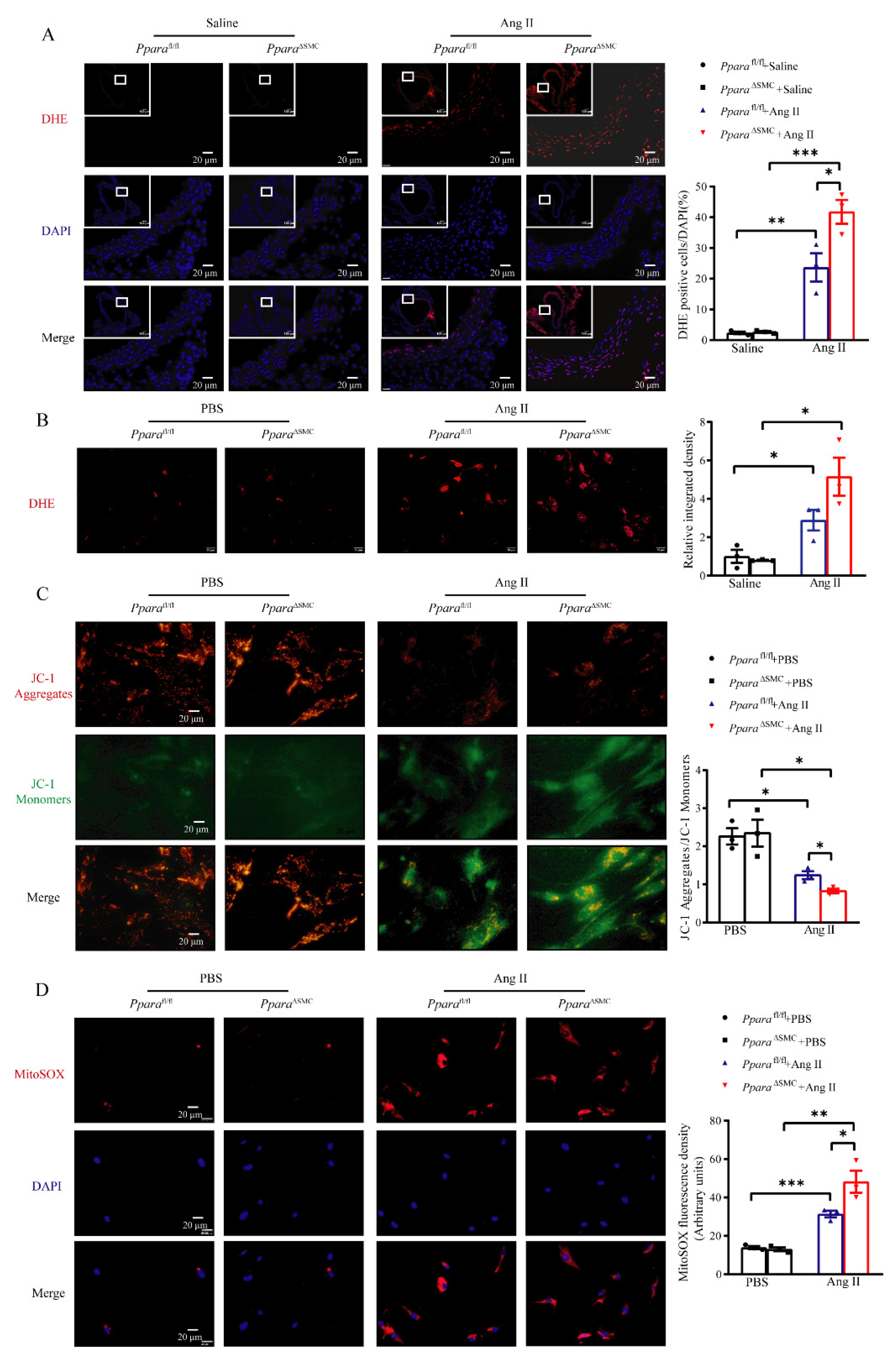
3.4. PPARα Deficiency in VSMCs Aggravated Ang II-Induced Vascular ROS Production
3.5. Wy14643 Attenuated Ang II-Induced Hypertension and Vascular Stiffness Mainly via VSMC PPARα-Dependent Mechanisms
3.6. Wy14643 Improved Ang II-Induced Vascular Remodeling and ROS Production in a VSMC PPARα-Dependent Manner
4. Discussion
5. Conclusions
Supplementary Materials
Author Contributions
Funding
Institutional Review Board Statement
Informed Consent Statement
Data Availability Statement
Acknowledgments
Conflicts of Interest
References
- Damasceno, A.; Azevedo, A.; Silva-Matos, C.; Prista, A.; Diogo, D.; Lunet, N. Hypertension prevalence, awareness, treatment, and control in Mozambique: Urban/rural gap during epidemiological transition. Hypertension 2009, 54, 77–83. [Google Scholar] [CrossRef] [PubMed]
- Zhang, Y.; Lacolley, P.; Protogerou, A.D.; Safar, M.E. Arterial Stiffness in Hypertension and Function of Large Arteries. Am. J. Hypertens. 2020, 33, 291–296. [Google Scholar] [CrossRef] [PubMed]
- Vasan, R.S.; Song, R.J.; Xanthakis, V.; Beiser, A.; DeCarli, C.; Mitchell, G.F.; Seshadri, S. Hypertension-Mediated Organ Damage: Prevalence, Correlates, and Prognosis in the Community. Hypertension 2022, 79, 505–515. [Google Scholar] [CrossRef] [PubMed]
- Husain, K.; Hernandez, W.; Ansari, R.A.; Ferder, L. Inflammation, oxidative stress and renin angiotensin system in atherosclerosis. World J. Biol. Chem. 2015, 6, 209–217. [Google Scholar] [CrossRef] [PubMed]
- Suzuki, Y.; Ruiz-Ortega, M.; Lorenzo, O.; Ruperez, M.; Esteban, V.; Egido, J. Inflammation and angiotensin II. Int. J. Biochem. Cell Biol. 2003, 35, 881–900. [Google Scholar] [CrossRef]
- Brasier, A.R.; Recinos, A., 3rd; Eledrisi, M.S. Vascular inflammation and the renin-angiotensin system. Arter. Thromb. Vasc. Biol. 2002, 22, 1257–1266. [Google Scholar] [CrossRef]
- Heerkens, E.H.; Izzard, A.S.; Heagerty, A.M. Integrins, vascular remodeling, and hypertension. Hypertension 2007, 49, 728–739. [Google Scholar] [CrossRef]
- Shi, N.; Chen, S.Y. Smooth Muscle Cell Differentiation: Model Systems, Regulatory Mechanisms, and Vascular Diseases. J. Cell Physiol. 2016, 231, 777–787. [Google Scholar] [CrossRef]
- Lacolley, P.; Safar, M.E.; Regnault, V.; Frohlich, E.D. Angiotensin II, mechanotransduction, and pulsatile arterial hemodynamics in hypertension. Am. J. Physiol. Heart Circ. Physiol. 2009, 297, H1567–H1575. [Google Scholar] [CrossRef]
- Baker, M.J.; Tatsuta, T.; Langer, T. Quality control of mitochondrial proteostasis. Cold Spring Harb. Perspect. Biol. 2011, 3, a007559. [Google Scholar] [CrossRef]
- Wang, L.; Yu, T.; Lee, H.; O’Brien, D.K.; Sesaki, H.; Yoon, Y. Decreasing mitochondrial fission diminishes vascular smooth muscle cell migration and ameliorates intimal hyperplasia. Cardiovasc. Res. 2015, 106, 272–283. [Google Scholar] [CrossRef]
- Chalmers, S.; Saunter, C.; Wilson, C.; Coats, P.; Girkin, J.M.; McCarron, J.G. Mitochondrial motility and vascular smooth muscle proliferation. Arter. Thromb. Vasc. Biol. 2012, 32, 3000–3011. [Google Scholar] [CrossRef]
- Andreux, P.A.; Houtkooper, R.H.; Auwerx, J. Pharmacological approaches to restore mitochondrial function. Nat. Rev. Drug Discov. 2013, 12, 465–483. [Google Scholar] [CrossRef]
- Madrazo, J.A.; Kelly, D.P. The PPAR trio: Regulators of myocardial energy metabolism in health and disease. J. Mol. Cell Cardiol. 2008, 44, 968–975. [Google Scholar] [CrossRef]
- Mangelsdorf, D.J.; Thummel, C.; Beato, M.; Herrlich, P.; Schutz, G.; Umesono, K.; Blumberg, B.; Kastner, P.; Mark, M.; Chambon, P.; et al. The nuclear receptor superfamily: The second decade. Cell 1995, 83, 835–839. [Google Scholar] [CrossRef]
- McMullen, P.D.; Bhattacharya, S.; Woods, C.G.; Sun, B.; Yarborough, K.; Ross, S.M.; Miller, M.E.; McBride, M.T.; LeCluyse, E.L.; Clewell, R.A.; et al. A map of the PPARalpha transcription regulatory network for primary human hepatocytes. Chem. Biol. Interact. 2014, 209, 14–24. [Google Scholar] [CrossRef]
- Wang, X.; Ji, Y.; Yang, B. Chinese innovation in cardiovascular drug discovery. Br. J. Pharm. 2015, 172, 5425–5429. [Google Scholar] [CrossRef]
- Pawlak, M.; Lefebvre, P.; Staels, B. Molecular mechanism of PPARalpha action and its impact on lipid metabolism, inflammation and fibrosis in non-alcoholic fatty liver disease. J. Hepatol. 2015, 62, 720–733. [Google Scholar] [CrossRef]
- Chen, Y.C.; Chu, L.Y.; Yang, S.F.; Chen, H.L.; Yet, S.F.; Wu, K.K. Prostacyclin and PPARalpha agonists control vascular smooth muscle cell apoptosis and phenotypic switch through distinct 14-3-3 isoforms. PLoS ONE 2013, 8, e69702. [Google Scholar] [CrossRef][Green Version]
- Gizard, F.; Nomiyama, T.; Zhao, Y.; Findeisen, H.M.; Heywood, E.B.; Jones, K.L.; Staels, B.; Bruemmer, D. The PPARalpha/p16INK4a pathway inhibits vascular smooth muscle cell proliferation by repressing cell cycle-dependent telomerase activation. Circ. Res. 2008, 103, 1155–1163. [Google Scholar] [CrossRef]
- Brocker, C.N.; Yue, J.; Kim, D.; Qu, A.; Bonzo, J.A.; Gonzalez, F.J. Hepatocyte-specific PPARA expression exclusively promotes agonist-induced cell proliferation without influence from nonparenchymal cells. Am. J. Physiol. Gastrointest Liver Physiol. 2017, 312, G283–G299. [Google Scholar] [CrossRef] [PubMed]
- Duan, Y.; Qi, D.; Liu, Y.; Song, Y.; Wang, X.; Jiao, S.; Li, H.; Gonzalez, F.J.; Qi, Y.; Xu, Q.; et al. Deficiency of peroxisome proliferator-activated receptor alpha attenuates apoptosis and promotes migration of vascular smooth muscle cells. Biochem. Biophys. Rep. 2021, 27, 101091. [Google Scholar] [CrossRef] [PubMed]
- Wang, L.; Zhao, X.C.; Cui, W.; Ma, Y.Q.; Ren, H.L.; Zhou, X.; Fassett, J.; Yang, Y.Z.; Chen, Y.; Xia, Y.L.; et al. Genetic and Pharmacologic Inhibition of the Chemokine Receptor CXCR2 Prevents Experimental Hypertension and Vascular Dysfunction. Circulation 2016, 134, 1353–1368. [Google Scholar] [CrossRef] [PubMed]
- Veiga, F.M.S.; Graus-Nunes, F.; Rachid, T.L.; Barreto, A.B.; Mandarim-de-Lacerda, C.A.; Souza-Mello, V. Anti-obesogenic effects of WY14643 (PPAR-alpha agonist): Hepatic mitochondrial enhancement and suppressed lipogenic pathway in diet-induced obese mice. Biochimie 2017, 140, 106–116. [Google Scholar] [CrossRef]
- Chen, H.Z.; Wang, F.; Gao, P.; Pei, J.F.; Liu, Y.; Xu, T.T.; Tang, X.; Fu, W.Y.; Lu, J.; Yan, Y.F.; et al. Age-associated sirtuin 1 reduction in vascular smooth muscle links vascular senescence and inflammation to abdominal aortic aneurysm. Circ. Res. 2016, 119, 1076–1088. [Google Scholar] [CrossRef]
- Qi, D.; Wei, M.; Jiao, S.; Song, Y.; Wang, X.; Xie, G.; Taranto, J.; Liu, Y.; Duan, Y.; Yu, B.; et al. Hypoxia inducible factor 1alpha in vascular smooth muscle cells promotes angiotensin II-induced vascular remodeling via activation of CCL7-mediated macrophage recruitment. Cell Death Dis. 2019, 10, 544. [Google Scholar] [CrossRef]
- Abbas, M.; Jesel, L.; Auger, C.; Amoura, L.; Messas, N.; Manin, G.; Rumig, C.; Leon-Gonzalez, A.J.; Ribeiro, T.P.; Silva, G.C.; et al. Endothelial microparticles from acute coronary syndrome patients induce premature coronary artery endothelial cell aging and thrombogenicity: Role of the Ang II/AT1 receptor/NADPH oxidase-mediated activation of MAPKs and PI3-kinase pathways. Circulation 2017, 135, 280–296. [Google Scholar] [CrossRef]
- Zhang, Y.; Griendling, K.K.; Dikalova, A.; Owens, G.K.; Taylor, W.R. Vascular hypertrophy in angiotensin II-induced hypertension is mediated by vascular smooth muscle cell-derived H2O2. Hypertension 2005, 46, 732–737. [Google Scholar] [CrossRef]
- Virdis, A.; Duranti, E.; Taddei, S. Oxidative Stress and Vascular Damage in Hypertension: Role of Angiotensin II. Int. J. Hypertens. 2011, 2011, 916310. [Google Scholar] [CrossRef]
- Graham, K.A.; Kulawiec, M.; Owens, K.M.; Li, X.; Desouki, M.M.; Chandra, D.; Singh, K.K. NADPH oxidase 4 is an oncoprotein localized to mitochondria. Cancer Biol. Ther. 2010, 10, 223–231. [Google Scholar] [CrossRef]
- Vendrov, A.E.; Vendrov, K.C.; Smith, A.; Yuan, J.; Sumida, A.; Robidoux, J.; Runge, M.S.; Madamanchi, N.R. NOX4 NADPH Oxidase-Dependent Mitochondrial Oxidative Stress in Aging-Associated Cardiovascular Disease. Antioxid. Redox Signal. 2015, 23, 1389–1409. [Google Scholar] [CrossRef]
- Dikalov, S.I.; Ungvari, Z. Role of mitochondrial oxidative stress in hypertension. Am. J. Physiol. Heart Circ. Physiol. 2013, 305, H1417–H1427. [Google Scholar] [CrossRef]
- Han, S.H.; Quon, M.J.; Koh, K.K. Beneficial vascular and metabolic effects of peroxisome proliferator-activated receptor-alpha activators. Hypertension 2005, 46, 1086–1092. [Google Scholar] [CrossRef]
- Lalloyer, F.; Wouters, K.; Baron, M.; Caron, S.; Vallez, E.; Vanhoutte, J.; Bauge, E.; Shiri-Sverdlov, R.; Hofker, M.; Staels, B.; et al. Peroxisome proliferator-activated receptor-alpha gene level differently affects lipid metabolism and inflammation in apolipoprotein E2 knock-in mice. Arter. Thromb. Vasc. Biol. 2011, 31, 1573–1579. [Google Scholar] [CrossRef]
- Flavell, D.M.; Jamshidi, Y.; Hawe, E.; Pineda Torra, I.; Taskinen, M.R.; Frick, M.H.; Nieminen, M.S.; Kesaniemi, Y.A.; Pasternack, A.; Staels, B.; et al. Peroxisome proliferator-activated receptor alpha gene variants influence progression of coronary atherosclerosis and risk of coronary artery disease. Circulation 2002, 105, 1440–1445. [Google Scholar] [CrossRef][Green Version]
- Han, L.; Shen, W.J.; Bittner, S.; Kraemer, F.B.; Azhar, S. PPARs: Regulators of metabolism and as therapeutic targets in cardiovascular disease. Part I: PPAR-alpha. Future Cardiol. 2017, 13, 259–278. [Google Scholar] [CrossRef]
- Fruchart, J.C.; Duriez, P.; Staels, B. Peroxisome proliferator-activated receptor-alpha activators regulate genes governing lipoprotein metabolism, vascular inflammation and atherosclerosis. Curr. Opin. Lipidol. 1999, 10, 245–257. [Google Scholar] [CrossRef]
- Zhou, Y.; Luo, P.; Chang, H.H.; Huang, H.; Yang, T.; Dong, Z.; Wang, C.Y.; Wang, M.H. Colfibrate attenuates blood pressure and sodium retention in DOCA-salt hypertension. Kidney Int. 2008, 74, 1040–1048. [Google Scholar] [CrossRef]
- Diep, Q.N.; Amiri, F.; Touyz, R.M.; Cohn, J.S.; Endemann, D.; Neves, M.F.; Schiffrin, E.L. PPARalpha activator effects on Ang II-induced vascular oxidative stress and inflammation. Hypertension 2002, 40, 866–871. [Google Scholar] [CrossRef]
- Zhou, Y.; Wang, X.; Guo, L.; Chen, L.; Zhang, M.; Chen, X.; Li, J.; Zhang, L. TRPV1 activation inhibits phenotypic switching and oxidative stress in vascular smooth muscle cells by upregulating PPARalpha. Biochem. Biophys. Res. Commun. 2021, 545, 157–163. [Google Scholar] [CrossRef]
- Qu, C.; Leung, S.W.; Vanhoutte, P.M.; Man, R.Y. Wy14643 improves vascular function in the aorta of the spontaneously hypertensive rat mainly by activating peroxisome proliferator-activated receptors alpha. Eur. J. Pharm. 2012, 696, 101–110. [Google Scholar] [CrossRef] [PubMed]
- Collino, M.; Aragno, M.; Mastrocola, R.; Benetti, E.; Gallicchio, M.; Dianzani, C.; Danni, O.; Thiemermann, C.; Fantozzi, R. Oxidative stress and inflammatory response evoked by transient cerebral ischemia/reperfusion: Effects of the PPAR-alpha agonist WY14643. Free Radic. Biol. Med. 2006, 41, 579–589. [Google Scholar] [CrossRef] [PubMed]
- Doughan, A.K.; Harrison, D.G.; Dikalov, S.I. Molecular mechanisms of angiotensin II-mediated mitochondrial dysfunction: Linking mitochondrial oxidative damage and vascular endothelial dysfunction. Circ. Res. 2008, 102, 488–496. [Google Scholar] [CrossRef] [PubMed]
- Kirkman, D.L.; Robinson, A.T.; Rossman, M.J.; Seals, D.R.; Edwards, D.G. Mitochondrial contributions to vascular endothelial dysfunction, arterial stiffness, and cardiovascular diseases. Am. J. Physiol. Heart Circ. Physiol. 2021, 320, H2080–H2100. [Google Scholar] [CrossRef]
- Ryan, K.E.; McCance, D.R.; Powell, L.; McMahon, R.; Trimble, E.R. Fenofibrate and pioglitazone improve endothelial function and reduce arterial stiffness in obese glucose tolerant men. Atherosclerosis 2007, 194, e123–e130. [Google Scholar] [CrossRef]






Publisher’s Note: MDPI stays neutral with regard to jurisdictional claims in published maps and institutional affiliations. |
© 2022 by the authors. Licensee MDPI, Basel, Switzerland. This article is an open access article distributed under the terms and conditions of the Creative Commons Attribution (CC BY) license (https://creativecommons.org/licenses/by/4.0/).
Share and Cite
Liu, Y.; Duan, Y.; Zhao, N.; Zhu, X.; Yu, X.; Jiao, S.; Song, Y.; Shi, L.; Ma, Y.; Wang, X.; et al. Peroxisome Proliferator-Activated Receptor α Attenuates Hypertensive Vascular Remodeling by Protecting Vascular Smooth Muscle Cells from Angiotensin II-Induced ROS Production. Antioxidants 2022, 11, 2378. https://doi.org/10.3390/antiox11122378
Liu Y, Duan Y, Zhao N, Zhu X, Yu X, Jiao S, Song Y, Shi L, Ma Y, Wang X, et al. Peroxisome Proliferator-Activated Receptor α Attenuates Hypertensive Vascular Remodeling by Protecting Vascular Smooth Muscle Cells from Angiotensin II-Induced ROS Production. Antioxidants. 2022; 11(12):2378. https://doi.org/10.3390/antiox11122378
Chicago/Turabian StyleLiu, Ye, Yan Duan, Nan Zhao, Xinxin Zhu, Xiaoting Yu, Shiyu Jiao, Yanting Song, Li Shi, Yutao Ma, Xia Wang, and et al. 2022. "Peroxisome Proliferator-Activated Receptor α Attenuates Hypertensive Vascular Remodeling by Protecting Vascular Smooth Muscle Cells from Angiotensin II-Induced ROS Production" Antioxidants 11, no. 12: 2378. https://doi.org/10.3390/antiox11122378
APA StyleLiu, Y., Duan, Y., Zhao, N., Zhu, X., Yu, X., Jiao, S., Song, Y., Shi, L., Ma, Y., Wang, X., Yu, B., & Qu, A. (2022). Peroxisome Proliferator-Activated Receptor α Attenuates Hypertensive Vascular Remodeling by Protecting Vascular Smooth Muscle Cells from Angiotensin II-Induced ROS Production. Antioxidants, 11(12), 2378. https://doi.org/10.3390/antiox11122378
