RT001 in Progressive Supranuclear Palsy—Clinical and In-Vitro Observations
Abstract
1. Introduction
2. Materials and Methods
2.1. In Vitro Methods
2.2. Live Cell Imaging
2.3. Clinical Methods
3. Results
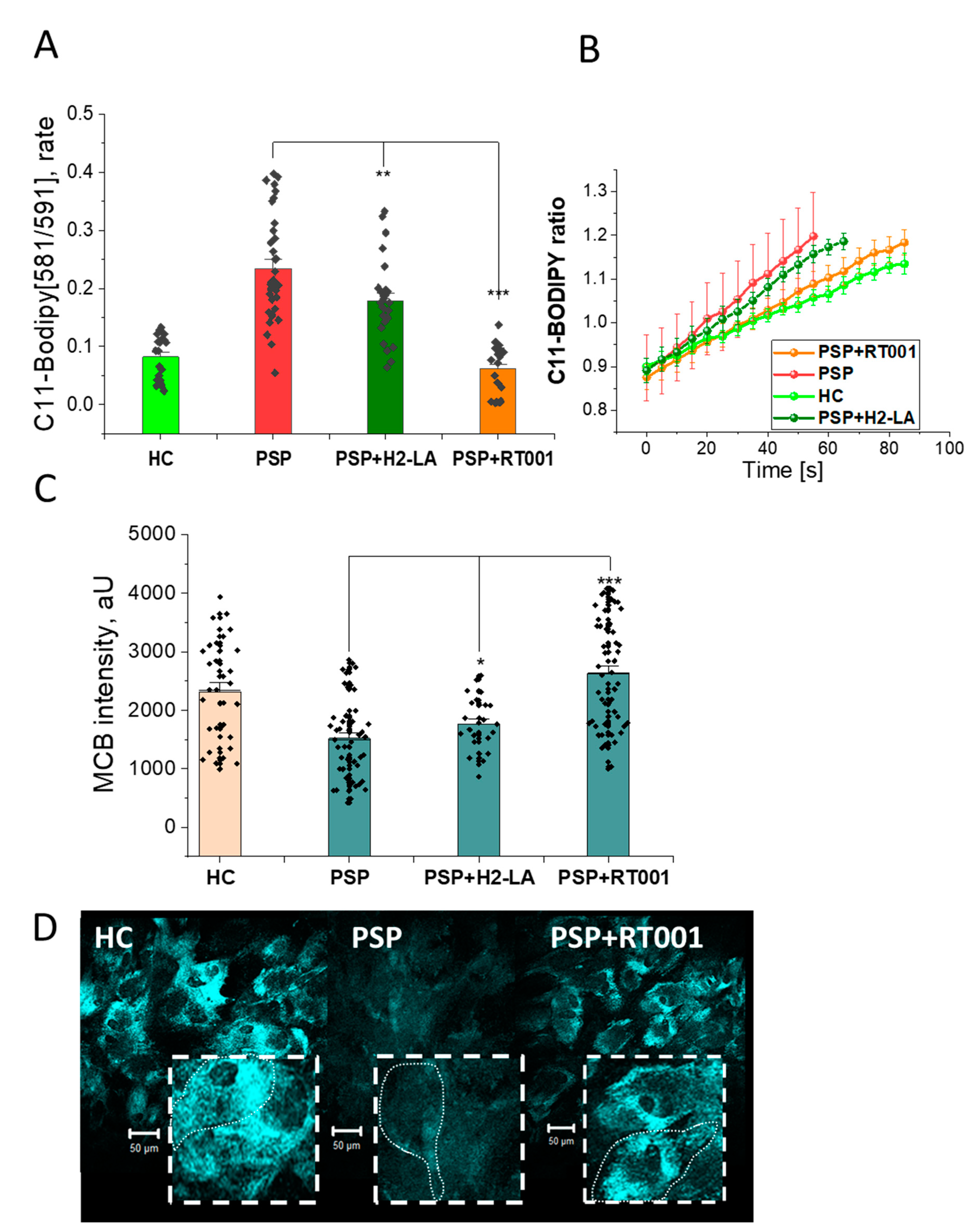
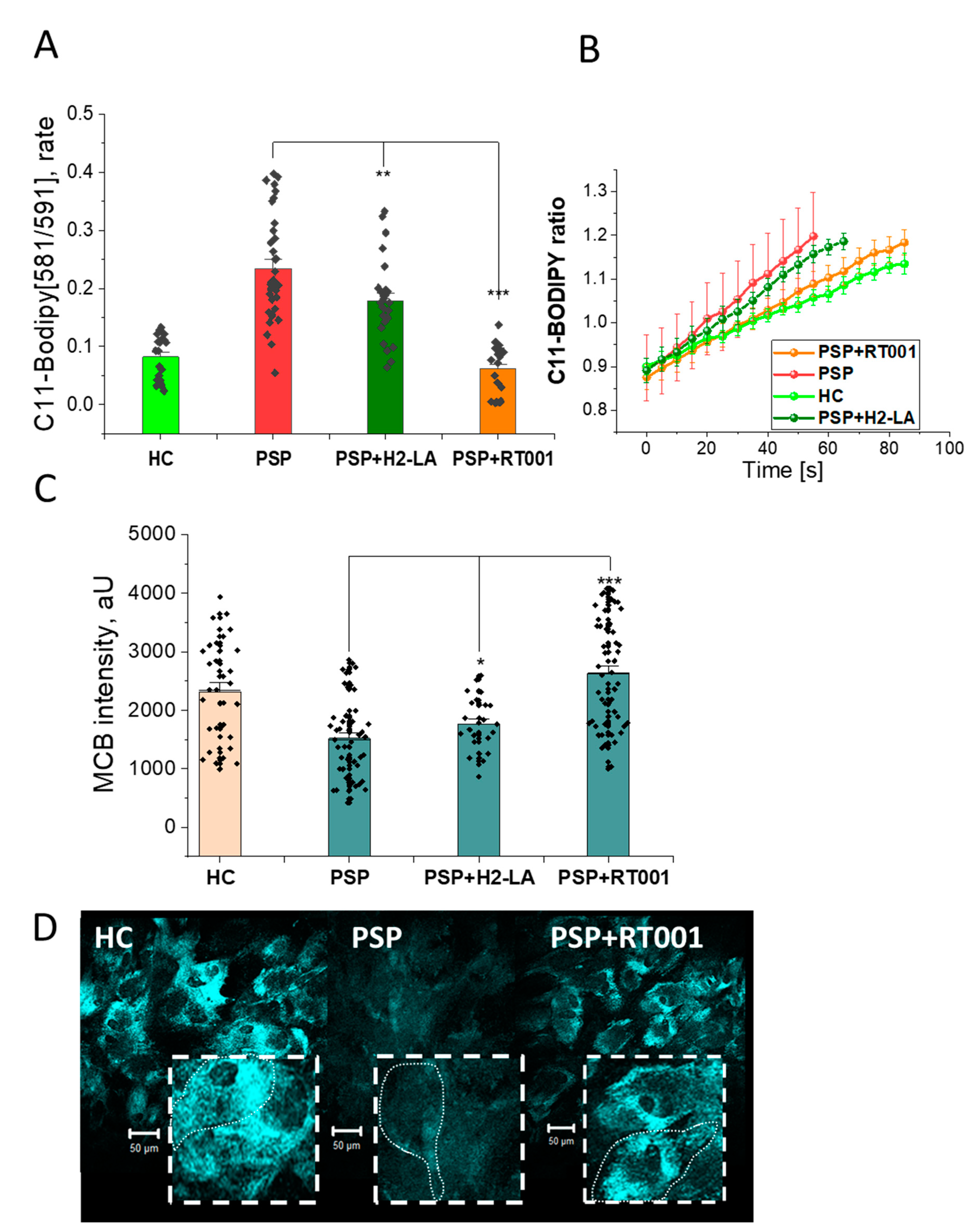
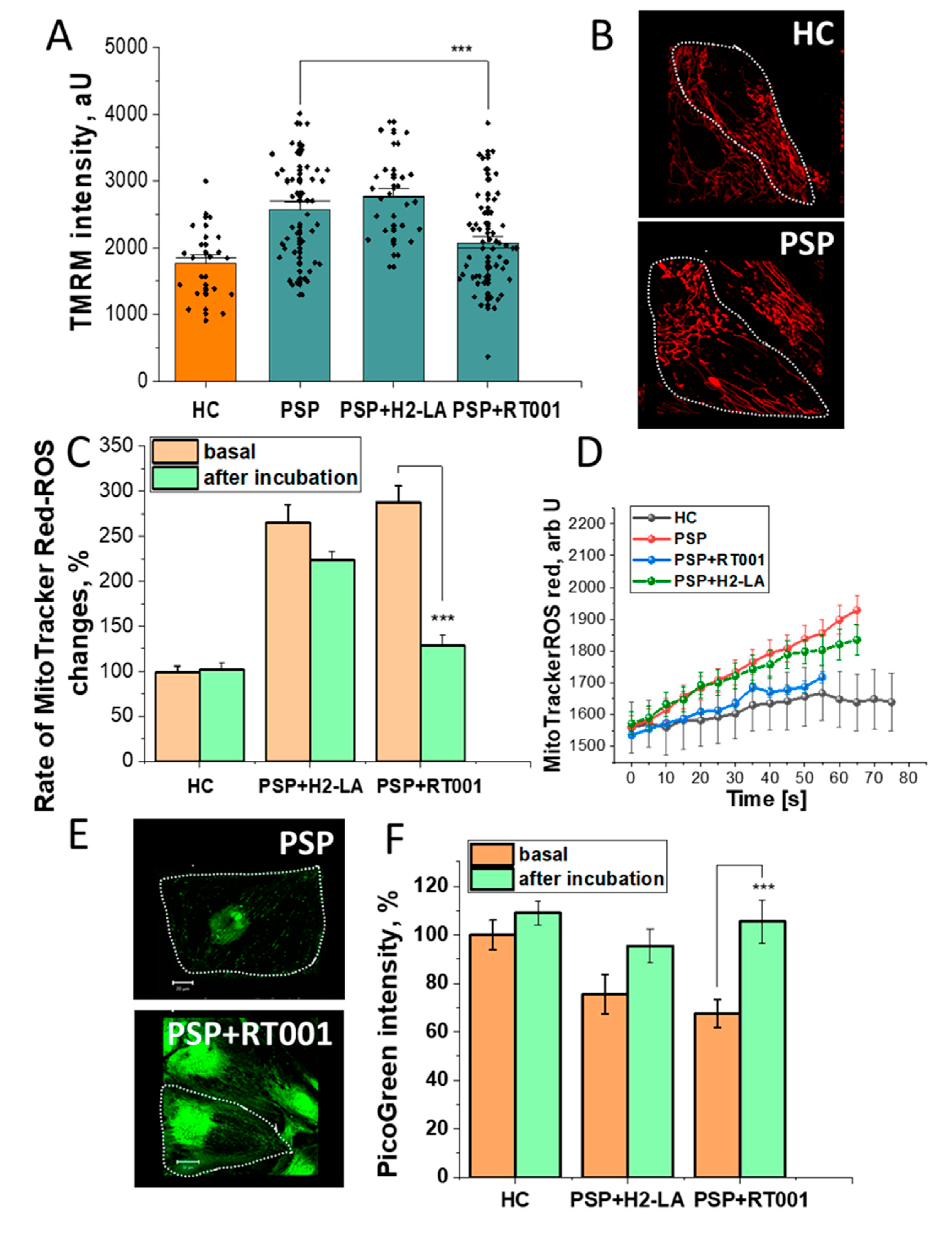
3.1. In Vitro Results
3.2. Clinical Results
3.3. Pharmacokinetics
3.4. Clinical Safety
4. Discussion
5. Conclusions
Author Contributions
Funding
Institutional Review Board Statement
Informed Consent Statement
Data Availability Statement
Acknowledgments
Conflicts of Interest
References
- Steele, J.C.; Richardson, J.C.; Olszewski, J. Progressive supranuclear palsy. A heterogeneousdegeneration involving the brain stem, basal ganglia and cerebellum with vertical gaze and pseudobulbar palsy, nuchal dystonia and dementia. Arch. Neurol. 1964, 10, 333–359. [Google Scholar] [CrossRef]
- O’Sullivan, S.S.; Massey, L.A.; Williams, D.R.; Silveira-Moriyama, L.; Kempster, P.A.; Holton, J.L.; Revesz, T.; Lees, A.J. Clinical outcomes of progressive supranuclear palsy and multiple system atrophy. Brain 2008, 131, 1362–1372. [Google Scholar] [CrossRef] [PubMed]
- Chiu, W.Z.; Kaat, L.D.; Seelaar, H.; Rosso, S.M.; Boon, A.J.; Kamphorst, W.; Van Swieten, J.C. Survival in progressive supranuclear palsy and frontotemporal dementia. J. Neurol. Neurosurg. Psychiatry 2010, 81, 441–445. [Google Scholar] [CrossRef][Green Version]
- Höglinger, G.U.; Respondek, G.; Stamelou, M.; Kurz, C.; Josephs, K.A.; Lang, A.E.; Mollenhauer, B.; Müller, U.; Nilsson, C.; Whitwell, J.L.; et al. Clinical diagnosis of progressive supranuclear palsy: The movement disorder society criteria. Mov. Disord. 2017, 32, 853–864. [Google Scholar] [CrossRef]
- Armstrong, M.J.; Litvan, I.; Lang, A.E.; Bak, T.H.; Bhatia, K.P.; Borroni, B.; Boxer, A.L.; Dickson, D.W.; Grossman, M.; Hallett, M.; et al. Criteria for the diagnosis of corticobasal degeneration. Neurology 2013, 80, 496–503. [Google Scholar] [CrossRef] [PubMed]
- Stamelou, M.; De Silva, R.; Arias-Carrión, O.; Boura, E.; Hollerhage, M.; Oertel, W.H.; Müller, U.; Höglinger, G. Rational therapeutic approaches to progressive supranuclear palsy. Brain 2010, 133, 1578–1590. [Google Scholar] [CrossRef] [PubMed]
- Williams, D.R.; Lees, A.J. Progressive supranuclear palsy: Clinicopathological concepts and diagnostic challenges. Lancet Neurol. 2009, 8, 270–279. [Google Scholar] [CrossRef]
- Odetti, P.; Garibaldi, S.; Norese, R.; Angelini, G.; Marinelli, L.; Valentini, S.; Menini, S.; Traverso, N.; Zaccheo, D.; Siedlak, S.; et al. Lipoperoxidation is selectively involved in progressive supranuclear palsy. J. Neuropathol. Exper. Neurol. 2000, 59, 393–397. [Google Scholar] [CrossRef][Green Version]
- Albers, D.S.; Augood, S.J.; Park, L.C.; Browne, S.E.; Martin, D.M.; Adamson, J.; Hutton, M.; Standaert, D.G.; Vonsattel, J.P.; Gibson, G.E.; et al. Frontal lobe dysfunction in progressive supranuclear palsy: Evidence for oxidative stress and mitochondrial impairment. J. Neurochem. 2000, 74, 878–881. [Google Scholar] [CrossRef]
- DiMonte, D.A.; Harati, Y.; Jankovic, J.; Sandy, M.S.; Jewell, S.A.; Langston, J.W. Muscle mitochondrial ATP production in progressive supranuclear palsy. J. Neurochem. 1994, 62, 1631–1634. [Google Scholar]
- Aoyama, K.; Matsubara, K.; Kobayashi, S. Aging and oxidative stress in progressive supranuclear palsy. Eur. J. Neurol. 2006, 13, 89–92. [Google Scholar] [CrossRef] [PubMed]
- Firsov, A.M.; Fomich, M.A.; Bekish, A.V.; Sharko, O.L.; Kotova, E.A.; Saal, H.J.; Vidovic, D.; Shmanai, V.V.; Pratt, D.A.; Antonenko, Y.N.; et al. Threshold protective effect of deuterated polyunsaturated fatty acids on peroxidation of lipid bilayers. FEBS J. 2019, 286, 2099–2117. [Google Scholar] [CrossRef] [PubMed]
- Zesiewicz, T.; Heerinckx, F.; De Jager, R.; Omidvar, O.; Kilpatrick, M.; Shaw, J.; Shchepinov, M.S. Randomized, clinical trial of rt001: Early signals of efficacy in Friedreich’s ataxia. Mov. Disord. 2018, 33, 1000–1005. [Google Scholar] [CrossRef] [PubMed]
- Hill, S.; Hirano, K.; Shmanai, V.V.; Marbois, B.N.; Vidovic, D.; Bekish, A.V.; Kay, B.; Tse, V.; Fine, J.; Clarke, C.F.; et al. Isotope-reinforced polyunsaturated fatty acids protect yeast cells from oxidative stress. Free Radic. Biol. Med. 2011, 50, 130–138. [Google Scholar] [CrossRef] [PubMed]
- Hill, S.; Lamberson, C.R.; Xu, L.; To, R.; Tsui, H.S.; Shmanai, V.V.; Bekish, A.V.; Awad, A.M.; Marbois, B.N.; Cantor, C.R.; et al. Small amounts of isotope-reinforced polyunsaturated fatty acids suppress lipid autoxidation. Free Radic. Biol. Med. 2012, 53, 893–906. [Google Scholar] [CrossRef]
- Cotticelli, M.G.; Crabbe, A.M.; Wilson, R.B.; Shchepinov, M.S. Insights into the role of oxidative stress in the pathology of Friedreich’s ataxia using peroxidation resistant polyunsaturated fatty acids. Redox Biol. 2013, 1, 398–404. [Google Scholar] [CrossRef]
- Angelova, P.R.; Horrocks, M.H.; Klenerman, D.; Gandhi, S.; Abramov, A.Y.; Shchepinov, M.S. Lipid peroxidation is essential for α- synuclein- induced cell death. J. Neurochem. 2015, 133, 582–589. [Google Scholar] [CrossRef]
- Angelova, P.R.; Barilani, M.; Lovejoy, C.; Dossena, M.; Viganò, M.; Seresini, A.; Piga, D.; Gandhi, S.; Pezzoli, G.; Abramov, A.Y.; et al. Mitochondrial dysfunction in Parkinsonian mesenchymal stem cells impairs differentiation. Redox Biol. 2018, 14, 474–484. [Google Scholar] [CrossRef]
- Golbe, L.I.; Ohman-Strickland, P.A. A clinical rating scale for progressive supranuclear palsy. Brain 2007, 130, 1552–1565. [Google Scholar] [CrossRef]
- Kroonenberg, P.M.; Oort, F.J.; Stebbins, G.T.; Leurgans, S.E.; Cubo, E.; Goetz, C.G. Motor function in Parkinson’s disease and supranuclear palsy: Simultaneous factor analysis of a clinical scale in several populations. BMC Med. Res. Methodol. 2006, 6, 26. [Google Scholar] [CrossRef]
- Cubo, E.; Stebbins, G.T.; Golbe, L.I.; Nieves, A.V.; Leurgans, S.; Goetz, C.G.; Kompoliti, K. Application of the Unified Parkinson’s Disease Rating Scale in progressive supranuclear palsy: Factor analysis of the motor scale. Mov. Disord. 2000, 15, 276–279. [Google Scholar] [CrossRef]
- Adam, L.B.; Anthony, E.L.; Murray, G.; David, S.K.; Bruce, L.M.; Lon, S.S.; Rachelle, S.D.; Andrew, L.; Lawrence, I.G.; David, R.W.; et al. Davunetide in patients with progressive supranuclear palsy: A randomised, double-blind, placebo-controlled phase 2/3. Lancet Neurol. 2014, 13, 676–685. [Google Scholar]
- Litvan, I.; Kong, M. Rate of decline in progressive supranuclear palsy. Mov. Disorders 2014, 29, 463–468. [Google Scholar] [CrossRef] [PubMed]
- Esteras, N.; Kundel, F.; Amodeo, G.F.; Pavlov, E.V.; Klenerman, D.; Abramov, A.Y. Insoluble tau aggregates induce neuronal death through modification of membrane ion conductance, activation of voltage- gated calcium channels and NADPH oxidase. FEBS J. 2021, 288, 127–141. [Google Scholar] [CrossRef] [PubMed]
- Britti, E.; Ros, J.; Esteras, N.; Abramov, A.Y. Tau inhibits mitochondrial calcium efflux and makes neurons vulnerable to calcium-induced cell death. Cell Calcium 2020, 86, 102150. [Google Scholar] [CrossRef]
- Angelova, P.R.; Choi, M.L.; Berezhnov, A.V.; Horrocks, M.H.; Hughes, C.D.; De, S.; Rodrigues, M.; Yapom, R.; Little, D.; Dolt, K.S.; et al. Alpha synuclein aggregation drives ferroptosis: An interplay of iron, calcium and lipid peroxidation. Cell Death Differ. 2020, 10, 2781–2796. [Google Scholar] [CrossRef] [PubMed]
- Angelova, P.R.; Esteras, N.; Abramov, A.Y. Mitochondria and lipid peroxidation in the mechanism of neurodegeneration: Finding ways for prevention. Med. Res. Rev. 2021, 41, 770–784. [Google Scholar] [CrossRef]
- Stamelou, M.; Schöpe, J.; Wagenpfeil, S.; Del Ser, T.; Bang, J.; Lobach, I.Y.; Luong, P.; Respondek, G.; Oertel, W.H.; Boxer, A.L.; et al. Power calculations and placebo effect for future clinical trials in progressive supranuclear palsy. Mov. Disord. 2016, 31, 742–747. [Google Scholar] [CrossRef]



| Characteristic | Subject Number | ||
|---|---|---|---|
| 1 | 2 | 3 | |
| Age (years) | 66 | 73 | 74 |
| Sex | Male | Male | Female |
| Pre-treatment symptom duration (years) | 6 | 3 | 2 |
| Diagnosis | Probable PSP-RS | Possible PSP-RS | Probable PSP-RS |
| Baseline PSPRS | 17 | 12 | 13 |
| Baseline UPDRS | 44 | 36 | 21 |
Publisher’s Note: MDPI stays neutral with regard to jurisdictional claims in published maps and institutional affiliations. |
© 2021 by the authors. Licensee MDPI, Basel, Switzerland. This article is an open access article distributed under the terms and conditions of the Creative Commons Attribution (CC BY) license (https://creativecommons.org/licenses/by/4.0/).
Share and Cite
Angelova, P.R.; Andruska, K.M.; Midei, M.G.; Barilani, M.; Atwal, P.; Tucher, O.; Milner, P.; Heerinckx, F.; Shchepinov, M.S. RT001 in Progressive Supranuclear Palsy—Clinical and In-Vitro Observations. Antioxidants 2021, 10, 1021. https://doi.org/10.3390/antiox10071021
Angelova PR, Andruska KM, Midei MG, Barilani M, Atwal P, Tucher O, Milner P, Heerinckx F, Shchepinov MS. RT001 in Progressive Supranuclear Palsy—Clinical and In-Vitro Observations. Antioxidants. 2021; 10(7):1021. https://doi.org/10.3390/antiox10071021
Chicago/Turabian StyleAngelova, Plamena R., Kristin M. Andruska, Mark G. Midei, Mario Barilani, Paldeep Atwal, Oliver Tucher, Peter Milner, Frederic Heerinckx, and Mikhail S. Shchepinov. 2021. "RT001 in Progressive Supranuclear Palsy—Clinical and In-Vitro Observations" Antioxidants 10, no. 7: 1021. https://doi.org/10.3390/antiox10071021
APA StyleAngelova, P. R., Andruska, K. M., Midei, M. G., Barilani, M., Atwal, P., Tucher, O., Milner, P., Heerinckx, F., & Shchepinov, M. S. (2021). RT001 in Progressive Supranuclear Palsy—Clinical and In-Vitro Observations. Antioxidants, 10(7), 1021. https://doi.org/10.3390/antiox10071021

