Transcriptome Analysis of Porcine Granulosa Cells in Healthy and Atretic Follicles: Role of Steroidogenesis and Oxidative Stress
Abstract
1. Introduction
2. Materials and Methods
2.1. Chemicals
2.2. Animal and Follicle Collection
2.3. Follicle Fluid Testosterone and Progesterone Measurements
2.4. RNA Library Construction and Illumina Sequencing
2.5. RNA-Seq Data Analysis
2.6. Quantitative Real-Time RT-PCR
2.7. Immunohistochemistry
2.8. Statistical Analysis
3. Results
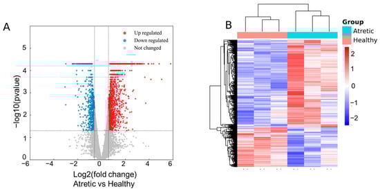
3.1. Differentially Expressed Genes during Follicular Atresia
3.2. Transcripts with Greatest Fold Differences
3.3. Bioinformatic Analysis of RNA-Seq Data
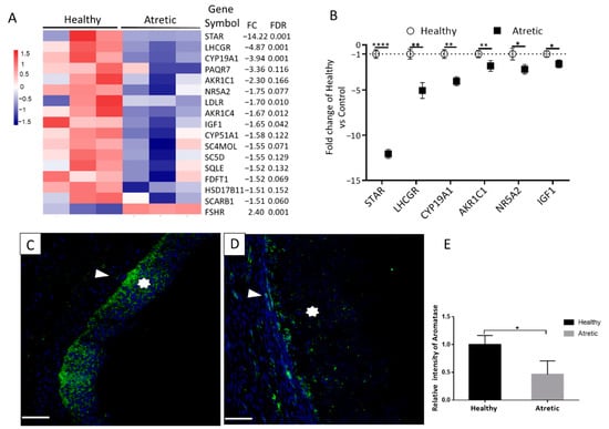
3.4. Downregulated Genes Involved in the Ovarian Steroidogenesis
3.5. Oxidative Stress and Antral Follicular Atresia
4. Discussion
5. Conclusions
Supplementary Materials
Author Contributions
Funding
Data Availability Statement
Conflicts of Interest
References
- Visser, J.A.; de Jong, F.H.; Laven, J.S.; Themmen, A.P. Anti-Mullerian hormone: A new marker for ovarian function. Reproduction 2006, 131, 1–9. [Google Scholar] [CrossRef] [PubMed]
- McGee, E.A.; Hsueh, A.J. Initial and cyclic recruitment of ovarian follicles. Endocr. Rev. 2000, 21, 200–214. [Google Scholar] [CrossRef] [PubMed]
- Hsueh, A.J.; Kawamura, K.; Cheng, Y.; Fauser, B.C. Intraovarian control of early folliculogenesis. Endocr. Rev. 2015, 36, 1–24. [Google Scholar] [CrossRef] [PubMed]
- Matsuda, F.; Inoue, N.; Manabe, N.; Ohkura, S. Follicular growth and atresia in mammalian ovaries: Regulation by survival and death of granulosa cells. J. Reprod. Dev. 2012, 58, 44–50. [Google Scholar] [CrossRef] [PubMed]
- Billig, H.; Furuta, I.; Hsueh, A.J. Estrogens inhibit and androgens enhance ovarian granulosa cell apoptosis. Endocrinology 1993, 133, 2204–2212. [Google Scholar] [CrossRef] [PubMed]
- Meng, L.; Teerds, K.J.; Tao, J.; Wei, H.; Jaklofsky, M.; Zhao, Z.; Liang, Y.; Li, L.; Wang, C.C.; Zhang, S. Characteristics of circular RNA expression profiles of porcine granulosa cells in healthy and atretic antral follicles. Int. J. Mol. Sci. 2020, 21, 5217. [Google Scholar] [CrossRef]
- Tilly, J.L.; Kowalski, K.I.; Schomberg, D.W.; Hsueh, A.J. Apoptosis in atretic ovarian follicles is associated with selective decreases in messenger ribonucleic acid transcripts for gonadotropin receptors and cytochrome P450 aromatase. Endocrinology 1992, 131, 1670–1676. [Google Scholar] [CrossRef]
- Yuan, B.; Liang, S.; Jin, Y.X.; Kwon, J.W.; Zhang, J.B.; Kim, N. Progesterone influences cytoplasmic maturation in porcine oocytes developing in vitro. PeerJ 2016, 4, e2454. [Google Scholar] [CrossRef]
- Costermans, N.G.J.; Soede, N.M.; Van Tricht, F.; Blokland, M.; Kemp, B.; Keijer, J.; Teerds, K.J. Follicular fluid steroid profile in sows: Relationship to follicle size and oocyte quality. Biol. Reprod. 2020, 102, 740–749. [Google Scholar] [CrossRef]
- Lim, J.; Luderer, U. Oxidative damage increases and antioxidant gene expression decreases with aging in the mouse ovary. Biol. Reprod. 2011, 84, 775–782. [Google Scholar] [CrossRef]
- Wang, S.; Zheng, Y.; Li, J.; Yu, Y.; Zhang, W.; Song, M.; Liu, Z.; Min, Z.; Hu, H.; Jing, Y.; et al. Faculty opinions recommendation of single-cell transcriptomic atlas of primate ovarian aging. Cell 2020, 180, 585–600. [Google Scholar] [CrossRef] [PubMed]
- Meng, L.; Rijntjes, E.; Swarts, H.; Bunschoten, A.; Van Der Stelt, I.; Keijer, J.; Teerds, K.J. Dietary-induced chronic hypothyroidism negatively affects rat follicular development and ovulation rate and is associated with oxidative stress. Biol. Reprod. 2016, 90, 1–11. [Google Scholar] [CrossRef]
- Lund, S.A.; Murdoch, J.; Van Kirk, E.A.; Murdoch, W.J. Mitogenic and antioxidant mechanisms of estradiol action in preovulatory ovine follicles: Relevance to luteal function. Biol. Reprod. 1999, 61, 388–392. [Google Scholar] [CrossRef] [PubMed]
- Pizarro, B.M.; Cordeiro, A.; Reginatto, M.W.; Campos, S.P.C.; Mancebo, A.C.A.; Areas, P.C.F.; Antunes, R.A.; Souza, M.D.C.B.; Oliveira, K.J.; Bloise, F.F.; et al. Estradiol and progesterone levels are related to redox status in the follicular fluid during in vitro fertilization. J. Endocr. Soc. 2020, 4, bvaa064. [Google Scholar] [CrossRef] [PubMed]
- Terenina, E.; Fabre, S.; Bonnet, A.; Monniaux, D.; Robert-Granie, C.; SanCristobal, M.; Sarry, J.; Vignoles, F.; Gondret, F.; Monget, P.; et al. Differentially expressed genes and gene networks involved in pig ovarian follicular atresia. Physiol. Genom. 2017, 49, 67–80. [Google Scholar] [CrossRef] [PubMed]
- Zhang, J.; Liu, Y.; Yao, W.; Li, Q.; Liu, H.; Pan, Z. Initiation of follicular atresia: Gene networks during early atresia in pig ovaries. Reproduction 2018, 156, 23–33. [Google Scholar] [CrossRef]
- Okamoto, A.; Ikeda, M.; Kaneko, A.; Kishida, C.; Shimada, M.; Yamashita, Y. The novel pig in vitro maturation system to improve developmental competence of oocytes derived from atretic nonvascularized follicles. Biol. Reprod. 2016, 95, 16–71. [Google Scholar] [CrossRef]
- Lin, P.; Rui, R. Effects of follicular size and FSH on granulosa cell apoptosis and atresia in porcine antral follicles. Mol. Reprod. Dev. 2010, 77, 670–678. [Google Scholar] [CrossRef]
- Gioia, L.; Festuccia, C.; Colapietro, A.; Gloria, A.; Contri, A.; Valbonetti, L. Abundances of autophagy-related protein LC3B in granulosa cells, cumulus cells, and oocytes during atresia of pig antral follicles. Anim. Reprod. Sci. 2019, 211, 106225. [Google Scholar] [CrossRef]
- Venø, M.T.; Hansen, T.B.; Venø, S.T.; Clausen, B.H.; Grebing, M.; Finsen, B.; Holm, I.E.; Kjems, J. Spatio-temporal regulation of circular RNA expression during porcine embryonic brain development. Genome Biol. 2015, 16, 1–17. [Google Scholar] [CrossRef]
- Martin, M. Cutadapt removes adapter sequences from high-throughput sequencing reads. EMBnet J. 2011, 17, 10–12. [Google Scholar] [CrossRef]
- Kim, D.; Langmead, B.; Salzberg, S.L. HISAT: A fast spliced aligner with low memory requirements. Nat. Methods 2015, 12, 357–360. [Google Scholar] [CrossRef] [PubMed]
- Trapnell, C.; Williams, B.A.; Pertea, G.; Mortazavi, A.; Kwan, G.; Van Baren, M.J.; Salzberg, S.L.; Wold, B.J.; Pachter, L. Transcript assembly and quantification by RNA-Seq reveals unannotated transcripts and isoform switching during cell differentiation. Nat. Biotechnol. 2010, 28, 511–515. [Google Scholar] [CrossRef] [PubMed]
- Anders, S.; Huber, W. Differential expression analysis for sequence count data. Genome Biol. 2010, 11, R106. [Google Scholar] [CrossRef]
- Huang, D.W.; Sherman, B.T.; Lempicki, R.A. Systematic and integrative analysis of large gene lists using DAVID bioinformatics resources. Nat. Protoc. 2009, 4, 44–57. [Google Scholar] [CrossRef]
- Subramanian, A.; Tamayo, P.; Mootha, V.K.; Mukherjee, S.; Ebert, B.L.; Gillette, M.A.; Paulovich, A.; Pomeroy, S.L.; Golub, T.R.; Lander, E.S.; et al. Gene set enrichment analysis: A knowledge-based approach for interpreting genome-wide expression profiles. Proc. Natl. Acad. Sci. USA 2005, 102, 15545–15550. [Google Scholar] [CrossRef]
- Reimand, J.; Isserlin, R.; Voisin, V.; Kucera, M.; Tannus-Lopes, C.; Rostamianfar, A.; Wadi, L.; Meyer, M.; Wong, J.; Xu, C.; et al. Pathway enrichment analysis and visualization of omics data using g: Profiler, GSEA, Cytoscape and Enrichment Map. Nat. Protoc. 2019, 14, 482–517. [Google Scholar] [CrossRef]
- Meng, L.; Jan, S.Z.; Hamer, G.; Van Pelt, A.M.M.; Van Der Stelt, I.; Keijer, J.; Teerds, K.J. Preantral follicular atresia occurs mainly through autophagy, while antral follicles degenerate mostly through apoptosis. Biol. Reprod. 2018, 99, 853–863. [Google Scholar] [CrossRef]
- Graddy, L.; Kowalski, A.; Simmen, F.A.; Davis, S.; Baumgartner, W.; Simmen, R.C. Multiple isoforms of porcine aromatase are encoded by three distinct genes. J. Steroid Biochem. Mol. Biol. 2000, 73, 49–57. [Google Scholar] [CrossRef]
- Wang, Z.; Gerstein, M.; Snyder, M. RNA-Seq: A revolutionary tool for transcriptomics. Nat. Rev. Genet. 2009, 10, 57–63. [Google Scholar] [CrossRef]
- Grant, S.A.; Hunter, M.G.; Foxcroft, G.R. Morphological and biochemical characteristics during ovarian follicular development in the pig. J. Reprod. Fertil. 1989, 86, 171–183. [Google Scholar] [CrossRef] [PubMed]
- Miller, W.L.; Auchus, R.J. The molecular biology, biochemistry, and physiology of human steroidogenesis and its disorders. Endocr. Rev. 2011, 32, 81–151. [Google Scholar] [CrossRef] [PubMed]
- Penning, T.M.; Burczynski, M.E.; Jez, J.M.; Hung, C.F.; Lin, H.K.; Ma, H.; Moore, M.; Palackal, N.; Ratnam, K. Human 3alpha-hydroxysteroid dehydrogenase isoforms (AKR1C1-AKR1C4) of the aldo-keto reductase superfamily: Functional plasticity and tissue distribution reveals roles in the inactivation and formation of male and female sex hormones. Biochem. J. 2000, 351, 67–77. [Google Scholar] [PubMed]
- Liu, J.; Aronow, B.J.; Witte, D.P.; Pope, W.F.; La Barbera, A.R. Cyclic and maturation-dependent regulation of follicle-stimulating hormone receptor and luteinizing hormone receptor messenger ribonucleic acid expression in the porcine ovary. Biol. Reprod. 1998, 58, 648–658. [Google Scholar] [CrossRef] [PubMed]
- Lavoie, H.A. Transcriptional control of genes mediating ovarian follicular growth, differentiation, and steroidogenesis in pigs. Mol. Reprod. Dev. 2017, 84, 788–801. [Google Scholar] [CrossRef] [PubMed]
- Fang, L.; Yu, Y.; Li, Y.; Wang, S.; Zhang, R.; Guo, Y.; Li, Y.; Yan, Y.; Sun, Y.-P. Human chorionic gonadotropin-induced amphiregulin stimulates aromatase expression in human granulosa-lutein cells: A mechanism for estradiol production in the luteal phase. Hum. Reprod. 2019, 34, 2018–2026. [Google Scholar] [CrossRef]
- Sekar, N.; Lavoie, H.A.; Veldhuis, J.D. Concerted regulation of steroidogenic acute regulatory gene expression by luteinizing hormone and insulin (or insulin-like growth factor I) in primary cultures of porcine granulosa-luteal cells. Endocrinology 2000, 141, 3983–3992. [Google Scholar] [CrossRef][Green Version]
- Kolodziejczyk, J.; Gertler, A.; Leibovich, H.; Rzasa, J.; Gregoraszczuk, E. Synergistic action of growth hormone and insulin-like growth factor I (IGF-I) on proliferation and estradiol secretion in porcine granulosa and theca cells cultured alone or in coculture. Theriogenology 2003, 60, 559–570. [Google Scholar] [CrossRef]
- Kuroda, H.; Mandai, M.; Konishi, I.; Tsuruta, Y.; Kusakari, T.; Kariya, M.; Fujii, S. Human ovarian surface epithelial (OSE) cells express LH/hCG receptors, and HCG inhibits apoptosis of OSE cells via up-regulation of insulin-like growth factor-1. Int. J. Cancer 2000, 91, 309–315. [Google Scholar] [CrossRef]
- Guthrie, H.D.; Garrett, W.M.; Cooper, B.S. Follicle-stimulating hormone and insulin-like growth factor-i attenuate apoptosis in cultured porcine granulosa cells. Biol. Reprod. 1998, 58, 390–396. [Google Scholar] [CrossRef]
- Botta, D.; Franklin, C.C.; White, C.C.; Krejsa, C.M.; Dabrowski, M.J.; Pierce, R.H.; Fausto, N.; Kavanagh, T.J. Glutamate-cysteine ligase attenuates TNF-induced mitochondrial injury and apoptosis. Free. Radic. Biol. Med. 2004, 37, 632–642. [Google Scholar] [CrossRef] [PubMed]
- Biedermann, J.; Preussler, M.; Conde, M.; Peitzsch, M.; Richter, S.; Wiedemuth, R.; Abou-El-Ardat, K.; Krüger, A.; Meinhardt, M.; Schackert, G.; et al. Mutant IDH1 differently affects redox state and metabolism in glial cells of normal and tumor origin. Cancers 2019, 11, 2028. [Google Scholar] [CrossRef] [PubMed]
- Bosello-Travain, V.; Forman, H.J.; Roveri, A.; Toppo, S.; Ursini, F.; Venerando, R.; Warnecke, C.; Zaccarin, M.; Maiorino, M. Glutathione peroxidase 8 is transcriptionally regulated by HIFα and modulates growth factor signaling in HeLa cells. Free. Radic. Biol. Med. 2015, 81, 58–68. [Google Scholar] [CrossRef]
- Mehmeti, I.; Lortz, S.; Avezov, E.; Jörns, A.; Lenzen, S. ER-resident antioxidative GPx7 and GPx8 enzyme isoforms protect insulin-secreting INS-1E β-cells against lipotoxicity by improving the ER antioxidative capacity. Free. Radic. Biol. Med. 2017, 112, 121–130. [Google Scholar] [CrossRef] [PubMed]
- Kuo, M.L.; Lee, M.B.-E.; Tang, M.; Besten, W.D.; Hu, S.; Sweredoski, M.J.; Hess, S.; Chou, C.-M.; Changou, C.A.; Su, M.; et al. PYCR1 and PYCR2 interact and collaborate with RRM2B to protect cells from overt oxidative stress. Sci. Rep. 2016, 6, 18846. [Google Scholar] [CrossRef]
- Valsecchi, F.; Grefte, S.; Roestenberg, P.; Joosten-Wagenaars, J.; Smeitink, J.A.; Willems, P.H.; Koopman, W.J. Primary fibroblasts of NDUFS4(-/-) mice display increased ROS levels and aberrant mitochondrial morphology. Mitochondrion 2013, 13, 436–443. [Google Scholar] [CrossRef] [PubMed]
- Cabreiro, F.; Picot, C.R.; Perichon, M.; Castel, J.; Friguet, B.; Petropoulos, I. Overexpression of mitochondrial methionine sulfoxide reductase B2 protects leukemia cells from oxidative stress-induced cell death and protein damage. J. Biol. Chem. 2008, 283, 16673–16681. [Google Scholar] [CrossRef]
- Valavanidis, A.; Vlachogianni, T.; Fiotakis, C. 8-hydroxy-2′ -deoxyguanosine (8-OHdG): A Critical Biomarker of Oxidative Stress and Carcinogenesis. J. Environ. Sci. Health C Environ. Carcinog. Ecotoxicol. Rev. 2009, 27, 120–139. [Google Scholar] [CrossRef]
- Yang, J.; Zhang, Y.; Xu, X.; Li, J.; Yuan, F.; Bo, S.; Qiao, J.; Xia, G.; Su, Y.Q.; Zhang, M. Transforming growth factor-β is involved in maintaining oocyte meiotic arrest by promoting natriuretic peptide type C expression in mouse granulosa cells. Cell Death Dis. 2019, 10. [Google Scholar] [CrossRef]
- Yamamoto, Y.; Kuwahara, A.; Taniguchi, Y.; Yamasaki, M.; Tanaka, Y.; Mukai, Y.; Yamashita, M.; Matsuzaki, T.; Yasui, T.; Irahara, M. Tumor necrosis factor alpha inhibits ovulation and induces granulosa cell death in rat ovaries. Reprod. Med. Biol. 2014, 14, 107–115. [Google Scholar] [CrossRef]
- Zheng, X.; Boerboom, D.; Carrière, P.D. Transforming growth factor-beta1 inhibits luteinization and promotes apoptosis in bovine granulosa cells. Reproduction 2009, 137, 969–977. [Google Scholar] [CrossRef] [PubMed]
- Wang, Y.; Wang, X.H.; Fan, D.X.; Zhang, Y.; Li, M.Q.; Wu, H.X.; Jin, L.P. PCSK6 regulated by LH inhibits the apoptosis of human granulosa cells via activin A and TGFβ2. J. Endocrinol. 2014, 222, 151–160. [Google Scholar] [CrossRef] [PubMed]
- Quezada, M.; Wang, J.; Hoang, V.; McGee, E.A. Smad7 is a transforming growth factor-beta–inducible mediator of apoptosis in granulosa cells. Fertil. Steril. 2012, 97, 1452–1459. [Google Scholar] [CrossRef] [PubMed]
- Yang, Q.; Ren, G.L.; Wei, B.; Jin, J.; Huang, X.R.; Shao, W.; Li, J.; Meng, X.M.; Lan, H.Y. Conditional knockout of TGF-βRII /Smad2 signals protects against acute renal injury by alleviating cell necroptosis, apoptosis and inflammation. Theranostics 2019, 9, 8277–8293. [Google Scholar] [CrossRef] [PubMed]





| Gene_ID | Gene Symbol | Fold Change | Gene_ID | Gene Symbol | Fold Change |
|---|---|---|---|---|---|
| ENSSSCG00000028731 | CXCL13 | 86.58 | ENSSSCG00000010816 | TGFB2 | 21.35 |
| ENSSSCG00000001783 | - | 85.80 | ENSSSCG00000004484 | - | 21.13 |
| ENSSSCG00000026265 | - | 64.97 | ENSSSCG00000022896 | - | 20.99 |
| ENSSSCG00000027023 | CEMIP | 54.99 | ENSSSCG00000006243 | PENK | 20.70 |
| ENSSSCG00000012113 | AMELX | 54.01 | ENSSSCG00000009280 | - | 19.92 |
| ENSSSCG00000005311 | CD72 | 38.09 | ENSSSCG00000025058 | NRAMP1 | 19.32 |
| ENSSSCG00000008995 | LRAT | 37.74 | ENSSSCG00000022741 | LOC102166564 | 18.91 |
| ENSSSCG00000010624 | DUSP5 | 37.12 | ENSSSCG00000014442 | PDGFRB | 18.52 |
| ENSSSCG00000018032 | TRPV2 | 36.11 | ENSSSCG00000017956 | CD68 | 18.36 |
| ENSSSCG00000008937 | AMBN | 35.66 | ENSSSCG00000015476 | CHI3L1 | 18.18 |
| ENSSSCG00000010504 | BLNK | 34.22 | ENSSSCG00000015850 | DUSP4 | 16.87 |
| ENSSSCG00000029163 | BCAT1 | 32.99 | ENSSSCG00000020967 | - | 16.83 |
| ENSSSCG00000023102 | CACNG4 | 31.51 | ENSSSCG00000022236 | FOLR1 | 16.38 |
| ENSSSCG00000024134 | MGLL | 30.61 | ENSSSCG00000011534 | BHLHE40 | 16.36 |
| ENSSSCG00000010383 | WDFY4 | 30.40 | ENSSSCG00000016830 | PRLR | 16.27 |
| ENSSSCG00000027643 | DIO2 | 30.38 | ENSSSCG00000016855 | FYB | 16.08 |
| ENSSSCG00000004053 | TAGAP | 29.82 | ENSSSCG00000011457 | IL17RB | 15.78 |
| ENSSSCG00000006472 | CRABP2 | 28.48 | ENSSSCG00000001457 | SLA-DQB1 | 15.71 |
| ENSSSCG00000025551 | RUNX2 | 28.00 | ENSSSCG00000011322 | CCR1 | 15.45 |
| ENSSSCG00000008348 | PLEK | 26.96 | ENSSSCG00000027607 | IER3 | 15.02 |
| ENSSSCG00000005503 | TLR4 | 26.71 | ENSSSCG00000003524 | C1QA | 14.80 |
| ENSSSCG00000009455 | - | 24.76 | ENSSSCG00000000687 | CD4 | 14.33 |
| ENSSSCG00000030275 | COL12A1 | 22.88 | ENSSSCG00000013788 | - | 14.32 |
| ENSSSCG00000011226 | TGFBR2 | 22.74 | ENSSSCG00000003465 | FBLIM1 | 14.19 |
| ENSSSCG00000011436 | TLR9 | 22.51 | ENSSSCG00000008128 | DUSP2 | 14.19 |
| Gene_ID | Gene Symbol | Fold Change | Gene_ID | Gene Symbol | Fold Change |
|---|---|---|---|---|---|
| ENSSSCG00000005577 | LOC100156463 | −36.96 | ENSSSCG00000028695 | TMSB15A | −5.20 |
| ENSSSCG00000022703 | MRPL27 | −19.76 | ENSSSCG00000029587 | TIMP4 | −5.15 |
| ENSSSCG00000026109 | STAR | −14.22 | ENSSSCG00000021652 | LOC100515066 | −5.14 |
| ENSSSCG00000021572 | - | −13.66 | ENSSSCG00000028603 | - | −5.14 |
| ENSSSCG00000027253 | HIST1H4B | −9.60 | ENSSSCG00000003848 | APOER2 | −5.12 |
| ENSSSCG00000004755 | DLL4 | −8.01 | ENSSSCG00000004360 | - | −5.11 |
| ENSSSCG00000024428 | CHRNA9 | −7.95 | ENSSSCG00000009153 | DKK2 | −5.06 |
| ENSSSCG00000004413 | PPIL6 | −7.80 | ENSSSCG00000000795 | ADAMTS20 | −5.03 |
| ENSSSCG00000026801 | LOC100738273 | −7.62 | ENSSSCG00000023100 | - | −4.96 |
| ENSSSCG00000025691 | BCL10 | −7.44 | ENSSSCG00000005221 | SPATA6L | −4.94 |
| ENSSSCG00000023023 | LOC106504822 | −7.28 | ENSSSCG00000009406 | HTR2A | −4.92 |
| ENSSSCG00000004754 | CHAC1 | −7.23 | ENSSSCG00000008421 | LHCGR | −4.87 |
| ENSSSCG00000025667 | FBXO2 | −6.98 | ENSSSCG00000022073 | ZBTB38 | −4.69 |
| ENSSSCG00000022061 | TRMT12 | −6.95 | ENSSSCG00000009069 | C4orf33 | −4.64 |
| ENSSSCG00000012005 | - | −6.58 | ENSSSCG00000010344 | NRG3 | −4.58 |
| ENSSSCG00000026035 | LOC100514471 | −6.52 | ENSSSCG00000005276 | RFK | −4.38 |
| ENSSSCG00000029066 | IDI1 | −6.37 | ENSSSCG00000004263 | ZUFSP | −4.31 |
| ENSSSCG00000004601 | MNS1 | −6.07 | ENSSSCG00000010485 | - | −4.31 |
| ENSSSCG00000016086 | - | −5.93 | ENSSSCG00000000475 | IRAK3 | −4.22 |
| ENSSSCG00000001942 | SLC25A21 | −5.92 | ENSSSCG00000027128 | LOC100622930 | −4.21 |
| ENSSSCG00000027704 | LOC100739098 | −5.73 | ENSSSCG00000027422 | LOC100623180 | −4.20 |
| ENSSSCG00000028476 | LOC100511313 | −5.60 | ENSSSCG00000006987 | SLC7A2 | −4.19 |
| ENSSSCG00000014314 | - | −5.57 | ENSSSCG00000016958 | PIK3R1 | −4.10 |
| ENSSSCG00000023260 | - | −5.36 | ENSSSCG00000015870 | KCNJ3 | −4.06 |
| ENSSSCG00000026079 | TKTL2 | −5.35 | ENSSSCG00000002650 | APRT | −4.02 |
Publisher’s Note: MDPI stays neutral with regard to jurisdictional claims in published maps and institutional affiliations. |
© 2020 by the authors. Licensee MDPI, Basel, Switzerland. This article is an open access article distributed under the terms and conditions of the Creative Commons Attribution (CC BY) license (http://creativecommons.org/licenses/by/4.0/).
Share and Cite
Meng, L.; Wu, Z.; Zhao, K.; Tao, J.; Chit, T.; Zhang, S.; Wang, C.C.; Teerds, K. Transcriptome Analysis of Porcine Granulosa Cells in Healthy and Atretic Follicles: Role of Steroidogenesis and Oxidative Stress. Antioxidants 2021, 10, 22. https://doi.org/10.3390/antiox10010022
Meng L, Wu Z, Zhao K, Tao J, Chit T, Zhang S, Wang CC, Teerds K. Transcriptome Analysis of Porcine Granulosa Cells in Healthy and Atretic Follicles: Role of Steroidogenesis and Oxidative Stress. Antioxidants. 2021; 10(1):22. https://doi.org/10.3390/antiox10010022
Chicago/Turabian StyleMeng, Li, Zhenfang Wu, Kun Zhao, Jian Tao, Tam Chit, Shouquan Zhang, Chi Chiu Wang, and Katja Teerds. 2021. "Transcriptome Analysis of Porcine Granulosa Cells in Healthy and Atretic Follicles: Role of Steroidogenesis and Oxidative Stress" Antioxidants 10, no. 1: 22. https://doi.org/10.3390/antiox10010022
APA StyleMeng, L., Wu, Z., Zhao, K., Tao, J., Chit, T., Zhang, S., Wang, C. C., & Teerds, K. (2021). Transcriptome Analysis of Porcine Granulosa Cells in Healthy and Atretic Follicles: Role of Steroidogenesis and Oxidative Stress. Antioxidants, 10(1), 22. https://doi.org/10.3390/antiox10010022

