A 20-Questions-Based Binary Spelling Interface for Communication Systems
Abstract
1. Introduction
2. Materials and Methods
2.1. Rényi–Ulam Game
- The game is played by two players: A (the Responder) and B (the Questioner).
- A set S of target statements (the search space) is fixed.
- A number n > 0 of questions is fixed.
- An upper bound e ≥ 0 of number of lies is fixed.
- B can ask questions in the form of “Is x in T?”, where T is a subset of S.
- A must reply “yes” or “no”, and he can lie up to e times.
- B wins if he can correctly guess x after n questions.
2.2. Artificial Neural Network
2.3. 20-Questions-Based Interface for Communication Systems
2.3.1. Proposed BCI Implementation
2.3.2. Web-Based Implementation
2.3.3. Simulation
- “yes”, “no”, and “unsure” answers, with the questions answered as “unsure” excluded from the total number of questions (same as the online system);
- “yes”, “no”, and “unsure” answers, with the questions answered as “unsure” included in the total number of questions; and
- “yes” and “no” answers only.
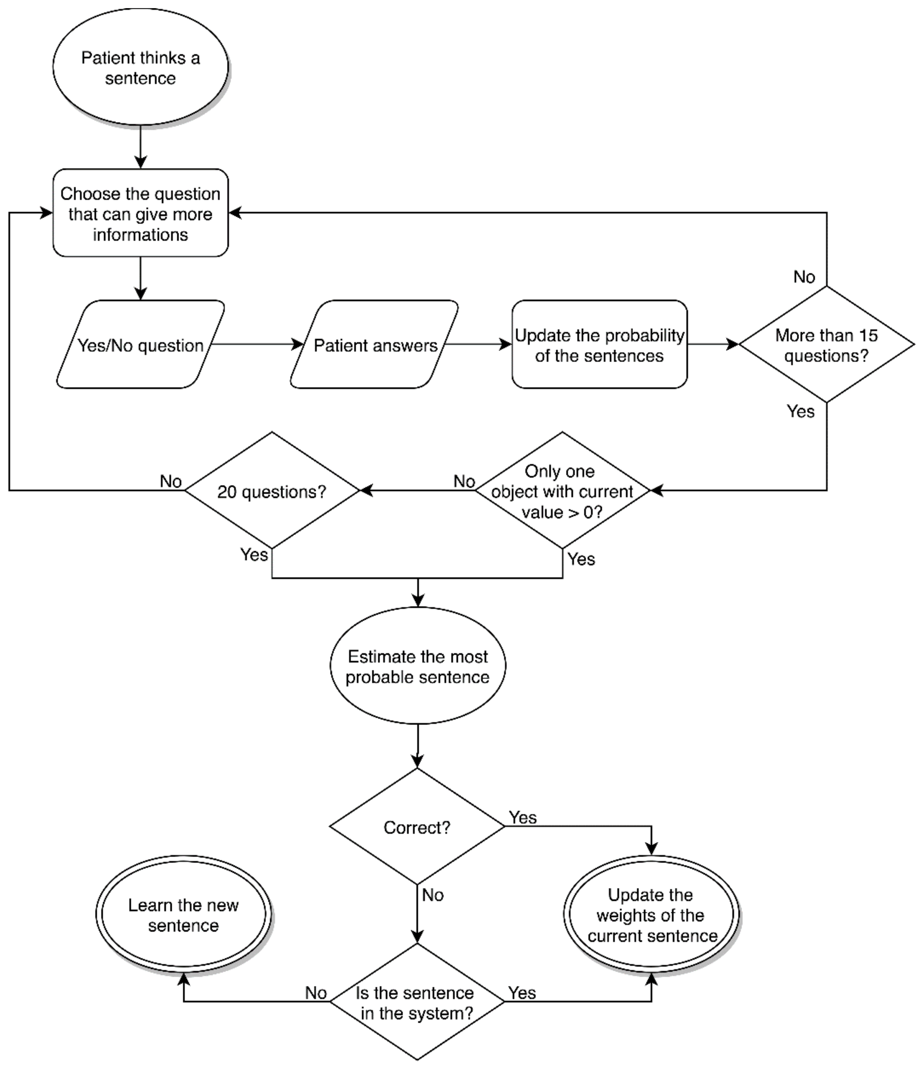
3. Algorithm
3.1. Definitions
- N targets (Ti with i = 1:N) (i.e., sentences thought by the patient);
- Each target is described by M descriptors (Dj with j = 1:M) (i.e., “yes”/”no” questions);
- Strength of T–D connection is expressed by a weight (WTi,Dj with i = 1:N, j = 1:M); and
- Each target Ti is ranked using a current value (VTi with i = 1:N).
3.2. Current Value Adjustment
3.3. Choice of the Question
3.4. Estimate the Target
3.5. Learning Step
4. Results
4.1. Online Results
4.2. Offline Results
5. Discussion and Conclusions
Author Contributions
Funding
Conflicts of Interest
Appendix A
| Statements | Questions | ||
|---|---|---|---|
| “I am pleased with life” | “I want to travel” | “Would you like to be killed?” | “Is it related to a particular time of day?” |
| “I am living with pleasure” | “I love my brothers” | “Are you suffering?” | “Is it related to a means of transport?” |
| “I feel good right now” | “I want to sleep” | “Are you happy with your life?” | “Is it pleasant?” |
| “I feel bad right now” | “I am thirsty” | “Should I bring you something?” | “Is it just something about fantasy?” |
| “Most of the time I feel good” | “How beautiful is this movie!” | “Is it something about everyday life?” | “Is it intriguing?” |
| “Most of the time I feel bad” | “I want to know what the weather will be tomorrow” | “Is it about someone you know?” | “Is it funny?” |
| “I sleep mostly good” | “I want a beer” | “Is it a daily human need?” | “Is it fun?” |
| “I sleep mostly bad” | “I love my child” | “It involves a difficult test?” | “Is it exciting?” |
| “I sleep a lot” | “I would like to go on holiday in Sardinia” | “It has to do with the sea?” | “Is it an entertainment activity?” |
| “I sleep less” | “I would like to win scientific recognition” | “Is it a desire?” | “Is it an activity that can be associated with routine?” |
| “I also sleep during the day” | “I want an orange juice” | “Is this something that needs to be cooked?” | “Is it about your hygiene?” |
| “I sleep only in the night” | “I want to play the guitar” | “Is this something about your career?” | “Is it about the weather?” |
| “I can concentrate myself on questions” | “I want to have a shower” | “Is there anyone able to do the imagined action?” | “Is it about the future?” |
| “I cannot concentrate myself on questions” | “I am happy” | “Is the desire for enjoyment?” | “Is it about the bed?” |
| “I would like to go more out from the bed” | “The music” | “Is it something you do before you sleep?” | “Is it about sex?” |
| “I like to stay in bed” | “I want to read the newspaper” | “Is it something that you want to do often?” | “Is it about meeting your dreams?” |
| “I feel very relaxed” | “I had a nice dream” | “Is it something that you do in your house?” | “Is it about human needs?” |
| “I feel very stressed” | “Some people are really idiots” | “Is it something that you can do without?” | “Is it about food?” |
| “I am stressed” | “I am stupid” | “Is it something related to a specific season?” | “Is it about an animal?” |
| “I am relaxed” | “I want to drink a coffee” | “Is it the result of hard work?” | “Is it a wish?” |
| “I would like to have more visitors” | “I want to play football” | “Is it something you want to do now?” | “Is it a pastime?” |
| “I would like to have less visitors” | “I wish the best for my loved ones” | “Is it something you eat?” | “Is it a human behavior?” |
| “I wish more rest” | “I want to go to the gym” | “Is it something to do indoor?” | “Is it a feeling?” |
| “I am glad when someone visits me” | “My cats are beautiful” | “Is it something to do in the open air?” | “Does it open your mind?” |
| “My life is good” | “I want to go boating” | “Is it something to do alone?” | “Does it need many attempts and failures?” |
| “My life is bad” | “I want to eat chocolate” | “Is it something to do accompanied?” | “Does it involve taking revenge?” |
| “I imagine I am walking” | “I would like to go out more often” | “Is it something that makes you happy?” | “Does it imply a shift?” |
| “I imagine I am running” | “I am rarely depressed” | “Is it something related to your city?” | “Does it have two eyes?” |
| “I imagine often I am flying” | “I am often depressed” | “Is it something regarding your loved ones?” | “Does it have to do with music?” |
| “I imagine often I am eating” | “I laugh often inside myself” | “Is it something positive?” | “Does it have something to do with drinking?” |
| “I dream a lot” | “I laugh rarely inside myself” | “Is it something physical?” | “Does it have something to do with a candy?” |
| “I dream less” | “I am hungry” | “Is it something negative?” | “Does it have anything to do with you?” |
| “I often think soon I will get better” | “I want a cat” | “Is it something emotional?” | “Does it concern your feelings?” |
| “Rarely I think I will get better soon” | “I want to have sex” | “Is it something abstract?” | “Does it concern nature?” |
| “I would like it if ... will be more often by me” | “I like to ride a bike” | “Is it something about your family?” | “Does it concern an anatomical part of a person?” |
| “I am glad that ... is by me” | “I am sleepy” | “Is it something about the sense of hearing?” | “Do you think about it often?” |
| “Is it something about the drinks?” | “Do you need company?” | ||
| “Is it something about being free?” | “Do you need an instrument?” | ||
| “Is it something about a primary need?” | “Do you need a ball?” | ||
| “Is it related with the body (care, etc.)?” | “Do you have a need?” | ||
| “Is it related to the present” | “Do you do it for being in the company?” | ||
| “Is it related to the night?” | “Do you do it either alone or in company?” | ||
| “Is it related to the day?” | “Do you do because you need it?” | ||
| “Is it related to sleep?” | “Can you do it alone?” | ||
| “Is it related to imagination?” | “Are you sleepy?” | ||
| “Is it related to a sport?” | “A tool is needed?” | ||
References
- Chaudhary, U.; Birbaumer, N.; Curado, M.R. Brain-Machine Interface (BMI) in paralysis. Ann. Phys. Rehabil. Med. 2015, 58, 9–13. [Google Scholar] [CrossRef] [PubMed]
- Chaudhary, U.; Birbaumer, N.; Ramos-Murguialday, A. Brain–computer interfaces in the completely locked-in state and chronic stroke. Prog. Brain Res. 2016, 228, 131–161. [Google Scholar] [PubMed]
- Chaudhary, U.; Birbaumer, N.; Ramos-Murguialday, A. Brain-computer interfaces for communication and rehabilitation. Nat. Rev. Neurol. 2016, 12, 513–525. [Google Scholar] [CrossRef] [PubMed]
- Kübler, A.; Furdea, A.; Halder, S.; Hammer, E.M.; Nijboer, F.; Kotchoubey, B. A brain-computer interface controlled auditory event-related potential (p300) spelling system for locked-in patients. Ann. N. Y. Acad. Sci. 2009, 1157, 90–100. [Google Scholar] [CrossRef] [PubMed]
- Volosyak, I. SSVEP-based Bremen-BCI interface—Boosting information transfer rates. J. Neural Eng. 2011, 8, 036020. [Google Scholar] [CrossRef] [PubMed]
- Jiao, Y.; Zhang, Y.; Wang, Y.; Wang, B.; Jin, J.; Wang, X. A novel multilayer correlation maximization model for improving CCA-based frequency recognition in SSVEP brain—Computer interface. Int. J. Neural Syst. 2018, 28, 1750039. [Google Scholar] [CrossRef] [PubMed]
- Neumann, N.; Hinterberger, T.; Kaiser, J.; Leins, U.; Birbaumer, N.; Kübler, A. Automatic processing of self-regulation of slow cortical potentials: Evidence from brain-computer communication in paralysed patients. Clin. Neurophysiol. 2004, 115, 628–635. [Google Scholar] [CrossRef] [PubMed]
- Kübler, A.; Nijboer, F.; Mellinger, J.; Vaughan, T.M.; Pawelzik, H.; Schalk, G.; McFarland, D.J.; Birbaumer, N.; Wolpaw, J.R. Patients with ALS can use sensorimotor rhythms to operate a brain-computer interface. Neurology 2005, 64, 1775–1777. [Google Scholar] [CrossRef] [PubMed]
- Yang, Y.; Chevallier, S.; Wiart, J.; Bloch, I. Subject-specific time-frequency selection for multi-class motor imagery-based BCIs using few Laplacian EEG channels. Biomed. Signal Process. Control 2017, 38, 302–311. [Google Scholar] [CrossRef]
- Zhang, Y.; Zhou, G.; Jin, J.; Zhao, Q.; Wang, X.; Cichocki, A. Sparse Bayesian Classification of EEG for Brain-Computer Interface. IEEE Trans. Neural Netw. Learn. Syst. 2015, 27, 2256–2267. [Google Scholar] [CrossRef] [PubMed]
- Jiao, Y.; Zhang, Y.; Chen, X.; Yin, E.; Jin, J.; Wang, X.Y.; Cichocki, A. Sparse Group Representation Model for Motor Imagery EEG Classification. IEEE J. Biomed. Heal. Inform. 2018. [Google Scholar] [CrossRef]
- Zhang, Y.; Wang, Y.; Zhou, G.; Jin, J.; Wang, B.; Wang, X.; Cichocki, A. Multi-kernel extreme learning machine for EEG classification in brain-computer interfaces. Expert Syst. Appl. 2018, 96, 302–310. [Google Scholar] [CrossRef]
- Kübler, A.; Birbaumer, N. Brain-computer interfaces and communication in paralysis: Extinction of goal directed thinking in completely paralysed patients? Clin. Neurophysiol. 2008, 119, 2658–2666. [Google Scholar] [CrossRef] [PubMed]
- Gallegos-Ayala, G.; Furdea, A.; Takano, K.; Ruf, C.A.; Flor, H.; Birbaumer, N. Brain communication in a completely locked-in patient using bedside near-infrared spectroscopy. Neurology 2014, 82, 1930–1932. [Google Scholar] [CrossRef] [PubMed]
- Chaudhary, U.; Xia, B.; Silvoni, S.; Cohen, L.G.; Birbaumer, N. Brain–Computer Interface–Based Communication in the Completely Locked-In State. PLoS Biol. 2017, 15. [Google Scholar] [CrossRef] [PubMed]
- Pelc, A. Searching games with errors—Fifty years of coping with liars. Theor. Comput. Sci. 2002, 270, 71–109. [Google Scholar] [CrossRef]
- 20q.net. Available online: www.webcitation.org/70btN1OFO (accessed on 2 July 2018).
- Rényi, A. On a problem of information theory. MTA Mat. Kut. Int. Kozl. 1961, 6B, 505–516. [Google Scholar]
- Ulam, S.M. Adventures of a Mathematician; University of California Press: Berkeley, CA, USA, 1991; p. 384. ISBN 9780520071544. [Google Scholar]
- Jedynak, B.; Frazier, P.I.; Sznitman, R. Twenty questions with noise: Bayes optimal policies for entropy loss. J. Appl. Probab. 2012, 49, 114–136. [Google Scholar] [CrossRef]
- Kazemzadeh, A.; Lee, S.; Georgiou, P.G.; Narayanan, S.S. Emotion twenty questions: Toward a crowd-sourced theory of emotions. In Proceedings of the International Conference on Affective Computing and Intelligent Interaction, Memphis, TN, USA, 9–12 October 2011; Volume 6975 LNCS, pp. 1–10. [Google Scholar] [CrossRef]
- Tsiligkaridis, T.; Sadler, B.M.; Hero, A.O. Collaborative 20 Questions for Target Localization. IEEE Trans. Inf. Theory 2014, 60, 2233–2252. [Google Scholar] [CrossRef]
- Cicalese, F. Fault-Tolerant Search Algorithms; Monographs in Theoretical Computer Science; An EATCS Series; Springer: Berlin/Heidelberg, Germany, 2013; ISBN 9783642173264. [Google Scholar]
- Burgener, R. Artificial Neural Network Guessing Method and Game. U.S. Patent 2010/0311130 Al, 12 October 2006. [Google Scholar]
- Farwell, L.A.; Donchin, E. Talking off the top of your head: Toward a mental prosthesis utilizing event-related brain potentials. Electroencephalogr. Clin. Neurophysiol. 1988, 70, 510–523. [Google Scholar] [CrossRef]
- Rezeika, A.; Benda, M.; Stawicki, P.; Gembler, F.; Saboor, A.; Volosyak, I. Brain–Computer Interface Spellers: A Review. Brain Sci. 2018, 8, 57. [Google Scholar] [CrossRef] [PubMed]



| New Statements | Old Statements | |||
|---|---|---|---|---|
| 45 | 47 | |||
| Incorrect | Correct | |||
| 16 | 31 | |||
| 1st Estimation | 2nd Estimation | 3rd Estimation | ||
| 21 | 5 | 5 | ||
© 2018 by the authors. Licensee MDPI, Basel, Switzerland. This article is an open access article distributed under the terms and conditions of the Creative Commons Attribution (CC BY) license (http://creativecommons.org/licenses/by/4.0/).
Share and Cite
Tonin, A.; Birbaumer, N.; Chaudhary, U. A 20-Questions-Based Binary Spelling Interface for Communication Systems. Brain Sci. 2018, 8, 126. https://doi.org/10.3390/brainsci8070126
Tonin A, Birbaumer N, Chaudhary U. A 20-Questions-Based Binary Spelling Interface for Communication Systems. Brain Sciences. 2018; 8(7):126. https://doi.org/10.3390/brainsci8070126
Chicago/Turabian StyleTonin, Alessandro, Niels Birbaumer, and Ujwal Chaudhary. 2018. "A 20-Questions-Based Binary Spelling Interface for Communication Systems" Brain Sciences 8, no. 7: 126. https://doi.org/10.3390/brainsci8070126
APA StyleTonin, A., Birbaumer, N., & Chaudhary, U. (2018). A 20-Questions-Based Binary Spelling Interface for Communication Systems. Brain Sciences, 8(7), 126. https://doi.org/10.3390/brainsci8070126
