Adoption of Technology in Older Adults in Mexico City: An Approach from the Technology Acceptance Model
Abstract
1. Introduction
2. Technology Acceptance Model (TAM)
3. Related Works
4. Theoretical Framework
4.1. External Variables
4.1.1. Technology Anxiety
4.1.2. Social Influence
4.2. Perceived Usefulness
4.3. Perceived Ease of Use
4.4. Behavioral Intention to Use
4.5. Research Hypotheses
| Hypothesis | |
|---|---|
| H1 | Technology anxiety has a negative effect on perceived usefulness among older adults. |
| H2 | Technology anxiety has a negative effect on perceived ease of use among older adults. |
| H3 | Social influence has a positive effect on perceived usefulness among older adults. |
| H4 | Social influence has a positive effect on perceived ease of use among older adults. |
| H5 | Perceived usefulness has a positive effect on the intention of older adults to use technology. |
| H6 | Perceived ease of use has a positive impact on perceived usefulness for older adults. |
| H7 | Perceived ease of use has a positive impact on older adults’ intention to use technology. |
5. Materials and Methods
5.1. Data Collection
5.2. Instruments
5.3. Data Analyses
6. Results
6.1. Descriptive Results
6.2. Reliability and Validity
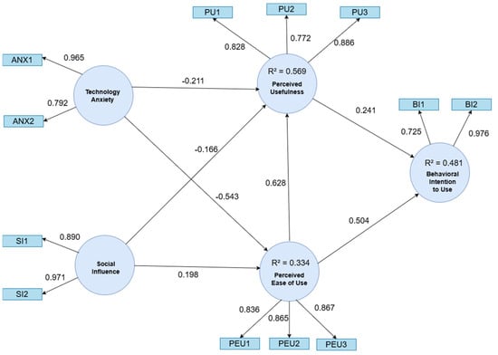
6.3. Causal Model
7. Discussion
7.1. Theoretical Contribution
7.2. Practical Contribution
8. Conclusions
Limitations and Directions for Future Research
Author Contributions
Funding
Informed Consent Statement
Data Availability Statement
Acknowledgments
Conflicts of Interest
Abbreviations
| TAM | Technology Acceptance Model. |
| ICT | Information and Communications Technologies. |
References
- Abad Alcala, L. Alfabetizacion Mediatica para la E-Inclusion de Personas Mayores; Dykinson: Madrid, Spain, 2017; ISBN 978-84-9148-233-8. [Google Scholar]
- Martínez Domínguez, M. Acceso y uso de tecnologías de la información y comunicación en México: Factores determinantes. PAAKAT Rev. Tecnol. Soc. 2018, 8. [Google Scholar] [CrossRef]
- Quinde Barcia, B.; Mosquera González, M.; Vázquez Martínez, A. Brecha Digital en Adultos Mayores: Accesibilidad Tecnológica y Redes Sociales. GIGAPP Estud. Work. Papers 2020, 7, 744–757. [Google Scholar]
- Asociación de Internet 19° Estudio sobre los hábitos de usuarios de internet en México 2023. 2023. Available online: https://www.asociaciondeinternet.mx/estudios/habitos-de-internet (accessed on 17 December 2024).
- Tello, E. Las tecnologías de la información y comunicaciones (TIC) y la brecha digital: Su impacto en la sociedad de México. Rev. Univ. Soc. Conocimiento 2007, 4. Available online: https://rusc.uoc.edu/rusc/ca/index.php/rusc/article/download/v4n2-tello/305-1221-2-PB.pdf (accessed on 17 December 2024).
- Choi, E.Y.; Kim, Y.; Chipalo, E.; Lee, H.Y. Does Perceived Ageism Widen the Digital Divide? And Does It Vary by Gender? Gerontologist 2020, 60, 1213–1223. [Google Scholar] [CrossRef]
- Martín Romero, A.M. La brecha digital generacional. Temas Laborales Rev. Andal. Trab. Bienestar Soc. 2020, 151, 77–93. [Google Scholar]
- Davis, F. Perceived Usefulness, Perceived Ease of Use, and User Acceptance of Information Technology. MIS Q. 1989, 13, 319. [Google Scholar] [CrossRef]
- Martín-García, A.V.; Redolat, R.; Pinazo-Hernandis, S. Factors Influencing Intention to Technological Use in Older Adults. The TAM Model Aplication. Res. Aging 2022, 44, 573–588. [Google Scholar] [CrossRef] [PubMed]
- Guner, H.; Acarturk, C. The Use and Acceptance of ICT by Senior Citizens: A Comparison of Technology Acceptance Model (TAM) for Elderly and Young Adults. Univ. Access Inf. Soc. 2020, 19, 311–330. [Google Scholar] [CrossRef]
- Yau, Y.; Hsiao, C.-H. The Technology Acceptance Model and Older Adults’ Exercise Intentions—A Systematic Literature Review. Geriatrics 2022, 7, 124. [Google Scholar] [CrossRef]
- Ajzen, I.; Fishbein, M. Understanding Attitudes and Predicting Social Behavior/Icek Ajzen, Martin Fishbein, Paperback ed.; Prentice-Hall: Englewood Cliffs, NJ, USA, 1980; ISBN 0-13-936443-9. [Google Scholar]
- Ajzen, I. The Theory of Planned Behavior. Organ. Behav. Hum. Decis. Process. 1991, 50, 179–211. [Google Scholar] [CrossRef]
- Venkatesh, V.; Morris, M.G.; Davis, G.B.; Davis, F.D. User Acceptance of Information Technology: Toward a Unified View. MIS Q. 2003, 27, 425–478. [Google Scholar] [CrossRef]
- Van Houwelingen, C.T.; Ettema, R.G.; Antonietti, M.G.; Kort, H.S. Understanding Older People’s Readiness for Receiving Telehealth: Mixed-Method Study. J. Med. Internet Res. 2018, 20, e123. [Google Scholar] [CrossRef] [PubMed]
- Chen, K.; Chan, A.H.S. Gerontechnology Acceptance by Elderly Hong Kong Chinese: A Senior Technology Acceptance Model (STAM). Ergonomics 2014, 57, 635–652. [Google Scholar] [CrossRef]
- Alexandru, A.; Coardos, D.; Tudora, E. Acceptance of the Technologies Deployed for the Development of Online Public Services and Systems Used by Elderly; IEEE: New York, NY, USA, 2019. [Google Scholar]
- Chen, Y.; Yuan, J.; Shi, L.; Zhou, J.; Wang, H.; Li, C.; Dong, E.; Zhao, L. Understanding the Role of Technology Anxiety in the Adoption of Digital Health Technologies (DHTs) by Older Adults with Chronic Diseases in Shanghai: An Extension of the Unified Theory of Acceptance and Use of Technology (UTAUT) Model. Healthcare 2024, 12, 1421. [Google Scholar] [CrossRef]
- Falk, M.A. Causes and Coping Strategies for Technology Anxiety Among the Elderly in the Digital Age. JRSSH 2024, 3, 6–11. [Google Scholar] [CrossRef]
- Sun, S.; Jiang, L.; Zhou, Y. Associations between Perceived Usefulness and Willingness to Use Smart Healthcare Devices among Chinese Older Adults: The Multiple Mediating Effect of Technology Interactivity and Technology Anxiety. Digit. Health 2024, 10, 20552076241254194. [Google Scholar] [CrossRef]
- Felber, N.A.; Lipworth, W.; Tian, Y.J.A.; Roulet Schwab, D.; Wangmo, T. Informing Existing Technology Acceptance Models: A Qualitative Study with Older Persons and Caregivers. Eur. J. Ageing 2024, 21, 12. [Google Scholar] [CrossRef]
- Lu, C.-C.; Tsai-Lin, T.-F. Are Older Adults Special in Adopting Public eHealth Service Initiatives? The Modified Model of UTAUT. SAGE Open 2024, 14, 21582440241228639. [Google Scholar] [CrossRef]
- Jang, H.-W.; Moon, C.; Jung, H.S.; Cho, M.; Bonn, M.A. Normative and Informational Social Influence Affecting Digital Technology Acceptance of Senior Restaurant Diners: A Technology Learning Perspective. Int. J. Hosp. Manag. 2024, 116, 103626. [Google Scholar] [CrossRef]
- Toros, E.; Asiksoy, G.; Sürücü, L. Refreshment Students’ Perceived Usefulness and Attitudes towards Using Technology: A Moderated Mediation Model. Humanit. Soc. Sci. Commun. 2024, 11, 333. [Google Scholar] [CrossRef]
- González, J.G.; Martínez-Sala, A.M.; Ramos-Soler, I.; Saucedo, N.L.S. eSalud para adultos mayores: Un análisis de la adopción de tecnologías en la prevención y control de enfermedades. Conexión 2024, 19–44. [Google Scholar] [CrossRef]
- Gutierrez, A.; Santana, P.; Gaytan, L.; Rodriguez, M. Evaluación TAM de una plataforma iTV de ayuda a los adultos mayores. In Interacción Humano-Computadora y sus Avances en Investigación en México; Instituto Tecnológico de Sonora: México, Mexico, 2019; Available online: https://www.pedrosantana.mx/papers/_gutierrez_mexihc2014.pdf (accessed on 17 December 2024).
- Jøranson, N.; Zechner, M.; Korkmaz Yaylagul, N.; Efthymiou, A.; Silva, R. Experienced Barriers in the Use of ICT for Social Interaction in Older Adults Ageing in Place: A Qualitative Systematic Review Protocol (SYSR-D-22-00848). Syst. Rev. 2023, 12, 192. [Google Scholar] [CrossRef]
- Tsai, T.-H.; Lin, W.-Y.; Chang, Y.-S.; Chang, P.-C.; Lee, M.-Y. Technology Anxiety and Resistance to Change Behavioral Study of a Wearable Cardiac Warming System Using an Extended TAM for Older Adults. PLoS ONE 2020, 15, e0227270. [Google Scholar] [CrossRef] [PubMed]
- Olschewski, M.; Renken, U.B.; Bullinger, A.C.; Möslein, K.M. Möslein Are You Ready to Use? Assessing the Meaning of Social Influence and Technology Readiness in Collaboration Technology Adoption. In Proceedings of the 2013 46th Hawaii International Conference on System Sciences, Wailea, HI, USA, 7–10 January 2013; pp. 620–629. [Google Scholar]
- Choudrie, J.; Pheeraphuttranghkoon, S.; Davari, S. The Digital Divide and Older Adult Population Adoption, Use and Diffusion of Mobile Phones: A Quantitative Study. Inf. Syst. Front. 2020, 22, 673–695. [Google Scholar] [CrossRef]
- Hoque, R.; Sorwar, G. Understanding Factors Influencing the Adoption of mHealth by the Elderly: An Extension of the UTAUT Model. Int. J. Med. Inform. 2017, 101, 75–84. [Google Scholar] [CrossRef]
- Shin, H.R.; Um, S.R.; Yoon, H.J.; Choi, E.Y.; Shin, W.C.; Lee, H.Y.; Kim, Y.S. Comprehensive Senior Technology Acceptance Model of Daily Living Assistive Technology for Older Adults With Frailty: Cross-Sectional Study. J. Med. Internet Res. 2023, 25, e41935. [Google Scholar] [CrossRef]
- Ma, Q.; Chan, A.H.S.; Teh, P.-L. Insights into Older Adults’ Technology Acceptance through Meta-Analysis. Int. J. Hum. Comput. Interact. 2021, 37, 1049–1062. [Google Scholar] [CrossRef]
- Zin, K.S.; Kim, S.; Kim, H.-S.; Feyissa, I.F. A Study on Technology Acceptance of Digital Healthcare among Older Korean Adults Using Extended Tam (Extended Technology Acceptance Model). Adm. Sci. 2023, 13, 42. [Google Scholar] [CrossRef]
- Aguilar-Flores, S.M.; Chiang-Vega, M.M.; Aguilar-Flores, S.M.; Chiang-Vega, M.M. Factores que determinan el uso de las TIC en adultos mayores de Chile. Rev. Científica 2020, 296–308. [Google Scholar] [CrossRef]
- Dogruel, L.; Joeckel, S.; Bowman, N.D. The Use and Acceptance of New Media Entertainment Technology by Elderly Users: Development of an Expanded Technology Acceptance Model. Behav. Inf. Technol. 2015, 34, 1052–1063. [Google Scholar] [CrossRef]
- Hernández Sampieri, R.; Fernández Collado, C.; Baptista Lucio, M.d.P. Metodología de La Investigación, 6th ed.; McGraw-Hill/Interamericana Editores: New York, NY, USA, 2014; ISBN 978-1-4562-2396-0. [Google Scholar]
- Wang, J.; Wang, X. Structural Equation Modeling: Applications Using Mplus, 2nd ed.; John Wiley & Sons: Hoboken, NJ, USA, 2012; ISBN 978-1-119-97829-9. [Google Scholar]
- Stewart, L. Método de muestreo por conveniencia en la investigación. Available online: https://atlasti.com/es/research-hub/muestreo-de-conveniencia (accessed on 7 May 2025).
- Bornstein, M.H.; Jager, J.; Putnick, D.L. Sampling in Developmental Science: Situations, Shortcomings, Solutions, and Standards. Dev. Rev. 2013, 33, 357–370. [Google Scholar] [CrossRef] [PubMed]
- Creswell, J.W.; Creswell, J.D. Research Design: Qualitative, Quantitative, and Mixed Methods Approaches; SAGE Publications: Thousand Oaks, CA, USA, 2017; ISBN 978-1-5063-8669-0. [Google Scholar]
- Flick, U. Doing Triangulation and Mixed Methods; SAGE Publications Ltd.: Thousand Oaks, CA, USA, 2018; ISBN 978-1-5297-1663-4. [Google Scholar]
- Venkatesh, V.; Davis, F. A Theoretical Extension of the Technology Acceptance Model: Four Longitudinal Field Studies. Manag. Sci. 2000, 46, 186–204. [Google Scholar] [CrossRef]
- Venkatesh, V.; Bala, H. Technology Acceptance Model 3 and a Research Agenda on Interventions. Decis. Sci. 2008, 39, 273–315. [Google Scholar] [CrossRef]
- Oviedo, H.; Campo-Arias, A. Metodología de Investigación y Lectura Crítica de Estudios Aproximación al Uso Del Coeficiente Alfa. Rev. Colomb. Psiquiatr. 2005, XXXIV. Available online: https://www.redalyc.org/pdf/806/80634409.pdf (accessed on 17 December 2024).
- Fornell, C.; Larcker, D.F. Evaluating Structural Equation Models with Unobservable Variables and Measurement Error. J. Mark. Res. 1981, 18, 39–50. [Google Scholar] [CrossRef]
- Chin, W.; Marcoulides, G. The Partial Least Squares Approach to Structural Equation Modeling. Mod. Methods Bus. Res. 1998, 295, 295–336. [Google Scholar]
- Hair, J.F.; Hult, G.T.M.; Ringle, C.M.; Sarstedt, M. A Primer on Partial Least Squares Structural Equation Modeling (PLS-SEM), 3rd ed.; Sage Publications: Thousand Oaks, CA, USA, 2022. [Google Scholar]
- Nunnally, J.C.; Bernstein, I.H. Psychometric Theory; McGraw-Hill Companies, Incorporated: New York, NY, USA, 1994; ISBN 978-0-07-047849-7. [Google Scholar]
- Hu, L.; Bentler, P.M. Cutoff Criteria for Fit Indexes in Covariance Structure Analysis: Conventional Criteria versus New Alternatives. Struct. Equ. Model. Multidiscip. J. 1999, 6, 1–55. [Google Scholar] [CrossRef]
- Henseler, J.; Ringle, C.M.; Sarstedt, M. A New Criterion for Assessing Discriminant Validity in Variance-Based Structural Equation Modeling. J. Acad. Mark. Sci. 2015, 43, 115–135. [Google Scholar] [CrossRef]
- Alcalá, M.G. Retos Del Derecho de Acceso a Las Tecnologías de La Información y Comunicación Para La Alfabetización y Aprendizaje Digital En México Durante El COVID-19. Ius Comitialis 2020, 3, 7–35. [Google Scholar] [CrossRef]
- Alva de la Selva, A.R. Escenarios y desafíos de la ciudadanía digital en México. Rev. Mex. Ciencias Políticas Soc. 2020, LXV, 81–105. [Google Scholar] [CrossRef]
- Lezama Ojeda, A.; Orizaga Trejo, J.A. Superando El Desafío de La Última Milla y La Brecha Digital: Perspectivas Para México En El Horizonte 2030. Ciencia Latina 2024, 8, 1433–1457. [Google Scholar] [CrossRef]
- Chávez Ángeles, M.G.; Sánchez Medina, P.S. Las tecnologías de la información y comunicación (TIC) como recurso común: Coordinación, competencia y brecha digital en ocho municipios de Oaxaca. Gestión Política Pública 2013, 137–170. [Google Scholar]
- Sunkel, G.; Ullmann, H. Las personas mayores de América Latina en la era digital: Superación de la brecha digital. Revista CEPAL 2019, 2019, 243–268. [Google Scholar] [CrossRef]




| Construct | Code | Items | Reference |
|---|---|---|---|
| Anxiety | ANX1 | I feel apprehensive about using ICT | Venkatesh et al. [14] |
| ANX2 | It scares me to think that I could lose a lot of information using ICT by hitting the wrong key. | ||
| Social Influence | IS1 | People who are important to me think that I should use ICT | Venkatesh et al. [14] |
| IS2 | People whose opinions are valuable to me prefer that I use ICT | ||
| Perceived Usefulness | PU1 | Using ICT in my job would increase my productivity. | Davis [8] Venkatesh & Davis [43] Venkatesh et al. [14] |
| PU2 | Using ICT would improve my job performance. | ||
| PU3 | I would find ICT useful in my activities. | ||
| Perceived Ease of Use | PEU1 | Learning to operate ICT would be easy for me. | Davis [8] Venkatesh & Davis [43] Venkatesh et al. [14] |
| PEU 2 | I would find it easy to get ICT to do what i want it to do. | ||
| PEU 3 | I find ICT easy to use. | ||
| Behavioral intention to use | IU1 | Assuming I have access to ICT, I intend to use it. | Davis [8] Venkatesh & Davis [43] Venkatesh & Bala [44] |
| IU2 | Given that I have access to ICT, I predict that I would use it. |
| Latent Factor | Cronbach’s alpha (A) | Composite Reliability (CR) | Average Variance Extracted (AVE) | Observed Variable | Factor Loading | Media | Standard Deviation |
|---|---|---|---|---|---|---|---|
| Anxiety | 0.753 | 0.875 | 0.779 | ANX1 | 0.965 | 0.966 | 0.013 |
| ANX2 | 0.792 | 0.787 | 0.071 | ||||
| Social Influence | 0.860 | 0.929 | 0.867 | IS1 | 0.890 | 0.881 | 0.104 |
| IS2 | 0.971 | 0.956 | 0.066 | ||||
| Perceived Usefulness | 0.775 | 0.869 | 0.689 | PU1 | 0.828 | 0.827 | 0.040 |
| PU2 | 0.772 | 0.778 | 0.054 | ||||
| PU3 | 0.886 | 0.883 | 0.038 | ||||
| Perceived Ease of Use | 0.818 | 0.892 | 0.733 | PEU1 | 0.836 | 0.839 | 0.032 |
| PEU 2 | 0.865 | 0.865 | 0.034 | ||||
| PEU 3 | 0.867 | 0.865 | 0.025 | ||||
| Behavioral intention to use | 0.716 | 0.847 | 0.739 | IU1 | 0.725 | 0.701 | 0.143 |
| IU2 | 0.976 | 0.976 | 0.011 |
| Anxiety | Social Influence | Perceived Usefulness Utilidad | Perceived Ease of Use Facilidad | Behavioral Intention to Use | |
| Anxiety | 0.883 | ||||
| Social Influence | −0.002 | 0.931 | |||
| Perceived Usefulness | −0.552 | −0.040 | 0.830 | ||
| Perceived Ease of Use | −0.543 | 0.199 | 0.710 | 0.856 | |
| Behavioral intention to use | −0.432 | 0.248 | 0.597 | 0.673 | 0.860 |
| Causal Relationship (Path) | Coef β | Hypothesis |
|---|---|---|
| ANX → PU | β = −0.158 | H1 = Accepted |
| ANX → PEOU | β = −0.567 | H2 = Accepted |
| SI → PU | β = −0.160 | H3 = Rejected |
| SI → PEOU | β = 0.249 | H4 = Accepted |
| PU → BI | β = 0.240 | H5 = Accepted |
| PEOU → PU | β = 0.655 | H6 = Accepted |
| PEOU → BI | β = 0.504 | H7 = Accepted |
| Causal Relationship (Path) | f2 Value | Effect Size |
|---|---|---|
| ANX → PU | 0.072 | Small |
| ANX → PEOU | 0.442 | Large |
| SI → PU | 0.060 | Small |
| SI → PEOU | 0.059 | Small |
| PU → BI | 0.055 | Small |
| PEOU → PU | 0.610 | Large |
| PEOU → BI | 0.241 | Medium |
| Fit Index | Value |
|---|---|
| SRMR (Standardized Root Mean Square Residual) | 0.20 |
| NFI (Normed Fit Index) | 0.552 |
| Chi-square (χ2) | 262.397 |
| d_ULS | 1.396 |
| d_G | 0.728 |
Disclaimer/Publisher’s Note: The statements, opinions and data contained in all publications are solely those of the individual author(s) and contributor(s) and not of MDPI and/or the editor(s). MDPI and/or the editor(s) disclaim responsibility for any injury to people or property resulting from any ideas, methods, instructions or products referred to in the content. |
© 2025 by the authors. Licensee MDPI, Basel, Switzerland. This article is an open access article distributed under the terms and conditions of the Creative Commons Attribution (CC BY) license (https://creativecommons.org/licenses/by/4.0/).
Share and Cite
De la Peña-López, I.J.; Acosta-Gonzaga, E. Adoption of Technology in Older Adults in Mexico City: An Approach from the Technology Acceptance Model. Brain Sci. 2025, 15, 632. https://doi.org/10.3390/brainsci15060632
De la Peña-López IJ, Acosta-Gonzaga E. Adoption of Technology in Older Adults in Mexico City: An Approach from the Technology Acceptance Model. Brain Sciences. 2025; 15(6):632. https://doi.org/10.3390/brainsci15060632
Chicago/Turabian StyleDe la Peña-López, Itzel Julieta, and Elizabeth Acosta-Gonzaga. 2025. "Adoption of Technology in Older Adults in Mexico City: An Approach from the Technology Acceptance Model" Brain Sciences 15, no. 6: 632. https://doi.org/10.3390/brainsci15060632
APA StyleDe la Peña-López, I. J., & Acosta-Gonzaga, E. (2025). Adoption of Technology in Older Adults in Mexico City: An Approach from the Technology Acceptance Model. Brain Sciences, 15(6), 632. https://doi.org/10.3390/brainsci15060632

