The Endothelial Cell-Related Genes EIF1 and HSPA1B Contribute to the Pathogenesis of Alzheimer’s Disease by Modulating Peripheral Immunoinflammatory Responses
Abstract
1. Introduction
2. Materials and Methods
2.1. Data Acquisition
2.2. Single-Cell Sequencing Analysis
2.3. Contribution of Each Cell Subpopulation to AD
2.4. Functional Analysis of Significant Genes
2.5. Identifying Key Genes for AD by Machine Learning Algorithms
2.6. Transcriptional Regulation Analysis of AD Key Genes
2.7. Enrichment Analysis of AD Key Gene-Related Pathways
2.8. Immune Cell Infiltration and Correlation Analysis
2.9. Gene Expression and Cognitive Correlation Analysis Across AD Continuum
2.10. Statistical Analysis
3. Results
3.1. ECs Are the Most Significant Contributors to AD Among All Cell Subpopulations in the Brain
3.2. Identification of EC-Related EIF1 and HSPA1B as Key Genes in AD Progression
3.3. Transcriptional Regulation and Enriched Signaling Pathways of EIF1 and HSPA1B in AD
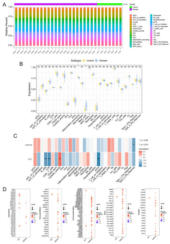
3.4. Immune Infiltration Analysis Highlights Interactions of EC-Related Genes EIF1 and HSPA1B with Peripheral Immunoinflammatory Processes in AD
3.5. Dynamic Expression Patterns of EIF1 and HSPA1B in Peripheral Blood and Their Association with Cognitive Functions of AD Clinical Continuum Patients
4. Discussion
5. Conclusions
Supplementary Materials
Author Contributions
Funding
Institutional Review Board Statement
Informed Consent Statement
Data Availability Statement
Conflicts of Interest
References
- Jiang, T.; Yu, J.T.; Tian, Y.; Tan, L. Epidemiology and Etiology of Alzheimer’s disease: From Genetic to Non- Genetic Factors. Curr. Alzheimer Res. 2013, 10, 852–867. [Google Scholar] [CrossRef]
- Manckoundia, P.; Vovelle, J.; Cancemi, S.; Mahmoudi, R.; Renoncourt, T. Movement Disorders that Occurred as Late Manifestations of Alzheimer’s Disease Controlled by a Low dose of Carbamazepine. Eur. J. Case Rep. Intern. Med. 2024, 11, 004943. [Google Scholar] [CrossRef]
- Liu, E.; Zhang, Y.; Wang, J.-Z. Updates in Alzheimer’s disease: From basic research to diagnosis and therapies. Transl. Neurodegener. 2024, 13, 45. [Google Scholar] [CrossRef]
- Zhang, S.; Gao, Z.; Feng, L.; Li, M. Prevention and Treatment Strategies for Alzheimer’s Disease: Focusing on Microglia and Astrocytes in Neuroinflammation. J. Inflamm. Res. 2024, 17, 7235–7259. [Google Scholar] [CrossRef]
- Fu, X.X.; Huang, Z.H.; Wang, S.Y.; Qi, J.W.; Luo, Z.J.; E, Y.; Zhang, Y.D.; Jiang, T. Knockdown of TREML2 Alleviates Neuropathological Hallmarks and Cognitive Deficiency in a Model of Sporadic Alzheimer’s Disease. J. Inflamm. Res. 2024, 17, 10471–10478. [Google Scholar] [CrossRef] [PubMed]
- Wang, S.Y.; Fu, X.X.; Duan, R.; Wei, B.; Cao, H.M.; Yan, E.; Chen, S.Y.; Zhang, Y.D.; Jiang, T. The Alzheimer’s disease-associated gene TREML2 modulates inflammation by regulating microglia polarization and NLRP3 inflammasome activation. Neural Regen. Res. 2023, 18, 434–438. [Google Scholar] [CrossRef]
- Swann, P.; Mirza-Davies, A.; O’Brien, J. Associations Between Neuropsychiatric Symptoms and Inflammation in Neurodegenerative Dementia: A Systematic Review. J. Inflamm. Res. 2024, 17, 6113–6141. [Google Scholar] [CrossRef] [PubMed]
- Swardfager, W.; Lanctôt, K.; Rothenburg, L.; Wong, A.; Cappell, J.; Herrmann, N. A meta-analysis of cytokines in Alzheimer’s disease. Biol. Psychiatry 2010, 68, 930–941. [Google Scholar] [CrossRef] [PubMed]
- Amersfoort, J.; Eelen, G.; Carmeliet, P. Immunomodulation by endothelial cells—Partnering up with the immune system? Nat. Rev. Immunol. 2022, 22, 576–588. [Google Scholar] [CrossRef] [PubMed]
- Gasparotto, J.; Ribeiro, C.T.; da Rosa-Silva, H.T.; Bortolin, R.C.; Rabelo, T.K.; Peixoto, D.O.; Moreira, J.C.F.; Gelain, D.P. Systemic Inflammation Changes the Site of RAGE Expression from Endothelial Cells to Neurons in Different Brain Areas. Mol. Neurobiol. 2019, 56, 3079–3089. [Google Scholar] [CrossRef]
- Luquez, T.; Gaur, P.; Kosater, I.M.; Lam, M.; Lee, D.I.; Mares, J.; Paryani, F.; Yadav, A.; Menon, V. Cell type-specific changes identified by single-cell transcriptomics in Alzheimer’s disease. Genome Med. 2022, 14, 136. [Google Scholar] [CrossRef] [PubMed]
- Jiang, Y.; Zhou, X.; Wong, H.Y.; Ouyang, L.; Ip, F.C.F.; Chau, V.M.N.; Lau, S.F.; Wu, W.; Wong, D.Y.K.; Seo, H.; et al. An IL1RL1 genetic variant lowers soluble ST2 levels and the risk effects of APOE-ε4 in female patients with Alzheimer’s disease. Nat. Aging 2022, 2, 616–634. [Google Scholar] [CrossRef] [PubMed]
- Lau, S.F.; Cao, H.; Fu, A.K.Y.; Ip, N.Y. Single-nucleus transcriptome analysis reveals dysregulation of angiogenic endothelial cells and neuroprotective glia in Alzheimer’s disease. Proc. Natl. Acad. Sci. USA 2020, 117, 25800–25809. [Google Scholar] [CrossRef] [PubMed]
- Gu, Y.; Chen, N.; Zhu, L.; Chen, X.; Jiang, T.; Zhang, Y. Whole Transcriptome Sequencing of Peripheral Blood Identifies the Alzheimer’s Disease-Related circRNA-miRNA-lncRNA Pathway. Curr. Neurovascular Res. 2024, 21, 184–197. [Google Scholar] [CrossRef]
- Jin, K.; Gao, S.; Yang, P.; Guo, R.; Li, D.; Zhang, Y.; Lu, X.; Fan, G.; Fan, X. Single-Cell RNA Sequencing Reveals the Temporal Diversity and Dynamics of Cardiac Immunity after Myocardial Infarction. Small Methods 2022, 6, e2100752. [Google Scholar] [CrossRef] [PubMed]
- Subramanian, A.; Tamayo, P.; Mootha, V.K.; Mukherjee, S.; Ebert, B.L.; Gillette, M.A.; Paulovich, A.; Pomeroy, S.L.; Golub, T.R.; Lander, E.S.; et al. Gene set enrichment analysis: A knowledge-based approach for interpreting genome-wide expression profiles. Proc. Natl. Acad. Sci. USA 2005, 102, 15545–15550. [Google Scholar] [CrossRef] [PubMed]
- Liberzon, A.; Birger, C.; Thorvaldsdóttir, H.; Ghandi, M.; Mesirov, J.P.; Tamayo, P. The Molecular Signatures Database (MSigDB) hallmark gene set collection. Cell Syst. 2015, 1, 417–425. [Google Scholar] [CrossRef] [PubMed]
- He, Y.; Jiang, Z.; Chen, C.; Wang, X. Classification of triple-negative breast cancers based on Immunogenomic profiling. J. Exp. Clin. Cancer Res. CR 2018, 37, 327. [Google Scholar] [CrossRef] [PubMed]
- Ru, B.; Wong, C.N.; Tong, Y.; Zhong, J.Y.; Zhong, S.S.W.; Wu, W.C.; Chu, K.C.; Wong, C.Y.; Lau, C.Y.; Chen, I.; et al. TISIDB: An integrated repository portal for tumor–immune system interactions. Bioinformatics 2019, 35, 4200–4202. [Google Scholar] [CrossRef] [PubMed]
- Custodia, A.; Aramburu-Núñez, M.; Rodríguez-Arrizabalaga, M.; Pías-Peleteiro, J.M.; Vázquez-Vázquez, L.; Camino-Castiñeiras, J.; Aldrey, J.M.; Castillo, J.; Ouro, A.; Sobrino, T.; et al. Biomarkers Assessing Endothelial Dysfunction in Alzheimer’s Disease. Cells 2023, 12, 962. [Google Scholar] [CrossRef] [PubMed]
- Bryant, A.; Li, Z.; Jayakumar, R.; Serrano-Pozo, A.; Woost, B.; Hu, M.; Woodbury, M.E.; Wachter, A.; Lin, G.; Kwon, T.; et al. Endothelial Cells Are Heterogeneous in Different Brain Regions and Are Dramatically Altered in Alzheimer’s Disease. J. Neurosci. Off. J. Soc. Neurosci. 2023, 43, 4541–4557. [Google Scholar] [CrossRef] [PubMed]
- Tsartsalis, S.; Sleven, H.; Fancy, N.; Wessely, F.; Smith, A.M.; Willumsen, N.; Cheung, T.K.D.; Rokicki, M.J.; Chau, V.; Ifie, E.; et al. A single nuclear transcriptomic characterisation of mechanisms responsible for impaired angiogenesis and blood-brain barrier function in Alzheimer’s disease. Nat. Commun. 2024, 15, 2243. [Google Scholar] [CrossRef]
- Kelleher, R.J.; Soiza, R.L. Evidence of endothelial dysfunction in the development of Alzheimer’s disease: Is Alzheimer’s a vascular disorder? Am. J. Cardiovasc. Dis. 2013, 3, 197–226. [Google Scholar] [PubMed]
- Grosely, R.; Alvarado, C.; Ivanov, I.P.; Nicholson, O.B.; Puglisi, J.D.; Dever, T.E.; Lapointe, C.P. eIF1 and eIF5 dynamically control translation start site fidelity. bioRxiv 2024. [Google Scholar] [CrossRef]
- Smukowski, S.N.; Danyko, C.; Somberg, J.; Kaufman, E.J.; Course, M.M.; Postupna, N.; Barker-Haliski, M.; Keene, C.D.; Valdmanis, P.N. mRNA and circRNA mislocalization to synapses are key features of Alzheimer’s disease. PLoS Genet. 2024, 20, e1011359. [Google Scholar] [CrossRef] [PubMed]
- Ximerakis, M.; Lipnick, S.L.; Innes, B.T.; Simmons, S.K.; Adiconis, X.; Dionne, D.; Mayweather, B.A.; Nguyen, L.; Niziolek, Z.; Ozek, C.; et al. Single-cell transcriptomic profiling of the aging mouse brain. Nat. Neurosci. 2019, 22, 1696–1708. [Google Scholar] [CrossRef]
- Ikwegbue, P.C.; Masamba, P.; Oyinloye, B.E.; Kappo, A.P. Roles of Heat Shock Proteins in Apoptosis, Oxidative Stress, Human Inflammatory Diseases, and Cancer. Pharmaceuticals 2017, 11, 2. [Google Scholar] [CrossRef]
- Bornhorst, J.A.; Algeciras-Schimnich, A. Proteomic Identification of Plasma Proteins Associated with Future Dementia Development. Clin. Chem. 2024, 70, 1092–1095. [Google Scholar] [CrossRef]
- Clarimón, J.; Bertranpetit, J.; Boada, M.; Tàrraga, L.; Comas, D. HSP70-2 (HSPA1B) is associated with noncognitive symptoms in late-onset Alzheimer’s disease. J. Geriatr. Psychiatry Neurol. 2003, 16, 146–150. [Google Scholar] [CrossRef] [PubMed]
- Sun, N.; Akay, L.A.; Murdock, M.H.; Park, Y.; Galiana-Melendez, F.; Bubnys, A.; Galani, K.; Mathys, H.; Jiang, X.; Ng, A.P.; et al. Single-nucleus multiregion transcriptomic analysis of brain vasculature in Alzheimer’s disease. Nat. Neurosci. 2023, 26, 970–982. [Google Scholar] [CrossRef]
- Kubat Oktem, E. Biomarkers of Alzheimer’s Disease Associated with Programmed Cell Death Reveal Four Repurposed Drugs. J. Mol. Neurosci. MN 2024, 74, 51. [Google Scholar] [CrossRef]
- Mohammadi, A.; Mohammadi, M.; Almasi-Dooghaee, M.; Mirmosayyeb, O. Neutrophil to lymphocyte ratio in Alzheimer’s disease: A systematic review and meta-analysis. PLoS ONE 2024, 19, e0305322. [Google Scholar] [CrossRef] [PubMed]
- Wang, S.; Qaisar, U.; Yin, X.; Grammas, P. Gene expression profiling in Alzheimer’s disease brain microvessels. J. Alzheimer’s Dis. JAD 2012, 31, 193–205. [Google Scholar] [CrossRef] [PubMed]
- Yang, A.C.; Vest, R.T.; Kern, F.; Lee, D.P.; Agam, M.; Maat, C.A.; Losada, P.M.; Chen, M.B.; Schaum, N.; Khoury, N.; et al. A human brain vascular atlas reveals diverse mediators of Alzheimer’s risk. Nature 2022, 603, 885–892. [Google Scholar] [CrossRef] [PubMed]
- Khan, S.Y.; Awad, E.M.; Oszwald, A.; Mayr, M.; Yin, X.; Waltenberger, B.; Stuppner, H.; Lipovac, M.; Uhrin, P.; Breuss, J.M. Premature senescence of endothelial cells upon chronic exposure to TNFα can be prevented by N-acetyl cysteine and plumericin. Sci. Rep. 2017, 7, 39501. [Google Scholar] [CrossRef]
- Wan, W.; Cao, L.; Liu, L.; Zhang, C.; Kalionis, B.; Tai, X.; Li, Y.; Xia, S. Abeta(1-42) oligomer-induced leakage in an in vitro blood-brain barrier model is associated with up-regulation of RAGE and metalloproteinases, and down-regulation of tight junction scaffold proteins. J. Neurochem. 2015, 134, 382–393. [Google Scholar] [CrossRef]





Disclaimer/Publisher’s Note: The statements, opinions and data contained in all publications are solely those of the individual author(s) and contributor(s) and not of MDPI and/or the editor(s). MDPI and/or the editor(s) disclaim responsibility for any injury to people or property resulting from any ideas, methods, instructions or products referred to in the content. |
© 2025 by the authors. Licensee MDPI, Basel, Switzerland. This article is an open access article distributed under the terms and conditions of the Creative Commons Attribution (CC BY) license (https://creativecommons.org/licenses/by/4.0/).
Share and Cite
Gu, Y.; Chen, N.; Qi, J.; Zhu, L.; Chen, X.; Wang, F.; Zhang, Y.; Jiang, T. The Endothelial Cell-Related Genes EIF1 and HSPA1B Contribute to the Pathogenesis of Alzheimer’s Disease by Modulating Peripheral Immunoinflammatory Responses. Brain Sci. 2025, 15, 205. https://doi.org/10.3390/brainsci15020205
Gu Y, Chen N, Qi J, Zhu L, Chen X, Wang F, Zhang Y, Jiang T. The Endothelial Cell-Related Genes EIF1 and HSPA1B Contribute to the Pathogenesis of Alzheimer’s Disease by Modulating Peripheral Immunoinflammatory Responses. Brain Sciences. 2025; 15(2):205. https://doi.org/10.3390/brainsci15020205
Chicago/Turabian StyleGu, Yucheng, Nihong Chen, Jingwen Qi, Lin Zhu, Xiangliang Chen, Feng Wang, Yingdong Zhang, and Teng Jiang. 2025. "The Endothelial Cell-Related Genes EIF1 and HSPA1B Contribute to the Pathogenesis of Alzheimer’s Disease by Modulating Peripheral Immunoinflammatory Responses" Brain Sciences 15, no. 2: 205. https://doi.org/10.3390/brainsci15020205
APA StyleGu, Y., Chen, N., Qi, J., Zhu, L., Chen, X., Wang, F., Zhang, Y., & Jiang, T. (2025). The Endothelial Cell-Related Genes EIF1 and HSPA1B Contribute to the Pathogenesis of Alzheimer’s Disease by Modulating Peripheral Immunoinflammatory Responses. Brain Sciences, 15(2), 205. https://doi.org/10.3390/brainsci15020205

