Neuromodulatory Effects of Alternating Current Electroacupuncture on PTSD-like Behaviors via Gut-Brain Axis Communication
Abstract
1. Introduction
2. Methods
2.1. Animals
2.2. Preparation of PTSD Model
2.3. Treatment Protocol
2.4. Behavioral Tests
2.5. Histopathological Morphology
2.6. Immunofluorescence (IF)
2.7. Fecal DNA Extraction and 16S rRNA Sequencing
2.8. Statistical Analysis
3. Results
3.1. Alternating Current Electroacupuncture Alleviates PTSD-like Behaviors in Rats
3.2. Histopathologic Staining Assessment of the Effects of AC on the Brain
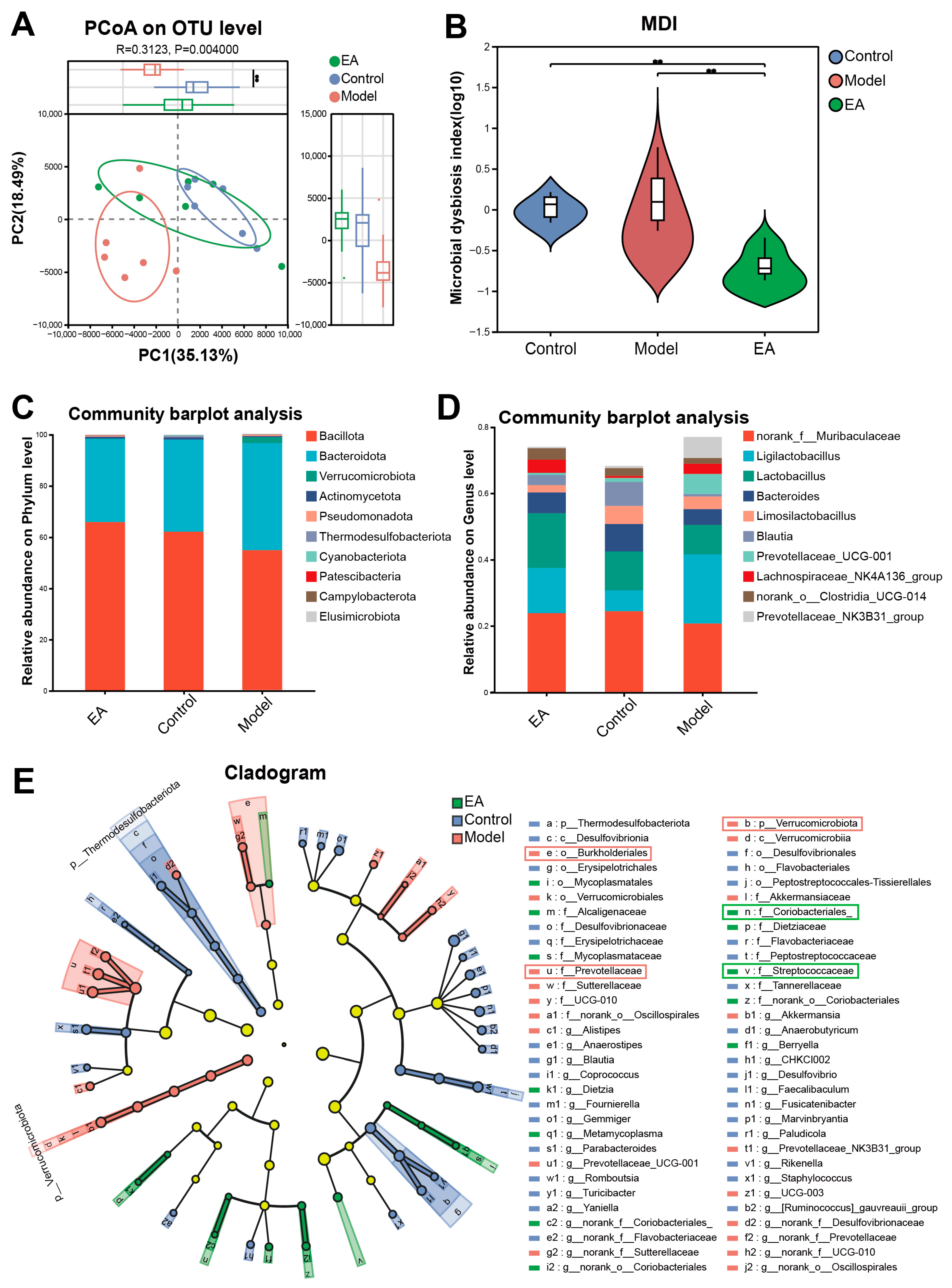
3.3. AC Modulates Alpha Diversity and Core OTU Composition in PTSD Rats
3.4. AC Restructures Microbial Communities and Biomarker Profiles
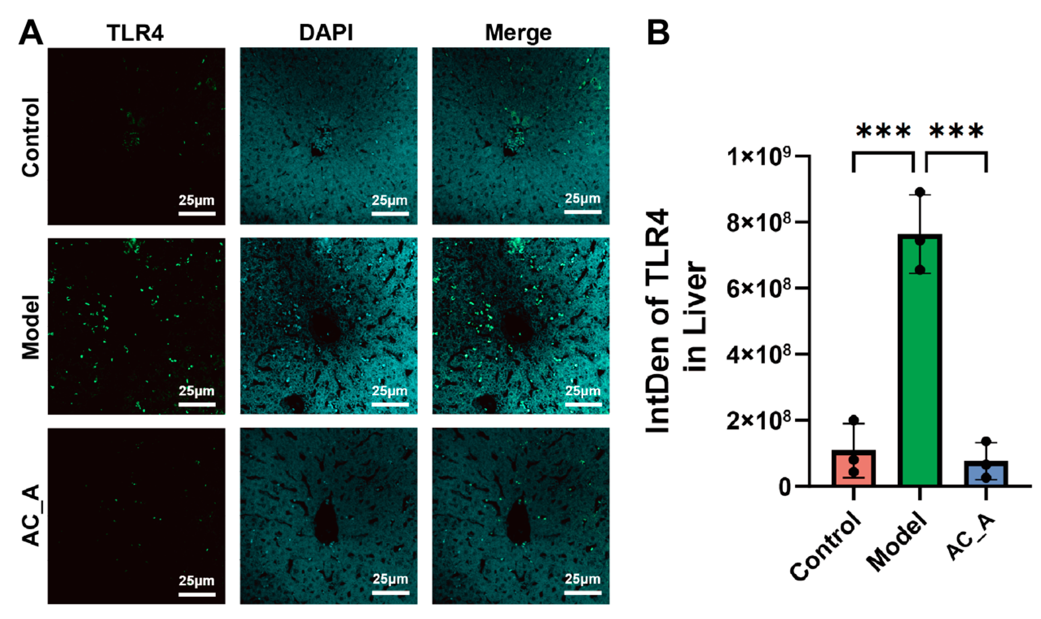
3.5. AC Reduces TLR4 Expression in Liver
4. Discussion
5. Conclusions
Supplementary Materials
Author Contributions
Funding
Institutional Review Board Statement
Informed Consent Statement
Data Availability Statement
Acknowledgments
Conflicts of Interest
Abbreviations
| PTSD | Post-traumatic stress disorder |
| EA | Electroacupuncture |
| AC-EA | Alternating current electroacupuncture |
| OFT | Open field test |
| EPM | Elevated plus maze |
| DC | Direct current |
| AC | Alternating current |
| HPA | Hypothalamic–pituitary–adrenal |
| HE | Hematoxylin and eosin |
| IF | Immunofluorescence |
| OTUs | Operational taxonomic units |
| PCoA | Principal coordinate analysis |
| MDI | Microbial dysbiosis index |
| VTA | Ventral tegmental area |
| SCFA | Short-chain fatty acid |
| LPS | Lipopolysaccharides |
References
- Măirean, C.; Alexandra, M.; Diaconu-Gherasim, L.R.; Diana, D.E.; Magdalena, A.M.; Constantin, L.R.; Vlad, C.; Corina, M.C.; Giulia, B.; Andreea, P.; et al. PTSD Symptoms and Quality of Life after Childhood Traumatic Experiences: A Meta-Analysis. J. Loss Trauma 2024, 29, 377–403. [Google Scholar] [CrossRef]
- Sun, D.; Davis, S.L.; Haswell, C.C.; Swanson, C.A.; Mid-Atlantic MIRECC Workgroup; LaBar, K.S.; Fairbank, J.A.; Morey, R.A.; Beckham, J.C.; Brancu, M.; et al. Brain Structural Covariance Network Topology in Remitted Posttraumatic Stress Disorder. Front. Psychiatry 2018, 9, 90. [Google Scholar] [CrossRef]
- Liu, Q.; Ding, X.Y.; Wang, Y.; Chu, H.R.; Guan, Y.; Li, M.; Sun, K.S. Artemisinin reduces PTSD-like symptoms, improves synaptic plasticity, and inhibits apoptosis in rats subjected to single prolonged stress. Front. Pharmacol. 2024, 15, 1303123. [Google Scholar] [CrossRef] [PubMed]
- Schnurr, P.P.; Lunney, C.A. Symptom benchmarks of improved quality of life in PTSD. Depress. Anxiety 2016, 33, 247–255. [Google Scholar] [CrossRef]
- Ferry, F.R.; Brady, S.E.; Bunting, B.P.; Murphy, S.D.; Bolton, D.; O’Neill, S.M. The Economic Burden of PTSD in Northern Ireland. J. Trauma Stress 2015, 28, 191–197. [Google Scholar] [CrossRef]
- Al Jowf, G.I.; Ahmed, Z.T.; Reijnders, R.A.; de Nijs, L.; Eijssen, L.M.T. To Predict, Prevent, and Manage Post-Traumatic Stress Disorder (PTSD): A Review of Pathophysiology, Treatment, and Biomarkers. Int. J. Mol. Sci. 2023, 24, 5238. [Google Scholar] [CrossRef]
- Chang, X.B.; Fan, X.N.; Wang, S.; Yang, S.; Yang, X.; Zhang, Y.N.; Shi, X.M. Influence of acupuncture on neural movement function in rats with middle cerebral artery occlusion—A randomized controlled trial. J. Tradit. Chin. Med. 2012, 32, 105–109. [Google Scholar] [CrossRef] [PubMed]
- Wang, Y.; Hu, Y.P.; Wang, W.C.; Pang, R.Z.; Zhang, A.R. Clinical studies on treatment of earthquake-caused posttraumatic stress disorder using electroacupuncture. Evid. Based Complement. Alternat. Med. 2012, 2012, 431279. [Google Scholar] [CrossRef] [PubMed]
- Guo, Z.; Wei, N.; Ye, R.; Sun, T.; Qiu, S.; Shao, X.; Ge, X.; Guan, L.; Fang, J.; Fang, J.; et al. Map activation of various brain regions using different frequencies of electroacupuncture ST36, utilizing the FosCreER strategy. Acupunct. Herb. Med. 2024, 4, 386–398. [Google Scholar] [CrossRef]
- Tang, J.; Ren, W.; Liu, Y.; Gao, H.; Wang, Y.; Huang, S. Effects of post-treatment electroacupuncture on ventricular monophasic action potential and cardiac function in a rat model of ischemia/reperfusion injury. Acupunct. Med. 2022, 40, 89–98. [Google Scholar] [CrossRef]
- Lin, Y.F.; Liu, X.H.; Cui, Z.Y.; Song, Z.T.; Zou, F.; Chen, S.G.; Kang, X.Y.; Ye, B.; Wang, Q.; Tian, J.; et al. Weakened Effective Connectivity Related to Electroacupuncture in Stroke Patients with Prolonged Flaccid Paralysis: An EEG Pilot Study. Neural Plast. 2021, 2021, 6641506. [Google Scholar] [CrossRef]
- Zhang, K.; Liu, R.; Gao, Y.; Ma, W.; Shen, W. Electroacupuncture Relieves LPS-Induced Depression-Like Behaviour in Rats Through IDO-Mediated Tryptophan-Degrading Pathway. Neuropsychiatr. Dis. Treat. 2020, 16, 2257–2266. [Google Scholar] [CrossRef] [PubMed]
- Fang, M.; Lan, Y.; Li, M.; Li, C.; Xu, B.; Ma, Y.; Noiprasert, S.; Jing, X.; Yu, L. Electroacupuncture targeting the immune system to alleviate sepsis. Acupunct. Herb. Med. 2024, 4, 56–67. [Google Scholar] [CrossRef]
- Gai, C.; Guo, Z.; Guo, K.; Yang, S.; Zhang, Y.; Zhu, H.; Kan, F.; Sun, H.; Hu, D. The role of brevican regulation in the antidepressant effects of electroacupuncture in a chronic stress rat model. J. Tradit. Chin. Med. Sci. 2024, 11, 513–521. [Google Scholar] [CrossRef]
- Wu, X.; Yuan, J.; Ni, J.; Ma, X.; Zhang, Z.; Hua, Y.; Dong, J.; Wang, B.P. Electroacupuncture with different waveforms for primary dysmenorrhea: A randomized controlled trial. J. Tradit. Chin. Med. Sci. 2024, 11, 357–362. [Google Scholar] [CrossRef]
- He, Y.; Liu, S.; Chen, L.; Ke, Y.; Ming, D. Neurophysiological mechanisms of transcranial alternating current stimulation. Front. Neurosci. 2023, 17, 1091925. [Google Scholar] [CrossRef]
- Li, M.; Li, K.; Zhang, H.; Jiang, Y. Study on the mechanism of TMRK electroacupuncture in repairing synaptic plasticity in amygdala and hippocampus to relieve fear memory in PTSD rats. Technol. Health Care 2019, 27, 425–443. [Google Scholar] [CrossRef]
- Abd Hamid, A.I.; Gall, C.; Speck, O.; Antal, A.; Sabel, B.A. Effects of alternating current stimulation on the healthy and diseased brain. Front. Neurosci. 2015, 9, 391. [Google Scholar] [CrossRef]
- Ding, X.; Zhou, Y.; Liu, Y.; Yao, X.-L.; Wang, J.-X.; Xie, Q. Application and research progress of different frequency tACS in stroke rehabilitation: A systematic review. Brain Res. 2025, 1852, 149521. [Google Scholar] [CrossRef]
- Cai, M.; Park, H.R.; Yang, E.J. Electroacupuncture modulates glutamate neurotransmission to alleviate PTSD-like behaviors in a PTSD animal model. Transl. Psychiatry 2023, 13, 357. [Google Scholar] [CrossRef]
- Lv, T.; Wang, M.; Zheng, H.S.; Mao, J.D.; Yang, F.; Yang, L.; Zhao, M.G.; Liu, S.B.; Zhang, K.; Liu, R.; et al. Electroacupuncture alleviates PTSD-like behaviors by modulating hippocampal synaptic plasticity via Wnt/β-catenin signaling pathway. Brain Res. Bull. 2023, 202, 110734. [Google Scholar] [CrossRef]
- Zhou, C.H.; Xue, F.; Shi, Q.Q.; Xue, S.S.; Zhang, T.; Ma, X.X.; Yu, L.S.; Liu, C.; Wang, H.N.; Peng, Z.W. The Impact of Electroacupuncture Early Intervention on the Brain Lipidome in a Mouse Model of Post-traumatic Stress Disorder. Front. Mol. Neurosci. 2022, 15, 812479. [Google Scholar] [CrossRef] [PubMed]
- Xue, F.; Xue, S.S.; Liu, L.; Sang, H.F.; Ma, Q.R.; Tan, Q.R.; Wang, H.N.; Zhou, C.H.; Peng, Z.W. Early intervention with electroacupuncture prevents PTSD-like behaviors in rats through enhancing hippocampal endocannabinoid signaling. Prog. Neuropsychopharmacol. Biol. Psychiatry 2019, 93, 171–181. [Google Scholar] [CrossRef]
- Shen, Z.Q.; Chang, W.Q.; Liang, L.F.; Zhang, J.R.; Wang, Y.Q.; Yin, X.; Xu, S.F.; Li, W.; Yu, J. Electroacupuncture effects on trigeminal neuralgia with comorbid anxiety and depression: The role of frequency and acupoint specificity. FASEB J. 2025, 39, e70337. [Google Scholar] [CrossRef] [PubMed]
- Lee, K.R.; Kang, S.Y.; Yoon, J.W.; Cho, C.H.; Sung, K.-k. Study of Effects of Electroacupuncture on the Hippocampal Cholinergic Neuronal Activity. J. Physiol. Pathol. Korean Med. 2004, 18, 1850–1855. [Google Scholar]
- Wei, X.L.; Wang, Y.H.; Tan, B.T.; Zhang, E.Y.; Wang, B.C.; Su, H.; Yu, L.H.; Yin, Y.; Wang, Z.L.; Wu, Z.Y. Triboelectric nanogenerators stimulated electroacupuncture (EA) treatment for promoting the functional recovery after spinal cord injury. Mater. Today 2022, 60, 41–51. [Google Scholar] [CrossRef]
- Yin, X.; Li, W.; Liang, T.T.; Lu, B.; Yue, H.Y.; Li, S.S.; Zhong, V.W.; Zhang, W.; Li, X.; Zhou, S.; et al. Effect of Electroacupuncture on Insomnia in Patients with Depression a Randomized Clinical Trial. JAMA Netw. Open 2022, 5, 12. [Google Scholar] [CrossRef] [PubMed]
- Huang, Y.; Dong, S.; Zhang, Y.; Zhang, Y.; Guo, Y.; Shi, J.; Li, X.Y.; Liu, S.S.; Chen, Y.; Yu, J.B. Electroacupuncture promotes resolution of inflammation by modulating SPMs via vagus nerve activation in LPS-induced ALI. Int. Immunopharmacol. 2025, 147, 13. [Google Scholar] [CrossRef]
- Dai, N.; Tang, C.L.; Liu, H.; Huang, S.Q. Effect of electroacupuncture on inhibition of inflammatory response and oxidative stress through activating ApoE and Nrf2 in a mouse model of spinal cord injury. Brain Behav. 2021, 11, 13. [Google Scholar] [CrossRef]
- Zhou, Z.; Xu, G.X.; Huang, L.Y.; Tian, H.; Huang, F.Y.; Liu, Y.L.; Sun, M.S.; Liang, F.R. Effectiveness and Safety of Electroacupuncture for Depression: A Systematic Review and Meta-Analysis. Evid. Based Complement. Altern. Med. 2022, 2022, 15. [Google Scholar] [CrossRef]
- Hou, Y.C.; Chen, M.Y.; Wang, C.; Liu, L.M.; Mao, H.J.; Qu, X.Y.; Shen, X.Y.; Yu, B.; Liu, S. Electroacupuncture Attenuates Anxiety-Like Behaviors in a Rat Model of Post-traumatic Stress Disorder: The Role of the Ventromedial Prefrontal Cortex. Front. Neurosci. 2021, 15, 14. [Google Scholar] [CrossRef]
- Su, Q.; Zhuang, D.H.; Li, Y.C.; Chen, Y.; Wang, X.Y.; Ge, M.X.; Xue, T.Y.; Zhang, Q.Y.; Liu, X.Y.; Yin, F.Q.; et al. Gut microbiota contributes to high-altitude hypoxia acclimatization of human populations. Genome Biol. 2024, 25, 22. [Google Scholar] [CrossRef]
- Wang, L.L.; Shen, X.Y.; Xie, Y.Z.; Ge, A.; Lu, H.W.; Gu, S.Y.; Kong, L.X.; Narayana, J.K.; Mattner, J.; Chotirmall, S.H.; et al. A gut Eggerthella lenta-derived metabolite impairs neutrophil function to aggravate bacterial lung infection. Sci. Transl. Med. 2025, 17, 12. [Google Scholar] [CrossRef]
- U-Din, M.; Ahmed, B.A.; Syed, S.A.; Ong, F.J.; Oreskovich, S.M.; Gunn, E.; Surette, M.G.; Punthakee, Z.; Steinberg, G.R.; Morrison, K.M. Characteristics of Abdominal Visceral Adipose Tissue, Metabolic Health and the Gut Microbiome in Adults. J. Clin. Endocrinol. Metab. 2024, 109, 680–690. [Google Scholar] [CrossRef]
- Ni, Y.Q.; Qian, L.L.; Siliceo, S.L.; Long, X.X.; Nychas, E.; Liu, Y.; Ismaiah, M.J.; Leung, H.; Zhang, L.; Gao, Q.M.; et al. Resistant starch decreases intrahepatic triglycerides in patients with NAFLD via gut microbiome alterations. Cell Metab. 2023, 35, 1530–1547. [Google Scholar] [CrossRef]
- Lu, J.; Jin, X.; Yang, S.J.; Li, Y.J.; Wang, X.Y.; Wu, M. Immune mechanism of gut microbiota and its metabolites in the occurrence and development of cardiovascular diseases. Front. Microbiol. 2022, 13, 16. [Google Scholar] [CrossRef]
- de Vos, W.M.; Tilg, H.; Van Hul, M.; Cani, P.D. Gut microbiome and health: Mechanistic insights. Gut 2022, 71, 1020–1032. [Google Scholar] [CrossRef] [PubMed]
- Zhou, B.L.; Yuan, Y.T.; Zhang, S.S.; Guo, C.; Li, X.L.; Li, G.Y.; Xiong, W.; Zeng, Z.Y. Intestinal Flora and Disease Mutually Shape the Regional Immune System in the Intestinal Tract. Front. Immunol. 2020, 11, 14. [Google Scholar] [CrossRef] [PubMed]
- Qian, X.; Li, Q.; Zhu, H.Y.; Chen, Y.; Lin, G.P.; Zhang, H.; Chen, W.; Wang, G.; Tian, P.J. Bifidobacteria with indole-3-lactic acid-producing capacity exhibit psychobiotic potential via reducing neuroinflammation. Cell Rep. Med. 2024, 5, 23. [Google Scholar] [CrossRef] [PubMed]
- Xiao, L.L.; Liu, S.Y.; Wu, Y.L.; Huang, Y.Q.; Tao, S.W.; Liu, Y.J.; Tang, Y.G.; Xie, M.; Ma, Q.S.; Yin, Y.B.; et al. The interactions between host genome and gut microbiome increase the risk of psychiatric disorders: Mendelian randomization and biological annotation. Brain Behav. Immun. 2023, 113, 389–400. [Google Scholar] [CrossRef]
- Munoz-Pinto, M.F.; Candeias, E.; Melo-Marques, I.; Esteves, A.R.; Maranha, A.; Magalhaes, J.D.; Carneiro, D.R.; Sant’Anna, M.; Pereira-Santos, A.R.; Abreu, A.E.; et al. Gut-first Parkinson’s disease is encoded by gut dysbiome. Mol. Neurodegener. 2024, 19, 28. [Google Scholar] [CrossRef]
- Wang, J.Y.; Zhu, H.H.; Song, X.K.; Zhao, J.; Zhang, J.L.; Zhang, J.L.; Li, S.Y.; Rong, P.J. Electroacupuncture regulates gut microbiota to reduce depressive-like behavior in rats. Front. Microbiol. 2024, 15, 13. [Google Scholar] [CrossRef] [PubMed]
- Xu, D.; Wu, Q.Y.; Liu, W.Y.; Hu, G.N.; Meng, H.H.; Wang, J.S. Therapeutic efficacy and underlying mechanisms of Gastrodia elata polysaccharides on dextran sulfate sodium-induced inflammatory bowel disease in mice: Modulation of the gut microbiota and improvement of metabolic disorders. Int. J. Biol. Macromol. 2023, 248, 13. [Google Scholar] [CrossRef] [PubMed]
- Zheng, J.S.; Ahmad, A.A.; Yang, C.; Liang, Z.Y.; Shen, W.X.; Liu, J.; Yan, Z.T.; Han, J.L.; Yang, Y.Y.; Dong, P.C.; et al. Orally Administered Lactobacillus rhamnosus CY12 Alleviates DSS-Induced Colitis in Mice by Restoring the Intestinal Barrier and Inhibiting the TLR4-MyD88-NF-κB Pathway via Intestinal Microbiota Modulation. J. Agric. Food Chem. 2024, 72, 9102–9116. [Google Scholar] [CrossRef] [PubMed]
- Liu, F.F.; Bai, Y.M.; Wan, Y.; Luo, S.F.; Zhang, L.A.; Wu, X.; Chen, R.; Yin, Z.L.; Xie, Y.H.; Guo, P.X. DaiTongXiao improves gout nephropathy by inhibiting inflammatory response through the TLR4/MyD88/NF-κB pathway. Front. Pharmacol. 2024, 15, 1447241. [Google Scholar] [CrossRef]
- Han, Y.W.; Hu, J.K.; Pan, J.L.; Song, X.Y.; Zhou, Y.S.; Zhang, J.; Yang, Y.; Shi, X.H.; Yang, J.; Sun, M.X. LPS exposure alleviates multiple tissues damage by facilitating macrophage efferocytosis. Int. Immunopharmacol. 2024, 135, 10. [Google Scholar] [CrossRef]
- Jing, G.X.; Xu, W.Q.; Ma, W.; Yu, Q.; Zhu, H.K.; Liu, C.; Cheng, Y.L.; Guo, Y.H.; Qian, H. Echinacea purpurea polysaccharide intervene in hepatocellular carcinoma via modulation of gut microbiota to inhibit TLR4/NF-κB pathway. Int. J. Biol. Macromol. 2024, 261, 14. [Google Scholar] [CrossRef]
- Lai, S.; Wu, G.; Jiang, Z. Glycyrrhizin Treatment Facilitates Extinction of Conditioned Fear Responses After a Single Prolonged Stress Exposure in Rats. Cell. Physiol. Biochem. 2018, 45, 2529–2539. [Google Scholar] [CrossRef]
- Liu, M.; Xie, J.; Sun, Y. TLR4/MyD88/NF-κB-Mediated Inflammation Contributes to Cardiac Dysfunction in Rats of PTSD. Cell. Mol. Neurobiol. 2020, 40, 1029–1035. [Google Scholar] [CrossRef]
- Ke, S.L.; Hartmann, J.; Ressler, K.J.; Liu, Y.Y.; Koenen, K.C. The emerging role of the gut microbiome in posttraumatic stress disorder. Brain Behav. Immun. 2023, 114, 360–370. [Google Scholar] [CrossRef]
- Cohen, H.; Yehuda, R. Gender differences in animal models of posttraumatic stress disorder. Dis. Markers 2011, 30, 141–150. [Google Scholar] [CrossRef]
- Shors, T.J. Opposite effects of stressful experience on memory formation in males versus females. Dialogues Clin. Neurosci. 2002, 4, 139–147. [Google Scholar] [CrossRef] [PubMed]
- Shors, T.J.; Mathew, J.; Sisti, H.M.; Edgecomb, C.; Beckoff, S.; Dalla, C. Neurogenesis and helplessness are mediated by controllability in males but not in females. Biol. Psychiatry 2007, 62, 487–495. [Google Scholar] [CrossRef] [PubMed]
- Briscione, M.A.; Michopoulos, V.; Jovanovic, T.; Norrholm, S.D. Neuroendocrine Underpinnings of Increased Risk for Posttraumatic Stress Disorder in Women. Vitam. Horm. 2017, 103, 53–83. [Google Scholar] [CrossRef] [PubMed]
- Maeng, L.Y.; Milad, M.R. Sex differences in anxiety disorders: Interactions between fear, stress, and gonadal hormones. Horm. Behav. 2015, 76, 106–117. [Google Scholar] [CrossRef]
- Fenchel, D.; Levkovitz, Y.; Vainer, E.; Kaplan, Z.; Zohar, J.; Cohen, H. Beyond the HPA-axis: The role of the gonadal steroid hormone receptors in modulating stress-related responses in an animal model of PTSD. Eur. Neuropsychopharmacol. 2015, 25, 944–957. [Google Scholar] [CrossRef]
- Scharfman, H.E.; MacLusky, N.J. Differential regulation of BDNF, synaptic plasticity and sprouting in the hippocampal mossy fiber pathway of male and female rats. Neuropharmacology 2014, 76, 696–708. [Google Scholar] [CrossRef]






Disclaimer/Publisher’s Note: The statements, opinions and data contained in all publications are solely those of the individual author(s) and contributor(s) and not of MDPI and/or the editor(s). MDPI and/or the editor(s) disclaim responsibility for any injury to people or property resulting from any ideas, methods, instructions or products referred to in the content. |
© 2025 by the authors. Licensee MDPI, Basel, Switzerland. This article is an open access article distributed under the terms and conditions of the Creative Commons Attribution (CC BY) license (https://creativecommons.org/licenses/by/4.0/).
Share and Cite
Jiang, Y.; Wu, Q.; Liao, Y.; Hu, B.; Deng, F.; Liu, H.; Geng, S.; Huang, G. Neuromodulatory Effects of Alternating Current Electroacupuncture on PTSD-like Behaviors via Gut-Brain Axis Communication. Brain Sci. 2025, 15, 1346. https://doi.org/10.3390/brainsci15121346
Jiang Y, Wu Q, Liao Y, Hu B, Deng F, Liu H, Geng S, Huang G. Neuromodulatory Effects of Alternating Current Electroacupuncture on PTSD-like Behaviors via Gut-Brain Axis Communication. Brain Sciences. 2025; 15(12):1346. https://doi.org/10.3390/brainsci15121346
Chicago/Turabian StyleJiang, Yijin, Qixing Wu, Yingjie Liao, Bohan Hu, Fuwen Deng, Hongxu Liu, Shaohui Geng, and Guangrui Huang. 2025. "Neuromodulatory Effects of Alternating Current Electroacupuncture on PTSD-like Behaviors via Gut-Brain Axis Communication" Brain Sciences 15, no. 12: 1346. https://doi.org/10.3390/brainsci15121346
APA StyleJiang, Y., Wu, Q., Liao, Y., Hu, B., Deng, F., Liu, H., Geng, S., & Huang, G. (2025). Neuromodulatory Effects of Alternating Current Electroacupuncture on PTSD-like Behaviors via Gut-Brain Axis Communication. Brain Sciences, 15(12), 1346. https://doi.org/10.3390/brainsci15121346

