miR-218 Regulates the Excitability of VTA Dopamine Neurons and the Mesoaccumbens Pathway in Mice
Abstract
1. Introduction
2. Materials and Methods
2.1. Animals
2.2. Ethics Statement
2.3. Midbrain and Ventral Striatum Slice Preparation
2.4. Electrophysiological Recordings in Midbrain Slices
2.5. Constant Potential Amperometry (CPA)
2.6. Behavioral Analysis
2.6.1. Elevated Plus Maze Test
2.6.2. Marble-Burying Test
2.7. Softwares and Statistical Analysis
3. Results
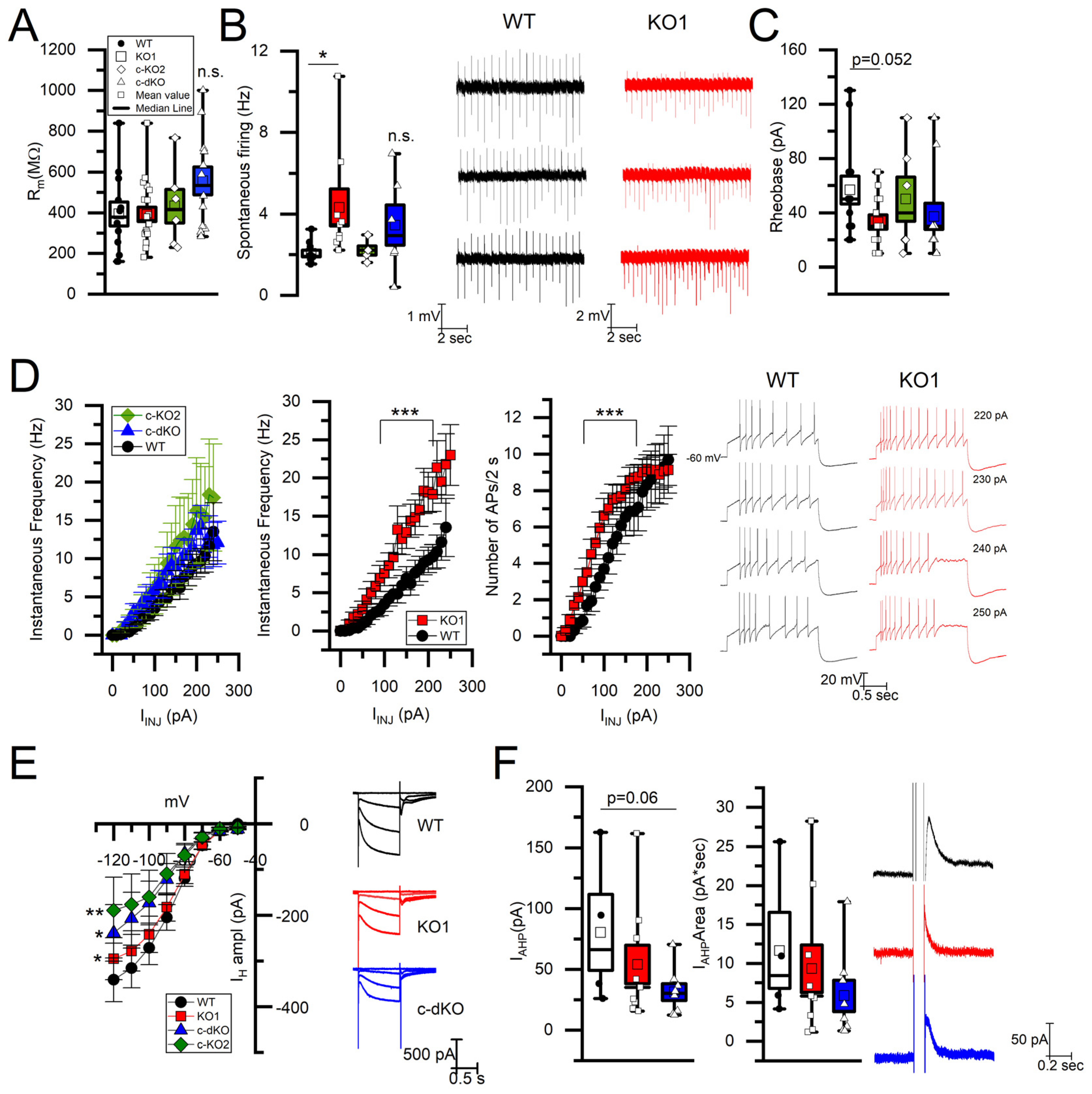
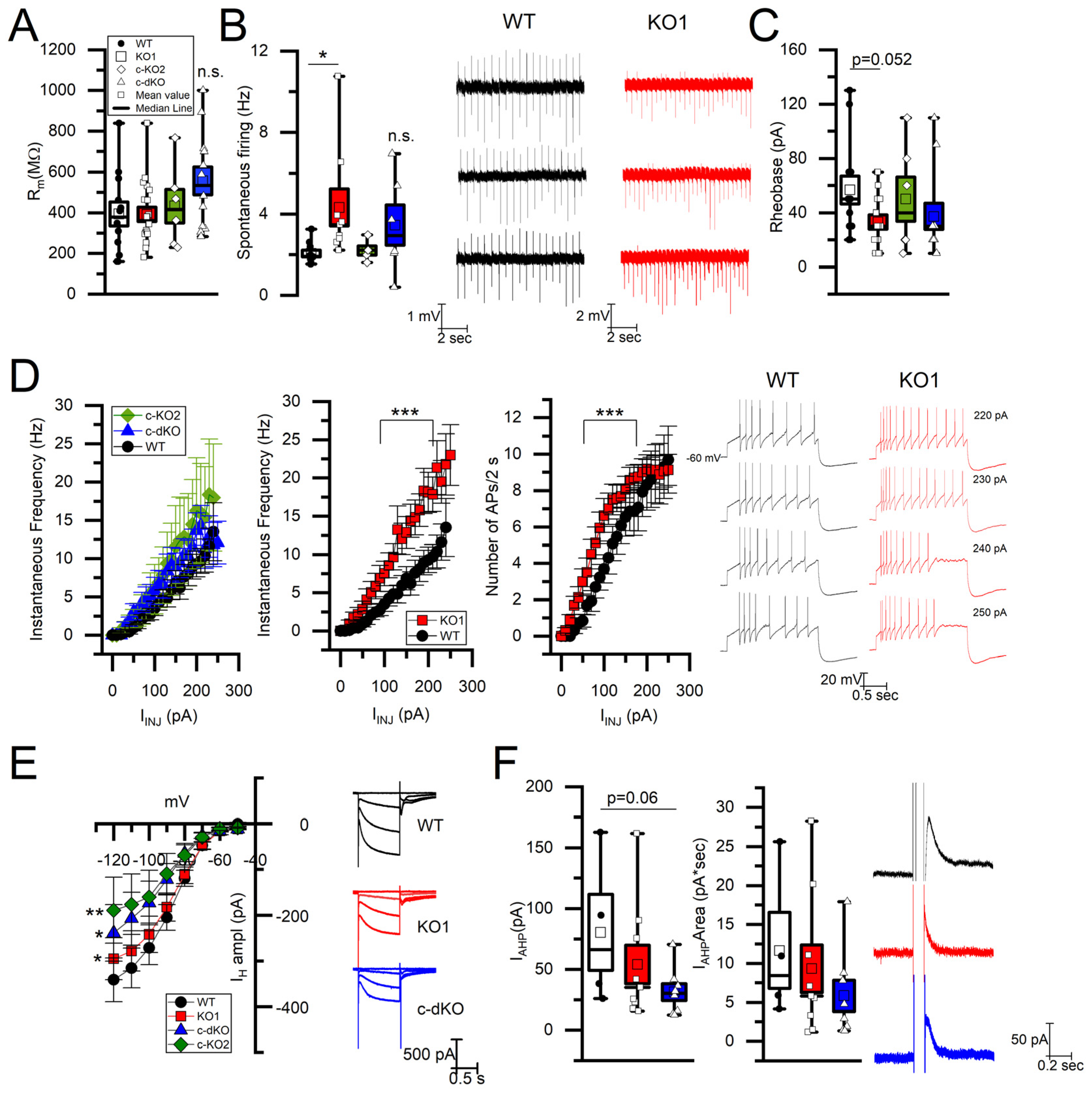
3.1. Isoform miR-218-1 Deletion Alters Firing Properties of VTA DA Neurons
3.2. miR-218 Deletion Impairs DA Release in the Nucleus Accumbens
3.3. Deletion of miR-218-1 Does Not Significantly Affect Anxiety-like Behavior in Mice
4. Discussion
5. Conclusions
Author Contributions
Funding
Institutional Review Board Statement
Informed Consent Statement
Data Availability Statement
Conflicts of Interest
Abbreviations
| DAn | dopamine-releasing neurons |
| DA | dopamine |
| VTA | ventral tegmental area |
| SNpc | substantia nigra pars compacta |
| KO1 | miR-218 isoform 1 knock out |
| c-KO2 | miR-218 isoform 2 conditional knock out |
| c-dKO | miR-218 isoform 1/2 conditional knock out |
| CPA | constant potential amperometry |
| MBT | marble-burying test |
| EPM | elevated plus maze test |
| NAcc | nucleus accumbens |
References
- Gerfen, C.R.; Herkenham, M.; Thibault, J. The neostriatal mosaic: II. Patch- and matrix-directed mesostriatal dopaminergic and non-dopaminergic systems. J. Neurosci. 1987, 7, 3915–3934. [Google Scholar] [CrossRef] [PubMed] [PubMed Central]
- Fields, H.L.; Hjelmstad, G.O.; Margolis, E.B.; Nicola, S.M. Ventral tegmental area neurons in learned appetitive behavior and positive reinforcement. Annu. Rev. Neurosci. 2007, 30, 289–316. [Google Scholar] [CrossRef] [PubMed]
- Krashia, P.; Martini, A.; Nobili, A.; Aversa, D.; D’Amelio, M.; Berretta, N.; Guatteo, E.; Mercuri, N.B. On the properties of identified dopaminergic neurons in the mouse substantia nigra and ventral tegmental area. Eur. J. Neurosci. 2017, 45, 92–105. [Google Scholar] [CrossRef] [PubMed]
- Msackyi, M.; Chen, Y.; Tsering, W.; Wang, N.; Zhang, H. Dopamine Release Neuroenergetics in Mouse Striatal Slices. Int. J. Mol. Sci. 2024, 25, 4580. [Google Scholar] [CrossRef] [PubMed] [PubMed Central]
- Phan, L.; Miller, D.; Gopinath, A.; Lin, M.; Miller, E.J.; Guenther, D.; Quintin, S.; Borg, D.; Hasanpour-Segherlou, Z.; Newman, A.; et al. Parkinson’s paradox: Alpha-synuclein’s selective strike on SNc dopamine neurons over VTA. npj Park. Dis. 2025, 11, 207. [Google Scholar] [CrossRef] [PubMed] [PubMed Central]
- Nie, S.; Li, B.; Wang, M.; Chen, Z.; Ren, J.; Li, Z.; Xu, X.; Qian, Z.; Xie, Z.; Han, J.; et al. Sox6 and ALDH1A1 Truncation by Asparagine Endopeptidase Defines Selective Neuronal Vulnerability in Parkinson’s Disease. Adv. Sci. 2025, 12, e2409477. [Google Scholar] [CrossRef] [PubMed] [PubMed Central]
- Pacelli, C.; Giguère, N.; Bourque, M.J.; Lévesque, M.; Slack, R.S.; Trudeau, L.É. Elevated Mitochondrial Bioenergetics and Axonal Arborization Size Are Key Contributors to the Vulnerability of Dopamine Neurons. Curr. Biol. 2015, 25, 2349–2360. [Google Scholar] [CrossRef] [PubMed]
- DeLong, M.R.; Wichmann, T. Circuits and circuit disorders of the basal ganglia. Arch. Neurol. 2007, 64, 20–24. [Google Scholar] [CrossRef] [PubMed]
- DeLong, M.; Wichmann, T. Update on models of basal ganglia function and dysfunction. Park. Relat. Disord. 2009, 15, S237–S240. [Google Scholar] [CrossRef] [PubMed] [PubMed Central]
- Obeso, J.A.; Rodríguez-Oroz, M.C.; Benitez-Temino, B.; Blesa, F.J.; Guridi, J.; Marin, C.; Rodriguez, M. Functional organization of the basal ganglia: Therapeutic implications for Parkinson’s disease. Mov. Disord. 2008, 23, S548–S559. [Google Scholar] [CrossRef] [PubMed]
- Monchi, O.; Ko, J.H.; Strafella, A.P. Striatal dopamine release during performance of executive functions: A [11C] raclopride PET study. NeuroImage 2006, 33, 907–912. [Google Scholar] [CrossRef] [PubMed] [PubMed Central]
- Floresco, S.B. Dopaminergic regulation of limbic-striatal interplay. J. Psychiatry Neurosci. 2007, 32, 400–411. [Google Scholar] [CrossRef] [PubMed] [PubMed Central]
- Di Chiara, G.; Imperato, A. Drugs abused by humans preferentially increase synaptic dopamine concentrations in the mesolimbic system of freely moving rats. Proc. Natl. Acad. Sci. USA 1988, 85, 5274–5278. [Google Scholar] [CrossRef] [PubMed] [PubMed Central]
- Yim, H.J.; Robinson, D.L.; White, M.L.; Jaworski, J.N.; Randall, P.K.; Lancaster, F.E.; Gonzales, R.A. Dissociation between the time course of ethanol and extracellular dopamine concentrations in the nucleus accumbens after a single intraperitoneal injection. Alcohol. Clin. Exp. Res. 2000, 24, 781–788. [Google Scholar] [CrossRef] [PubMed]
- Margolis, E.B.; Karkhanis, A.N. Dopaminergic cellular and circuit contributions to kappa opioid receptor mediated aversion. Neurochem. Int. 2019, 129, 104504. [Google Scholar] [CrossRef] [PubMed] [PubMed Central]
- Mikhailova, M.A.; Deal, A.L.; Grinevich, V.P.; Bonin, K.D.; Gainetdinov, R.R.; Budygin, E.A. Real-Time Accumbal Dopamine Response to Negative Stimuli: Effects of Ethanol. ACS Chem. Neurosci. 2019, 10, 1986–1991. [Google Scholar] [CrossRef] [PubMed] [PubMed Central]
- Hughes, R.N.; Bakhurin, K.I.; Petter, E.A.; Watson, G.D.R.; Kim, N.; Friedman, A.D.; Yin, H.H. Ventral Tegmental Dopamine Neurons Control the Impulse Vector during Motivated Behavior. Curr. Biol. 2020, 30, 2681–2694. [Google Scholar] [CrossRef] [PubMed] [PubMed Central]
- Walsh, J.J.; Han, M.H. The heterogeneity of ventral tegmental area neurons: Projection functions in a mood-related context. Neuroscience 2014, 282, 101–108. [Google Scholar] [CrossRef] [PubMed] [PubMed Central]
- Li, M.; Ren, K.; Cui, C.; Shi, Y.; Lei, J.; Li, T.; Yang, J.; Peng, X.; Yang, X.; Yao, Y.; et al. VTA-ACC dopaminergic circuit mediates trait anxiety-related observational learning of social avoidance in male mice. Neuropsychopharmacology 2025, 50, 1364–1375. [Google Scholar] [CrossRef] [PubMed] [PubMed Central]
- Le Borgne, T.; Nguyen, C.; Vicq, E.; Jehl, J.; Solié, C.; Guyon, N.; Daussy, L.; Gulmez, A.; Reynolds, L.M.; Mondoloni, S.; et al. Nicotine engages a VTA-NAc feedback loop to inhibit amygdala-projecting dopamine neurons and induce anxiety-like behaviors. Nat. Commun. 2025, 16, 6196. [Google Scholar] [CrossRef] [PubMed] [PubMed Central]
- Bos, D.J.; Barnes, E.D.; Silver, B.M.; Ajodan, E.L.; Clark-Whitney, E.; Scult, M.A.; Power, J.D.; Jones, R.M. An effort-based social feedback paradigm reveals aversion to popularity in socially anxious participants and increased motivation in adolescents. PLoS ONE 2021, 16, e0249326. [Google Scholar] [CrossRef] [PubMed] [PubMed Central]
- Bowie, C.R.; Gupta, M.; Holshausen, K.; Jokic, R.; Best, M.; Milev, R. Cognitive remediation for treatment-resistant depression: Effects on cognition and functioning and the role of online homework. J. Nerv. Ment. Dis. 2013, 201, 680–685. [Google Scholar] [CrossRef] [PubMed]
- Treadway, M.T.; Buckholtz, J.W.; Schwartzman, A.N.; Lambert, W.E.; Zald, D.H. Worth the ‘EEfRT’? The effort expenditure for rewards task as an objective measure of motivation and anhedonia. PLoS ONE 2009, 4, e6598. [Google Scholar] [CrossRef] [PubMed] [PubMed Central]
- Morel, C.; Montgomery, S.E.; Li, L.; Cuttoli, R.D.; Teichman, E.M.; Juarez, B.; Tzavaras, N.; Ku, S.M.; Flanigan, M.E.; Cai, M.; et al. Midbrain projection to the basolateral amygdala encodes anxiety-like but not depression-like behaviors. Nat. Commun. 2022, 13, 1532. [Google Scholar] [CrossRef] [PubMed] [PubMed Central]
- Amin, N.D.; Bai, G.; Klug, J.R.; Bonanomi, D.; Pankratz, M.T.; Gifford, W.D.; Hinckley, C.A.; Sternfeld, M.J.; Driscoll, S.P.; Dominguez, B.; et al. Loss of motoneuron-specific microRNA-218 causes systemic neuromuscular failure. Science 2015, 350, 1525–1529. [Google Scholar] [CrossRef] [PubMed] [PubMed Central]
- Lu, S.Y.; Fu, C.L.; Liang, L.; Yang, B.; Shen, W.; Wang, Q.W.; Chen, Y.; Chen, Y.F.; Liu, Y.N.; Zhu, L.; et al. miR-218-2 regulates cognitive functions in the hippocampus through complement component 3-dependent modulation of synaptic vesicle release. Proc. Natl. Acad. Sci. USA 2021, 118, e2021770118. [Google Scholar] [CrossRef] [PubMed] [PubMed Central]
- Baek, S.; Choi, H.; Kim, J. Ebf3-miR218 regulation is involved in the development of dopaminergic neurons. Brain Res. 2014, 1587, 23–32. [Google Scholar] [CrossRef] [PubMed]
- Cuesta, S.; Restrepo-Lozano, J.M.; Silvestrin, S.; Nouel, D.; Torres-Berrío, A.; Reynolds, L.M.; Arvanitogiannis, A.; Flores, C. Non-Contingent Exposure to Amphetamine in Adolescence Recruits miR-218 to Regulate Dcc Expression in the VTA. Neuropsychopharmacology 2018, 43, 900–911. [Google Scholar] [CrossRef] [PubMed] [PubMed Central]
- Pulcrano, S.; De Gregorio, R.; De Sanctis, C.; Volpicelli, F.; Piscitelli, R.M.; Speranza, L.; Perrone-Capano, C.; di Porzio, U.; Caiazzo, M.; Martini, A.; et al. miR-218 Promotes Dopaminergic Differentiation and Controls Neuron Excitability and Neurotransmitter Release through the Regulation of a Synaptic-Related Genes Network. J. Neurosci. 2023, 43, 8104–8125. [Google Scholar] [CrossRef] [PubMed] [PubMed Central]
- Batra, A.; Cuesta, S.; Alves, M.B.; Restrepo, J.M.; Giroux, M.; Laureano, D.P.; Mucellini Lovato, A.B.; Miguel, P.M.; Machado, T.D.; Dalle Molle, R.; et al. Relationship between insulin and Netrin-1/DCC guidance cue pathway regulation in the prefrontal cortex of rodents exposed to prenatal dietary restriction. J. Dev. Orig. Health Dis. 2023, 14, 501–507. [Google Scholar] [CrossRef] [PubMed] [PubMed Central]
- Sawamoto, K.; Nakao, N.; Kobayashi, K.; Matsushita, N.; Takahashi, H.; Kakishita, K.; Yamamoto, A.; Yoshizaki, T.; Terashima, T.; Murakami, F.; et al. Visualization, direct isolation, and transplantation of midbrain dopaminergic neurons. Proc. Natl. Acad. Sci. USA 2001, 98, 6423–6428. [Google Scholar] [CrossRef] [PubMed] [PubMed Central]
- Kimmel, R.A.; Turnbull, D.H.; Blanquet, V.; Wurst, W.; Loomis, C.A.; Joyner, A.L. Two lineage boundaries coordinate vertebrate apical ectodermal ridge formation. Genes Dev. 2000, 14, 1377–1389. [Google Scholar] [CrossRef] [PubMed] [PubMed Central]
- Guatteo, E.; Rizzo, F.R.; Federici, M.; Cordella, A.; Ledonne, A.; Latini, L.; Nobili, A.; Viscomi, M.T.; Biamonte, F.; Landrock, K.K.; et al. Functional alterations of the dopaminergic and glutamatergic systems in spontaneous α-synuclein overexpressing rats. Exp. Neurol. 2017, 287, 21–33. [Google Scholar] [CrossRef] [PubMed]
- Federici, M.; Latagliata, E.C.; Ledonne, A.; Rizzo, F.R.; Feligioni, M.; Sulzer, D.; Dunn, M.; Sames, D.; Gu, H.; Nisticò, R.; et al. Paradoxical abatement of striatal dopaminergic transmission by cocaine and methylphenidate. J. Biol. Chem. 2014, 289, 264–274. [Google Scholar] [CrossRef] [PubMed] [PubMed Central]
- Ledonne, A.; Massaro Cenere, M.; Paldino, E.; D’Angelo, V.; D’Addario, S.L.; Casadei, N.; Nobili, A.; Berretta, N.; Fusco, F.R.; Ventura, R.; et al. Morpho-Functional Changes of Nigral Dopamine Neurons in an α-Synuclein Model of Parkinson’s Disease. Mov. Disord. 2023, 38, 256–266. [Google Scholar] [CrossRef] [PubMed]
- Di Segni, M.; Andolina, D.; D’Addario, S.L.; Babicola, L.; Ielpo, D.; Luchetti, A.; Pascucci, T.; Lo Iacono, L.; D’Amato, F.R.; Ventura, R. Sex-dependent effects of early unstable post-natal environment on response to positive and negative stimuli in adult mice. Neuroscience 2019, 413, 1–10. [Google Scholar] [CrossRef] [PubMed]
- D’Addario, S.L.; Rosina, E.; Massaro Cenere, M.; Bagni, C.; Mercuri, N.B.; Ledonne, A. ErbB inhibition rescues nigral dopamine neuron hyperactivity and repetitive behaviors in a mouse model of fragile X syndrome. Mol. Psychiatry 2025, 30, 2183–2196. [Google Scholar] [CrossRef] [PubMed] [PubMed Central]
- Cai, Y.; Yu, X.; Hu, S.; Yu, J. A brief review on the mechanisms of miRNA regulation. Genom. Proteom. Bioinform. 2009, 7, 147–154. [Google Scholar] [CrossRef] [PubMed] [PubMed Central]
- Fabian, M.R.; Sonenberg, N.; Filipowicz, W. Regulation of mRNA translation and stability by microRNAs. Annu. Rev. Biochem. 2010, 79, 351–379. [Google Scholar] [CrossRef] [PubMed]
- Amini, J.; Beyer, C.; Zendedel, A.; Sanadgol, N. MAPK Is a Mutual Pathway Targeted by Anxiety-Related miRNAs, and E2F5 Is a Putative Target for Anxiolytic miRNAs. Biomolecules 2023, 13, 544. [Google Scholar] [CrossRef] [PubMed] [PubMed Central]
- Jurkiewicz, M.; Moser, D.; Koller, A.; Yu, L.; Chen, E.I.; Bennett, D.A.; Canli, T. Integration of postmortem amygdala expression profiling, GWAS, and functional cell culture assays: Neuroticism-associated synaptic vesicle glycoprotein 2A (SV2A) gene is regulated by miR-133a and miR-218. Transl. Psychiatry 2020, 10, 297. [Google Scholar] [CrossRef] [PubMed] [PubMed Central]
- Taylor, S.R.; Kobayashi, M.; Vilella, A.; Tiwari, D.; Zolboot, N.; Du, J.X.; Spencer, K.R.; Hartzell, A.; Girgiss, C.; Abaci, Y.T.; et al. MicroRNA-218 instructs proper assembly of hippocampal networks. eLife 2023, 12, e82729. [Google Scholar] [CrossRef] [PubMed] [PubMed Central]
- Ducrot, C.; Carvalho, G.; Delignat-Lavaud, B.; Delmas, C.V.L.; Halder, P.; Giguère, N.; Pacelli, C.; Mukherjee, S.; Bourque, M.J.; Parent, M.; et al. Conditional deletion of neurexins dysregulates neurotransmission from dopamine neurons. eLife 2023, 12, e87902. [Google Scholar] [CrossRef] [PubMed]
- Mohebi, A.; Pettibone, J.R.; Hamid, A.A.; Wong, J.T.; Vinson, L.T.; Patriarchi, T.; Tian, L.; Kennedy, R.T.; Berke, J.D. Dissociable dopamine dynamics for learning and motivation. Nature 2019, 570, 65–70, Erratum in Nature 2019, 571, E3. [Google Scholar] [CrossRef] [PubMed] [PubMed Central]
- Jones, J.L.; Day, J.J.; Aragona, B.J.; Wheeler, R.A.; Wightman, R.M.; Carelli, R.M. Basolateral amygdala modulates terminal dopamine release in the nucleus accumbens and conditioned responding. Biol. Psychiatry 2010, 67, 737–744. [Google Scholar] [CrossRef] [PubMed] [PubMed Central]
- Sulzer, D.; Cragg, S.J.; Rice, M.E. Striatal dopamine neurotransmission: Regulation of release and uptake. Basal Ganglia 2016, 6, 123–148. [Google Scholar] [CrossRef] [PubMed] [PubMed Central]



Disclaimer/Publisher’s Note: The statements, opinions and data contained in all publications are solely those of the individual author(s) and contributor(s) and not of MDPI and/or the editor(s). MDPI and/or the editor(s) disclaim responsibility for any injury to people or property resulting from any ideas, methods, instructions or products referred to in the content. |
© 2025 by the authors. Licensee MDPI, Basel, Switzerland. This article is an open access article distributed under the terms and conditions of the Creative Commons Attribution (CC BY) license (https://creativecommons.org/licenses/by/4.0/).
Share and Cite
Pulcrano, S.; D’Addario, S.L.; Federici, M.; Mercuri, N.B.; Longone, P.; Bellenchi, G.C.; Guatteo, E. miR-218 Regulates the Excitability of VTA Dopamine Neurons and the Mesoaccumbens Pathway in Mice. Brain Sci. 2025, 15, 1080. https://doi.org/10.3390/brainsci15101080
Pulcrano S, D’Addario SL, Federici M, Mercuri NB, Longone P, Bellenchi GC, Guatteo E. miR-218 Regulates the Excitability of VTA Dopamine Neurons and the Mesoaccumbens Pathway in Mice. Brain Sciences. 2025; 15(10):1080. https://doi.org/10.3390/brainsci15101080
Chicago/Turabian StylePulcrano, Salvatore, Sebastian L. D’Addario, Mauro Federici, Nicola B. Mercuri, Patrizia Longone, Gian Carlo Bellenchi, and Ezia Guatteo. 2025. "miR-218 Regulates the Excitability of VTA Dopamine Neurons and the Mesoaccumbens Pathway in Mice" Brain Sciences 15, no. 10: 1080. https://doi.org/10.3390/brainsci15101080
APA StylePulcrano, S., D’Addario, S. L., Federici, M., Mercuri, N. B., Longone, P., Bellenchi, G. C., & Guatteo, E. (2025). miR-218 Regulates the Excitability of VTA Dopamine Neurons and the Mesoaccumbens Pathway in Mice. Brain Sciences, 15(10), 1080. https://doi.org/10.3390/brainsci15101080

