Person-Centred, Culturally Appropriate Music Intervention to Improve Psychological Wellbeing of Residents with Advanced Dementia Living in Australian Rural Residential Aged Care Homes
Abstract
1. Introduction
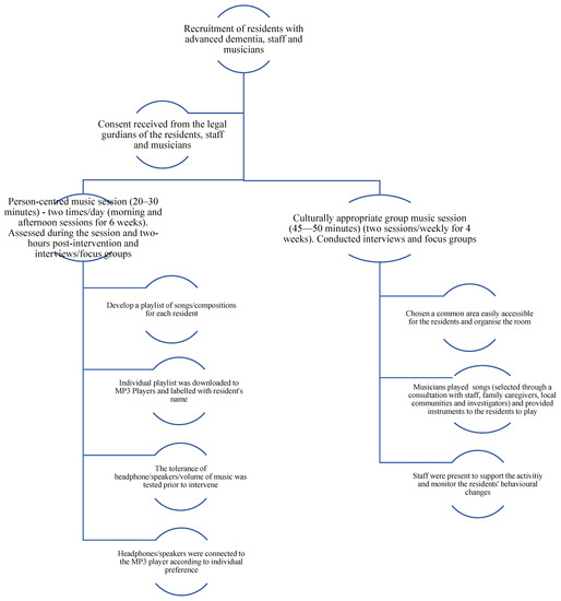
2. Methods
2.1. Research Design
2.2. Sites and Participants
2.3. The Music Intervention
2.4. Data Collection
2.5. Outcome Measures
2.6. Data Analysis
3. Results
3.1. Demographics of the Participants
3.2. Effects of Person-Centred Music Sessions
4. Themes of Music Effects
4.1. Life with Contentment
… when they all start to sing, someone starts it off, and you can just see the smile and then their happiness and the words that they remember of all the old songs; it all just naturally comes out. And then the, um, the headphones, the individual iPods that the residents have got, um, there’s a couple of residents that love those. One lady she goes down in the afternoons and, um, listens to her music lying on the bed and she doesn’t normally go to sleep, but she just loves listening to the music. And then another lady who has her individual music, and at night, every night we put it on at 7 o’clock and she just, you know, she lies there with a very content facial expression. [Pamela (clinical nurse), aged care home 2: post-intervention]
That [person-centred music intervention] was really good, but we also noticed that before, we used to play music all the time, we had music playing in the middle—we just used to play music all the time and that kind of settled the residents, but I think that was a bit more noisy for the ones that wanted to rest. Even though they I think a bit of noise pollution there, so sitting them down with their headphones as good. [Eve (manager), aged care home 5: three-month follow-up].
4.2. Behavioural Change
And one of the residents, um, since she started to listen to her music, and it’s been over a month that there have no challenging behaviours. So, I can say it probably—she’ll be the one with the PRN medication that they did not have to use it as much as they used before, but to confirm that I’ll still have to go and check, check the charts, but during that period of time not many behaviours or, um, not many aggression episodes from her. [Nina (manager), aged care home 1; post-intervention]
… it helps reduce agitation and anxiety um, so I have got people in my groups—like this morning I was doing a group, and a woman—she is very agitated, always moving, always talking, and when she is in therapy she will actually sit there and go to sleep, close her eyes and relax. [Barbara (music therapist), aged care home 3; post-intervention]
4.3. Meaningful Interaction
There was one in particular that presented as fairly aggressive, um, in the first couple of sessions, like he kicked a drum over and wasn’t willing to sort of engage or anything like that, but um, by the end, you know, by our last session, he was sort of laughing and engaging with the group and with myself and with other music therapist … [Trudi (care staff), aged care home 4; post-intervention]
… some of the staff, um, took it on really well and were really involved and that sort of stuff, um, which I think was—was good, because it was about, you know, providing the um, staff with, you know, resources for building their relationships with the, um, residents as well. [Anita (music therapist), aged care home 1; three-month follow-up]
4.4. Initiative and Activity
Well I suppose, you know, one lady in particular that she doesn’t really, um, meet with the other ones, she doesn’t really talk much, she’ll mumble to herself or to her little doll that she has, but when, when we’re close enough to her, like, sitting right beside her and singing loud enough, that she gets at what you’re singing, she remembers those and it’s like you can almost see the memories; it’s like she’s going back to a place maybe with her husband and they used to sing those songs together and she has the biggest smile on her face, and there’s another one that goes, “I remember that song,” you know, and they just smile, it’s just, it, it makes them happy. … You find a lot of them try to join in, even if they can’t say the words, they’re humming it… [Lillian (care staff), aged care home 5; post-intervention]
4.5. Increased Participation
Well, the person I’m talking about is when the music and that is played you can see she lights up and her mood level is quite high, and she’s engaged with what’s going on. [Rabeya (care staff), aged care home 1; post-intervention]
Yes, yes, they are more proactive and, you know, talking to each other and singing the songs together, yeah, the group sessions are healthy for them. [Tanya (clinical nurse), aged care home 5; three-month follow-up]
5. Discussion
6. Conclusions
Author Contributions
Funding
Institutional Review Board Statement
Informed Consent Statement
Data Availability Statement
Acknowledgments
Conflicts of Interest
References
- Brancatisano, O.; Baird, A.; Thompson, W.F. Why is music therapeutic for neurological disorders? The Therapeutic Music Capacities Model. Neurosci. Biobehav. Rev. 2020, 112, 600–615. [Google Scholar] [CrossRef]
- Moreno-Morales, C.; Calero, R.; Moreno-Morales, P.; Pintado, C. Music therapy in the treatment of dementia: A systematic review and meta-analysis. Front. Med. 2020, 7, 160. [Google Scholar] [CrossRef]
- Noone, J. Developing a Music Therapy Programme within a Person Centred Planning Framework. Voices World Forum Music Ther. 2008, 8. Available online: https://voices.no/index.php/voices/article/view/1772/1532 (accessed on 10 July 2023). [CrossRef]
- Lam, H.L.; Li, W.T.V.; Laher, I.; Wong, R.Y. Effects of music therapy on patients with dementia—A systematic review. Geriatrics 2020, 5, 62. [Google Scholar] [CrossRef] [PubMed]
- Kuot, A.; Barton, E.; Tiri, G.; McKinlay, T.; Greenhill, J.; Isaac, V. Personalised music for residents with dementia in an Australian rural aged-care setting. Aust. J. Rural. Health 2021, 29, 71–77. [Google Scholar] [CrossRef]
- Bolton, L.M.; Jiang, J.; Warren, J.D. Music as a person centred intervention for dementia. BMJ 2022, 376, o518. [Google Scholar] [CrossRef] [PubMed]
- Federation, A. Royal Commission into Aged Care Quality and Safety Final Report—Care, Dignity and Respect: Volume 4B, Australian Fair Pay Commission, Australia. Available online: https://policycommons.net/artifacts/4364946/royal-commission-into-aged-care-quality-and-safety-final-report-care-dignity-and-respect/5161379/ (accessed on 10 July 2023).
- Australian Music Therapy Association. Royal Commission—AMTA Response to Counsel Assisting’s Proposed Recommendations. 2020; RCD.0013.0013.0086. Available online: https://agedcare.royalcommission.gov.au/system/files/2021-02/RCD.0013.0013.0078.pdf (accessed on 10 July 2023).
- Aged Care Quality and Safety Commission. Standard 1. Consumer Dignity and Choice. 2023. Available online: https://www.agedcarequality.gov.au/sites/default/files/media/Guidance%26Resources_Standard_1_v4.pdf (accessed on 11 July 2023).
- Isaac, V.; Kuot, A.; Hamiduzzaman, M.; Strivens, E.; Greenhill, J. The outcomes of a person-centered, non-pharmacological intervention in reducing agitation in residents with dementia in Australian rural nursing homes. BMC Geriatr. 2021, 21, 193. [Google Scholar] [CrossRef] [PubMed]
- Parajuli, D.R.; Kuot, A.; Hamiduzzaman, M.; Gladman, J.; Isaac, V. Person-centered, non-pharmacological intervention in reducing psychotropic medications use among residents with dementia in Australian rural aged care homes. BMC Psychiatry 2021, 21, 36. [Google Scholar]
- Mitchell, S.L.; Palmer, J.A.; Volandes, A.E.; Hanson, L.C.; Habtemariam, D.; Shaffer, M.L. Level of care preferences among nursing home RwAD. J. Pain Symptom Manag. 2017, 54, 340–345. [Google Scholar] [CrossRef]
- Smaling, H.J.; Joling, K.J.; Van de Ven, P.M.; Bosmans, J.E.; Simard, J.; Volicer, L.; Achterberg, W.P.; Francke, A.L.; Van der Steen, J.T. Effects of the Namaste Care Family programme on quality of life of nursing home RwAD and on family caregiving experiences: Study protocol of a cluster-randomised controlled trial. BMJ Open 2018, 8, e025411. [Google Scholar] [CrossRef]
- Catala-Lopez, F.; GBD 2019 Dementia Collaborators. Use of multidimensional item response theory methods for dementia prevalence prediction: An example using the Health and Retirement Survey and the Aging, Demographics, and Memory Study. BMC Med. Inform. Decis. Mak. 2021, 21, 241. [Google Scholar]
- Gillespie, R.; Mullan, J.; Harrison, L. Managing medications: The role of informal caregivers of older adults and people living with dementia. A review of the literature. J. Clin. Nurs. 2014, 23, 3296–3308. [Google Scholar] [CrossRef] [PubMed]
- Seiger Cronfalk, B.; Ternestedt, B.M.; Norberg, A. Being a close family member of a person with dementia living in a nursing home. J. Clin. Nurs. 2017, 26, 3519–3528. [Google Scholar] [CrossRef]
- Stott, J.; Sweeney, J.M.; Koschalka, L.; O’Connor, L.; Mwale, A. People with dementia as peer workers, challenges, and benefits: A thematic analysis and nominal groups study. Int. Psychogeriatr. 2017, 29, 1185–1192. [Google Scholar] [CrossRef] [PubMed]
- Huang, Y.Y.; Teng, T.; Giovane, C.D.; Wang, R.Z.; Suckling, J.; Shen, X.N.; Chen, S.D.; Huang, S.Y.; Kuo, K.; Cai, W.J.; et al. Pharmacological treatment of neuropsychiatric symptoms of dementia: A network meta-analysis. Age Ageing 2023, 52, afad091. [Google Scholar] [CrossRef] [PubMed]
- Olley, R.; Morales, A. Systematic review of evidence underpinning non-pharmacological therapies in dementia. Aust. Health Rev. 2018, 42, 361–369. [Google Scholar] [CrossRef]
- Kerns, J.W.; Winter, J.D.; Winter, K.M.; Kerns, C.C.; Etz, R.S. Caregiver perspectives about using antipsychotics and other medications for symptoms of dementia. Gerontol. 2018, 58, e35–e45. [Google Scholar] [CrossRef]
- Pfister, B.; Jonsson, J.; Gustafsson, M. Drug-related problems and medication reviews among old people with dementia. BMC Pharmacol. Toxicol. 2017, 18, 52. [Google Scholar] [CrossRef]
- Dementia Australia National. Dementia Statistics: Key Facts and Statistics—2019. Available online: https://www.dementia.org.au/statistics (accessed on 10 July 2013).
- Shigihara, Y.; Hoshi, H.; Shinada, K.; Okada, T.; Kamada, H. Non-pharmacological treatment changes brain activity in patients with dementia. Sci. Rep. 2020, 10, 6744. [Google Scholar] [CrossRef]
- Liao, Y.J.; Parajuli, J.; Jao, Y.L.; Kitko, L.; Berish, D. Non-pharmacological interventions for pain in people with dementia: A systematic review. Int. J. Nurs. Stud. 2021, 124, 104082. [Google Scholar] [CrossRef]
- Ridder, H.M.; Bøtker, J.O. Music Therapy and Skill Sharing to Meet Psychosocial Needs for Persons with Advanced Dementia. In Music and Dementia: From Cognition to Therapy; Oxford University Press: Oxford, UK, 2019. [Google Scholar]
- Lee, Y.E.C.; Sousa, T.V.; Stretton-Smith, P.A.; Gold, C.; Geretsegger, M.; Baker, F.A. Demographic and clinical profile of residents living with dementia and depressive symptoms in Australian private residential aged care: Data from the music interventions for dementia and depression in elderly care (MIDDEL) cluster-randomised controlled trial. Australas. J. Ageing 2022, 41, e387–e396. [Google Scholar] [PubMed]
- Baker, F.A.; Lee, Y.E.C.; Sousa, T.V.; Stretton-Smith, P.A.; Tamplin, J.; Sveinsdottir, V.; Geretsegger, M.; Wake, J.D.; Assmus, J.; Gold, C. Clinical effectiveness of music interventions for dementia and depression in elderly care (MIDDEL): Australian cohort of an international pragmatic cluster-randomised controlled trial. Lancet Healthy Longev. 2022, 3, e153–e165. [Google Scholar] [CrossRef] [PubMed]
- Reschke-Hernández, A.E.; Gfeller, K.; Oleson, J.; Tranel, D. Music therapy increases social and emotional well-being in persons with dementia: A randomized clinical crossover trial comparing singing to verbal discussion. J. Music. Ther. 2023, thad015, 1–29. [Google Scholar] [CrossRef]
- Lee, Y.E.C.; Stretton-Smith, P.A.; Tamplin, J.; Sousa, T.V.; Baker, F.A. Therapeutic music interventions with people with dementia living in residential aged care: Perspectives of residents, family members and care home staff from a cluster randomised controlled trial. Int. J. Older People Nurs. 2022, 17, e12445. [Google Scholar] [CrossRef] [PubMed]
- Hamiduzzaman, M.; Kuot, A.; Greenhill, J.; Strivens, E.; Isaac, V. Towards personalized care: Factors associated with the quality of life of residents with dementia in Australian rural aged care homes. PLoS ONE 2020, 15, e0233450. [Google Scholar] [CrossRef]
- Hall, G.R. Chronic dementia challenges in feeding a patient. J. Gerontol. Nurs. 1994, 20, 21–30. [Google Scholar] [CrossRef]
- Molloy, D.W.; Alemayehu, E.; Roberts, R. Reliability of a Standardized Mini-Mental State Examination compared with the traditional Mini-Mental State Examination. Am. J. Psychiatry 1991, 148, 102–105. [Google Scholar] [CrossRef]
- Warden, V.; Hurley, A.C.; Volicer, L. Development and psychometric evaluation of the Pain Assessment in Advanced Dementia (PAINAD) scale. J. Am. Med. Dir. Assoc. 2023, 4, 9–15. [Google Scholar] [CrossRef]
- Alexopoulos, G.S.; Abrams, R.C.; Young, R.C.; Shamoian, C.A. Cornell Scale for Depression in dementia. Biol. Psychiatry 1988, 23, 271–284. [Google Scholar] [CrossRef]
- Mahoney, F.I.; Barthel, D.W. Functional evaluation: The Barthel Index. Md. State Med. J. 1965, 14, 61–65. [Google Scholar]
- McDermott, O.; Orrell, M.; Ridder, H.M. The development of music in dementia assessment scales (MiDAS). Nord. J. Music Ther. 2015, 24, 232–251. [Google Scholar] [CrossRef]
- Fereday, J.; Muir-Cochrane, E. Demonstrating rigor using thematic analysis: A hybrid approach of inductive and deductive coding and theme development. Int. J. Qual. Methods 2006, 5, 80–92. [Google Scholar] [CrossRef]
- Lineweaver, T.T.; Bergeson, T.R.; Ladd, K.; Johnson, H.; Braid, D.; Ott, M.; Hay, D.P.; Plewes, J.; Hinds, M.; LaPradd, M.L.; et al. The effects of individualized music listening on affective, behavioral, cognitive, and sundowning symptoms of dementia in long-term care residents. J. Aging Health 2022, 34, 130–143. [Google Scholar] [CrossRef]
- De Witte, M.; Lindelauf, E.; Moonen, X.; Stams, G.J.; Van Hooren, S. Music therapy interventions for stress reduction in adults with mild intellectual disabilities: Perspectives from clinical practice. Front. Psychol. 2020, 11, 572549. [Google Scholar] [CrossRef] [PubMed]
- Garrido, S.; Dunne, L.; Stevens, C.J.; Chang, E. Music playlists for people with dementia: Trialing a guide for caregivers. J. Alzheimer’s Dis. 2020, 77, 219–226. [Google Scholar] [CrossRef] [PubMed]
- Sousa, L.; Neves, M.J.; Moura, B.; Schneider, J.; Fernandes, L. Music-based interventions for people living with dementia, targeting behavioral and psychological symptoms: A scoping review. Int. J. Geriatr. Psychiatry 2021, 36, 1664–1690. [Google Scholar] [CrossRef]
- Weise, L.; Töpfer, N.F.; Deux, J.; Wilz, G. Feasibility and effects of individualized recorded music for people with dementia: A pilot RCT study. Nord. J. Music Ther. 2020, 29, 39–56. [Google Scholar] [CrossRef]
- Ray, K.D.; Mittelman, M.S. Music therapy: A nonpharmacological approach to the care of agitation and depressive symptoms for nursing home residents with dementia. Dementia 2017, 16, 689–710. [Google Scholar] [CrossRef]
- McDermott, O.; Orrell, M.; Ridder, H.M. The importance of music for people with dementia: The perspectives of people with dementia, family carers, staff and music therapists. Aging Ment. Health 2014, 18, 706–716. [Google Scholar] [CrossRef]
- Ray, K.D.; Götell, E. The use of music and music therapy in ameliorating depression symptoms and improving well-being in nursing home residents with dementia. Front. Med. 2018, 5, 287. [Google Scholar] [CrossRef]
- Cohen, D.; Post, S.G.; Lo, A.; Lombardo, R.; Pfeffer, B. “Music & Memory” and improved swallowing in advanced dementia. Dementia 2020, 19, 195–204. [Google Scholar] [PubMed]
- Grady, M.; Beach, K.H. The power of song: Music therapy and dementia. Nurs. Resid. Care 2020, 22, 1–4. [Google Scholar] [CrossRef]
- Gaviola, M.A.; Inder, K.J.; Dilworth, S.; Holliday, E.G.; Higgins, I. Impact of individualised music listening intervention on persons with dementia: A systematic review of randomised controlled trials. Australas. J. Ageing 2020, 39, 10–20. [Google Scholar] [CrossRef] [PubMed]


| Study Participants | Inclusion Criteria | Recruitment Method | Data Collection Method | Number of Participants (n) |
|---|---|---|---|---|
| Residents | Residents with advanced dementia | Clinical nurse suggested the suitable participants based on their knowledge and experience with the residents and a clinical assessment by a nurse consultant. | Residents who attended in person-centred music sessions were assessed by staff using MiDAS | n = 74 |
| Aged care staff (facility manager, clinical nurse, diversional therapist, and aged care workers) | Staff who are involved in service delivery for residents with advanced dementia | Liaison with each facility manager who distributed invitation letters to all nurses, diversional therapist, and care workers to participate in this project. | Focus groups (20) Audio-recorded interviews (59) | n = 104 |
| Musicians including music therapists | Local well-known and experienced musicians who were trained and able to provide a planned program that tailored on individual preferences. Capacity in collaboration with staff, family, researchers, local communities, and the facility/legal guardians to develop the music preferences. To offer a minimum of 45–50 min sessions (twice/week for a duration of 4 weeks; group music). | Professional network of investigators and facility managers. | Six individual interviews | n = 6 |
| Characteristics | Residents with Advanced Dementia |
|---|---|
| Gender | |
| Female | 52 (70.0) |
| Male | 22 (30.0) |
| Mean age (standard deviation) | 83.1 (7.7) |
| Level of qualifications | |
| No formal education | 34 (46.0) |
| Primary schooling | 15 (20.0) |
| Secondary schooling | 19 (26.0) |
| University graduate | 6 (8.0) |
| Average duration in aged care centres (years) | 2.7 (1.2) |
| Mean person-centred music sessions participated (standard deviation) | 9.5 (4.7) |
| Mean SMMSE score (standard deviation) | 9.2 (6.7) |
| Cognitive impairment | |
| Mild | 6 (8.0) |
| Moderate | 27 (37.0) |
| Severe | 34 (46.0) |
| PAINAD | |
| Mild pain | 17 (23.0) |
| Moderate to severe | 7 (10.0) |
| Depression | |
| Anxiety | 51 (69.0) |
| Mild–severe sadness | 30 (41.0) |
| Mild–severe agitation | 34 (46.0) |
| Mild–severe irritability | 31 (42.0) |
| Mean Barthel Index score (standard deviation) | 58.4 (24.0) |
| During-Listing M (SD) | Post-Listening M (SD) | Paired t-Test | p-Value | Cohen’s d | |
|---|---|---|---|---|---|
| Interest | 72.2 (17.1) | 63.2 (20.3) | 2.8 (59) | 0.001 | 0.5 |
| Response | 71.5 (18.8) | 63.7 (19.6) | 2.9 (59) | 0.005 | 0.4 |
| Initiation | 64.4 (21.2) | 57.8 (21.5) | 2.4 (59) | 0.019 | 0.3 |
| Involvement | 69.7 (19.5) | 61.8 (20.6) | 2.8 (59) | 0.007 | 0.4 |
| Enjoyment | 73.5 (19.4) | 66.7 (19.8) | 1.7 (59) | 0.970 | 0.3 |
| Total MiDAS | 351.2 (93.5) | 315.1 (98.5) | 2.8 (59) | 0.008 | 0.4 |
Disclaimer/Publisher’s Note: The statements, opinions and data contained in all publications are solely those of the individual author(s) and contributor(s) and not of MDPI and/or the editor(s). MDPI and/or the editor(s) disclaim responsibility for any injury to people or property resulting from any ideas, methods, instructions or products referred to in the content. |
© 2023 by the authors. Licensee MDPI, Basel, Switzerland. This article is an open access article distributed under the terms and conditions of the Creative Commons Attribution (CC BY) license (https://creativecommons.org/licenses/by/4.0/).
Share and Cite
Hamiduzzaman, M.; Kuot, A.; Greenhill, J.; Strivens, E.; Parajuli, D.R.; Isaac, V. Person-Centred, Culturally Appropriate Music Intervention to Improve Psychological Wellbeing of Residents with Advanced Dementia Living in Australian Rural Residential Aged Care Homes. Brain Sci. 2023, 13, 1103. https://doi.org/10.3390/brainsci13071103
Hamiduzzaman M, Kuot A, Greenhill J, Strivens E, Parajuli DR, Isaac V. Person-Centred, Culturally Appropriate Music Intervention to Improve Psychological Wellbeing of Residents with Advanced Dementia Living in Australian Rural Residential Aged Care Homes. Brain Sciences. 2023; 13(7):1103. https://doi.org/10.3390/brainsci13071103
Chicago/Turabian StyleHamiduzzaman, Mohammad, Abraham Kuot, Jennene Greenhill, Edward Strivens, Daya Ram Parajuli, and Vivian Isaac. 2023. "Person-Centred, Culturally Appropriate Music Intervention to Improve Psychological Wellbeing of Residents with Advanced Dementia Living in Australian Rural Residential Aged Care Homes" Brain Sciences 13, no. 7: 1103. https://doi.org/10.3390/brainsci13071103
APA StyleHamiduzzaman, M., Kuot, A., Greenhill, J., Strivens, E., Parajuli, D. R., & Isaac, V. (2023). Person-Centred, Culturally Appropriate Music Intervention to Improve Psychological Wellbeing of Residents with Advanced Dementia Living in Australian Rural Residential Aged Care Homes. Brain Sciences, 13(7), 1103. https://doi.org/10.3390/brainsci13071103

