Transient Conductive Hearing Loss Regulates Cross-Modal VGLUT Expression in the Cochlear Nucleus of C57BL/6 Mice
Abstract
1. Introduction
2. Experimental Procedures
2.1. Animals, Groups, and Ear Plugging
2.2. Auditory Brainstem Response
2.3. Cochlear Immunohistochemistry and Assessment
2.4. Brain Tissue Preparation
2.5. Immunocytochemistry of the CN
2.6. Statistical Analyses
3. Results
3.1. ABR Assessment
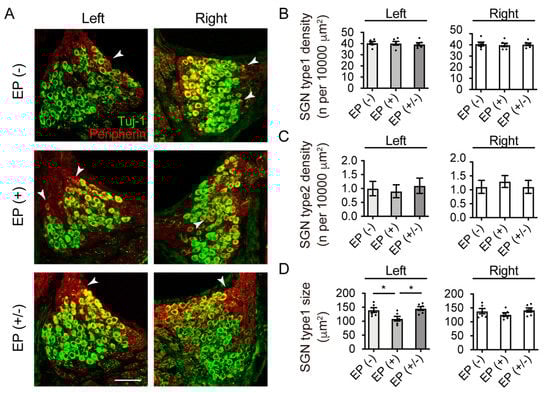
3.2. Survival and Cell Size of SGNs
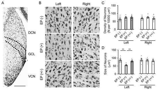
3.3. Cellular Assessment in the CN
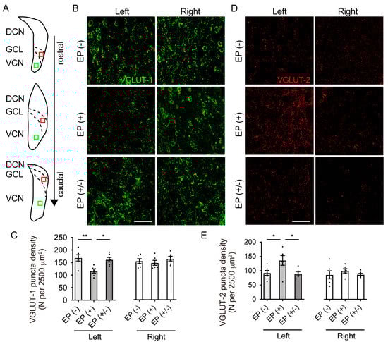
3.4. VGLUT Expression in the CN
4. Discussion
5. Conclusions
Author Contributions
Funding
Conflicts of Interest
Ethical Approval
References
- Spoendlin, H. Neuroanatomical Basis of Cochlear Coding Mechanisms. Audiology 1975, 14, 383–407. [Google Scholar] [CrossRef] [PubMed]
- Flores, E.N.; Duggan, A.; Madathany, T.; Hogan, A.K.; Marquez, F.G.; Kumar, G.; Seal, R.P.; Edwards, R.H.; Liberman, M.C.; Garcia-Anoveros, J. A Non-Canonical Pathway from Cochlea to Brain Signals Tissue-Damaging Noise. Curr. Biol. 2015, 25, 606–612. [Google Scholar] [CrossRef] [PubMed]
- Barker, M.; Solinski, H.J.; Hashimoto, H.; Tagoe, T.; Pilati, N.; Hamann, M. Acoustic Overexposure Increases the Expression of Vglut-2 Mediated Projections from the Lateral Vestibular Nucleus to the Dorsal Cochlear Nucleus. PLoS ONE 2012, 7, e35955. [Google Scholar] [CrossRef] [PubMed]
- Shore, S.E. Multisensory Integration in the Dorsal Cochlear Nucleus: Unit Responses to Acoustic and Trigeminal Ganglion Stimulation. Eur. J. Neurosci. 2005, 21, 3334–3348. [Google Scholar] [CrossRef] [PubMed]
- Zeng, C.; Nannapaneni, N.; Zhou, J.; Hughes, L.F.; Shore, S. Cochlear Damage Changes the Distribution of Vesicular Glutamate Transporters Associated with Auditory and Nonauditory Inputs to the Cochlear Nucleus. J. Neurosci. 2009, 29, 4210–4217. [Google Scholar] [CrossRef] [PubMed]
- Zhou, J.; Nannapaneni, N.; Shore, S. Vessicular Glutamate Transporters 1 and 2 Are Differentially Associated with Auditory Nerve and Spinal Trigeminal Inputs to the Cochlear Nucleus. J. Comp. Neurol. 2007, 500, 777–787. [Google Scholar] [CrossRef]
- Whiting, B.; Moiseff, A.; Rubio, M.E. Cochlear Nucleus Neurons Redistribute Synaptic Ampa and Glycine Receptors in Response to Monaural Conductive Hearing Loss. Neuroscience 2009, 163, 1264–1276. [Google Scholar] [CrossRef]
- Heeringa, A.N.; Wu, C.; Chung, C.; West, M.; Martel, D.; Liberman, L.; Liberman, M.C.; Shore, S.E. Glutamatergic Projections to the Cochlear Nucleus Are Redistributed in Tinnitus. Neuroscience 2018, 391, 91–103. [Google Scholar] [CrossRef]
- Kurioka, T.; Lee, M.Y.; Heeringa, A.N.; Beyer, L.A.; Swiderski, D.L.; Kanicki, A.C.; Kabara, L.L.; Dolan, D.F.; Shore, S.E.; Raphael, Y. Selective Hair Cell Ablation and Noise Exposure Lead to Different Patterns of Changes in the Cochlea and the Cochlear Nucleus. Neuroscience 2016, 332, 242–257. [Google Scholar] [CrossRef]
- Kurioka, T.; Mogi, S.; Tanaka, M.; Yamashita, T. Activity-Dependent Neurodegeneration and Neuroplasticity of Auditory Neurons Following Conductive Hearing Loss in Adult Mice. Cell. Mol. Neurobiol. 2020, 1–12. [Google Scholar] [CrossRef] [PubMed]
- Parry, L.V.; Maslin, M.R.D.; Schaette, R.; Moore, D.R.; Munro, K.J. Increased Auditory Cortex Neural Response Amplitude in Adults with Chronic Unilateral Conductive Hearing Impairment. Hear. Res. 2019, 372, 10–16. [Google Scholar] [CrossRef] [PubMed]
- Rubio, M.E. Molecular and Structural Changes in the Cochlear Nucleus in Response to Hearing Loss. In The Oxford Handbook of the Auditory Brainstem; Oxford University Press: Oxford, UK, 2019; p. 143. [Google Scholar]
- Lauer, A.M.; Dent, M.L.; Sun, W.; Xu-Friedman, M.A. Effects of Non-Traumatic Noise and Conductive Hearing Loss on Auditory System Function. Neuroscience 2019, 407, 182–191. [Google Scholar] [CrossRef] [PubMed]
- Kurioka, T.; Sano, H.; Furuki, S.; Yamashita, T. Effects of the Conductive Component of Hearing Loss on Speech Discrimination Ability. J. Int. Adv. Otol. 2020, 16, 93–97. [Google Scholar] [CrossRef] [PubMed]
- Clarkson, C.; Antunes, F.M.; Rubio, M.E. Conductive Hearing Loss Has Long-Lasting Structural and Molecular Effects on Presynaptic and Postsynaptic Structures of Auditory Nerve Synapses in the Cochlear Nucleus. J. Neurosci. 2016, 36, 10214–10227. [Google Scholar] [CrossRef] [PubMed]
- Heeringa, A.N.; Stefanescu, R.A.; Raphael, Y.; Shore, S.E. Altered Vesicular Glutamate Transporter Distributions in the Mouse Cochlear Nucleus Following Cochlear Insult. Neuroscience 2016, 315, 114–124. [Google Scholar] [CrossRef] [PubMed]
- Garcia-Hernandez, S.; Abe, M.; Sakimura, K.; Rubio, M.E. Impaired Auditory Processing and Altered Structure of the Endbulb of Held Synapse in Mice Lacking the Glua3 Subunit of Ampa Receptors. Hear. Res. 2017, 344, 284–294. [Google Scholar] [CrossRef]
- Sie, K.C.; Rubel, E.W. Rapid Changes in Protein Synthesis and Cell Size in the Cochlear Nucleus Following Eighth Nerve Activity Blockade or Cochlea Ablation. J. Comp. Neurol. 1992, 320, 501–508. [Google Scholar] [CrossRef]
- Tong, L.; Strong, M.K.; Kaur, T.; Juiz, J.M.; Oesterle, E.C.; Hume, C.; Warchol, M.E.; Palmiter, R.D.; Rubel, E.W. Selective Deletion of Cochlear Hair Cells Causes Rapid Age-Dependent Changes in Spiral Ganglion and Cochlear Nucleus Neurons. J. Neurosci. 2015, 35, 7878–7891. [Google Scholar] [CrossRef]
- van Loon, M.C.; Ramekers, D.; Agterberg, M.J.; de Groot, J.C.; Grolman, W.; Klis, S.F.; Versnel, H. Spiral Ganglion Cell Morphology in Guinea Pigs after Deafening and Neurotrophic Treatment. Hear. Res. 2013, 298, 17–26. [Google Scholar] [CrossRef]
- Herman, M.A.; Ackermann, F.; Trimbuch, T.; Rosenmund, C. Vesicular Glutamate Transporter Expression Level Affects Synaptic Vesicle Release Probability at Hippocampal Synapses in Culture. J. Neurosci. 2014, 34, 11781–11791. [Google Scholar] [CrossRef]
- Zeng, C.; Yang, Z.; Shreve, L.; Bledsoe, S.; Shore, S. Somatosensory Projections to Cochlear Nucleus Are Upregulated after Unilateral Deafness. J. Neurosci. 2012, 32, 15791–15801. [Google Scholar] [CrossRef] [PubMed]
- Dehmel, S.; Pradhan, S.; Koehler, S.; Bledsoe, S.; Shore, S. Noise Overexposure Alters Long-Term Somatosensory-Auditory Processing in the Dorsal Cochlear Nucleus--Possible Basis for Tinnitus-Related Hyperactivity? J. Neurosci. 2012, 32, 1660–1671. [Google Scholar] [CrossRef] [PubMed]
- Koehler, S.D.; Shore, S.E. Stimulus Timing-Dependent Plasticity in Dorsal Cochlear Nucleus Is Altered in Tinnitus. J. Neurosci. 2013, 33, 19647–19656. [Google Scholar] [CrossRef] [PubMed]
- Hutson, K.A.; Durham, D.; Tucci, D.L. Consequences of Unilateral Hearing Loss: Time Dependent Regulation of Protein Synthesis in Auditory Brainstem Nuclei. Hear. Res. 2007, 233, 124–134. [Google Scholar] [CrossRef] [PubMed]
- Tucci, D.L.; Cant, N.B.; Durham, D. Conductive Hearing Loss Results in a Decrease in Central Auditory System Activity in the Young Gerbil. Laryngoscope 1999, 109, 1359–13571. [Google Scholar] [CrossRef] [PubMed]





© 2020 by the authors. Licensee MDPI, Basel, Switzerland. This article is an open access article distributed under the terms and conditions of the Creative Commons Attribution (CC BY) license (http://creativecommons.org/licenses/by/4.0/).
Share and Cite
Kurioka, T.; Mogi, S.; Yamashita, T. Transient Conductive Hearing Loss Regulates Cross-Modal VGLUT Expression in the Cochlear Nucleus of C57BL/6 Mice. Brain Sci. 2020, 10, 260. https://doi.org/10.3390/brainsci10050260
Kurioka T, Mogi S, Yamashita T. Transient Conductive Hearing Loss Regulates Cross-Modal VGLUT Expression in the Cochlear Nucleus of C57BL/6 Mice. Brain Sciences. 2020; 10(5):260. https://doi.org/10.3390/brainsci10050260
Chicago/Turabian StyleKurioka, Takaomi, Sachiyo Mogi, and Taku Yamashita. 2020. "Transient Conductive Hearing Loss Regulates Cross-Modal VGLUT Expression in the Cochlear Nucleus of C57BL/6 Mice" Brain Sciences 10, no. 5: 260. https://doi.org/10.3390/brainsci10050260
APA StyleKurioka, T., Mogi, S., & Yamashita, T. (2020). Transient Conductive Hearing Loss Regulates Cross-Modal VGLUT Expression in the Cochlear Nucleus of C57BL/6 Mice. Brain Sciences, 10(5), 260. https://doi.org/10.3390/brainsci10050260

