Predicting the Extreme Loads in Power Production of Large Wind Turbines Using an Improved PSO Algorithm
Abstract
:1. Introduction
2. Model Building
2.1. Design Variables
2.2. Design Constraints
2.2.1. Constraints on Pitch Angle
Constraints between Pitch Angle and Wind Speed
Constraints between Pitch Angle and Rotor Speed
Brief Summary
2.2.2. Other Constraints
2.2.3. Summary of Constraints
2.3. Design Objects
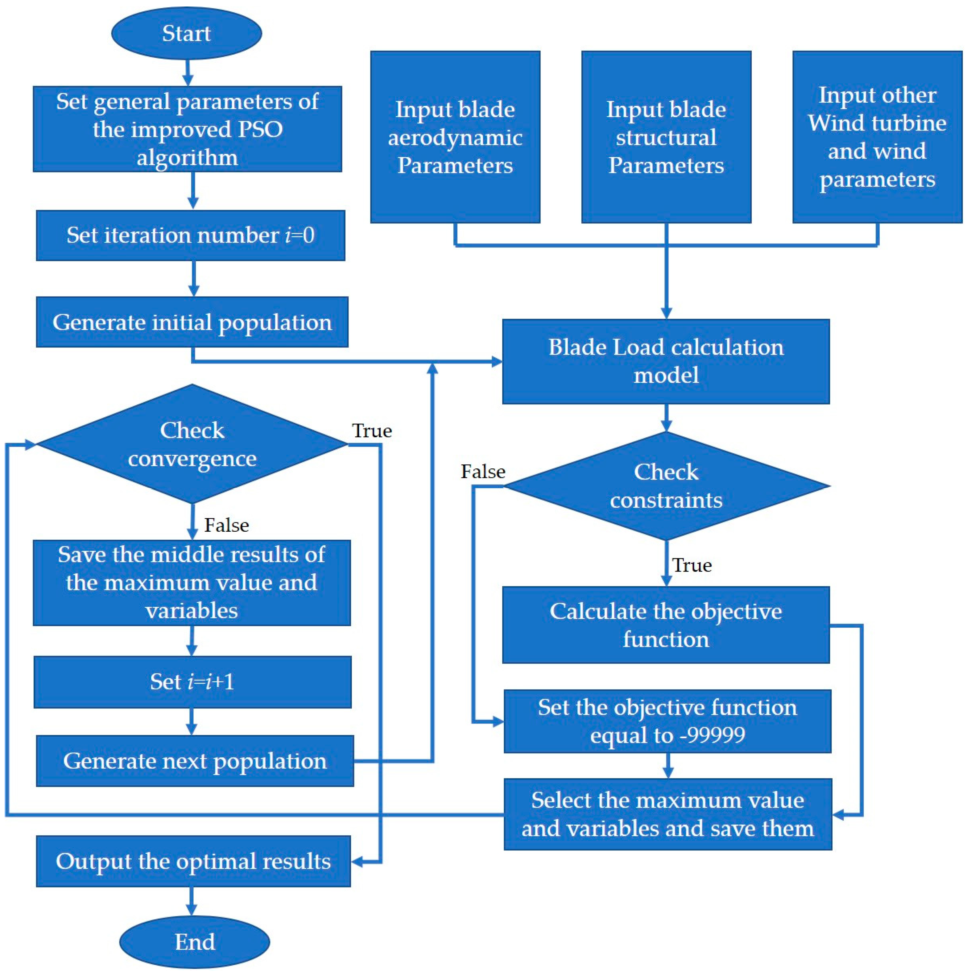
2.4. Building the PSO-ELPM Model
3. Results and Discussion
- (1)
- For the 1.5 MW VSVP wind turbine, the constraint conditions werewhere βv satisfies the following expressions.and βr satisfies the following expressions.The other variables satisfy the following inequalities.
- (2)
- For the 2.0 MW VSVP wind turbine, the constraint conditions werewhere βv can be formulated as:and βr is:The other variables can be defined as:
- (1)
- Number of individuals: 30;
- (2)
- Maximum number of iterations: 100;
- (3)
- Probability of selection Ps: 0.0333;
- (4)
- Maximum inertial weight: 0.6253;
- (5)
- Minimum inertial weight: 0.0562
3.1. Extreme Loads at the Blade Root
3.2. Extreme Load Distribution of the Blade
3.3. Effects of ΔΩ
4. Conclusions
- The extreme root loads computed by PSO-ELPM and FOCUS were very close. The error between them was less than 10%. The extreme CMF_ROOT was lower than 5%. Moreover, PSO-ELPM needs much less computation cost than FOCUS. Hence, PSO-ELPM can be used for predicting the extreme load and is suitable for preliminary blade design.
- Higher rotor speed and smaller pitch angle will generate larger extreme bending moments at the root. It is for this reason that we need to pitch the blade to feather at high wind speed and activate security strategies when the rotor speed is larger than overspeed. In addition, negative yaw angle easily generates the extreme bending moments.
- When the control system is inactive, the extreme CMF_ROOT is increased but the extreme CME_ROOT is almost unchanged. It shows that the control system has significant influence on reducing the extreme loads, especially the extreme CMF_ROOT.
- By comparison of the extreme load distribution, flapwise bending moments are close to the results of FOCUS, while edgewise bending moments need be improved in the future.
- By the analysis of the effects of , there is little influence on the extreme flapwise bending moments. However, the edgewise bending moments change a lot while the maximum rotor speed reduces.
Author Contributions
Funding
Acknowledgments
Conflicts of Interest
References
- Wind Turbines—Part 1: Design Requirements, 3rd ed.; IEC 61400-1; International Electrotechnical Commission: Geneva, Switzerland, 2005.
- Rotor Blades for Wind Turbines; DNV GL AS, DNVGL-ST-0376; Det Norske Veritas Germanischer Lloyd Group: Arnhem, The Netherlands, 2015.
- LeRoy, M.F.; Steven, R.W. Predicting design wind turbine loads from limited data: Comparing random process and random peak models. In Proceedings of the 20th 2001 ASME Wind Energy Symposium, Reno, NV, USA, 11–14 January 2001. AIAA-2001-0046. [Google Scholar]
- Paul, S.V.; Sandy, B. Extreme Load Estimation for Wind Turbines: Issues and Opportunities for Improved Practice. In Proceedings of the 20th 2001 ASME Wind Energy Symposium, Reno, NV, USA, 11–14 January 2001. [Google Scholar]
- Patrick, J.M. Effect of turbulence variation on extreme Load prediction for wind turbines. J. Sol. Energy Eng. 2002, 124, 387–395. [Google Scholar]
- Pandey, M.D.; Sutherland, H.J. Probabilistic analysis of list data for the estimation of extreme design loads for wind turbine components. J. Sol. Energy Eng. 2003, 125, 531–540. [Google Scholar] [CrossRef]
- Fitzwater, L.M. Estimation of Fatigue and Extreme Load Distributions from Limited Data with Application to Wind Energy Systems; SAND 2004-0001; Sandia National Laboratories: Albuquerque, NM, USA; Livermore, CA, USA, 2004.
- Moriarty, P.J.; Holley, W.E.; Butterfield, S.P. Extrapolation of Extreme and Fatigue Loads Using Probabilistic Methods; Technical Report NREL/TP-500-34421; National Renewable Energy Laboratory NREL: Golden, CO, USA, 2004.
- Patrick, R.; Lance, M. Statistical Extrapolation Methods for Estimating Wind Turbine Extreme Loads. J. Sol. Energy Eng. 2008, 130, 031011. [Google Scholar]
- Puneet, A.; Lance, M. Simulation of offshore wind turbine response for long-term extreme load prediction. Eng. Struct. 2009, 31, 2236–2246. [Google Scholar]
- Jensen, J.J.; Olsen, A.S.; Mansour, A.E. Extreme wave and wind response predictions. Ocean Eng. 2011, 38, 2244–2253. [Google Scholar] [CrossRef]
- Wang, Y.; Xia, Y.; Liu, X. Establishing robust short-term distributions of load extremes of offshore wind turbines. Renew. Energy 2013, 57, 606–619. [Google Scholar] [CrossRef]
- Gong, K.; Ding, J.; Chen, X. Estimation of long-term extreme response of operational and parked wind turbines: Validation and some new insights. Eng. Struct. 2014, 81, 135–147. [Google Scholar] [CrossRef]
- Abdallah, I.; Natarajan, A.; Sørensen, J.D. Assessment of Extreme Design Loads for Modern Wind Turbines Using the Probabilistic Approach. Ph.D. Thesis, DTU Wind Energy, Roskilde, Denmark, 2015. [Google Scholar]
- Gordon, M.S.; Matthew, A.L.; Sanjay, R.A.; Spencer, H.; Andrew, T.M. Statistical Estimation of Extreme Loads for the Design of Offshore Wind Turbines During Non-Operational Conditions. Wind Eng. 2015, 39, 629–640. [Google Scholar]
- Lindenburg, C. PHATAS Release “NOV-2003” and “APR-2005” User’S Manual; ECN-I-05-005-r1; Knowledge Centre WMC: Wieringerwerf, The Netherlands, 2005. [Google Scholar]
- Bossanyi, E.A. GH Bladed Version 3.82 User Manual; Document: 282/BR/010; Garrad Hassan and Partners Limited: Bristol, UK, 2009. [Google Scholar]
- Liao, C.C.; Zhao, X.L.; Xu, J.Z. Blade Layers Optimization of Wind Turbines Using FAST and Improved PSO Algorithm. Renew. Energy 2012, 42, 227–233. [Google Scholar] [CrossRef]
- Croce, A.; Sartori, L.; Lunghini, M.S.; Clozza, L.; Bortolotti, P.; Bottasso, C.L. Lightweight rotor design by optimal spar cap offset. J. Phys. Conf. Ser. 2016, 753, 042003. [Google Scholar] [CrossRef]
- Pietro, B.; Carlo, L.B.; Croce, A. Combined preliminary-detailed design of wind turbines. Wind Energy Sci. 2016, 1, 71–88. [Google Scholar]
- Sartori, L.; Bellini, F.; Croce, A.; Bottasso, C.L. Preliminary design and optimization of a 20 MW reference wind turbine. J. Phys. Conf. Ser. 2018, 1037, 042003. [Google Scholar] [CrossRef]
- Bortolotti, P.; Bottasso, C.L.; Croce, A.; Sartori, L. Integration of multiple passive load mitigation technologies by automated design optimization-the case study of a medium-size on shore wind turbine. Wind Energy 2018, 22, 65–79. [Google Scholar] [CrossRef]

















| 1.5 MW | 2.0 MW | |||||
|---|---|---|---|---|---|---|
| FOCUS | PSO-ELPM | Error | FOCUS | PSO-ELPM | Error | |
| CMF_ROOT (kNm) | 4176.45 | 4197.57 | 0.51% | 8084.68 | 7928.81 | −1.93% |
| CME_ROOT (kNm) | 2571.43 | 2741.36 | 6.61% | 4542.79 | 4352.48 | −4.19% |
| Bending Moment (kNm) | V1 (m/s) | Ω (rad/s) | β2 (°) | γ (°) | ψ (°) | ||
|---|---|---|---|---|---|---|---|
| 1.5 MW | CMF_ROOT | 4197.56 | 25.00 | 2.46 | 11.81 | −1.94 | 44.38 |
| CME_ROOT | 2741.36 | 29.13 | 2.84 | 32.48 | −8.00 | 67.83 | |
| 2.0 MW | CMF_ROOT | 7928.81 | 15.95 | 1.91 | 4.92 | −8.00 | 34.77 |
| CME_ROOT | 4352.48 | 38.87 | 2.45 | 90.00 | −8.00 | 340.68 | |
| Bending Moment (kNm) | V1 (m/s) | Ω (rad/s) | β2 (°) | γ (°) | ψ (°) | ||
|---|---|---|---|---|---|---|---|
| 1.5 MW | CMF_ROOT | 8328.10 | 38.26 | 2.84 | 3.50 | −8.00 | 25.90 |
| CME_ROOT | 2801.07 | 38.26 | 2.84 | 37.53 | −8.00 | 52.73 | |
| 2.0 MW | CMF_ROOT | 17877.90 | 38.87 | 2.45 | 7.20 | −8.00 | 16.34 |
| CME_ROOT | 4352.48 | 38.87 | 2.45 | 90.00 | −8.00 | 339.97 | |
© 2019 by the authors. Licensee MDPI, Basel, Switzerland. This article is an open access article distributed under the terms and conditions of the Creative Commons Attribution (CC BY) license (http://creativecommons.org/licenses/by/4.0/).
Share and Cite
Liao, C.; Shi, K.; Zhao, X. Predicting the Extreme Loads in Power Production of Large Wind Turbines Using an Improved PSO Algorithm. Appl. Sci. 2019, 9, 521. https://doi.org/10.3390/app9030521
Liao C, Shi K, Zhao X. Predicting the Extreme Loads in Power Production of Large Wind Turbines Using an Improved PSO Algorithm. Applied Sciences. 2019; 9(3):521. https://doi.org/10.3390/app9030521
Chicago/Turabian StyleLiao, Caicai, Kezhong Shi, and XiaoLu Zhao. 2019. "Predicting the Extreme Loads in Power Production of Large Wind Turbines Using an Improved PSO Algorithm" Applied Sciences 9, no. 3: 521. https://doi.org/10.3390/app9030521
APA StyleLiao, C., Shi, K., & Zhao, X. (2019). Predicting the Extreme Loads in Power Production of Large Wind Turbines Using an Improved PSO Algorithm. Applied Sciences, 9(3), 521. https://doi.org/10.3390/app9030521
