Feature Extraction with Discrete Non-Separable Shearlet Transform and Its Application to Surface Inspection of Continuous Casting Slabs
Abstract
Featured Application
Abstract
1. Introduction
2. The Characteristics of Defect Images
3. Basic Principles of the Proposed Method
3.1. Discrete Nonseparable Shearlet Transform
3.2. Gray-Level Co-Occurrence Matrix
3.3. Kernel Spectral Regression
- (1)
- Constructing the adjacency graph. Let G denote a graph with m nodes. The i-th node corresponds to the sample . If shares the same label with , put an edge between nodes i and j.
- (2)
- Choosing the weights:where is the weight of the edge joining vertices i and j.
- (3)
- Responses generation. Find , the largest c generalized eigenvectors of eigenproblem.where D is a diagonal matrix whose (i, i)-th element equals to the sum of the i-th column of W, c is the number of classes.
- (4)
- Regularized kernel least squares. Find c − 1 vectors . is the solution the linear equations system.where . It can be easily verified that function is the solution of the following regularized kernel least square problem:
- (5)
- KSR Embedding: Let , Θ is a m × (c − 1) transformation matrix. The samples can be embedded into c − 1 dimensional subspace bywhere .
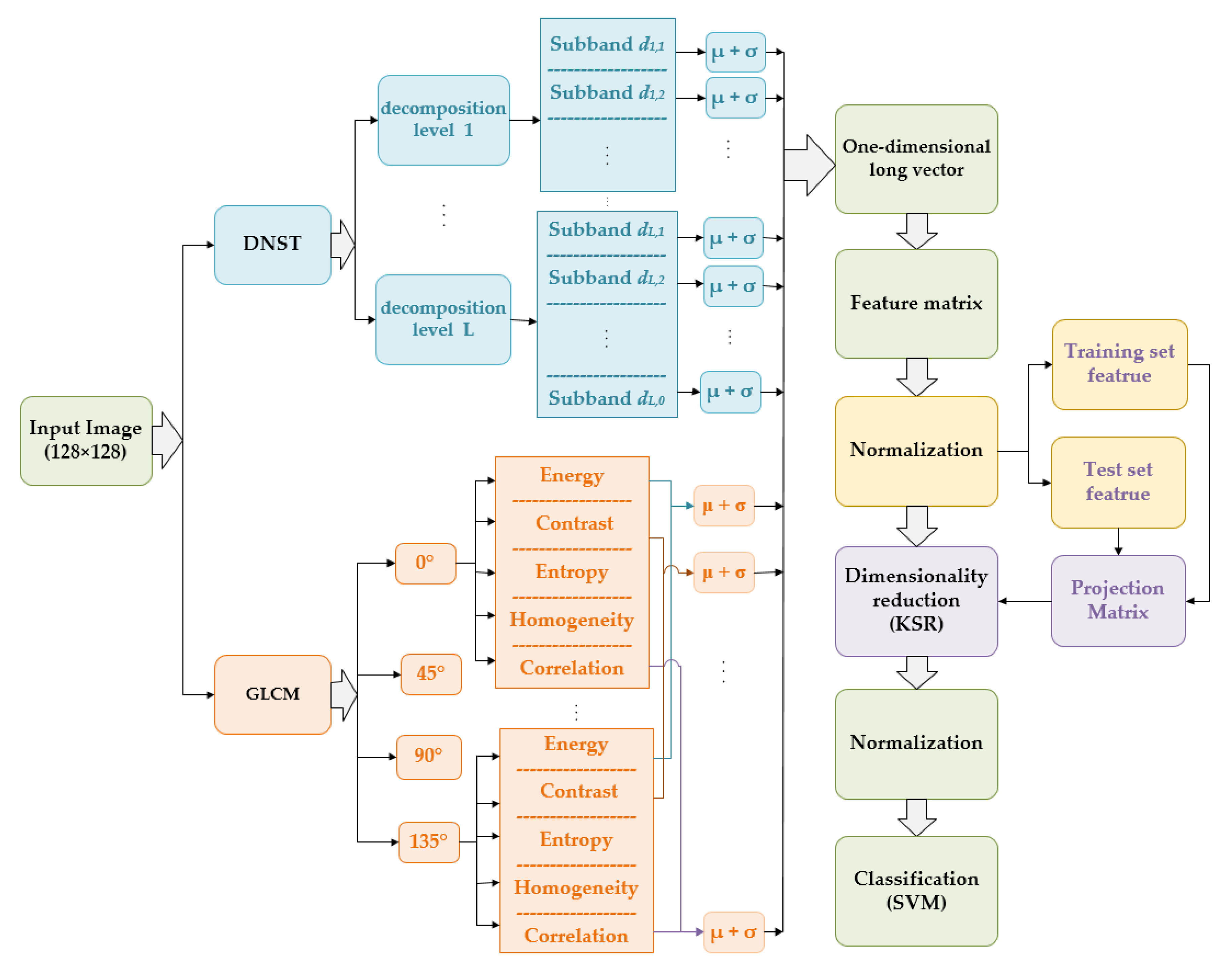
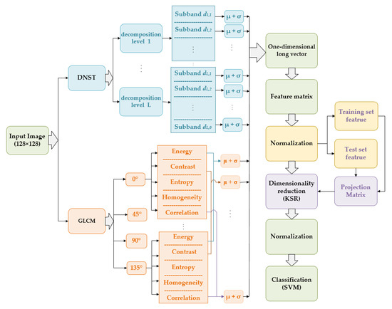
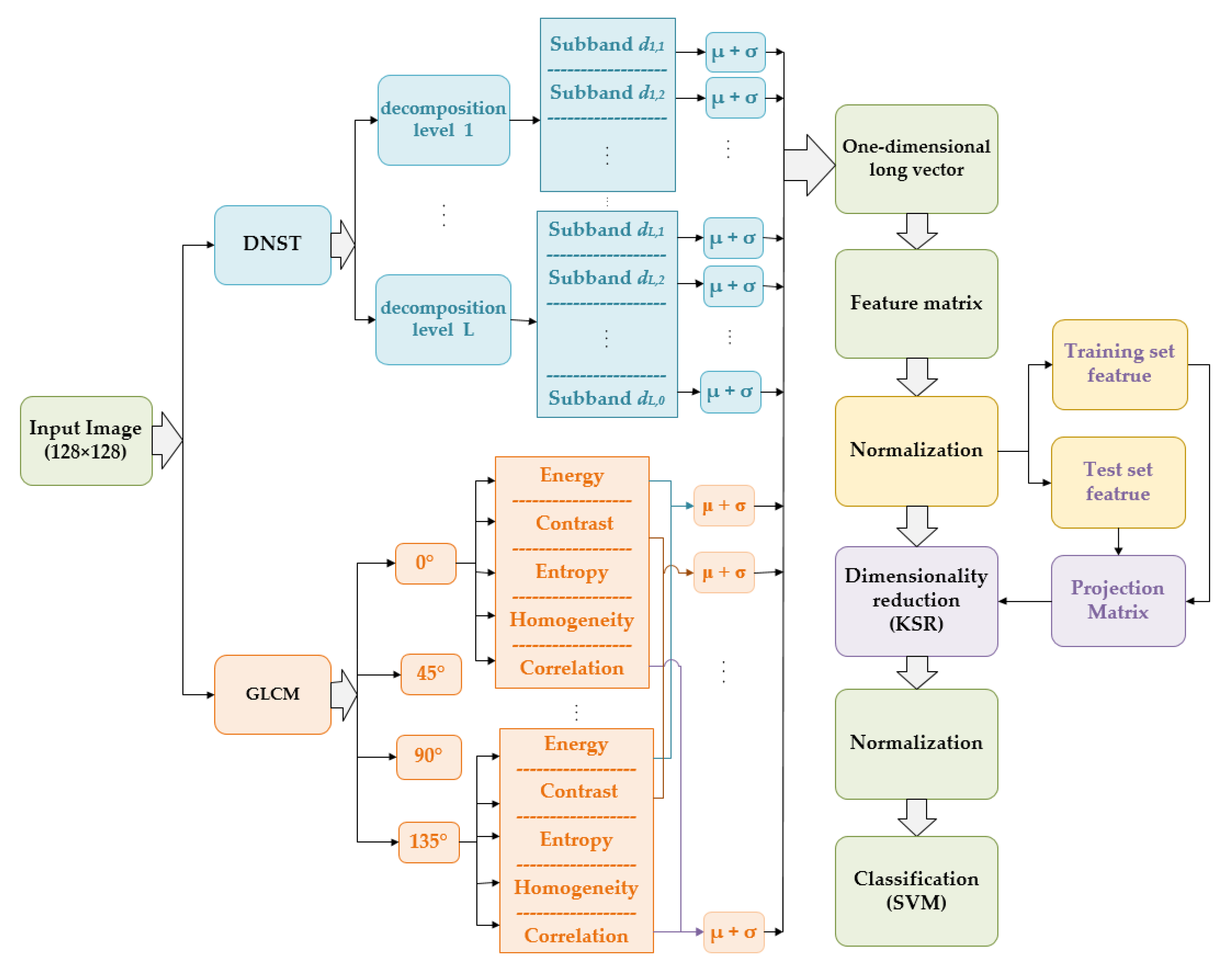
4. Defect Recognition Algorithm
- (1)
- Extract DNST features. All sample images are decomposed into multiple subbands at different scales and different directions by DNST, and the coefficients matrices of subbands of horizontal and vertical cones are obtained. Then calculate the mean and variance statistics of each subband for all samples. The mean reflects the average value of the subband coefficient matrix, and the variance reflects the deviation between the subband coefficient and the average value of the subband coefficients. The DNST feature of each sample image is a one-dimensional long vector.
- (2)
- Extract texture features. The gray level of the original image is compressed to reduce the computational complexity. The directions choose 0°, 45°, 90°, and 135°. The texture descriptors energy, contrast, entropy, homogeneity, and correlation are calculated for four directions, respectively. Then, the mean and variance of each texture descriptor are calculated. Thus, each sample image can get a 10-dimensional GLCM texture feature vector.
- (3)
- Feature combination. The DNST and GLCM feature vector of each sample are spliced into a new one-dimensional long vector. Then the feature vector of each sample are arranged from top to bottom to form the feature matrix. Finally, the feature matrix is normalized to [−1, 1].
- (4)
- Dimensionality reduction. Since the extracted features are high-dimensional and redundant, which is not conducive to subsequent classification. Therefore, we first use the KSR to reduce the dimensionality of the feature matrix of the training set and use the projection matrix obtained from the training set to reduce the dimensionality of the feature matrix of the test set. The high-dimensional feature matrix reduced to c − 1 dimensional subspace, where c is the number of classes.
- (5)
- Defect classification. First, the low-dimensional feature matrix is normalized to [−1, 1]. Then, the low dimensional features and labels data are input into the SVM [26] for training and classification. Finally, the surface defects of the continuous casting slabs are recognized.
5. Experiments and Discussions
5.1. Sample Database
5.2. Parameter Setting
5.3. Comparison of DNST Feature
5.4. Comparison of Feature Combination
5.5. Comparisons of Dimensionality Reduction
5.6. Confusion Matrix and Visualization
6. Conclusions
- (1)
- The DNST feature obtained the highest average accuracy and the best accuracy. It can better characterize defects of continuous casting slabs than that of Contourlet, DST, wavelet, and GLCM.
- (2)
- The accuracy of the training set and test set of the DNST-GLCM feature were 96.77% and 90.73%, respectively. Both results were higher than those of DNST feature. The recognition accuracy of continuous casting slabs can be improved by combining the features of DNST and GLCM.
- (3)
- The recognition accuracy of the DNST-GLCM-KSR scheme is 5.64% higher than that of DNST-GLCM, and the classification time of DNST-GLCM-KSR was shorter than that of DNST-GLCM. Using KSR technology can improve recognition accuracy and shorten classification time.
- (4)
- The proposed scheme can extract more discriminative features of defects and make the recognition accuracy of crack defect up to 95.50% and the total accuracy up to 96.37%. The new scheme provides a new method for the surface defect recognition of continuous casting slabs.
- (5)
- Future work should collect more defect samples, establish a complete sample database, and improve the recognition accuracy of crack defect.
Author Contributions
Funding
Conflicts of Interest
References
- Ai, Y.; Xu, K. Feature extraction based on contourlet transform and its application to surface inspection of metals. Opt. Eng. 2012, 51, 113605. [Google Scholar] [CrossRef]
- Xu, K.; Liu, S.; Ai, Y. Application of shearlet transform to classification of surface defects for metals. Image Vis. Comput. 2015, 35, 23–30. [Google Scholar] [CrossRef]
- Wei, S.; Zheng, S.; Gong, H.; Tang, H. Study on On-line Detection of the Cast-billet Surface Defect. J. Wuhan Univ. Technol. (Inf. Manag. Eng.) 2009, 31, 433–436. [Google Scholar]
- Cai, K.; Sun, Y.; Han, C. The “Zero Defect” Philosophy of Controlling Strand Quality for Steel Continuous Casting. Contin. Cast. 2011, s1, 288–298. [Google Scholar]
- Zhang, Y.; Cheng, W.S.; Zhao, J. Classification of surface defects of strips based on invariable moment functions. Opt. Electron. Eng. 2008, 35, 90. [Google Scholar]
- Xu, K.; Yang, C.L.; Zhou, P. Technology of on-line surface inspection for hot-rolled steel strips and its industrial application. J. Mech. Eng. 2009, 45, 111. [Google Scholar] [CrossRef]
- Song, K.; Yan, Y. A noise robust method based on completed local binary patterns for hot-rolled steel strip surface defects. Appl. Surf. Sci. 2013, 285, 858–864. [Google Scholar] [CrossRef]
- Ban, J.; Seo, M.; Goh, T.; Jeong, H.; Kim, S.W.; Koo, G.; Shin, C.; Choi, H.; Lee, J.-H.; Kim, S.W.; et al. Automatic detection of cracks in raw steel block using Gabor filter optimized by univariate dynamic encoding algorithm for searches (uDEAS). NDT E Int. 2009, 42, 389. [Google Scholar]
- Pan, E.; Ye, L.; Shi, J.; Chang, T.-S. On-line bleeds detection in continuous casting processes using engineering-driven rule-based algorithm. J. Manuf. Sci. Eng. 2009, 131, 061008. [Google Scholar] [CrossRef]
- Xu, K.; Yang, C.L.; Zhou, P.; Yang, C. On-line detection technique of surface cracks for continuous casting slabs based on linear lasers. J. Univ. Sci. Technol. Beijing 2009, 31, 1620. [Google Scholar]
- Ke, X.U.; Yang, C.L.; Peng, Z.; Yang, C. Recognition of surface deffects in continuous casting slabs based on Contourlet transform. J. Univ. Sci. Technol. Beijing 2013, 35, 1195–1200. [Google Scholar]
- Tian, S.-Y.; Xu, K.; Guo, H.-Z. Application of local binary patterns to surface defect recognition of continuous casting slabs. Chin. J. Eng. 2016. [Google Scholar] [CrossRef]
- Lim, W.-Q. Nonseparable shearlet transform. IEEE Trans. Image Process. 2013, 22, 2056–2065. [Google Scholar] [PubMed]
- Kutyniok, G.; Lim, W.Q.; Reisenhofer, R. ShearLab 3D: Faithful Digital Shearlet Transforms based on Compactly Supported Shearlets. arXiv 2014, arXiv:1402.5670. [Google Scholar] [CrossRef]
- Kang, R.; Cao, B.; Wang, B.; Yan, L.; Qu, G. Compressed sensing longitudinal MRI based on wavelet and shearlet. J. Beijing Jiaotong Univ. 2017, 41, 127–132. [Google Scholar]
- Pejoski, S.; Kafedziski, V.; Gleich, D. Compressed Sensing MRI Using Discrete Nonseparable Shearlet Transform and FISTA. IEEE Signal Process. Lett. 2015, 22, 1566–1570. [Google Scholar] [CrossRef]
- Liu, L.; Kuang, G.Y. Overview of image textural feature extraction methods. J. Image Graph. 2009, 4, 622–635. [Google Scholar]
- Cai, D.; He, X.; Han, J. Spectral Regression for Dimensionality Reduction; Technical Report; UIUC: Champaign, IL, USA, 2007. [Google Scholar]
- Cai, D. Spectral Regression: A Regression Framework for Efficient Regularized Subspace Learning. Ph.D. Thesis, UIUC, Champaign, IL, USA, 2009. [Google Scholar]
- Donoho, D.L. Orthonormal ridgelets and linear singularities. Siam J. Math. Anal. 2000, 31, 1062–1099. [Google Scholar] [CrossRef]
- Candes, E.; Demanet, L.; Donoho, D.; Ying, L. Fast discrete Curvelet transforms. Multiscale Model. Simul. 2006, 5, 861. [Google Scholar] [CrossRef]
- Po, D.; Do, M. Directional multiscale modeling of images using the contourlet transform. IEEE Trans. Image Process. 2006, 15, 1620. [Google Scholar] [CrossRef]
- Lim, W.Q. The discrete shearlet transform: A new directional transform and compactly supported shearlet frames. IEEE Trans. Image Process. 2010, 19, 1166–1180. [Google Scholar] [PubMed]
- Pennec, E.L.; Mallat, S. Sparse geometric image representations with bandelets. IEEE Trans. Image Process. 2005, 14, 423–438. [Google Scholar] [CrossRef] [PubMed]
- Gonzalez, R.C.; Woods, R.E. Digital Image Processing, 3rd ed.; Prentice-Hall, Inc.: Upper Saddle River, NJ, USA, 2007. [Google Scholar]
- Chang, C.C.; Lin, C.J. LIBSVM: A library for support vector machines. ACM Trans. Intell. Syst. Technol. 2011, 2, 1–27. [Google Scholar] [CrossRef]
- Zhou, Z. Machine Learning; Tsinghua University Press: Beijing, China, 2016. [Google Scholar]






| Feature | FPR (%) | Precision (%) | F-Measure (%) | AUC | Accuracy (%) | 
|---|---|---|---|---|---|
| Contourlet-KLPP | 6.57 | 92.04 | 92.79 | 0.961 | 93.55 | 
| Contourlet-GLCM-KLPP | 5.11 | 93.69 | 94.09 | 0.967 | 94.35 | 
| DST-KLPP | 5.11 | 93.69 | 94.09 | 0.972 | 94.35 | 
| DNST-KSR | 6.57 | 92.17 | 93.25 | 0.976 | 94.35 | 
| DNST-KLPP | 5.84 | 93.04 | 94.09 | 0.973 | 95.16 | 
| DNST-GLCM-KLPP | 3.65 | 95.41 | 95.15 | 0.979 | 95.16 | 
| DNST-GLCM-KSR | 2.92 | 96.36 | 96.37 | 0.980 | 96.37 | 
| Feature Type | The Number of Features | Time Cost (ms) | Accuracy (%) | |
|---|---|---|---|---|
| Classification | Training Set | Test Set | ||
| DNST | 66 | 33.10 | 93.55 | 89.92 | 
| DNST-GLCM | 36 | 25.04 | 96.77 | 90.73 | 
| DNST-KSR | 1 | 3.39 | 96.37 | 94.35 | 
| DNST-GLCM-KSR | 1 | 3.13 | 97.58 | 96.37 | 
| Sample Type | Positive Sample | Negative Sample | Correct Number | Sample Total | Accuracy | 
|---|---|---|---|---|---|
| Positive sample | 106 | 5 | 106 | 111 | 95.50% | 
| Negative sample | 4 | 133 | 133 | 137 | 97.08% | 
| total | 110 | 138 | 239 | 248 | 96.37% | 
© 2019 by the authors. Licensee MDPI, Basel, Switzerland. This article is an open access article distributed under the terms and conditions of the Creative Commons Attribution (CC BY) license (http://creativecommons.org/licenses/by/4.0/).
Share and Cite
Liu, X.; Xu, K.; Zhou, P.; Liu, H. Feature Extraction with Discrete Non-Separable Shearlet Transform and Its Application to Surface Inspection of Continuous Casting Slabs. Appl. Sci. 2019, 9, 4668. https://doi.org/10.3390/app9214668
Liu X, Xu K, Zhou P, Liu H. Feature Extraction with Discrete Non-Separable Shearlet Transform and Its Application to Surface Inspection of Continuous Casting Slabs. Applied Sciences. 2019; 9(21):4668. https://doi.org/10.3390/app9214668
Chicago/Turabian StyleLiu, Xiaoming, Ke Xu, Peng Zhou, and Huajie Liu. 2019. "Feature Extraction with Discrete Non-Separable Shearlet Transform and Its Application to Surface Inspection of Continuous Casting Slabs" Applied Sciences 9, no. 21: 4668. https://doi.org/10.3390/app9214668
APA StyleLiu, X., Xu, K., Zhou, P., & Liu, H. (2019). Feature Extraction with Discrete Non-Separable Shearlet Transform and Its Application to Surface Inspection of Continuous Casting Slabs. Applied Sciences, 9(21), 4668. https://doi.org/10.3390/app9214668
 
        

 
       