Next Article in Journal
Generation of Melodies for the Lost Chant of the Mozarabic Rite
Previous Article in Journal
Activity Recommendation Model Using Rank Correlation for Chronic Stress Management
 
 
Font Type:
Arial Georgia Verdana
Font Size:
Aa Aa Aa
Line Spacing:
Column Width:
Background:
Article

Power Transformer’s Electrostatic Ring Optimization Based on ANSYS Parametric Design Language and Response Surface Methodology

1
Hebei Provincial Key Laboratory of Power Transmission Equipment Security Defense, North China Electric Power University, Baoding 071003, China
2
State Key Laboratory of Alternate Electrical Power System with Renewable Energy Sources, North China Electric Power University, Beijing 102206, China
3
Shandong Power Equipment Co., Ltd., Jinan 250022, China
*
Author to whom correspondence should be addressed.
Appl. Sci. 2019, 9(20), 4286; https://doi.org/10.3390/app9204286
Submission received: 17 September 2019 / Revised: 7 October 2019 / Accepted: 10 October 2019 / Published: 12 October 2019

Abstract

:
In this paper, in view of the low efficiency of the traditional finite element method (FEM), which has been widely used in the insulation design of power transformers, the response surface methodology (RSM) is proposed to optimize the insulation structure of a power transformer electrostatic ring. Firstly, the power transformer model was built using the ANSYS parametric design language (APDL) to realize the automatic pre-processing of numerical calculation. Then with the objective of reducing the maximum electric field intensity, the Taguchi method was used to select the parameters that have a greater impact on the maximum electric field intensity, by which the subsequent optimization process could be effectively simplified. The test points were constructed by the central composite design (CCD) and a response surface model was established by the mutual calls of MATLAB and ANSYS. Finally, the variance analysis, diagnostic analysis, and significance test of regression were carried out to obtain the final response surface model. By comparing the result of RSM with that of FEM, we can find that the results obtained by the two methods are consistent and the maximum electric field strength is obviously reduced. The RSM is more systematic and convincing, which improves the optimization efficiency and provides a reliable and fast way for the optimization of power transformers.

1. Introduction

As the main device of power systems, the power transformer is essential to the safe and reliable operation of the whole electrical network [1].The insulation structure determines the electric field distribution; thus, the optimization of the main insulation structure is of great importance to ensure the safe and stable operation of the power transformer [2,3].With the increase of voltage levels, more and more attention has been paid to the electrical insulation problem of the power transformer. However, the insulation structure of a transformer is particularly complex, which makes the electric field distribution non-uniform. Therefore, to confirm the rationality and reliability of the main insulation structure of the transformer, it is necessary to test, calculate, and analyze the electric field distribution [4].
In engineering applications, electric field analysis methods can be divided into two types, the analytical methods and the numerical methods. A few simple problems may be solved by the analytic method; but in the majority of cases, an analytical method simply does not exist or it is extremely difficult to obtain.As a numerical method, the FEM (finite element method) has been applied in theelectric field calculation [5,6,7]. In the electrostatic ring structure optimization [8], the traditional finite element method (FEM was used to analyze the influence of each variable on the electric field intensity and summarize its changing rule through several specific points. The FEM generally adopted the inference method [8,9], and the optimal values of the parameters were obtained by summarizing the changing law of each variable. Although it is possible to get the result, it cannot prove that the final result is the optimal solution, and it needs to constantly modify the model parameters for modeling analysis, which increases the calculation time.
In addition to the FEM, the structure optimization methods roughly fall into two types. One is to establish the function expression between the optimization objective and the variables by using sensitivity analysis methods [10].Sometimes the selection of step length is involved in the sensitivity analysis methods and the accuracy cannot be guaranteed. Moreover, the sensitivity formulas are difficult to derive, and the process is rather complicated [11]. When the analytical expression for the relationship between the optimization variables and optimization objectives cannot be found, the other type of methods, the global optimization methods, or the response surface methodology(RSM)combined with FEM can be used for the optimization design. Global optimization methods such as the genetic algorithm [12,13,14,15,16] and the particle swarm optimization algorithm [8,17,18,19] need to call a large number of modeling and optimization programs repeatedly, which significantly affect the efficiency of optimization. Most importantly, without appropriate fitness functions the local search ability may become worse and the search efficiency may be reduced.
The RSM constructs an approximate function expression between the objective function and variables, and visualizes the objective function that is originally implicit. The repeated modeling and simulation can be avoided; thereby, the efficiency of the optimization can be significantly improved [20]. As a mathematical and statistical optimization method [21,22], the RSM has been applied in many aspects. References [23] and [24] combined the RSM with the genetic algorithm and indicated that this method could reduce the number of experiments and solve the problem of fitness function selection. Reference [25] used the RSM to optimize the armature structure, and proved that this method had high feasibility, which provided an effective method for armature structure improvement. References [26,27,28] posed the methods for the optimization of an oil-immersed transformer cooling system and improved the design of the permanent magnet motor using RSM. In Reference [29], the RSM was employed to optimize the structure of the motor and the experiment on the prototype was carried out to verify the efficiency and reliability of the RSM. Reference [30] proposed a method by combining the RSM with the geometric feature charge simulated method to get the electric field; by using this method, the workload could be reduced and the computing time could be shortened as well. In addition, the RSM has been successfully applied in the mechanism of brake squeal [31], biochemistry [32], medicine [33], ships [34], machine design [35], and other fields.
According to the research above, the RSM demonstrates the ability to deal with many optimization problems with good speed and convenience on the premise of ensuring accuracy and efficiency. However, there is no relevant research on its application to the electrostatic ring structure optimization design of the power transformer.
In this paper, the RSM was applied to optimize the electrostatic ring structure of a 500 kV power transformer. The power transformer model was built with ANSYS parametric design language (APDL) [36,37] and the response surface model was constructed according to the optimization parameters selected by the Taguchi method [38,39].Then, the fitting degree and prediction ability of the response surface model were analyzed to get the optimal result. Furthermore, we compared the optimization result with that of traditional FEM, and the accuracy and validity of the RSM were proved.

2. Finite Element Model and Research Method

2.1. Calculation Model

The calculation model of a 500 kV power transformer is shown in Figure 1 and the values of the initial parameters are listed in Table 1.
The boundary value problem of the electrostatic field can be expressed by Equation (1).
{ ε φ = ρ , φ Ω ; φ | Γ 1 = 5 × 10 5 , φ | Γ 2 = 2 × 10 5 ; φ | Γ 3 = 0 ; φ n | Γ 4 , 5 = 0.
where ε is the dielectric constant; ϕ is the electric scalar potential of the electrostatic field; Ω is the whole computational domain; Г1 is the high voltage winding boundary; Г2 is the low voltage winding boundary; Г3 is the regulating winding, the upper, and the right boundary; and Г4,5 are the left and lower boundary, respectively.
The APDL is applied to realize automatic pre-processing as follows: (1) The relative dielectric constants of oil and pressboard were 2.2 and 4.5, respectively; (2) the voltage applied on the high voltage winding was 500 kV (Г1), the low voltage winding was 200kV (Г2), and the voltage regulating winding and the upper and the right boundary were 0kV (Г3). These are the first kind of boundary conditions and (3) the left and lower boundary are the second kind of homogeneous boundary conditions (Г4,5). In addition, the boundary conditions of Figure 1b were interpolated based on the results of Figure 1a.
The computer processor we used had an Intel(R) Core(TM) i5-7500 with 8.00 GB of memory. After modeling, meshing, applying boundary conditions, and solving by APDL, the electric field intensity nephogram of the initial structure is shown in Figure 2. By analyzing the initial insulation structure of the power transformer, it can be found that the maximum electric field intensity appeared at the upper right corner of the electrostatic ring. Therefore, we try to reduce the maximum electric field intensity by changing the structure parameters related to the electrostatic ring.

2.2. Taguchi Method

In the optimization experiments, the selection of the parameter that has no influence on the optimization result as a variable will not only increase the workload, but will also affect the accuracy of the optimization result. Therefore, the Taguchi method was employed to eliminate the irrelevant variables and select the parameters which have great influence on the maximum electric field intensity [40,41]. Then the response surface experiments were carried out with these filtered parameters, by which the optimization efficiency can be significantly improved.
The Taguchi method designs the horizontal combination of each parameter by establishing an orthogonal table, carries on an orthogonal experiment to calculate the proportion of the influence of each parameter on the optimization target, and filters the parameters according to the proportion. Each parameter that needs to be optimized usually takes three values in the range of change, which is called the impact factor.

2.3. RSM

The response surface model is also called the response surface function and the regression equation [42,43]. A proper function can make the approximation more precise and the design space more suitable for wider use. The quadratic polynomials can describe the real function and ensure that the model is as simple as possible with fewer undetermined coefficients. Its expression can be written as
y ˜ = β 0 + j = 1 n β j x j + j = 1 n β j j x j 2 + i = 1 n j = i n β i j x i x j ,
where is the objective function; β0, βj, βjj, and βij are the polynomial coefficients; xj is the jth experimental variable; and n is the number of experimental variables. Assuming that k times tests are needed to obtain the response surface model, Equation (2) can be expressed in the following matrix form:
{ y 1 y 2 y k } = [ 1 x 11 x 1 n x 11 2 x 1 n 2 x 11 x 12 x 1 n x 1 n 1 1 x 21 x 2 n x 21 2 x 2 n 2 x 21 x 22 x 2 n x 2 n 1 1 x k 1 x k n x k 1 2 x k n 2 x k 1 x k 2 x k n x k n 1 ] · { β 0 β 1 β n β 11 β n n β 12 β n n 1 } T    + { μ 1 μ 2 μ k } T
or
y = X β + μ ,
where μ is the error of y. The polynomial coefficients are obtained according to Equation (5) by using the least squares principle to minimize the sum of the squares of the errors.
β = ( X T X ) 1 X T y .

2.4. Central Composite Design (CCD)

The fitting accuracy of the RSM depends largely on the distribution of sample points in the design space. The CCD method follows specific rules when selecting the sample points [44,45,46]. According to the traditional method, when three variables and five levels are selected for experiments, at least 125(53) experiments are needed. The CCD can minimize the number of experiments on the premise of good accuracy.
Figure 3 shows the distribution of sample points, taking three variables as an example [29]. Where α = 2n/4; (0,0,0) is the center point; (±1,±1,±1) is the cubic point; and (±α,0,0), (0,±α,0), and (0,0,±α) are the axial points.

2.5. Test for Significance of Regression

A test which is usually used to verify the overall applicability of the model and the significance of regression is called null hypothesis [21,47], as follows:
H0: β1 = β2 = … = βn = 0,
H1: βj ≠ 0 for at least one j.
The value H0 means that the variables have the same effect on the response value, and the error is only caused by the selection of the sample points. The rejection of H0 indicates that at least one of the variables has a significant contribution to the model, that is, the model is reasonable. In addition, the p-value approach, which reflects the probability of the H0, can be used to test the null hypothesis. If the p-value is less than 0.05, the null hypothesis is rejected, that is, the H0 is invalid.
The value R2 is the determination coefficient and R a d j 2 is the adjusted R2. The closer their values are to 1, the better is the fitting effect of the model.

3. Experimental Process and Analysis

As can be seen in Section 2.1, the maximum electric field intensity emerged at the upper right corner of the electrostatic ring. Therefore, we can select the parameters related to the electrostatic ring as the variables to optimize. The structure and parameters of the electrostatic ring are shown in Figure 4.
Due to the existence of the pressboard, for easy analysis, H is simplified as h, the distance from the top surface of the electrostatic ring (without insulation layer) to the first pressboard above the electrostatic ring. The relationship between the two arcs of the electrostatic ring can be expressed by Equation (6).
{ θ 1 + θ 2 = 180 ° y 1 = T 1 R 1 R 2 = ( y 1 + R 1 cos θ 1 T 2 ) 1 + cos θ 1 x 2 = x 1 + ( R 1 R 2 ) sin θ 1 y 2 = y 1 + ( R 1 R 2 ) cos θ 1 .
Among them, the coordinates of the center of the two arcs are (x1, y1) and (x2, y2). Values T1 and T2 are the ordinate values of the upper and lower surfaces of the electrostatic ring (excluding the insulating layer). As can be seen from the above equation, R2 and θ2 can be derived from R1 and θ1. Therefore, the four optimization variables R1, θ1, R2, and θ2 can be simplified into two variables, namely R1 and θ1.
The optimization process is demonstrated in Figure 5.

3.1. Taguchi Experiment

Through the above analysis, the Taguchi experiment was carried out with R1, θ1, h, s, and w as variables to be optimized. Taking the median values of the variables on both sides and their adjacent values as the impact factors, the impact factors of the optimized parameters are listed in Table 2.
The orthogonal table L9(35) is obtained by the Taguchi method, where L represents an orthogonal matrix; 9 stands for the number of trials; 3 is the number of times each variable is taken, and 5 symbolizes the number of optimization parameters. According to the orthogonal table, the maximum electric field intensity can be achieved by the mutual call between MATLAB and ANSYS, as shown in the Table 3.
From the results obtained by Table 3, the proportion of each parameter is calculated by Equation (7).
E E = 3 i = 1 3 [ m x i ( E i ) m ( E ) ] 2 ,
where xi represents R1, θ1, h, s, and w; EE is the proportion of each optimization parameter; mxi(Ei) is the average value of Emax under the ith impact factor of x; and m(E) is the average value of Emax. The proportion of each optimization parameter is listed in Table 4.
It can be seen from Table 5 that R1, h, s, and w have greater influence on the maximum electric field intensity,while θ1 can be eliminated from the impact variables. The Taguchi method effectively reduced the workload of the numerical analysis of the subsequent response surface. In the following experiment, for the convenience of analysis, the electrostatic ring was divided into two arcs; both of them were 90 degrees. The values R1, h, s, and w were selected as experimental variables.

3.2. Experimental Data

After determining the experimental variables, the appropriate range of values was selected for the response surface experiment. There are four optimization variables in this experiment, so α=2. The design and combination of the experimental sample points were carried out by the CCD method, as shown in Table 5. Table 6 is the experimental data results of the sample points which were obtained by calling each other between ANSYS and MATLAB.
The last two columns of Table 6 are the number of elements and nodes (degrees of freedom) of the local finite element model in Figure 1b. According to statistics, it took only 61.8 seconds to complete the above 30 CCD experiments. Without the CCD method, 625 RSM experiments would be required. Thus, by using CCD method, the optimization efficiency was greatly improved.
Referring to the above data, the coefficients of the response surface model were obtained by Equation (5). We can get the initial response surface model from Table 7.

3.3. Analysis of Variance

The ANOVA table summarizes the results of the variance analysis, as shown in Table 8.
As shown in Table 8, the p-value of the regression model was less than 0.0001, which means that the choice of the quadratic polynomial model is reasonable, and the relationship between the maximum electric field intensity value, y, and the regression equation is extremely significant. Thus, the null hypothesis, H0, is not valid and can be rejected. The p-value of all linear terms were less than 0.0001, indicating that each variable in R1, h, s, and w is an extremely significant factor affecting the optimization objective. Except that the interaction between R1 and s was significant, the p-value of each of the other two was greater than 0.05, demonstrating the interaction between the two has little effect on the response. The p-values of the quadratic terms R12 and s2were less than 0.0001, and the significance was higher than the other two, which is an extremely significant factor. In addition, R a d j 2 is 0.9841, which is very close to 1. The model can explain 98.41% of the test changes and better reflect the law of data changes with less experimental error and better fitting. Furthermore, from the confidence interval listed in Table 8, the significant items are also R1, h, s, w, R1s, R12, and s2, for the upper and lower bounds of their confidence intervals do not contain zero.

3.4. Diagnostic Analysis

To verify the applicability of the model, the diagnostic analysis was generally made by making the regression analysis and giving some diagnostic plots.
The design of the normal probability plot made the cumulative normal distribution a straight line. In Figure 6a, the points on the normal probability plot were approximately distributed in a straight line, which indicates the accuracy of the data for calculating the electric field intensity.
As can be seen from the residuals versus run plot in Figure 6b, the residuals of runs were distributed within the prescribed appropriate range, which implies that choosing the quadratic polynomial as the response surface function is particularly suitable. In Figure 6c and Table 9, there was a good correlation between the predicted value and the actual value, which indicates that the polynomial model has a good predictive ability. In a word, the response surface model adopted in this study is acceptable.

3.5. 3-D Response Surface Analysis

For a better demonstration of the influence of the interaction between two variables, the 3-D plots were adopted. If the interaction has a significant impact on the response surface, the variation of 3-D plot will be accordingly large.
Figure 7a shows that when R1 and s interact, if we fix one of the variables and increase the other variable, the maximum electric field intensity will decrease. As can be seen from the trend of the surface graph, the maximum electric field intensity decreased faster with R1 than with s, indicating that R1 has a greater influence on the response value. Comparing Figure 7a with Figure 7b, the response surface of Figure 7b fluctuated slightly, which means that the change of the interaction term hw has no significant effect on the maximum electric field intensity. Similarly, hs and sw are not significant factors either.
As can be seen from Figure 7c,d, compared with s and w, the change of the maximum electric field intensity was larger with the change of R1. The maximum electric field intensity increases with the increase of w, which has negative effects on the model. Therefore, in the structural design process, a smaller starting position w should be selected as far as possible within a reasonable range. From the variation range of the two figures, the interactions between R1 and h, R1, and w may be a significant factor affecting the maximum electric field intensity. However, since their p-values in Table 8 are little larger than 0.05, R1h and R1w can be considered insignificant factors.
Through the above analysis, the insignificant factors, such as R1h, R1w, hs, hw, sw, h2, and w2, are removed, and the final response surface equation with a higher prediction ability is shown in Equation (8).
y = 12419.312 371.458 R 1 55.687 h 783.092 s + 84.888 w 9.701 R 1 s + 9.667 R 1 2 + 93.357 s 2

4. Results and Discussion

It is an important goal of the response surface optimization to get the optimal results with the appropriate values assigned to each variable. Equation (8) is the quadratic response surface model with single objective optimization, which can be solved quickly by quadratic programming. By comparing the maximum electric field intensities on the electrostatic ring before and after optimization in Figure 8, the decrease of the maximum electric field intensity can be observed more intuitively. The result shows that the maximum electric field intensity has been significantly reduced.
In order to verify the validity of the RSM, we compared the result of RSM with that of traditional FEM. The FEM taking much time and requiring many experiments, to ensure the fairness of the experiment and save the calculation time, thirty experiments were carried out by using the FEM. As can be seen from Table 10, the results obtained by RSM and FEM were consistent, while the time the of RSM experiments was much less, which demonstrates the effectiveness of RSM and also shows the high optimization efficiency and good prediction ability of this method.
In Figure 9, a comparison of the variations of variables predicted by the FEM and those actually obtained by the RSM was made. It can be observed that the variations of variables in this paper are monotonic, so FEM can obtain the optimal results by inference in this special case. However, this method is no longer applicable when the variables are not monotonic. The RSM has a wider range for applications and the result obtained by it is more rigorous and convincing.

5. Conclusions

In this paper, the response surface methodology, Taguchi method, and ANSYS parametric modeling language were combined to optimize the electrostatic ring of a 500 kV power transformer. The APDL extracted the maximum electric field intensity automatically and the mutual calls between MATLAB and ANSYS solved the problem of repeated manual modeling and meshing in traditional methods. To avoid the increased calculating workload of developing experiments aroused by irrelevant variables, the Taguchi method was utilized to filter the variables before making response surface experiments, by which the optimization process was effectively simplified. The experimental points were constructed by the experimental design method of CCD, and the response surface model was then obtained. In order to ensure the accuracy and predictability of the model, the response surface model was analyzed by ANOVA, diagnostic analysis, and the significance test of regression, and the final response surface equation was determined. Comparing the optimization results with the traditional finite element method, on the premise of ensuring accuracy, the proposed method in this paper has a higher optimization efficiency.
In general, the structure of the electrostatic ring is optimized more systematically and completely through the Taguchi method and response surface experiments. The feasibility and efficiency of this method were verified, which provides a new and more systematic, fast, and efficient way for the optimization of the transformer insulation structure.

Author Contributions

Conceptualization, G.L.; methodology, G.L., D.H., and D.Y.; software, G.L.; validation, X.Z.; formal analysis, Y.S.; investigation, X.Z.; resources, L.L.; data curation, D.Y.; writing—original draft preparation, D.H.; writing—review and editing, G.L.; visualization, D.H. and D.Y.; supervision and project administration, L.L.; funding acquisition, X.Z.

Funding

This work is supported in part by the National Key Research and Development Program of China (Grant No. 2017YFB0902703), in part by the National Natural Science Foundation of China under Grant 51407075, in part by Fundamental Research Funds for the Central Universities of China under Grant 2019MS076.

Conflicts of Interest

The authors declare no conflict of interest.

References

  1. Li, H.K.; Jing, Y.T.; Li, Y.; Li, L.N.; Han, F.X. Structure design and electromagnetic analysis of EHV double-body power transformer. High Volt. Eng. 2016, 42, 2322–2338. [Google Scholar]
  2. Amoiralis, E.I.; Tsili, M.A.; Georgilakis, P.S. The state of the art in engineering methods for transformer design and optimization: Asyrvey. J. Optpelectron.Adv.Mater. 2008, 10, 1149–1158. [Google Scholar]
  3. Hugo, R.I.; Xose, M.L.F.; Casimiro, A.M. A methodology for the optimized design of power transformer insulation system. COMPEL Int. J. Comput. Math. Electr. Electron. Eng. 2018, 37, 1002–1010. [Google Scholar]
  4. DiBarba, P.; Galdi, R.; Piovan, U.; Savini, A.; Consogno, G. Optimal shape design of a high-voltage test arrangment. COMPELInt. J. Comput. Math. Electr. Electron. Eng. 2004, 23, 633–638. [Google Scholar] [CrossRef]
  5. Bramanti, A.; DiBarba, P.; Piovan, U.; Savini, A. Design optimization of transformer insulation. In Electromagnetic Fields in Electrical Engineering; Krawczyk, A., Wiak, S., Eds.; IOS Press: Amsterdam, The Netherlands, 2002; pp. 170–173. [Google Scholar]
  6. Anderson, O.W. Transformer leakage flux program based on the finite element method. IEEE Trans. Power Appar. Syst. 1973, PAS-92, 682–689. [Google Scholar] [CrossRef]
  7. Amoiralis, E.I.; Georgilakis, P.S.; Tsili, M.A.; Kladas, A.G. Global transformer optimization method using evolutionary design and numerical field copmutation. IEEE Trans. Magn. 2009, 45, 1720–1723. [Google Scholar] [CrossRef]
  8. Wang, S.B. Design of Main Insulation Structure of Power Transformer Based on Particle Swarm Optimization; School of Mechanical Engineering Shenyang University of Technology: Shenyang, China, 2012. [Google Scholar]
  9. Han, L. Numerical Analysis of Electric Field for the Insulation Structure of Winding End of Power Transformer; Hebei University of Technology: Tianjin, China, 2013. [Google Scholar]
  10. Cui, X.; Zhang, G.Q. Sensitivity analysis and automatic design of electromagnetic parameters in power apparatuses. Proc. Chin. Soc. Electr. Eng. 2010, 20, 17–20. [Google Scholar]
  11. Infante, B.J.; Mota, S.C.M.; Mota, S.C.A.M. Sensitivity analysis and shape optimal design of axisymmetric shell structures. Comput. Syst. Eng. 1991, 2, 525–533. [Google Scholar]
  12. Yu, Q.J.; Wang, Z.J. Optimal graded insulation design of power transformer windings by genetic algorithms. Proc. Chin. Soc. Electr. Eng. 2000, 20, 21–24. [Google Scholar]
  13. Zhang, S.L.; Peng, Z.R. Nonlinear E-field simulation of converter transformer outlet and its structure optimization. HighVolt. Eng. 2018, 44, 2048–2059. [Google Scholar]
  14. Deng, Q.H.; Shao, S.; Fu, L.; Luan, H.F.; Feng, Z.P. An integrated design and optimization approach for radial inflow turbines—PartII: Multidisciplinary optimization design. Appl. Sci. 2018, 8, 2030. [Google Scholar] [CrossRef]
  15. Gorni, D.; Visioli, A. Genetic algorithms based reference signal determination for temperature control of residential buildings. Appl. Sci. 2018, 8, 2129. [Google Scholar] [CrossRef]
  16. Sun, X.; Lai, L.F.; Chou, P.; Chen, L.R.; Wu, C.C. On GPU implementation of the island model genetic algorithm for solving the unequal area facility layout problem. Appl. Sci. 2018, 8, 1604. [Google Scholar] [CrossRef]
  17. Li, F.; Ren, X.C.; Luo, W.B.; Chen, X.W. Methodology for existing railway reconstruction with constrained optimization based on point cloud data. Appl. Sci. 2018, 8, 1782. [Google Scholar] [CrossRef]
  18. Liu, C.; Shen, Z.Z.; Gan, L.; Xu, L.Q.; Zhang, K.L.; Jin, T. The seepage and stability performance assessment of a new drainage system to increase the height of a tailings dam. Appl. Sci. 2018, 8, 1840. [Google Scholar] [CrossRef]
  19. Reza, A.; Vahid, R.; Ebrahim, R. Gray box modeling of power transformer windings based on design geometry and particle swarm optimization algorithm. IEEE Trans. Power Deliv. 2018, 33, 2384–2393. [Google Scholar]
  20. Sui, Y.K.; Yu, H.P. Improvement of Response Methodology and Its Application to Engineering Optimization; Science Press: Beijing, China, 2010; pp. 4–22. [Google Scholar]
  21. Raymond, H.M.; Douglas, C.M.; Christine, M.A. Response Surface Methodology: Process and Product Optimization Using Design Experiments, 4th ed.; John Wiley & Sons: Hoboken, NJ, USA, 2016; pp. 1–307. [Google Scholar]
  22. Hidemi, T.; Mitsuru, K.; Hidetoshi, I.; Monami, S. Interpolation of turbulent boundary layer profiles measured in flight using response surface methodology. Appl. Sci. 2018, 8, 2320. [Google Scholar]
  23. Zhang, Y.F.; Xu, Y.L. Design of rotor structure of permanent magnet brushless motor for EV based on genetic algorithm and response surface method. Micromotors 2018, 51, 6–12. [Google Scholar]
  24. Lou, D.M.; Zhao, C.Z.; Yu, H.Y.; Tan, P.Q.; Hu, Z.Y. Optimization of injection parameters for diesel engine during transient process based on response surface method and genetic algorithm. Veh. Engine 2017, 45–50. [Google Scholar] [CrossRef]
  25. Li, B.; Lu, J.Y.; Tan, S.; Li, Y.; Zhang, Y.S. Optimal method under the effect of multi-factor for C-shaped solid armature. High Volt. Eng. 2016, 42, 2060–2066. [Google Scholar]
  26. Zhang, Y.P.; Ho, S.L.; Fu, W.N. Applying Response Surface Method to Oil-Immersed Transformer Cooling System for Design Optimization. IEEE Trans. Magn. 2018, 54, 8401705. [Google Scholar] [CrossRef]
  27. Liu, X.Y.; Fu, W.N. A dynamic Dual-Response-Surface Methodology for Optimal Design of a Permanent-Magnet Motor Using Finite-Element Method. IEEE Trans. Magn. 2016, 52, 7204304. [Google Scholar] [CrossRef]
  28. Pedram, A.; Ramon, B.P.; Mohammadreza, B. Global sizing optimisation using dual-level response surface method based on mixed-resolution central composite design for permanent magnet symchronous generators. IET Electr. Power Appl. 2018, 12, 684–692. [Google Scholar]
  29. Li, Z.; Zhang, L.; Wang, Q.J.; Lun, Q.Q. Optimal design of structure parameters of three-DOF deflection type PM motor based on response surface methodology. Trans. China Electrotech. Soc. 2015, 30, 134–141. [Google Scholar]
  30. Wu, Q.; Liu, X.M.; Zou, J.Y.; Yang, T. Numerical Solution and accuracy validation of electric field using response surface methodology and geometric feature charge simulation method. High Volt. Eng. 2018, 44, 2060–2066. [Google Scholar]
  31. Chu, Z.; Zheng, F.; Liang, L.; Yan, H.; Kang, R. Parameter determination of a minimal model for brake squeal. Appl. Sci. 2018, 8, 37. [Google Scholar] [CrossRef]
  32. He, Q.H.; Du, B.; Xu, B.J. Extraction optimization of phenolics and antioxidants from black goji berry by accelerated solvent extractor using response surface methodology. Appl. Sci. 2018, 8, 1905. [Google Scholar] [CrossRef]
  33. Park, S.; Kang, H. Multivariate analysis of laser-induced tissue ablation: Ex vivo liver testing. Appl. Sci. 2017, 7, 974. [Google Scholar] [CrossRef]
  34. Huang, C.Y.; Lin, Y.; Yu, Y.Y. Structural optimization of bulk carrier intensity deck by response surface methodology. Chin. J. Ship Res. 2012, 7, 46–50. [Google Scholar]
  35. Chen, H.W.; Tian, C.; Peng, C.C.; Hu, B. Truss structure optimization design based on response surface method. Mach. Des. Res. 2016, 32, 48–52. [Google Scholar]
  36. Gao, C.Y.; Zhang, X.Y.; Liu, X.Y.; Deng, Z.H.; Li, S.R. ANSYS Parametric Programming Command and Example; China Machine Press: Beijing, China, 2015. [Google Scholar]
  37. Wang, G.Q. Practical Engineering Numerical Simulation Technology and Its Practiceon ANSYS; Northwest Polytechnic University Press: Xi’an, China, 2001. [Google Scholar]
  38. Vigneashwara, P.; Wahyu, C.; Tegoeh, T.; Gunasekaran, P. Predictive modelling and analysis of process parameters on materials removal characteristics in abrasive belt grinding process. Appl. Sci. 2017, 7, 363. [Google Scholar]
  39. Ki, C.K.; Ju, L.; Hee, J.K.; Dae, H.K. Multiobjective optimal design for interior permanent magnet synchronous motor. IEEE Trans. Magn. 2009, 45, 1780–1783. [Google Scholar]
  40. Lan, Z.Y.; Yang, X.Y.; Wang, F.Y.; Zheng, C.D. Application for optimal designing of sinusoidal interior permanent magnet synchronous motors by using the Taguchi method. Trans. China Electrotech. Soc. 2011, 26, 37–42. [Google Scholar]
  41. Krzysztof, M.; Katarzyna, M.; Sebastian, B.; Jakub, B.; Alicja, T.; Marta, M.; Martyna, L.; Szymon, P.; Beata, G. Optimization of a culture medium using the Taguchi approach for the production of microorganisms active in odorous compound removal. Appl. Sci. 2017, 7, 756. [Google Scholar]
  42. Nima, P.; Tang, X.W.; Yang, Q. Energy evaluation of triggering soil liquefaction based on the response surface method. Appl. Sci. 2019, 9, 694. [Google Scholar]
  43. Cai, J.D.; Ye, R.; Chen, H.C. Aging diagnosis method of oil-paper insulation based on multiple parameter regression analysis of recovery voltage. Trans. China Electrotech. Soc. 2018, 33, 5080–5089. [Google Scholar]
  44. Box, G.E.P.; Draper, N.R. Empirical Model-Building and Response Surfaces; Wiley: New York, NY, USA, 1987. [Google Scholar]
  45. Leyla, R.; Hamid, N.; Ehsan, E.E.; Peter, W. Thermal management of a distribution transformer: An optimization study of the cooling system using CFD and response surface methodology. Int.J. Electr. Power Energy Syst. 2019, 104, 443–455. [Google Scholar]
  46. Li, J.Y.; Liu, Z.T.; Jabbar, M.A.; Gao, X.K. Design Optimization for Cogging Torque Minimization Using Response Surface Methodology. IEEE Trans. Magn. 2004, 40, 1176–1179. [Google Scholar] [CrossRef]
  47. Douglas, C.M.; Elizabeth, A.P.; Geoffrey, G.V. Introduction to Linear Regression Analysis, 4 thed.; China Machine Press: Beijing, China, 2017; pp. 1–116. [Google Scholar]
Figure 1. Calculation model of 500kV power transformer insulation structure. (a) Integral structure; and (b) partial structure.
Figure 1. Calculation model of 500kV power transformer insulation structure. (a) Integral structure; and (b) partial structure.
Applsci 09 04286 g001
Figure 2. Electric field intensity distribution of the initial structure of a 500kV power transformer main insulation.
Figure 2. Electric field intensity distribution of the initial structure of a 500kV power transformer main insulation.
Applsci 09 04286 g002
Figure 3. Distribution of three variables’ central composite design test points.
Figure 3. Distribution of three variables’ central composite design test points.
Applsci 09 04286 g003
Figure 4. Structure and parameters of the electrostatic ring.
Figure 4. Structure and parameters of the electrostatic ring.
Applsci 09 04286 g004
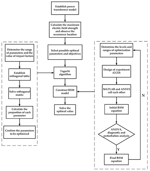
Figure 5. Flowchart of insulation structure optimization of power transformer based on RSM.
Figure 5. Flowchart of insulation structure optimization of power transformer based on RSM.
Applsci 09 04286 g005
Figure 6. (a) Normal probability distribution of residuals; (b) residuals versus run; and (c) predicted values versus actual values.
Figure 6. (a) Normal probability distribution of residuals; (b) residuals versus run; and (c) predicted values versus actual values.
Applsci 09 04286 g006
Figure 7. 3-D plotof the interaction between two variables: (a) R1s, (b) hw, (c) R1h, and (d) R1w.
Figure 7. 3-D plotof the interaction between two variables: (a) R1s, (b) hw, (c) R1h, and (d) R1w.
Applsci 09 04286 g007
Figure 8. Comparison of electric field intensity of electrostatic ring before and after optimization.
Figure 8. Comparison of electric field intensity of electrostatic ring before and after optimization.
Applsci 09 04286 g008
Figure 9. Comparison of optimization results: (a) FEM; (b) RSM.
Figure 9. Comparison of optimization results: (a) FEM; (b) RSM.
Applsci 09 04286 g009
Table 1. Initial parameter values.
Table 1. Initial parameter values.
ParametersPhysical MeaningsInitial Values
R1Upper arc radius of the electrostatic ring18 mm
R2Lower arc radius of the electrostatic ring8 mm
TThickness of the electrostatic ring26 mm
HDistance from the upper surface of the electrostatic ring to the iron yoke274 mm
SThickness of the insulating layer4 mm
WStarting position of the first arc48 mm
Table 2. Parameters to be optimized and impact factors.
Table 2. Parameters to be optimized and impact factors.
ParametersR1/mmθ1h/mms/mmw/mm
impact factor 11052.512.52.7542.5
impact factor 21475153.545
impact factor 31897.517.54.2547.5
Table 3. Orthogonal matrix and results of L9(35).
Table 3. Orthogonal matrix and results of L9(35).
Number of ExperimentsR1/mmθ1h/mms/mmw/mmEmax/(V/mm)
11111210385.95
2122219794.79
3133339615.61
4212319170.99
5223129928.34
6231239866.17
7313239681.51
8321329167.40
9332119559.65
Table 4. Influence proportion of the optimized parameters on Emax.
Table 4. Influence proportion of the optimized parameters on Emax.
ParametersEEProportion (%)
R1/mm325,162.886225.0
θ1/mm20,294.48141.6
h/mm140,533.000010.8
s/mm655,163.724550.3
w/mm160,650.036612.3
Total1,301,804.1290100
Table 5. Level of test factors by CCD.
Table 5. Level of test factors by CCD.
VariablesLevels
α−101α
R156142224
h510152025
s0.523.556.5
w3540455055
Note: The −α and α levels of R1 are −1 and 27, respectively, which exceed the range of variation and are appropriately adjusted.
Table 6. Experimental data.
Table 6. Experimental data.
RunActual/mmCodedEmaxNumber of ElementsDOFs
R1hswx1x2x3x4/(V/mm)
1610540−1−11−110,909.8920743958
224153.5451.5710009154.2321254038
313150.54500−2011,831.8325284700
420105401−11−18599.3920813967
5620550−111111,053.8520803962
6610250−1−1−1112,416.8821334047
713153.54500009664.4920903981
813153.54500009664.4920903981
9202055011118870.2220803957
1013156.54500209328.4520873983
111353.5450−20010,048.2321314060
122020540111−18243.9120823963
13620250−11−1111,789.2221404057
14610240−1−1−1−111,656.1521284044
1513153.54500009664.4920903981
1613253.54502009151.8121294035
1717153.555000210,380.8520883973
18610550−1−11111,564.3920763959
19202025011−1110,083.1221534073
205153.545−1.41300011,879.2021024004
2113153.54500009664.4920903981
2220102401−1−1−19758.9021374053
2313153.54500009664.4920903981
2420102501−1−1110,391.2821474006
2520105501−1119179.1620793961
26620540−111−110,354.5620823970
2713153.54500009664.4920903981
28202024011−1−19314.9421454064
2913153.535000−29077.6520863977
30620240−11−1−111,046.1721314047
Table 7. Coefficients of RSM model.
Table 7. Coefficients of RSM model.
FactordfStandard Error95% CI Low95% CI HighCoefficient Estimate
Intercept154.999583.379817.7912419.312
R1131.52−1120.49−986.12−371.458
h128.29−290.01−169.40−55.687
s128.29−588.97−468.36−783.092
w128.29275.97396.5884.888
R1h134.65−18.43129.301.584
R1s134.65−175.73−28.00−9.701
R1w134.65−89.5558.18−0.448
hs134.65−57.6590.082.162
hw134.65−60.7786.950.524
sw134.65−95.3952.33−2.870
R12142.70382.68564.719.667
h2126.20−90.8320.87−1.399
s2126.20154.20265.9093.357
w2126.20−58.5253.18−0.107
Table 8. Analysis of variance.
Table 8. Analysis of variance.
Source of VariationSum of SquaresDegrees of FreedomMean SquareF0p-ValueSignificance
Regression3.468 × 107142.477 × 106128.92<0.0001***
R12.146 × 10712.146 × 1071116.64<0.0001***
h1.266 × 10611.266 × 10665.91<0.0001***
s6.708 × 10616.708 × 106349.10<0.0001***
w2.714 × 10612.714 × 106141.25<0.0001***
R1h4.917 × 10414.917 × 1042.560.1305
R1s1.660 × 10511.660 × 1058.640.0101*
R1w3.936 × 10313.936 × 1030.200.6573
hs4.207 × 10314.207 × 1030.220.6466
hw2.741 × 10312.741 × 1030.140.7109
sw7.415 × 10317.415 × 1030.390.5438
R122.365 × 10612.365 × 106123.06<0.0001***
h23.424 × 10413.424 × 1041.780.2018
s21.235 × 10611.235 × 10664.26<0.0001***
w2199.5901199.5900.010.9202
Lack of Fit2.882 × 105152.882 × 105
Pure Error0.00050.000
Total3.497 × 10729
Note: *** Extremely significant; ** Very significant; * Significant
Table 9. Comparisons between predicted and actual values.
Table 9. Comparisons between predicted and actual values.
RunActual Values/(V/mm)Predicted Values/(V/mm)
110,909.8910,924.76
29154.239215.12
311,831.8311,598.13
48599.398534.92
511,053.8511,047.78
612,416.8812,488.54
79664.499700.58
89664.499700.58
98870.228816.94
109328.459483.46
1110,048.2310,020.08
128243.918192.64
1311,789.2211,912.01
1411,656.1511,767.75
159664.499700.58
169151.819101.26
1710,380.8510,362.45
1811,564.3911,559.45
1910,083.1210,088.63
2011,879.2011,523.06
219664.499700.58
229758.909785.36
239664.499700.58
2410,391.2810,443.42
259179.169106.87
2610,354.5610,360.74
279664.499700.58
289314.949378.21
299077.659017.35
3011,046.1711,138.85
Table 10. Optimization results.
Table 10. Optimization results.
Before and After OptimizationVariablesEmax (V/mm)Decline Rate (%)Experimental Time(s)
R1(mm)h(mm)s(mm)w(mm)
Before Optimization18154489303.30-
FEM22205408219.8311.62400
RSM22205408192.6412.161.8

Share and Cite

MDPI and ACS Style

Liu, G.; Hou, D.; Zhao, X.; Yuan, D.; Li, L.; Sun, Y. Power Transformer’s Electrostatic Ring Optimization Based on ANSYS Parametric Design Language and Response Surface Methodology. Appl. Sci. 2019, 9, 4286. https://doi.org/10.3390/app9204286

AMA Style

Liu G, Hou D, Zhao X, Yuan D, Li L, Sun Y. Power Transformer’s Electrostatic Ring Optimization Based on ANSYS Parametric Design Language and Response Surface Methodology. Applied Sciences. 2019; 9(20):4286. https://doi.org/10.3390/app9204286

Chicago/Turabian Style

Liu, Gang, Danhui Hou, Xiaojun Zhao, Dongwei Yuan, Lin Li, and Youliang Sun. 2019. "Power Transformer’s Electrostatic Ring Optimization Based on ANSYS Parametric Design Language and Response Surface Methodology" Applied Sciences 9, no. 20: 4286. https://doi.org/10.3390/app9204286

APA Style

Liu, G., Hou, D., Zhao, X., Yuan, D., Li, L., & Sun, Y. (2019). Power Transformer’s Electrostatic Ring Optimization Based on ANSYS Parametric Design Language and Response Surface Methodology. Applied Sciences, 9(20), 4286. https://doi.org/10.3390/app9204286

Note that from the first issue of 2016, this journal uses article numbers instead of page numbers. See further details here.

Article Metrics

Back to TopTop