Application of Electrical Network Frequency of Digital Recordings for Location-Stamp Verification
Abstract
1. Introduction
2. Enf Extraction and Database Formation Based on Location Specific Recordings
2.1. Separation of Power and Audio Recordings
2.2. Extraction of Enf Sequences
2.2.1. Enf Sequences of Power Recordings
2.2.2. Enf Sequences of Audio Recordings
2.3. Formation of Enf Database
3. Features Extraction, Classification Model and Performance Analysis
3.1. Analysis of Extracted Feature Vectors
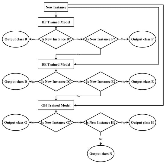
3.2. Classification Model
| Algorithm 1 Training Algorithm of the SVM Classifier | 
| 
 | 
| Power | Audio | ||
|---|---|---|---|
| Hz | Hz | Hz | Hz | 
| 1. | 1. | 1. | 1. | 
| 2. | 2. | 2. | 2. | 
| 3. | 3. | 3. | 3. | 
| - | 4. | - | - | 
| - | 5. | - | - | 
| Algorithm 2 Testing Algorithm of the SVM Classifier | 
| 
 | 
3.3. Performance Analysis
4. Conclusions
Author Contributions
Funding
Conflicts of Interest
References
- Grigoras, C. Digital audio recording analysis the electric network frequency criterion. Int. J. Speech Lang. Law 2005, 12, 63–76. [Google Scholar] [CrossRef]
- Hajj-Ahmad, A.; Wong, C.-W.; Gambino, S.; Zhu, Q.; Yu, M.; Wu, M. Factors affecting ENF capture in audio. IEEE Trans. Inf. Forensics Secur. 2018, 14, 277–288. [Google Scholar] [CrossRef]
- Cooper, A.J. An automated approach to the electric network frequency (ENF) criterion: Theory and practice. Int. J. Speech Lang. Law 2009, 16, 193–218. [Google Scholar] [CrossRef]
- Ojowu, O., Jr.; Karlsson, J.; Li, J.; Liu, Y. ENF extraction from digital recordings using adaptive techniques and frequency tracking. IEEE Trans. Inf. Forensics Secur. 2012, 7, 1330–1338. [Google Scholar] [CrossRef]
- Hajj-Ahmad, A.; Garg, R.; Wu, M. Instantaneous frequency estimation and localization for ENF signals. In Proceedings of the 2012 Asia Pacific Signal and Information Processing Association Annual Summit and Conference, Hollywood, CA, USA, 3–6 December 2012; pp. 1–10. [Google Scholar]
- Su, H.; Garg, R.; Hajj-Ahmad, A.; Wu, M. ENF analysis on recaptured audio recordings. In Proceedings of the 2013 IEEE International Conference on Acoustics, Speech and Signal Processing, Vancouver, BC, Canada, 26–31 May 2013; pp. 3018–3022. [Google Scholar]
- Bykhovsky, D.; Cohen, A. Electrical network frequency (ENF) maximum-likelihood estimation via a multitone harmonic model. IEEE Trans. Inf. Forensics Secur. 2013, 8, 744–753. [Google Scholar] [CrossRef]
- Fu, L.; Markham, P.N.; Conners, R.W.; Liu, Y. An improved discrete Fourier transform-based algorithm for electric network frequency extraction. IEEE Trans. Inf. Forensics Secur. 2013, 8, 1173–1181. [Google Scholar]
- Dosiek, L. Extracting electrical network frequency from digital recordings using frequency demodulation. IEEE Signal Process. Lett. 2015, 22, 691–695. [Google Scholar] [CrossRef]
- Hajj-Ahmad, A.; Garg, R.; Wu, M. Spectrum combining for ENF signal estimation. IEEE Signal Process. Lett. 2013, 20, 885–888. [Google Scholar] [CrossRef]
- Su, H.; Hajj-Ahmad, A.; Garg, R.; Wu, M. Exploiting rolling shutter for ENF signal extraction from video. In Proceedings of the 2014 IEEE International Conference on Image Processing (ICIP), Paris, France, 27–30 October 2014; pp. 5367–5371. [Google Scholar]
- Vatansever, S.; Dirik, A.E.; Memon, N. Detecting the presence of ENF signal in digital videos: A superpixel-based approach. IEEE Signal Process. Lett. 2017, 24, 1463–1467. [Google Scholar] [CrossRef]
- Liu, Y.; Yuan, Z.; Markham, P.N.; Conners, R.W.; Liu, Y. Application of power system frequency for digital audio authentication. IEEE Trans. Power Deliv. 2012, 27, 1820–1828. [Google Scholar] [CrossRef]
- Rodríguez, D.P.N.; Apolinário, J.A., Jr.; Biscainho, L.W.P. Audio authenticity: Detecting ENF discontinuity with high precision phase analysis. IEEE Trans. Inf. Forensics Secur. 2010, 5, 534–543. [Google Scholar] [CrossRef]
- Garg, R.; Hajj-Ahmad, A.; Wu, M. Geo-location estimation from electrical network frequency signals. In Proceedings of the 2013 IEEE International Conference on Acoustics, Speech and Signal Processing, Vancouver, BC, Canada, 26–31 May 2013; pp. 2862–2866. [Google Scholar]
- Hajj-Ahmad, A.; Garg, R.; Wu, M. ENF based location classification of sensor recordings. In Proceedings of the 2013 IEEE International Workshop on Information Forensics and Security (WIFS), Guangzhou, China, 18–21 November 2013; pp. 138–143. [Google Scholar]
- Hajj-Ahmad, A.; Garg, R.; Wu, M. ENF-Based Region-of-recording identification for media signals. IEEE Trans. Inf. Forensics Secur. 2015, 10, 1125–1136. [Google Scholar] [CrossRef]
- Hua, G.; Zhang, Y.; Goh, Y.; Thing, V.L.L. Audio authentication by exploring the absolute-error-map of ENF signals. IEEE Trans. Inf. Forensics Secur. 2016, 11, 1003–1016. [Google Scholar] [CrossRef]
- Yao, W.; Zhao, J.; Till, M.J.; You, S.; Cui, Y.; Liu, Y. Source location identification of distribution-level electric network frequency signals at multiple geographic scales. IEEE Access 2017, 5, 11166–11175. [Google Scholar] [CrossRef]
- Chakma, S.; Chowdhury, D.; Sarkar, M.; Haider, M.Z.; Fattah, S.A. Power line data based grid identification using signal processing. In Proceedings of the 2016 IEEE International WIE Conference on Electrical and Computer Engineering (WIECON-ECE), Pune, India, 19–21 December 2016; pp. 147–150. [Google Scholar]
- Wu, M.; Hajj-Ahmad, A.; Kirchner, M.; Ren, Y.; Zhang, C.; Campisi, P. Location signatures that you don’t see: Highlights from the IEEE signal processing cup 2016 student competition [SP education]. IEEE Signal Process. Mag. 2016, 33, 149–156. [Google Scholar] [CrossRef]
- Chowdhury, D.; Chakma, S.; Haque, M.R.; Sarkar, M.; Haider, M.Z.; Biswas, A.; Fattah, S.A.; Shahnaz, C. Location forensic application: Power grid signature analysis for location-stamp verification of recorded power and audio signals. In Proceedings of the 2017 IEEE Power & Energy Society (PES) General Meeting, Chicago, IL, USA, 16–20 July 2017; p. 1. [Google Scholar]
- IEEE SigPort. Information on the mAST ENF Power Signature Dataset. 2016. Available online: http://sigport.org/1108 (accessed on 24 October 2016).
- Gower, J.C. Properties of Euclidean and non-Euclidean distance matrices. Linear Algebra Appl. 1985, 67, 81–97. [Google Scholar] [CrossRef]






| Index | Grid Locations | Grid Names | 
|---|---|---|
| 1 | Texas | A | 
| 2 | Lebanon | B | 
| 3 | Eastern U.S. | C | 
| 4 | Turkey | D | 
| 5 | Ireland | E | 
| 6 | France | F | 
| 7 | Tenerife | G | 
| 8 | India | H | 
| 9 | Western U.S. | I | 
| Power | Audio | |||
|---|---|---|---|---|
| Hz | Hz | Hz | Hz | |
| HOF | LOF | HOF | LOF | HOF | 
| 1. Waveform Length | 1. Mean | 1. 2nd Coefficient of AR(4) Model | 1. Log of Variance of Auto Correlation Sequence | 1. Median | 
| 2. Log of Variance of Auto Correlation Sequence | 2. Waveform Length | - | 2. Interquartile Range | 2. Modified Mean Absolute Value | 
| 3. Log of Final Prediction Error H of AR(4) Model | 3. Median | - | 3. Median | 3. 2nd Coefficient of AR(4) Model | 
| - | 4. Crest Factor | - | 4. Power Spectral Density | 4. Log of Variance of Auto Correlation Sequence | 
| - | 5. Interquartile Range | - | - | - | 
| Features | |||
|---|---|---|---|
| 0 | 165.71 | 153.65 | |
| 165.71 | 0 | 16.37 | |
| 153.65 | 16.37 | 0 | 
| Features | ||||
|---|---|---|---|---|
| 0 | 99.20 | 99.40 | ||
| 99.20 | 0 | 0.24 | ||
| 99.40 | 0.24 | 0 | ||
| 0 | 
| Features | ||||||
|---|---|---|---|---|---|---|
| 0 | 762.04 | 749.50 | 0.55 | 763.89 | 796.57 | |
| 762.04 | 0 | 13.50 | 762.13 | 4.08 | 35.26 | |
| 749.50 | 13.50 | 0 | 749.58 | 14.51 | 47.26 | |
| 0.55 | 762.13 | 749.58 | 0 | 763.99 | 796.67 | |
| 763.89 | 4.08 | 14.51 | 763.99 | 0 | 33.04 | |
| 796.57 | 35.26 | 47.26 | 796.67 | 33.04 | 0 | 
| Features | ||||
|---|---|---|---|---|
| 0 | 54.03 | 0.09 | 11.89 | |
| 54.03 | 0 | 53.98 | 43.12 | |
| 0.09 | 53.98 | 0 | 11.82 | |
| 11.89 | 43.12 | 11.82 | 0 | 
| One vs. All Classifier | All Possible Combinations Classifier | Proposed Method | |
|---|---|---|---|
| Training Accuracy (%) | 66.09 | 86.27 | 100.00 | 
| Testing Accuracy (%) | 47.37 | 52.63 | 94.74 | 
| One vs. All Classifier | All Possible Combinations Classifier | Proposed Method | |
|---|---|---|---|
| Training Accuracy (%) | 77.78 | 86.11 | 89.66 | 
| Testing Accuracy (%) | 25.0 | 41.66 | 83.33 | 
| Power | Audio | ||||||
|---|---|---|---|---|---|---|---|
| Hz | Hz | Hz | Hz | ||||
| Training | Testing | Training | Testing | Training | Testing | Training | Testing | 
| 100.00 | 100.00 | 100.00 | 94.74 | 96.05 | 87.50 | 89.66 | 83.33 | 
| Power + Audio Training | Power + Audio Testing | ||||||
| 97.42 | 92.00 | ||||||
| Predicted Labels | |||||||||||
|---|---|---|---|---|---|---|---|---|---|---|---|
| A | B | C | D | E | F | G | H | I | N | ||
| True Labels | A | 100 | 0 | 0 | 0 | 0 | 0 | 0 | 0 | 0 | 0 | 
| B | 0 | 100 | 0 | 0 | 0 | 0 | 0 | 0 | 0 | 0 | |
| C | 0 | 0 | 100 | 0 | 0 | 0 | 0 | 0 | 0 | 0 | |
| D | 0 | 0 | 0 | 100 | 0 | 0 | 0 | 0 | 0 | 0 | |
| E | 0 | 0 | 0 | 16.67 | 83.33 | 0 | 0 | 0 | 0 | 0 | |
| F | 0 | 0 | 0 | 0 | 0 | 83.33 | 0 | 0 | 0 | 16.67 | |
| G | 0 | 0 | 0 | 0 | 0 | 0 | 100 | 0 | 0 | 0 | |
| H | 0 | 0 | 0 | 0 | 0 | 0 | 16.67 | 83.33 | 0 | 0 | |
| I | 0 | 0 | 0 | 0 | 0 | 0 | 0 | 0 | 100 | 0 | |
| N | 20 | 0 | 0 | 0 | 0 | 0 | 0 | 0 | 0 | 80 | |
© 2019 by the authors. Licensee MDPI, Basel, Switzerland. This article is an open access article distributed under the terms and conditions of the Creative Commons Attribution (CC BY) license (http://creativecommons.org/licenses/by/4.0/).
Share and Cite
Sarkar, M.; Chowdhury, D.; Shahnaz, C.; Fattah, S.A. Application of Electrical Network Frequency of Digital Recordings for Location-Stamp Verification. Appl. Sci. 2019, 9, 3135. https://doi.org/10.3390/app9153135
Sarkar M, Chowdhury D, Shahnaz C, Fattah SA. Application of Electrical Network Frequency of Digital Recordings for Location-Stamp Verification. Applied Sciences. 2019; 9(15):3135. https://doi.org/10.3390/app9153135
Chicago/Turabian StyleSarkar, Mrinmoy, Dhiman Chowdhury, Celia Shahnaz, and Shaikh Anowarul Fattah. 2019. "Application of Electrical Network Frequency of Digital Recordings for Location-Stamp Verification" Applied Sciences 9, no. 15: 3135. https://doi.org/10.3390/app9153135
APA StyleSarkar, M., Chowdhury, D., Shahnaz, C., & Fattah, S. A. (2019). Application of Electrical Network Frequency of Digital Recordings for Location-Stamp Verification. Applied Sciences, 9(15), 3135. https://doi.org/10.3390/app9153135
 
        

 
       