Next Article in Journal
Detection of a Semi-Rough Target in Turbulent Atmosphere by an Electromagnetic Gaussian Schell-Model Beam
Previous Article in Journal
Prediction of Surface Treatment Effects on the Tribological Performance of Tool Steels Using Artificial Neural Networks
 
 
Font Type:
Arial Georgia Verdana
Font Size:
Aa Aa Aa
Line Spacing:
Column Width:
Background:
Article

Data Driven Approach for Eye Disease Classification with Machine Learning

1
Department of Computer Science, Lahore College for Women University, Lahore 54000, Pakistan
2
Software Research Institute, Athlone Institute of Technology, N37FW63 Athlone, Ireland
3
Institute of Ophthalmology, Mayo Hospital, King Edward Medical University, Lahore 54000, Pakistan
4
The Eye Associates, 2 Zafar Ali Road, Lahore 54000, Pakistan
5
School of Science, Technology and Engineering, University of Suffolk, Ipswich IP4 1QJ, UK
*
Author to whom correspondence should be addressed.
Appl. Sci. 2019, 9(14), 2789; https://doi.org/10.3390/app9142789
Submission received: 21 May 2019 / Revised: 5 July 2019 / Accepted: 8 July 2019 / Published: 11 July 2019
(This article belongs to the Section Computing and Artificial Intelligence)

Abstract

Medical health systems have been concentrating on artificial intelligence techniques for speedy diagnosis. However, the recording of health data in a standard form still requires attention so that machine learning can be more accurate and reliable by considering multiple features. The aim of this study is to develop a general framework for recording diagnostic data in an international standard format to facilitate prediction of disease diagnosis based on symptoms using machine learning algorithms. Efforts were made to ensure error-free data entry by developing a user-friendly interface. Furthermore, multiple machine learning algorithms including Decision Tree, Random Forest, Naive Bayes and Neural Network algorithms were used to analyze patient data based on multiple features, including age, illness history and clinical observations. This data was formatted according to structured hierarchies designed by medical experts, whereas diagnosis was made as per the ICD-10 coding developed by the American Academy of Ophthalmology. Furthermore, the system is designed to evolve through self-learning by adding new classifications for both diagnosis and symptoms. The classification results from tree-based methods demonstrated that the proposed framework performs satisfactorily, given a sufficient amount of data. Owing to a structured data arrangement, the random forest and decision tree algorithms’ prediction rate is more than 90% as compared to more complex methods such as neural networks and the naïve Bayes algorithm.

1. Introduction

Artificial intelligence (AI) plays an important role in assisting medical experts with early disease diagnosis. There are a large number of AI-based disease detection and classification systems combining medical test results and domain knowledge [1,2,3,4,5,6]. However, correlating the actual symptoms and clinical observations with the corresponding diseases is missing in most of these systems. This is perhaps owing to the variety of observation recording methods by medical experts. For example, some use symbols for diagnosis, whereas others give a textual description; hence, there is no standard method. Therefore, this data should be manually converted into a standard format so that machines can use it for analysis. This limits the size of data used in any analytical study, which is the main cause of current gaps in human-knowledge-based diagnosis and machine-intelligence-based predictions.
Commonly, ophthalmic diseases are not life threatening; however, progress over time can have significant impact on the patient’s life. Physical examinations are performed using ophthalmological instruments and a comprehensive interpretation is used for diagnosis. Therefore, any machine-based solution should concurrently consider observations, symptoms and standardized test results for predictions. Furthermore, the use of a standard description for clinical data and medical test results can be the key to success. The first step toward this is the use of health records in electronic form. Maintaining patient information as digital data has several potential benefits, including rapid retrieval along with timely data transmission among multiple medical experts [7]. Moreover, the use of standard taxonomies for patient data recording can further improve its quality, accuracy and consistency.
This study focuses on developing a general framework for the standardized recording of patient symptoms and clinical observations, thus assisting medical experts in keeping up with the exponential development of medical knowledge arising from clinical trials and logical advancements in the field. Similarly, medical cases solved in the past may greatly contribute to the training of machine-learning agents for accurate diagnosis [8]. This is also important because machine-learning algorithms can analyze the large number of features required for diagnosis more effectively than humans. Accordingly, intelligent agents, using a carefully designed multi-agent-based classification model, can outperform humans by efficiently analyzing all the features along with previous information [9].
The rest of the paper is organized as follows. In Section 2, existing machine-based solutions for medical diagnosis are briefly described. In Section 3, the proposed methods for data modeling and pre-processing are explained, as well as the framework designed for analyzing and predicting eye diseases. In Section 4, the results are described and the paper is concluded in Section 5.

2. Related Work

A large amount of research has been conducted on developing medical expert systems to automate diagnostic processes [2,4,10,11,12]. These expert systems can produce accurate responses based on pre-defined rules; however, the use of static rules results in restricted learning and therefore failure to respond to new situations. With the advancement in machine learning algorithms, the focus shifted toward machine learning through training data. Hence, almost all medical fields, in particular ophthalmology, are now experiencing rapid growth in machine-based research activities. A brief review of related work will now be provided.
In References [4,13,14,15,16], textual and numeric data was used for certain eye problems, namely, dry eye diseases, refractive error, esotropic eyes and progression in glaucomatous visual field defects. Moreover, probabilistic classifiers such as naïve Bayes and support vector machines were used. In 2011, research on cataract disease was conducted by the Electronic Medical Records and Genomics Network. ICD-9 (International Classification of Diseases) [17] codes and current procedural terminology codes were used for cataract diagnosis in patients without surgery. Furthermore, natural language processing (NLP) and intelligent character recognition (ICR) were the machine-learning techniques used to identify cataract cases and their type. Specifically, written documents were scanned and after ICR and NLP were performed, they were used in the diagnosis process [18,19]. In 2014, a study was conducted to analyze clinical data for finding the relationship between signs and diagnosis of dry eyes disease [20]. The dataset was obtained from 344 patients and the analysis was based on independent component analysis (ICA) and Pearson correlations. The highest correlations were found between conjunctiva and corneal staining. Furthermore, each component of the ICA mixing matrix exhibited minimal residual information. Consequently, no consistent relationship was found among the most frequently used signs and symptoms.
Moreover, a number of studies focused on analyzing image data for direct conversion into diagnostic data. In 2018, research was conducted into blood vessel segmentation [21] using image-processing methods based on machine-learning methods. Vessel segmentation process is divided into four categories including vessel enhancement, machine learning, deformable models and tracking. Reference [21] also provides a recent survey of the methods that can be used in this type of research and Reference [22] provides an earlier such survey. The most common disease leading to blindness is glaucoma [1], for which image-based detection was relatively more efficient than for other diseases. In References [3,23,24,25], algorithms were used for the detection of abnormal retina along with the classification of a normal retina. Furthermore, multiple diagnostic images of the retinas were used along with patient clinical records. In Reference [26], a survey of various computer-based ocular disease identification methods was presented. Multilayer perceptron, support vector machines and linear and quadratic discriminant classifiers were found to be more successful in identifying different eye problems.
As previously mentioned, the most common but dangerous eye disease is currently glaucoma. Optical coherence tomography (OCT) images are used for its diagnosis and therefore they should be classified for computer-aided glaucoma detection [1,6,27,28,29,30,31]. Similarly, in Reference [32], imaging data was used for identifying intraocular lenses and refractive surgery. EyeView was used to optimize vision quality. Furthermore, computing solutions have been presented for identifying specific eye diseases such as age-related macular degradation [33], for the auto-detection of a diabetic retina [34,35] and for automatic localization of the optic disc using image classification with support vector machines [5].
Moreover, to predict cataracts, visual quality was determined using contrast sensitivity in Reference [32]. Then, Fageeri et al. [16] diagnosed refractive error based on the spherical, cylindrical and axis values of wearing glasses. The model was based on decision tree, naïve Bayes and support vector machine classification algorithms and used four classes of patients suffering from hyperopia astigmatism, myopia (nearsightedness), myopia astigmatism and hyperopia (farsightedness). The analysis was conducted using the Waikato environment for knowledge analysis and the proposed model was used for disease classification and for determining the relationship between symptoms and diagnosis with accuracy up to 98.75%. In Reference [36], a gene network was designed to define disease expression involving the determinants corresponding to nodes.
Table 1 presents some recently published research work in medical or related domains using different machine-learning algorithms. Mostly researchers focused on using sophisticated machine-learning methods such as Naïve Bayes, SVM and Deep Learning algorithms to improve classification accuracy. However, no effort has been directed towards data modeling, which, however, can improve the classification or prediction of results. Therefore, this requirement has become the basis of the current study.

3. Methodology Adopted

The literature review demonstrated that almost all existing studies are disease based and, thus, the algorithms developed or used were tested for specific eye diseases, for example, glaucoma disease prediction in Reference [13] and refractive error classification in Reference [16]. Accordingly, no general solution is available. This is primarily due to the lack of standardization in recording medical information, a major difficulty that has hindered general automated solutions. A critical challenge in applying machine-learning methods to data obtained by multiple experts is inconsistencies owing to differences in expression style/vocabulary for disease description and diagnosis. Hence, a standardized framework is required to facilitate direct data entry by experts as efficiently as possible, which in turn may facilitate classification, as shown in the results section of this paper (Section 4). Overall, the following are the innovative contributions this paper makes:
  • Automatic conversion of data into a structured format directly collected from medical experts using ICD coding;
  • State-of-the-art data modeling for fast and accurate disease classification;
  • Support for features selection in classification;
  • Dynamic updating of codes to incorporate new symptoms and clinical observations; and
  • Improved classification results using conventional machine-learning methods.

3.1. Data Modeling

To resolve the ambiguity caused by variations in medical language when representing the same concepts, controlled terminologies have been established, ensuring effective communication across health care entities and information systems. These terminologies map synonyms of medical terms to a common concept so that similar objects can be grouped together, thereby providing the infrastructure to support powerful features such as retrospective data analysis, prospective clinical trials and evidence-based practice [7]. Various standards in medical terminologies are available, such as the 10th version of International Classification of Diseases (ICD-10), Systematized Nomenclature of Medicine, Clinical Terms and Medical Entities Dictionary [7].
In ophthalmology, multiple factors are considered, such as illness history (including general health information), anterior eye examination (through a slit lamp) and posterior segment examination (through a specialized lens). Therefore, data from slit lamp examination and posterior segment examination are combined for diagnosis, as shown in Figure 1. ICD-10 [17] is also based on structured hierarchies for eye-related disease diagnosis. Therefore, these examinations were used for AI-based learning and were arranged in a hierarchical structure similar to the physician decision tree shown in Figure 2. After rigorous analysis and discussion with experts, the most suitable hierarchical structures of ICD-10 coding for eye diseases were adopted. Diagnosis consisted of multiple levels, according to the existing eye problem. There were a maximum of six levels involved in the definition of any symptom. However, for flexibility, less than six hierarchical levels were required for cases where the disease is at a premature stage. Therefore, in the proposed framework, the definition of a symptom varies according to the situation. An example of a symptom identified from slit examination can be seen below.
Cornea Endothelium KPs Fine Site Generalized
Moreover, recording data in this form is impossible during the examination, as the doctor cannot ignore the patient while writing down all required elements of a symptom. Therefore, a highly efficient method is required to ensure accurate data entry and, hence, an interface for web applications was developed so that the doctor or any other medical expert needs to click only three times (on average) to select the entire hierarchy of a particular symptom. Figure 3 shows the definition of a symptom using a graphical user interface. The mouse is pointed to the plus symbol of “Cornea” for either the right or the left eye and the next level of available options appears as a dropdown menu. When the user further hovers the mouse over “Endothelium” the next level of available options appears. Continuing further, multiple options appear for the final definition of the symptom. Finally, the last option is selected and all the above levels are concatenated. In the example, when “Generalized” is selected, the complete hierarchy will be displayed.
Furthermore, a graphical user interface was also developed for providing a diagnosis in standard format. This is achieved by introducing a search option in the diagnosis dropdown menu because it is difficult to scroll through all available options to reach the required diagnosis. After entering the keywords, the user clicks on the desired diagnosis in a standard format, as shown in Figure 4. This approach has the advantage of obtaining the same data format from all users.
Thereby, all the symptoms as well as the diagnosis are stored, providing the foundation for machine learning. Initially, the predicted results are compared with the actual diagnosis by medical experts. As shown in the results section, the predicted results may be as accurate as the expert opinion by increasing the amount of data.
Data recording does not end there. For machine-learning algorithms, searching is the most important step and the characters in a symptom are difficult to match efficiently and accurately. Furthermore, the selection order results in false matches. If, for example, lid swelling is selected as the first symptom, followed by three other symptoms but some other expert selects the symptoms in a different order, the machine considers that two separate eye problems are defined. Therefore, symptoms are stored as ordered numeric codes. Table 2 describes different symptoms and their corresponding codes, as recorded for a patient. Mathematically, the numbers 452,111 and 452 are considered to be far apart but, in the proposed system, they belong to the same hierarchy and should thus be grouped together. Therefore, to unify coding, zeros are appended to the symptom code so that all codes contain six digits, that is, 452,111 and 452,000 for the aforementioned case. The absence of a symptom is represented by six zeros.

3.2. Data Collection and Description

The dataset used in the present study was composed of real-time data on which data mining techniques and classification algorithms were applied. Professional doctors directly recorded the data for research and development and confidentiality was assured. Table 3 shows the size and description of the dataset. There are 10 attributes, namely, age, gender, complaint, VA (left eye), VA (right eye), pinhole (left eye), pin hole (right eye), slit lamp exam, posterior segment exam and diagnosis. Among these, only age is numeric, whereas all others are nominal and diagnosis is a class attribute with nominal values.

3.3. Data Pre-Processing

In order that machine learning be performed in accordance with medical rules, pre-processing is required that involves data cleaning and normalization, noisy data filtering and handling of missing values [16]. It is important to mention that data pre-processing highly affects the performance of machine-learning algorithms and, if not performed properly, it may produce biased output [49]. The Weka knowledge analysis tool provides various pre-processing and transformation algorithms.
Feature selection and extraction are aimed at a more robust machine-learning process by identifying and removing irrelevant attributes from the dataset to reduce dimensionality and improve performance. However, ignoring a small symptom may have serious consequences. Fortunately, standard taxonomies eliminate unnecessary data and, therefore, no feature is ignored in analysis and diagnosis.
Missing values may also adversely affect machine learning. In this study, two techniques were used for handling missing values, namely, deletion of records with more than 60% missing values and a two-step diagnostic method using segmentation, which will be explained later.

3.4. Methods

A number of classification algorithms are in use in the medical domain with the promise of increasing reliability and confidence [50,51]. One can easily select a classifier according to the data, whether parametric or non-parametric [52,53]. Tree based methods such as Decision Tree and Random Forest are non-parametric classifiers and, therefore, can be applied to the data whose distribution in not know. As in the medical domain collecting normally distributed data is almost impossible, non-parametric methods are always helpful [54]. However, some other classifiers such as Neural Network, Naïve Bayes and Support Vector Machines have also been very popular in classifying diagnostic data but use assumptions to simplify the learning process and sometimes lead to a higher error rate. All the same, for some classes of disease, such as for cancers, Support Vector Machines can have a valuable role and to that end the reader is referred to Reference [55]. Herein, we have used a mix of both types of classification algorithms that include decision tree, random forest, naïve Bayes and neural networks. The purpose is to identify the impact of the proposed data modeling method upon classification accuracy. Weka [56] was used for model implementation in the data classification algorithms. The Weka workbench is a combination of various machine-learning algorithms and data pre-processing filters, whereby existing complex learning algorithms can be applied to new datasets. As in most related studies, the dataset used in this study (described in Table 3) was divided into two sets: (1) Training; and (2) Testing with 70:30 split. For validation a 10-fold cross-validation method was used in the classification algorithms. For general comparison of the algorithms, no manual tuning of the parameters was performed so that the model can adjust itself according to the data.

3.5. Model Description

The proposed model is based on real-time patient data from electronic health records. It uses multiple examinations and analyzes patient records from various perspectives, as medical experts do.
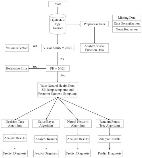
Figure 5 shows the entire process in detail. Initially, the visual function test is used to start the diagnostic process. If the visual acuity of a patient is observed to be perfect (i.e., measured to be 20/20 or 6/6), then there is no vision problem; however, the patient may have some allergic eye disorders. Thus, the first decision will be made on the basis of visual acuity. If it is not perfect, then the pinhole value is considered. If pinhole vision improves to 20/20 or 6/6 according to selected scales, then the patient will be prescribed glasses and the diagnosis, according to ICD-10, will be pediatric/strabismus refractive error. More specifically, the diagnosis will be myopia for nearsightedness and hypermetropia for longsightedness. If pinhole vision is not improved to perfect values, then slit lamp posterior segment examination will be performed to reach a diagnosis. A Java code on the MyEclipse tool was developed that decides on the basis of visual acuity and pinhole values whether the patient requires further investigation or not.
If the problem is not refractive error, then the slit lamp examination and posterior segment examination will facilitate the prediction of the predefined diagnosis class. In this step, missing values are removed from the dataset. If the diagnosis is refractive error, then the anterior and posterior segment examination attributes will remain empty. Therefore, by removing those instances, complete data is passed to the classification module. Thus, after the first step, the data is divided into two parts: one for patients with refractive error and the other for all other diseases.
Another goal is to add general health data (illness history) as a contributing attribute for automatic disease classification. Accordingly, keyword selection was performed based on frequently presented complaints, such as decreased vision and watering eyes. It was observed that patients do not generally know or understand medical terms; therefore, they always use ordinary words to describe their problem, such as itching, watering or frequent blinking. Moreover, experts should be aware of other medical conditions, such as diabetes, hypertension, migraine or uveitis. Therefore, it is more convenient to compile a keyword list of history/health data and store it as the complaint attribute value.
Data from the slit lamp exam is in the form of structured hierarchies written as textual values. The record of a single patient may contain one or multiple symptoms originating in the same or different parts of the eye. To handle this, a multi-label data mechanism is used for arranging multiple symptoms. In addition to symptoms from the slit lamp examination, there is another vital diagnostic test based on symptoms from the posterior eye segment that identifies disorders in macula, retina or the optic nerve. The machine-learning algorithm will then use the behavior learned from previous records available in the database and compare the current combination of slit lamp/external exam symptoms and posterior segment symptoms with those in the database to give an accurate diagnosis on the basis of all input attributes. Diagnosis is also in the form standard taxonomies defined by ICD-10 and maintained by the World Health Organization. Thereby, machine learning algorithms are used for decision making at various stages and they use their learning capabilities for the prognosis of eye diseases. Most of the data considered in this study were either in numeric or nominal/textual form.
Furthermore, classification algorithms were applied to classify given instances into one of the classes taken from ICD-10. The performance of each classifier was analyzed according to the number of correctly classified instances [16] and is discussed in the next section.

4. Results

A step-wise decision system generates the classification results presented in Table 4 and Table 5. The performance of the classification algorithms was evaluated using several statistical measures, namely, kappa statistics, root mean squared error (RMSE), accuracy, precision, recall and the area under the curve (AUC) of receiver operating characteristics (ROC) graphs.
More than one measure is usually considered when classifiers are compared because one measure, for example, accuracy, considers only correct predictions, whereas others, for example, RMSE, consider only false predictions. However, some measures consider both correct and false predictions, for example, precision and recall but by a different proportion. Therefore, most of the commonly used performance measures were considered. As expected, tree-based methods performed better than probability-based methods (Naïve Byes). The kappa statistics demonstrated that both the decision tree and random forest algorithms performed better than the neural network. Similarly, according to the values of precision, recall and the F-measure, the random forest algorithm performed well. Conventionally, precision, recall and ROC are considered graphical measures, where curves are drawn to display the performance of an algorithm. For ROC curves, the true positive rate (TPR) is drawn against the false positive rate (FPR). However, to demonstrate the performance of the entire framework for predicting different classes (diseases), these performance measures for each class are shown in Figure 6, Figure 7 and Figure 8.
Precision is a measure of relevance, whereas recall is the fraction of retrieved relevant instances over the total number of relevant instances (obtained usually in the range 0—1); therefore, high values for both measures indicate better performance. Similarly, FPR is the fraction of wrong true predictions and TPR or sensitivity is the fraction of correct classifications (for a classifier). TPR and FPR also range between 0 and 1 and high TPR and low FPR reflect good performance. Figure 8 shows that the random forest algorithm yields a high TPR for more classes (diseases) compared to the decision tree and naïve Bayes algorithms. Although the FPR of the naïve Bayes algorithm has the lowest value, its TPR is also low for a number of classes.

4.1. Hierarchical Prediction Accuracy

In Section 3.1, the data modeling was described, in which the diagnosis was also stored in a hierarchical structure and it was suggested that the classification could be performed at each level. For example, the diagnosis for Keratoconjunctivitis, generated by the system, is as follows:
Cornea Keratitis Neurotrophic keratoconjunctivitis
Here “Cornea” represents a first-level diagnosis, “Cornea Keratitis” represent second-level diagnoses, whereas complete diagnosis will be considered “Cornea Keratitis Neurotrophic keratoconjunctivitis”. To relate data frequency and to verify system reliability by prediction level, accuracies were calculated. This was important because in case of a rare disease, the system should be able to give a reliable diagnosis.
For example, if machine-learning algorithms are unable to give a complete diagnosis (e.g., Cornea Keratitis Neurotrophic keratoconjunctivitis), a second-level diagnosis, namely, Cornea Keratitis, should be given or at least a first-level diagnosis, that is, Cornea. The advantage of this scheme is that if the system is unable to give a complete diagnosis, then it should at least specify a direction or the part of the eye in which the issue may exist, that is, partial but accurate diagnosis.
Performance measures for all classifiers are shown in Table 7. The random forest algorithm outperformed all others, followed by the decision tree and the neural network algorithms. However, accuracy dropped for second-level and complete diagnosis. This is obviously owing to the relatively low frequency of the data available for complete diagnosis. Overall, this demonstrates that the proposed framework is quite effective with data of sufficient frequency.

4.2. Discussion

The proposed framework was aimed at collecting structured diagnostic data for the prediction of eye diseases by considering all possible symptoms of the anterior and posterior eye segments. Therefore, it was not evaluated for a specific disease; rather, all eye diseases mentioned in ICD-10 were predicted. Most of the current frameworks are designed for a specific eye disease, for example, refractive error, retinal detachment or diabetic retinopathy. By contrast, the purpose of this model is to develop a framework that can handle any type of data and predict all types of eye diseases based on standard symptom taxonomies. However, comparing it with the data mining framework for the prediction of fatty liver disease in Reference [57], where a number of classifiers were used, tree-based methods yielded the highest accuracy, as shown in Table 8. Furthermore, as in Reference [36], the proposed method facilitated the identification of the correlations between attributes related to specific diseases by combining the observations related to different eye segments into one symptom. Recently published work for heart failure identification from unstructured data [58] exhibits good accuracy, although NLP techniques were used to first convert unstructured data into structured data that was subsequently fed into classification algorithms. The accuracy they achieved using the decision tree and naïve Bayes algorithms is significantly higher than that by the random forest and neural network algorithms but the results are based on only 14 patients’ data. Therefore, reliability is questionable. In the present study, a substantially larger number of classes, hence more data, were considered, as compared to other studies. The comparison of the proposed method with existing solutions (shown in Table 8) demonstrated that this framework is capable of predicting eye diseases as accurately as analogous specialized frameworks presented for other medical diagnoses.
The results demonstrated that classification by tree algorithms had better prediction accuracy. This is because data was arranged in hierarchical structure and therefore the decision tree and random forest algorithms made better predictions using step-by-step analysis of pruned trees. Moreover, tree algorithms had lower error rate than other algorithms. The neural network algorithm also performed well owing to the multiple hidden layers involved. The results by the naïve Bayes classifier were not as good as those of the others.

5. Conclusions

A general framework for improved classification of eye diseases was presented. It is based on symptoms recorded in the form of standard taxonomies directly by the medical experts. It can incorporate anterior and posterior segment signs along with general health data to correlate a disease with symptoms. Furthermore, a two-step diagnostic process was designed in which patient data related to refractive error was filtered out before analysis by machine-learning algorithms. Different classification algorithms were used, namely, decision tree, random forest, naïve Bayes and artificial neural network algorithms. Tree-based methods performed better than the artificial neural network. Furthermore, efficiency and accuracy were demonstrated to be positively correlated with the amount of available data. According to ICD-10 (used for diagnostic data), the highest accuracy was achieved for first-level diagnosis owing to a sufficiently large amount of data followed by second- and third-level diagnosis. Although the random forest algorithm appeared to be better than the artificial neural network, its execution time was slightly longer than that of the decision tree algorithm. However, as computer technology is advancing, this is expected to be resolved in the near future. Finally, the user interface developed for data recording is unique and has been greatly admired for its ease of use.
In the future, image-based test results will be directly translated into the symptom hierarchy for better disease prediction. Furthermore, nearest neighbor classification methods can also be used by converting codes into numerical data.

Author Contributions

Conceptualization, N.K.; Data curation, M.A.A.S. and I.K.; Formal analysis, M.N.A.; Investigation, S.M.; Methodology, S.M. and N.K.; Resources, M.A.A.S. and I.K.; Software, S.M.; Supervision, N.K.; Validation, M.N.A. and M.F.; Visualization, I.K. and M.A.A.S.; Writing–original draft, S.M. and N.K.; Writing–review & editing, N.K., M.N.A. and M.F.

Funding

There is no funding source.

Conflicts of Interest

The authors declare no conflict of interest.

References

  1. An, G.; Omodaka, K.; Tsuda, S.; Shiga, Y.; Takada, N.; Kikawa, T.; Nakazawa, T.; Yokota, H.; Akiba, M. Comparison of machine-learning classification models for glaucoma management. J. Healthc. Eng. 2018, 2018. [Google Scholar] [CrossRef] [PubMed]
  2. Saito, K.; Nakano, R. Medical diagnostic expert system based on PDP model. In Proceedings of the IEEE International Conference on Neural Networks, San Diego, CA, USA, 24–27 July 1988; pp. 255–262. [Google Scholar]
  3. Huang, M.L.; Chen, H.Y. Development and comparison of automated classifiers for glaucoma diagnosis using Stratus optical coherence tomography. Investig. Ophthalmol. Vis. Sci. 2005, 46, 4121–4129. [Google Scholar] [CrossRef] [PubMed]
  4. Naser, S.S.A.; Ola, A.Z.A. An Expert System for Diagnosing Eye Diseases using CLIPS. J. Theor. Appl. Inf. Technol. 2008, 4, 923–927. [Google Scholar]
  5. Farooq, U.; Sattar, N.Y. Improved automatic localization of optic disc in Retinal Fundus using image enhancement techniques and SVM. In Proceedings of the IEEE International Conference on Control Systems, Computing and Engineering, Penang, Malaysia, 27–29 November 2015; pp. 532–537. [Google Scholar]
  6. Treigys, P.; Šaltenis, V. Neural network as an ophthalmologic disease classifier. Inf. Technol. Control 2007, 36, 365–371. [Google Scholar]
  7. Hwang, J.C.; Alexander, C.Y.; Casper, D.S.; Starren, J.; Cimino, J.J.; Chiang, M.F. Representation of ophthalmology concepts by electronic systems: intercoder agreement among physicians using controlled terminologies. Ophthalmology 2006, 113, 511–519. [Google Scholar] [CrossRef] [PubMed]
  8. Kononenko, I. Machine learning for medical diagnosis: history, state of the art and perspective. Artif. Intell. Med. 2001, 23, 89–109. [Google Scholar] [CrossRef]
  9. Huang, M.J.; Chen, M.Y.; Lee, S.C. Integrating data mining with case-based reasoning for chronic diseases prognosis and diagnosis. Expert Syst. Appl. 2007, 32, 856–867. [Google Scholar] [CrossRef]
  10. Liao, S.H. Expert system methodologies and applications—a decade review from 1995 to 2004. Expert Syst. Appl. 2005, 28, 93–103. [Google Scholar] [CrossRef]
  11. Polat, K.; Güneş, S. An expert system approach based on principal component analysis and adaptive neuro-fuzzy inference system to diagnosis of diabetes disease. Digit. Signal Process. 2007, 17, 702–710. [Google Scholar] [CrossRef]
  12. Agrawal, P.; Madaan, V.; Kumar, V. Fuzzy rule-based medical expert system to identify the disorders of eyes, ENT and liver. Int. J. Adv. Intell. Paradig. 2015, 7, 352–367. [Google Scholar] [CrossRef]
  13. Sample, P.A.; Boden, C.; Zhang, Z.; Pascual, J.; Lee, T.W.; Zangwill, L.M.; Weinreb, R.N.; Crowston, J.G.; Hoffmann, E.M.; Medeiros, F.A.; et al. Unsupervised machine learning with independent component analysis to identify areas of progression in glaucomatous visual fields. Investig. Ophthalmol. Vis. Sci. 2005, 46, 3684–3692. [Google Scholar] [CrossRef] [PubMed]
  14. Imberman, S.P.; Ludwig, I.; Zelikovitz, S. Using Decision Trees to Find Patterns in an Ophthalmology Dataset. In Proceedings of the FLAIRS Conference, Palm Beach, FL, USA, 18–20 May 2011. [Google Scholar]
  15. Arbelaez, M.C.; Versaci, F.; Vestri, G.; Barboni, P.; Savini, G. Use of a support vector machine for keratoconus and subclinical keratoconus detection by topographic and tomographic data. Ophthalmology 2012, 119, 2231–2238. [Google Scholar] [CrossRef] [PubMed]
  16. Fageeri, S.O.; Ahmed, S.M.M.; Almubarak, S.A.; Mu’azu, A.A. Eye refractive error classification using machine learning techniques. In Proceedings of the IEEE International Conference on Communication, Control, Computing and Electronics Engineering, Khartoum, Sudan, 16–17 January 2017; pp. 1–6. [Google Scholar]
  17. Organization, W.H. Internation Classification of Diseases (ICD). Available online: http://www.who.int/classifications/icd/ICD10Volume2_en_2010.pdf (accessed on 1 January 2017).
  18. Waudby, C.J.; Berg, R.L.; Linneman, J.G.; Rasmussen, L.V.; Peissig, P.L.; Chen, L.; McCarty, C.A. Cataract research using electronic health records. BMC Ophthalmol. 2011, 11, 32. [Google Scholar] [CrossRef] [PubMed]
  19. Peissig, P.L.; Rasmussen, L.V.; Berg, R.L.; Linneman, J.G.; McCarty, C.A.; Waudby, C.; Chen, L.; Denny, J.C.; Wilke, R.A.; Pathak, J.; et al. Importance of multi-modal approaches to effectively identify cataract cases from electronic health records. J. Am. Med. Inf. Assoc. 2012, 19, 225–234. [Google Scholar] [CrossRef] [PubMed]
  20. Sullivan, B.D.; Crews, L.A.; Messmer, E.M.; Foulks, G.N.; Nichols, K.K.; Baenninger, P.; Geerling, G.; Figueiredo, F.; Lemp, M.A. Correlations between commonly used objective signs and symptoms for the diagnosis of dry eye disease: Clinical implications. Acta Ophthalmol. 2014, 92, 161–166. [Google Scholar] [CrossRef] [PubMed]
  21. Moccia, S.; De Momi, E.; El Hadji, S.; Mattos, L.S. Blood vessel segmentation algorithms—Review of methods, datasets and evaluation metrics. Comput. Methods Programs Biomed. 2018, 158, 71–91. [Google Scholar] [CrossRef] [PubMed]
  22. Fraz, M.M.; Remagnino, P.; Hoppe, A.; Uyyanonvara, B.; Rudnicka, A.R.; Owen, C.G.; Barman, S.A. Blood vessel segmentation methodologies in retinal images–a survey. Comput. Methods Programs Biomed. 2012, 108, 407–433. [Google Scholar] [CrossRef]
  23. Quellec, G.; Lamard, M.; Erginay, A.; Chabouis, A.; Massin, P.; Cochener, B.; Cazuguel, G. Automatic detection of referral patients due to retinal pathologies through data mining. Med. Image Anal. 2016, 29, 47–64. [Google Scholar] [CrossRef] [PubMed]
  24. Burgansky-Eliash, Z.; Wollstein, G.; Chu, T.; Ramsey, J.D.; Glymour, C.; Noecker, R.J.; Ishikawa, H.; Schuman, J.S. Optical coherence tomography machine learning classifiers for glaucoma detection: A preliminary study. Investig. Ophthalmol. Vis. Sci. 2005, 46, 4147–4152. [Google Scholar] [CrossRef]
  25. ODSTRČILÍK, P.I.J. Analysis of Retinal Image Data to Support Glaucoma Diagnosis. Ph.D. Thesis, University of Technology, Brno, Czech Republic, 2014. [Google Scholar]
  26. Zhang, Z.; Srivastava, R.; Liu, H.; Chen, X.; Duan, L.; Wong, D.W.K.; Kwoh, C.K.; Wong, T.Y.; Liu, J. A survey on computer aided diagnosis for ocular diseases. BMC Med. Inf. Decis. Mak. 2014, 14, 80. [Google Scholar] [CrossRef]
  27. Chan, K.; Lee, T.W.; Sample, P.A.; Goldbaum, M.H.; Weinreb, R.N.; Sejnowski, T.J. Comparison of machine learning and traditional classifiers in glaucoma diagnosis. IEEE Trans. Biomed. Eng. 2002, 49, 963–974. [Google Scholar] [CrossRef]
  28. Bock, R.; Meier, J.; Michelson, G.; Nyul, L.G.; Hornegger, J. Classifying glaucoma with image-based features from fundus photographs. In Proceedings of the Joint Pattern Recognition Symposium, Heidelberg, Germany, 12–14 September 2007; pp. 355–364. [Google Scholar]
  29. Park, S.B.; Sung, K.R.; Kang, S.Y.; Kim, K.R.; Kook, M.S. Comparison of glaucoma diagnostic capabilities of Cirrus HD and Stratus optical coherence tomography. Arch. Ophthalmol. 2009, 127, 1603–1609. [Google Scholar] [CrossRef]
  30. Mookiah, M.R.K.; Acharya, U.R.; Lim, C.M.; Petznick, A.; Suri, J.S. Data mining technique for automated diagnosis of glaucoma using higher order spectra and wavelet energy features. Knowl.-Based Syst. 2012, 33, 73–82. [Google Scholar] [CrossRef]
  31. Nongpiur, M.E.; Haaland, B.A.; Friedman, D.S.; Perera, S.A.; He, M.; Foo, L.L.; Baskaran, M.; Sakata, L.M.; Wong, T.Y.; Aung, T. Classification algorithms based on anterior segment optical coherence tomography measurements for detection of angle closure. Ophthalmology 2013, 120, 48–54. [Google Scholar] [CrossRef]
  32. Ginsburg, A.P. Contrast sensitivity: determining the visual quality and function of cataract, intraocular lenses and refractive surgery. Curr. Opin. Ophthalmol. 2006, 17, 19–26. [Google Scholar] [CrossRef]
  33. Brilliant, M.H.; Vaziri, K.; Connor, T.B.; Schwartz, S.G.; Carroll, J.J.; McCarty, C.A.; Schrodi, S.J.; Hebbring, S.J.; Kishor, K.S.; Flynn, H.W.; et al. Mining retrospective data for virtual prospective drug repurposing: l-DOPA and age-related macular degeneration. Am. J. Med. 2016, 129, 292–298. [Google Scholar] [CrossRef]
  34. Fadzil, M.A.; Izhar, L.I.; Nugroho, H.; Nugroho, H.A. Analysis of retinal fundus images for grading of diabetic retinopathy severity. Med. Biol. Eng. Comput. 2011, 49, 693–700. [Google Scholar] [CrossRef]
  35. Osareh, A.; Mirmehdi, M.; Thomas, B.; Markham, R. Automated identification of diabetic retinal exudates in digital colour images. Br. J. Ophthalmol. 2003, 87, 1220–1223. [Google Scholar] [CrossRef]
  36. Loscalzo, J.; Kohane, I.; Barabasi, A.L. Human disease classification in the postgenomic era: A complex systems approach to human pathobiology. Mol. Syst. Biol. 2007, 3, 124. [Google Scholar] [CrossRef]
  37. Faes, L.; Liu, X.; Kale, A.; Bruynseels, A.; Shamdas, M.; Moraes, G.; Fu, D.J.; Wagner, S.K.; Kern, C.; Ledsam, J.R.; et al. Deep Learning Under Scrutiny: Performance Against Health Care Professionals in Detecting Diseases from Medical Imaging-Systematic Review and Meta-Analysis. Preprint with LANCET 2019. Available online: https://papers.ssrn.com/sol3/papers.cfm?abstract_id=3384923 (accessed on 9 July 2019).
  38. Oh, S.L.; Hagiwara, Y.; Raghavendra, U.; Yuvaraj, R.; Arunkumar, N.; Murugappan, M.; Acharya, U.R. A deep learning approach for Parkinson’s disease diagnosis from EEG signals. Neural Comput. Appl. 2018, 1–7. [Google Scholar] [CrossRef]
  39. An, G.; Omodaka, K.; Hashimoto, K.; Tsuda, S.; Shiga, Y.; Takada, N.; Kikawa, T.; Yokota, H.; Akiba, M.; Nakazawa, T. Glaucoma Diagnosis with Machine Learning Based on Optical Coherence Tomography and Color Fundus Images. J. Healthc. Eng. 2019, 2019. [Google Scholar] [CrossRef]
  40. Kuwayama, S.; Ayatsuka, Y.; Yanagisono, D.; Uta, T.; Usui, H.; Kato, A.; Takase, N.; Ogura, Y.; Yasukawa, T. Automated Detection of Macular Diseases by Optical Coherence Tomography and Artificial Intelligence Machine Learning of Optical Coherence Tomography Images. J. Ophthalmol. 2019, 2019. [Google Scholar] [CrossRef]
  41. Sopharak, A.; Uyyanonvara, B.; Barman, S.; Williamson, T.H. Automatic detection of diabetic retinopathy exudates from non-dilated retinal images using mathematical morphology methods. Comput. Med. Imaging Graph. 2008, 32, 720–727. [Google Scholar] [CrossRef]
  42. Nayak, J.; Acharya, R.; Bhat, P.S.; Shetty, N.; Lim, T.C. Automated diagnosis of glaucoma using digital fundus images. J. Med. Syst. 2009, 33, 337. [Google Scholar] [CrossRef]
  43. Ranadive, F.; Sharma, P. OpthoABM-An Intelligent Agent Based Model for Diagnosis of Ophthalmic Diseases. Int. J. Eng. Comput. Sci. 2014, 3, 9667–9670. [Google Scholar]
  44. Bansal, D.; Chhikara, R.; Khanna, K.; Gupta, P. Comparative analysis of various machine learning algorithms for detecting dementia. Procedia Comput. Sci. 2018, 132, 1497–1502. [Google Scholar] [CrossRef]
  45. Gunčar, G.; Kukar, M.; Notar, M.; Brvar, M.; Černelč, P.; Notar, M.; Notar, M. An application of machine learning to haematological diagnosis. Sci. Rep. 2018, 8, 411. [Google Scholar] [CrossRef]
  46. Stuckey, T.D.; Gammon, R.S.; Goswami, R.; Depta, J.P.; Steuter, J.A.; Meine, F.J., III; Roberts, M.C.; Singh, N.; Ramchandani, S.; Burton, T.; et al. Cardiac Phase Space Tomography: A novel method of assessing coronary artery disease utilizing machine learning. PLoS ONE 2018, 13, e0198603. [Google Scholar] [CrossRef]
  47. Gupta, D.; Julka, A.; Jain, S.; Aggarwal, T.; Khanna, A.; Arunkumar, N.; de Albuquerque, V.H.C. Optimized cuttlefish algorithm for diagnosis of Parkinson’s disease. Cogn. Syst. Res. 2018, 52, 36–48. [Google Scholar] [CrossRef]
  48. of Ophthalmology A.A. ICD-10 Physician Tree. Available online: https://www.aao.org/assets/8810b98c-6158-444e-883e-c4629df941d3/635672059826530000/persons-with-diabetes-icd-10-physician-decision-tree-pdf?inline=1 (accessed on 1 January 2017).
  49. Bowd, C.; Hao, J.; Tavares, I.M.; Medeiros, F.A.; Zangwill, L.M.; Lee, T.W.; Sample, P.A.; Weinreb, R.N.; Goldbaum, M.H. Bayesian machine learning classifiers for combining structural and functional measurements to classify healthy and glaucomatous eyes. Investig. Ophthalmol. Vis. Sci. 2008, 49, 945–953. [Google Scholar] [CrossRef]
  50. Beam, A.L.; Kohane, I.S. Big data and machine learning in health care. JAMA 2018, 319, 1317–1318. [Google Scholar] [CrossRef]
  51. Miller, D.D.; Brown, E.W. Artificial intelligence in medical practice: The question to the answer? Am. J. Med. 2018, 131, 129–133. [Google Scholar] [CrossRef]
  52. Yu, Y.H.; Bodnar, L.M.; Brooks, M.M.; Himes, K.P.; Naimi, A.I. Comparison of Parametric and Nonparametric Estimators for The Association of Incident Prepregnancy Obesity and Stillbirth in A Population-based Cohort. Am. J. Epidemiol. 2019, 188, 1328–1336. [Google Scholar] [CrossRef]
  53. Son, Y.; Byun, H.; Lee, J. Nonparametric machine learning models for predicting the credit default swaps: An empirical study. Expert Syst. Appl. 2016, 58, 210–220. [Google Scholar] [CrossRef]
  54. Choi, S.H.; Shin, J.M.; Choi, Y.H. Dynamic Nonparametric Random Forest Using Covariance. Secur. Commun. Netw. 2019, 2019. [Google Scholar] [CrossRef]
  55. Ferroni, P.; Zanzotto, F.M.; Riondino, S.; Scarpato, N.; Guadagni, F.; Roselli, M. Breast Cancer Prognosis Using a Machine Learning Approach. Cancers 2019, 11, 328. [Google Scholar] [CrossRef]
  56. Chimieski, B.F.; Fagundes, R.D.R. Association and classification data mining algorithms comparison over medical datasets. J. Health Inform. 2013, 5, 44–51. [Google Scholar]
  57. Acharya, U.R.; Sree, S.V.; Ribeiro, R.; Krishnamurthi, G.; Marinho, R.T.; Sanches, J.; Suri, J.S. Data mining framework for fatty liver disease classification in ultrasound: A hybrid feature extraction paradigm. Med. Phys. 2012, 39, 4255–4264. [Google Scholar] [CrossRef]
  58. Saqlain, M.; Hussain, W.; Saqib, N.A.; Khan, M.A. Identification of Heart Failure by Using Unstructured Data of Cardiac Patients. In Proceedings of the 45th IEEE International Conference on Parallel Processing Workshops, Philadelphia, PA, USA, 16–19 August 2016; pp. 426–431. [Google Scholar]
Figure 1. Eye disease diagnosis mechanism.
Figure 1. Eye disease diagnosis mechanism.
Applsci 09 02789 g001
Figure 2. ICD-10 physician decision tree for diabetic retinopathy [48].
Figure 2. ICD-10 physician decision tree for diabetic retinopathy [48].
Applsci 09 02789 g002
Figure 3. Data entry of symptoms through selection: A symptom is added for the cornea of the right eye shown in the sign pane on the right side of the screen; if a symptom cannot be found, “Others” is the option where new symptoms can be added.
Figure 3. Data entry of symptoms through selection: A symptom is added for the cornea of the right eye shown in the sign pane on the right side of the screen; if a symptom cannot be found, “Others” is the option where new symptoms can be added.
Applsci 09 02789 g003
Figure 4. Data entry of diagnosis through search engine: The initial letters of the diagnosis are entered and the system automatically suggests the related diagnosis, thus reducing the effort in typing or selecting multiple hierarchies.
Figure 4. Data entry of diagnosis through search engine: The initial letters of the diagnosis are entered and the system automatically suggests the related diagnosis, thus reducing the effort in typing or selecting multiple hierarchies.
Applsci 09 02789 g004
Figure 5. Framework for the prediction of eye diseases: Data are collected and its analysis is used for disease prediction by comparison with expert diagnosis for correct classification. Four different algorithms were used to authenticate the predicted results.
Figure 5. Framework for the prediction of eye diseases: Data are collected and its analysis is used for disease prediction by comparison with expert diagnosis for correct classification. Four different algorithms were used to authenticate the predicted results.
Applsci 09 02789 g005
Figure 6. Precision analysis of classification algorithms for 52 classes (diseases) shown in Table 6. Precision and recall values decrease from the outermost (value 1) to the innermost circle (value 0). The curves lying on the outermost circle represent better classification results, such as those by the decision tree and random forest algorithms.
Figure 6. Precision analysis of classification algorithms for 52 classes (diseases) shown in Table 6. Precision and recall values decrease from the outermost (value 1) to the innermost circle (value 0). The curves lying on the outermost circle represent better classification results, such as those by the decision tree and random forest algorithms.
Applsci 09 02789 g006
Figure 7. Classification accuracy of algorithms.
Figure 7. Classification accuracy of algorithms.
Applsci 09 02789 g007
Figure 8. True positive rate (TPR) and false positive rate (FPR) of classification algorithms for 52 classes (diseases) shown in Table 6. TPR is drawn as horizontal bars, whereas FPR is drawn on a circular scale. Although the naïve Bayes algorithm exhibits the smallest FPR, its TPR is also low for a number of classes. However, the decision tree and random forest algorithms exhibit better overall performance, with maximum horizontal bars approaching the maximum value of 1.
Figure 8. True positive rate (TPR) and false positive rate (FPR) of classification algorithms for 52 classes (diseases) shown in Table 6. TPR is drawn as horizontal bars, whereas FPR is drawn on a circular scale. Although the naïve Bayes algorithm exhibits the smallest FPR, its TPR is also low for a number of classes. However, the decision tree and random forest algorithms exhibit better overall performance, with maximum horizontal bars approaching the maximum value of 1.
Applsci 09 02789 g008
Table 1. Recently published medical research into the classification of diseases using machine-learning approaches. These studies have not used a structured coding scheme for data representation and, therefore, are unable to give any general framework for classification.
Table 1. Recently published medical research into the classification of diseases using machine-learning approaches. These studies have not used a structured coding scheme for data representation and, therefore, are unable to give any general framework for classification.
Deep Learning [37]
Convolution Neural Network [38][39,40]
Neural Network[41][42] [35][6,43] [44]
Support Vector Machine (SVM)[28] [15][31][26][5] [16][45]
Naïve Bayes[28] [31] [16][44,45,46]
Random Forest [31] [45][39]
Decision Trees [14] [16][44]
Regression Analysis [31]
Optimization Algorithm [43] [33] [47]
Customized Algorithms[4] [18,34][19,30] [20,25]
Yearsbefore and 200820092010201120122013201420152016201720182019
Table 2. Example of data recording in the proposed system for a patient. Combined code for symptoms facilitates fast matching and efficient diagnosis. Blank cells indicate the absence of a corresponding symptom in a particular patient and, therefore, this is represented by zeros in the code.
Table 2. Example of data recording in the proposed system for a patient. Combined code for symptoms facilitates fast matching and efficient diagnosis. Blank cells indicate the absence of a corresponding symptom in a particular patient and, therefore, this is represented by zeros in the code.
CategorySelected SymptomsCodesSorted Codes per Category
LidsLids ; Swelling ; Site ; Upper11111111110-000000-000000-000000-
Lid ; Involving Medial Part 000000
ConjunctivaConjunctiva ; Discharge;241214000-000000-000000-000000-
Purulent 000000
Tear FilmTear Film ; Special tests ; Marginal tear meniscus ;3311320000-331100-000000-000000-
<1 mm
Tear file; Unhealthy32000000
Cornea 000000-000000-000000-000000-
000000
Anterior 000000-000000-000000-000000-
Chamber 000000
Iris 000000-000000-000000-000000-
000000
LensLens ; Phakic ; Opacity;71212712120-000000-000000-000000-
Sub-capsular ; Posterior 000000
Anterior Viterous 000000-000000-000000-000000-
000000
Combined111110-000000-000000-000000-000000-214000-000000-000000-000000-
Code000000-320000-331100-000000-000000-000000-000000-000000-000000-
000000-000000-000000-000000-000000-000000-000000-000000-000000-
000000-000000-000000-712120-000000-000000-000000-000000-000000-
000000-000000-000000-00000
Table 3. Dataset and attributes description
Table 3. Dataset and attributes description
DatasetNumber ofNumber of Instances
Ophthalmology Data:Attributes
Symptoms and Diagnosis103025
S.No.Attribute NameAttribute TypeExampleAttribute Description
1AgeNumeric32Patient age
2GenderNominalMM/F
3ComplainNominalBlurred Vision, PainProvides general health information and history of present illness
4VA_ODNominal20/50Visual acuity of right eye to check if there is any problem in vision
5VA_OSNominal20/40Visual acuity of left eye to check if there is any problem in vision
6PH_ODNominal20/25Pinhole value of right eye denoting if vision abnormality improves on wearing glasses or not
7PH_OSNominal20/20Pinhole value of left eye denoting if vision abnormality improves on wearing glasses or not
8Slit Lamp ExamNominalLids; Swelling; Site; Upper LidSymptoms obtained from slit lamp examination of patient showing external exam of eye
9Posterior Segment ExamNominalRetina; Retinal Detachment; Rhegmatogenous detachment; Macula OnExamination of posterior segment of eye also outputs symptoms regarding macula, retina, optic-nerve vitreous and choroid-uveal.
10Diagnosis ClassNominalGlaucoma ; Unspecified primary angle-closure glaucomaDiagnostic class is diagnosed based on symptoms shown above for prediction of ophthalmology disease according to ICD-10 coding.
Table 4. Comparison of four different classifiers using statistical measures. The averages are for 10-fold cross-validation results of a 52 classes (diseases) classification.
Table 4. Comparison of four different classifiers using statistical measures. The averages are for 10-fold cross-validation results of a 52 classes (diseases) classification.
TestDecisionNaïveRandomNeural
StatisticsTreeBayesForestNetwork
Correctly Classified Instances85.81%81.53%86.63%85.98%
Incorrectly Classified Instances14.18%18.47%13.36%14.02%
Kappa Statistics0.840.790.850.81
Mean Absolute Error0.0290.0380.02330.0779
Root Mean Squared Error0.12040.14810.1060.1857
Relative Absolute Error19.69%25.80%15.81%36.81%
Root Relative Squared Error44.38%54.55%39.05%57.25%
Table 5. Comparison of Classification Algorithms. The measures are averages of 10-fold cross-validation results produced from classifying 52 classes (diseases).
Table 5. Comparison of Classification Algorithms. The measures are averages of 10-fold cross-validation results produced from classifying 52 classes (diseases).
Performance MeasuresDecision TreeNaïve BayesRandom ForestNeural Network
Accuracy(%)85.8181.5386.6385.98
Precision0.8740.8160.8890.857
Recall0.8580.8150.8660.86
F-Measure0.850.8090.8610.856
Computation time(seconds)0.110.056.35.7
Table 6. Fifty-two different diagnoses (classes for classification) for which the data were recorded in the software by medical experts. The list has been sorted in alphabetic order for understandability.
Table 6. Fifty-two different diagnoses (classes for classification) for which the data were recorded in the software by medical experts. The list has been sorted in alphabetic order for understandability.
S.NoDiagnosisS.NoDiagnosis
1Conjunctiva Acute atopic conjunctivitis27Glaucoma Primary open-angle glaucoma
2Conjunctiva Adenoviral conjunctivitis28Glaucoma Steroid responder
3Conjunctiva Chronic allegic conjunctivitis, unspecified29Glaucoma Unspecified primary angle-closure glaucoma
4Conjunctiva Conjunctival hemorrhage30Lens Phakic Opacity Cortical
5Conjunctiva Pingueculum31Lens Phakic Opacity Cortical Incipient
6Conjunctiva Viral conjunctivitis, unspecified32Lens Phakic Opacity Cortical Incipient Vascular
7Cornea Corneal Edema/Opacity/ Degeneration Bullous keratopathy33Lens Phakic Opacity Nuclear Grade 2
8Cornea Corneal Edema/Opacity/Degeneration Keratoconus, stable34Lens Phakic Opacity Sub-capsular Anterior
9Cornea Keratitis Exposure keratoconjunctivitis35Lens Phakic Opacity Sub-capsular Posterior
10General Diagnosis Bacterial conjunctivitis36Lens Pseudoexfoliation
11General Diagnosis Blepharitis37Lens Pseudo-phakic
12General Diagnosis Corneal Tear38Lens Pseudo-phakic Posterior Capsule Opaque
13General Diagnosis Epithelial abrasion39Pediatric/Strabismus Amblyopia Strabismic
14General Diagnosis Incomplete PVD40Pediatric/Strabismus Exotropia Unspecified
15General Diagnosis Inferior oblique overaction-241Pediatric/Strabismus Eyelids Chalazion
16General Diagnosis Leber Congenital Amourosis42Pediatric/Strabismus Refractive
17General Diagnosis Lid fat deposits, upper and lower43Pediatric/Strabismus Refractive Astigmatism, irregular
18General Diagnosis Neovascular glaucoma44Pediatric/Strabismus Refractive Myopia
19General Diagnosis Normal eye exam45Pediatric/Strabismus Strabismus Other mechanical
20General Diagnosis Orthopic assessment46Retina Degeneration of Macula and Posterior Pole Central serous chorioretinopathy
21General Diagnosis Retinoblastoma47Retina Degeneration of Vitreous body Vitreous Hemorrhage
22General Diagnosis Sjorgen syndrome48Retina Diabetes mellitus Type 1 Without mention of complication
23General Diagnosis Stye49Retina Hereditary Retinal Dystrophies Pigmentary (e.g., retinitis pigmentosa)
24General Diagnosis Uveitis50Retina Other retinal disorders Hypertensive retinopathy
25Glaucoma Acute angle-closure glaucoma attack51Retina Other retinal disorders Other non-diabetic proliferative retinopathy
26Glaucoma Open angle with borderline findings, high risk52Retina Retinal Detachments
Table 7. Accuracy (%) for classification output at different levels of diagnosis.
Table 7. Accuracy (%) for classification output at different levels of diagnosis.
Diagnosis LevelDecision TreeNaïve BayesRandom ForestNeural Network
Level 190.7987.2191.5789.12
Level 287.1484.7689.8287.46
Complete Diagnosis85.8181.5386.6385.98
Table 8. Performance comparison.
Table 8. Performance comparison.
ReferencePurposePerformance
[4]Expert system for eye diseases using if-else rulespositive response from patients
[14]Pattern recognition in datasensitivity 89–94% & specificity 37–42%
[57]classification of liver disease using unstructured dataaccuracy 93.3 %
[58]Heart failure identification using unstructured dataaccuracy 92%
Proposed methodeye disease classification using structured dataaccuracy 93.5 %

Share and Cite

MDPI and ACS Style

Malik, S.; Kanwal, N.; Asghar, M.N.; Sadiq, M.A.A.; Karamat, I.; Fleury, M. Data Driven Approach for Eye Disease Classification with Machine Learning. Appl. Sci. 2019, 9, 2789. https://doi.org/10.3390/app9142789

AMA Style

Malik S, Kanwal N, Asghar MN, Sadiq MAA, Karamat I, Fleury M. Data Driven Approach for Eye Disease Classification with Machine Learning. Applied Sciences. 2019; 9(14):2789. https://doi.org/10.3390/app9142789

Chicago/Turabian Style

Malik, Sadaf, Nadia Kanwal, Mamoona Naveed Asghar, Mohammad Ali A. Sadiq, Irfan Karamat, and Martin Fleury. 2019. "Data Driven Approach for Eye Disease Classification with Machine Learning" Applied Sciences 9, no. 14: 2789. https://doi.org/10.3390/app9142789

APA Style

Malik, S., Kanwal, N., Asghar, M. N., Sadiq, M. A. A., Karamat, I., & Fleury, M. (2019). Data Driven Approach for Eye Disease Classification with Machine Learning. Applied Sciences, 9(14), 2789. https://doi.org/10.3390/app9142789

Note that from the first issue of 2016, this journal uses article numbers instead of page numbers. See further details here.

Article Metrics

Back to TopTop