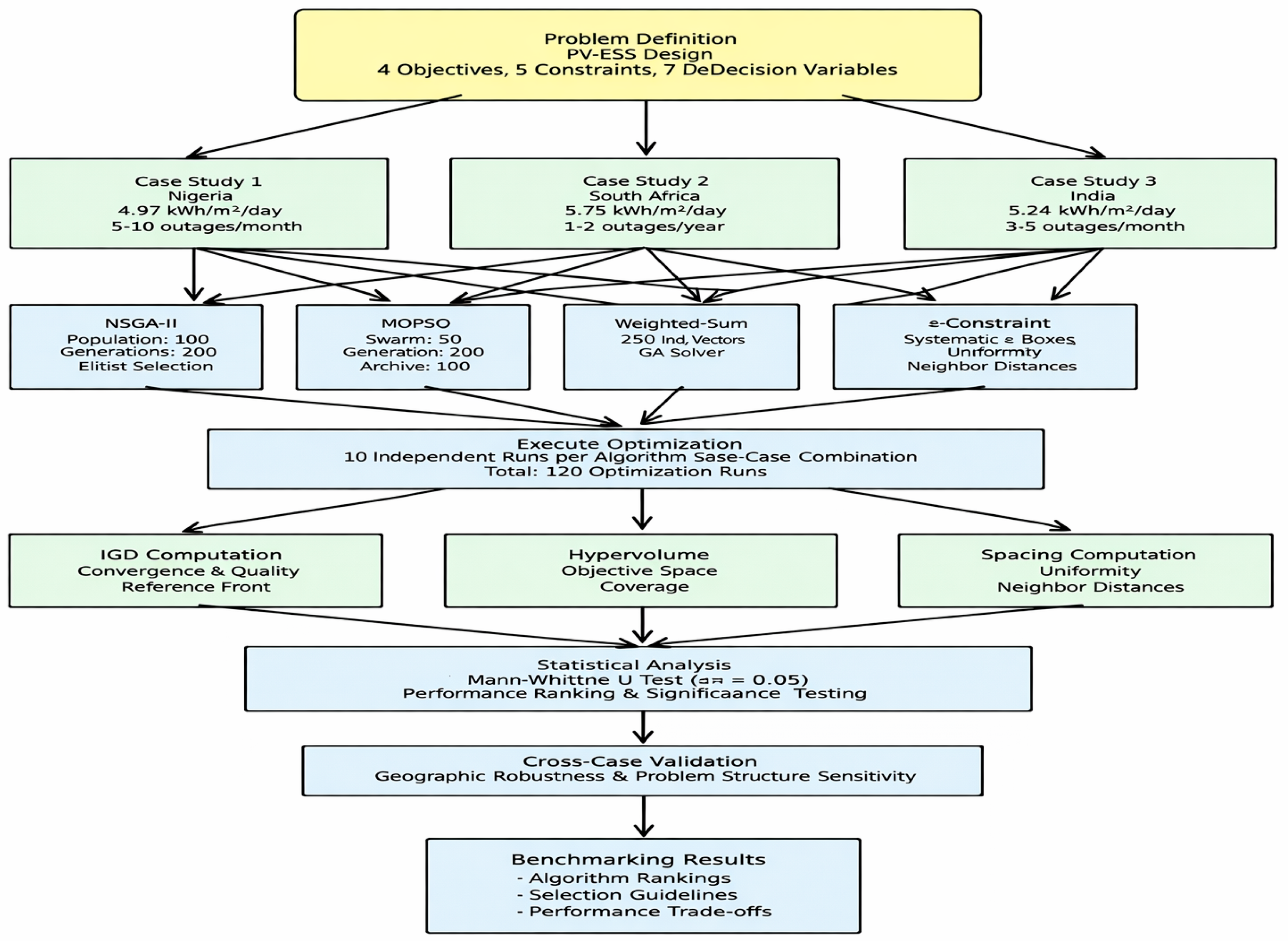
This section describes the methodological framework for benchmarking multi-objective optimization algorithms used in designing photovoltaic energy storage systems. The methodology has four main parts: problem formulation, algorithm implementation, performance evaluation, and statistical analysis. The first part formulates common grid-connected PV-ESS planning problems as constrained multi-objective optimization problems, reflecting trade-offs among economic efficiency, system reliability, and grid independence. The second part assesses algorithm performance using complementary Pareto front quality metrics that measure convergence, objective-space coverage, and solution distribution uniformity. The final part conducts rigorous statistical analysis, including non-parametric significance testing, to identify consistent performance differences across algorithms and case studies.
3.1. Problem Formulation
The design of the photovoltaic energy storage system is treated as a constrained multi-objective optimization problem with seven decision variables that determine the system’s configuration and control strategy (see
Figure 2). The purpose of the optimization is to identify Pareto-efficient solutions that balance multiple competing objectives, including system efficiency, lifecycle costs, operational reliability, and grid independence. This problem is limited by technical factors such as battery state-of-charge bounds and power balance requirements; operational constraints like grid ramp-rate limits and battery C-rate constraints; and safety considerations, including thermal management thresholds. Framing it as a multi-objective optimization allows the use of an evolutionary algorithm to explore the complex solution space caused by nonlinear equipment cost curves, discrete sizing constraints, and time-varying operational dynamics over 8760 hourly timesteps that represent annual system performance.
The system includes a PV array (decision variable ×1: 500–2000 kW), a lithium-ion battery bank (×2: 1000–4000 kWh, ×3: 200–800 kW), a bidirectional inverter (×4: 500–2000 kW), and a grid connection interface. Energy flows are shown across four operational modes: PV-to-load direct supply, PV-to-battery charging, battery-to-load discharging, and grid import/export. The control policy parameters (×7) determine charge/discharge thresholds and time-of-use scheduling. Constraint boundaries C1-C5 are indicated at key system interfaces, including battery SOC limits at the storage unit, ramp-rate limit at the grid connection, and C-rate limit at the battery terminal.
The general formulation is expressed as
The optimization simultaneously addresses four conflicting objectives related to economic, technical, and operational performance.
f1 = System efficiency (maximize, converted to minimize): Ratio of useful energy delivered to the load and grid to total solar irradiance captured, considering inverter losses (2–5%), battery round-trip efficiency (85–92%), and thermal derating. Higher efficiency reduces energy waste but may require premium equipment, increasing capital costs.
f2 = Levelized cost of energy (minimize): Present-value total lifecycle cost divided by total energy delivered over the 25-year project lifetime, incorporating capital expenditure (PV, battery, inverter, installation), operating expenses (maintenance, insurance, monitoring), replacement costs (battery at years 10 and 20), and a 6–8% real discount rate.
f3 = System reliability (maximized, converted to minimization): Probability that load demand is met without interruption, accounting for PV intermittency, battery availability, and grid outages.
Quantified as
where Loss-of-Load Probability (LOLP) is the fraction of hours where demand exceeds available supply. Higher reliability requires battery oversizing with economic penalties.
f4 = Grid independence (maximized, converted to minimize): Fraction of load demand met through local PV generation and battery discharge rather than grid import, promoting renewable energy use and reducing grid dependence.
Full grid independence (GI = 100%) is impractical for grid-connected systems due to the need for seasonal storage. Optimization relies on five main constraints to ensure technical, safety, and commercial feasibility. C
1 defines battery charge limits (20–100% SOC) to prevent deep discharge, which accelerates capacity loss. NMC batteries degrade rapidly below 20% DOD, reducing cycles from 5000 (20–80% DOD) to 1200 (0–100% DOD). LiFePO
4 batteries last longer (3000–6000 cycles) but require 30–40% more volume. NMC was chosen for its energy density (150–220 Wh/kg), suitable for compact setups in Nigeria, South Africa, and India, at a cost of (
$200–250/kWh). This choice aligns with NASA/Sandia degradation data (R
2 = 0.94, k_cyc = 1.3–1.5), complies with standards (IEEE 1547, NERSA/NERC/CERC) [
34], and is supported by existing literature [
22,
23,
24,
25,
26,
27,
35]. The framework allows future integration of LiFePO
4 or flow batteries.
Enforces instantaneous supply–demand equilibrium at each timestep t in the 8760 h annual simulation. Violations indicate infeasible solutions that cannot meet load requirements within equipment capacities.
Limits rate of change in grid power exchange to comply with grid-code requirements, typically R_max = 50–100 kW/min for commercial installations. Excessive ramp rates cause voltage fluctuations and frequency deviations that violate IEEE 1547 interconnection standards.
Restricts charge/discharge power relative to battery capacity, typically C_rate_max = 0.5 h
−1 for commercial lithium-ion systems. Higher C-rates accelerate degradation through increased internal resistance heating and lithium plating effects.
Ensures battery operating temperature remains within manufacturer specifications to prevent thermal runaway, capacity fade, and warranty voiding. Temperature rises above 45 °C increase aging rate by approximately 2× per 10 °C elevation, reducing expected service life from 15 to 7–8 years.
The decision variable vector x comprises seven components that fully characterize PV-ESS system design and operation:
x1 = PV array capacity (kW): Total installed PV capacity [500, 2000] kW, influences capital expenditure ($800–1200/kW) and annual energy production.
x2 = Battery energy capacity (kWh): Storage [1000, 4000] kWh, most capital-intensive ($200–400/kWh), affects load-shifting and grid independence.
x3 = Battery power rating (kW): Max charge/discharge [200, 800] kW, determines ramp response and peak shaving. The ratio x3/x2 defines the C-rate (0.25–0.50 h−1).
x4 = Inverter capacity (kW): DC–AC rating [500, 2000] kW, must satisfy x4 ≥ x1 to prevent PV curtailment.
x5 = PV tilt angle (°): [0°, 60°], optimal around site latitude, with seasonal trade-offs.
x6 = PV azimuth angle (°): [0°, 360°], 180° (south) maximizes irradiance in the northern hemisphere.
x7 battery control parameters: SOC thresholds, time-of-use schedules, and grid interaction rules; encoded as real-valued parameters for ease of computation.
Objectives:
Maximize system efficiency by delivering useful energy relative to incident irradiance, considering inverter losses (2–5%), battery efficiency (85–92%), and thermal derating. Minimize LCOE, which includes capital costs (PV, battery, power electronics, installation), operation and maintenance (O&M), and replacements (battery at 10 and 20 years), using a 6–8% discount rate.
Improve reliability by reducing loss-of-load hours and boost grid independence through increased support from PV and batteries. These objectives can conflict: lowering costs might reduce reliability, and maximizing independence could go beyond the most cost-effective level. The multi-objective approach balances these trade-offs, providing solutions that reflect planning priorities and stakeholder preferences.
3.4. Experimental Design and Performance Assessment
The experimental setup ensures fair and reproducible comparisons among NSGA-II, MOPSO, weighted-sum, and ε-constraint methods for identical PV–ESS planning problems in Nigeria, South Africa, and India. Each algorithm runs with a population of 100, 290 generations, and 29,000 objective evaluations per trial. Ten independent runs using different random seeds address stochastic variability. All simulations are conducted on the same hardware (Intel Xeon E5-2680 v4, 32 GB RAM) with custom MATLAB R2021b routines. NSGA-II applies Deb et al.’s non-dominated sorting and crowding distance; MOPSO uses grid-based density and sigma-truncation; weighted-sum and ε-constraint techniques are implemented with fmincon, employing scalarization or ε-bounds. Random initial populations are generated with Latin hypercube seeds. The process terminates after 290 generations or when the hypervolume change drops below 0.001. Performance is assessed using IGD, hypervolume, and spacing metrics to evaluate convergence, coverage, and uniformity.
where ||·|| denotes the Euclidean distance in the objective space, |P*| is the cardinality of the true Pareto front, and d(v, S) = min_{s∈S} ||v − s|| represents the minimum distance from point v to any solution in S. Lower IGD values indicate better convergence to the optimal front. Values below 0.01 are considered excellent, demonstrating that the obtained solutions closely approximate the true Pareto-optimal set.
Hypervolume (HV): This metric measures the volume of objective space dominated by the solution set in relation to a reference point r, offering a combined assessment of convergence and diversity.
where [s, r] is the hyperrectangle formed by solution s and reference point r. Reference point r = (r_efficiency, r_LCOE, r_reliability, r_GI) = (0.850,
$0.115/kWh, 0.880, 0.550), derived from the worst values across all 120 runs. Higher HV indicates better coverage. Spacing (SP) assesses the uniformity of solution distribution along the Pareto front by measuring the standard deviation of nearest-neighbor distances.
where
n is the number of solutions in set S, d
i = min_{j ≠ i} ||s
i – s
j|| is the Euclidean distance between solution i and its nearest neighbor, and
= (1/
n) Σ
i=1n d
i is the mean nearest-neighbor distance. Lower spacing values indicate a more uniform distribution of solutions along the Pareto front. Values below 0.10 are considered excellent, indicating evenly spread solutions that provide decision-makers with balanced trade-off alternatives.
Statistical significance was assessed using the Mann–Whitney U test (α = 0.05) over 10 runs per algorithm – case combination.
Each algorithm performed 10 independent runs per case study (120 total runs), with unique seeds from a pre-generated Latin hypercube table. All algorithms used identical problem instances (decision variable bounds in
Table 2, constraints C1–C5,
Section 3.1, and 8760 h simulation data). IGD used the pooled non-dominated set from all runs as a reference. HV used a fixed global reference derived from the worst objectives across all runs. Performance metrics (IGD, HV, SP) were normalized to [0, 1].
Figure 4 illustrates the benchmarking framework, covering problem definition, case studies, algorithm implementation, execution protocol, multi-metric quality assessment, and statistical validation across four algorithms and three geographically diverse locations.