Energy-Efficient Motion Planning for Repetitive Industrial Tasks: An Adaptive Obstacle Modeling Approach
Abstract
1. Introduction
Contributions
- An adaptive sphere-based obstacle modeling method is proposed to generate compact and planning-friendly representations for unstructured environments.
- An improved Whale Optimization Algorithm is employed to optimize obstacle modeling while balancing representation accuracy and computational complexity.
- Simulation results demonstrate that the proposed method achieves trajectory quality comparable to fine-grained modeling approaches, with significantly reduced modeling and planning overhead.
2. Methods
2.1. Introduction to Systems
- Module 1: Adaptive Obstacle ModelingInput: Unstructured obstacle models in STL format (from CAD software), together with user-defined resolution parameters.Processing:
- Surface Sampling: The STL model is converted into a point cloud by uniformly sampling points on the triangular facets using area-weighted random sampling [15]. The sampling density can be adjusted to balance accuracy and computational load.
- Sphere Fitting via IAWOA: For every voxel, the Improved Adaptive Whale Optimization Algorithm (IAWOA) is employed to find an optimal sphere that tightly encloses the local points. IAWOA introduces nonlinear parameter adjustment, elite guidance, and diversity preservation to balance exploration and exploitation. The fitness function combines coverage, radius compactness, and center offset.
Output: A set of variable-sized spheres that collectively form a high-fidelity, “planning-friendly” obstacle representation. This model is lightweight, enabling fast collision checks, while preserving the essential geometric features of the original obstacles. - Module 2: Trajectory Planning and OptimizationInput: The sphere-based obstacle model from Module 1, the start joint configuration , and the goal joint configuration .Processing:
- Path Pruning: The initial path is shortened by applying a hybrid pruning strategy that combines random shortcutting and greedy extension [18]. This step removes redundant waypoints and reduces the C-space length.
- Trajectory Smoothing: The pruned path is interpolated using a high-order polynomial or spline method [19] to ensure continuous joint velocities and accelerations, resulting in a smooth, time-parameterized trajectory that satisfies the robot’s kinematic limits.
Output: A smooth, collision-free trajectory that respects the start and goal configurations. - Module 3: Multi-objective Performance Evaluation and FeedbackInput: The smooth trajectory from Module 2, together with the robot’s dynamic model and the obstacle representation.
- Energy Consumption Calculation: Using the complete rigid-body dynamics model [13], the joint torques and angular velocities are computed along the trajectory [13]. The total energy consumption is obtained by integrating the absolute mechanical power:In practice, the integral is discretized aswhere M is the number of time steps.
- C-space Path Length Calculation: The geometric length of the trajectory in joint space is approximated by summing Euclidean distances between consecutive configurations:
- Comprehensive Performance Score: Both metrics are normalized (denoted and ) and combined into a single objective:The weighting coefficients can be tuned according to the application’s priority (energy saving vs. motion efficiency).
- Feedback Loop: If the current score does not satisfy the predefined optimization goals (e.g., a threshold on energy or length), the system adjusts the IAWOA parameters (such as the fitness weights or the elite set size) and returns to Module 1. This iterative refinement continues until the objectives are met, at which point the final trajectory is output.
2.2. Adaptive Voxelization and Point Cloud Preprocessing
2.3. Adaptive Voxelization Based on Octree
- Maximum depth : Controls the maximum resolution of voxelization [20]. It is determined based on the point cloud bounding box size and the desired minimum voxel size , given by:
- Maximum number of points : Controls the maximum number of points allowed within a single voxel. It is estimated based on the total number of points N in the point cloud and the desired number of voxels M:where is a safety factor (typically ranging from 1.5 to 2.0);
- Minimum number of points : Prevents excessively small voxels from being generated in sparse regions, and is usually set to 3–5 points.
- The geometric center is the centroid of the points within the voxel:
- Point cloud distribution features: The covariance matrix of the point cloud within the voxel is computed and subjected to eigenvalue decomposition to obtain features such as principal directions and distribution uniformity;
- Local curvature estimation: Based on the variation of normal vectors, the curvature characteristics of the voxel region are estimated to guide the initialization of sphere radii;
- Adjacent voxel relationships: Information about neighboring voxels is recorded for each voxel to support subsequent sphere merging optimization.
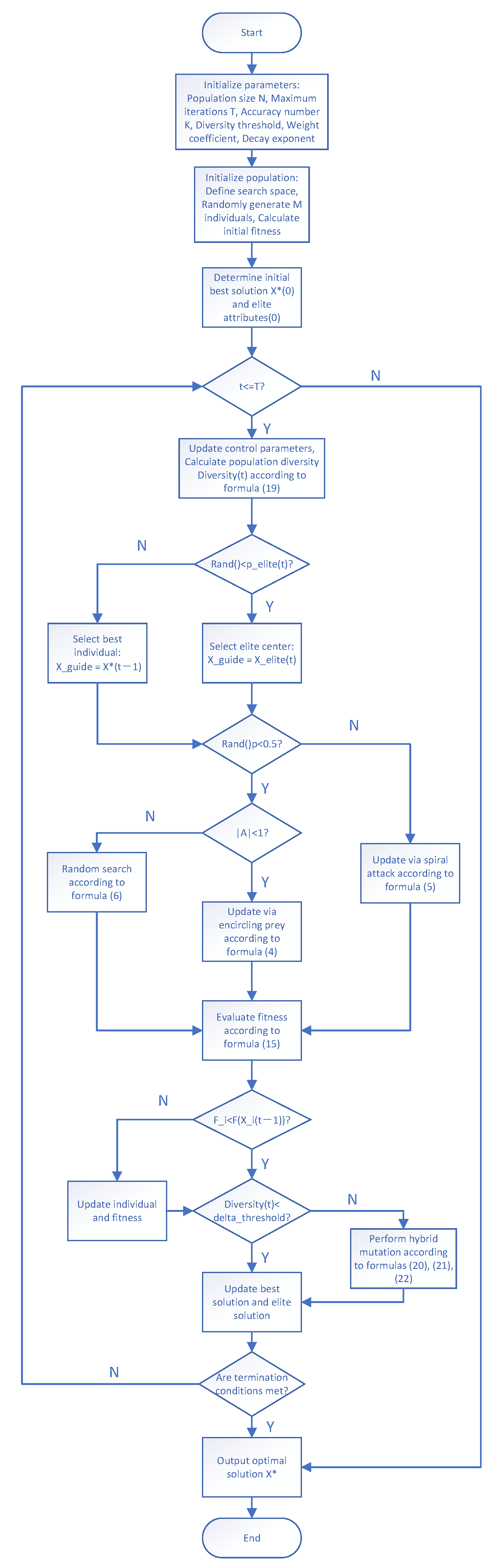
2.4. Improved Adaptive Whale Optimization Algorithm (IAWOA)
- Limitations of linear parameter decay: The linear decreasing strategy of the parameter a fails to adapt to the complex and variable optimization landscape;
- Premature convergence due to single guidance: Sole reliance on the current best individual for guidance easily leads to entrapment in local optima;
- Lack of problem-specific fitness guidance: The algorithm does not incorporate a specialized fitness function tailored to the particularities of the point cloud enveloping problem;
- Insufficient population diversity preservation: Rapid decline in population diversity during later iterations diminishes global search capability.
| Algorithm 1 Improved Adaptive Whale Optimization Algorithm (IAWOA) |
| Require: Voxel point cloud , voxel center , voxel size , maximum iteration number T Ensure: Optimal sphere parameters
|
2.4.1. Problem Formulation
2.4.2. Adaptive Voxel Partitioning Strategy
- The number of points within the node exceeds a predefined maximum, i.e., (typically 100–500);
- The current node depth is less than the maximum allowed depth, i.e., (usually 6–8);
- The point cloud distribution inhomogeneity index surpasses a specified threshold.
2.4.3. Nonlinear Adaptive Parameter Adjustment Mechanism
2.4.4. Elite Guidance and Diversity Balance Strategy
2.4.5. Design of Density-Aware Composite Fitness Function
- Coverage term: Measures the proportion of the point cloud covered by the sphere.where , and denotes the point cloud within the current voxel;
- Radius penalty term: Encourages the use of smaller radii to reduce overlap.Here, is the allowed maximum radius, typically set to half the diagonal length of the voxel;
- Center offset term: Encourages the sphere center to be close to the voxel center.
- Density term: Encourages the sphere to cover denser regions of the point cloud.where is the point density of the point cloud P, computed as the number of points per unit volume.
2.4.6. Diversity Preservation Strategy
- Cauchy mutation (suited for escaping local optima):
- Gaussian mutation (suited for fine-grained search):
2.5. Robotic Arm Trajectory Planning Framework
- Trajectory Search and Optimization Module: Conducts path exploration based on an improved RRT-Connect algorithm and generates a preliminary trajectory using a hybrid pruning and smoothing strategy;
- Multi-objective Performance Evaluation Module: Integrates the dynamic and energy consumption models to compute the real-time energy cost and C-space distance of the trajectory [31];
- Adaptive Feedback Optimization Module: Dynamically adjusts planning parameters based on evaluation results to achieve iterative trajectory refinement.
- Path Pruning: The initial path is shortened by applying a hybrid pruning strategy that combines random shortcutting and greedy extension [18]. This step removes redundant waypoints and reduces the C-space length.
- Trajectory Smoothing with Kinematic Constraints: The pruned path is interpolated using a high-order polynomial or spline method [19] to generate a smooth, time-parameterized trajectory . During this smoothing process, the following kinematic constraints are explicitly enforced to ensure feasibility in real industrial applications:where , , and denote the maximum allowable velocity, acceleration, and jerk for joint i, respectively, as specified by the robot manufacturer. These constraints are incorporated into the interpolation optimization problem to guarantee that the generated trajectory respects the physical limits of the robot actuators. If the constraints cannot be satisfied simultaneously, the smoothing algorithm adjusts the trajectory duration T or introduces intermediate via-points until feasibility is achieved.
- Trajectory Execution Energy Consumption: Minimize the total energy consumed by the robotic arm during trajectory execution, which is closely related to the product of joint torque and angular velocity. Following standard practice in robotics for comparative energy analysis [12], the mechanical work of the actuators is used as a proxy for energy consumption. This formulation captures the relative efficiency of different trajectories under identical dynamic conditions, and by applying the same idealized model uniformly across all compared methods, we ensure a fair and unbiased comparison [12]:where and represent the driving torque and angular velocity of the i-th joint at time t, respectively. The absolute value ensures that both acceleration and deceleration phases contribute positively, which is suitable for comparing relative efficiency, though it excludes electrical losses as is common in algorithmic-level studies [12].
- C-space Trajectory Length: Minimize the geometric length of the trajectory in joint space to reflect motion efficiency:
3. Results and Discussion
- High-Fidelity Dynamic Simulation: Supports joint motor models, friction, gravity, and other physical effects;
- Efficient Collision Detection: Built-in multiple geometric collision detection algorithms, with support for user-defined collision models;
- User-Friendly Python 3.13.3 Interface: Facilitates rapid algorithm integration and experimental data recording;
- Visualization Support: Real-time display of robotic arms, obstacles, and trajectories for easy debugging and analysis.
3.1. Experimental Setup
3.1.1. Simulation Platform
3.1.2. Robot Model
3.1.3. Obstacle Modeling
- Rotation of about the Z-axis with center at ;
- Translation by m.
3.1.4. Task Specification
3.1.5. Planning Parameters
- Random shortcutting: 300 attempts were made to replace a subpath with a direct connection if collision-free, using a joint-space step size of (L2 norm).
- Greedy extension: The path was further reduced by connecting each node to the farthest feasible successor.
- A second round of random shortcutting with 150 attempts and a smaller step size () was performed to further shorten the path.
3.1.6. Evaluation Metrics
- Energy consumption E: obtained by integrating the absolute mechanical power over time,where M is the number of discretization steps, and are the torque and velocity of joint i at step k, and s. Torques were computed via PyBullet’s inverse dynamics.
- C-space path length L: the sum of Euclidean distances between consecutive configurations:
3.2. Experiment 1: Comparison of Obstacle Modeling Performance
3.3. Experiment 1: Computational Efficiency and Stability Analysis
3.4. Experiment 2: Obstacle Modeling: Computational Efficiency and Stability
- Average Coverage The proportion of points within a voxel that lie inside the fitted sphere, i.e., the number of points whose distance to the sphere center is less than or equal to the sphere radius divided by the total number of points in the voxel.
- Average Absolute Error The mean absolute deviation of points from the sphere surface. For each point, the absolute difference between its distance to the sphere center and the sphere radius is computed and then averaged over all points in the voxel.
- RMSE The square root of the mean of squared deviations of points from the sphere surface. It amplifies the influence of larger errors and provides a measure of the overall fitting accuracy.
- Average Fitness The mean value of the fitness function used during optimization, which combines coverage, sphere radius, and center offset. A lower fitness value indicates a better fit.
- Average Center Offset The mean Euclidean distance between the fitted sphere center and the voxel center, indicating how much the sphere center deviates from the voxel grid center.
3.5. Experiment 3: Energy Efficiency Analysis of Motion Planning
3.6. Experiment 4: Trajectory Feature Analysis
- AABB Bounding Box Model: As demonstrated in Figure 21a–d, the AABB representation generates trajectories that are notably longer and contain more abrupt directional changes. The conservative nature of this simplified geometric representation forces the robotic arm to adopt circuitous paths with significant detours, resulting in increased C-space distances and higher energy consumption. These trajectories are particularly unsuitable for prolonged robotic operation due to frequent acceleration/deceleration cycles and mechanical stress on joint actuators [19].
- PSO-based Fine-grained Modeling: The obstacle models generated by the PSO algorithm (Figure 21e–h,m–p) produce significantly shorter and smoother trajectories. The detailed geometric representation enables more precise navigation through available spaces, reducing unnecessary detours and creating more direct motion paths. However, this modeling approach suffers from substantial computational overhead during trajectory planning [34]. The complex obstacle geometry increases collision detection complexity, leading to planning times that may be prohibitive for real-time applications in dynamic environments.
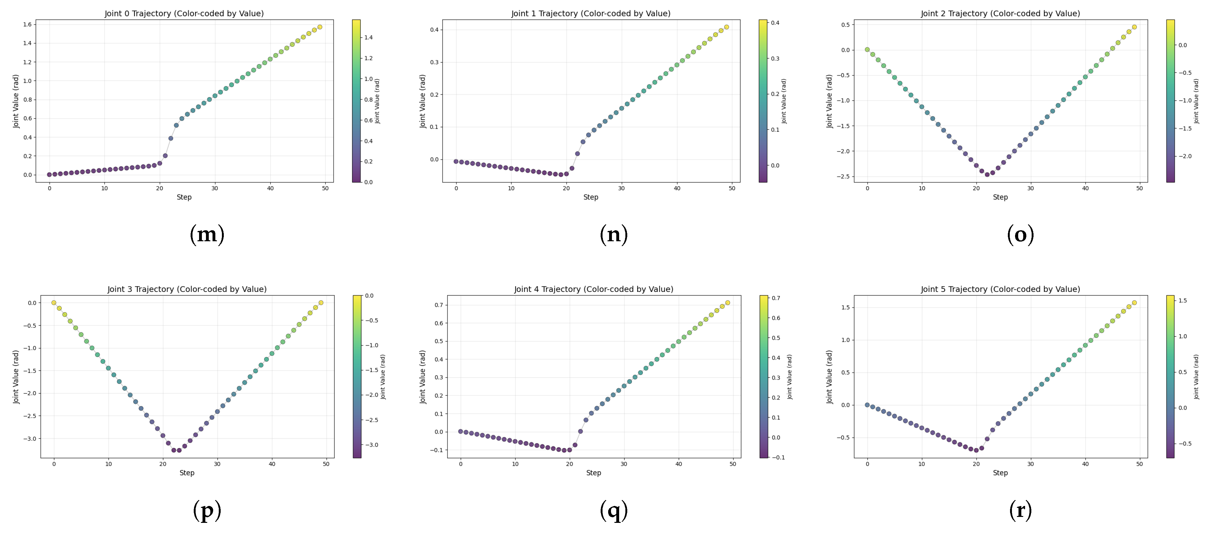
- IAWOA-based Adaptive Modeling: The proposed IAWOA approach (Figure 21i–l,q–t) achieves an optimal balance between modeling fidelity and computational efficiency. Compared to PSO-based modeling, IAWOA generates simplified yet representative obstacle models that preserve essential geometric features while eliminating unnecessary complexity. This approach maintains trajectory quality comparable to fine-grained modeling, producing short, smooth paths conducive to energy-efficient robotic operation, while significantly reducing planning time. The adaptive nature of IAWOA-generated spheres creates “planning-friendly” obstacle representations that facilitate efficient collision checking without compromising navigable space accuracy [21,30].
4. Discussion
4.1. Comparative Analysis
- Comparison with voxel-based methods: Fixed-grid voxelization, while simple and efficient for real-time processing, suffers from inherent conservatism; coarse voxels overestimate obstacle occupancy, leading to unnecessarily long paths (average 15.7% increase), while fine voxels improve accuracy at the cost of high memory and computation. Adaptive voxelization partially mitigates this but still relies on binary occupancy decisions. Our sphere model achieves near-perfect coverage (>99.97%) with a compact size (144 spheres), directly fitting the point cloud and eliminating artificial “conservative space”, resulting in a 50.8% reduction in C-space distance.
- Comparison with convex approximation methods: Techniques like IRIS generate polytopes or ellipsoids to approximate free space, which is effective but often depends on seed selection and greedy expansion, leading to suboptimal coverage for non-convex obstacles. Our approach directly models obstacles with metaheuristic optimization, eliminating seed dependence and achieving uniform coverage across complex shapes (radius standard deviation ≤ 0.0039).
- Comparison with Signed Distance Field (SDF) representations: SDFs provide implicit shape representations with gradient access for optimization [45], but constructing dense SDFs is computationally expensive, and neural approximations require extensive training. Our explicit sphere model is lightweight, generated online in 3.34 s, and achieves comparable geometric fidelity (RMSE < 0.017 m) with minimal memory footprint.
- Comparison with energy-aware planning frameworks: Recent approaches such as FC-RRT* [10] and NSGA-II with energy mapping [12] have demonstrated energy savings but treat obstacle models as fixed inputs decoupled from optimization. In contrast, our framework uniquely integrates obstacle modeling and trajectory optimization in a closed loop. By generating high-fidelity sphere representations that expand feasible C-space, we enable discovery of shorter, smoother paths, directly achieving 67.7% energy reduction, demonstrating that obstacle modeling quality is a primary driver of energy efficiency, a connection largely overlooked in prior work.
- Positioning and novelty: Through these comparisons, our IAWOA-based framework is positioned at the intersection of accurate geometric modeling and energy-aware planning, offering:
- –
- Geometric fidelity comparable to detailed representations (SDFs, adaptive voxels), with near-perfect coverage and low fitting errors;
- –
- Computational efficiency superior to complex convex decomposition methods, with modeling times under 3.5 s for both test objects;
- –
- Explicit planning-awareness that directly benefits downstream energy optimization by expanding feasible C-space and enabling discovery of efficient trajectories.
This combination establishes a new benchmark for “planning-friendly” obstacle modeling in unstructured industrial environments.
4.2. Limitations Analysis
- Computational Efficiency and Real-time ConstraintsCompared to traditional AABB methods, the computational complexity of the proposed approach increases significantly in both the modeling and planning stages [8]. The IAWOA requires an average modeling time of 3.34 s (for Object1) and 2.63 s (for Object2) to generate the adaptive sphere envelope, which hinders rapid modeling in dynamic environments. Moreover, the precise collision detection is approximately 2.3 times slower than that of AABB-based detection, and the average planning time of 2.85 s remains insufficient for millisecond-level real-time response [46,47];
- Static Environment Assumption and Model IdealizationThe current study is based on a static environment assumption and does not account for trajectory prediction and real-time avoidance of moving obstacles. Additionally, the robotic arm dynamics model neglects nonlinear factors such as friction and joint clearance, and the motor model is idealized, which may lead to deviations between simulated energy consumption and actual performance [48,49];
- Limitations in Experimental Validation and Data DependencyAll experiments were conducted in the PyBullet simulation environment, which, despite its high fidelity, still differs from real physical conditions [33,50]. Furthermore, the method is sensitive to point cloud data quality and does not explicitly address noise or occlusion issues [6,7]. The range of experimental scenarios and obstacle types also remains limited and warrants further expansion.
4.3. Future Outlook
4.3.1. Algorithm Acceleration and Hardware Co-Design
4.3.2. Extension to Dynamic Unstructured Environments
- Integrating sensors with trajectory-prediction algorithms to construct spatiotemporal obstacle representations;
- Designing an incremental IAWOA with online model-update mechanisms;
- Incorporating Model Predictive Control (MPC) for proactive obstacle avoidance—initial simulations indicate a potential collision-rate reduction of over 60% [53].
4.3.3. Physical Platform Validation
- A custom-built six-degree-of-freedom robotic arm equipped with a six-dimensional force sensor (Dynelite Y45 series) for real-time force perception and contact detection;
- An embedded control system based on a GD32E503RCT6 microcontroller, communicating via RS485 with force sensors, motor drivers, and a MATLAB 2024b App Designer upper computer using the Modbus-RTU protocol.
- Teaching-following control with response times below 1 s, enabling intuitive drag-and-drop positioning without requiring precise spatial coordinates;
- Workpiece edge positioning and fitting strategies that maintain contact force errors within 8.35% relative error and angular deviations better than 1° in grinding and polishing scenarios [54].
4.3.4. Incorporating TCP Speed, Positioning Accuracy, and Smooth Motion Optimization
- Explicitly model the relationship between TCP speed and energy consumption: While the current energy formulation (Equation (2)) inherently captures speed effects through , parametric models will be developed to optimize speed profiles for minimum energy under task-specific time constraints.
- Quantify the relationship between motion smoothness and energy savings: Building on the smoothness metrics presented in Section 3.3 (C-space average step length), quantitative models linking trajectory continuity (velocity/acceleration/jerk profiles) to energy consumption will be developed, enabling proactive smoothing during trajectory generation rather than post-processing.
- Validate the impact of unnecessary stops: Through controlled experiments on the physical platform, the energy penalty associated with abrupt stops and direction changes will be measured, providing empirical guidelines for trajectory design in energy-critical applications.
4.3.5. Generalizability to Different Manufacturing Processes
- Workspace and obstacle characteristics (geometry, material properties, dynamic behavior);
- Task-specific kinematic and dynamic constraints (e.g., constant tool orientation for welding, acceleration limits for painting);
- Energy consumption patterns (payload variation, duty cycle);
- Real-time requirements (cycle time constraints);
- Sensor integration needs (online obstacle detection, point cloud streaming).
4.3.6. Bridging the Simulation-to-Reality Gap
4.3.7. Open-Source and Standardization Efforts
Author Contributions
Funding
Institutional Review Board Statement
Informed Consent Statement
Data Availability Statement
Conflicts of Interest
Appendix A. Detailed Experimental Results
| Exp No. | Model Type | Time (s) | Energy (J) | C-Space Dist. (Rad) | C-Space Step (Rad) | Power (W) |
|---|---|---|---|---|---|---|
| 1 | AABB Model | 0.82 | 29.70 | 5.55 | 0.09 | 10.10 |
| 2 | AABB Model | 0.79 | 22.00 | 5.26 | 0.09 | 7.45 |
| 3 | AABB Model | 0.76 | 30.90 | 4.23 | 0.07 | 10.50 |
| 4 | AABB Model | 0.84 | 90.00 | 6.48 | 0.11 | 30.50 |
| 5 | AABB Model | 0.81 | 14.60 | 4.74 | 0.08 | 4.95 |
| 6 | AABB Model | 0.92 | 92.50 | 7.36 | 0.13 | 31.30 |
| 7 | AABB Model | 0.82 | 36.00 | 4.18 | 0.07 | 12.20 |
| 8 | AABB Model | 0.84 | 69.20 | 5.52 | 0.09 | 23.40 |
| 9 | AABB Model | 0.75 | 25.80 | 5.47 | 0.09 | 8.74 |
| 10 | AABB Model | 0.71 | 34.10 | 4.33 | 0.07 | 11.50 |
| 11 | AABB Model | 0.74 | 75.80 | 5.74 | 0.10 | 25.70 |
| 12 | AABB Model | 0.74 | 25.50 | 6.05 | 0.10 | 8.66 |
| 13 | AABB Model | 0.76 | 47.60 | 4.76 | 0.08 | 16.10 |
| 14 | AABB Model | 0.70 | 13.30 | 6.37 | 0.11 | 4.52 |
| 15 | AABB Model | 0.70 | 14.60 | 4.95 | 0.08 | 4.95 |
| 16 | AABB Model | 0.90 | 47.30 | 5.49 | 0.09 | 16.00 |
| 17 | AABB Model | 0.73 | 48.20 | 5.02 | 0.09 | 16.30 |
| 18 | AABB Model | 0.76 | 12.40 | 6.45 | 0.11 | 4.19 |
| 19 | AABB Model | 0.85 | 17.80 | 8.92 | 0.15 | 6.03 |
| 20 | AABB Model | 0.72 | 12.40 | 5.56 | 0.09 | 4.20 |
| 21 | AABB Model | 0.76 | 34.80 | 6.85 | 0.12 | 11.80 |
| 22 | AABB Model | 0.68 | 17.20 | 3.29 | 0.06 | 5.84 |
| 23 | AABB Model | 0.75 | 24.10 | 5.16 | 0.09 | 8.16 |
| 24 | AABB Model | 0.78 | 85.00 | 7.37 | 0.13 | 28.80 |
| 25 | AABB Model | 0.76 | 23.50 | 5.93 | 0.10 | 7.96 |
| 26 | AABB Model | 0.75 | 27.60 | 5.14 | 0.09 | 9.36 |
| 27 | AABB Model | 0.86 | 54.70 | 4.83 | 0.08 | 18.50 |
| 28 | AABB Model | 0.78 | 55.30 | 4.77 | 0.08 | 18.80 |
| 29 | AABB Model | 0.70 | 14.50 | 5.41 | 0.09 | 4.91 |
| 30 | AABB Model | 0.77 | 15.80 | 4.22 | 0.07 | 5.35 |
| Exp No. | Model Type | Time (s) | Energy (J) | C-Space Dist. (Rad) | C-Space Step (Rad) | Power (W) |
|---|---|---|---|---|---|---|
| 1 | Sphere Model | 1.24 | 11.40 | 2.45 | 0.04 | 3.86 |
| 2 | Sphere Model | 1.14 | 11.00 | 2.43 | 0.04 | 3.74 |
| 3 | Sphere Model | 1.25 | 11.70 | 2.51 | 0.04 | 3.98 |
| 4 | Sphere Model | 1.13 | 10.80 | 2.45 | 0.04 | 3.65 |
| 5 | Sphere Model | 1.13 | 10.60 | 2.48 | 0.04 | 3.60 |
| 6 | Sphere Model | 1.13 | 10.60 | 2.44 | 0.04 | 3.60 |
| 7 | Sphere Model | 1.12 | 10.20 | 2.46 | 0.04 | 3.45 |
| 8 | Sphere Model | 1.07 | 10.60 | 2.44 | 0.04 | 3.60 |
| 9 | Sphere Model | 1.09 | 11.10 | 2.47 | 0.04 | 3.75 |
| 10 | Sphere Model | 1.15 | 10.80 | 2.47 | 0.04 | 3.65 |
| 11 | Sphere Model | 0.76 | 11.50 | 2.51 | 0.04 | 3.89 |
| 12 | Sphere Model | 1.20 | 14.10 | 8.39 | 0.14 | 4.79 |
| 13 | Sphere Model | 1.13 | 10.80 | 2.44 | 0.04 | 3.65 |
| 14 | Sphere Model | 1.15 | 14.20 | 2.48 | 0.04 | 4.81 |
| 15 | Sphere Model | 1.38 | 61.20 | 13.10 | 0.22 | 20.80 |
| 16 | Sphere Model | 1.09 | 10.70 | 2.50 | 0.04 | 3.62 |
| 17 | Sphere Model | 1.13 | 10.90 | 2.46 | 0.04 | 3.71 |
| 18 | Sphere Model | 1.11 | 11.40 | 2.50 | 0.04 | 3.87 |
| 19 | Sphere Model | 1.15 | 11.10 | 2.45 | 0.04 | 3.75 |
| 20 | Sphere Model | 1.20 | 10.80 | 2.43 | 0.04 | 3.67 |
| 21 | Sphere Model | 1.16 | 10.90 | 2.45 | 0.04 | 3.69 |
| 22 | Sphere Model | 1.13 | 10.50 | 2.47 | 0.04 | 3.55 |
| 23 | Sphere Model | 1.17 | 11.30 | 2.43 | 0.04 | 3.82 |
| 24 | Sphere Model | 1.10 | 10.90 | 2.43 | 0.04 | 3.69 |
| 25 | Sphere Model | 1.16 | 10.70 | 2.45 | 0.04 | 3.63 |
| 26 | Sphere Model | 1.06 | 10.60 | 2.43 | 0.04 | 3.59 |
| 27 | Sphere Model | 1.19 | 13.40 | 16.20 | 0.28 | 4.53 |
| 28 | Sphere Model | 1.18 | 11.30 | 2.48 | 0.04 | 3.82 |
| 29 | Sphere Model | 1.20 | 10.40 | 2.48 | 0.04 | 3.52 |
| 30 | Sphere Model | 1.04 | 11.10 | 2.47 | 0.04 | 3.75 |
| Exp No. | Model Type | Time (s) | Energy (J) | C-Space Dist. (rad) | C-Space Step (rad) | Power (W) |
|---|---|---|---|---|---|---|
| 1 | Sphere Model | 2.86 | 11.00 | 2.41 | 0.04 | 3.72 |
| 2 | Sphere Model | 2.83 | 10.90 | 2.48 | 0.04 | 3.69 |
| 3 | Sphere Model | 2.83 | 11.70 | 2.51 | 0.04 | 3.98 |
| 4 | Sphere Model | 2.66 | 11.20 | 2.45 | 0.04 | 3.81 |
| 5 | Sphere Model | 2.62 | 10.60 | 2.48 | 0.04 | 3.60 |
| 6 | Sphere Model | 2.70 | 10.60 | 2.44 | 0.04 | 3.60 |
| 7 | Sphere Model | 3.05 | 19.30 | 4.97 | 0.08 | 6.56 |
| 8 | Sphere Model | 3.07 | 118.00 | 12.00 | 0.20 | 40.10 |
| 9 | Sphere Model | 2.86 | 26.50 | 8.54 | 0.15 | 8.98 |
| 10 | Sphere Model | 2.99 | 143.00 | 12.00 | 0.20 | 48.50 |
| 11 | Sphere Model | 1.55 | 11.80 | 2.58 | 0.04 | 4.00 |
| 12 | Sphere Model | 2.87 | 14.10 | 8.39 | 0.14 | 4.79 |
| 13 | Sphere Model | 3.11 | 19.00 | 8.54 | 0.15 | 6.43 |
| 14 | Sphere Model | 2.05 | 10.60 | 2.44 | 0.04 | 3.58 |
| 15 | Sphere Model | 2.96 | 13.70 | 4.73 | 0.08 | 4.64 |
| 16 | Sphere Model | 3.09 | 10.60 | 2.58 | 0.04 | 3.59 |
| 17 | Sphere Model | 2.93 | 11.10 | 2.43 | 0.04 | 3.76 |
| 18 | Sphere Model | 2.86 | 11.40 | 2.50 | 0.04 | 3.87 |
| 19 | Sphere Model | 2.95 | 46.70 | 8.65 | 0.15 | 15.80 |
| 20 | Sphere Model | 2.86 | 10.80 | 2.43 | 0.04 | 3.67 |
| 21 | Sphere Model | 3.05 | 52.80 | 14.10 | 0.24 | 17.90 |
| 22 | Sphere Model | 2.75 | 10.50 | 2.47 | 0.04 | 3.55 |
| 23 | Sphere Model | 2.84 | 11.20 | 2.41 | 0.04 | 3.80 |
| 24 | Sphere Model | 2.87 | 10.70 | 2.42 | 0.04 | 3.63 |
| 25 | Sphere Model | 2.72 | 10.70 | 2.45 | 0.04 | 3.63 |
| 26 | Sphere Model | 2.63 | 11.30 | 2.42 | 0.04 | 3.82 |
| 27 | Sphere Model | 2.93 | 63.10 | 7.70 | 0.13 | 21.40 |
| 28 | Sphere Model | 2.83 | 10.60 | 2.43 | 0.04 | 3.61 |
| 29 | Sphere Model | 2.56 | 10.80 | 2.43 | 0.04 | 3.66 |
| 30 | Sphere Model | 2.92 | 42.40 | 8.09 | 0.14 | 14.40 |
| Exp No. | Model Type | Time (s) | Energy (J) | C-Space Dist. (rad) | C-Space Step (rad) | Power (W) |
|---|---|---|---|---|---|---|
| 1 | Sphere Model | 1.34 | 11.40 | 2.45 | 0.04 | 3.86 |
| 2 | Sphere Model | 1.22 | 11.00 | 2.43 | 0.04 | 3.74 |
| 3 | Sphere Model | 1.25 | 11.70 | 2.51 | 0.04 | 3.98 |
| 4 | Sphere Model | 1.15 | 10.80 | 2.45 | 0.04 | 3.65 |
| 5 | Sphere Model | 1.18 | 10.60 | 2.48 | 0.04 | 3.60 |
| 6 | Sphere Model | 1.19 | 10.60 | 2.44 | 0.04 | 3.60 |
| 7 | Sphere Model | 1.19 | 10.20 | 2.46 | 0.04 | 3.45 |
| 8 | Sphere Model | 1.10 | 10.60 | 2.44 | 0.04 | 3.60 |
| 9 | Sphere Model | 1.17 | 10.10 | 2.47 | 0.04 | 3.75 |
| 10 | Sphere Model | 1.22 | 10.80 | 2.47 | 0.04 | 3.65 |
| 11 | Sphere Model | 1.17 | 11.20 | 2.49 | 0.04 | 3.78 |
| 12 | Sphere Model | 1.29 | 14.10 | 8.39 | 0.14 | 4.79 |
| 13 | Sphere Model | 1.20 | 10.50 | 2.44 | 0.04 | 3.56 |
| 14 | Sphere Model | 1.21 | 14.20 | 2.48 | 0.04 | 4.81 |
| 15 | Sphere Model | 1.43 | 61.20 | 13.10 | 0.22 | 20.80 |
| 16 | Sphere Model | 1.13 | 10.70 | 2.50 | 0.04 | 3.62 |
| 17 | Sphere Model | 1.17 | 10.90 | 2.46 | 0.04 | 3.71 |
| 18 | Sphere Model | 1.18 | 11.40 | 2.50 | 0.04 | 3.87 |
| 19 | Sphere Model | 1.21 | 11.10 | 2.45 | 0.04 | 3.75 |
| 20 | Sphere Model | 1.32 | 10.80 | 2.43 | 0.04 | 3.67 |
| 21 | Sphere Model | 1.23 | 10.90 | 2.45 | 0.04 | 3.69 |
| 22 | Sphere Model | 1.24 | 10.50 | 2.47 | 0.04 | 3.55 |
| 23 | Sphere Model | 1.48 | 11.30 | 2.43 | 0.04 | 3.82 |
| 24 | Sphere Model | 1.31 | 10.90 | 2.43 | 0.04 | 3.69 |
| 25 | Sphere Model | 1.37 | 10.70 | 2.45 | 0.04 | 3.63 |
| 26 | Sphere Model | 1.25 | 10.60 | 2.43 | 0.04 | 3.59 |
| 27 | Sphere Model | 1.34 | 13.40 | 16.20 | 0.28 | 4.53 |
| 28 | Sphere Model | 1.16 | 11.30 | 2.48 | 0.04 | 3.82 |
| 29 | Sphere Model | 1.25 | 10.40 | 2.45 | 0.04 | 3.42 |
| 30 | Sphere Model | 1.07 | 11.10 | 2.47 | 0.04 | 3.75 |
| Exp No. | Model Type | Time (s) | Energy (J) | C-Space Dist. (rad) | C-Space Step (rad) | Power (W) |
|---|---|---|---|---|---|---|
| 1 | Sphere Model | 3.62 | 11.40 | 2.45 | 0.04 | 3.86 |
| 2 | Sphere Model | 3.41 | 11.00 | 2.43 | 0.04 | 3.74 |
| 3 | Sphere Model | 3.53 | 11.70 | 2.51 | 0.04 | 3.98 |
| 4 | Sphere Model | 3.24 | 10.80 | 2.45 | 0.04 | 3.65 |
| 5 | Sphere Model | 3.40 | 10.60 | 2.48 | 0.04 | 3.60 |
| 6 | Sphere Model | 3.17 | 10.60 | 2.44 | 0.04 | 3.60 |
| 7 | Sphere Model | 3.38 | 10.20 | 2.46 | 0.04 | 3.45 |
| 8 | Sphere Model | 3.09 | 10.60 | 2.44 | 0.04 | 3.60 |
| 9 | Sphere Model | 3.21 | 11.10 | 2.47 | 0.04 | 3.75 |
| 10 | Sphere Model | 3.42 | 10.80 | 2.47 | 0.04 | 3.65 |
| 11 | Sphere Model | 3.39 | 11.20 | 2.49 | 0.04 | 3.78 |
| 12 | Sphere Model | 3.55 | 14.10 | 8.39 | 0.14 | 4.79 |
| 13 | Sphere Model | 3.27 | 10.80 | 2.44 | 0.04 | 3.65 |
| 14 | Sphere Model | 3.42 | 14.20 | 2.48 | 0.04 | 4.81 |
| 15 | Sphere Model | 4.01 | 61.20 | 13.10 | 0.22 | 20.80 |
| 16 | Sphere Model | 3.13 | 10.70 | 2.50 | 0.04 | 3.62 |
| 17 | Sphere Model | 3.37 | 10.90 | 2.46 | 0.04 | 3.71 |
| 18 | Sphere Model | 3.34 | 11.40 | 2.50 | 0.04 | 3.87 |
| 19 | Sphere Model | 3.40 | 11.10 | 2.45 | 0.04 | 3.75 |
| 20 | Sphere Model | 3.84 | 10.80 | 2.43 | 0.04 | 3.67 |
| 21 | Sphere Model | 3.64 | 10.90 | 2.45 | 0.04 | 3.69 |
| 22 | Sphere Model | 3.45 | 10.50 | 2.47 | 0.04 | 3.55 |
| 23 | Sphere Model | 3.53 | 11.30 | 2.43 | 0.04 | 3.82 |
| 24 | Sphere Model | 3.29 | 10.90 | 2.43 | 0.04 | 3.69 |
| 25 | Sphere Model | 3.39 | 10.70 | 2.45 | 0.04 | 3.63 |
| 26 | Sphere Model | 3.07 | 10.60 | 2.43 | 0.04 | 3.59 |
| 27 | Sphere Model | 3.64 | 13.40 | 16.20 | 0.28 | 4.53 |
| 28 | Sphere Model | 3.28 | 11.20 | 2.46 | 0.04 | 3.80 |
| 29 | Sphere Model | 3.36 | 11.40 | 2.49 | 0.04 | 3.87 |
| 30 | Sphere Model | 3.15 | 10.60 | 2.45 | 0.04 | 3.58 |
References
- Tzampazaki, M.; Zografos, C.; Vrochidou, E.; Papakostas, G.A. Machine Vision—Moving from Industry 4.0 to Industry 5.0. Appl. Sci. 2024, 14, 1471. [Google Scholar] [CrossRef]
- Peta, K.; Wiśniewski, M.; Kotarski, M.; Ciszak, O. Comparison of Single-Arm and Dual-Arm Collaborative Robots in Precision Assembly. Appl. Sci. 2025, 15, 2976. [Google Scholar] [CrossRef]
- Soari, M.; Arezoo, B.; Dastres, R. Optimization of energy consumption in industrial robots, a review. Cogn. Robot. 2023, 3, 142–157. [Google Scholar] [CrossRef]
- Wang, X.; Cao, J.; Cao, Y.; Zou, F. Energy-efficient trajectory planning for a class of industrial robots using parallel deep reinforcement learning. Nonlinear Dyn. 2025, 113, 8491–8511. [Google Scholar] [CrossRef]
- Amato, N.M.; Wu, Y. A Randomized Roadmap Method for Path and Manipulation Planning. In Proceedings of the IEEE International Conference on Robotics and Automation (ICRA), Minneapolis, MN, USA, 22–28 April 1996; pp. 113–120. [Google Scholar] [CrossRef]
- Rusu, R.B.; Cousins, S. 3D is here: Point Cloud Library (PCL). In Proceedings of the IEEE International Conference on Robotics and Automation (ICRA), Shanghai, China, 9–13 May 2011; pp. 1–8. [Google Scholar] [CrossRef]
- Wang, Y.; Sun, Y.; Liu, Z.; Sarma, S.E.; Bronstein, M.M.; Solomon, J.M. Dynamic Graph CNN for Learning on Point Clouds. ACM Trans. Graph. 2019, 38, 146. [Google Scholar] [CrossRef]
- Gottschalk, S.; Lin, M.C.; Manocha, D. OBBTree: A Hierarchical Structure for Rapid Interference Detection. Comput. Graph. 2023, 2, 757–766. [Google Scholar] [CrossRef]
- Klosowski, J.T.; Held, M.; Mitchell, J.S.B.; Sowizral, H.; Zikan, K. Efficient collision detection using bounding volume hierarchies of k-DOPs. IEEE Trans. Vis. Comput. Graph. 1998, 4, 21–36. [Google Scholar] [CrossRef]
- Alam, M.M.; Nishi, T.; Liu, Z.; Fujiwara, T. A Novel Sampling-Based Optimal Motion Planning Algorithm for Energy-Efficient Robotic Pick and Place. Energies 2023, 16, 6910. [Google Scholar] [CrossRef]
- Epstein, D.; Feldman, D. Sphere Fitting with Applications to Machine Tracking. Algorithms 2020, 13, 177. [Google Scholar] [CrossRef]
- Yang, D.; Wei, X.; Han, M. Research on Energy Consumption Optimization Strategies of Robot Joints Based on NSGA-II and Energy Consumption Mapping. Robotics 2025, 14, 138. [Google Scholar] [CrossRef]
- Siciliano, B.; Khatib, O. (Eds.) Springer Handbook of Robotics, 2nd ed.; Springer: Berlin/Heidelberg, Germany, 2016; ISBN 978-3-319-32550-7. [Google Scholar]
- Corke, P.; Jachimczyk, W.; Pillat, R. Robotics, Vision and Control: Fundamental Algorithms in MATLAB, 3rd ed.; Springer International Publishing: Cham, Switzerland, 2023; ISBN 978-3-031-07261-1. [Google Scholar]
- Hoppe, H.; DeRose, T.; Duchamp, T.; McDonald, J.; Stuetzle, W. Surface reconstruction from unorganized points. Comput. Graph. 1992, 26, 71–78. [Google Scholar] [CrossRef]
- Kuffner, J.J.; LaValle, S.M. RRT-connect: An efficient approach to single-query path planning. In Proceedings of the IEEE IEEE International Conference on Robotics and Automation (ICRA), San Francisco, CA, USA, 24–28 April 2000; pp. 2–10. [Google Scholar] [CrossRef]
- LaValle, S.M. Rapidly-Exploring Random Trees: A New Tool for Path Planning. The Annual Research Report 1998. Available online: https://www.semanticscholar.org/paper/Rapidly-exploring-random-trees-%3A-a-new-tool-for-LaValle/d967d9550f831a8b3f5cb00f8835a4c866da60ad (accessed on 10 March 2026).
- Gammell, J.D.; Srinivasa, S.S.; Barfoot, T.D. Batch Informed Trees (BIT*): Sampling-based optimal planning via the heuristically guided search of implicit random geometric graphs. In Proceedings of the IEEE International Conference on Robotics and Automation (ICRA), Seattle, WA, USA, 26–30 May 2015; pp. 1–8. [Google Scholar] [CrossRef]
- Fang, Y.; Gu, C.; Zhao, Y.; Wang, W.; Guan, X. Smooth trajectory generation for industrial machines and robots based on high-order S-curve profiles. Mech. Mach. Theory 2024, 201, 105747. [Google Scholar] [CrossRef]
- La, J.; Kang, J.-G.; Lee, D. A Robust, Task-Agnostic and Fully-Scalable Voxel Mapping System for Large Scale Environments. arXiv 2024, arXiv:2409.15779. [Google Scholar] [CrossRef]
- Mirjalili, S.; Lewis, A. The Whale Optimization Algorithm. Adv. Eng. Softw. 2016, 95, 51–67. [Google Scholar] [CrossRef]
- Zhang, L.; Cai, K.; Sun, Z.; Bing, Z.; Wang, C.; Figueredo, L.; Haddadin, S.; Knoll, A. Motion Planning for Robotics: A Review for Sampling-based Planners. arXiv 2024, arXiv:2410.19414. [Google Scholar] [CrossRef]
- Arslan, O.; Berntorp, K.; Tsiotras, P. Sampling-based algorithms for optimal motion planning using closed-loop prediction. In Proceedings of the 2017 IEEE International Conference on Robotics and Automation (ICRA), Singapore, 29 May–3 June 2017; pp. 1–7. [Google Scholar] [CrossRef]
- Zhu, X.; Xin, Y.; Li, S.; Liu, H.; Xia, C.; Liang, B. Efficient Collision Detection Framework for Enhancing Collision-Free Robot Motion. arXiv 2024, arXiv:2409.14955. [Google Scholar] [CrossRef]
- Ye, J.; Hao, L.; Cheng, H. Multi-objective optimal trajectory planning for robot manipulator attention to end-effector path limitation. Robotica 2024, 42, 1761–1780. [Google Scholar] [CrossRef]
- Deb, K.; Pratap, A.; Agarwal, S.; Meyarivan, T. A fast and elitist multiobjective genetic algorithm: NSGA-II. IEEE Trans. Evol. Comput. 2022, 6, 182–197. [Google Scholar] [CrossRef]
- Hauser, K. Minimum Constraint Displacement Motion Planning. In Proceedings of the Robotics: Science and Systems (RSS), Berlin, Germany, 24–28 June 2013; pp. 1–8. [Google Scholar] [CrossRef]
- Wang, S.; Ding, J.; Qin, X.; Yan, J. An Improved Whale Optimization Algorithm Based on Nonlinear Convergence Factors and Differential Evolution. In Proceedings of the 2023 42nd Chinese Control Conference (CCC), Tianjin, China, 24–26 July 2023; pp. 1796–1801. [Google Scholar] [CrossRef]
- Feng, W.-T.; Deng, B. Global convergence analysis and research on parameter selection of whale optimization algorithm. Control Theory Appl. 2021, 38, 641–651. [Google Scholar] [CrossRef]
- Liang, Z.; Shu, T.; Ding, Z. A Novel Improved Whale Optimization Algorithm for Global Optimization and Engineering Applications. Mathematics 2024, 12, 636. [Google Scholar] [CrossRef]
- Lorenz, M.; Paris, J.; Schöler, F.; Barreto, J.-P.; Mannheim, T.; Hüsing, M.; Corves, B. Energy-efficient trajectory planning for robot manipulators. In Proceedings of the ASME 2017 International Design Engineering Technical Conferences and Computers and Information in Engineering Conference, Cleveland, OH, USA, 6–9 August 2017. Paper No. DETC2017-67198. [Google Scholar] [CrossRef]
- Gammell, J.D.; Barfoot, T.D.; Srinivasa, S.S. Informed Sampling for Asymptotically Optimal Path Planning. IEEE Trans. Robot. 2018, 34, 966–984. [Google Scholar] [CrossRef]
- Erez, T.; Tassa, Y.; Todorov, E. Simulation tools for model-based robotics: Comparison of Bullet, Havok, MuJoCo, ODE and PhysX. In Proceedings of the 2015 IEEE International Conference on Robotics and Automation (ICRA), Seattle, WA, USA, 26–30 May 2015; pp. 1–7. [Google Scholar] [CrossRef]
- Kennedy, J.; Eberhart, R. Particle swarm optimization. In Proceedings of the ICNN’95—International Conference on Neural Networks (ICNN), Perth, WA, Australia, 27 November–1 December 1995; pp. 1942–1948. [Google Scholar] [CrossRef]
- Storn, R.; Price, K. Differential Evolution—A Simple and Efficient Heuristic for Global Optimization over Continuous Spaces. J. Glob. Optim. 1997, 11, 341–359. [Google Scholar] [CrossRef]
- Karaboga, D. An Idea Based on Honey Bee Swarm for Numerical Optimization; Technical Report TR06; Erciyes University: Kayseri, Turkey, 2005; Available online: http://mf.erciyes.edu.tr/abc/pub/tr06_2005.pdf (accessed on 10 March 2026).
- Holland, J.H. Adaptation in Natural and Artificial Systems: An Introductory Analysis with Applications to Biology, Control, and Artificial Intelligence; MIT Press: Cambridge, MA, USA, 1992; ISBN 978-0-262-58111-0. [Google Scholar]
- Mirjalili, S.; Mirjalili, S.M.; Lewis, A. Grey Wolf Optimizer. Adv. Eng. Softw. 2014, 69, 46–61. [Google Scholar] [CrossRef]
- Mirjalili, S. SCA: A Sine Cosine Algorithm for solving optimization problems. Knowl.-Based Syst. 2016, 96, 120–133. [Google Scholar] [CrossRef]
- Mirjalili, S. Moth-flame optimization algorithm: A novel nature-inspired heuristic paradigm. Knowl.-Based Syst. 2015, 89, 228–249. [Google Scholar] [CrossRef]
- Heidari, A.A.; Mirjalili, S.; Faris, H.; Aljarah, I.; Mafarja, M.; Chen, H. Harris hawks optimization: Algorithm and applications. Future Gener. Comput. Syst. 2019, 97, 849–872. [Google Scholar] [CrossRef]
- Xue, J.; Shen, B. A novel swarm intelligence optimization approach: Sparrow search algorithm. Syst. Sci. Control Eng. 2020, 8, 22–34. [Google Scholar] [CrossRef]
- Abualigah, L.; Diabat, A.; Mirjalili, S.; Abd Elaziz, M.; Gandomi, A.H. The Arithmetic Optimization Algorithm. Comput. Methods Appl. Mech. Eng. 2021, 376, 113609. [Google Scholar] [CrossRef]
- Wang, J.; Zhang, T.; Ma, N.; Li, Z.; Ma, H.; Meng, F.; Meng, M.Q.-H. A survey of learning-based robot motion planning. IET Cyber-Syst. Robot. 2021, 3, 302–314. [Google Scholar] [CrossRef]
- Li, L.; Kong, L.; Liu, C.; Wang, H.; Wang, M.; Pan, D.; Tan, J.; Yan, W.; Sun, Y. Efficient Path Planning for Collision Avoidance of Construction Vibration Robots Based on Euclidean Signed Distance Field and Vector Safety Flight Corridors. Sensors 2025, 25, 1765. [Google Scholar] [CrossRef]
- Pan, J.; Manocha, D. Fast probabilistic collision checking for sampling-based motion planning using locality-sensitive hashing. Int. J. Robot. Res. 2016, 35, 1477–1496. [Google Scholar] [CrossRef]
- Cao, Z.; Chen, H.; Li, S.; Zhang, W. Real-Time Collision-Free Motion Planning and Control for Mobile Manipulation with Quadrupeds. In Proceedings of the 2023 IEEE International Conference on Robotics and Biomimetics (ROBIO), Koh Samui, Thailand, 4–9 December 2023; pp. 1–8. [Google Scholar] [CrossRef]
- Spong, M.W.; Hutchinson, S.; Vidyasagar, M. Robot Modeling and Control, 2nd ed.; John Wiley & Sons: Hoboken, NJ, USA, 2020; ISBN 978-1-119-52404-5. [Google Scholar]
- Khalil, W.; Dombre, E. Modeling, Identification and Control of Robots; Butterworth-Heinemann: Oxford, UK, 2004; ISBN 978-1-55558-260-4. [Google Scholar]
- Li, B.; Li, X.; Gao, H.; Wang, F.-Y. Advances in Flexible Robotic Manipulator Systems—Part I: Overview and Dynamics Modeling Methods. IEEE/ASME Trans. Mechatron. 2024, 29, 1100–1110. [Google Scholar] [CrossRef]
- Uddin, M.S. Adaptive motion planning for legged robots in unstructured terrain using deep reinforcement learning. Sci. Rep. 2026, 16, 12345. [Google Scholar] [CrossRef]
- Liu, J.; Yap, H.J.; Khairuddin, A.S.M. Review on Motion Planning of Robotic Manipulator in Dynamic Environments. J. Sens. 2024, 2024, 5969512. [Google Scholar] [CrossRef]
- Chen, Z.; Fan, X.; Ni, F.; Ren, Y.; Liu, H. Reactive motion planning framework based on control barrier function and sampling-based MPC for humanoid upper-body robots. Sci. China Technol. Sci. 2025, 68, 2120301. [Google Scholar] [CrossRef]
- Qin, J.; Hu, L.; Yang, Z. A 6-DOF manipulator control strategy for workpiece edge positioning and fitting. J. Guangxi Univ. (Nat. Sci. Ed.) 2025, 50, 994–1004. [Google Scholar] [CrossRef]
- Barjini, A.H.; Kolagar, S.A.A.; Yaqubi, S.; Mattila, J. Deep Reinforcement Learning-Based Motion Planning and PDE Control for Flexible Manipulators. arXiv 2025, arXiv:2506.08639. [Google Scholar] [CrossRef]
























| Joint | Lower Limit | Upper Limit |
|---|---|---|
| 1 | −2.96 | 2.96 |
| 2 | −1.74 | 2.35 |
| 3 | −3.48 | 1.22 |
| 4 | −4.70 | 4.70 |
| 5 | −2.23 | 2.23 |
| 6 | −4.22 | 4.22 |
| Joint | ||
|---|---|---|
| 1 | ||
| 2 | ||
| 3 | ||
| 4 | ||
| 5 | ||
| 6 |
| Algorithm | Number of Spheres | Time (s) | Avg. Opt. Time per Voxel (s) | Avg. Radius (m) | Radius Std. Dev. | Max Radius (m) | Min Radius (m) |
|---|---|---|---|---|---|---|---|
| IAWOA | 144 | 3.34 | 0.0231 | 0.0400 | 0.0036 | 0.0492 | 0.0278 |
| PSO | 144 | 7.63 | 0.0529 | 0.0411 | 0.0060 | 0.0500 | 0.0093 |
| DE | 144 | 28.87 | 0.2004 | 0.0370 | 0.0023 | 0.0450 | 0.0079 |
| GWO | 144 | 8.84 | 0.0613 | 0.0396 | 0.0065 | 0.0487 | 0.0098 |
| HHO | 144 | 7.64 | 0.0530 | 0.0432 | 0.0046 | 0.0500 | 0.0217 |
| SSA | 144 | 5.98 | 0.0415 | 0.0400 | 0.0040 | 0.0500 | 0.0194 |
| SCA | 144 | 6.46 | 0.0448 | 0.0472 | 0.0045 | 0.0480 | 0.0075 |
| ABC | 144 | 9.28 | 0.0644 | 0.0385 | 0.0043 | 0.0476 | 0.0167 |
| MFO | 144 | 65.34 | 0.4537 | 0.0473 | 0.0033 | 0.0500 | 0.0368 |
| AOA | 144 | 8.13 | 0.0564 | 0.0446 | 0.0035 | 0.0490 | 0.0213 |
| SGA | 144 | 6.87 | 0.0477 | 0.0428 | 0.0026 | 0.0500 | 0.0380 |
| Algorithm | Number of Spheres | Time (s) | Avg. Opt. Time per Voxel (s) | Avg. Radius (m) | Radius Std. Dev. | Max Radius (m) | Min Radius (m) |
|---|---|---|---|---|---|---|---|
| IAWOA | 104 | 2.63 | 0.0252 | 0.0402 | 0.0039 | 0.0500 | 0.0267 |
| PSO | 104 | 4.76 | 0.0450 | 0.0437 | 0.0076 | 0.0500 | 0.0099 |
| DE | 104 | 26.32 | 0.2530 | 0.0363 | 0.0042 | 0.0513 | 0.0197 |
| GWO | 104 | 5.86 | 0.0560 | 0.0382 | 0.0041 | 0.0448 | 0.0110 |
| HHO | 104 | 6.83 | 0.0656 | 0.0417 | 0.0046 | 0.0497 | 0.0163 |
| SSA | 104 | 5.29 | 0.0508 | 0.0491 | 0.0044 | 0.0500 | 0.0227 |
| SCA | 104 | 4.69 | 0.0450 | 0.0459 | 0.0054 | 0.0500 | 0.0204 |
| ABC | 104 | 5.26 | 0.0505 | 0.0379 | 0.0035 | 0.0430 | 0.0196 |
| MFO | 104 | 57.67 | 0.0554 | 0.0407 | 0.0037 | 0.0500 | 0.0317 |
| AOA | 104 | 5.20 | 0.0500 | 0.0435 | 0.0037 | 0.0498 | 0.0325 |
| SGA | 104 | 5.34 | 0.0513 | 0.0427 | 0.0026 | 0.0500 | 0.0387 |
| Algorithm | Avg. Coverage | Avg. Absolute Error | RMSE | Avg. Fitness | Avg. Center Offset |
|---|---|---|---|---|---|
| IAWOA | 0.9997 | 0.0158 | 0.0167 | 0.0339 | 0.0065 |
| PSO | 1.0000 | 0.0192 | 0.0207 | 0.0275 | 0.0045 |
| DE | 1.0000 | 0.0122 | 0.0136 | 0.0194 | 0.0079 |
| GWO | 1.0000 | 0.0154 | 0.0172 | 0.0219 | 0.0128 |
| HHO | 1.0000 | 0.0161 | 0.0177 | 0.0223 | 0.0109 |
| SSA | 0.7442 | 0.0122 | 0.0153 | 4.1311 | 0.0404 |
| SCA | 0.9925 | 0.0202 | 0.0220 | 0.1004 | 0.0159 |
| ABC | 1.0000 | 0.0139 | 0.0154 | 0.0202 | 0.0068 |
| MFO | 0.9588 | 0.0176 | 0.0203 | 0.4377 | 0.0190 |
| AOA | 0.9614 | 0.0150 | 0.0170 | 0.4084 | 0.0122 |
| SGA | 0.9989 | 0.0189 | 0.0202 | 0.0350 | 0.0188 |
| Algorithm | Avg. Coverage | Avg. Absolute Error | RMSE | Avg. Fitness | Avg. Center Offset |
|---|---|---|---|---|---|
| IAWOA | 1.0000 | 0.0137 | 0.0153 | 0.0204 | 0.0077 |
| PSO | 1.0000 | 0.0188 | 0.0201 | 0.0226 | 0.0036 |
| DE | 1.0000 | 0.0117 | 0.0132 | 0.0192 | 0.0081 |
| GWO | 1.0000 | 0.0136 | 0.0151 | 0.0201 | 0.0068 |
| HHO | 1.0000 | 0.0150 | 0.0166 | 0.0219 | 0.0132 |
| SSA | 0.6671 | 0.0146 | 0.0179 | 3.3564 | 0.0400 |
| SCA | 0.9994 | 0.0188 | 0.0207 | 0.0305 | 0.0169 |
| ABC | 1.0000 | 0.0136 | 0.0149 | 0.0201 | 0.0076 |
| MFO | 0.9814 | 0.0181 | 0.0198 | 0.2101 | 0.0140 |
| AOA | 0.9544 | 0.0155 | 0.0177 | 0.4794 | 0.0161 |
| SGA | 0.9988 | 0.0194 | 0.0207 | 0.0356 | 0.0144 |
Disclaimer/Publisher’s Note: The statements, opinions and data contained in all publications are solely those of the individual author(s) and contributor(s) and not of MDPI and/or the editor(s). MDPI and/or the editor(s) disclaim responsibility for any injury to people or property resulting from any ideas, methods, instructions or products referred to in the content. |
© 2026 by the authors. Licensee MDPI, Basel, Switzerland. This article is an open access article distributed under the terms and conditions of the Creative Commons Attribution (CC BY) license.
Share and Cite
Yang, Z.; Hu, L. Energy-Efficient Motion Planning for Repetitive Industrial Tasks: An Adaptive Obstacle Modeling Approach. Appl. Sci. 2026, 16, 2842. https://doi.org/10.3390/app16062842
Yang Z, Hu L. Energy-Efficient Motion Planning for Repetitive Industrial Tasks: An Adaptive Obstacle Modeling Approach. Applied Sciences. 2026; 16(6):2842. https://doi.org/10.3390/app16062842
Chicago/Turabian StyleYang, Zhitao, and Likun Hu. 2026. "Energy-Efficient Motion Planning for Repetitive Industrial Tasks: An Adaptive Obstacle Modeling Approach" Applied Sciences 16, no. 6: 2842. https://doi.org/10.3390/app16062842
APA StyleYang, Z., & Hu, L. (2026). Energy-Efficient Motion Planning for Repetitive Industrial Tasks: An Adaptive Obstacle Modeling Approach. Applied Sciences, 16(6), 2842. https://doi.org/10.3390/app16062842

