Next Article in Journal
Trionda: Enhanced Surface Roughness Relative to Previous FIFA World Cup Match Balls
Previous Article in Journal
Numerical Simulation of Extreme Waves at Chancay Port
 
 
Due to scheduled maintenance work on our servers, there may be short service disruptions on this website between 11:00 and 12:00 CEST on March 28th.
Font Type:
Arial Georgia Verdana
Font Size:
Aa Aa Aa
Line Spacing:
Column Width:
Background:
Article

GIS-Based Methodologies for the Design of Urban Biomass Energy Generators

by
Yessica Trujillo Ladino
1,
Javier Rosero Garcia
2,* and
Juan Galvis
1
1
Departamento de Matemáticas, Universidad Nacional de Colombia, Carrera 45 No. 26-85, Edificio Uriel Gutiérrez, Bogotá 111321, Colombia
2
Departamento de Ingeniería Eléctrica y Electrónica, Universidad Nacional de Colombia, Carrera 45 No. 26-85, Edificio Uriel Gutiérrez, Bogotá 111321, Colombia
*
Author to whom correspondence should be addressed.
Appl. Sci. 2026, 16(6), 2807; https://doi.org/10.3390/app16062807
Submission received: 25 January 2026 / Revised: 2 March 2026 / Accepted: 10 March 2026 / Published: 14 March 2026

Abstract

Urban areas require context-specific bioenergy solutions to advance toward circular and sustainable energy systems. In Bogotá, urban pruning and grass-cutting residues constitute a relatively stable biomass stream; however, the absence of district-scale valorization infrastructure leads to their direct disposal in landfill. This study develops and applies a GIS-based planning methodology to support the territorial design of a small-scale anaerobic digestion plant using urban green waste. In this study, “small-scale” is understood as an early-stage urban facility concept compatible with the available pruning stream of approximately 1200–1300 t/month of valorizable biomass, corresponding only to an order-of-magnitude energy range of a few hundred kWe/kWt, rather than to a final engineering design. The approach integrates official geospatial data with logistical, environmental, and institutional criteria to characterize biomass availability and evaluate location alternatives under real urban constraints. A continuous location model based on the Weber problem is first applied to estimate a theoretical lower bound of spatial effort, using public schools weighted by enrollment as a proxy for sensitive urban demand. Subsequently, a GIS-assisted Analytic Hierarchy Process (AHP) is implemented to incorporate environmental exclusions, territorial compatibility, and the operational structure of exclusive waste service areas. Results show that the optimal geometric location diverges from the territorially feasible alternative once environmental restrictions and biomass supply coherence are explicitly considered. The findings highlight that urban bioenergy infrastructure planning is governed less by pure spatial efficiency than by the integration of supply, demand, and institutional constraints. The proposed methodology provides a reproducible decision-support tool for urban bioenergy planning and contributes to sustainable waste management, circular economy strategies, and local energy resilience in cities of the Global South.

1. Introduction

The management of municipal solid waste (MSW) represents one of the main environmental challenges for contemporary cities. At the global scale, waste generation continues to increase and currently exceeds 2 billion tonnes per year, with projections reaching nearly 3800 million tons by the year 2050 [1]. Despite this trend, in many countries landfill disposal remains the predominant management strategy. This practice entails significant environmental impacts, including contamination of soils and water bodies, as well as the emission of greenhouse gases.
The organic fraction of MSW constitutes a particularly relevant source of emissions. Its anaerobic decomposition generates methane (CH4), a gas with a high global warming potential. As a result, the waste sector has become one of the main anthropogenic sources of methane emissions at the global level [2,3].
In this context, the circular economy has emerged as an alternative approach aimed at transforming waste into usable resources. Several technologies allow the valorization of the organic fraction of MSW through the production of biogas, thermal energy, or electricity. Among them, anaerobic digestion stands out as one of the most consolidated options at the technical and operational levels. These alternatives contribute to reducing the volume of waste sent to landfills and to mitigating the emissions associated with conventional waste management [4,5].
In developing countries, the organic fraction represents a significant proportion of municipal waste. In Latin America, this fraction reaches approximately 50% of the total generated, which indicates a high potential for energy valorization [6].
Colombia faces structural challenges in MSW management, associated with a strong dependence on sanitary landfills operating near their maximum capacity and with a high proportion of organic matter in urban waste [4]. In Bogotá, these challenges are intensified due to the urban scale and the logistical complexity of the collection and transportation system.
A specific waste stream of interest corresponds to urban pruning residues, generated by the maintenance of urban trees and green areas. This type of waste presents a relatively stable and homogeneous generation over time. In Bogotá, an approximate production of 1380 tons per month of pruning and grass cutting residues is estimated [7]. Currently, these residues are sent directly to the Doña Juana sanitary landfill due to the absence of storage yards and district infrastructure dedicated to their valorization.
The literature has extensively documented the potential of urban pruning residues for the production of biogas and other valuable products [5,8]. Their relatively constant physicochemical composition and low levels of contaminants make them a suitable substrate for anaerobic digestion processes.
The implementation of bioenergy solutions in urban contexts critically depends on adequate territorial planning. Key aspects include the optimal location of infrastructure, the spatial distribution of biomass supply, compliance with environmental and regulatory constraints, and the reduction of logistical costs associated with transportation.
Within this framework, geographic information systems (GIS) have become fundamental tools for integrating spatial information, environmental criteria, and logistical variables in territorial planning and decision-making processes [9,10,11]. Complementarily, facility location models and multicriteria approaches allow evaluating alternative configurations for siting waste-to-energy infrastructure under multiple constraints [12,13]. Despite the widespread use of GIS-based suitability analysis and GIS–AHP for siting facilities, important limitations remain in dense urban biomass-energy planning, particularly in cities of the Global South. First, many GIS–AHP studies produce relative suitability surfaces but do not establish an explicit efficiency benchmark (e.g., a continuous location lower bound) that allows quantifying the spatial trade-off between an idealized optimum and an implementable alternative. Second, biomass availability is frequently represented as a homogeneous or smoothly distributed urban stock, overlooking the fact that real collection logistics and governance are constrained by operational and contractual service partitions. This can lead to rankings that are spatially attractive but operationally incoherent when supply is managed by distinct operators and zones. Third, environmental and regulatory constraints are often implemented as generic buffers or post hoc filters, which weakens traceability to planning instruments and makes it difficult to explain why feasible solutions deviate from purely distance-minimizing locations.
This project arises from the collaboration between the Spatial Data Infrastructure of Bogotá (IDECA) and the Department of Electrical and Electronic Engineering of the Universidad Nacional de Colombia. Its main objective is to develop and validate a GIS-based methodology that integrates official District spatial data with logistical, socio-environmental, and technical criteria to identify and prioritize urban bioenergy solutions based on pruning residues. To address the limitations outlined above, the proposed framework combines: (i) a continuous single-facility location model (Weber problem) to compute a theoretical lower bound of demand-weighted spatial effort using public schools weighted by enrollment as a proxy for sensitive urban demand; and (ii) a GIS-assisted Analytic Hierarchy Process (AHP) to prioritize territorially feasible alternatives after applying hard environmental exclusions, explicitly incorporating land-use compatibility and the operational structure of Exclusive Service Areas (ASE) that governs the management of urban pruning residues in Bogotá.
The study proposes a territorial approach that analyzes the spatial distribution of biomass supply, estimates transportation distances and associated efforts, and considers territorially distributed demand proxies and local energy-use opportunities. Based on spatial overlay analysis, exclusionary constraints, and land-use suitability criteria, potential maps are generated for the location of anaerobic digestion microplants in the city. In the present paper, the terms “small-scale” and “micro-plant” are used in an operational planning sense rather than as strict engineering categories. They refer to a distributed urban anaerobic digestion facility, sized to the order of magnitude of the available pruning stream in Bogotá, with decentralized valorization logic. At the current stage, this definition is not intended as a final plant design; instead, it provides a planning envelope within which the siting analysis is interpreted. The detailed throughput, installed capacity, land take, and transport logistics remain approximate and are used only to contextualize whether the resulting locations are plausible for early-stage urban implementation. Accordingly, this paper makes three main contributions: (1) it introduces a hybrid continuous–discrete siting framework in which the Weber solution serves as a diagnostic benchmark, enabling the quantification of the “cost of feasibility” when territorial constraints are enforced; (2) it operationalizes institutional constraints by structuring the analysis around ASE, preventing solutions that ignore supply governance and improving coherence between siting decisions and biomass availability; and (3) it provides a reproducible, GIS-based decision-support workflow grounded on official District datasets to support early-stage urban bioenergy planning, aligned with circular economy objectives, emission reduction, and the strengthening of energy resilience in Bogotá.

2. Planning of Bioenergy Infrastructure Based on Urban Biomass

The planning of bioenergy infrastructure from urban biomass has been addressed in the literature through different methodological approaches, depending on the spatial scale of analysis, the type of biomass considered, and the availability of information. These approaches generally aim to support decision-making processes for the location, sizing, and prioritization of facilities for the valorization of organic waste, while considering technical, environmental, economic, and territorial constraints [1,6,9].
From this perspective, the problem goes beyond technological selection. It explicitly incorporates the spatial organization of the infrastructure, the logistics of collection and transportation, and the compatibility with territorial planning and land-use regulations. The location and sizing of the facilities thus become central decisions to ensure the operational efficiency and environmental acceptability of the system.
In cities of developing countries, and particularly in Latin America, the available evidence shows that data quality and data granularity decisively condition the achievable level of analytical formalization. In addition, institutional limitations restrict the application of highly parameterized models. The literature reports a preference for comparative methodological approaches that are robust under uncertainty and explicit in their assumptions, which allow decision-making support even in scenarios of incomplete information [1,6].
Consistently, previous studies structure the decision around two strongly coupled components: the location of the facilities and the determination of the treatment or generation capacity. Location is oriented toward reducing logistical frictions, ensuring compatibility with territorial constraints, and minimizing conflicts associated with externalities such as odors, traffic, and risk perception. This decision also seeks to articulate the spatially distributed supply of waste with potential points of energy consumption or with relevant urban infrastructure [10,14].
Capacity is defined as an operational scale that is consistent with the availability and stability of the waste, the potential demand for energy or coproducts, and the technical and environmental control requirements of the conversion pathway. In systemic design approaches, capacity determines the supply radius and conditions the intensity of transportation, with direct effects on the aggregated environmental performance of the system.
Simultaneously, the siting conditions include accessibility, logistical costs, possibilities for urban integration, and compliance with regulatory and environmental constraints. This relationship configures a structural interdependence between territory and scale, which is widely documented in the literature [9,12,13].
When information limitations exist, such as incomplete data on generation by zone or the absence of verifiable logistical costs, this interdependence is usually represented through simplified approximations. These approaches prioritize comparability between alternatives and the traceability of assumptions, even when this implies a reduction in the level of operational detail [6,9].

2.1. Planning Methodologies Reported in the Literature

The specialized literature can be organized into methodological families that respond to differentiated decision-making purposes. These families are frequently combined due to the multivariable nature of urban planning. Each approach emphasizes different levels of analytical formalization, information availability, and territorial scope.
A first family corresponds to spatial analysis based on restriction and suitability criteria. This approach is widely used to delimit unsuitable areas and to prioritize candidate zones for infrastructure location. It integrates territorial information of different natures, including environmental, urban, regulatory, and infrastructure variables, in order to operationalize exclusion and preference rules. Its main contribution consists of translating spatial constraints and compatibility criteria into an explicit set of feasible alternatives, which is particularly useful when the territory imposes severe restrictions or when planning requires transparency in the justification of exclusions [9,10].
From the perspective of the assumptions, these analyses represent the decision as a problem of spatial filtering and prioritization, rather than as a formal allocation of flows. Consequently, they usually rely on available cartographic layers and on qualitative or semi-quantitative criteria. Their performance is sensitive both to the selection of thresholds and to the quality of the underlying spatial information [10].
A second family groups location models based on distance, cost, or accessibility, which formalize the spatial efficiency of the infrastructure–supply and demand configuration. In their continuous formulation, these models belong to the tradition of the Weber problem and to developments oriented toward the estimation of geometric medians. Within this framework, the general objective consists of minimizing weighted distances between a location and a set of spatially distributed nodes [15,16,17].
In discrete formulations, the facility location literature systematizes models such as the p-median and its variants on networks. These contributions establish classical results for median and center problems defined on graphs, with direct applications in territorial and urban contexts [18,19,20].
In the context of waste and energy planning, these formulations support siting decisions and, in some cases, flow allocation. Their use is appropriate when the analytical priority is to capture logistical friction between generation sources and treatment or conversion plants, and eventually between these and points of energy consumption. These models operate under the assumption that costs are proportional to distance or accessibility metrics.
The information requirements of this approach concentrate on the georeferencing of supply and demand nodes, on the assignment of associated weights, such as available quantities, potential demand, or relative costs, and on the definition of a separation metric, whether Euclidean, network based, or time based. Its applicability improves insofar as consistent and comparable spatial data are available.
The main strength of these models lies in their interpretability and in the clarity of the efficiency criterion they propose. Their limitation in urban decisions is that, by themselves, they tend to represent physical or economic dimensions, which requires the incorporation of complementary mechanisms to integrate environmental, regulatory, and social constraints that are often determinant of territorial feasibility [18,21].
A third family corresponds to multicriteria decision-support approaches, which are used when the selection of alternatives requires integrating heterogeneous dimensions that cannot be reduced to a single unit of measurement. These dimensions include territorial compatibility, environmental sensitivity, social acceptability, risks, and general sustainability criteria.
Within this family, the Analytic Hierarchy Process (AHP) constitutes a central reference due to its hierarchical structure of criteria and the derivation of priorities through pairwise comparisons [22,23]. In site selection and territorial prioritization applications, these approaches allow the explicit formulation of relevant criteria, the assignment of weights, and the construction of rankings or preference surfaces. This process facilitates the incorporation of expert judgment and improves the communication of decisions toward institutional and technical stakeholders.
The literature also documents limitations associated with these methods. Among the most relevant are sensitivity to weightings, the consistency of judgments, and the potential subjectivity in the definition of criteria. These limitations make methodological transparency and detailed documentation of the weighting and evaluation process critical [14,23].
In terms of information, multicriteria approaches adapt to both quantitative data, such as distances or environmental indicators, and coded qualitative variables, including regulatory compatibility and urban restrictions. For this reason, they often operate as a methodological bridge between scenarios of incomplete information and the multivariable decision needs inherent to territorial planning.
Finally, a methodological trend explicitly integrates location and capacity decisions within supply chain and systemic design frameworks. In these approaches, site selection, flow allocation, scale decisions, and, in some cases, articulation with energy demand are represented simultaneously or iteratively. These frameworks directly capture the coupling between territory, logistics, and sizing, and allow the exploration of trade-offs between economic, environmental, and operational performance [12,13].
The main strength of these approaches lies in the representation of the system as a body of interdependent decisions. Their most relevant limitation, especially in urban environments with information constraints, is the dependence on consistent inputs to parameterize biomass supply, transportation costs, operational constraints, and performance assumptions. This dependence can reduce their transferability when the available information is partial or heterogeneous [9].
Complementarily, some literature incorporates environmental assessments to support comparisons of technological alternatives or management scenarios. This group includes approaches based on life cycle analysis, which provide environmental metrics that can be integrated as additional criteria within broader decision frameworks [3,4,5]. Nevertheless, these approaches also depend on assumptions and inventories that are not always available with the level of specificity required in urban contexts of developing countries [3].

2.2. Siting Methodologies and Applied Contexts for Urban Bioenergy and Related Organic-Waste Facilities

Previous studies on urban biomass valorization and organic-waste infrastructure planning converge on three methodological families, whose selection is largely driven by (i) the strength of territorial/environmental constraints, (ii) the dispersion of supply points, and (iii) the resolution and reliability of available spatial data. First, GIS-based suitability screening is frequently adopted to operationalize exclusion zones and to delineate feasible land under land-use and environmental regulations [24,25]. Second, distance-/cost-based location models (continuous or discrete on networks) are used when the primary objective is logistical efficiency and an interpretable benchmark is needed (e.g., minimizing weighted travel distances/costs across supply nodes), but they typically require explicit coupling with feasibility constraints to avoid territorially incompatible solutions [26,27]. Third, GIS–MCDA approaches (often AHP-based) are used to integrate heterogeneous criteria (environmental, infrastructural, social) and to support transparent prioritization; recent studies also combine MCDA with machine learning to test robustness under correlated predictors and uncertainty [28,29,30].
Across these families, hybrid workflows are increasingly reported because they separate (a) a clear efficiency signal from (b) a feasibility and prioritization stage grounded in regulatory exclusions and local decision criteria. For instance, an Izmir case study reports a geospatial organic-waste database, GIS-based exclusion of environmentally sensitive/regulated areas, MCDA for candidate sites, and a p-median solution approach to determine facility locations and capacities across alternative organic-waste technology scenarios [31]. Similarly, integrated GIS frameworks have been proposed to link biomass/MSW availability, collection-point definition, constraint-based suitability screening, and network analysis to identify optimal conversion-facility locations at a regional scale [27]. In rapidly urbanizing contexts, dynamic variants incorporate population growth projections to examine whether feasibility shifts over time (e.g., Greater Maputo, Mozambique) [32].
The systematization of previous studies shows a clear convergence in the categories of variables used to represent the planning decision, with variations depending on the methodological approach and information availability. Variables of waste generation and availability constitute the material basis of the system and directly condition both location and capacity. Studies use quantities generated by zone, waste type, or sector, as well as proxies based on population, economic activity, or vegetation cover. When information allows, conversion-relevant characterizations are incorporated (e.g., moisture content, biodegradable fraction, and seasonality), which affect supply stability and technical feasibility [8,9]. These variables appear across all methodological families: as supply weights in distance-based models, as parameters of flows/capacity in integrated frameworks, and as indicators of potential/priority in MCDA and suitability screening [27,31].
Energy demand, and more broadly the demand for services or coproducts, is used to approximate utilization opportunities and urban integration. Studies use sectoral consumption indicators, estimates of thermal/electrical demand, and proxies derived from land use or economic activity, especially when disaggregated information is not available. In comparative analyses, demand supports coherence checks between potential production and consumption and informs energy substitution assumptions in environmental assessments [3,5].
Variables of transportation and accessibility capture logistical friction and are determinants in distance-/cost-based models and supply-chain approaches. Inputs include geometric or network distances, travel times, unit costs, and accessibility indicators; simplified metrics and standardized assumptions are common where detailed impedance data are missing [9]. In applied GIS–MCDA siting studies, transportation-related layers (e.g., distance to roads/settlements/water bodies) are routinely combined with land-use and topographic constraints to structure feasibility and preference [28,29].
Variables of energy and urban infrastructure represent enabling conditions for integration and operation (proximity to networks, availability of urban services, compatibility with existing infrastructure, and potential synergies with facilities or industrial zones). Their main function is to reduce the risk of selecting alternatives that are efficient from a geometric point of view but unfeasible due to missing enabling conditions [10,11].
Environmental variables operate both as spatial constraints and as performance criteria. In the territorial dimension, protected areas, water buffers, hazard zones, ecological sensitivity, and regulatory restrictions are used to delimit feasibility and prevent conflicts with conservation or risk [10]. In the comparative dimension, environmental assessment approaches (including life cycle analysis) provide indicators to contrast technological or management scenarios, depending on inventory availability and substitution assumptions [3]. Quantitative environmental susceptibility/suitability modeling has also been used at regional scales (e.g., São Paulo State, Brazil) to highlight mismatch risks between disposal practices and environmental fragility [33].
Social and institutional variables incorporate acceptability, equity, and governance. Reported indicators include distance to sensitive receptors, population density, socioeconomic variables, risk perception, and environmental justice criteria when available. Institutional variables include compatibility with planning instruments, applicable regulations, operational capacity, and service provision arrangements [1,6,14]. Their systematic incorporation remains constrained by data availability and the difficulty of translating qualitative attributes into operational criteria. Consequently, they appear most frequently in MCDA-based studies, and, in some cases, are complemented with dynamic scenario analysis to reflect changes in feasibility under population growth and urban expansion [30,32].

2.3. Relationship Between Methodologies, Variables, and Data Availability

The methodological choice directly conditions the set of variables that can be coherently incorporated into the planning process. Models based on distance, cost, or accessibility privilege quantifiable variables that can be expressed in a common unit for the definition of objectives, such as weighted distance or transportation cost. This emphasis favors the use of spatialized supply, demand weights, and transportation metrics, while environmental and social variables are usually incorporated as exogenous constraints, through area filtering or the reduction of the set of candidate alternatives [15,18].
Multicriteria approaches, in contrast, allow the explicit integration of non-commensurable dimensions and qualitative variables. This attribute broadens the spectrum of incorporable information but transfers part of the methodological problem onto the definition of criteria and weightings. Consequently, these approaches require transparent and documented procedures to support the validity, reproducibility, and interpretability of the results [22,23].
Territorial suitability approaches depend critically on the availability of thematic cartography and on the definition of exclusion and preference thresholds. Their robustness is mainly associated with the spatial quality of the layers used and with the regulatory consistency of the implemented decision rules, rather than with an explicit representation of flows or costs [10].
In urban contexts of Latin America and other developing countries, the literature agrees that data availability and quality constitute a structural constraint that shapes methodological design [1,6]. The absence of disaggregated time series of generation by waste type, heterogeneity in the spatial scales of reporting, the lack of observed logistical costs, and the difficulty of accessing operational information on routes, fleet, and real system capacities are frequent.
As a consequence, variables that are desirable for a detailed representation of the system are often excluded or approximated through proxies. These include waste composition by zone, robust seasonality of generation, transportation costs under real traffic conditions, empirical indicators of social acceptance, and locally applicable regulatory constraints with high spatial resolution. This situation favors the adoption of hybrid methodological frameworks, in which territorial constraints are operationalized through available layers, logistical efficiency is approximated with simplified metrics, and the integration of qualitative criteria is channeled through multicriteria methods [6,9].
More generally, the literature indicates that, in scenarios of partial information, the traceability of assumptions, consistency between sources, and sensitivity assessment acquire a central role. These elements are fundamental to avoid conclusions dominated by data artifacts or arbitrary decisions, and to ensure that the results reflect territorial and logistical patterns that are relevant for planning [9].

2.4. Synthesis

Overall, previous works show that the planning of urban energy valorization infrastructure is structured around coupled decisions on location and capacity within a territorial environment conditioned by environmental, regulatory, and social constraints [10,12]. This dual decision has been addressed through diverse methodological approaches, depending on the analytical objective and the level of available information.
Territorial suitability approaches prioritize spatial compatibility and the explicit exclusion of unsuitable areas. Their use is frequent in urban contexts with complex regulatory frameworks or environmentally sensitive conditions, where transparency in the justification of restrictions is central [6,9]. Distance- or cost-based models formalize criteria of logistical efficiency and accessibility, which allows the identification of optimal configurations under simplified geometric or transportation assumptions [18].
Multicriteria methods, particularly those based on AHP, have been widely used to integrate heterogeneous criteria and to make explicit the preferences and judgments of decision-makers in energy location problems [13,23]. In scenarios with greater data availability, supply chain frameworks allow a more complete integration of location, flow allocation, and capacity sizing. Nevertheless, their applicability is often limited in cities of developing countries due to informational and operational constraints [1,12].
At the level of variables, the literature converges on a common core composed of waste supply, transportation, and accessibility conditions, and environmental constraints. The explicit incorporation of energy demand, enabling infrastructure, and social and institutional dimensions shows greater variability across studies [9,10]. In this context, the relationship between methodologies, considered variables, and data availability suggests that, in urban environments with informational limitations, planning tends to rely on methodological combinations that balance analytical rigor and operational feasibility.
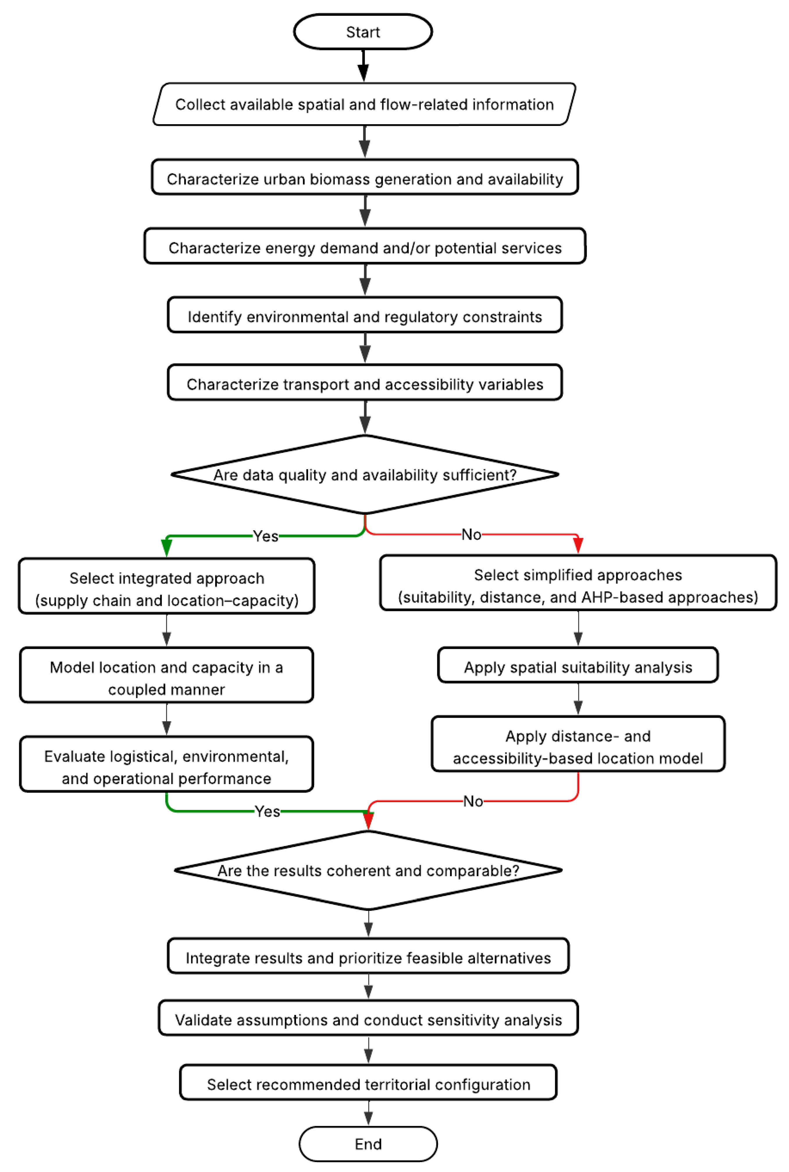
Figure 1 synthesizes this conceptual framework. The scheme shows the decision sequence reported in the literature, from territorial and flow characterization to the selection of methodological families as a function of data quality and availability, and highlights the structural coupling between location and capacity [1,6]. This synthesis provides a coherent basis for introducing, in the following sections, the methodological approaches adopted in the present study.

3. Proposed Methodology for the Planning of Bioenergy Valorization Systems of Urban Biomass in Bogotá

The proposed methodology develops a spatial analysis process oriented toward the territorial planning of urban bioenergy microinfrastructure based on residual biomass. The study focuses on the flow of urban pruning waste, including tree pruning and grass cutting, with the objective of identifying technically and territorially compatible locations for an anaerobic digestion micro-plant in the city of Bogotá. In methodological terms, this plant concept is interpreted as an early-stage urban implementation scenario for decentralized valorization, not as a detailed engineering design; accordingly, the siting analysis is framed against an approximate scale envelope defined by available biomass, order-of-magnitude energy output, and broad urban-compatibility requirements rather than by final process layout or detailed transport logistics.
The approach integrates official geospatial information with three main analytical components: a territorial sensitivity proxy associated with the school-age population, spatial accessibility indicators, and environmental and regulatory constraints. This integration responds to two central operational questions. The first refers to how to spatially represent the distribution of sensitive nodes with respect to location solutions. The second addresses how to prioritize implementable alternatives when there are constraints that cannot be captured solely through distance functions.
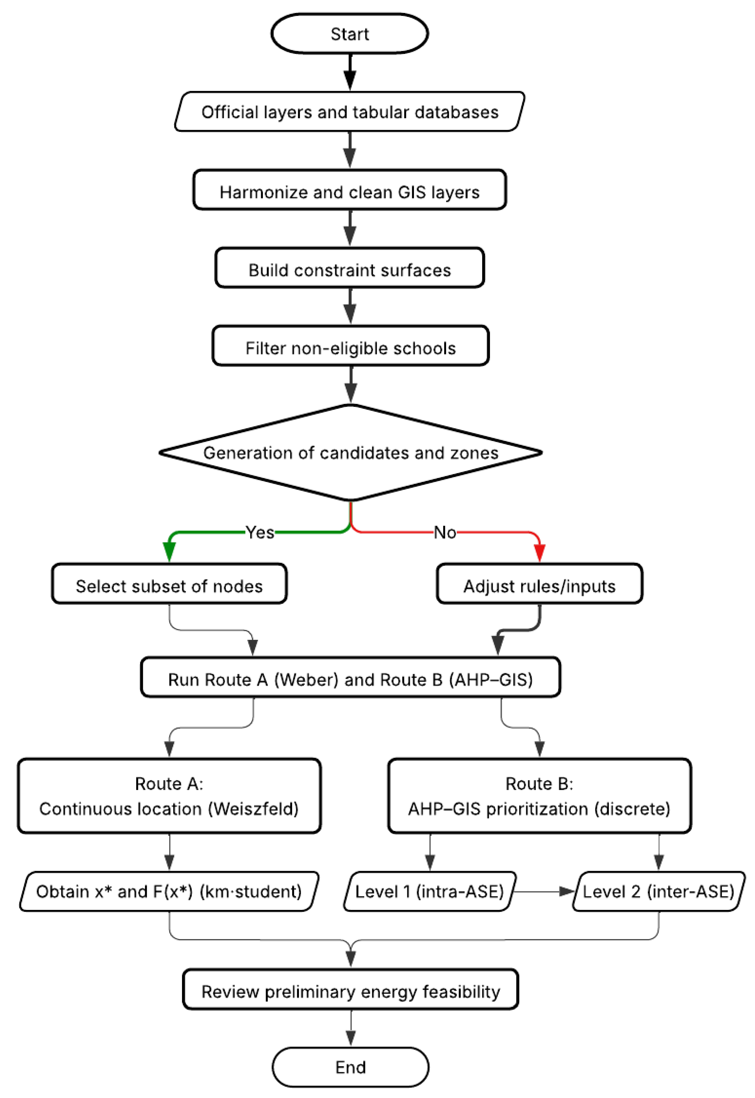
The methodological process is structured as a sequential, feedback-driven flow, in which spatial data are progressively transformed into decision inputs. After the collection and preprocessing of information in a common spatial reference system, key indicators related to biomass supply, weighted demand, accessibility, and environmental constraints are calculated. These indicators allow the generation of analysis zones and candidate alternatives, incorporating iterative adjustments when minimum eligibility criteria are not met.
Compatible alternatives are evaluated and prioritized through the combination of location methods and a multicriteria scheme. The feasibility of the selected solutions is verified through a preliminary sizing of the energy potential associated with the available biomass. Figure 2 synthesizes the complete flow of the methodological process and the sequence of implemented decisions.

3.1. Input Data and GIS Preprocessing

Official layers from the District (IDECA and Open Data portals) are used, including: administrative boundaries (localities), location of district schools, official enrollment by site (to weight demand), regulatory layers of territorial planning (urban treatment and activity area), and environmental and risk restriction layers (main ecological structure, hydrological system, hydraulic buffer zone, flood hazard, and mass movement hazard). Taken together, these layers allow the representation of both hard environmental constraints and regulatory conditions of land use and occupation that are relevant for the implementation of urban infrastructure.
All layers are harmonized to a common projected reference system (EPSG:3116) to ensure metric consistency in the calculation of distances and areas. Preprocessing includes cleaning incomplete records, topological verification, dissolving geometries when necessary, and standardizing key attributes for spatial overlays and key-based joins, ensuring geometric coherence and traceability in subsequent analyses.
District schools are used as demand nodes and weighted by official enrollment ( d i ). Enrollment is joined from SIMAT to the school point layer and coerced to numeric values in the common projected CRS. Records without a successful enrollment match are assigned zero weight and excluded from demand computations by applying the condition d i > 0 .
In the final implementation, the continuous Weber benchmark is solved on the full set of public schools with positive enrollment. No top-N truncation is applied to the Weber computation reported in this study. Likewise, environmental and planning exclusion layers are not used to remove demand nodes from the Weber model. Instead, these restrictions are incorporated later in the GIS–AHP stage as hard spatial exclusions on candidate facility locations through the composite geometry Ω excl and its buffered version Ω excl buf .
This distinction is important for interpretation. The Weber model is used only as an unconstrained geometric lower bound with respect to demand-weighted distance, whereas territorial feasibility is enforced afterwards through the GIS-based filtering and prioritization procedure. A capped subset of schools was used only in auxiliary exploratory/discrete routines for computational control and does not affect the Weber solution reported here.
Environmental and planning constraints are implemented as hard spatial exclusions through a single composite geometry Ω excl . Let Ω j denote the footprint of each exclusion layer j in the common projected CRS (EPSG:3116), including: flood hazard, mass-movement hazard, the POT hydrological system, the hydraulic buffer zone, the main ecological structure, and the subset of POT layers classified as non-compatible for implementation (derived from the activity-area and urban-treatment layers).
To remove internal boundaries and avoid ambiguity in overlaps, Ω excl is constructed as the dissolved spatial union of all exclusion layers:
Ω excl = j E Ω j ,
implemented in practice as a unary union operation over all exclusion geometries, which yields a single (multi-part) exclusion surface.
For robust spatial filtering of candidate points, we apply a small geometric tolerance buffer in the projected CRS:
Ω excl buf = buffer Ω excl , 10 m .
This 10 m buffer is used only to prevent borderline numerical/topological artifacts during point-in-polygon and intersection tests; distances used in scoring are computed with respect to the unbuffered exclusion geometry Ω excl .
No additional thematic buffering was applied to individual layers (e.g., the hydraulic buffer zone is used as provided by the official dataset). Because exclusions are aggregated via a unary union, there is no priority among layers, and the superposition order does not affect Ω excl .
To summarize the practical effect of the exclusion system, Table 1 reports the territorial footprint of the dissolved exclusion geometry and its overlap with school demand nodes. The composite exclusion geometry Ω excl covers 1232.75 km2, equivalent to 77.09% of the study area. After applying the 10 m geometric tolerance buffer, the excluded area increases to 1250.77 km2 (78.21%), i.e., an additional 18.02 km2. In terms of demand nodes, 80 out of 1979 district schools (4.04%) intersect the unbuffered exclusion geometry, while 112 schools (5.66%) intersect the buffered geometry. These figures show that the exclusion system has a strong territorial footprint, whereas its direct overlap with school demand nodes is comparatively limited. Because no additional thematic buffering was applied, the only supplementary threshold introduced by the workflow is the 10 m geometric tolerance, which is used exclusively to avoid borderline numerical/topological artifacts in spatial filtering rather than to impose an additional regulatory setback.
In the component applied to urban pruning, the provision of pruning and tree management services in public space in Bogotá is organized under the district’s solid waste management scheme. From an operational perspective, the city is divided into Exclusive Service Areas (Áreas de Servicio Exclusivo-ASE), each assigned to an operator and defined over a specific set of localities. This territorial organization serves as the basic reference unit for service management and the systematization of operational pruning records.
Figure 3 shows the territorial distribution of the ASE in Bogotá. This partition is used in the methodology as an operational reference to associate the biomass supply from urban pruning and to structure the spatial analysis by service area.
In the urban pruning case study, the methodology relies on a set of spatial layers and indicators that allow the characterization of biomass supply, logistical conditions, and territorial constraints. Table 2 presents the considered variables, their methodological function, and the information sources used.
Demand is approximated through point nodes corresponding to schools, weighted by enrollment, which allows capturing spatial heterogeneity and the relative magnitude of educational demand. Records with zero or missing enrollment after the join are excluded from demand calculations by applying the condition d i > 0 . In the final implementation, environmental and planning restrictions are not imposed by filtering out demand nodes from the Weber benchmark; instead, they are enforced as hard exclusions on candidate facility locations through the composite geometry Ω excl and its buffered version Ω excl buf . This separation preserves the role of the Weber model as an unconstrained geometric lower bound and reserves territorial feasibility for the subsequent GIS–AHP stage.

3.2. Location and Prioritization Methods

Based on the literature on spatial infrastructure planning and classical location problems, four approaches were prototyped: (i) geometric centroid, (ii) discrete location–allocation of the p-median type, (iii) maximum coverage (MCLP), and (iv) continuous Weber-type location, together with an AHP multicriteria scheme for territorial prioritization. Table 3 summarizes the principle of each method and the reason for its use or discard in the final approach. The Weber model is adopted as a continuous solution that minimizes the demand-weighted distance and provides an interpretable geometric optimum, while AHP allows the explicit incorporation of territorial constraints and criteria at the administrative scale, facilitating regulatory traceability and urban planning considerations. The p-median and MCLP are used only as diagnostic prototypes to analyze sensitivity to discrete candidates, coverage radii, and sample size, since their application as a final result requires additional assumptions that exceed the scope of this methodological phase.

3.2.1. Weber Model

The Weber problem corresponds to a classical continuous location model for a single facility, whose objective is to minimize the aggregated (weighted) distance between a location point x R 2 and a set of demand nodes { x i } i = 1 N [15]. In modern facility location formulations, this problem is interpreted as the determination of the weighted geometric median of a set of points in the plane [18]. In this study, each node x i represents a school within the district, and its weight d i is defined as the official enrollment, used as a proxy for demand.
The objective function of the continuous location model is expressed in Equation (3), which minimizes the total weighted distance between the facility location and the demand nodes.
min x R 2 F ( x ) = i = 1 N d i x x i .
In Equation (3), · represents the Euclidean distance in a projected reference system (EPSG:3116), and d i 0 corresponds to the demand associated with node i. The optimal solution x corresponds to the weighted geometric median and does not admit a closed-form analytical expression [18].
The Euclidean metric is adopted here as a geometric benchmark because it provides a transparent and reproducible lower bound for demand-weighted spatial effort in the absence of harmonized citywide routing inputs. A network- or time-based formulation was not implemented at this stage because the study did not have access to a validated citywide road-network impedance dataset or a routing framework with comparable coverage and preprocessing across the whole city. Therefore, the Weber result should be interpreted as a geometric accessibility baseline rather than as a direct estimate of actual transport effort under urban traffic conditions.
The numerical solution of the problem is obtained through the iterative Weiszfeld algorithm, used for the computation of the weighted geometric median [16]. Starting from an initial point x ( 0 ) , the algorithm generates a sequence { x ( k ) } defined by Equation (4).
x ( k + 1 ) = i = 1 N d i x ( k ) x i x i i = 1 N d i x ( k ) x i .
The sequence defined in Equation (4) converges to the optimum x under general conditions of non-collinearity and non-negative weights [17]. The iterative process is stopped when x ( k + 1 ) x ( k ) < τ or when a maximum number of iterations is reached. To avoid numerical instabilities associated with divisions by zero, if an iterate coincides with a demand node, that node is adopted as the optimal solution, in accordance with robust implementations reported in the literature [17].
The Weber solution is used as a theoretical continuous benchmark (lower bound) under a single criterion of demand-weighted proximity. Territorial feasibility is enforced in the subsequent GIS–AHP stage through the exclusion geometry Ω excl and the buffered filtering geometry Ω excl buf .
In the final implementation, the Weber model is solved using all public schools with positive enrollment as weighted demand nodes. No top-N truncation is applied in the continuous benchmark reported in this study. A capped subset of schools was used only in auxiliary exploratory/discrete routines for computational control and does not affect the Weber solution reported here. This clarification removes arbitrariness in sample selection and ensures that smaller schools are not excluded from the continuous baseline.
The optimal value F ( x ) is reported as total weighted distance, expressed in km·students. This metric allows a direct interpretation of the logistical performance of the solution in terms of accessibility to demand.

3.2.2. Analytic Hierarchy Process (AHP)

The Analytic Hierarchy Process (AHP) is adopted as a discrete spatial prioritization scheme to integrate regulatory and territorial compatibility criteria in urban location problems. This method allows structuring and weighting heterogeneous criteria within a consistent hierarchy, which is especially appropriate when environmental and regulatory constraints are involved that cannot be represented by a single geometric or continuous cost function [22,23]. In this study, AHP is implemented as a GIS-assisted territorial prioritization procedure structured in two hierarchical levels. The first level, referred to as intra-ASE, consists of the selection of a candidate point within each ASE through a multicriteria evaluation applied to a regular grid of spatial alternatives.
For each ASE polygon, candidate locations were generated as a regular lattice of points with spacing Δ g = 500 m in the projected CRS (EPSG:3116). In practice, a grid was created over the ASE bounding box and then filtered to retain only points strictly inside the ASE polygon. Hard constraints were enforced by discarding any candidate point that intersects the buffered exclusion geometry Ω excl buf (Equation (2)), where the buffer distance was set to 10 m to avoid borderline topological artifacts.
At the second level (inter-ASE), the five resulting alternatives, one per ASE, are compared through an aggregated score that incorporates the relative availability of biomass by operator as a prioritization criterion at the urban scale.
The intentionally reduced set of intra-ASE criteria reflects the role of this stage as a local spatial screening procedure based only on candidate-discriminating indicators that can be computed consistently from available GIS data at point level. In particular, demand-weighted proximity and environmental safety vary across candidate points within the same ASE and therefore provide discriminatory information for intra-zone ranking. By contrast, biomass availability is aggregated at the ASE level from operator records and does not vary among candidate points within a given ASE; for this reason, it is not included in the intra-ASE score and is incorporated only in the inter-ASE comparison.
Accordingly, the intra-ASE ranking should be interpreted as an initial spatial screening of territorially feasible alternatives within each service area, rather than as a final logistics-optimised siting decision. Final implementation would require a subsequent verification stage accounting for the internal distribution of biomass sources within each ASE, collection routes, travel distances, and other local operational constraints.
Other urban feasibility dimensions remain outside the intra-ASE ranking. These include parcel-level land availability and geometry, direct access conditions for collection vehicles, utility or grid-connection conditions, local nuisance perception and social acceptance, and detailed techno-economic considerations such as acquisition, CAPEX, and OPEX. These aspects were not incorporated because no harmonized and sufficiently reliable proxy dataset was available at the candidate-point scale, and their inclusion through weak proxies could introduce artificial precision into the ranking.
For each spatial alternative p evaluated within an ASE, two main criteria are constructed:
  • Proximity to sensitive nodes (cost criterion): demand-weighted mean Euclidean distance from p to the k nearest schools with positive enrollment assigned to the corresponding ASE, using enrollments d i as weights, with k = 50 (computed via nearest-neighbor search).
  • Environmental safety (benefit criterion): Euclidean distance from p to the exclusion geometry Ω excl (Equation (1)), computed as the minimum distance between p and Ω excl . Larger distances indicate greater separation from restricted areas. Candidate points intersecting Ω excl buf (Equation (2)) are removed beforehand as hard exclusions.
Both criteria are normalized through a min–max transformation to the interval [0, 1], inverting the cost criterion to ensure coherence in aggregation. The normalized scores are aggregated using a weighted linear sum, where the weights are derived from Analytic Hierarchy Process (AHP) pairwise comparisons following Saaty’s fundamental 1–9 scale [22]. The pairwise comparisons were conducted by the research team (the first author and the two supervisors), combining expertise in GIS/spatial analysis and applied mathematics (Department of Mathematics) with energy systems and waste-to-energy planning (Department of Electrical and Electronic Engineering). Comparisons were discussed until a single consensus judgment matrix was obtained for each hierarchical level, and weights were computed as the normalized principal eigenvector of the corresponding matrix.
Judgment consistency was assessed using the consistency index (CI) and consistency ratio (CR) [22], adopting C R < 0.10 as the acceptance threshold. If the initial matrix exceeded this threshold, judgments were revised to improve consistency. The final comparison matrices, resulting weights, and CR values are reported in Table 4.
For the two-criteria intra-ASE weighting, C R = 0.00 by construction under the standard random index table ( R I = 0 for n = 2 ). For the inter-ASE three-criteria matrix, the computed consistency ratio was C R 0 (computed value 3.83 × 10 16 ), i.e., effectively zero.
Importantly, candidate-site scores are computed from GIS-derived indicators (distances and biomass) and normalization rules; expert judgment is used only to define the relative importance (weights) of the criteria, while alternative scoring is data-driven and reproducible.
The result of the intra-ASE level is an optimal candidate p A S E for each operational zone. Subsequently, in the inter-ASE prioritization, these candidates are compared by incorporating a third benefit criterion associated with the supply of valorizable biomass by ASE, maintaining explicit traceability of weights and partial and final scores.

3.3. Territorial Indicators of Biomass Supply and Proxy Demand by ASE

In addition to the global consolidation of urban pruning, aggregated territorial indicators at the ASE scale were constructed in order to avoid a homogeneous reading of supply and to contextualize the location decision within the real operational framework of the solid waste management service. This analysis does not represent a physical energy balance nor a direct allocation of flows, but rather a comparative diagnostic that integrates the relative availability of biomass with a territorial proxy of demand.
In particular, three variables aggregated by ASE were derived: (i) the total monthly supply of pruning M (t/month), (ii) the valorizable supply B (t/month), estimated under the biodegradable fraction scenario f b defined in the Methodology (with range [ 0.85 ,   0.95 ] as a sensitivity analysis), and (iii) a proxy demand D, defined as the total enrollment of district schools spatially assigned to each ASE. The variable D does not represent energy consumption, but rather an approximation of the relative magnitude of sensitive nodes and of the territorial intensity of educational demand.
From these magnitudes, a proxy supply–demand ratio indicator was defined, expressed through Equation (5),
R = B D ,
where B corresponds to the monthly valorizable biomass (t/month) and D to the proxy demand aggregated by ASE. The indicator R, with units of t/month·student−1, is used exclusively for comparative purposes in territorial prioritization.
To estimate D, schools were assigned to ASE polygons through a spatial join in the projected reference system E P S G : 3116 . Subsequently, individual demands were aggregated based on the enrollment of each institution. In parallel, the variables M and B were associated with the ASE polygons from the monthly consolidation by operator for grass cutting and tree pruning. The valorizable supply was defined as B = f b M , and the extreme values B min and B max were calculated with f b [ 0.85 ,   0.95 ] , used as a sensitivity range and not as a local measurement of the substrate.
With these inputs, thematic maps of total supply M, valorizable supply B, demand D, and the balance indicator R were constructed, which are analyzed below in a disaggregated manner.
Figure 4 presents the spatial distribution of supply by ASE. The left panel shows the total supply M, while the right panel represents the valorizable supply B. Both indicators exhibit a non-uniform spatial hierarchy in the city, confirming that biomass availability depends on the operator’s service area and the territorial structure of the service.
Figure 5 presents the aggregated proxy demand D (left panel) and the proxy supply–demand ratio indicator R = B / D (right panel). The visual comparison shows that the spatial hierarchy of supply does not necessarily coincide with that of aggregated educational demand, which anticipates tensions between territorial accessibility to sensitive nodes and the operational coherence of biomass supply.
The ranking of the indicator R is presented in Figure 6 and synthesizes the territorial diagnostic of the proxy supply–demand relationship by ASE. The values allow ordering the ASE according to their relative availability of biomass with respect to aggregated educational demand. This indicator should be interpreted as a preliminary approximation, dependent on the spatial coverage of the considered demand nodes.
Table 5 presents the values of the total pruning supply M, the valorizable supply B, and its range [ B min , B max ] under the sensitivity analysis of the factor f b , together with the proxy demand D and the supply–demand ratio indicator R = B / D for each ASE. These results allow for comparing the relative availability of biomass with respect to the magnitude of aggregated educational demand in each operational zone.
It should be emphasized that D does not represent a direct energy demand, but rather a territorial proxy constructed from district schools with positive enrollment spatially assigned to each ASE. Consequently, the values of R should be interpreted as comparative indicators of territorial balance between proxy supply and demand, dependent on the adopted analytical framework and not as absolute metrics of energy sufficiency or deficit.
Overall, the indicators reveal relevant intra-urban heterogeneity, since the spatial hierarchy of pruning supply by ASE does not necessarily coincide with that of the aggregated educational proxy demand. This divergence is operationally significant because waste governance and its logistics are mediated by the ASE structure, such that proximity to demand does not guarantee coherence with the territorial availability of biomass. Figure 5 and Figure 6, together with Table 5, constitute a preliminary territorial diagnostic that underpins the subsequent discussion on location and prioritization.

3.4. Pruning Supply and Preliminary Energy Verification

Biomass supply is estimated from tabular records consolidated by ASE for tree pruning and grass cutting in Bogotá [7]. These records correspond to monthly operational information reported by solid waste service providers and constitute the only publicly available source with spatial disaggregation coherent with the operational structure of the system. The aggregated monthly mass of green waste is denoted as M (t/month) and is adopted as input for an order-of-magnitude energy verification.
The absence of an open local characterization of the substrate limits the direct estimation of energy potential. No public information is available on total solids content, volatile solids fraction, presence of contaminants, or the specific methanogenic potential of the collected waste. For this reason, the valorizable fraction of the biomass is defined as a scenario parameter rather than as an empirical measurement. A central value of f b = 0.90 is adopted, together with a variation range f b [ 0.85 ,   0.95 ] . This interval represents plausible variations associated with contaminants and losses during conditioning, in accordance with values reported for separately collected organic streams in comparable urban contexts [44,45]. The monthly valorizable biomass is then defined as B = f b M .
In addition, the aggregated urban green-waste stream considered here may combine sub-streams such as tree pruning and grass cutting, which can differ in lignocellulosic composition, solids content, volatile-solids content, biodegradability, and anaerobic digestion behaviour. Therefore, uncertainty in the energy verification is driven not only by the assumed valorizable fraction f b , but also by possible variation in TS, VS/TS, and methane yield across these sub-streams.
Energy potential is estimated for illustrative purposes and for preliminary verification using conversion parameters commonly reported for anaerobic digestion of organic residues. Because reported properties for pruning residues can vary with conditioning and pre-treatment [4], we adopt representative values for order-of-magnitude calculations. The assumptions used for solids content, organic fraction, gas yield, methane content, heating value, and cogeneration efficiencies are summarized in Table 6 together with their literature sources. Chemical energy is computed from the estimated methane volume and its lower heating value, and electricity and useful heat are obtained by applying representative CHP conversion efficiencies [46,47].
This energy verification is not used for detailed plant sizing nor does it modify the location results obtained through the Weber model or the territorial prioritization based on AHP. Its function is to contextualize the energetic plausibility of the available biomass flow and to define the operational scale at which the siting results should be interpreted. In the present study, this corresponds to a decentralized urban facility supplied by biomass on the order of 10 3 t/month and associated with useful outputs in the range of a few hundred kWe/kWt. At this stage, this scale definition remains approximate and does not yet specify final land requirements, plant layout, or transport-trip scheduling. The adopted assumptions remain explicit and revisable as more detailed local information becomes available.

4. Results and Discussion

This section presents three main results. The first corresponds to the quantification of urban pruning biomass in Bogotá and to a preliminary energy verification of its bioenergy potential. The second addresses the construction of educational demand as a territorial proxy and its spatial relationship with exclusion zones. The third compares two location approaches for a bioenergy valorization micro-plant. One corresponds to a continuous geometric optimum formulated through the Weber problem and estimated with the Weiszfeld algorithm. The other consists of a multicriteria territorial prioritization based on AHP and structured by ASE.
The implementation was carried out in Python through a reproducible processing pipeline. The code and non-sensitive inputs are available in a public repository, which guarantees the traceability of the results and their replicability in other urban contexts [51].

4.1. Consolidation and Characterization of Available Biomass

The monthly consolidation of urban pruning, which integrates grass cutting and tree pruning, reports an approximate total availability of M 1379.7 t / month [7]. This volume confirms that the biomass flow operates at a scale compatible with bioenergy micro-valorization schemes. The distribution by ASE is not homogeneous and reflects differences in the territorial extent served and in the operational intensity of urban maintenance.
Given that the administrative database does not include a physical characterization of the waste, the valorizable fraction scenario f b , as defined in the Methodology, was adopted. A central value of f b = 0.90 was used, together with a range [ 0.85 ,   0.95 ] as a sensitivity analysis with respect to contaminants and conditioning losses [44,45]. Under this assumption, the total monthly valorizable biomass was estimated at B 1241.7 t / month , with a range between B min 1172.7 t / month and B max 1310.7 t / month . Table 7 summarizes these results by ASE.
Under these assumptions, the energy potential associated with this availability was located within the expected order of magnitude for urban green waste. The estimated chemical energy was Equímica 593 MWh / month as a central value. The useful electrical energy reached E e 207 MWh e / month and the useful thermal energy E t 267 MWh t / month . Under a near-continuous operating regime, these values correspond to approximate average powers of P ¯ e 290 kW e and P ¯ t 370 kW t . These estimates are reported solely as a preliminary order-of-magnitude energy verification. They do not intervene in the spatial location nor in the multicriteria prioritization.

4.2. Construction of the Demand Proxy and Contextual Spatial Screening

Territorial demand was represented through district schools, using official enrollment as the weighting variable. The demand of each institution was defined as the number of enrolled students. Records without enrollment were assigned zero weight and excluded from demand computations by applying the condition d i > 0 .
This choice has two methodological implications. First, it prioritizes a public-service accessibility criterion based on proximity to the school-age population. Second, it introduces realistic spatial heterogeneity, since enrollment concentrates the weight of demand in a reduced subset of institutions.
In the final implementation, environmental and planning restrictions were not applied by removing schools from the demand set of the Weber model. Instead, these restrictions were imposed later on the space of candidate facility locations through the exclusion geometry Ω excl and the buffered mask Ω excl buf . Accordingly, the Weber benchmark should be interpreted as an unconstrained continuous lower bound with respect to demand-weighted distance, while territorial feasibility is incorporated in the GIS–AHP stage.
Figure 7 provides a contextual view of the spatial relationship between district schools and environmental exclusion zones. This visualization is useful for territorial interpretation, but it is not itself the operative demand filter used in the Weber benchmark reported here.
For contextual interpretation, the dissolved exclusion geometry intersects 80 of the 1979 district schools (4.04%), and 112 schools (5.66%) when the 10 m geometric tolerance buffer is applied. These figures are reported only to characterize the territorial overlap between demand nodes and exclusion layers; they are not used as a filtering rule in the Weber benchmark, which is computed on the full set of schools with positive enrollment.
Auxiliary capped subsets of schools were used only in exploratory or discrete routines for computational control. However, the Weber result reported in this paper is not based on a top-N sample; it is computed from the full set of public schools with positive enrollment. This distinction is important because it avoids excluding smaller facilities from the continuous baseline and clarifies that the subsequent divergence between Weber and AHP–GIS solutions is driven by territorial feasibility constraints rather than by demand-point subsampling.

4.3. Continuous Location Through the Weber Point

As a geometric baseline, the Weber point, defined as the weighted geometric median, was estimated for a single micro-plant. The computation used schools as demand nodes and enrollment as the weighting variable. As a continuous solution, the Weber model establishes a theoretical lower bound on transportation effort under a single criterion of weighted accessibility. It does not impose discrete candidates nor parcel-level constraints.
The interpretation of this solution is strictly analytical. The obtained point should not be understood as an implementable site, but rather as a reference to quantify the cost associated with the incorporation of territorial feasibility criteria and additional constraints. Figure 8 shows the resulting location.
The performance of the continuous solution was evaluated by computing the Weber objective value at the obtained location, i.e., J Weber = F ( x ) using Equation (3). Distances were computed in meters in the projected CRS EPSG:3116 and reported in kilometers to express J Weber in km·students. For the full set of public schools with positive enrollment used in the benchmark, the Weiszfeld algorithm converged in 42 iterations. The obtained solution was x = (998,938.35, 997,342.79) and the objective value was J Weber = F ( x ) = 3897.22 km · student .
This indicator is adopted as a baseline for the subsequent discussion. The incorporation of territorial constraints and additional objectives induces deviations with respect to the continuous optimum. Such deviations can be interpreted as the spatial cost associated with feasibility.

4.4. Spatial Multicriteria Prioritization (AHP) and Selection by ASE

The contrast between biomass supply and the operational structure of the solid waste management service is determinant in Bogotá. The ASE segment includes waste management and condition logistics, traceability, and institutional coordination. In this context, location was formulated as a two-level hierarchical process. The first corresponds to the selection of an optimal candidate within each ASE under spatial and environmental criteria. The second consists of the comparison among the five resulting candidates, explicitly incorporating the available valorizable biomass by the operator.
At the intra-ASE level, a regular grid of candidate points contained within the corresponding operational polygon was evaluated. Hard environmental and planning restrictions were enforced by discarding any candidate point that intersects the buffered exclusion geometry Ω excl buf (Equation (2)), where Ω excl is the dissolved union of all exclusion layers (Equation (1)). Over the set of viable alternatives, two spatial criteria were calculated. Criterion C 1 was defined as the demand-weighted mean Euclidean distance from each candidate point to the k = 50 nearest schools with positive enrollment assigned to the corresponding ASE (nearest-neighbor search), using enrollments as weights. Criterion C 2 was defined as the Euclidean distance to the unbuffered exclusion geometry Ω excl and was interpreted as a proxy for environmental safety.
Both criteria were transformed through a min–max normalization to the interval [0, 1]. The cost criterion was inverted to obtain the normalized scores S 1 and S 2 .
The aggregated score at the intra-ASE level was defined through Equation (6),
s c o r e internal ( p ) = w 1 S 1 ( p ) + w 2 S 2 ( p ) ,
where w 1 and w 2 represent the relative weights of each criterion. The optimal candidate by zone was selected as p ASE = arg max s c o r e internal ( p ) .
Figure 9 shows a representative case of ASE 2. The optimal solution results from the balance between attraction to educational demand and repulsion from environmental exclusion zones. This result confirms that territorial suitability emerges from multicriteria aggregation rather than from a single spatial variable.
The consolidated results of the intra-ASE process are summarized in Table 8. Although the values of s c o r e internal are not comparable across ASEs in absolute terms, their joint analysis allows for identifying structural differences between operational zones. In particular, C 1 represents the weighted mean distance to educational demand and C 2 the minimum distance to environmental exclusion zones. These metrics capture the balance between accessibility and separation from environmental constraints. In this context, ASE 2 and ASE 5 present the highest levels of relative suitability within their respective territorial domains.
The spatial location of the five optimal intra-ASE candidates is presented in Figure 10. This visualization shows the operational polygons associated with each solid waste service operator and the candidate points p ASE obtained through the intra-zone AHP process. The points are overlaid on the spatial distribution of district schools, used as a proxy for educational demand. The figure allows verifying that the selected solutions are distributed coherently with the territorial structure of demand and simultaneously respect the imposed environmental constraints. Taken together, these five points constitute the reduced set of alternatives that feeds the inter-ASE decision phase.
At the inter-ASE level, the five candidates p ASE were compared by explicitly incorporating the valorizable biomass available to the operator as a third criterion. In this way, the spatial analysis integrates an additional operational dimension. Each alternative a was evaluated through three normalized factors. Factor F 1 represents demand proximity and is a cost criterion (smaller is better). Therefore, after min–max normalization, the proximity factor was inverted so that higher values indicate better performance, i.e., S F 1 prox = 1 S F 1 ˜ prox , where S F 1 ˜ prox denotes the direct (non-inverted) normalized cost. Factor F 2 represents environmental safety and is interpreted as a benefit criterion. Factor F 3 corresponds to the available valorizable biomass and is interpreted as a benefit criterion. The global score was defined through Equation (7),
s c o r e final ( a ) = w F 1 S F 1 prox ( a ) + w F 2 S F 2 saf ( a ) + w F 3 S F 3 bio ( a ) .
The results of the inter-ASE ranking are presented in Table 9, where ASE 2 emerges as the priority alternative due to the synergistic combination of high availability of valorizable biomass and favorable territorial conditions, while some ASE that are competitive in terms of proximity lose rank when the supply component is incorporated.
Figure 11 synthesizes the prioritization process. It shows the five intra-ASE candidates and the alternative selected after inter-ASE aggregation. The result confirms AHP as a progressive filtering mechanism that translates complex territorial information into a localized and operationally consistent decision.
Finally, the continuous location obtained through the Weber model was contrasted with the alternative prioritized by AHP. The objective was to make evident the net effect of incorporating territorial constraints and additional operational criteria. Figure 12 shows that both approaches respond to different logics. Their comparison is informative for the design of urban bioenergy systems, as it distinguishes between an idealized geometric optimum and a territorially viable solution under real operating conditions.

4.5. Discussion

The results show that the location of urban bioenergy infrastructure in Bogotá is not determined exclusively by geometric optimization or by the absolute magnitude of energy potential but rather by territorial compatibility within a highly structured regulatory and institutional framework. Even though the availability of pruning biomass reaches an order of magnitude compatible with bioenergy micro-valorization schemes, the siting decision emerges as a problem of conciliation between accessibility to proxy demand, operational coherence of supply, and urban planning constraints.
In this context, the Weber point fulfills a strictly referential role. The obtained value of the objective function ( J Weber = 3897.22 km · student ) defines a theoretical lower bound of spatial effort under a Euclidean metric and a single criterion of weighted accessibility, in the absence of regulatory, environmental, or institutional constraints. Its interpretation is not prescriptive, but diagnostic: any territorially feasible alternative necessarily departs from this continuous optimum, and such deviation should be understood as the spatial cost inherent to urban feasibility. Accordingly, this benchmark is useful for diagnosing spatial efficiency, but it does not reproduce the full logistical friction of urban transport networks or congestion.
The incorporation of environmental and regulatory constraints through Ω excl in the GIS–AHP stage confirms that effective accessibility does not depend solely on the distribution of demand, but also on whether candidate sites remain compatible with territorial conditions. It should also be noted that the excluded share corresponds to a composite territorial restriction envelope derived from the union of multiple official layers and should not be interpreted as meaning that all excluded land is equally unavailable in the same operational sense. In this context, the subsequent overlay with territorial planning (POT) layers should be read primarily as a regulatory verification and characterization of feasible alternatives, rather than as a modification of the continuous Weber benchmark itself.
The spatial multicriteria analysis explicitly captures this displacement. At the intra-ASE level, the optimal candidates do not emerge from a single spatial gradient. They arise from the trade-off between proximity to demand and distance from environmental exclusions. At the inter-ASE level, the incorporation of valorizable biomass as an additional criterion reconfigures the final ranking. This adjustment favors alternatives with greater operational coherence of supply, even when they do not maximize accessibility or safety in isolation. This result questions approaches that treat biomass supply as an undifferentiated urban stock. Segmentation by ASE imposes institutional bounds that condition the logistics and governance of supply.
The final comparison between the continuous Weber optimum and the alternative prioritized through AHP synthesizes the central tension of the problem. The spatial divergence between both solutions does not constitute a methodological weakness, but rather the expected result of integrating conflicting objectives and real operational constraints. Consequently, the main contribution of the approach is to make explicit the spatial and regulatory costs associated with territorial feasibility, providing a reproducible basis to discuss planning decisions and land-use compatibility for urban bioenergy infrastructure.
To contextualize the scope of applicability and support reproducibility, the main limitations and corresponding future research directions are summarized in the following section.

5. Limitations and Future Work

The Weber–AHP–GIS workflow was conceived as an early-stage planning tool: the Weber point provides a transparent geometric benchmark, while the GIS–AHP stage enforces territorial feasibility by incorporating environmental exclusions and ASE governance. The results should nevertheless be interpreted with awareness of limitations in the available data, the modeling choices, and the scope of the analysis. These limitations also define the most relevant directions for future work.

5.1. Data Limitations

Biomass supply is quantified from official operational records aggregated by ASE, but open local measurements were not available for key physicochemical variables (e.g., TS, VS, BMP, contaminants, and conditioning losses). For this reason, the energy verification relies on representative literature parameters and scenario factors. This is appropriate for an order-of-magnitude plausibility check, but it is not sufficient for detailed sizing or yield guarantees.
A further limitation is that the aggregated urban green-waste stream may combine sub-streams with different physicochemical and biodegradation properties, particularly tree pruning and grass cutting. Since local substrate-specific characterization was not available, the illustrative energy verification should be interpreted as an order-of-magnitude estimate rather than as a substrate-resolved performance prediction. In particular, the dominant uncertainties affect the assumed valorizable fraction, solids content, volatile solids fraction, and methane yield.
Transportation effort is represented using Euclidean distances in EPSG:3116. This choice was driven by the lack of harmonized, open, time-resolved citywide impedance data (travel times, congestion, and road restrictions). As a consequence, accessibility may be under- or over-estimated in areas where the road network structure and congestion patterns strongly depart from straight-line distance.
The analysis also omits survey-based information on social acceptance (e.g., nuisance perception, odor/noise sensitivity, and stakeholder preferences). In practice, these factors can be decisive in urban siting and may modify the feasible set even when environmental restrictions are satisfied.
Finally, the pruning supply is treated as a representative monthly average by ASE and does not explicitly capture seasonal variability, operational intermittency, or reporting uncertainty. Likewise, the demand proxy (school enrollment) is static and does not represent temporal dynamics in energy use.

5.2. Methodological Limitations

The Weber point is a continuous lower bound under a single-facility assumption and a Euclidean metric. Since real collection and transport operate on road networks, a network-based 1-median (or related network location models) could yield different optima, particularly in congested or fragmented urban fabrics.
A network-based variant was not implemented in the present study because no harmonized, open, and citywide impedance dataset was available with sufficient consistency for routing-based comparison under the adopted workflow. Consequently, the reported km·students metric should be read as an interpretable geometric benchmark, not as a direct proxy for realized travel time or operational routing cost.
In the multicriteria stage, scores are computed deterministically from GIS indicators and explicit normalization rules, but AHP weights reflect judgments about the relative importance of criteria. Even when the consistency ratio is acceptable ( C R < 0.10 ), weights can influence the ranking and should be interpreted as preference-dependent rather than purely objective [22,23].
The framework also does not explicitly incorporate techno-economic feasibility constraints such as CAPEX/OPEX, land availability and acquisition, grid interconnection constraints, permitting costs, or budget limits. Likewise, although the manuscript now clarifies the intended operational scale of the facility through biomass throughput and order-of-magnitude energy output, it does not yet derive engineering-level estimates of parcel area, internal plant layout, or the number of collection trips required for operation. Therefore, the resulting prioritization should be understood as territorial screening and early-stage prioritization, not as an investment-grade feasibility assessment.
More specifically, the intra-ASE AHP should be interpreted as a restricted spatial screening rather than as a complete representation of urban feasibility. Its two criteria capture only local accessibility to the demand proxy and separation from exclusion areas. Feasibility dimensions that remain outside this ranking include parcel shape and usable area, road access and maneuverability for collection logistics, neighborhood acceptance and nuisance exposure beyond the school-based proxy, and service or utility connection conditions. These aspects were excluded because consistent point-level proxy data were not available for the whole city.
In particular, a within-ASE supply proxy was not incorporated because the available biomass information is aggregated by ASE, and no sufficiently detailed source-level dataset was available to represent the internal spatial distribution of generators in a consistent way. This means that the intra-ASE ranking does not explicitly optimize local collection logistics and should therefore be complemented in future applications with route- and source-level verification.

5.3. Analytical Scope and Limitations

Demand is represented through school enrollment as a territorial sensitivity/accessibility proxy, not as measured energy demand. Accordingly, the results are best interpreted as a planning-oriented accessibility diagnostic rather than as an energy matching optimization.
Equity and socioeconomic dimensions are not explicitly included (e.g., vulnerability, environmental justice, or distributional metrics). This limits direct interpretability for policy applications where fairness and distributional impacts are explicit objectives.
In addition, sensitivity exploration is limited. Although a range is reported for the valorizable fraction, the study does not provide a broader robustness analysis across alternative weight sets, grid resolutions, exclusion variants, or multi-plant configurations, which restricts the assessment of ranking stability under uncertainty.

5.4. Future Work

Future developments can strengthen the framework along four main directions. First, field measurement campaigns could characterize local pruning biomass (TS/VS, BMP, contamination rates, and conditioning losses), enabling calibrated yield estimates and defensible sizing. Second, accessibility can be represented more realistically by integrating road-network shortest paths and time-dependent impedance (congestion), so that the Weber benchmark and proximity criteria reflect operational transport effort rather than Euclidean distance. Third, adding explicit cost layers and feasibility constraints (land availability, CAPEX/OPEX proxies, interconnection distance, permitting risk) would move the workflow from territorial screening toward techno-economic prioritization. Fourth, social acceptance can be incorporated through surveys and stakeholder engagement, combined with GIS layers of sensitive receptors beyond schools.
Methodologically, robustness can be improved by systematically testing alternative AHP weights (including multi-expert elicitation and/or Delphi panels), comparing against other multicriteria approaches, and running grid-resolution and exclusion-variant tests. Finally, extending the framework to multi-facility designs (e.g., p-median or multi-plant configurations) would allow exploring distributed micro-infrastructure options that may better align with ASE governance and logistics [18,19].
Overall, the workflow is most suitable for early-stage urban planning in contexts where official spatial layers are available but detailed operational, socioeconomic, and measured biomass datasets are limited. The future extensions above indicate the modifications required when moving toward detailed design and investment-grade feasibility.

6. Conclusions

The siting of urban bioenergy microinfrastructure is an integrated territorial problem. It cannot be treated as a purely geometric exercise, nor as an exclusively energy-based decision. Urban feasibility is determined by the interaction between the analytical formulation, the spatial distribution of supply, and the configuration of demand.
The main contribution of this study is to show that the problem formulation strongly shapes the resulting solution. The comparison of approaches indicates that there is no single optimal siting outcome. Instead, each method produces a conceptually distinct solution, reflecting different trade-offs between efficiency and territorial feasibility.
The continuous Weber model is useful as an analytical benchmark, but it is not sufficient as a prescriptive tool for real urban settings. Its solution provides a theoretical lower bound for the spatial effort associated with demand accessibility. However, that bound becomes unattainable once regulatory, environmental, and institutional constraints that are intrinsic to urban territories are explicitly incorporated.
The spatial divergence between the continuous Weber optimum and the alternative prioritized through the AHP–GIS procedure quantifies the territorial cost of feasibility. This displacement should not be interpreted as an inefficiency of the multicriteria approach. Rather, it measures the adjustment required to reconcile technical criteria with implementable conditions.
Urban pruning biomass appears compatible with microgeneration and distributed cogeneration schemes. Although the energy estimates are limited to order-of-magnitude checks, they are sufficient to support preliminary planning and to guide early-stage infrastructure sizing.
Integrating biomass supply with territorially distributed demand proxies and local energy-use opportunities emerges as a central design principle. Using educational facilities as a proxy for demand shifts the analysis toward an urban-service perspective. It also enables the assessment of operational benefits, including reduced transmission losses and higher local use of the generated energy.
Bioenergy microgeneration can play a structuring role in connecting urban waste and energy flows. The territorial overlap between biomass derived from urban maintenance and the demand of public facilities supports an integrated view of urban metabolism, which is particularly relevant for consolidated cities.
Overall feasibility depends more on regulatory and institutional conditions than on strictly energy or environmental constraints. After applying hard environmental exclusions, land-use compatibility and the organization of the solid-waste service through Exclusive Service Areas become the dominant determinants.
Finally, explicitly including valorizable biomass as a criterion in the inter-ASE AHP is methodologically necessary to avoid operationally unfeasible solutions. This criterion aligns spatial prioritization with effective resource availability and with the governance structure of the service, and strengthens the coherence of the decision process.

Author Contributions

Conceptualization, Y.T.L., J.G. and J.R.G.; methodology, Y.T.L. under the supervision of J.G. and J.R.G.; software, Y.T.L. and J.G.; validation, Y.T.L. under the supervision of J.G. and J.R.G.; formal analysis, Y.T.L.; investigation, Y.T.L.; resources, Y.T.L.; data curation, Y.T.L. and J.G.; writing—original draft preparation, Y.T.L.; writing—review and editing, Y.T.L., J.G. and J.R.G.; visualization, Y.T.L. and J.G.; supervision, J.G. and J.R.G. All authors have read and agreed to the published version of the manuscript.

Funding

This research was supported by the Electrical Machines and Drives (EM&D) Group at Universidad Nacional de Colombia; the Red de Cooperación de Soluciones Energéticas para Comunidades (Project Code: 59384); and the Red Iberoamericana de Promoción de Comunidades Energéticas Locales para la Transición Justa y Sostenible (RIPCEL), code 726RT0203, funded by Programa CYTED.

Institutional Review Board Statement

Not applicable.

Informed Consent Statement

Not applicable.

Data Availability Statement

The data used in this study are publicly available from official open-data platforms of the District of Bogotá, including IDECA and Datos Abiertos Bogotá. Specific sources are cited throughout the manuscript. All scripts and processed datasets required to reproduce the spatial analysis, the Weber location model, and the AHP prioritization are available in the following public GitHub repository: https://github.com/ytrujillol/GIS-based-methodologies-for-the-design-of-urban-biomass-energy-generators.git (accessed on 9 March 2026).

Acknowledgments

The authors acknowledge IDECA, Willington Siabato and the Department of Electrical and Electronic Engineering at Universidad Nacional de Colombia for facilitating access to official spatial datasets used in this study. The authors also acknowledge the Red Iberoamericana de Promoción de Comunidades Energéticas Locales para la Transición Justa y Sostenible (RIPCEL), code 726RT0203, funded by Programa CYTED.

Conflicts of Interest

The authors declare no conflicts of interest.

Abbreviations

The following abbreviations are used in this manuscript:
MSWMunicipal Solid Waste
GISGeographic Information Systems
IDECABogotá Spatial Data Infrastructure
POTLand Use and Territorial Planning Plan
AHPAnalytic Hierarchy Process
ASEExclusive Service Area
UAESPSpecial Administrative Unit of Public Services
CRSCoordinate Reference System
EPSGEuropean Petroleum Survey Group
ADAnaerobic Digestion
CH4Methane
TSTotal Solids
VSVolatile Solids
LHVLower Heating Value
MCLPMaximal Covering Location Problem
SIMATIntegrated Enrollment System
MJMegajoule
MWhMegawatt-hour
Nm3Normal Cubic Meter

Nomenclature

The main symbols and variables used throughout the methodological framework are defined below.
Spatial setting and demand proxy
xLocation of the bioenergy facility in R 2 .
x i Spatial coordinates of demand node i (school).
iIndex of demand nodes, i = 1 , , N .
NNumber of demand nodes considered.
ISet of demand nodes with positive enrollment.
d i Weight of demand node i, defined as school enrollment (students).
DAggregated proxy demand by ASE (total enrollment).
Biomass supply indicators
MTotal monthly supply of pruning waste by ASE (t/month).
BMonthly valorizable biomass by ASE (t/month).
f b Biodegradable/valorizable fraction of pruning waste (–).
RSupply–demand proxy indicator, R = B / D .
Weber model
F ( x ) Objective function of the Weber problem.
J Weber Weber objective value evaluated at the solution (reported in km·students).
x Optimal solution of the Weber location problem.
x ( 0 ) Initial point of the Weiszfeld algorithm.
x ( k ) Iteration k of the Weiszfeld algorithm.
kIteration index of the Weiszfeld algorithm.
dist ( · , · ) Euclidean distance; equivalent to x x i .
τ Convergence tolerance of the Weiszfeld algorithm.
GIS exclusions and candidate generation
Ω excl Dissolved union of environmental/regulatory exclusion layers.
Ω excl buf Buffered exclusion geometry used for robust spatial filtering.
Δ g Grid spacing for intra-ASE candidate points (m).
AHP (intra-ASE and inter-ASE)
pCandidate spatial alternative evaluated through AHP (intra-ASE level).
p ASE Optimal alternative selected within an ASE.
aAlternative evaluated in the inter-ASE AHP.
C 1 Intra-ASE criterion of demand-weighted proximity (cost criterion).
C 2 Intra-ASE criterion of environmental safety (benefit criterion).
S 1 , S 2 Normalized scores of the intra-ASE criteria.
w 1 , w 2 Weights of the intra-ASE criteria.
s c o r e internal Aggregated intra-ASE score.
F 1 , F 2 , F 3 Inter-ASE factors (proximity, safety, and biomass).
S F 1 , S F 2 , S F 3 Normalized scores of the inter-ASE factors.
S F 1 prox Normalized proximity factor score (inter-ASE).
S F 2 saf Normalized safety factor score (inter-ASE).
S F 3 bio Normalized biomass factor score (inter-ASE).
w F 1 , w F 2 , w F 3 Weights of the inter-ASE factors.
s c o r e final Final aggregated inter-ASE score.
Illustrative energy verification (anaerobic digestion + CHP)
T S Total solids content on a wet basis (kgTS/kgfresh).
V S / T S Volatile solids fraction of total solids (–).
Y biogas Biogas yield per volatile solids (Nm3/tVS).
Y CH 4 Methane yield (BMP) per volatile solids (Nm3/tVS).
x CH 4 Methane volumetric fraction in biogas (–).
L H V CH 4 Methane lower heating value (MJ/Nm3).
η e Electrical efficiency of CHP (–).
η t Useful thermal efficiency of CHP (–).

References

  1. United Nations Environment Programme (UNEP). Global Waste Management Outlook 2024; UNEP: Nairobi, Kenya, 2024; Available online: https://www.unep.org/resources/global-waste-management-outlook-2024 (accessed on 1 October 2025).
  2. Ferronato, N.; Torretta, V. Waste Mismanagement in Developing Countries: A Review of Global Issues. Int. J. Environ. Res. Public Health 2019, 16, 1060. [Google Scholar] [CrossRef] [PubMed]
  3. Cremiato, R.; Mastellone, M.L.; Tagliaferri, C.; Zaccariello, L.; Lettieri, P. Environmental Impact of Municipal Solid Waste Management Using Life Cycle Assessment: The Effect of Anaerobic Digestion, Materials Recovery and Secondary Fuels Production. Renew. Energy 2018, 124, 180–188. [Google Scholar] [CrossRef]
  4. Aristizábal, B.H.; Vanegas, E.; Mariscal, J.P.; Camargo, M.A. Evaluación de la digestión anaerobia de residuos de poda como alternativa para disminuir emisiones de gases de efecto invernadero. Energética 2015, 46, 29–36. [Google Scholar]
  5. Carvalho, M.; Araújo, Y.R.V.; Góis, M.L.; Coelho Junior, L.M. Urban Pruning Waste: Carbon Footprint Associated with Energy Generation and Prospects for Clean Development Mechanisms. Rev. Árvore 2019, 43, e430405. [Google Scholar] [CrossRef]
  6. United Nations Environment Programme (UNEP). Waste Management Outlook for Latin America and the Caribbean; UNEP: Nairobi, Kenya, 2018; Available online: https://www.unep.org/resources/report/waste-management-outlook-latin-america-and-caribbean (accessed on 1 October 2025).
  7. Unidad Administrativa Especial de Servicios Públicos (UAESP). Datos Residuos Recogidos RBL Octubre 2025. Datos Abiertos Bogotá. Available online: https://datosabiertos.bogota.gov.co/dataset/datos-residuos-recogidos-rbl-octubre-2025 (accessed on 1 October 2025).
  8. Hagel, S.; Lüssenhop, P.; Walk, S.; Kirjoranta, S.; Ritter, A.; Bastidas Jurado, C.G.; Mikkonen, K.S.; Tenkanen, M.; Körner, I.; Saake, B. Valorization of Urban Street Tree Pruning Residues in Biorefineries by Steam Refining: Conversion Into Fibers, Emulsifiers, and Biogas. Front. Chem. 2021, 9, 779609. [Google Scholar] [CrossRef]
  9. Charis, G.; Danha, G.; Muzenda, E. A Review of the Application of GIS in Biomass and Solid Waste Supply Chain Optimization: Gaps and Opportunities for Developing Nations. Detritus 2019, 6, 96–106. [Google Scholar] [CrossRef]
  10. Hassaan, M.A. A GIS-Based Suitability Analysis for Siting a Solid Waste Incineration Power Plant in an Urban Area: Case Study Alexandria Governorate, Egypt. J. Geogr. Inf. Syst. 2015, 7, 643–657. [Google Scholar] [CrossRef]
  11. Lycourghiotis, S. GIS and Spatial Analysis in the Utilization of Residual Biomass for Biofuel Production. J 2025, 8, 17. [Google Scholar] [CrossRef]
  12. Alherbawi, M.; McKay, G.; Mackey, H.R.; Al-Ansari, T. Multi-Biomass Refinery Siting: A GIS Geospatial Optimization Approach. Chem. Eng. Trans. 2022, 92, 73–78. [Google Scholar] [CrossRef]
  13. Billal, M.M.; Sebastian, R.M.; Kumar, A. Developing a GIS-Based MINLP Framework for Optimizing the Waste-to-Energy Supply Chain with Plant Scale Considerations. J. Clean. Prod. 2025, 490, 144709. [Google Scholar] [CrossRef]
  14. Arabeyyat, O.S.; Shatnawi, N.; Shbool, M.A.; Al Shraah, A. Landfill Site Selection for Sustainable Solid Waste Management Using Multiple-Criteria Decision-Making: Case Study Al-Balqa Governorate in Jordan. MethodsX 2024, 12, 102591. [Google Scholar] [CrossRef]
  15. Weber, A. Theory of the Location of Industries; University of Chicago Press: Chicago, IL, USA, 1929. [Google Scholar]
  16. Weiszfeld, E. Sur le point pour lequel la somme des distances de n points donnés est minimum. Tohoku Math. J. 1937, 43, 355–386. [Google Scholar]
  17. Vardi, Y.; Zhang, C.-H. The multivariate L1-median and associated data depth. Proc. Natl. Acad. Sci. USA 2000, 97, 1423–1426. [Google Scholar] [CrossRef]
  18. Love, R.F.; Morris, J.G.; Wesolowsky, G.O. Facilities Location: Models and Methods; North-Holland: New York, NY, USA, 1988. [Google Scholar]
  19. Hakimi, S.L. Optimum locations of switching centers and the absolute centers and medians of a graph. Oper. Res. 1964, 12, 450–459. [Google Scholar] [CrossRef]
  20. Hakimi, S.L. Optimum distribution of switching centers in a communication network and some related graph theoretic problems. Oper. Res. 1965, 13, 462–475. [Google Scholar] [CrossRef]
  21. Church, R.; ReVelle, C. The maximal covering location problem. Pap. Reg. Sci. Assoc. 1974, 32, 101–118. [Google Scholar] [CrossRef]
  22. Saaty, T.L. The Analytic Hierarchy Process: Planning, Priority Setting, Resource Allocation; McGraw-Hill: New York, NY, USA, 1980. [Google Scholar]
  23. Saaty, T.L. Decision making with the analytic hierarchy process. Int. J. Serv. Sci. 2008, 1, 83–98. [Google Scholar] [CrossRef]
  24. Jeong, J.S.; Ramírez-Gómez, Á. A Multicriteria GIS-Based Assessment to Optimize Biomass Facility Sites with Parallel Environment—A Case Study in Spain. Energies 2017, 10, 2095. [Google Scholar] [CrossRef]
  25. Htoo, T.M.; Yabar, H.; Mizunoya, T. GIS-Based Cluster and Suitability Analysis of Crop Residues: A Case Study in Yangon Region, Myanmar. Appl. Sci. 2022, 12, 11822. [Google Scholar] [CrossRef]
  26. Terouhid, S.A.; Ries, R.; Fard, M.M. Towards Sustainable Facility Location—A Literature Review. J. Sustain. Dev. 2012, 5, 18–34. [Google Scholar] [CrossRef]
  27. Patel, P.; Vaezi, M.; Sebastian, R.M.; Kumar, A. The Development of a GIS-Based Framework to Locate Biomass and Municipal Solid Waste Collection Points for an Optimal Waste Conversion Facility. Trans. ASABE 2021, 64, 1671–1691. [Google Scholar] [CrossRef]
  28. Asefa, E.M.; Damtew, Y.T.; Barasa, K.B. Landfill Site Selection Using GIS Based Multicriteria Evaluation Technique in Harar City, Eastern Ethiopia. Environ. Health Insights 2021, 15, 11786302211053174. [Google Scholar] [CrossRef] [PubMed]
  29. Roy, D.; Das, S.; Paul, S.; Paul, S. An Assessment of Suitable Landfill Site Selection for Municipal Solid Waste Management by GIS-Based MCDA Technique in Siliguri Municipal Corporation Planning Area, West Bengal, India. Comput. Urban Sci. 2022, 2, 18. [Google Scholar] [CrossRef]
  30. Mondal, S.; Parveen, M.T.; Alam, A.; Rukhsana; Islam, N.; Całka, B.; Bashir, B.; Zhran, M. Future Site Suitability for Urban Waste Management in English Bazar and Old Malda Municipalities, West Bengal: A Geospatial and Machine Learning Approach. ISPRS Int. J. Geo-Inf. 2024, 13, 388. [Google Scholar] [CrossRef]
  31. Yalçınkaya, S.; Kırtıloğlu, O.S. Development of a GIS Based Multicriteria Decision Support System for Organic Waste Management: Izmir Case Study. In Proceedings of the 4th World Congress on Civil, Structural, and Environmental Engineering (CSEE’19), Rome, Italy, 7–9 April 2019. Paper ICEPTP 133. [Google Scholar] [CrossRef]
  32. Langa, C.; Hara, J.; Wang, J.; Nakamura, K.; Watanabe, N.; Komai, T. Dynamic Evaluation Method for Planning Sustainable Landfills Using GIS and Multi-Criteria in Areas of Urban Sprawl with Land-Use Conflicts. PLoS ONE 2021, 16, e0254441. [Google Scholar] [CrossRef] [PubMed]
  33. Nascimento, V.F.; Sobral, A.C.; Andrade, P.; Ometto, J.; Yeşiller, N. Modeling Environmental Susceptibility of Municipal Solid Waste Disposal Sites: A Case Study in São Paulo State, Brazil. J. Geogr. Inf. Syst. 2017, 9, 8–33. [Google Scholar] [CrossRef][Green Version]
  34. IDECA. Localidad. Bogotá D.C. (Geospatial Dataset). Available online: https://www.ideca.gov.co/recursos/mapas/localidad-bogota-dc (accessed on 1 October 2025).
  35. Secretaría de Educación del Distrito. Colegios. Bogotá D.C. (Dataset). Available online: https://datosabiertos.bogota.gov.co/dataset/colegios-bogota-d-c (accessed on 1 October 2025).
  36. Datos Abiertos Bogotá (SIMAT). Matrícula Total en Colegios Oficiales. Bogotá D.C. (Dataset). Available online: https://datosabiertos.bogota.gov.co/dataset/matricula-total-en-colegios-oficiales-bogota-d-c (accessed on 1 October 2025).
  37. Secretaría Distrital de Ambiente. Amenaza por Movimiento en Masa en Centros Poblados. Bogotá D.C. (Dataset). Available online: https://datosabiertos.bogota.gov.co/en/dataset/amenaza-por-movimiento-en-masa-en-centros-poblados-bogota-d-c (accessed on 25 September 2025).
  38. Secretaría Distrital de Ambiente. Amenaza de Inundación por Desbordamiento. Bogotá D.C. (Dataset). Available online: https://datosabiertos.bogota.gov.co/en/dataset/amenaza-de-inundacion-por-desbordamiento-bogota-d-c (accessed on 25 September 2025).
  39. Secretaría Distrital de Ambiente. Estructura Ecológica Principal. Bogotá D.C. (Geospatial Dataset). Available online: https://datosabiertos.bogota.gov.co/en/dataset/estructura-ecologica-principal-bogota-d-c (accessed on 1 October 2025).
  40. Secretaría Distrital de Ambiente. EEP—Sistema Hídrico Bogotá D.C. (Dataset). Available online: https://datosabiertos.bogota.gov.co/en/dataset/eep-sistema-hidrico-bogota-d-c (accessed on 25 September 2025).
  41. Secretaría Distrital de Ambiente. Ronda Hidráulica. Bogotá D.C. (Dataset). Available online: https://datosabiertos.bogota.gov.co/en/dataset/ronda-hidraulica (accessed on 25 September 2025).
  42. Secretaría Distrital de Planeación. Tratamiento Urbanístico. Bogotá D.C. (Geospatial Dataset). Available online: https://datosabiertos.bogota.gov.co/dataset/tratamiento-urbanistico-bogota-d-c (accessed on 1 October 2025).
  43. Secretaría Distrital de Planeación. Área de Actividad. Bogotá D.C. (Geospatial Dataset). Available online: https://datosabiertos.bogota.gov.co/dataset/area-actividad-bogota-d-c (accessed on 1 October 2025).
  44. Friege, H.; Eger, A. Best practice for bio-waste collection as a prerequisite for high-quality compost. Waste Manag. Res. 2022, 40, 104–110. [Google Scholar] [CrossRef]
  45. Dronia, W.; Połomka, J.; Jędrczak, A. Quantity and Material Composition of Foreign Bodies in Bio-Waste Collected in Towns from Single- and Multi-Family Housing and in Rural Areas. Energies 2024, 17, 4350. [Google Scholar] [CrossRef]
  46. International Energy Agency (IEA). Outlook for Biogas and Biomethane: Prospects for Organic Growth; IEA: Paris, France, 2020; Available online: https://www.iea.org/reports/outlook-for-biogas-and-biomethane-prospects-for-organic-growth (accessed on 2 February 2026).
  47. United Nations Industrial Development Organization (UNIDO). Practical Biogas Plant Development Handbook: Potential Biogas Resources, Legal Review, and Good Practice of Biogas Construction in Cambodia; UNIDO: Vienna, Austria, 2021; Available online: https://downloads.unido.org/ot/25/48/25481236/Biogas%20handbook_English%20version.pdf (accessed on 2 February 2026).
  48. Holliger, C.; Fruteau de Laclos, H.; Hack, G. Methane production of full-scale anaerobic digestion plants calculated from substrate’s biomethane potentials compares well with the one measured on-site. Front. Energy Res. 2017, 5, 12. [Google Scholar] [CrossRef]
  49. Maccarini, A.C.; Bessa, M.R.; Errera, M.R. Energy valuation of urban pruning residues: Feasibility assessment. Biomass Bioenergy 2020, 142, 105763. [Google Scholar] [CrossRef]
  50. Kříž, J.; Hyšplerová, L.; Smolík, M.; Eminger, S.; Vargová, A.; Keder, J.; Srnénský, R. Modelling of Emissions from Large Biogas Plants. Cent. Eur. J. Chem. 2015, 20, 49–58. [Google Scholar] [CrossRef][Green Version]
  51. Trujillo, Y. GIS-Based Methodologies for the Design of Urban Biomass Energy Generators. GitHub. 2025. Available online: https://github.com/ytrujillol/GIS-based-methodologies-for-the-design-of-urban-biomass-energy-generators.git (accessed on 9 March 2026).
Figure 1. Conceptual scheme of the planning process for urban bioenergy valorization infrastructure based on urban biomass.
Figure 1. Conceptual scheme of the planning process for urban bioenergy valorization infrastructure based on urban biomass.
Applsci 16 02807 g001
Figure 2. Flow diagram of the proposed methodological process for the planning of bioenergy valorization systems of urban biomass in Bogotá.
Figure 2. Flow diagram of the proposed methodological process for the planning of bioenergy valorization systems of urban biomass in Bogotá.
Applsci 16 02807 g002
Figure 3. Territorial distribution of the ASE in Bogotá within the district’s solid waste management scheme.
Figure 3. Territorial distribution of the ASE in Bogotá within the district’s solid waste management scheme.
Applsci 16 02807 g003
Figure 4. Spatial distribution of total supply M and valorizable supply B by ASE.
Figure 4. Spatial distribution of total supply M and valorizable supply B by ASE.
Applsci 16 02807 g004
Figure 5. Aggregated proxy demand D and supply–demand ratio R = B / D by ASE.
Figure 5. Aggregated proxy demand D and supply–demand ratio R = B / D by ASE.
Applsci 16 02807 g005
Figure 6. Ranking of the indicator R = B / D by ASE.
Figure 6. Ranking of the indicator R = B / D by ASE.
Applsci 16 02807 g006
Figure 7. Spatial relationship between district schools and environmental exclusion zones.
Figure 7. Spatial relationship between district schools and environmental exclusion zones.
Applsci 16 02807 g007
Figure 8. Optimal continuous location through the Weber point.
Figure 8. Optimal continuous location through the Weber point.
Applsci 16 02807 g008
Figure 9. Intra-ASE evaluation through AHP (ASE 2). The red circle indicates the selected optimal candidate point.
Figure 9. Intra-ASE evaluation through AHP (ASE 2). The red circle indicates the selected optimal candidate point.
Applsci 16 02807 g009
Figure 10. Optimal candidates by ASE obtained through intra-zone AHP.
Figure 10. Optimal candidates by ASE obtained through intra-zone AHP.
Applsci 16 02807 g010
Figure 11. Spatial synthesis of the AHP procedure by ASE.
Figure 11. Spatial synthesis of the AHP procedure by ASE.
Applsci 16 02807 g011
Figure 12. Comparison between the continuous Weber location and the alternative prioritized by AHP.
Figure 12. Comparison between the continuous Weber location and the alternative prioritized by AHP.
Applsci 16 02807 g012
Table 1. Practical impact of the composite exclusion system on the study area and school demand nodes.
Table 1. Practical impact of the composite exclusion system on the study area and school demand nodes.
MetricValue
Total area of Bogotá (km2)1599.21
Excluded area by Ω excl (km2)1232.75
Excluded area by Ω excl (%)77.09
Excluded area by Ω excl buf (km2)1250.77
Excluded area by Ω excl buf (%)78.21
Additional area due to 10 m buffer (km2)18.02
District schools in Bogotá1979
Schools intersecting Ω excl 80 (4.04%)
Schools intersecting Ω excl buf 112 (5.66%)
Table 2. Variables and layers used in the location model and in the characterization of the urban pruning supply in Bogotá.
Table 2. Variables and layers used in the location model and in the characterization of the urban pruning supply in Bogotá.
Variable/GIS LayerFunction in the ModelMain Source/Reference
Administrative boundary of Bogotá (localities)Defines the territorial framework of the analysis, provides the spatial unit for the AHP calculation, and allows locating the optimal point with respect to the political–administrative division.IDECA/official District data [34].
District schools (points)Defines the demand nodes of the location model. Allows the estimation of the Weber point (weighted geometric median) and the calculation of the demand proximity criterion for AHP.Secretaría de Educación/Bogotá Open Data [35].
Official enrollment (attributes)Defines the demand weight d i for each school (weighting by students). It is integrated through key joins and enables the weighted objective function in Weber and the calculation of weighted mean distances in AHP.Bogotá Open Data (SIMAT) [36].
Mass movement hazard (polygons)Operates as an environmental exclusion layer. It is used to restrict candidate facility locations and contributes to the territorial safety component in AHP.Secretaría Distrital de Ambiente [37].
Flood hazard by overflow (polygons)Operates as an environmental exclusion layer. It is used to restrict candidate facility locations in flood-prone areas and contributes to the environmental safety indicator in AHP.Secretaría Distrital de Ambiente [38].
Main Ecological Structure (polygons)Operates as a structural environmental restriction of the POT. It is used to exclude or penalize candidate locations in areas with high ecological sensitivity during territorial evaluation.Secretaría Distrital de Ambiente/POT [39].
POT hydrological system (polygons/lines)Operates as an environmental restriction layer. It is used to exclude candidate locations located in water bodies and hydrological corridors of territorial planning.Secretaría Distrital de Ambiente [40].
Hydraulic buffer zone (polygons)Operates as a regulatory environmental restriction layer. It is used to exclude candidate locations within buffer zones and contributes to the environmental safety criterion.Secretaría Distrital de Ambiente [41].
Urban treatment (polygons)Represents the regulatory regime of urban intervention. It is used as a territorial compatibility criterion to identify treatments potentially suitable or restrictive for bioenergy infrastructure.Secretaría Distrital de Planeación/POT [42].
Activity area (polygons)Defines the predominant urban land uses. Allows evaluating functional compatibility (industrial, facilities, residential) in territorial prioritization through AHP.Secretaría Distrital de Planeación/POT [43].
Pruning supply by ASE (tabular)Quantifies the available monthly biomass and is incorporated as an inter-ASE prioritization criterion. It does not intervene in the estimation of the continuous optimum (Weber) nor in the intra-ASE spatial selection.UAESP/operational records by ASE [7].
Table 3. Methods evaluated for location/prioritization and methodological decision in the study.
Table 3. Methods evaluated for location/prioritization and methodological decision in the study.
MethodHow It WorksDecision in This Study
Geometric centroidComputes the average center of the demand nodes without weighting or constraints, equivalent to the geometric centroid of the set of points [18].Discarded: it does not incorporate demand magnitude (enrollment) nor environmental constraints; it only serves as a basic geometric reference.
p-medianMinimizes the total weighted distance by assigning each demand node to one of p discrete candidate sites, formulated as an integer optimization problem [18,19].Used as a prototype: it allows contrasting a discrete solution with the continuous optimum, but depends on the candidate set and on the parameter p. It is not reported as a final solution.
MCLPMaximizes covered demand given a fixed number of facilities p and a coverage radius R, prioritizing spatial coverage over distance minimization [9,21].Used as a prototype: useful for sensitivity analysis with respect to R, but it requires normative justification of the radius and its objective differs from the central criterion of the study.
WeberContinuous location problem that minimizes i d i dist ( x , x i ) ; the solution corresponds to the weighted geometric median and is obtained through the Weiszfeld algorithm [15,16,17].Selected: it produces an interpretable continuous optimum aligned with the minimization of weighted distance (km·students).
AHPIntegrates heterogeneous criteria through pairwise comparisons to derive relative weights and an aggregated score that allows ranking territorial alternatives [22,23].Selected: it allows the explicit and traceable incorporation of environmental safety and territorial compatibility, complementing the geometric optimum of the Weber model.
Table 4. AHP pairwise comparison matrices, derived weights, and consistency ratios.
Table 4. AHP pairwise comparison matrices, derived weights, and consistency ratios.
LevelPairwise Comparison MatrixWeightsCR
Intra-ASE ( C 1 : proximity; C 2 : safety) 1 2 1 / 2 1 w 1 = 0.667 , w 2 = 0.333 0.00
Inter-ASE ( F 1 : proximity; F 2 : safety; F 3 : biomass) 1 1 / 3 1 / 3 3 1 1 3 1 1 w F 1 = 0.143 , w F 2 = 0.429 , w F 3 = 0.428 ≈0
Table 5. Indicators of supply, proxy demand, and ratio R = B / D by ASE.
Table 5. Indicators of supply, proxy demand, and ratio R = B / D by ASE.
ASEMB B min B max D R = B / D
ASE 1329.05296.15279.69312.60162,4340.001823
ASE 4228.64205.78194.34217.21113,6140.001811
ASE 3239.87215.88203.89227.88139,1470.001551
ASE 5215.30193.77183.00204.54139,4560.001389
ASE 2366.84330.16311.81348.50426,4570.000774
Table 6. Key parameters adopted for the illustrative energy potential estimate and their sources in the literature.
Table 6. Key parameters adopted for the illustrative energy potential estimate and their sources in the literature.
Parameter (Notation)Value UsedSource
Total solids (wet basis), T S 0.50 kgTS / kg fresh  [4]
Volatile solids fraction, V S / T S 0.80  [4]
Biogas yield (per volatile solids), Y biogas 200 Nm 3 / tVS  [4,48,49]
Methane yield (BMP, implied), Y CH 4 120 Nm 3 / tVS  [4]
Methane content in biogas, x CH 4 0.60  [46]
Methane lower heating value, L H V CH 4 35.8 MJ / Nm 3  [50]
Electrical efficiency (CHP), η e 0.35  [46,47]
Useful thermal efficiency (CHP), η t 0.45  [46,47]
Table 7. Monthly supply of urban pruning and valorizable biomass by ASE.
Table 7. Monthly supply of urban pruning and valorizable biomass by ASE.
ASEMB B min B max
ASE 1329.05296.15279.69312.60
ASE 2366.84330.16311.81348.50
ASE 3239.87215.88203.89227.88
ASE 4228.64205.78194.34217.21
ASE 5215.30193.77183.00204.53
TOTAL1379.701241.731172.741310.72
Table 8. Results of the intra-ASE AHP. s c o r e internal is dimensionless; C 1 and C 2 are expressed in meters.
Table 8. Results of the intra-ASE AHP. s c o r e internal is dimensionless; C 1 and C 2 are expressed in meters.
ASE Score internal C 1 C 2
ASE 20.932768.091864.08
ASE 50.921919.851303.16
ASE 40.891620.91988.85
ASE 30.881753.311378.93
ASE 10.821598.841365.26
Table 9. Inter-ASE ranking obtained through the final AHP for the five candidates p A S E .
Table 9. Inter-ASE ranking obtained through the final AHP for the five candidates p A S E .
ASE SF 1 prox SF 2 saf SF 3 bio Score final
ASE 20.0001.0001.0000.857
ASE 11.0000.4300.7510.649
ASE 30.8680.4460.1620.384
ASE 50.7250.3590.0000.258
ASE 40.9810.0000.0880.178
Disclaimer/Publisher’s Note: The statements, opinions and data contained in all publications are solely those of the individual author(s) and contributor(s) and not of MDPI and/or the editor(s). MDPI and/or the editor(s) disclaim responsibility for any injury to people or property resulting from any ideas, methods, instructions or products referred to in the content.

Share and Cite

MDPI and ACS Style

Trujillo Ladino, Y.; Rosero Garcia, J.; Galvis, J. GIS-Based Methodologies for the Design of Urban Biomass Energy Generators. Appl. Sci. 2026, 16, 2807. https://doi.org/10.3390/app16062807

AMA Style

Trujillo Ladino Y, Rosero Garcia J, Galvis J. GIS-Based Methodologies for the Design of Urban Biomass Energy Generators. Applied Sciences. 2026; 16(6):2807. https://doi.org/10.3390/app16062807

Chicago/Turabian Style

Trujillo Ladino, Yessica, Javier Rosero Garcia, and Juan Galvis. 2026. "GIS-Based Methodologies for the Design of Urban Biomass Energy Generators" Applied Sciences 16, no. 6: 2807. https://doi.org/10.3390/app16062807

APA Style

Trujillo Ladino, Y., Rosero Garcia, J., & Galvis, J. (2026). GIS-Based Methodologies for the Design of Urban Biomass Energy Generators. Applied Sciences, 16(6), 2807. https://doi.org/10.3390/app16062807

Note that from the first issue of 2016, this journal uses article numbers instead of page numbers. See further details here.

Article Metrics

Back to TopTop