Experimental Evaluation of Pulse Width Effects Under Equal-Dose Pulsed Electric Field Treatment on A375 Cells
Featured Application
Abstract
1. Introduction
2. Materials and Methods
2.1. Cell Culture
2.2. PEF Treatment System
2.3. Equal-Dose Definition and Parameter Settings
2.4. Fluorescence Imaging of Adherent Cells
2.5. Transmission Electron Microscopy (TEM)
2.6. Flow Cytometry Analysis
2.7. Statistical Analysis
3. Results
3.1. Ultrastructural Changes Under Different Pulse Widths
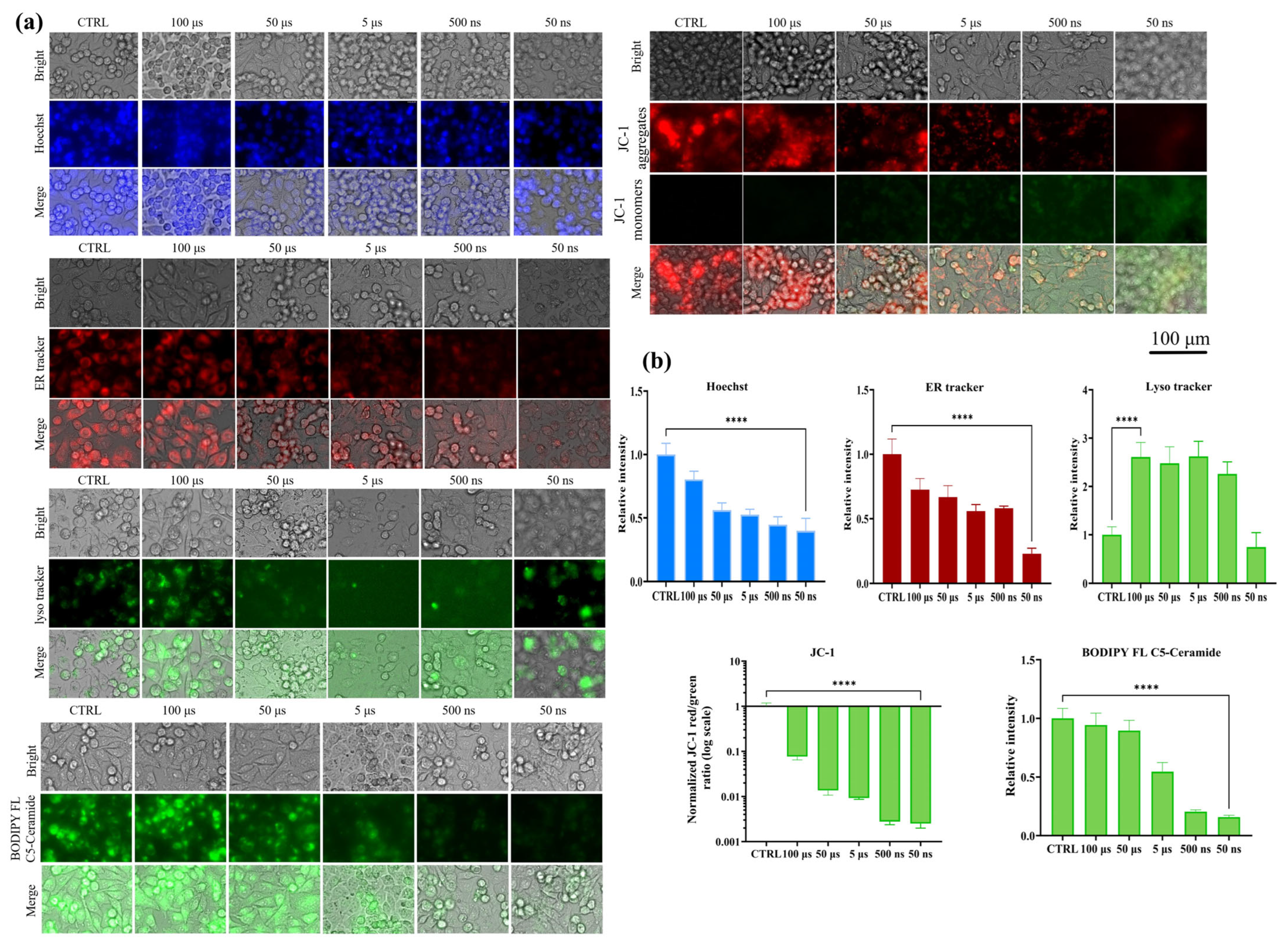
3.2. Fluorescence Responses of Major Organelles Under Different Pulse Widths
3.2.1. Nucleus
3.2.2. Endoplasmic Reticulum
3.2.3. Lysosomes
3.2.4. Mitochondria
3.2.5. Golgi Apparatus
3.3. Flow Cytometric Detection of Apoptosis and Necrosis
4. Discussion
5. Conclusions
Supplementary Materials
Author Contributions
Funding
Institutional Review Board Statement
Informed Consent Statement
Data Availability Statement
Acknowledgments
Conflicts of Interest
References
- Kotnik, T.; Rems, L.; Tarek, M.; Miklavčič, D. Membrane Electroporation and Electropermeabilization: Mechanisms and Models. Annu. Rev. Biophys. 2019, 48, 63–91. [Google Scholar] [CrossRef] [PubMed]
- Kotnik, T.; Miklavčič, D. Theoretical Evaluation of Voltage Inducement on Internal Membranes of Biological Cells Exposed to Electric Fields. Biophys. J. 2006, 90, 480–491. [Google Scholar] [CrossRef] [PubMed]
- Weaver, J.C. Electroporation: A General Phenomenon for Manipulating Cells and Tissues. J. Cell. Biochem. 1993, 51, 426–435. [Google Scholar] [CrossRef] [PubMed]
- Batista Napotnik, T.; Polajžer, T.; Miklavčič, D. Cell Death Due to Electroporation—A Review. Bioelectrochemistry 2021, 141, 107871. [Google Scholar] [CrossRef]
- George, A.K.; Miocinovic, R.; Patel, A.R.; Lomas, D.J.; Correa, A.F.; Chen, D.Y.T.; Rastinehad, A.R.; Schwartz, M.J.; Uchio, E.M.; Sidana, A.; et al. A Description and Safety Overview of Irreversible Electroporation for Prostate Tissue Ablation in Intermediate-Risk Prostate Cancer Patients: Preliminary Results from the PRESERVE Trial. Cancers 2024, 16, 2178. [Google Scholar] [CrossRef]
- Hassany, M.; Mahboub, A.M.; Mostafa, W.; Debian, H.; Shousha, H.I.; El-Serafy, M. Assessment of Efficacy and Safety of Irreversible Electroporation versus TACE for Treatment of Difficult Location Hepatocellular Carcinoma. Egypt. Liver J. 2024, 14, 33. [Google Scholar] [CrossRef]
- Beebe, S.J.; Blackmore, P.F.; White, J.; Joshi, R.P.; Schoenbach, K.H. Nanosecond Pulsed Electric Fields Modulate Cell Function through Intracellular Signal Transduction Mechanisms. Physiol. Meas. 2004, 25, 1077–1093. [Google Scholar] [CrossRef]
- Foster, K.R.; Schwan, H.P. Dielectric Properties of Tissues and Biological Materials: A Critical Review. Crit. Rev. Biomed. Eng. 1989, 17, 25–104. [Google Scholar]
- Asami, K. Characterization of Biological Cells by Dielectric Spectroscopy. J. Non-Cryst. Solids 2002, 305, 268–277. [Google Scholar] [CrossRef]
- Murovec, T.; Sweeney, D.C.; Latouche, E.; Brosseau, C.; Davalos, R.V. Modeling of Transmembrane Potential in Realistic Multicellular Structures before Electroporation. Biophys. J. 2016, 111, 2286–2295. [Google Scholar] [CrossRef]
- Frey, W.; White, J.A.; Price, R.O.; Blackmore, P.F.; Joshi, R.P.; Nuccitelli, R.; Beebe, S.J.; Schoenbach, K.H.; Kolb, J.F. Plasma Membrane Voltage Changes during Nanosecond Pulsed Electric Field Exposure. Biophys. J. 2006, 90, 3608–3615. [Google Scholar] [CrossRef] [PubMed]
- Gul, K.; Mumtaz, S. Nanosecond Pulsed Electric Fields (nsPEFs) for Precision Intracellular Oncotherapy: Recent Advances and Emerging Directions. Int. J. Mol. Sci. 2025, 26, 11268. [Google Scholar] [CrossRef]
- Merla, C.; Pakhomov, A.G.; Semenov, I.; Vernier, P.T. Frequency Spectrum of Induced Transmembrane Potential and Permeabilization Efficacy of Bipolar Electric Pulses. Biochim. Et Biophys. Acta (BBA)—Biomembr. 2017, 1859, 1282–1290. [Google Scholar] [CrossRef]
- Chopinet, L.; Rols, M.-P. Nanosecond Electric Pulses: A Mini-Review of the Present State of the Art. Bioelectrochemistry 2015, 103, 2–6. [Google Scholar] [CrossRef] [PubMed]
- Vernier, P.T.; Sun, Y.; Gundersen, M.A. Nanoelectropulse-Driven Membrane Perturbation and Small Molecule Permeabilization. BMC Cell Biol. 2006, 7, 37. [Google Scholar] [CrossRef]
- Batista Napotnik, T.; Reberšek, M.; Vernier, P.T.; Mali, B.; Miklavčič, D. Effects of High Voltage Nanosecond Electric Pulses on Eukaryotic Cells (In Vitro): A Systematic Review. Bioelectrochemistry 2016, 110, 1–12. [Google Scholar] [CrossRef]
- Cemazar, M.; Sersa, G.; Frey, W.; Miklavcic, D.; Teissié, J. Recommendations and Requirements for Reporting on Applications of Electric Pulse Delivery for Electroporation of Biological Samples. Bioelectrochemistry 2018, 122, 69–76. [Google Scholar] [CrossRef]
- Aycock, K.N.; Davalos, R.V. Irreversible Electroporation: Background, Theory, and Review of Recent Developments in Clinical Oncology. Bioelectricity 2019, 1, 214–234. [Google Scholar] [CrossRef]
- Buchmann, L.; Böcker, L.; Frey, W.; Haberkorn, I.; Nyffeler, M.; Mathys, A. Energy Input Assessment for Nanosecond Pulsed Electric Field Processing and Its Application in a Case Study with Chlorella vulgaris. Innov. Food Sci. Emerg. Technol. 2018, 47, 445–453. [Google Scholar] [CrossRef]
- Potočnik, T.; Maček Lebar, A.; Kos, Š.; Reberšek, M.; Pirc, E.; Serša, G.; Miklavčič, D. Effect of Experimental Electrical and Biological Parameters on Gene Transfer by Electroporation: A Systematic Review and Meta-Analysis. Pharmaceutics 2022, 14, 2700. [Google Scholar] [CrossRef]
- Jacobs, E.J.; Arroyo, J.P.; Powar, M.; Santos, P.P.; Allen, I.; Davalos, R. Power-Driven Electroporation Is Predictive of Treatment Outcomes in a Conductivity-Independent Manner. BME Front. 2025, 6, 0169. [Google Scholar] [CrossRef] [PubMed]
- Scuderi, M.; Dermol-Černe, J.; Amaral da Silva, C.; Muralidharan, A.; Boukany, P.E.; Rems, L. Models of Electroporation and the Associated Transmembrane Molecular Transport Should Be Revisited. Bioelectrochemistry 2022, 147, 108216. [Google Scholar] [CrossRef] [PubMed]
- Wu, F.; Yao, C.; Chen, Y.; Liang, Y.; Dong, S.; Wang, H. All-Solid-State Ultrashort Pulse Generator by Capacitive Chopping Circuit. IEEE Trans. Power Electron. 2023, 38, 9897–9906. [Google Scholar] [CrossRef]
- Wu, F.; Zhao, L.; Dong, S.; Zhou, X.; Zeng, W.; Yao, C.; Yu, L. Magnetic Coupling Resonant-Based Air-Isolated Module for High Voltage Pulse Generators. IEEE Trans. Ind. Electron. 2022, 70, 2431–2439. [Google Scholar] [CrossRef]
- Yao, C.; Ning, J.; Liu, H.; Lv, Y.; Zhao, Y.; Dong, S. Nanosecond Pulses Targeting Intracellular Ablation Increase Destruction of Tumor Cells with Irregular Morphology. Bioelectrochemistry 2020, 132, 107432. [Google Scholar] [CrossRef]
- Schoenbach, K.H.; Beebe, S.J.; Buescher, E.S. Intracellular Effect of Ultrashort Electrical Pulses. Bioelectromagnetics 2001, 22, 440–448. [Google Scholar] [CrossRef]
- Schoenbach, K.H. From the Basic Science of Biological Effects of Ultrashort Electrical Pulses to Medical Therapies. Bioelectromagnetics 2018, 39, 257–276. [Google Scholar] [CrossRef]
- Furumoto, Y.; Sato, D.; Teranishi, K.; Shimomura, N.; Hamada, Y.; Miyake, M.; Oyadomari, S. Activation of Endoplasmic Reticulum Stress Response by Applying of Nanosecond Pulsed Electric Fields for Medical Application. In Proceedings of the 2018 IEEE International Power Modulator and High Voltage Conference (IPMHVC), Jackson, WY, USA, 3–7 June 2018; pp. 456–460. [Google Scholar]
- Hamada, Y.; Furumoto, Y.; Izutani, A.; Taniuchi, S.; Miyake, M.; Oyadomari, M.; Teranishi, K.; Shimomura, N.; Oyadomari, S. Nanosecond Pulsed Electric Fields Induce the Integrated Stress Response via Reactive Oxygen Species-Mediated Heme-Regulated Inhibitor (HRI) Activation. PLoS ONE 2020, 15, e0229948. [Google Scholar] [CrossRef]
- Thompson, G.L.; Beier, H.T.; Ibey, B.L. Tracking Lysosome Migration Within Chinese Hamster Ovary (CHO) Cells Following Exposure to Nanosecond Pulsed Electric Fields. Bioengineering 2018, 5, 103. [Google Scholar] [CrossRef]
- Beebe, S.J.; Chen, Y.J.; Sain, N.M.; Schoenbach, K.H.; Xiao, S. Transient Features in Nanosecond Pulsed Electric Fields Differentially Modulate Mitochondria and Viability. PLoS ONE 2012, 7, e51349. [Google Scholar] [CrossRef]
- Wu, F.; Li, L.; Chen, K.; Kou, H.; Mao, Y.; Liang, R.; Liu, H.; Yao, C. Statistical Property of Absorbed Energy in Monolayer Cell Collectives with Porous Dielectric Structure during Irreversible Electroporation Therapy. Appl. Phys. Lett. 2024, 125, 134103. [Google Scholar] [CrossRef]
- Wu, F.; Kou, H.; Chen, K.; Li, L.; Wang, S.; Liang, R.; Lei, Y.; Chen, Y.; Liu, H.; Yao, C. Gamma-Distributed Energy Heterogeneity Modulates Pulsed Electric Field Ablation Efficacy in Millimeter-Scale Multicellular Monolayers. Appl. Phys. Lett. 2025, 127, 063705. [Google Scholar] [CrossRef]
- Bendiske, J.; Bahr, B.A. Lysosomal Activation Is a Compensatory Response Against Protein Accumulation and Associated Synaptopathogenesis—An Approach for Slowing Alzheimer Disease? J. Neuropathol. Exp. Neurol. 2003, 62, 451–463. [Google Scholar] [CrossRef]
- Napotnik, T.B.; Wu, Y.-H.; Gundersen, M.A.; Miklavčič, D.; Vernier, P.T. Nanosecond Electric Pulses Cause Mitochondrial Membrane Permeabilization in Jurkat Cells. Bioelectromagnetics 2012, 33, 257–264. [Google Scholar] [CrossRef]
- Barzinmehr, H.; Ramezanpour, S.; Shiri, P.; Ahadi, E.M.; Mohammadi, S.; Yazdian, F.; Tavatoni, P. A Review of Fluorescent Peptide-Based Chemosensors with Selectivity for Metal Ions. Coord. Chem. Rev. 2024, 518, 216055. [Google Scholar] [CrossRef]
- Zheng, X.; Cheng, W.; Ji, C.; Zhang, J.; Yin, M. Detection of Metal Ions in Biological Systems: A Review. Rev. Anal. Chem. 2020, 39, 231–246. [Google Scholar] [CrossRef]




| No. | Experimental Setup | Cell State | Electrode Configuration | Pulse Width (tp) | Electric Field Strength (E, kV/cm) | Number of Pulses (N) | Frequency (Hz) | Specific Energy (J/mL) |
|---|---|---|---|---|---|---|---|---|
| 1 | Fluorescence imaging | Adherent | Parallel-plate electrodes | 50 ns | 20.0 | 600 | 1 | — |
| 2 | Fluorescence imaging | Adherent | Parallel-plate electrodes | 500 ns | 6.32 | |||
| 3 | Fluorescence imaging | Adherent | Parallel-plate electrodes | 5 μs | 2.00 | |||
| 4 | Fluorescence imaging | Adherent | Parallel-plate electrodes | 50 μs | 0.63 | |||
| 5 | Fluorescence imaging | Adherent | Parallel-plate electrodes | 100 μs | 0.45 | |||
| 6 | TEM/Flow cytometry | Suspended | Cuvette electrode | 50 ns | 20.0 | 200 | 1 | 40 |
| 7 | TEM/Flow cytometry | Suspended | Cuvette electrode | 500 ns | 6.32 | |||
| 8 | TEM/Flow cytometry | Suspended | Cuvette electrode | 5 μs | 2.00 | |||
| 9 | TEM/Flow cytometry | Suspended | Cuvette electrode | 50 μs | 0.63 | |||
| 10 | TEM/Flow cytometry | Suspended | Cuvette electrode | 100 μs | 0.45 |
Disclaimer/Publisher’s Note: The statements, opinions and data contained in all publications are solely those of the individual author(s) and contributor(s) and not of MDPI and/or the editor(s). MDPI and/or the editor(s) disclaim responsibility for any injury to people or property resulting from any ideas, methods, instructions or products referred to in the content. |
© 2026 by the authors. Licensee MDPI, Basel, Switzerland. This article is an open access article distributed under the terms and conditions of the Creative Commons Attribution (CC BY) license.
Share and Cite
Kou, H.; Wu, F.; Chen, K.; Wang, S.; Liang, R.; Yao, C. Experimental Evaluation of Pulse Width Effects Under Equal-Dose Pulsed Electric Field Treatment on A375 Cells. Appl. Sci. 2026, 16, 1086. https://doi.org/10.3390/app16021086
Kou H, Wu F, Chen K, Wang S, Liang R, Yao C. Experimental Evaluation of Pulse Width Effects Under Equal-Dose Pulsed Electric Field Treatment on A375 Cells. Applied Sciences. 2026; 16(2):1086. https://doi.org/10.3390/app16021086
Chicago/Turabian StyleKou, Hongyu, Feiyu Wu, Kai Chen, Shupeng Wang, Runze Liang, and Chenguo Yao. 2026. "Experimental Evaluation of Pulse Width Effects Under Equal-Dose Pulsed Electric Field Treatment on A375 Cells" Applied Sciences 16, no. 2: 1086. https://doi.org/10.3390/app16021086
APA StyleKou, H., Wu, F., Chen, K., Wang, S., Liang, R., & Yao, C. (2026). Experimental Evaluation of Pulse Width Effects Under Equal-Dose Pulsed Electric Field Treatment on A375 Cells. Applied Sciences, 16(2), 1086. https://doi.org/10.3390/app16021086

