Research Progress on Machine Learning Prediction of Compressive Strength of Nano-Modified Concrete
Abstract
1. Introduction
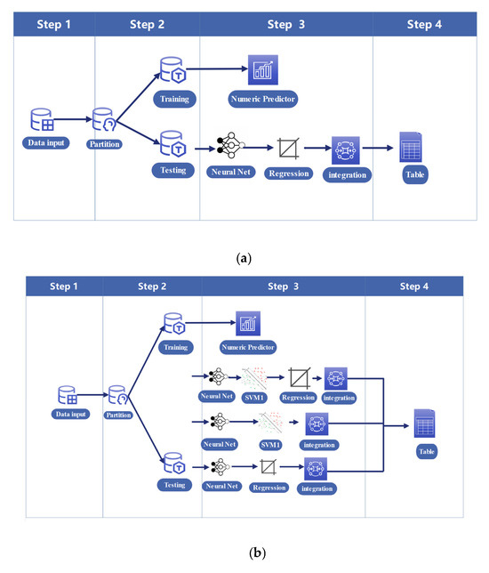
2. Conventional Process of Machine Learning
- (1)
- In the data collection phase, data quality checks ensure data integrity by addressing missing values, outliers, and duplicates. Missing values can be removed or imputed using statistical methods; extreme outliers may be excluded if they significantly impact results. Data are partitioned into training, validation, and testing sets to facilitate effective model training, tuning, and evaluation. For certain cases, specific values such as 0 or −1 can be used to fill missing values.
- (2)
- In the model establishment phase, ML algorithms are chosen based on problem type and data. Common algorithms include supervised, unsupervised, and reinforcement learning. Model structure and parameters are defined, and the model is trained to minimize loss. Feature selection narrows down the feature set for high-precision and actionable insights. Classic feature selection methods include genetic algorithms, evolutionary algorithms like particle swarm optimization, and stochastic methods like Monte Carlo.
- (3)
- The final step involves interpreting, testing, and evaluating the model. Model evaluation in ML is the process of measuring and analyzing the performance of the trained model. It aims to assess the model’s performance and accuracy in solving problems and provides metrics to evaluate its performance. Model evaluation measures performance using metrics like root mean square (RMSE), mean absolute error (MAE), mean absolute percentage (MAPE), and correlation coefficient (R2) on the testing set to assess accuracy and problem-solving capabilities.
3. Common Algorithms for Machine Learning
3.1. Artificial Neural Networks (ANNs)
3.2. K-Nearest Neighbor (KNN)
3.3. Decision Tree (DT)
- Limit the depth of the tree (e.g., using max_depth) to avoid overly complex models;
- Set minimum samples for splitting and leaf nodes (e.g., min_samples_split and min_samples_leaf) to prevent overly fine splits;
- Control the maximum number of leaf nodes (max_leaf_nodes) to restrict tree size;
- Apply pruning techniques (such as setting ccp_alpha for cost complexity pruning) to remove redundant branches;
- Use ensemble methods (like Random Forest and Gradient Boosting Trees) to reduce variance and improve generalization;
- Clean the data and select relevant features to eliminate noise and reduce the risk of overfitting;
- Increase the amount of training data or use cross-validation to enhance model robustness and generalization ability.
3.4. Random Forest (RF)
3.5. Support Vector Machine (SVM)
3.6. Gene Expression Programming (GEP)
4. The Application of Machine Learning in Nano-Modified Concrete
4.1. Artificial Neural Network (ANN) Algorithm
4.2. Support Vector Machine (SVM) Algorithm
4.3. Decision Tree (DT) Algorithm
4.4. Random Forest (RF) Algorithm
4.5. Gene Expression Programming (GEP) Algorithm
5. Conclusions and Outlook
- Models for predicting the compressive strength of nano-modified concrete usually use a combination of integrated ML models such as neural network, SVM, DT, RF, etc. As far as individual models are concerned, ANNs have the best generalization ability.
- The compressive strength of concrete is mainly affected by two factors: water-cement ratio and age, and nano-modified concrete is also affected by the amount of nanomaterials due to their incorporation, which reduces the effectiveness above a certain threshold, and we found that the dataset used significantly affects the identification of the most critical factors for compressive strength.
- The selection of algorithmic models varies with the size of data. In summary, it is found DT and RF, SVM, and KNN are usually used when the database size is small; neural network is often used in medium-sized databases; and Gradient Boosting tree (GBT), deep learning (DL) stochastic gradient descent (SGD) are often used when the data size is large.
- Optimized Mix Design: ML can process large amounts of data, thus quickly identifying the optimal formulation of nanomaterial additives. By analyzing historical data and experimental results, ML models can predict how different types and dosages of nanomaterials affect the compressive strength of concrete. This will greatly reduce trial and error time and costs, accelerating the development process of new materials.
- Multi-objective optimization: According to the specific needs of the project and environmental conditions, when multiple objectives cannot reach the optimal solution at the same time, the use of genetic algorithms, particle swarm optimization, and other algorithms may figure out the best compromise among multiple objectives, such as enhanced compressive strength while achieving the least cost and so on.
- Quality control and performance prediction: ML models can accurately predict the long-term performance of concrete under different environmental conditions, such as durability and compressive strength. By monitoring the state of concrete and environmental conditions in real time, ML can help adjust the construction process to changing conditions promptly.
- Sustainability and environmental impact assessment: ML is instrumental in evaluating and optimizing the environmental footprint of nano-modified concrete. Analyzing life cycle costs and carbon footprints, can help develop more sustainable building materials and reduce waste generation and energy consumption.
Funding
Data Availability Statement
Conflicts of Interest
References
- Bishara, D.; Xie, Y.; Liu, W.K.; Li, S. A state-of-the-art review on machine learning-based multiscale modeling, simulation, homogenization and design of materials. Arch. Comput. Methods Eng. 2023, 30, 191–222. [Google Scholar] [CrossRef]
- Tapeh, A.T.G.; Naser, M.Z. Artificial intelligence, machine learning, and deep learning in structural engineering: A scientometrics review of trends and best practices. Arch. Comput. Methods Eng. 2023, 30, 115–159. [Google Scholar] [CrossRef]
- Tumrate, C.S.; Saini, D.K.; Gupta, P.; Mishra, D. Evolutionary Computation Modelling for Structural Health Monitoring of Critical Infrastructure. Arch. Comput. Methods Eng. 2023, 30, 1479–1493. [Google Scholar] [CrossRef]
- Kumar, S.; Gopi, T.; Harikeerthana, N.; Gupta, M.K.; Gaur, V.; Krolczyk, G.M.; Wu, C. Machine learning techniques in additive manufacturing: A state of the art review on design, processes and production control. J. Intell. Manuf. 2023, 34, 21–55. [Google Scholar] [CrossRef]
- Vajire, S.L.; Singh, A.P.; Saini, D.K.; Mukhopadhyay, A.K.; Singh, K.; Mishra, D. Novel machine learning-based prediction approach for nanoindentation load-deformation in a thin film: Applications to electronic industries. Comput. Ind. Eng. 2022, 174, 108824. [Google Scholar] [CrossRef]
- Tumrate, C.S.; Chowdhury, S.R.; Mishra, D. Development of Regression Model to Predicting Yield Strength for Different Steel Grades. IOP Conf. Ser. Earth Environ. 2021, 796, 012033. [Google Scholar] [CrossRef]
- Naderpour, H.; Rafiean, A.H.; Fakharian, P. Compressive strength prediction of environmentally friendly concrete using artificial neural networks. J. Build. Eng. 2018, 16, 213–219. [Google Scholar] [CrossRef]
- Deng, F.; He, Y.; Zhou, S.; Yu, Y.; Cheng, H.; Wu, X. Compressive strength prediction of recycled concrete based on deep learning. Constr. Build. Mater. 2018, 175, 562–569. [Google Scholar] [CrossRef]
- Getahun, M.A.; Shitote, S.M.; Gariy, Z.C.A. Artificial neural network based modelling approach for strength prediction of concrete incorporating agricultural and construction wastes. Constr. Build. Mater. 2018, 190, 517–525. [Google Scholar] [CrossRef]
- Nguyen, T.; Kashani, A.; Ngo, T.; Bordas, S. Deep neural network with high-order neuron for the prediction of foamed concrete strength. Comput. Aided Civ. Infrastruct. Eng. 2019, 34, 316–332. [Google Scholar] [CrossRef]
- Nunez, I.; Marani, A.; Flah, M.; Nehdi, M.L. Estimating compressive strength of modern concrete mixtures using computational intelligence: A systematic review. Constr. Build. Mater. 2021, 310, 125279. [Google Scholar] [CrossRef]
- Shi, T.; Liu, Y.; Zhao, X.; Wang, J.; Zhao, Z.; Corr, D.J.; Shah, S.P. Study on mechanical properties of the interfacial transition zone in carbon nanofiber-reinforced cement mortar based on the PeakForce tapping mode of atomic force microscope. J. Build. Eng. 2022, 61, 105248. [Google Scholar] [CrossRef]
- Quercia, G.; Brouwers, H.J.H. Application of nano-silica (nS) in concrete mixtures. In Proceedings of the 8th fib PhD Symposium, Kgs, Lyngby, Denmark, 20–23 June 2010; pp. 431–436. [Google Scholar]
- Rashid, A.B.; Haque, M.; Islam, S.M.M.; Labib, K.R.U. Nanotechnology-enhanced fiber-reinforced polymer composites: Recent advancements on processing techniques and applications. Heliyon 2024, 10, e24692. [Google Scholar] [CrossRef] [PubMed]
- Zhu, W.; Bartos, P.J.M.; Porro, A. Application of nanotechnology in construction: Summary of a State-of-the-art Report. Mater. Struct. 2004, 37, 649–658. [Google Scholar] [CrossRef]
- Han, B.; Ding, S.; Wang, J.; Ou, J.; Han, B.; Ding, S.; Wang, J.; Ou, J. Current Progress of Nano-Engineered Cementitious Composites. In Nano-Engineered Cementitious Composites; Springer: Singapore, 2019; pp. 97–398. [Google Scholar]
- Han, B.; Zhang, L.; Zeng, S.; Dong, S.; Yu, X.; Yang, R.; Ou, J. Nano-core effect in nano-engineered cementitious composites. Compos. Part A Appl. Sci. Manuf. 2017, 95, 100–109. [Google Scholar] [CrossRef]
- Sobolev, K.; Shah, S.P. Nanotechnology in Construction: Proceedings of NICOM5; Springer: Berlin/Heidelberg, Germany, 2015. [Google Scholar]
- Jayapalan, A.R.; Lee, B.Y.; Kurtis, K.E. Can nanotechnology be ‘green’? Comparing efficacy of nano and microparticles in cementitious materials. Cem. Concr. Compos. 2013, 36, 16–24. [Google Scholar] [CrossRef]
- Chen, X.; Ai, Y.; Wu, Q.; Cheng, S.; Wei, Y.; Xu, X.; Fan, T. Potential use of nano calcium carbonate in polypropylene fiber reinforced recycled aggregate concrete: Microstructures and properties evaluation. Constr. Build. Mater. 2023, 400, 132871. [Google Scholar] [CrossRef]
- Mughees, A.; Sharma, A.; Ansari, S.S.; Ibrahim, S. Prediction of the compressive strength of nano-titanium based concrete composites using machine learning. Mater. Today Proc. 2023, in press. [Google Scholar] [CrossRef]
- Zaman, A.; Alyami, M.; Shah, S.; Rehman, M.F.; Hakeem, I.Y.; Farooq, F. Forecasting the strength of micro/nano silica in cementitious matrix by machine learning approaches. Mater. Today Commun. 2023, 37, 107066. [Google Scholar] [CrossRef]
- Jiao, H.; Wang, Y.; Li, L.; Arif, K.; Farooq, F.; Alaskar, A. A novel approach in forecasting compressive strength of concrete with carbon nanotubes as nanomaterials. Mater. Today Commun. 2023, 35, 106335. [Google Scholar] [CrossRef]
- Murad, Y. Compressive strength prediction for concrete modified with nanomaterials. Case Stud. Constr. Mater. 2021, 15, e00660. [Google Scholar] [CrossRef]
- Emamian, S.A.; Eskandari-Naddaf, H. Effect of porosity on predicting compressive and flexural strength of cement mortar containing micro and nano-silica by ANN and GEP. Constr. Build. Mater. 2019, 218, 8–27. [Google Scholar] [CrossRef]
- Emamian, S.A.; Eskandari-Naddaf, H. Genetic programming based formulation for compressive and flexural strength of cement mortar containing nano and micro silica after freeze and thaw cycles. Constr. Build. Mater. 2020, 241, 118027. [Google Scholar] [CrossRef]
- El-Sayed, A.A.; Fathy, I.N.; Tayeh, B.A.; Almeshal, I. Using artificial neural networks for predicting mechanical and radiation shielding properties of different nano-concretes exposed to elevated temperature. Constr. Build. Mater. 2022, 324, 126663. [Google Scholar] [CrossRef]
- Albaijan, I.; Fakhri, D.; Mohammed, A.H.; Mahmoodzadeh, A.; Ibrahim, H.H.; Elhag, A.B.; Rashidi, S. Several machine learning models to estimate the effect of an acid environment on the effective fracture toughness of normal and reinforced concrete. Theor. Appl. Fract. Mech. 2023, 126, 103999. [Google Scholar] [CrossRef]
- Fakhri, D.; Mahmoodzadeh, A.; Mohammed, A.H.; Khodayari, A.; Ibrahim, H.H.; Rashidi, S.; Karim, S.H.T. Forecasting failure load of Sandstone under different Freezing-Thawing cycles using Gaussian process regression method and grey wolf optimization algorithm. Theor. Appl. Fract. Mech. 2023, 125, 103876. [Google Scholar] [CrossRef]
- Li, R.; Wu, X.; Tian, H.; Yu, N.; Wang, C. Hybrid memetic pretrained factor analysis-based deep belief networks for transient electromagnetic inversion. IEEE Trans. Geosci. Remote Sens. 2022, 60, 1–20. [Google Scholar] [CrossRef]
- Mahmoodzadeh, A.; Fakhri, D.; Mohammed, A.H.; Mohammed, A.S.; Ibrahim, H.H.; Rashidi, S. Estimating the effective fracture toughness of a variety of materials using several machine learning models. Eng. Fract. Mech. 2023, 286, 109321. [Google Scholar] [CrossRef]
- Mahmoodzadeh, A.; Nejati, H.R.; Mohammadi, M.; Ibrahim, H.H.; Khishe, M.; Rashidi, S.; Ali, H.F.H. Prediction of Mode-I rock fracture toughness using support vector regression with metaheuristic optimization algorithms. Eng. Fract. Mech. 2022, 264, 108334. [Google Scholar] [CrossRef]
- Salehi, H.; Burgueño, R. Emerging artificial intelligence methods in structural engineering. Eng. Struct. 2018, 171, 170–189. [Google Scholar] [CrossRef]
- Dantas, A.T.A.; Leite, M.B.; de Jesus Nagahama, K. Prediction of compressive strength of concrete containing construction and demolition waste using artificial neural networks. Constr. Build. Mater. 2013, 38, 717–722. [Google Scholar] [CrossRef]
- Chou, J.S.; Chiu, C.K.; Farfoura, M.; Al-Taharwa, I. Optimizing the prediction accuracy of concrete compressive strength based on a comparison of data-mining techniques. J. Comput. Civil. Eng. 2011, 25, 242–253. [Google Scholar] [CrossRef]
- Chou, J.S.; Tsai, C.F.; Pham, A.D.; Lu, Y.-H. Machine learning in concrete strength simulations: Multi-nation data analytics. Constr. Build. Mater. 2014, 73, 771–780. [Google Scholar] [CrossRef]
- Mustapha, R.; Mohamed, E.A. High-performance concrete compressive strength prediction based weighted support vector machines. Int. J. Eng. Res. Appl. 2017, 7, 68–75. [Google Scholar] [CrossRef]
- Pham, A.D.; Hoang, N.D.; Nguyen, Q.T. Predicting compressive strength of high-performance concrete using metaheuristic-optimized least squares support vector regression. J. Comput. Civil. Eng. 2016, 30, 06015002. [Google Scholar] [CrossRef]
- Ashrafian, A.; Amiri, M.J.T.; Rezaie-Balf, M.; Ozbakkaloglu, T.; Lotfi-Omran, O. Prediction of compressive strength and ultrasonic pulse velocity of fiber reinforced concrete incorporating nano silica using heuristic regression methods. Constr. Build. Mater. 2018, 190, 479–494. [Google Scholar] [CrossRef]
- Lin, C.J.; Wu, N.J. An ANN model for predicting the compressive strength of concrete. Appl. Sci. 2021, 11, 3798. [Google Scholar] [CrossRef]
- Ahmad, M.; Al Mehedi, M.A.; Yazdan, M.M.S.; Kumar, R. Development of machine learning flood model using artificial neural network (ANN) at Var River. Liquids 2022, 2, 147–160. [Google Scholar] [CrossRef]
- Charbuty, B.; Abdulazeez, A. Classification based on machine learning decision tree algorithm. Appl. Sci. Technol. Dyn. 2021, 2, 20–28. [Google Scholar] [CrossRef]
- Wen, X.; Li, D.Y. Attribute-weighted ML-KNN method. J. Shandong Univ. 2024, 59, 107–117. [Google Scholar]
- Zhang, S.; Li, X.; Zong, M.; Zhu, X.; Cheng, D. Learning k for KNN classification. ACM Trans. Intell. Syst. Technol. 2017, 8, 43. [Google Scholar]
- Han, Q.; Gui, C.; Xu, J.; Lacidogna, G. Generalized method to predict the compressive strength of high-performance concrete by improved random forest algorithm. Constr. Build. Mater. 2019, 226, 734–742. [Google Scholar] [CrossRef]
- Gupta, S.M. Support vector machines based modelling of concrete strength. Int. J. Intel. Technol. 2007, 3, 12–18. [Google Scholar]
- Kumar, A.; Arora, H.C.; Kapoor, N.R.; Mohammed, M.A.; Kumar, K.; Majumdar, A.; Thinnukool, O. Compressive strength prediction of lightweight concrete: Machine learning models. Sustainability 2022, 14, 2404. [Google Scholar] [CrossRef]
- Azimi-Pour, M.; Eskandari-Naddaf, H.; Pakzad, A. Linear and non-linear SVM prediction for fresh properties and compressive strength of high volume fly ash self-compacting concrete. Constr. Build. Mater. 2020, 230, 117021. [Google Scholar] [CrossRef]
- Ling, H.; Qian, C.; Kang, W.; Liang, C.Y.; Chen, H.C. Combination of Support Vector Machine and K-Fold cross validation to predict compressive strength of concrete in marine environment. Constr. Build. Mater. 2019, 206, 355–363. [Google Scholar] [CrossRef]
- Chu, H.H.; Khan, M.A.; Javed, M.; Zafar, A.; Khan, M.I.; Alabduljabbar, H.; Qayyum, S. Sustainable use of fly-ash: Use of gene-expression programming (GEP) and multi-expression programming (MEP) for forecasting the compressive strength geopolymer concrete. Ain Shams Eng. J. 2021, 12, 3603–3617. [Google Scholar] [CrossRef]
- Al-ashem, M.N.; Amin, M.N.; Raheel, M.; Khan, K.; Alkadhim, H.A.; Imran, M.; Ullah, S.; Iqbal, M. Predicting the compressive strength of concrete containing fly ash and rice husk ash using ANN and GEP models. Materials 2022, 15, 7713. [Google Scholar] [CrossRef]
- Muliauwan, H.N.; Prayogo, D.; Gaby, G.; Harsono, K. Prediction of concrete compressive strength using artificial intelligence methods. J. Phys. Conf. Ser. 2020, 1625, 012018. [Google Scholar] [CrossRef]
- Tanyildizi, H. Prediction of compressive strength of nano-silica modified engineering cementitious composites exposed to high temperatures using hybrid deep learning models. Expert Syst. Appl. 2024, 241, 122474. [Google Scholar] [CrossRef]
- Kooshkaki, A.; Eskandari-Naddaf, H. Effect of porosity on predicting compressive and flexural strength of cement mortar containing micro and nano-silica by multi-objective ANN modeling. Constr. Build. Mater. 2019, 212, 176–191. [Google Scholar] [CrossRef]
- Khan, K.; Johari, M.A.M.; Amin, M.N.; Khan, M.I.; Iqbal, M. Optimization of colloidal nano-silica based cementitious mortar composites using RSM and ANN approaches. Results Eng. 2023, 20, 101390. [Google Scholar] [CrossRef]
- Maherian, M.F.; Baran, S.; Bicakci, S.N. Machine learning-based prediction of compressive strength of concrete incorporating nano-silica. Comput. Concr. 2022, 29, 459–467. [Google Scholar]
- Shahab, Z.; Anwar, W.; Alyami, M.; Hammad, A.W.; Alabduljabbar, H.; Nawaz, R.; Javed, M.F. Experimental investigation and predictive modeling of compressive strength and electrical resistivity of graphene nanoplatelets modified concrete. Mater. Today Commun. 2024, 38, 107639. [Google Scholar] [CrossRef]
- Garg, A.; Aggarwal, P.; Aggarwal, Y.; Belarbi, M.O.; Chalak, H.D.; Tounsi, A.; Gulia, R. Machine learning models for predicting the compressive strength of concrete containing nano silica. Comput. Concr. 2022, 30, 33. [Google Scholar]
- Liu, G.; Zhao, H.; Amin, M.N.; Zaman, A.; Hassan, A.M.; Ali, M.; Rehman, M.F. Strength predictive models of cementitious matrix by hybrid intrusion of nano and micro silica: Hyper-tuning with ensemble approaches. J. Mater. Res. Technol. 2023, 26, 1808–1832. [Google Scholar] [CrossRef]
- Rezaei, F.; Memarzadeh, A.; Davoodi, M.R.; Dashab, M.-A.; Nematzadeh, M. Mechanical features and durability of concrete incorporating recycled coarse aggregate and nano-silica: Experimental study, prediction, and optimization. J. Build. Eng. 2023, 73, 106715. [Google Scholar] [CrossRef]
- Shahmansouri, A.A.; Bengar, H.A.; Ghanbari, S. Compressive strength prediction of eco-efficient GGBS-based geopolymer concrete using GEP method. J. Build. Eng. 2020, 31, 10132. [Google Scholar] [CrossRef]












| Nano Additive | Typical Dosage Range | Main Effects | Notes/Findings | Key References |
|---|---|---|---|---|
| Nano-silica (NS) | 0–1.5% | Fills pores, accelerates hydration, improves compressive strength | Most studied; optimum ~1%; improves C–S–H formation | [13,18,19,22] |
| Carbon nanotubes (CNTs) | 0.05–0.2% | Bridges micro-cracks, enhances toughness | High strength; dispersion is challenging | [23,24] |
| Nano-alumina | 0.5–2% | Accelerates early hydration, improves early strength | Works well with supplementary cementitious materials (SCMs) | [17,25] |
| Nano-clay | ~1% | Refines pore structure, reduces permeability | Synergistic effects with NS | [14,20] |
| Nano-CaCO3 | 1–3% | Provides nucleation sites, enhances early hydration and strength | Good for early-age performance; improves workability | [20,26] |
| Nano-Fe2O3 | 0.5–1% | Reduces pores, enhances chloride resistance | Less commonly used in strength prediction | [17,20] |
| Nano-TiO2 | 0.5–2% | Enhances compressive strength and durability; provides photocatalytic properties | Often used in combination with ML models; effective under UV exposure | [21,22,27] |
| ML Method | Input | Dataset Size | Best R2/MAE | Key References |
|---|---|---|---|---|
| ANN | Nano-SiO2 dosage, W/C, curing time | 0–1030 | R2 = 0.94, MAE = 1.2 MPa | [21,22,52] |
| SVM | Cement, aggregate, nano-additives, age | 100–500 | R2 = 0.88–0.92 | [24,31,38] |
| RF | Similarly to SVM + feature importance | 1000+ | R2 = 0.93–0.97 | [22,23] |
| GEP | CNT, NS, NC, MS, porosity | 200–500 | Good trend fitting, empirical expression | [24,26] |
| KNN | Nano-SiO2 %, specific surface area | <500 | MAE = 2.8 MPa (k = 5) | [42] |
| DT | Nano-CaCO3 dosage, temperature | Varies | R2 = 0.72–0.89 | [23,53] |
Disclaimer/Publisher’s Note: The statements, opinions and data contained in all publications are solely those of the individual author(s) and contributor(s) and not of MDPI and/or the editor(s). MDPI and/or the editor(s) disclaim responsibility for any injury to people or property resulting from any ideas, methods, instructions or products referred to in the content. |
© 2025 by the authors. Licensee MDPI, Basel, Switzerland. This article is an open access article distributed under the terms and conditions of the Creative Commons Attribution (CC BY) license (https://creativecommons.org/licenses/by/4.0/).
Share and Cite
Fan, R.; Tian, A.; Li, Y.; Gu, Y.; Wei, Z. Research Progress on Machine Learning Prediction of Compressive Strength of Nano-Modified Concrete. Appl. Sci. 2025, 15, 4733. https://doi.org/10.3390/app15094733
Fan R, Tian A, Li Y, Gu Y, Wei Z. Research Progress on Machine Learning Prediction of Compressive Strength of Nano-Modified Concrete. Applied Sciences. 2025; 15(9):4733. https://doi.org/10.3390/app15094733
Chicago/Turabian StyleFan, Ruyan, Ankang Tian, Yikun Li, Yue Gu, and Zhenhua Wei. 2025. "Research Progress on Machine Learning Prediction of Compressive Strength of Nano-Modified Concrete" Applied Sciences 15, no. 9: 4733. https://doi.org/10.3390/app15094733
APA StyleFan, R., Tian, A., Li, Y., Gu, Y., & Wei, Z. (2025). Research Progress on Machine Learning Prediction of Compressive Strength of Nano-Modified Concrete. Applied Sciences, 15(9), 4733. https://doi.org/10.3390/app15094733

