Validation of the Developed Psychoacoustic Model for Sound Quality Valuation of Washing Machines
Abstract
Featured Application
Abstract
1. Introduction
2. Materials and Methods
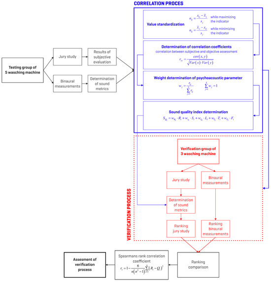
2.1. Description of the Validation Process
2.2. Recording the Sound of Washing Machines and Their Evaluation
2.3. Determination of Sound Metrics
2.4. Application of the Developed Psychoacoustics Model
2.5. Subjective Evaluation
2.6. Statistical Methods
2.7. Description and Analysis of Developed Psychoacoustic Model
- while maximizing the indicator:
- while minimizing the indicator:
3. Results and Discussion
4. Conclusions
Author Contributions
Funding
Institutional Review Board Statement
Informed Consent Statement
Data Availability Statement
Acknowledgments
Conflicts of Interest
References
- Fastl, H.; Zwicker, E. Psychoacoustics: Facts and Models, 3rd ed.; Springer: Berlin, Germany, 2007; pp. 203–261. [Google Scholar] [CrossRef]
- Nowakowski, T.; Komorski, P. Tram noise annoyance: The role of different psychoacoustic measures in the assessment of noise. Appl. Acoust. 2024, 219, 109946. [Google Scholar] [CrossRef]
- Kumar, S.; Wing, W.S.; Lee, H.P. Psychoacoustic analysis of vacuum cleaner noise. Acoustics 2021, 3, 545–558. [Google Scholar] [CrossRef]
- Blauert, J.; Butler, R.A. Spatial Hearing: The Psychophysics of Human Sound Localization by Jens Blauert. J. Acoust. Soc. Am. 1985, 77, 334–335. [Google Scholar] [CrossRef]
- Hellbrück, J.; Ellermeier, W. Hören: Physiologie, Psychologie und Pathologie, 2nd ed.; Hogrefe Verlag: Göttingen, Germany, 2004; p. 354. [Google Scholar]
- Algom, D. The Weber–Fechner law: A misnomer that persists but that should go away. Psychol. Rev. 2021, 128, 1–9. [Google Scholar] [CrossRef] [PubMed]
- Johnson, K.O.; Hsiao, S.S.; Yoshioka, T. Neural coding and the basic law of psychophysics. Neuroscientist 2002, 8, 111–121. [Google Scholar] [CrossRef] [PubMed]
- Fusaro, G.; Kang, J.; Asdrubali, F.; Chang, W.-S. Assessment of acoustic metawindow unit through psychoacoustic analysis and human perception. Appl. Acoust. 2022, 196, 108885. [Google Scholar] [CrossRef]
- Howard, D.M.; Angus, J.A.S. Acoustics and Psychoacoustics, 5th ed.; Taylor & Francis Group: New York, NY, USA, 2017; p. 518. [Google Scholar] [CrossRef]
- Fastl, H. The Psychoacoustics of Sound-Quality Evaluation. Acustica 1997, 83, 754–764. [Google Scholar]
- Lentz, J.J. Psychoacoustics: Perception of Normal and Impaired Hearing with Audiology Applications, 1st ed.; Plural Publishing Inc.: San Diego, CA, USA, 2020; p. 238. [Google Scholar]
- Moravec, M.; Izarikova, G.; Liptai, P.; Badida, M.; Badidova, A. Development of psychoacoustic model based on the correlation of the subjective and objective sound quality assessment of automatic washing machines. Appl. Acoust. 2018, 140, 178–182. [Google Scholar] [CrossRef]
- Altinsoy, M.; Ercan, S. A sound quality model for washing machine sounds based on artificial neural network. In Proceedings of the 22nd International Congress on Acoustics, Buenos Aires, Argentina, 5–9 September 2016. [Google Scholar]
- Wang, S.; Nerse, C.; Kim, H.W. Vibro-acoustic noise analysis of a washing machine. In Proceedings of the Society for Experimental Mechanics Serie, Garden Grove, CA, USA, 30 January 30–2 February 2017. [Google Scholar]
- Kuwano, S.; Namba, S.; Fastl, H.; Putner, J. Continuous judgment of sound quality of electric home appliances. In Proceedings of the INTERNOISE 2014—43rd International Congress on Noise Control Engineering: Improving the World Through Noise Control, Melbourne, Australia, 16–19 November 2014. [Google Scholar]
- Sato, S.; You, J.; Jeon, J.Y. Sound quality characteristics of refrigerator noise in real living environments with relation to psychoacoustical and autocorrelation function parameters. J. Acoust. Soc. Am. 2007, 122, 314–325. [Google Scholar] [CrossRef]
- Huang, Y.; Zheng, Q. Sound quality modelling of hairdryer noise. Appl. Acoust. 2022, 197, 108904. [Google Scholar] [CrossRef]
- An, K.Y.; Kwon, H.; Jang, J.Y.; Song, K. Acoustic metamaterial design for noise reduction in vacuum cleaner. J. Mech. Sci. Technol. 2022, 36, 5353–5362. [Google Scholar] [CrossRef]
- Susini, P.; McAdams, S.; Winsberg, S.; Perry, I.; Vieillard, S.; Rodet, X. Characterizing the sound quality of air-conditioning noise. Appl. Acoust. 2004, 65, 763–790. [Google Scholar] [CrossRef]
- Love, J.; Sung, W.; Francis, A.L. Psychophysiological responses to potentially annoying heating, ventilation, and air conditioning noise during mentally demanding work. J. Acoust. Soc. Am. 2021, 150, 3149–3163. [Google Scholar] [CrossRef] [PubMed]
- Wang, Z.; Chen, Q.; Cheng, J.; Zhang, S. Specific psychacoustic metrics and their application to range hoods. Appl. Acoust. 2021, 179, 108079. [Google Scholar] [CrossRef]
- Jeong, U.C.; Kim, J.S.; Jeong, J.E.; Yang, I.H.; Oh, J.E. Development of a sound quality index for the wash cycle process of front-loading washing machines considering the impacts of individual noise sources. Appl. Acoust. 2015, 87, 183–189. [Google Scholar] [CrossRef]
- Altinsoy, M.E.; Gül, M.; Kuyumcuoglu, A. Sound quality of household appliances for life quality—An investigation on tumble dryer sound quality. In Proceedings of the 22nd International Congress on Sound and Vibration, Florence, Italy, 12–16 July 2015. [Google Scholar]
- Atamer, S.; Ercan Altinsoy, M. Sound quality of dishwashers: Annoyance perception. Appl. Acoust. 2021, 108099, 180. [Google Scholar] [CrossRef]
- Barpanda, D.; Tudor, J. Solutions-Based Approach for Reducing Noise in Washing Machines. Sound Vib. 2009, 43, 6–10. [Google Scholar]
- Liu, B.; Feng, T.; Wu, X.; Li, N. Noise radiation characteristics of the washing machine based on sound intensity measurement. Adv. Mater. Res. 2012, 482–484, 1406–1409. [Google Scholar] [CrossRef]
- Orhon, B.E.; Belek, H.T. Sound quality in washing machines. In Proceedings of the 39th International Congress on Noise Control Engineering, Lisbon, Portugal, 13–16 June 2010. [Google Scholar]
- Albero, C.; Sánchez-Tabuenca, B. Experimental Methodology to Characterize the Noise Paths in a Horizontal-Axis Washing Machine. Acoustics 2023, 5, 476–489. [Google Scholar] [CrossRef]
- Jeon, J.Y.; You, J.; Chang, H.Y. Sound radiation and sound quality characteristics of refrigerator noise in real living environments. Appl. Acoust. 2007, 68, 1118–1134. [Google Scholar] [CrossRef]
- Zakri, K.W.; Sarwono, R.S.J.; Santosa, S.P.; Soelami, F.X.N. Modeling and Validation of Acoustic Comfort for Electric Vehicle Using Hybrid Approach Based on Soundscape and Psychoacoustic Methods. World Electr. Veh. J. 2025, 16, 64. [Google Scholar] [CrossRef]
- Yang, L.; Wang, P.; Wang, J. Research on evaluation model for vehicle interior sound quality based on an optimized BiLSTM using genetic algorithm. Mech. Syst. Signal Process. 2023, 204, 110827. [Google Scholar] [CrossRef]
- Gao, Y.H.; Qian, K.; Liang, J.; Liu, Q.; Zhao, J. Interior sound quality evaluation model of heavy commercial vehicles. J. Vibroengineering 2016, 18, 595–605. [Google Scholar]
- He, Z.; Guo, H.; Liu, H.; Zhao, Y.; Zhang, Z.; Yang, S. A Sound Quality Evaluation Method for Vehicle Interior Noise Based on Auditory Loudness Model. Sound Vib. 2024, 58, 47–58. [Google Scholar] [CrossRef]
- Zuo, Y.; Liao, L.; Meng, H.; Wu, S. Contrastive Analysis of Car Interior Sound Quality Evaluation Models. In Proceedings of the 2016 International Conference on Civil, Transportation and Environment, Guangzhou, China, 30–31 January 2016; Atlantis Press: Dordrecht, The Netherlands, 2016; pp. 1105–1110. [Google Scholar] [CrossRef][Green Version]
- EN ISO 3744; Acoustics. Determination of Sound Power Levels and Sound Energy Levels of Noise Sources Using Sound Pressure. Engineering Methods for an Essentially Free Field over a Reflecting Plane. International Organisation for Standardisation: Geneva, Switzerland, 2010.
- EN ISO 3745; Acoustics. Determination of Sound Power Levels and Sound Energy Levels of Noise Sources Using Sound Pressure. Precision Methods for Anechoic Rooms and Hemi-Anechoic Rooms. International Organisation for Standardisation: Geneva, Switzerland, 2012.
- Ali, K.; Al-Hameed, A. Spearman’s correlation coefficient in statistical analysis. Int. J. Nonlinear Anal. Appl 2022, 13, 3249–3255. [Google Scholar] [CrossRef]
- El-Hashash, E.F.; Shiekh, R.H.A. A Comparison of the Pearson, Spearman Rank and Kendall Tau Correlation Coefficients Using Quantitative Variables. Asian J. Probab. Stat. 2022, 20, 36–48. [Google Scholar] [CrossRef]
- Dehling, H.; Vogel, D.; Wendler, M.; Wied, D. Testing for changes in Kendall’s tau. Econom. Theory 2017, 33, 1352–1386. [Google Scholar] [CrossRef]
- van der Ark, L.A.; van Aert, R.C.M. Comparing confidence intervals for Goodman and Kruskal’s gamma coefficient. J. Stat. Comput. Simul. 2015, 85, 2491–2505. [Google Scholar] [CrossRef]
- Morrison, J. Statistics for Engineers: An Introduction, 1st ed.; John Wiley & Sons: Hoboken, NJ, USA, 2009; p. 192. [Google Scholar]
- Zopounidis, C.; Pardalos, P.M. Handbook of Multicriteria Analysis; Springer: Berlin, Germany, 2010; p. 480. [Google Scholar]
- Volandri, G.; Di Puccio, F.; Forte, P.; Mattei, L. Psychoacoustic analysis of power windows sounds: Correlation between subjective and objective evaluations. Appl. Acoust. 2018, 134, 160–170. [Google Scholar] [CrossRef]
- Nykänen, A.; Sirkka, A. Specification of component sound quality applied to automobile power windows. Appl. Acoust. 2009, 70, 813–820. [Google Scholar] [CrossRef]
- Leventhall, G.H. Low frequency noise and annoyance. Noise Healrh 2004, 6, 59–72. [Google Scholar]
- Bae, S.-G.; Lee, W.-H.; Bae, M.-J. A Study on Sound Characteristics of Home appliances Noise using Psychoacoustics Parameters. Int. J. Eng. Technol. 2016, 8, 1606–1610. [Google Scholar] [CrossRef][Green Version]




| Metrics | Units | Definition |
|---|---|---|
| Loudness | Sone | Loudness is a subjective characteristic of a sound (as opposed to the sound pressure level in decibels, which is objective and directly measurable). Its unit is “Sone”, a one sone loudness corresponding to a level of 40 dB for a 1 kHz tone. |
| Sharpness | Acum | Sharpness is a measure of the high-frequency content of a sound; the greater the proportion of high frequencies, the “sharper” the sound. Its unit is the “Acum”, one Acum corresponding to the sharpness of a broadband noise centered on 1 kHz, with a width of 1 critical band and a level of 60 dB. |
| Roughness | Asper | Roughness has been used to partially quantify sound quality. The unit of measure is the “Asper”. One asper is defined as the roughness produced by a 1000 Hz tone of 60 dB, which is 100% amplitude modulated at 70 Hz. |
| Fluctuation strength | Vacil | Fluctuation strength is similar to roughness, though at much lower modulation frequencies. Fluctuation strength is expressed in units of “Vacil”. The reference value for one vacil is a 1 kHz tone, fully modulated at 4 Hz, at a sound pressure level of 60 dB. |
| Tonality | t.u. | Tonality is a sound quality metric aimed at identifying and quantifying the strength of tones in a given noise spectrum. Classic tonality produces a value in “Tonality units” (t.u.) on a scale from 0 to 1. |
| Points Scale | Noise Characteristics | Amenity |
|---|---|---|
| 1 | Destructive noisy | Extremely intolerable |
| 2 | Very noisy | Intolerable |
| 3 | Noisy | Barely acceptable |
| 4 | Clearly heard | Acceptable |
| 5 | Heard | Endurable |
| 6 | Slightly heard | Controllable |
| 7 | Far-off noise | Fair |
| 8 | Regular noise | Good |
| 9 | Hardly perceivable | Very good |
| 10 | Nothing perceivable | Excellent |
| Washing Machine | Average Point Score | ||
|---|---|---|---|
| FILL | WASH | SPIN | |
| Machine–1 | 5.60 | 8.77 | 5.60 |
| Machine–2 | 6.36 | 6.28 | 6.36 |
| Machine–3 | 6.98 | 5.41 | 6.98 |
| Machine–4 | 5.90 | 8.06 | 5.90 |
| Machine–2 | 6.60 | 7.04 | 6.60 |
| Operation Modes | Roughness | Sharpness | Loudness | Tonality | Fluctuation Strength |
|---|---|---|---|---|---|
| FILL | –0.08 | 0.86 | 0.36 | 0.39 | 0.42 |
| WASH | 0.96 | 0.33 | 0.85 | 0.23 | 0.82 |
| SPIN | 0.92 | 0.66 | 0.90 | –0.72 | 0.59 |
| Roughness | Sharpness | Loudness | Tonality | Fluctuation Strength | |
|---|---|---|---|---|---|
| FILL | 0.04 ** | 0.40 * | 0.17 | 0.19 | 0.20 |
| WASH | 0.30 * | 0.10 | 0.27 | 0.07 ** | 0.26 |
| SPIN | 0.24 * | 0.17 | 0.24 * | 0.19 | 0.16 |
| Washing Machine | Operation Modes | LAeq,T (dB) | Roughness (Asper) | Sharpness (Acum) | Loudness (Sone) | Tonality (t.u.) | Fluctuation Strength (Vacil) |
|---|---|---|---|---|---|---|---|
| 1 | FILL | 44.6 | 0.710 * | 1.520 * | 2.330 * | 0.1410 ** | 0.0084 * |
| WASH | 32.2 | 0.343 | 0.890 * | 0.620 * | 0.0327 * | 0.0109 * | |
| SPIN | 55.8 ** | 1.300 | 1.910 * | 6.616 | 0.0762 | 0.0075 ** | |
| 2 | FILL | 45.8 ** | 1.020 ** | 1.740 ** | 3.340 ** | 0.0784 * | 0.0259 ** |
| WASH | 41.2 ** | 0.815 ** | 1.440 ** | 1.860 ** | 0.0654 | 0.0317 ** | |
| SPIN | 53.4 | 1.500 ** | 1.980 | 6.670 ** | 0.0560 * | 0.0062 | |
| 3 | FILL | 44.0 | 0.813 | 1.610 | 2.540 | 0.0784 * | 0.0193 |
| WASH | 34.8 | 0.153 * | 1.090 | 0.950 | 0.0897 ** | 0.0316 | |
| SPIN | 51.9 | 1.200 * | 2.350 ** | 6.250 * | 0.0971 ** | 0.0053 * |
| Overall Order | FILL | WASH | SPIN | |||
|---|---|---|---|---|---|---|
| Model SQi | Subject. | Model SQi | Subject. | Model SQi | Subject. | |
| 1 | Machine–1 (1.06) * | Machine–3 (8.5) | Machine–1 (0.36) * | Machine–1 (8.1) | Machine–1 (2.13) * | Machine–1 (6.5) |
| 2 | Machine–3 (1.13) | Machine–2 (6.5) | Machine–3 (0.53) | Machine–3 (7.8) | Machine–3 (2.21) | Machine–3 (5.7) |
| 3 | Machine–2 (1.32) ** | Machine–1 (4.9) | Machine–2 (0.90) ** | Machine–2 (5.1) | Machine–2 (2.31) ** | Machine–2 (5.2) |
| Spearman’s Rank Correlation Coefficient | FILL | WASH | SPIN |
| −0.5 | 1.0 | 1.0 |
Disclaimer/Publisher’s Note: The statements, opinions and data contained in all publications are solely those of the individual author(s) and contributor(s) and not of MDPI and/or the editor(s). MDPI and/or the editor(s) disclaim responsibility for any injury to people or property resulting from any ideas, methods, instructions or products referred to in the content. |
© 2025 by the authors. Licensee MDPI, Basel, Switzerland. This article is an open access article distributed under the terms and conditions of the Creative Commons Attribution (CC BY) license (https://creativecommons.org/licenses/by/4.0/).
Share and Cite
Moravec, M.; Badida, M.; Pinosova, M.; Ižaríková, G.; Sobotova, L. Validation of the Developed Psychoacoustic Model for Sound Quality Valuation of Washing Machines. Appl. Sci. 2025, 15, 4645. https://doi.org/10.3390/app15094645
Moravec M, Badida M, Pinosova M, Ižaríková G, Sobotova L. Validation of the Developed Psychoacoustic Model for Sound Quality Valuation of Washing Machines. Applied Sciences. 2025; 15(9):4645. https://doi.org/10.3390/app15094645
Chicago/Turabian StyleMoravec, Marek, Miroslav Badida, Miriama Pinosova, Gabriela Ižaríková, and Lydia Sobotova. 2025. "Validation of the Developed Psychoacoustic Model for Sound Quality Valuation of Washing Machines" Applied Sciences 15, no. 9: 4645. https://doi.org/10.3390/app15094645
APA StyleMoravec, M., Badida, M., Pinosova, M., Ižaríková, G., & Sobotova, L. (2025). Validation of the Developed Psychoacoustic Model for Sound Quality Valuation of Washing Machines. Applied Sciences, 15(9), 4645. https://doi.org/10.3390/app15094645

