A Novel SOH Estimation Method for Lithium-Ion Batteries Based on the PSO–GWO–LSSVM Prediction Model with Multi-Dimensional Health Features Extraction
Abstract
1. Introduction
2. Data Analysis and Features Extraction
2.1. Battery Experimental Data Analysis
2.2. Health Features Extraction
2.2.1. Time Health Features Extraction
2.2.2. Energy Health Features Extraction
2.2.3. Similarity Health Features Extraction
2.2.4. Second-Order Health Features Extraction
2.3. Health Features Correlation Analysis and Processing
3. SOH Prediction Method Based on the PSO–GWO–LSSVM Model
3.1. Least Squares Support Vector Machine Model
3.2. PSO–GWO Combined Optimization Algorithm
3.2.1. Particle Swarm Optimization Algorithm
3.2.2. Grey Wolf Optimizer Algorithm
3.3. The PSO–GWO–LSSVM Prediction Model
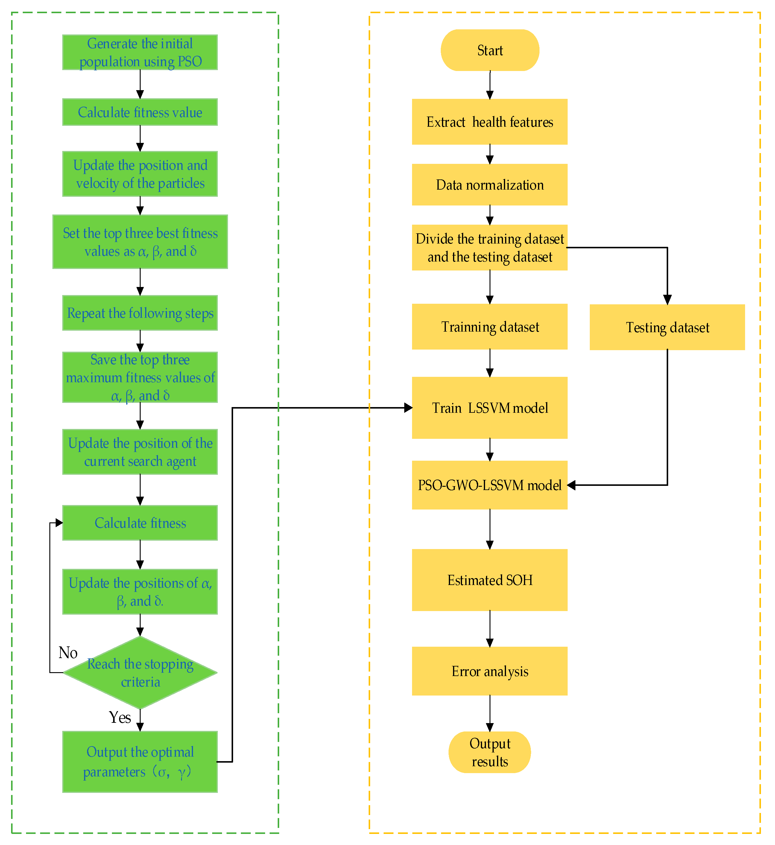
3.4. SOH Estimation Based on PSO–GWO–LSSVM and HFs Extraction
4. Experimental Results and Analysis
4.1. Evaluation Indicators
4.2. SOH Estimation of Four Batteries Under Different Proportions of Training Data
4.3. The Comparison of SOH Prediction Results Using Different Prediction Models
4.4. SOH Prediction Results Using Different Battery Types
5. Conclusions
Author Contributions
Funding
Institutional Review Board Statement
Informed Consent Statement
Data Availability Statement
Acknowledgments
Conflicts of Interest
References
- Demirci, O.; Taskin, S.; Schaltz, E.; Demirci, B.A. Review of battery state estimation methods for electric vehicles-Part II: SOH estimation. J. Energy Storage 2024, 96, 112703. [Google Scholar]
- Song, T.; Li, K.; Han, X.; Chen, W.; Jia, Y.; Wen, F. Coordinated operation strategy of energy storage system participating in multiple application scenarios. Autom. Electr. Power Syst. 2021, 45, 43–51. [Google Scholar]
- Yang, B.; Qian, Y.C.; Li, Q.; Chen, Q.; Wu, J.Y.; Luo, E.B.; Xie, R.; Zheng, R.Y.; Yan, Y.F.; Su, S.; et al. Critical summary and perspectives on state-of-health of lithium-ion battery. Renew. Sustain. Energy Rev. 2024, 190, 114077. [Google Scholar]
- Alsuwian, T.; Ansari, S.; Zainuri, M.A.A.M.; Ayob, A.; Hussain, A.; Lipu, M.S.H.; Alhawari, A.R.H.; Almawgani, A.H.M.; Almasabi, S.; Hindi, A.T. A review of expert hybrid and co-estimation techniques for SOH and RUL estimation in battery management system with electric vehicle application on SOH estimation. Expert Syst. Appl. 2024, 246, 123123. [Google Scholar]
- Wang, P.; Zhang, J.A.; Cheng, Z. State of health estimation of Li-ion battery based on least squares support vector machine error compensation model. Power Syst. Technol. 2022, 46, 613–623. [Google Scholar]
- Luo, F.; Huang, H.; Wang, H. Rapid prediction of the state of charge and state of health of decommissioned power batteries based on electrochemical impedance spectroscopy. Chin. J. Sci. Instrum. 2021, 41, 172–180. [Google Scholar]
- Kong, S.; Moo, C.; Chen, Y.; Hsu, P. Enhanced coulomb counting method for estimating state-of-charge and state-of-health of lithium-ion batteries. Appl. Energy 2009, 86, 1506–1511. [Google Scholar]
- Ji, H.; Zhang, W.; Pan, X.H.; Wang, Y.B.; Hu, X.S. State of health prediction model based on internal resistance. Int. J. Energy Res. 2020, 44, 6502–6510. [Google Scholar]
- Berecibar, M.; Gandiaga, I.; Villarreal, I.; Omar, N.; Mierlo, J. Critical review of state of health estimation methods of Li-ion batteries for real applications. Renew. Sustain. Energy Rev. 2016, 56, 572–587. [Google Scholar]
- Li, Y.; Luo, Y.; Jiang, C.; Li, C.; Sun, F. Study of the Test Conditions and Thermostability of an Overcharge Test for Large Capacity Lithium-Ion Batteries. J. Electrochem. Energy Convers. Storage 2021, 18, 020907. [Google Scholar]
- Xing, Y.; Williard, N.; He, W.; Pecht, M. A comparative review of prognostics-based reliability methods for lithium batteries. In Proceedings of the Prognostics and System Health Management Conference, Shenzhen, China, 24–25 May 2011; pp. 1–6. [Google Scholar]
- Zheng, Y.; Ouyang, M.; Lu, L.; Li, J.; Han, X. Understanding aging mechanisms in lithium-ion battery packs: From cell capacity loss to pack capacity evolution. J. Power Sources 2015, 278, 287–295. [Google Scholar]
- Ospina, A.B.; Zamboni, W.; Monmasson, E. Application domain extension of incremental capacity-based battery SOH indicators. Energy 2021, 234, 121224. [Google Scholar]
- Cheng, Q.; Guan, H.; Xu, B.; Song, Y.; Wang, Y. A CNN-SAM-LSTM hybrid neural network for multi-state estimation of lithium-ion batteries under dynamical operating conditions. Energy 2024, 294, 130764. [Google Scholar]
- Feng, R.; Wang, S.; Yu, C.; Tian, J.; Li, W. High precision state of health estimation of lithium-ion batteries based on strong correlation aging feature extraction and improved hybrid kernel function least squares support vector regression machine model. J. Energy Storage 2024, 90, 111834. [Google Scholar]
- Pepe, S.; Ciucci, F. Long-range battery state-of-health and end-of-life prediction with neural networks and feature engineering. Appl. Energy 2023, 350, 121761. [Google Scholar]
- Zheng, M.; Luo, X. Joint estimation of State of Charge (SOC) and State of Health (SOH) for lithium-ion batteries using Support Vector Machine (SVM), Convolutional Neural Network (CNN) and Long Sort Term Memory Network (LSTM) models. Int. J. Electrochem. Sci. 2024, 19, 100747. [Google Scholar]
- Cai, L. A unified GPR model based on transfer learning for SOH prediction of lithium-ion batteries. J. Process Control 2024, 144, 103337. [Google Scholar]
- Huang, J.; He, T.; Zhu, W.; Li, X.; Zhang, H. A lithium-ion battery SOH estimation method based on temporal pattern attention mechanism and CNN-LSTM model. Comput. Electr. Eng. 2025, 122, 109930. [Google Scholar]
- Peng, S.; Sun, Y.; Liu, D.; Yu, Q.; Kan, J.; Pecht, M. State of health estimation of lithium-ion batteries based on multi-health features extraction and improved long short-term memory neural network. Energy 2023, 282, 128956. [Google Scholar]
- Gu, B.; Shen, H.; Lei, X.; Mu, Y.; Lee, W.J. Forecasting and uncertainty analysis of day-ahead photovoltaic power using a novel forecasting method. Appl. Energy 2021, 299, 117291. [Google Scholar]
- Pan, W.; Qi, C.; Zhu, M.; Wang, Y.; Sun, F. A data-driven fuzzy information granulation approach for battery state of health forecasting. J. Power Sources 2020, 475, 228716. [Google Scholar]
- Song, Y.; Xie, X.; Wang, Y.; Jiang, Z.; Zhang, T. Energy consumption prediction method based on LSSVM-PSO model for autonomous underwater gliders. Ocean Eng. 2021, 230, 108982. [Google Scholar]
- Peng, S.; Zhu, J.; Wu, T.; Tang, A.; Kan, J.; Pecht, M. Prediction of wind and PV power by fusing the multi-stage feature extraction and a PSO-BiLSTM model. Energy 2024, 298, 131345. [Google Scholar]
- Zhang, C.L.; Luo, L.J.; Yang, Z.; Wang, Y.; Ouyang, M. Battery SOH estimation method based on gradual decreasing current, double correlation analysis and GRU. Green Energy Intell. Transp. 2023, 2, 100108. [Google Scholar]
- Zheng, L.F.; Zhang, L.; Zhu, J.G.; Wei, X.Z.; Cao, H.Z. Co-estimation of state-of-charge, capacity and resistance for lithium-ion batteries based on a high-fidelity electrochemical model. Appl. Energy 2016, 180, 424–434. [Google Scholar]
- Tian, A.; Yang, C.; Gao, Y.; Li, T.; Wang, L.; Chang, C.; Jiang, J. A state of health estimation method of lithium-ion batteries based on DT-IC-V health features extracted from partial charging segment. Int. J. Green Energy 2023, 20, 997–1011. [Google Scholar]
- Yin, D.; Zhu, X.; Zhang, W.; Zheng, J. Health State Prediction of Lithium-Ion Battery Based on Improved Sparrow Search Algorithm and Support Vector Regression. Energies 2024, 17, 5671. [Google Scholar] [CrossRef]
- Zhao, S.; Chen, G.; Li, P.; Shi, J.; Potekhin, V. Fault localization using sliding adaptive data segmentation and improved k-nearest neighbour with application to railway track circuits. Comput. Electr. Eng. 2025, 122, 109929. [Google Scholar]
- Yong, U.S.; Seo, D.; Kim, S.; Shin, J.; Kim, W. Optimizing inductance for minimizing reactive power in single-phase-shift modulated dual active bridge converters under variable input voltage. J. Power Electron. 2025, 25, 205–215. [Google Scholar]
- Gu, J.; Jiang, L.; Zhang, X.; Hua, L.; Chen, T. Health State Assessment of Lithium-Ion Batteries Based on Feature Extraction and Analysis of Influencing Factors. Trans. China Electrotech. Soc. 2023, 38, 5330–5342. [Google Scholar]
- Peng, S.; Zhu, J.; Wu, T.; Tang, A.; Kan, J. SOH early prediction of lithium-ion batteries based on voltage interval selection and features fusion. Energy 2024, 308, 132993. [Google Scholar]
- Prabhakar, V.K.; Marco, B.; Eugenio, P.; Elisabetta, F. Adaptable and Robust EEG Bad Channel Detection Using Local Outlier Factor (LOF). Sensors 2022, 22, 7314. [Google Scholar] [CrossRef] [PubMed]
- Li, J.; Bian, X. Improved Least Squares Support Vector Machine Model Based on Grey Wolf Optimizer Algorithm for Predicting CO2–Crude Oil Minimum Miscibility Pressure. Energy Technol. 2024, 12, 2301139. [Google Scholar]
- Taghilou, H.; Rezaei, M.; Valizadeh, A.; Nosratabad, T.; Nazari, M. Predicting an EEG-Based hypnotic time estimation with non-linear kernels of support vector machine algorithm. Cogn. Neurodyn. 2024, 18, 3629–3646. [Google Scholar]
- Gao, W.; Liu, S.; Huang, L. Particle swarm optimization with chaotic opposition-based population initialization and stochastic search technique. Commun. Nonlinear Sci. Numer. Simul. 2012, 17, 4316–4327. [Google Scholar]
- Alexprabu, S.P.; Sathiyasekar; Saravanakumar, R.; Tripathi, N. An Efficient Li-ion Battery Management System with Lossless Charge Balancer for RUL and SoH Prediction. J. New Mater. Electrochem. Syst. 2024, 27, 86–98. [Google Scholar]
- Suman, G.K.; Guerrero, J.M.; Roy, O.P. Optimisation of solar/wind/bio-generator/diesel/battery based microgrids for rural areas: A PSO-GWO approach. Sustain. Cities Soc. 2021, 67, 102723. [Google Scholar]
- Waseem, M.; Huang, J.Y.; Li, W.; Wang, Y.; Hu, X. Data-Driven GWO-BRNN-Based SOH Estimation of Lithium-Ion Batteries in EVs for Their Prognostics and Health Management. Mathematics 2023, 11, 4263. [Google Scholar] [CrossRef]
- Hussain, A.S.; Prasad, M.S. A deep learning approach for prediction of Parkinson’s disease progression. Biomed. Eng. Lett. 2020, 10, 227–239. [Google Scholar]
- Xiong, R.; Li, L.; Tian, J. Towards a smarter battery management system: A critical review on battery state of health monitoring methods. J. Power Sources 2018, 405, 18–29. [Google Scholar]
- Qin, Y.; Yuen, C.; Yin, X.; Huang, B. A transferable multistage model with cycling discrepancy learning for lithium-ion battery state of health estimation. IEEE Trans. Ind. Inform. 2023, 19, 1933–1946. [Google Scholar]
- Ma, G.; Xu, S.; Yang, T.; Du, Z.; Zhu, L. A transfer learning-based method for personalized state of health estimation of lithium-ion batteries. IEEE Trans. Neural Netw. Learn. Syst. 2022, 35, 759–769. [Google Scholar]
- Deng, Z.; Lin, X.; Cai, J.; Hu, X. Battery health estimation with degradation pattern recognition and transfer learning. J. Power Sources 2022, 525, 231027. [Google Scholar]
- Suykens, J.A.K.; Vandewalle, J. Least squares support vector machine classifiers. Neural Process. Lett. 1999, 9, 293–300. [Google Scholar]
- Wang, Z.; Feng, G.; Zhen, D.; Gu, F. BallA review on online state of charge and state of health estimation for lithium-ion batteries in electric vehicles. Energy Rep. 2021, 7, 5141–5161. [Google Scholar]













| Battery | HF1 | HF2 | HF3 | HF4 | HF5 | HF6 | HF7 | HF8 | |
|---|---|---|---|---|---|---|---|---|---|
| CS2_35 | −0.9331 | −0.9567 | 1 | 0.9951 | −0.8023 | −0.7511 | 0.2074 | 0.2747 | |
| γ | −0.9590 | −0.9641 | 0.9910 | 0.9668 | −0.7683 | −0.7156 | 0.3648 | 0.5196 | |
| CS2_36 | −0.9274 | −0.9382 | 1 | 0.9913 | −0.9067 | −0.7907 | 0.1980 | 0.2633 | |
| γ | −0.9332 | −0.9478 | 0.9950 | 0.9518 | −0.7485 | −0.7279 | 0.4333 | 0.5533 | |
| CS2_37 | −0.9349 | −0.9468 | 1 | 0.9931 | −0.7602 | −0.7486 | 0.2358 | 0.2833 | |
| γ | −0.9451 | −0.9553 | 0.9970 | 0.9790 | −0.7542 | −0.7426 | 0.3349 | 0.4214 | |
| CS2_38 | −0.9278 | −0.9484 | 1 | 0.9977 | −0.7760 | −0.7162 | 0.2298 | 0.2923 | |
| γ | −0.9304 | −0.9502 | 0.9946 | 0.9755 | −0.7598 | −0.7165 | 0.3929 | 0.4906 |
| Battery | Training Data | MAE (%) | MAPE (%) | RMSE (%) |
|---|---|---|---|---|
| 50% | 0.3321 | 0.4371 | 0.4417 | |
| CS2_35 | 60% | 0.3431 | 0.4597 | 0.4603 |
| 70% | 0.3375 | 0.4643 | 0.4412 | |
| 50% | 0.4753 | 0.6183 | 0.5929 | |
| CS2_36 | 60% | 0.4674 | 0.6153 | 0.5725 |
| 70% | 0.5205 | 0.7031 | 0.6697 | |
| 50% | 0.3844 | 0.4955 | 0.4878 | |
| CS2_37 | 60% | 0.4066 | 0.5331 | 0.5151 |
| 70% | 0.4191 | 0.5545 | 0.4953 | |
| 50% | 0.3446 | 0.4286 | 0.4618 | |
| CS2_38 | 60% | 0.3584 | 0.4512 | 0.4741 |
| 70% | 0.4128 | 0.5264 | 0.5307 |
| Method | CS2_35 | CS2_36 | CS2_37 | CS2_38 | Mean Value |
|---|---|---|---|---|---|
| MAE (%) | |||||
| Bi-LSTM | 0.9443 | 1.0926 | 0.7391 | 0.6115 | 0.8474 |
| Bi-GRU | 1.8981 | 2.136 | 1.5513 | 1.2082 | 1.6984 |
| MAPE (%) | |||||
| Bi-LSTM | 1.3633 | 1.4955 | 1.0022 | 0.7572 | 1.1543 |
| Bi-GRU | 2.1572 | 2.6017 | 1.8723 | 1.4424 | 2.0184 |
| RMSE (%) | |||||
| Bi-LSTM | 1.3914 | 1.3855 | 0.9876 | 0.7241 | 1.1224 |
| Bi-GRU | 2.8875 | 2.6792 | 1.9671 | 1.4536 | 2.2463 |
| Method | CS2_35 | CS2_36 | CS2_37 | CS2_38 | Mean Value |
|---|---|---|---|---|---|
| MAE (%) | |||||
| M1 | 1.8135 | 1.8533 | 2.4597 | 0.3447 | 1.6178 |
| M2 | 1.6059 | 1.8032 | 1.2836 | 0.3347 | 1.2569 |
| M3 | 0.6733 | 0.9779 | 0.9154 | 0.3208 | 0.7219 |
| MD | 0.3430 | 0.4675 | 0.4066 | 0.3584 | 0.3939 |
| MAPE (%) | |||||
| M1 | 2.7036 | 2.5551 | 3.3765 | 0.4336 | 2.2672 |
| M2 | 2.3773 | 2.4907 | 1.7553 | 0.4164 | 1.7599 |
| M3 | 0.9467 | 1.3251 | 1.2402 | 0.3993 | 0.9778 |
| MD | 0.4597 | 0.6153 | 0.5331 | 0.4512 | 0.5148 |
| RMSE (%) | |||||
| M1 | 2.7351 | 2.3641 | 3.3294 | 0.4567 | 2.2213 |
| M2 | 2.6235 | 2.3379 | 1.7205 | 0.4263 | 1.7771 |
| M3 | 0.9218 | 1.1777 | 1.1673 | 0.4117 | 0.9196 |
| MD | 0.4603 | 0.5725 | 0.5151 | 0.4747 | 0.5057 |
| Algorithm/Model | Parameter | Symbol | Range | Result |
|---|---|---|---|---|
| PSO–GWO | population size | N | / | 20 |
| maximum number of iterations | imax | / | 50 | |
| LSSVM | regularization parameter | γ | (0.001, 1000) | 186.37 |
| kernel parameter | σ | (0.001, 1000) | 1000 |
| Battery | Training Data | MAE (%) | MAPE (%) | RMSE (%) |
|---|---|---|---|---|
| 50% | 0.2651 | 0.3817 | 0.4499 | |
| B0005 | 60% | 0.1950 | 0.2881 | 0.2479 |
| 70% | 0.1672 | 0.2512 | 0.2098 | |
| 50% | 0.5628 | 0.8710 | 0.7389 | |
| B0006 | 60% | 0.3142 | 0.4919 | 0.4216 |
| 70% | 0.2574 | 0.4127 | 0.3381 |
Disclaimer/Publisher’s Note: The statements, opinions and data contained in all publications are solely those of the individual author(s) and contributor(s) and not of MDPI and/or the editor(s). MDPI and/or the editor(s) disclaim responsibility for any injury to people or property resulting from any ideas, methods, instructions or products referred to in the content. |
© 2025 by the authors. Licensee MDPI, Basel, Switzerland. This article is an open access article distributed under the terms and conditions of the Creative Commons Attribution (CC BY) license (https://creativecommons.org/licenses/by/4.0/).
Share and Cite
He, X.; Wu, Z.; Bai, J.; Zhu, J.; Lv, L.; Wang, L. A Novel SOH Estimation Method for Lithium-Ion Batteries Based on the PSO–GWO–LSSVM Prediction Model with Multi-Dimensional Health Features Extraction. Appl. Sci. 2025, 15, 3592. https://doi.org/10.3390/app15073592
He X, Wu Z, Bai J, Zhu J, Lv L, Wang L. A Novel SOH Estimation Method for Lithium-Ion Batteries Based on the PSO–GWO–LSSVM Prediction Model with Multi-Dimensional Health Features Extraction. Applied Sciences. 2025; 15(7):3592. https://doi.org/10.3390/app15073592
Chicago/Turabian StyleHe, Xu, Zhengpu Wu, Jinghan Bai, Junchao Zhu, Lu Lv, and Lujun Wang. 2025. "A Novel SOH Estimation Method for Lithium-Ion Batteries Based on the PSO–GWO–LSSVM Prediction Model with Multi-Dimensional Health Features Extraction" Applied Sciences 15, no. 7: 3592. https://doi.org/10.3390/app15073592
APA StyleHe, X., Wu, Z., Bai, J., Zhu, J., Lv, L., & Wang, L. (2025). A Novel SOH Estimation Method for Lithium-Ion Batteries Based on the PSO–GWO–LSSVM Prediction Model with Multi-Dimensional Health Features Extraction. Applied Sciences, 15(7), 3592. https://doi.org/10.3390/app15073592

