Abstract
Construction, like any other economic activity, can contribute to national income by creating employment opportunities, and raising gross domestic product (GDP). Several researchers have studied the challenges of various aspects of the construction industry (CI), ranging from sustainability, the industrial revolution, small and medium enterprise, building information modelling, and intelligent construction, but this research examines the state of the CI in conflict-affected regions by evaluating the challenging factors impacting this sector of the economy. A total of 150 industry experts participated in this survey across three regions (Africa, Eastern Europe, and the Middle East). In total, 35 challenging factors were identified and classified using exploratory factor analysis (EFA). Using version 4 of Smart Partial Least Squares (PLS), structural equation modelling (SEM) was used to build the model, which produced seven constructs: economic, environment and education, government, industrial, sustainability, technology, training and support. 31 challenging factors were outlined under these constructs, with economic challenges such as high inflation, high-interest rates, and foreign direct investment (FDI) being the most critical of those observed. This study will be of great importance to the governments of nations in the formulation of policies for the CI. At the same time, stakeholders in the CI will collaborate in the advancement of the sector in the affected region.
1. Introduction
Developing nations are disproportionately impacted by the rapid increase in population, widespread poverty, poorly executed development initiatives, and a limited capacity to adapt. Furthermore, ongoing armed conflict results in significant interruption, eviction, and loss of life. Armed conflict, however, in terms of impact, is a type of disaster markedly different from a natural disaster in that the results are felt in the breadth and depth of effective coping techniques, which vary exceedingly [1]. Over the past 10 years, the world has witnessed significant hostilities in Afghanistan, Angola, Ethiopia, Nigeria, and most recently, Ukraine, Russia, Palestine, and Israel. For example, this dramatic rise in violence has triggered massive population displacement in the affected regions. The war in Ukraine has led to the destruction of several thousands of houses and other infrastructure. Meanwhile, there are approximately 600,000 internally displaced persons (IDP) living in Myanmar and several thousand in Indonesia and the Philippines. In 2021, the conflict in Ethiopia resulted in the loss of millions of dollars in property damage. Across the continent, the insurgence in the northern part of Nigeria has continuously increased the number of IDPs and damaged structures. The Kyiv School of Economics (KSE) estimated that 4413 houses and 189 healthcare institutions have been destroyed due to the war [2], resulting in $63 billion in damage to Ukraine’s infrastructure. Similarly, according to the report by [3], the Ethiopia Ministry of Finance has projected that over $20 billion would be required for the post-war reconstruction.
Ref. [4] defines reconstruction as rebuilding what has been damaged or destroyed, which involves response and recovery. The response phase involves debris clearance and removal, establishing temporary buildings for displaced persons, securing damaged buildings, basic sanitation, and communication. Ref. [5], defined recovery as a major part of the entire emergency management process. Sullivan further reiterated that the distressed nation needs to reach a point where they can support themselves with external help. In 2023, Mingarelli suggested that governance architecture, recovery plans, financing structures, and monitoring methods be set up to prevent the suffering of the Ukrainian people [6]. In terms of recovery, ref. [7] defined in line with the Ministry of Civil Defence and Emergency Management as coordinated efforts and processes to affect a community’s immediate medium and long-term holistic regeneration following a disaster, this phase includes several projects after the initial response to a conflict. The recovery components for the war-ravaged region include social, economic, natural, and construction environment. Reconstruction is a burdensome challenge that requires concerted input from all stakeholders. The schedule or programme needed to coordinate the reconstruction after a major disaster or conflict has not been properly delineated in policy and legislation worldwide [8]. Some of the available policies and legislation were not adequately tailored to cope with the reconstruction of nations after armed conflict and disaster [9]. They further suggested that the government can create an agreement or understanding that spelled out the modalities for exchanging resources and distributing aid. However, processing building consent during the initial reconstruction phase poses a considerable problem [10].
Ref. [7] studied the CI roles in disaster preparedness and recovery and discovered that improper information and knowledge dissemination are the main reasons for the below-par performance level of the recent disaster management process. Ref. [11] assessed the effect of labour shortage on sustainable construction, while noting some of the causes of this shortage, namely migration out of the country because of war was not examined. The prospect of CI development in Ukraine was researched by [12], considering the recent quarantine technique for tackling the COVID -19 pandemic as the main obstacle for construction firms. However, the recent war damages on the nation were not considered. Ref. [13] studied the CI by examining marketing challenges, while highlighting that the construction sector’s marketing research and intelligence system is more extensive than in other sectors. Using the political, economic, social, technological, environmental, legal and security (PESTEL) analysis, Ref. [14] examined the challenges of the construction sector in the adoption of Industry 4.0. Waste management policies such as the Construction Waste Disposal Charging Scheme (CWDCS), where polluters pay principle, were examined by [15]. Though these policies have shown to be reasonably efficient, consideration was not given to war-ravaged regions. Ref. [16] highlights the economic, social, and environmental issues that need to be addressed in order to achieve sustainable construction. The study examines stable national conditions and does not include nations under the distress of war. Other research in the CI includes challenges of sustainable construction from the stakeholders’ viewpoint, as well as quality and productivity challenges, [17,18]. Refs. [18,19] consider the challenges of performance, development, and growth using the CI in South Africa as a case study.
Despite the environmental and socio-economic challenges that hinder the growth of nations in war-ravaged regions, the CI in these regions must assist in the recovery of the nation’s economic and social problems, including societal-driven historical reconstruction [20,21]. Crucially, construction businesses and practitioners must be encouraged to continuously seek ways to minimize the harmful impact of building activity on the environment. Furthermore, openly discussing comprehensive case studies of successful techniques would be beneficial, as would exploring the possibility of creating effective practice guides that can be implemented in different situations. The CI, despite being complex, unique, and contributing environmental waste, has the potential to boost GDP through the creation of jobs, tax revenue, and other marketable goods and services. While previous studies have looked at sustainability, the industrial revolution, small and medium-scale construction, building information modelling (BIM), and intelligent construction as obstacles facing the industry, this study uses PLS-SEM to assess the challenging factors impacting the CI in conflict-affected regions. Through a detailed review of the literature and interviews with seasoned professionals in the CI, the challenging factors affecting the CI in these regions were identified, and EFA was used to group the identified factors. SEM was created to show the relationship between the factors and the components. This study will be of great importance to national governments, industry professionals, and stakeholders in the CI.
2. Literature Review
2.1. Current State of the Construction Industry
Construction is a multifaceted economic activity that spans the three sectors: the primary sector, which deals with natural resource extraction; the secondary sector, which encompasses the production of building materials and construction; and the tertiary sector, which includes consultancy services like project management, design, and structural engineering [22]. The CI is described as an evolving sector partly suffering from the effects of global crisis, pointing to a new direction from which the industry and its entire value chain can develop in the future [23]. The CI is a significant segment of the EU economy with a gross value added (GVA) of about 5–6% for the duration of 2010 to 2021 [24]. The Malaysian CI had a market size of $27.7 billion in 2022, with an annual average growth rate (AAGR) projection of greater than 5% between 2024 and 2027 [25]. COVID-19 caused a major disruption in the supply chain of the globe, with several construction projects experiencing delays. However, the war in Ukraine further stretched the supply of building materials in Europe. A steel shortage, market misuse, and the price of public contracts skyrocketing are some of the problems resulting from the conflict, according to an editorial by the European Construction Industry Federation [26].
Economic policies and globalization have caused uncertainty in the global supply chain [27]. The Ukraine State Statistics Service report in 2018 [28] showed that, prior to the pandemic and the war, the Ukrainian CI was experiencing an upward movement with the gross value addition to the GDP almost doubling from 2013 to 2017. As a result of the armed conflict beginning in 2022, the Ukrainian construction market dropped by 65.10% [29]. Similarly, the massive infrastructural deficit in Nigeria and its rapidly growing population may cause an overwhelming challenge to the nation. The CI contributed 3.05% to the GDP of the nation in 2012, while the income from this sector showed a consistent increase from 2010 to 2012, as reported by the [30] in 2015. The Nigerian construction sector is expected to have an annual average increase of 3.2% between 2022 and 2026. Just like Ukraine, the COVID-19 pandemic caused a major decline in the CI in Nigeria according to the International Trade Administration [31]. In Poland, the CI experienced a growth of 6.7% in 2022. However, a sharp increase in inflation has led to increased interest rates, which in turn has caused a decline in the financing of construction works [32].
2.2. Environmental and Socio-Economic Development in the Construction Industry
Natural disasters such as earthquakes, floods, and cyclones consistently result in significant harm and extensive destruction of civil engineering structures. The financial impact of such tragedies is substantial. Rehabilitation work following a hazard is a significant difficulty for the construction sector in restoring normalcy. CI is one of the most unique sectors that has contributed to the growth and development of socio-economic in developing nations [33]. It was estimated that the CI consumes 50% of global raw materials and energy [15]. Many of these nations have delicate ecosystems and are dealing with severe land degradation issues such as erosion, aridity, desertification, drought, flooding, alkalinization, and salinization. Many also face serious shortages of fresh water, a scenario that is predicted to deteriorate and may result in conflicts between nations. Additionally, developing countries are experiencing not only rapid deforestation, but also fast urbanization, leading to air pollution issues and a strain on current infrastructure including waste treatment systems. The immense need for construction professionals to think carefully consider sustainability will help in combating these challenges [16]. They examined the issues of CI by categorizing these into environmental, social, and economic-related issues.
Environmental issues in developing countries coexist with a deficiency in managerial expertise, financial resources, and legal and administrative frameworks needed to address the problem through public education, legislation, regulations, incentives, subsidies, and taxes. Due to the major impact of CI on the environment and communities, Ref. [34] proposed the need for corporate social responsibility (CSR) by the contractors in this sector. However, this has performed poorly over the years owing to the lack of knowledge on how to carry out this CSR and the lack of guidelines and strategies [35]. However, Ref. [36] recommended in their research that CSR implementation should focus on the development of society with respect to environmental and socio-economic conditions.
2.3. Challenging Factors in the Construction Industry
2.3.1. Middle East Region
During armed conflict, there is a shortage of energy, poor quality water, high waste generation, and pollution of air, water, and soil. Ref. [37] in their study of the challenges in the sustainable construction sector, using the analytical hierarchy process, concluded that the barriers to sustainable construction have three criteria: economic, environmental, and social. Lack of government support, lack of specialists, and stakeholders’ interest were highlighted. Several measures have been put in place for the mitigation of sustainable development, which are grouped into legal, technological, social, and managerial processes. Ref. [38] highlighted the challenges facing small-sized construction companies in Gaza, Palestine. Funding, unstable foreign currency, and complexities in dealing with suppliers are some of the factors affecting construction companies. They further categorize these factors into financial, material and machinery, human resources, management, communication, and business environment factors. In a proceeding, the challenges experienced by the CI in Sri Lanka from the perspective of investors or end-users and contractors were examined. The forty-six challenges identified were grouped under ‘financial, government policies, technology, management and coordination, research and development (R&D), resource, safety, training, and development of social and skill levels’ [39].
2.3.2. Africa Region
Sustainability has been a major topic of discussion within the CI. Ref. [40] in a proceeding, discussed the challenges and opportunities of carrying out environmentally sustainable construction in Maputo, Mozambique. Environmental legislation is regarded as one of the major ways to achieve a sustainable, environmentally friendly CI. Ref. [41] examines the challenges faced by contractors in developing nations, where material shortages, machinery and equipment, labour, and management of construction companies were identified in the research. Some of the problems affecting the CI in Kenya include the lack of capital, technical skills, and procedures for tendering [42]. These factors affect the performance of small and medium enterprises (SMEs) in the country. Ref. [43] grouped the challenges affecting the construction sectors in resource management into organizational, industry-based, and economic-based bottlenecks. The increasing cost of building materials was highlighted by [19] as the major challenge plaguing the development and performance of CI in South Africa.
2.3.3. Europe Region
It was predicted in the year 2000 that the CI in developing nations will face major challenges in the future. Some of the critical issues not considered in the past have become more critical and require urgent intervention. Ref. [44] suggested that intensive work must be carried out in the area of globalization, environment, and culture as they interfere with the CI of developing nations. The European Union (EU) action plan for the timeframe 2020 proposes five major priorities which are aimed at checking the economic, skills, environmental, regulatory, and international challenges facing the CI [23].
Ref. [14] affirmed that the CI’s implementation of the industrial revolution (IR) using technologies such as BIM, cloud computing, blockchain, smart contracts, and augmented and virtual reality is still lacking. In their research on the challenges and opportunities of the IR 4.0 in the CI, the authors discovered that the most critical factor observed was social. Financial and planning barriers were identified as significantly related to the implementation of the blockchain in construction projects using SEM [45]. Ref. [46] investigated the influencing factors affecting intelligent construction (IC) in China using SEM. They discovered that government, companies, and technology have a major and direct impact on IC, noting the slow pace of implementation of artificial intelligence (AI). Ref. [47], in their review, observe the fragmented character of the CI, leading to the problem of data acquisition and retention. The challenges of managing construction information were studied by [48], where poor technological equipment, financial investment in data infrastructure, policies, and poor leadership were identified as the major problems. Refs. [49,50] identified management commitment, safety training, enforcement of health and safety (HSE) rules, stakeholder cooperation, and technology (e.g., BIM, 4D CAD, sensor, and wearable devices) as the major success factors affecting safety implementation in the CI in developing nations. According to the report by the World Economic Forum (WEF), Ref. [51], the CI is affected by mega changes in four major enclaves: market and clients, sustainability and resilience, manpower and community, and politics and policies, as shown in Figure 1. The CI needs to respond to these factors with regard to opportunities and the challenges they present.
Figure 1.
Major trends shaping the CI’s future [51].
3. Methods
This research adopts a three staged approach to accomplish the research objectives as shown in Figure 2. The stages include questionnaire design, data collection, and data analysis.
Figure 2.
Flowchart of research methodology.
3.1. Questionnaire Design
The first phase of the methodology is a detailed review of research articles, books, and conference proceedings published from the year 2000–2024. 206 articles were searched in the collection of the challenging factors impacting the CI in the war-ravaged regions. 167 articles that are not directly related to the study were removed. Through a comprehensive and extensive reading of the remaining 39 relevant articles, a total of 98 challenges were identified. These were then consolidated using a semi-structured interview with industry experts, educationists, and government representatives based in Nigeria, Ethiopia, Yemen, Palestine, and Ukraine or who had previously worked in these nations. These nations are representations of the regions under consideration. The experts were selected based on their experience and knowledge of the CI, sustainability, reconstruction, and recovery. The interview sessions were conducted to acquire a holistic depth and notion of the experts in the current state of the CI within the conflict-affected regions. The pilot survey involves a 20-min interview with 10 professionals with an average of 10 years of work experience in the CI using various conference software tools. The interviews were conversational while addressing the most critical concepts and questions. Experts were asked for their observations and recommendations regarding the current state of the CI and to identify and categorize the challenging factors. Based on their recommendations, 21 factors were merged because of their similarity, while three additional factors were included. These additional factors are improper enforcement of safety regulations, high taxation on sustainable products, and limited funds for safety precautions, while others were eliminated. The data were used to re-organize and modify the questionnaire while ensuring that it reflected the topic’s concerns.
3.2. Data Collection
The modified number of challenges became 35 after the pilot survey, as shown in Table 1. The second stage was composed of the questionnaire design and data collection. The questionnaire was designed to gather data on the relative levels of importance of the predetermined factors. In designing the questionnaire, there is no consensus on the sample size that should be used for SEM.
Ref. [52] recommends aiming for a sample size beyond 100, ideally surpassing 200 participants. The data for the questionnaire were obtained through an online survey sent to a representative sample of CI professionals using snowball sampling, ref. [53] which enabled the researcher to obtain a large number of completed questionnaires. The sample is identified by friends and through referral networks. This sampling strategy is chosen when it is challenging to obtain responses from randomly selected sample elements. The survey was distributed through friends to professionals who have worked or lived in Nigeria, Ethiopia, Yemen, Palestine, and Ukraine, representing regions affected by war. In this study, a total of 150 respondents completed the questionnaire, which is enough for developing the model.
Table 1.
Challenging factors affecting CI in war-ravaged regions.
Table 1.
Challenging factors affecting CI in war-ravaged regions.
| Code | Challenging Factors | References |
|---|---|---|
| CF1 | Lack of modern curriculum (Lack of environmental education) | [54,55,56,57,58] |
| CF2 | Poor construction demolition and waste management training | [15] |
| CF3 | Limited allocation of funds for research and development | [18,39,55] |
| CF4 | Poor disaster management training | [21,39,56] |
| CF5 | Poor environmental legislation and policy on certification (LEED, BREEAM) | [17,40] |
| CF6 | Professional institute’s involvement in environmental support | [55] |
| CF7 | High taxation on sustainable products | [39] |
| CF8 | Political instability | [39] |
| CF9 | Bribery and corruption | [39] |
| CF10 | Low government support for construction sector | [39] |
| CF11 | Improper enforcement of safety regulations | [59] |
| CF12 | Lack of supportive legislation (disaster management, post-conflict reconstruction, waste management) and programme | [8,9,15,16,57,60,61] |
| CF13 | Low level of stakeholders and management commitment to health and safety | [49,50,62] |
| CF14 | Inadequate Safety training | [49,50,62] |
| CF15 | Low level of usage of technology for health safety and environment (e.g., BIM, sensor, and wearable devices) | [47,49] |
| CF16 | Limited funds for safety precautions | [39] |
| CF17 | High inflation rate | [38,39,41,63] |
| CF18 | High interest rate | [19,39,63] |
| CF19 | Direct foreign investment | [18,64] |
| CF20 | Low credit facilities | [19,39] |
| CF21 | Adjustment to new economic policies and globalization | [18,27,44,57] |
| CF22 | Lack of support from the banking sector | [39,65] |
| CF23 | Lack disaster-resistant buildings | [66] |
| CF24 | Reluctant in using innovative building materials | [17,18,19,39] |
| CF25 | Inadequate support from institutional organizations | [39,55,57,65] |
| CF26 | Low level and scarcity of skilled workers | [11,17,18,39,41,57,58,60,67], |
| CF27 | Lower supply of eco-friendly materials | [16,17,37,40,58] |
| CF28 | Sustainable supply chain management | [16,68,69] |
| CF29 | Low capital base of contractors | [38,65] |
| CF30 | Poor contractual management | [1,19,39,56,65] |
| CF31 | Implementation of Industrial Revolution (IR) 4.0 (e.g., BIM, 4D design, blockchain, smart building, virtual and augmented reality | [14,16,47,48,57,60,70,71] |
| CF32 | Lack of knowledge of new technologies | [11,39] |
| CF33 | Poor technological application and transfer | [39] |
| CF34 | Value engineering | [16] |
| CF35 | Lack of funding for implementation of new technologies | [47,48] |
The questionnaire was separated into two parts, namely “General information” and “challenging factors groups affecting the CI in the region under study”. The first section gathered data on the region of the respondents, years of experience, type of organization, types of projects under the construction sector, and their degree of understanding of challenges in the CI. The second section asked respondents to evaluate the levels of importance of the 35 identified factors. The survey was designed to identify and assess the challenging factors affecting the CI using the 5-point Likert-scale questions. represented by “strongly disagree”, “disagree”, “neutral”, “agree”, and “strongly agree”.
3.3. Data Analysis
3.3.1. Exploratory Factor Analysis (EFA)
The goal of the EFA was to determine a limited number of factors that explain the variability of the observed factors. The EFA was used to determine the fundamental structure of the challenging factors to the CI in war-ravaged regions. Factor analysis was performed on the 150 completed questionnaires and the identified challenging factors. The reliability and correlation adequacy of the data were tested using Kaiser–Meyer–Olkin (KMO) and Bartlett’s Test of Sphericity. A principal component analysis (PCA) was conducted on the data, and an Eigenvalue criterion was used for component extraction by reducing the number of variables and establishing principal components. Factor rotation was conducted using the varimax rotation. This rotation method was selected over other factor rotation methods like promax because it simplifies the structure making the factors distinct for ease of interpretation of the inter-correlation between the constructs. Next, a factor retention decision was made by extracting factors that similarly increase the total variance of explanatory power through factor analysis. Finally, the elements were then evaluated based on the factor loadings, indicating the strength of the factors’ link with the variables. A factor loading value of ≥0.5 was selected. One of the primary benefits of the EFA in this research was that it streamlined the study’s variables, making it more straightforward to comprehend the correlations between the factors and to make conclusions from the findings [72]. The findings of the EFA were used to identify the most challenging factors affecting the CI in the regions affected by wars. The findings of the EFA would confirm the reliability and validity of extracted components [73,74]. Comparing the results of the EFA to the qualitative data acquired via the semi-structured interviews ensured that the conclusions were in agreement with the opinion of CI experts.
3.3.2. Development of SEM
The SEM is a multivariate data analysis method that makes possible the simultaneous modelling and estimation of complex relationships among variables [75]. SEM is used for a better understanding of the multiple observed variables (dependent and independent) in the area of CI research, as the use of a small number of variables for complex phenomena can be limited [76]. The SEM takes measurement error into account while analyzing data and can statistically test theoretical and measurement assumptions against empirical data [77]. There are two methods within the SEM: Covariance-based (CB-SEM) and Partial least square (PLS-SEM). The features of the data, model characteristics, model estimation, and model evaluation are described by [78] as the critical and most relevant issues in PLS-SEM. Using the Smart PLS 4, a piece of software with highly distinctive functionalities was deemed appropriate for this study. The software uses the partial least squares methodology, a beneficial method in situations where the hypothesis analysis was not followed closely enough, the sample size is small, or the data does not meet the distributional assumptions [78,79]. Furthermore, the software offers a robust estimation and enables the evaluation of the suggested model with high precision. These are important criteria in assuring the accuracy and proper understanding of the research findings.
In this study, three major assessments were taken into consideration in the analysis of the PLS-SEM: the common method variance (CMV), the measurement model, and the structural model. According to [80,81], the common method bias (CMB) is an issue in research (e.g., one data source, self-reported data, leniency bias, and social desirability, etc.) that could lead to inaccuracy in results brought about by the fact that data collection could increase the trigger issues. Therefore, it is important to observe these difficulties and to determine whether the CMV is present or not. Harman’s analysis is recommended by [82], a systematic, single-factor analysis used to examine the presence of CMV. This study examined the possible effect of CMV by utilizing online questionnaires, which prevent multiple respondents and the anonymity of the respondents, thereby preventing the effect of social desirability.
The measurement model can be tested through the analysis of internal consistency, indicator reliability, convergent validity, and discriminant validity. In PLS SEM, composite reliability (CR) is used for measuring internal consistency because indicators with different loadings are considered [83]. According to [84], an internal consistency of ≥0.7 is considered satisfactory, whereas, when the value is <0.6, this shows a lack of reliability measures. Indicator reliability is evaluated when a set of variables is consistent with what it tends to measure. Ref. [77] suggested that the indicator loading should be ≥0.7 at the 0.05 significant level. Elimination of a factor is complete when the indicator’s reliability is low, and this increases the CR of the factor. Next is the evaluation of convergent and discriminant validity. The analysis of convergent validity is the degree to which all measurements agree with one another, which are assessed using the average variance extracted (AVE) [85]. According to [86], the convergent validity of the construct is achieved when the AVE is ≥0.50. On the other hand, discriminant validity is the measurement model that differentiates the measure of the construct from one another. This study evaluated the discriminant validity using the Heterotrait-Monotrait Ratio (HTMT). Ref. [87] suggested that the values of the HTMT should be lesser than the required threshold of HTMT 0.85 or HTMT 0.90 as suggested by [88].
The structural model can be analyzed after achieving the measurement model. Lateral collinearity, also known as predictor–criterion collinearity, occurs when two hypothesized variables are causally related and measure the same constructs. This can be assessed using the variance inflator factor (VIF). Ref. [89] concluded that a VIF value of 3.3 or more shows a potential collinearity problem. The significance and validity of the structural model relationship was tested using bootstrapping. The bootstrapping was performed according to [90,91] to avoid the increase or decrease in the standard errors due to non-normality issues. In this research, 5000 subsamples were taken from the original sample to calculate the bootstrap standard errors, which will eventually show the approximate t-values for the significance testing of the structural path. Lastly, the path coefficient for this study was examined to show the hypothesized relationship that connect the constructs and the strength of the relationship between two latent variables. The level of significance of the path coefficient should be at least 0.05.
4. Results
4.1. Descriptions of Respondents
The features of the respondents are shown in Table 2. The results show that 85.40% of the respondents have over 5 years of industry experience and have a good knowledge of the CI. 62.10% of this work was with construction or contracting companies, while 29.30% is in consulting organizations and 6.70% are in the government sector. 8.70% of the others specify that they have worked as client representatives in various construction projects. The building construction sector represents 67% of the participants’ area of concentration, followed by 19% from heavy engineering works (roads, bridges, trams, railways, and plants). Data centres, power plants and others make up the remaining 14%. 66% of the respondents have worked or lived in a conflict or war-affected region (Africa, Eastern Europe, and the Middle East), indicating that they understand the CI in these regions. 92.70% have a good understanding of the CI challenges, which also means that the professionals are vast in their knowledge of the challenges plaguing the CI.
Table 2.
Features of the respondents.
4.2. EFA
The EFA was carried out to analyze the challenging factors in the CI in war-ravaged regions using version 29 Statistical Packages for Social Sciences (SPSS). This analysis shows the relationship between the factors and categorizes them in a concise and comprehensive component. The EFA indicates that the Kaiser–Meyer–Olkin (KMO) measure of sample adequacy was 0.887, demonstrating that it is satisfactory and adequate for factor analysis. The ρ-value of <0.05, as shown in Table 3, indicates that Bartlett’s Test of Sphericity for correlation adequacy between the variables was highly significant and suitable for factor analysis. The communalities show values >0.5 for all the variables.
Table 3.
KMO and Bartlett’s test of sampling adequacy.
There are 35 variables in the rotated component matrix that constitute the challenging factors of CI in war-affected regions as shown in Table 4. Using the PCA, the total variance of the first seven components amounts to 68.335%, which is >50%, showing the suitability of using EFA.
Table 4.
Total variance explained for the challenging factors of CI in war-ravaged regions.
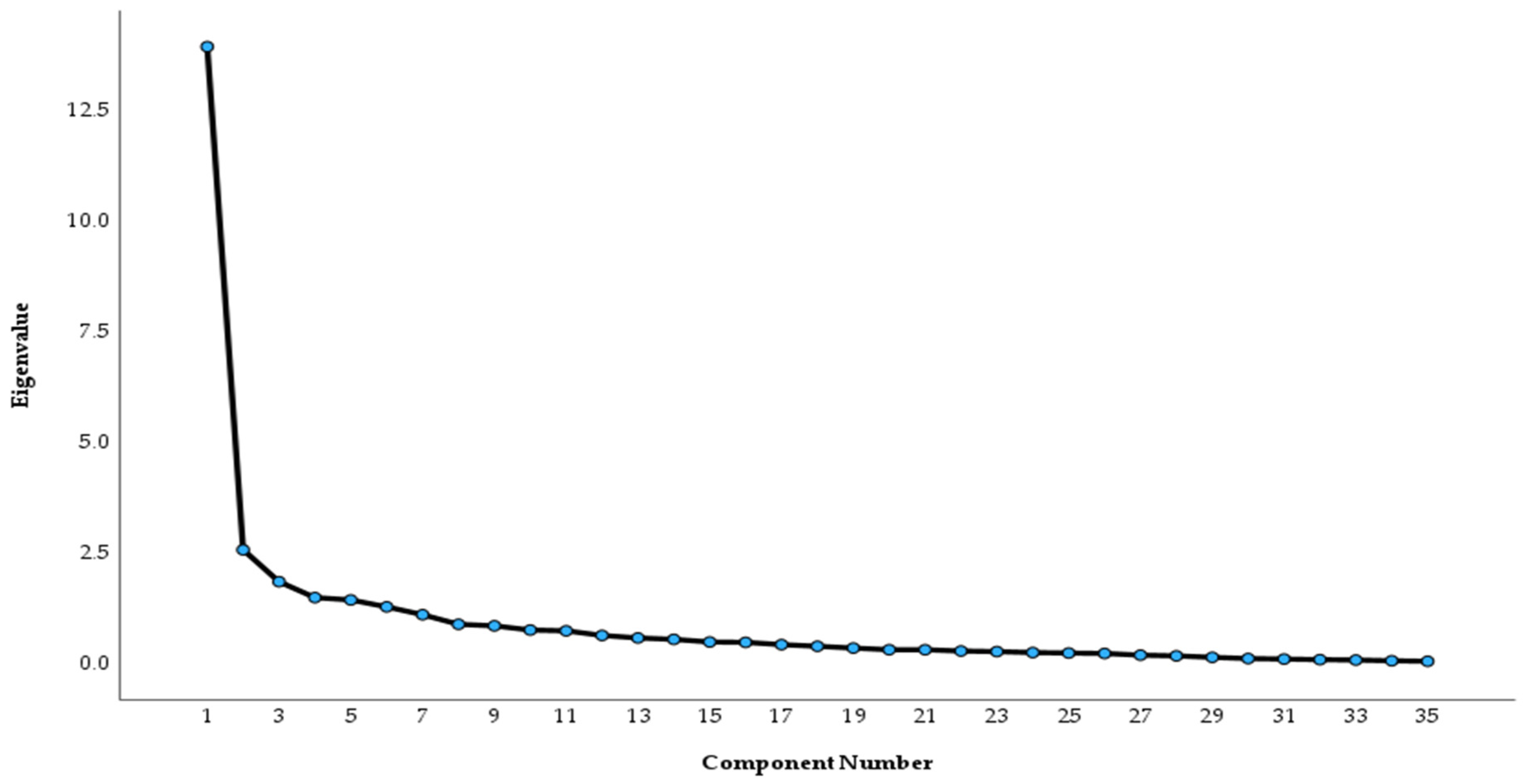
The Eigenvalue-one method was used to establish the total number of components. Using the Eigenvalue criterion with a significant value of >1, the first seven components show Eigenvalues of 13.964, 2.606, 1.886, 1.527, 1.474, 1.318, and 1.141 as shown in Figure 3. This indicates that these components explained a significant percentage of the data’s variations.
Figure 3.
Scree plot.
In the rotated component matrix, the loadings of the retrieved CI challenging factors show the degree of associations between each component and the underlying factors. Loading values of ≥0.50 show a strong association between the components and the variables. In this study, it was observed that some variables were extracted from the total number of components since the loading was below 0.50. These variables CF3, CF14, CF15, and CF16 as shown in Table 5, carry out a reliable SEM analysis.
Table 5.
Rotated component matrix a.
Similar naming classifications for the factors suggested during the pilot survey were applied to the components identified in the EFA. These are government, industry, economics, environment and education, technology, training and support, and lastly, sustainability. The rotated component matrix shows the power and directions of the association that exists between the challenging factors and the constructs. Table 6 shows the final challenging factors that reflect the CI issues in conflict-affected regions under each construct.
Table 6.
Challenging factors with associated constructs.
4.3. Common Method Variance (CMV)
Whenever a fraction of the real variable, explained mainly through a single component, is over 50%, it suggests that a common approach impacts the information and raises doubts about the reliability of the findings. A single-factor analysis was carried out by selecting a single factor from the correlation coefficients of all the variables using Harman’s test to assess the total variance characterized by a single component. In this study, 39.898% of the total variance of the first set of components can be explained by the results, which indicate that the CMV does not affect the result.
4.4. Measurement Model
PLS-SEM was used to assess the validity of the suggested construct model by assessing the convergent validity. This was performed by evaluating factor loading, AVE and CR. The values of the factor loadings exceed the threshold of 0.60, indicating convergent validity. A recommended AVE for each construct is >0.50, which shows the total variance accounted for by the latent constructs. The results of the Cronbach Alpha and CR are presented in Table 7. The Cronbach Alpha ranges from 0.651 to 0.890, which is >0.60, while the CR statistics range from 0.810 to 0.916, exceeding the recommended value of 0.70. The indicators of internal reliability for the constructs exceed the required threshold. Therefore, the construct reliability is achieved.
Table 7.
Analysis of constructs’ reliability and validity.
In examining the discriminant validity, HTMT was evaluated. The results in Table 8 indicate that the values are lesser than the recommended values of HTMT 0.85 and HTMT 0.90, showing that the validity of discriminants for this study was achieved.
Table 8.
Discriminant validity analysis (HTMT).
An alternative discriminant validity approach was performed using the Fornell–Larcker criterion. The AVE shared within each construct and its factors should exceed the variance that is shared between the constructs and other constructs. It can be seen from Table 9 that the measures were discriminatory since the square root of the AVE in bold on the diagonals is larger than the values on the rows and columns.
Table 9.
Discriminant validity analysis (Fornell–Larcker Criterion).
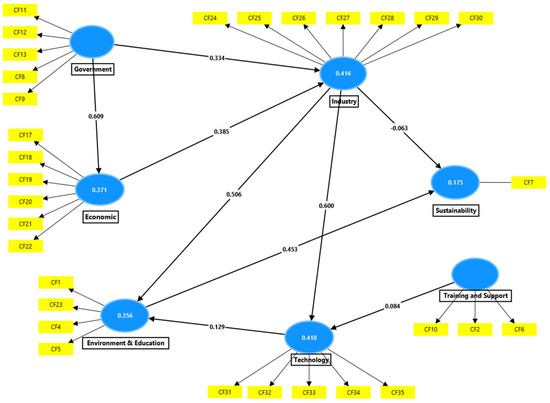
4.5. Structural Model
Having met the requirement for the measurement model (convergent and discriminant validity for this study was achieved), lateral collinearity was evaluated for this study, and the results of the inner VIF values are shown in Table 10. None of the values exceed 3.3, showing an absence of lateral collinearity in the study. The evaluation of the research pathways and path coefficient measurement (ρ-value and β) at a 95% confidence interval was carried out. The bootstrapping process helps to check the reliability and accuracy of the measured path coefficients by randomly resampling 5000 of the original data to obtain new samples of the same size as the original data set. In this study, the pathway significance of the exogenous concept with its path coefficients (β) and ρ-values are shown in Table 10. The path analysis result is shown in Figure 4. The results depict the stability and reliability of the parameter. Standard error (SE) and T-statistics may be used to assess the reliability and stability of the evaluated coefficients over many of the 5000 data points resampled. This study measures the SE and T-statistics of variability and statistical significance of the coefficient estimates inside the SEM. The result of the estimate is statistically significant at 0.05 if the T-statistic is >2.
Table 10.
Results of path analysis of the formative constructs.
Figure 4.
Path analysis.
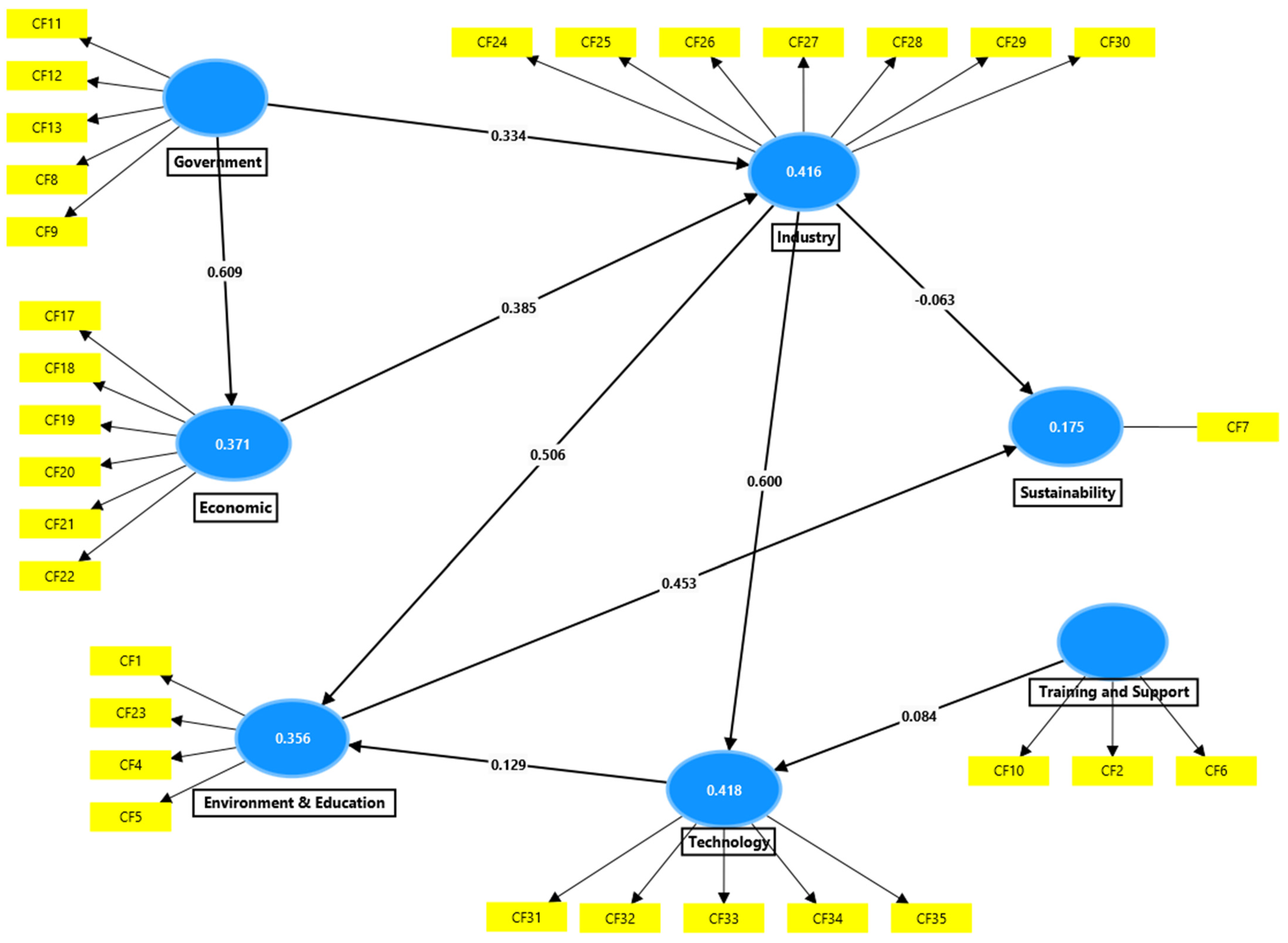
Further analysis shows the likelihood of a relationship existing between the constructs. The Economic → Industry (β = 0.385, T = 3.655, ρ = 0.000< 0.005) construct indicates a significant positive effect of economic factors through industry factors. Others with statistically significant positive effects on their accompanying constructs are Environment and Education → Sustainability, Government → Economic, Government → Industry, Industry → Environment and Education, and Industry → Technology, as shown in Table 11. Industry → Sustainability has (β = −0.063, T = 0.589, ρ = 0.556 > 0.005), indicating that the industry has no direct relationship with sustainability. These were also the case of Technology → Environment and Education, and Training and Support → Technology, (β = 0.129, T = 1.287, ρ = 0.198 > 0.005); (β = 0.084, T = 1.061, ρ = 0.289 > 0.005) constructs, where technology has no direct relation with Environment and Education, while training and support has no direct relationship with technology. The result of the path analysis is shown in Figure 5. The path coefficient from the construct Economic to Industry is 0.385, which shows that when the economic construct moves up by 1 standard deviation, the industry reacts by moving up by 0.385 standard deviation.
Table 11.
Results of the relationship between constructs.
Figure 5.
Path analysis between constructs.
5. Discussion
The result from this study highlights the formative economic construct, which includes high inflation rates (CF17), high interest rates (CF18), and direct foreign investment (CF19) as leading factors. Nations recovering from war have general economic problems, with several sectors of their economy hemorrhaging, and the construction sector is no exception. Refs. [39,63] outlined the problem of inflation and high interest rates in a climate where credit facilities are scarcely available. Prior to the war in Ukraine, inflation in several countries had been on the rise. The war heightened inflationary pressure, causing disruptions to trade routes, transportation delays, and increased energy prices during times of hostility. According to the International Monetary Fund (IMF) [92], the war in Ukraine, Russia, Israel, and Palestine has further resulted in high interest rates, which could make the global economy lose its momentum. Reduction in the prices of imported goods and in the demand for exported goods, heterogeneity of manufacturers and distribution networks, promotion of energy efficiency, and investment in a major and long-term construction project will add to the government’s effort. To increase the economic activities that could be enhanced through the CI by increasing the inflow of FDI and good interest rates, cooperation with financial institutions, and provision of capital cannot be ignored. The study from [64] shows that the FDI has a major contribution to the GDP of the host nation.
The educational curriculum of several developing nations, such as Ukraine and Nigeria, needs to be revamped. This research identifies the lack of a modern curriculum (CF1) as a critical factor under the environment and education construct. A proper, adequate curriculum will boost the nation’s readiness for the development of disaster resistant buildings and post disaster management and training. Ref. [17] further stressed the need for environmental education in the attainment of sustainable construction processes, while [65] examines the impact of collaboration between construction education and humanitarian organizations in promoting positive changes in nations lacking sufficient resources. Currently, some professionals have been encouraging the need for certification of buildings using the leadership in energy and environmental design (LEED) or the building research establishment environmental assessment method (BREEAM). The incorporation of this certification into national policy would be a good step to follow for countries under reconstruction or recovering from war in order to harness the gains of implementing sustainability practices.
The CI has been considered as a major sector of a nation’s economy in terms of GDP. This sector of the economy is majorly affected whenever there is war or armed conflict due to widespread property and infrastructure destruction. This study identifies some factors under the industry construct: reluctancy in the use of sustainable material (CF24), inadequate support from institutions (CF25), scarcity and a low level of skilled workers (CF26), which have resulted from the emigration of citizens from the unsettled countries. Organizations within this sector face challenges of capital [38] coupled with poor contractual management [19], which both play a significant role in the commercial activities of the construction companies—hence the need to have a well-developed and improved construction sector for effective reconstruction and boosting of the economic activities.
Information technology is an important aspect of the nation’s economy; the Implementation of Industrial Revolution (IR) 4.0 (e.g., BIM, 4D design, blockchain, smart building, virtual, and augmented reality) is essential in the reconstruction of a nation’s recovery from war and post disaster reconstruction. This implementation, however, is hampered by several challenges such as funding and poor technological transfer, as highlighted in this study. This also aligned with the results from [14,16,48], which consider technical and social factors in the implementation of IR 4.0. The utilization of sustainable products is vital in the rebuilding of countries recovering from wars. However, high taxation on these products has hampered the availability of these materials. According to [18], this has been a major setback for the CI in Brazil despite the stakeholders’ efforts to incorporate sustainable products into the construction sector.
The role of government in the reconstruction of countries recovering from war cannot be overemphasized. This study identified the need to have a stable political terrain devoid of the bribery and corruption, which have plagued many developing nations. Some of these countries receive aid from various international organizations but lack adequate accountability in the management of these funds. The need for supportive legislation on safety, disaster management, post-conflict reconstruction, and waste management is essential to the total recovery of the nation. Some of the policies include subnational reconstruction funds, regional development and decentralization reforms, and resilient infrastructural development. This is in line with the work of [15], which highlights some of the new policies in play by the government of Hong Kong with respect to construction waste management. On the other hand, Ref. [9] found that procedural constraint such as issues of consent and logistics could hamper the quick reconstruction process of nations. Furthermore, when legislation is in place, proper enforcement of these policies and regulations should be maintained through proper training and support.
The training and support construct identify factors such as low governmental support (CF10), professional institutes’ involvement in the environmental support (CF6), and poor construction and demolition waste management training (CF2). These are major factors to be considered by a nation’s recovery from war to properly manage the waste generated from the destruction resulting from the armed conflicts. Adequate training of personnel and environmental sensitization have been identified by researchers as major contributors to the achievement of sustainable development. Ref. [65] recommended that mandatory training programmes on market inflation and high cost of building materials be conducted for construction professionals.
The relationship between the constructs indicates how factors from one construct can interact and significantly affect the other. Increased levels of FDI, reasonable interest rates, and good credit facilities will most likely trigger an improvement in the industry. The positive, significant effect of government on industry and economics could be a game changer in rebuilding and recovering the CI in nations affected by war. The role of government is further clarified by the established relationship with these constructs. The industry also has a positive effect on technology, making the CI position in adopting technological input a worthy investment.
6. Conclusions
The research delves into the current state of the CI in nations pronged by wars, conflicts, insurgence, or terrorist attacks by examining the relevant challenging factors. Using quantitative analysis, 35 factors were identified and examined using EFA. Of these factors 31 significantly affect the CI in nations affected by wars. Further analysis using SEM has produced seven constructs: economic, environment and education, government, industry, sustainability, technology, and training and support. The constructs were used to develop a model for the CI’s challenging factors in the regions affected by conflicts. The validity and the reliability of the model was tested and proved to be significant. The developed model also has acceptable convergent and discriminant validity.
The model generated in this study investigates the challenging factors in the CI in war regions. Several challenges affecting various segments of the CI have been studied by different researchers. However, this research modelled the critical issues that will be relevant in the construction sectors of nations recovering from wars. This work may serve as a basis for further research in countries ravaged by conflicts, insurgence, or war. The theoretical constructs from this research can be implemented in developing a mathematical model for determining the effective and appropriate solutions to the CI. This study provides the background for further research into reconstruction and recovery of the infrastructures and economies of these nations.
The reconstruction of nations affected by wars requires deliberate effort and guidance. Hence, the understanding of the various challenging factors affecting the CI in these nations is crucial. Stakeholders within the construction sector in these regions can better analyze and make informed decisions that will guide and improve the sector in the event of the rebuilding of nations. Secondly, industry professionals and researchers can better collaborate and improve the construction process, which will in turn yield a productive result in the transformation of the countries. Furthermore, governmental policies and platforms that will encourage FDI, and, in the long run, improve this sector of the economy, will be better analyzed.
This study has tremendous implications for the CI in war affected regions, though some limitations could be benefit from future research. The regions under consideration could affect the generalization of this work. Future study could focus on specific countries, as the challenging situations for the CI in various nations destroyed by wars differs. Apart from the PLS SEM used for this study, future research can hypothesize each component for better conclusions on how each component affects the others, for example, the effects of technology on overall governmental input. Lastly, a holistic approach on issues relating to reconstruction policies and their effects on the CI should be examined in war-ravaged regions.
Author Contributions
Conceptualization, O.E. and M.B.; methodology, O.E.; software, O.E.; validation, O.E., M.B. and V.N.; formal analysis, O.E.; investigation, O.E.; resources, O.E. and M.B.; data curation, O.E.; writing—original draft preparation, O.E.; writing—review and editing, O.E. and M.B.; visualization, O.E.; supervision, V.N.; project administration, O.E. All authors have read and agreed to the published version of the manuscript.
Funding
Funding information is not available.
Institutional Review Board Statement
Not applicable.
Informed Consent Statement
Not applicable.
Data Availability Statement
The original contributions presented in this study are included in the article. Further inquiries can be directed to the corresponding author.
Conflicts of Interest
The authors declare that they have no known competing financial interests or personal relationships that could have appeared to influence the work reported in this paper.
Abbreviations
| AAGR | Annual Average Growth Rate |
| AVE | Average Variance Extracted |
| BIM | Building Information Modelling |
| BREEAM | Building Research Establishment Environmental Assessment Method |
| CB | Covariance Based |
| CF | Challenging Factors |
| CI | Construction Industry |
| CMB | Common Method Bias |
| CMV | Common Method Variance |
| CR | Composite Reliability |
| CSR | Corporate Social Responsibility |
| CWDCS | Construction Waste Disposal Charging Scheme |
| EFA | Exploratory Factor Analysis |
| EU | European Union |
| FDI | Foreign Direct Investment |
| GDP | Gross Domestic Product |
| GVA | Gross Value Added |
| HTMT | Heterotrait–Monotrait |
| IDP | Internally Displaced Persons |
| IR | Industrial Revolution |
| LEED | Leadership In Energy and Environmental Design |
| KMO | Kaiser–Meyer–Olkin |
| KSE | Kyiv School of Economics |
| PCA | Principal Component Analysis |
| PESTEL | Political, Economic, Social, Technological, Environmental, Legal and Security |
| PLS | Partial Least Squares |
| SE | Standard Error |
| SEM | Structural Equation Modelling |
| SME | Small and Medium Enterprises |
| SPSS | Statistical Package for The Social Sciences |
| VIF | Variance Inflator Factor |
| WEF | World Economic Forum |
| Symbols | |
| > | Greater than |
| < | Less than |
| % | Percentage |
| β | Path coefficient |
| ρ | p-value |
| T | T- statistics |
References
- Calame, J. Post-War Reconstruction: Concerns, Models and Approaches; Macro Center Working Papers. Paper 20; Roger Williams University: Bristol, RI, USA, 2005; Volume 6, pp. 1–59. Available online: https://docs.rwu.edu/cmpd_working_papers/20 (accessed on 30 March 2024).
- Kyiv School of Economics. Direct Damage Caused to Ukraine’s Infrastructure During the War Has Already Reached Almost $63 Billion. Global Economic Losses Are About $543–600 Billion. Available online: https://kse.ua/about-the-school/news/zbitki-naneseni-infrastrukturi-ukrayini-v-hodi-viyni-skladayut-mayzhe-63-mlrd/ (accessed on 31 August 2023).
- Addis Standard News. Ethiopia’s Wars Devour More than $28 b in Economic Loss, Damages; $20 b Needed for Reconstruction. Available online: https://addisstandard.com/news-ethiopias-wars-devour-more-than-28-b-in-economic-loss-damages-20-b-needed-for-reconstruction/ (accessed on 21 November 2023).
- Cambridge Dictionary. Reconstruction. Available online: https://dictionary.cambridge.org/dictionary/english/reconstruction (accessed on 28 October 2023).
- Sullivan, M. Integrated recovery management: A new way of looking at a delicate process. Aust. J. Emerg. Manag. 2003, 18, 4–27. [Google Scholar]
- Mingarelli, H. The reconstruction process in Ukraine. Stockh. Cent. East. Eur. Stud. 2023, 5, 1–4. Available online: https://www.europarl.europa.eu/cmsdata/267943/Mingarelli_The-reconstruction-process-in-ukraine.pdf (accessed on 30 March 2024).
- Haigh, R.; Amaratunga, D.; Kerimanginaye, K. COBRA 2006 Proceedings of the Annual Research Conference of the Royal Institution of Chartered Surveyors Held on Thursday 7th and Friday 8th September 2006 at University College London; Sivyer, E., Ed.; RICS, The Bartlett School, UCL and the Contributors; University College London: London, UK, 2006. [Google Scholar]
- Le Masurier, J.; Rotimi, J.O.B.; Wilkinson, S. A comparison between routine construction and post-disaster reconstruction with case studies from New Zealand. In Proceedings of the 22nd Annual ARCOM Conference, Birmingham, UK, 4–6 September 2006; Volume 1, pp. 523–530. [Google Scholar]
- Rotimi, J.O.; Wilkinson, S.; Zuo, K.; Myburgh, D. Legislation for effective post-disaster reconstruction. Int. J. Strateg. Prop. Manag. 2009, 13, 143–152. [Google Scholar] [CrossRef]
- Middleton, D. Habitability of homes after a disaster. In Proceedings of the i-Rec Conference: Building Resilience-Achieving Effective Post-Disaster Reconstruction, Christchurch, New Zealand, 30 April–2 May 2008; pp. 1–11. [Google Scholar]
- Mohd-Rahim, F.A.; Mohd-Yusoff, N.S.; Chen, W.; Zainon, N.; Yusoff, S.; Deraman, R. The challenge of labour shortage for sustainable construction. Plan. Malays. J. Malays. Inst. Plan. 2016, 14, 77–88. [Google Scholar] [CrossRef][Green Version]
- Kalinichenko, L.; Konstantin, Z. Current state and prospects of construction industry development in Ukraine. Int. J. Innov. Technol. Econ. 2021, 1, 411536. [Google Scholar] [CrossRef]
- Mokhtariani, M.; Sebt, M.H.; Davoudpour, H. Characteristics of the construction industry from the marketing viewpoint: Challenges and solutions. Civ. Eng. J. 2017, 3, 701–714. [Google Scholar] [CrossRef]
- Alaloul, W.S.; Liew, M.S.; Zawawi, N.A.W.A.; Kennedy, I.B. Industrial Revolution 4.0 in the construction industry: Challenges and opportunities for stakeholders. Ain Shams Eng. J. 2020, 11, 225–230. [Google Scholar] [CrossRef]
- Lu, W.; Tam, V.W.Y. Construction waste management policies and their effectiveness in Hong Kong: A longitudinal review. Renew. Sustain. Energy Rev. 2013, 23, 214–223. [Google Scholar] [CrossRef]
- Hussin, J.M.; Abdul Rahman, I.; Memon, A.H. The way forward in sustainable construction: Issues and challenges. Int. J. Adv. Appl. Sci. 2016, 2, 15–24. [Google Scholar] [CrossRef]
- Mashwama, N.; Thwala, W.D.; Aigbavboa, C.O. Sustainable construction practices challenges—A stakeholders perspective. In Proceedings of the Creative Construction Conference, Budapest, Hungary, 29 June–2 July 2019; pp. 746–752. [Google Scholar] [CrossRef]
- Barbosa, A.A.R.; Vilnitis, M. Innovation and construction management in Brazil: Challenges of companies in times of quality and productivity. IOP Conf. Ser. Mater. Sci. Eng. 2017, 251, 012040. [Google Scholar] [CrossRef]
- Windapo, A.O.; Cattell, K. The South African construction industry: Perceptions of key challenges facing its performance, development and growth. J. Constr. Dev. Ctries. 2013, 18, 65–79. [Google Scholar]
- Ofori, G. Research in construction industry development at the crossroads. Constr. Manag. Econ. 1993, 11, 175–185. [Google Scholar] [CrossRef]
- Jeleński, T. Practices of built heritage post-disaster reconstruction for resilient cities. Buildings 2018, 8, 53. [Google Scholar] [CrossRef]
- Gruneberg, S.L. Introduction to the Economics of Construction. In Construction Economics; Palgrave: London, UK, 1997. [Google Scholar] [CrossRef]
- Baker, P.; Giustozzi, L.; Gloser, J.; Hanzl-Weiss, D.; Merkus, E.; Molemaker, R.J.; Stehrer, R. The European Construction Value Chain: Performance, Challenges and Role in the GVC; wiiw Research Reports; The Vienna Institute for International Economic Studies (wiiw): Vienna, Austria, 2017. [Google Scholar]
- Eurostat. Construction Sector. Available online: https://ec.europa.eu/eurostat/cache/digpub/housing/bloc-3a.html?lang=en (accessed on 1 November 2023).
- Market Research.com. Malaysia Construction Market Size, Trend Analysis by Sector, Competitive Landscape and Forecast, 2023–2027. Global Data. 2023. Available online: https://www.marketresearch.com/GlobalData-v3648/Malaysia-Construction-Size-Trend-Sector-35333812/ (accessed on 1 November 2023).
- European Construction International Federation. Construction Industry Hit Hard by War in Ukraine. 2022. Available online: https://www.fiec.eu/application/files/2816/6195/4482/2022-June-FIEC_article-Construction_industry_hit_hard_by_war_in_Ukraine-KHL.pdf (accessed on 18 April 2024).
- Gurtu, A.; Johny, J. Supply chain risk management: Literature review. Risks 2021, 9, 16. [Google Scholar] [CrossRef]
- Ukraine State Statistics Service. State Statistics Service of Ukraine Yearbook for 2018; Ukraine State Statistics Service: Kyiv, Ukraine, 2018. [Google Scholar]
- GMK Centres. The Volume of Construction in Ukraine in 2022 Fell by 65%. Available online: https://gmk.center/en/infographic/the-volume-of-construction-in-ukraine-in-2022-fell-by-65/ (accessed on 28 October 2023).
- National Bureau of Statistics. Nigerian Construction Sector Summary Report 2010–2012. 2015. Available online: https://www.nigerianstat.gov.ng/elibrary/read/265 (accessed on 28 October 2023).
- International Trade Administration (ITA). Nigeria-Country Commercial Guide. Available online: https://www.trade.gov/country-commercial-guides/nigeria-construction-sector (accessed on 12 November 2023).
- Crédito y Caucion Atradius. Industry Trends Construction: Credit Risk Outlook Clouded by High Levels of Uncertainty 2023, 2–16. Available online: https://mcusercontent.com/6e80a001fed29014a95f31e0e/files/8bd73262-c964-7b73-2ec2-a81a768dfc93/CONSTRUCCION_2023.pdf (accessed on 1 November 2024).
- Giang, D.T.H.; Pheng, L.S. Role of construction in economic development: Review of key concepts in the past 40 years. Habitat Int. 2011, 35, 118–125. [Google Scholar] [CrossRef]
- Jiang, J.K.W.; Wong, W. Key activity areas of corporate social responsibility (CSR) in the construction industry: A study of China. J. Clean. Prod. 2016, 113, 850–860. [Google Scholar] [CrossRef]
- Loosemore, B.T.H.; Lim, M. Linking corporate social responsibility and organizational performance in the construction industry. Constr. Manag. Econ. 2017, 35, 90–105. [Google Scholar] [CrossRef]
- Alotaibi, A.; Edum-Fotwe, F.; Price, A. A review of corporate social responsibility practices in developing countries. In Proceedings of the ISEC 2017—9th International Structural Engineering and Construction Conference: Resilient Structures and Sustainable Construction, Valencia, Spain, 24–29 July 2017; pp. 1–6. [Google Scholar]
- Shaawat, M.E.; Al Enezi, M.M.; Jamil, R. Analysis of challenges in the sustainable construction industry by using analytic hierarchy process: A case study of Jubail Industrial City, Saudi Arabia. Int. J. Sustain. Real Estate Constr. Econ. 2018, 1, 109. [Google Scholar] [CrossRef]
- Tayeh, B.A.; Alaloul, W.S.; Muhaisen, W.B. Challenges facing small-sized construction firms in the Gaza strip. Open Civ. Eng. J. 2019, 13, 51–57. [Google Scholar] [CrossRef]
- De Silva, N.; Rajakaruna, R.W.; Bandara, K.A. Challenges faced by the construction industry in Sri Lanka: Perspective of clients and contractors. In Proceedings of the Cib International Conference on Building Education and Research (Bear 2008), Heritance Kandalama, Sri Lanka, 11–15 February 2008; pp. 158–169. Available online: http://www.irbnet.de/daten/iconda/CIB11344.pdf (accessed on 1 November 2024).
- Baloi, D. Sustainable construction: Challenges and opportunities. In Proceedings of the 19th Annual ARCOM Conference, Association of Researchers in Construction Management, Brighton, UK, 3–5 September 2003; Volume 1, pp. 289–297. [Google Scholar]
- Hillebrandt, P.M. Problems of larger local contractors: Causes and possible remedies. In Proceedings of the CIB-TG29, Contract. Dev. UCCIDAH in Conjunction with Department of Civil Engineering and Department of Architecture, Makerere University, Uganda International Conference Centre, Kampala, Uganda, 25–26 June 1999; pp. 25–33. Available online: http://www.irbnet.de/daten/iconda/CIB13326.pdf (accessed on 19 March 2024).
- Fredrick, K. Factors Influencing Performance of Small and Medium Building Construction Enterprises in Embu County, Kenya. Master’s Thesis, University of Nairobi, Nairobi, Kenya, 2012. [Google Scholar]
- Cheelo, C.; Liebenthal, R. The Role of the Construction Sector in Influencing Natural Resource Use, Structural Change, and Industrial Development in Zambia; WIDER Working Paper; UNU-WIDER: Helsinki, Finland, 2018. [Google Scholar]
- Ofori, G. Challenge of construction sector in developing country. In Proceedings of the 2nd International Conference on Construction in Developing Countries: Challenges Facing the Construction Industry in Developing Countries, Gaborone, Botswana, 15–17 November 2000; pp. 1–13. [Google Scholar]
- Waqar, A.; Hannan Qureshi, A.; Othman, I.; Saad, N.; Azab, M. Exploration of challenges to deployment of blockchain in small construction projects. Ain Shams Eng. J. 2023, 15, 102362. [Google Scholar] [CrossRef]
- Li, T.; Yan, X.; Guo, W.; Zhu, F. Research on factors influencing intelligent construction development: An empirical study in China. Buildings 2022, 12, 478. [Google Scholar] [CrossRef]
- Regona, M.; Yigitcanlar, T.; Xia, B.; Li, R.Y.M. Opportunities and adoption challenges of AI in the construction industry: A PRISMA review. J. Open Innov. Technol. Mark. Complex 2022, 8, 45. [Google Scholar] [CrossRef]
- Adekunle, P.; Aigabvboa, C.; Thwala, W.; Akinradewo, O.; Oke, A. Challenges confronting construction information management. Front. Built Environ. 2022, 8, 1075674. [Google Scholar] [CrossRef]
- Othman, I.; Kamil, M.; Sunindijo, R.Y.; Alnsour, M.; Kineber, A.F. Critical success factors influencing construction safety program implementation in developing countries. J. Phys. Conf. Ser. 2020, 1529, 042079. [Google Scholar] [CrossRef]
- Fern, N.W.; Masirin, M.I.M. A review on the implementation of construction safety management system in ASEAN development projects. Int. J. Sustain. Constr. Eng. Technol. 2021, 12, 189–196. [Google Scholar] [CrossRef]
- The Boston Consulting Group. Shaping the Future of Construction a Breakthrough in Mindset and Technology; World Economic Forum: Boston, MA, USA, 2016. [Google Scholar] [CrossRef]
- Bagozzi, R.P.; Yi, Y. Specification, evaluation, and interpretation of structural equation models. J. Acad. Mark. Sci. 2012, 40, 8–34. [Google Scholar] [CrossRef]
- Sambasivan, M.; Soon, Y.W. Causes and effects of delays in Malaysian construction industry. Int. J. Proj. Manag. 2007, 25, 517–526. [Google Scholar] [CrossRef]
- del Puerto, C.L.; Elliott, J.W.; Torres, M.d.J. AC 2012-3336: Addressing global development challenges. In Proceedings of the 2012 ASEE Annual Conference & Exposition, San Antonio, TX, USA, 10–12 June 2012; pp. 25–131. [Google Scholar] [CrossRef]
- Fathalizadeh, A.; Ghoddousi, P.; Javid, A.A.S.; Hosseini, M.R.; Ghosh, A. Integrating sustainability into construction project management: Barriers in developing countries. In Proceedings of the 13th International Conference: Modern Building Materials, Structures and Techniques, Vilnius, Lithuania, 16–17 May 2019. [Google Scholar] [CrossRef]
- Ogunde, A.O.; Olaolu, O.; Afolabi, A.; Owolabi, J.; Ojelabi, R. Challenges confronting construction project management system for sustainable construction in developing countries: Professionals perspectives (a case study of Nigeria). J. Build. Perform. 2017, 8, 1–11. Available online: http://spaj.ukm.my/jsb/index.php/jbp/index (accessed on 18 November 2023).
- Banik, G.C.; Barnes, W.C. Issues and challenges for the construction community. In Proceedings of the 2002 Annual Conference, Montreal, QC, Canada, 16–19 June 2002; pp. 7.769.1–7.769.8. [Google Scholar] [CrossRef]
- Ayarkwa, J.; Joe Opoku, D.G.; Antwi-Afari, P.; Man Li, R.Y. Sustainable building processes’ challenges and strategies: The relative important index approach. Clean. Eng. Technol. 2022, 7, 100455. [Google Scholar] [CrossRef]
- Masoetsa, T.G.; Ogunbayo, B.F.; Aigbavboa, C.O. Assessing construction constraint factors on project. Buildings 2022, 12, 1183. [Google Scholar] [CrossRef]
- Gobbo Junior, J.A.; Nunes De Souza, M.G.Z.; Gobbo, S.C.D.O. Barriers and challenges to smart buildings concepts and technologies in Brazilian social housing projects. Int. J. Sustain. Real Estate Constr. Econ. 2017, 1, 31–50. [Google Scholar] [CrossRef]
- Von Meding, J.; Mcveigh, A.; Amiri, Z.; Burke, C. Engaging the commercial construction industry in a post-disaster context. In AUBEA 2013: The 38th Australasian Universities Building Education Association Conference. Proceedings: 38th AUBEA International Conference, Auckland, New Zealand, 20–22 November 2013; Australasian Universities Building Education Association (AUBEA): Sydney, Australia, 2013. [Google Scholar]
- Awwad, R.; El Souki, O.; Jabbour, M. Construction safety practices and challenges in a Middle Eastern developing country. Saf. Sci. 2016, 83, 1–11. [Google Scholar] [CrossRef]
- Asamoah, R.O.; Baiden, B.K.; Nani, G.; Kissi, E. Review of exogenous economic indicators influencing construction industry. Adv. Civ. Eng. 2019, 8, 6073289. [Google Scholar] [CrossRef]
- Babatunde, S.O.; Awodele, O.A.; Adeniyi, Q. Opportunities and challenges of foreign direct investment utilisation and its impact on construction sector in developing countries. J. Financ. Manag. Prop. Constr. 2018, 23, 239–256. [Google Scholar] [CrossRef]
- Bedada, A.T. An analysis of how the construction business in Ethiopia is affected by the rising cost of building materials. Am. J. Constr. Build. Mater. 2023, 7, 1–6. [Google Scholar] [CrossRef]
- Laskar, A.; Murty, C.V.R. Challenges before the construction industry in India. Eng. Environ. Sci. Bus. 2010. Available online: https://www.iitk.ac.in/nicee/RP/2004_Challenges_Construction_Industry_Proceedings.pdf (accessed on 18 January 2024).
- Parung, H.; Burhanuddin, S.; Arifuddin, R. The effectiveness of the procurement at the construction services selection implementation center. Civ. Eng. J. 2024, 10, 847–858. [Google Scholar] [CrossRef]
- Yang, C.; Tian, K.; Gao, X. Supply chain resilience: Measure, risk assessment and strategies. Fundam. Res. 2023, 1–4. [Google Scholar] [CrossRef]
- Tang, C.; Xu, H. Risk analysis and research of construction supply chain. Highlights Bus. Econ. Manag. 2023, 11, 155–160. [Google Scholar] [CrossRef]
- Henrotay, C.; Debacker, W.; Mollaert, M.; De Wilde, W.P. 4-dimensional design: A design strategy for efficient shelter and sustainable housing after conflict-based and natural disasters. WIT Trans. Ecol. Environ. 2006, 99, 341–350. [Google Scholar] [CrossRef]
- Suliman, H.; Mohammed, E. Blockchain technology and the future of construction industry in the Arab region: Applications, challenges, and future opportunities. Eng. Res. J. 2008, 173, 73–102. [Google Scholar]
- Daniel, B.; Kumar, V.; Omar, N. Postgraduate conception of research methodology: Implications for learning and teaching. Int. J. Res. Method Educ. 2018, 41, 220–236. [Google Scholar] [CrossRef]
- Melnikovas, A. Towards an explicit research methodology: Adapting research onion model for future studies. J. Futur. Stud. 2018, 23, 29–44. [Google Scholar] [CrossRef]
- Bayram, H. Views of social studies teachers on scientific research methodology. Particip. Educ. Res. 2021, 8, 64–83. [Google Scholar] [CrossRef]
- Hair, J.F.; Hult, G.T.M.; Ringle, C.M.; Sarstedt, M.; Danks, N.P.; Ray, S. Partial Least Squares Structural Equation Modeling (PLS-SEM) Using R; Springer: Berlin/Heidelberg, Germany, 2020; Volume 21. [Google Scholar] [CrossRef]
- Schumacker, R.E.; Lomax, R.G. A beginner’s Guide to Structural Equation Modeling, 2nd ed.; Lawrence Erlbaum Associates Publisher: Mahwah, NJ, USA, 1994. [Google Scholar]
- Chin, W.M.G. The partial least squares approach to structural formula modelling. Adv. Hosp. Leis. 1998, 8, 5. [Google Scholar]
- Hair, J.F.; Ringle, C.M.; Sarstedt, M. PLS-SEM: Indeed, a silver bullet. J. Mark. Theory Pract. 2011, 19, 139–152. [Google Scholar] [CrossRef]
- Byrne, B.M. Structural Equation Modeling with Amos: Basic Concepts, Applications, and Programming, 3rd ed.; Routledge: New York, NY, USA, 2016. [Google Scholar] [CrossRef]
- Williams, L.J.; Cote, J.A.; Buckley, M.R. Lack of method variance in self-reported affect and perceptions at work: Reality or artifact? J. Appl. Psychol. 1989, 74, 462–468. [Google Scholar] [CrossRef]
- Podsakoff, P.M.; MacKenzie, S.B.; Lee, J.Y.; Podsakoff, N.P. Common method biases in behavioral research: A critical review of the literature and recommended remedies. J. Appl. Psychol. 2003, 88, 879–903. [Google Scholar] [CrossRef]
- Podsakoff, P.M.; Organ, D.W. Self-Reports in Organizational Research: Problems and Prospects. J. Manag. 1986, 12, 531–544. [Google Scholar] [CrossRef]
- Chin, W.W. Modern Methods for Business Research. In The Partial Least Squares Approach for Structural Equation Modeling; George, F., Marcoulides, A., California State University, Eds.; Lawrence Erlbaum Associates Publishers: London, UK, 1998; pp. 295–336. [Google Scholar]
- Nunnally, I.H.; Bernstein, J.C. Psychometric Theory, 3rd ed.; McGraw-Hill: New York, NY, USA, 1994. [Google Scholar]
- Urbach, N.; Ahlemann, F. Structural equation modeling in information systems research using partial least squares. J. Inf. Technol. Theory Appl. JITTA. 2010, 11, 5–40. [Google Scholar]
- Fornell, C.; Larcker, D.F. Structural equation models with unobservable variables and measurement error: Algebra and statistics. J. Mark. Res. 1981, 18, 382–388. [Google Scholar] [CrossRef]
- Kline, R.B. Review of Principles and Practice of Structural Equation Modeling, 3rd ed.; The Guilford Press: London, UK, 2011; Volume 25. [Google Scholar] [CrossRef]
- Gold, A.H.; Malhotra, A.; Segars, A.H. Knowledge management: An organizational capabilities perspective. J. Manag. Inf. Syst. 2001, 18, 185–214. [Google Scholar] [CrossRef]
- Diamantopoulos, A.; Siguaw, J.A. Formative versus reflective indicators in organizational measure development: A comparison and empirical illustration. Br. J. Manag. 2006, 17, 263–282. [Google Scholar] [CrossRef]
- Hair, J.F.; Sarstedt, M.; Ringle, C.M.; Mena, J.A. An assessment of the use of partial least squares structural equation modeling in marketing research. J. Acad. Mark. Sci. 2012, 40, 414–433. [Google Scholar] [CrossRef]
- Wong, K.K.K. Partial least squares structural equation modeling (PLS-SEM) techniques using SmartPLS. Mark. Bull. 2013, 24, 1–32. [Google Scholar]
- Wiseman, P.; McHugh, D. IMF Outlook Worsens for a ‘Limping’ World Economy. Mideast War Poses New Uncertainty. AP News. 2023. Available online: https://apnews.com/article/world-economy-imf-inflation-ukrainewar-3dadc913c17dc22cb6376dba49fcc3 (accessed on 25 May 2023).
Disclaimer/Publisher’s Note: The statements, opinions and data contained in all publications are solely those of the individual author(s) and contributor(s) and not of MDPI and/or the editor(s). MDPI and/or the editor(s) disclaim responsibility for any injury to people or property resulting from any ideas, methods, instructions or products referred to in the content. |
© 2025 by the authors. Licensee MDPI, Basel, Switzerland. This article is an open access article distributed under the terms and conditions of the Creative Commons Attribution (CC BY) license (https://creativecommons.org/licenses/by/4.0/).




