Development of a Prototype for the Acquisition of Biopotentials Implementing a New Interconnection Method for Shielding
Abstract
1. Introduction
2. Materials and Methods
2.1. Methodology
- (A)
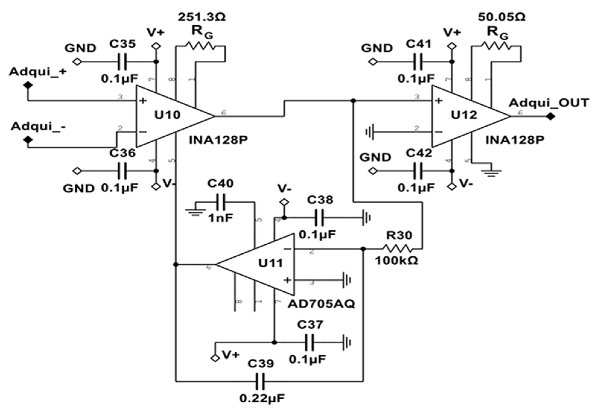
- Signal Amplification Block: This stage employs two instrumentation amplifiers. The first amplifier pre-amplifies the signal with a fixed gain of 200, preventing saturation when working with different biopotentials, making the system adaptive and reducing common-mode noise. The second amplifier provides an adjustable gain of up to 10,000 to accommodate the low amplitude of biopotentials. This gain can be modified via hardware using a precision potentiometer to provide gains of 1, 50, 500, 2000, 5000, and 10,000.
- (B)
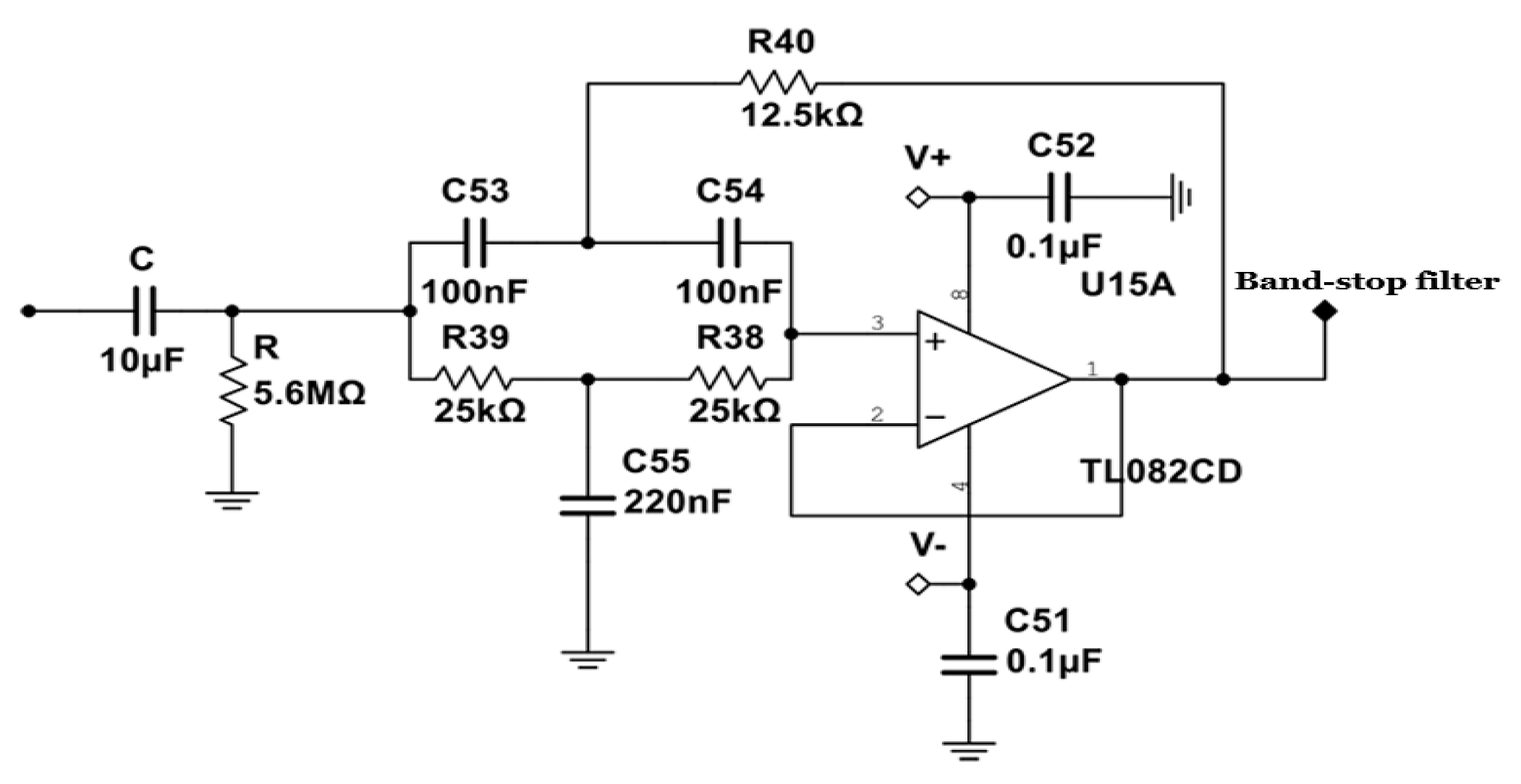
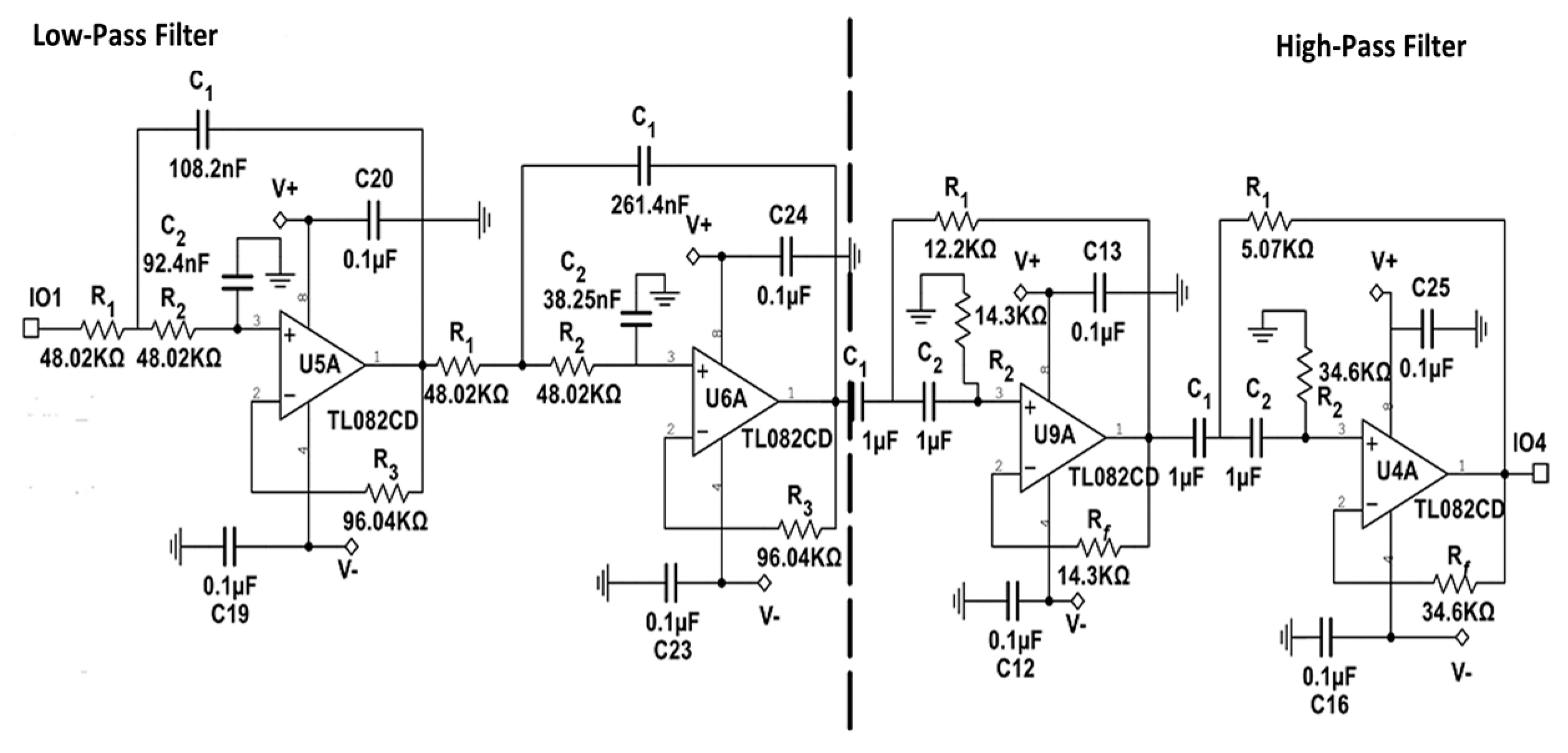
- Signal Filtering Block: The signal obtained from the amplification block is mounted on a DC component with an amplitude of 20 to 50 mV; this is due to the impedance produced by the contact between the skin and the electrode. For this reason, a passive first-order high-pass filter with a cut-off frequency mHz to −3 dB and unit gain is proposed for removing the DC component, followed by a notch filter with a cut-off frequency of 60 Hz, which is used to reduce noise from the electrical grid. Finally, various band-pass filtering modules are implemented to acquire specific biopotential signals (EEG, ECG, sEMG) based on the application, which the user can modify [51].
- (C)
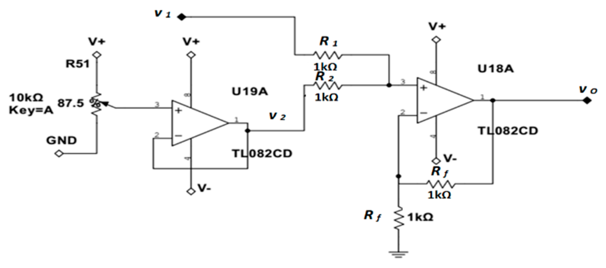
- Offset Block: An offset voltage is added to the resulting signal to compensate for the DC component produced by skin and electrode contact, allowing for compatibility with the voltage levels of the Arduino Mega 2560 board.
- (D)
- Analog-to-Digital Conversion Block: This block utilizes the Arduino Mega 2560 [52] for data acquisition and further signal processing. The Arduino board is also used as an interface to MATLAB (R2023a), and the entire system is implemented to perform the physical tests; no modules were simulated using MATLAB.
- (E)
- Shielding controller: This block is responsible for minimizing common-mode interference, as well as a reference point for obtaining biopotentials; the power line noise is usually not a pure 60 or 50 Hz sine wave but is distorted with artifacts. Therefore, a major advantage of using a RLD (Right-Leg Drive) circuit to attenuate the main hum is that the common-mode signal recorded by the right-leg electrode is actually correlated with the noise in the biopotential recording. The TL082 operational amplifier, which has a low total harmonic distortion of 0.003% and a CMRR of 86 dB, is used to attenuate the common-mode signal recorded by the right-leg electrode. The configuration is based on an Active Shield [53]; the configuration includes an RLD inside the same shield where the lines used for the electrodes are located, also interconnecting through a coupling layer to the ground plane of the device, increasing the CMRR.
2.1.1. Signal Amplification
2.1.2. Signal Filtering
2.1.3. Offset
2.1.4. Procedure for Experimental Tests
3. Results
4. Discussion
5. Conclusions
Author Contributions
Funding
Institutional Review Board Statement
Informed Consent Statement
Data Availability Statement
Conflicts of Interest
References
- Pu, X.; Wan, L.; Sheng, Y.; Chiang, P.; Qin, Y.; Hong, Z. A Wireless 8-Channel ECG Biopotential Acquisition System for Dry Electrodes. In Proceedings of the 2012 IEEE International Symposium on Radio-Frequency Integration Technology (RFIT), Singapore, 21–23 November 2012; pp. 140–142. [Google Scholar] [CrossRef]
- Burns, A.; Doheny, E.P.; Greene, B.R.; Foran, T.; Leahy, D.; O’Donovan, K.; Mcgrath, M.J. Shimmer™: An Extensible Platform for Physiological Signal Capture. In Proceedings of the 2010 Annual International Conference of the IEEE Engineering in Medicine and Biology, Buenos Aires, Argentina, 31 August–4 September 2010; pp. 3759–3762. [Google Scholar] [CrossRef]
- Pradhan, A.; Nayak, S.K.; Pande, K.; Ray, S.S.; Pal, K.; Champaty, B.; Anis, A.; Tibarewala, D.N. Acquisition and Classification of Emg Using a Dual-Channel Emg Biopotential Amplifier for Controlling Assistive Devices. In Proceedings of the 2016 IEEE Annual India Conference (INDICON), Bangalore, India, 16–18 December 2016; pp. 1–5. [Google Scholar] [CrossRef]
- Adli, Y.Y.; Nakamura, T.; Kitaoka, K. Automatic Interference Controller Device for Eliminating the Power-Line Interference in Biopotential Signals. In Proceedings of the 17th IEEE Instrumentation and Measurement Technology Conference, Baltimore, MD, USA, 1–4 May 2000; Volume 3, pp. 1358–1362. [Google Scholar] [CrossRef]
- Jiang, Y.; Samuel, O.W.; Liu, X.; Wang, X.; Idowu, P.O.; Li, P.; Chen, F.; Zhu, M.; Geng, Y.; Wu, F.; et al. Effective Biopotential Signal Acquisition: Comparison of Different Shielded Drive Technologies. Appl. Sci. 2018, 8, 276. [Google Scholar] [CrossRef]
- Ferdi, Y. Improved Lowpass Differentiator for Physiological Signal Processing. In Proceedings of the International Symposium on Communication Systems Networks and Digital Signal Processing, Newcastle upon Tyne, UK, 21–23 July 2010; pp. 747–750. [Google Scholar] [CrossRef]
- Chavdar, L.; Mihov, G.; Ivanov, R.; Daskalov, I.; Christov, I.; Dotsinsky, I. Removal of Power-Line Interference from the ECG: A Review of the Subtraction Procedure. BioMed. Eng. OnLine 2005, 4, 50. [Google Scholar] [CrossRef]
- Zhong, Y.; Zhong, P.; Wang, J. The Research of Removing Baseline Wander for ECG. Comput. Appl. Chem. 2007, 24, 465–468. [Google Scholar]
- De Luca, C.J.; Gilmore, L.D.; Kuznetsov, M.; Roy, S.H. Filtering the Surface EMG Signal: Movement Artifact and Baseline Noise Contamination. J. Biomech. 2010, 43, 1573–1579. [Google Scholar] [CrossRef]
- Fatourechi, M.; Bashashati, A.; Ward, R.K.; Birch, G.E. EMG and EOG Artifacts in Brain Computer Interface Systems: A Survey. Clin. Neurophysiol. 2007, 118, 480–494. [Google Scholar] [CrossRef] [PubMed]
- Moretti, D.V.; Babiloni, F.; Carducci, F.; Cincotti, F.; Remondini, E.; Rossini, P.M.; Salinari, S.; Babiloni, C. Computerized Processing of EEG-EOG-EMG Artifacts for Multi-Centric Studies in Eeg Oscillations and Event-Related Potentials. Int. J. Psychophysiol. 2003, 47, 199–216. [Google Scholar] [CrossRef]
- Magri, J.; Grech, I.; Casha, O.; Gatt, E.; Micallef, J. Design of Cmos Front-End Circuitry for the Acquisition of Biopotential Signals. In Proceedings of the 2016 IEEE International Conference on Electronics, Circuits and Systems, Monte Carlo, Monaco, 11–14 December 2016; pp. 161–164. [Google Scholar] [CrossRef]
- Costa, H.M.; Tavares, M.C. Removing Harmonic Power Line Interference from Biopotential Signals in Low Cost Acquisition Systems. Comput. Biol. Med. 2009, 39, 519–526. [Google Scholar] [CrossRef] [PubMed]
- Mneimneh, M.A.; Yaz, E.E.; Johnson, M.T.; Povinelli, R.J. An Adaptive Kalman Filter for Removing Baseline Wandering in ECG Signals. In Proceedings of the Computers in Cardiology, Valencia, Spain, 17–20 September 2006; pp. 253–256. [Google Scholar]
- Chimene, M.F.; Pallas-Areny, R. A Comprehensive Model for Power-Line Interference in Biopotential Measurements. In Proceedings of the 16th IEEE Instrumentation and Measurement Technology Conference, Venice, Italy, 24–26 May 1999; Volume 1, pp. 573–578. [Google Scholar] [CrossRef]
- Zhang, J.; Wang, L.; Yu, L.; Yang, Y.; Zhang, Y.; Li, B. A Low-Offset Analogue Front-End IC for Multi-Channel Physiological Signal Acquisition. In Proceedings of the 2009 Annual International Conference of the IEEE Engineering in Medicine and Biology Society, Minneapolis, MN, USA, 3–6 September 2009; pp. 4473–4476. [Google Scholar] [CrossRef]
- Spinelli, E.M.; Martinez, N.H.; Mayosky, M.A. A Transconductance Driven-Right-Leg Circuit. IEEE Trans. Biomed. Eng. 1999, 46, 1466–1470. [Google Scholar] [CrossRef] [PubMed]
- Tomasini, M.; Benatti, S.; Milosevic, B.; Farella, E.; Benini, L. Power Line Interference Removal for High-Quality Continuous Biosignal Monitoring with Low-Power Wearable Devices. IEEE Sens. J. 2016, 10, 3887–3895. [Google Scholar] [CrossRef]
- Keshtkaran, M.R.; Yang, Z. A Robust Adaptive Power Line Interference Canceler VLSI Architecture and Asic for Multichannel Biopotential Recording Applications. IEEE Trans. Circuits Syst. II Exp. Briefs 2014, 61, 788–792. [Google Scholar] [CrossRef]
- Alnasser, E. The Stability Analysis of a Biopotential Measurement System Equipped with Driven-Right-Leg and Shield-Driver Circuits. IEEE Trans. Instrum. Meas. 2014, 63, 1731–1738. [Google Scholar] [CrossRef]
- Kaniusas, E. Biomedical Signals and Sensors III, Linking Electric Biosignals and Biomedical Sensors; Springer Nature: Berlin/Heidelberg, Germany, 2019. [Google Scholar] [CrossRef]
- Neuman, M. Biopotential amplifiers. In Medical Instrumentation: Applications and Design, 5th ed.; Webster, J., Nimunkar, A., Eds.; John Wiley & Sons: New York, NY, USA, 2020; pp. 333–395. [Google Scholar]
- Pallás-Areny, R.; Colominas, J. Simple, fast method for patient body capacitance and power-line electric interference measurement. Med. Biol. Eng. Comput. 1991, 29, 561–563. [Google Scholar] [CrossRef] [PubMed]
- Haberman, M.; Cassino, A.; Spinelli, E. Estimation of stray coupling capacitances in biopotential measurements. Med. Biol. Eng. Comput. 2011, 49, 1067–1071. [Google Scholar] [CrossRef]
- Pallas-Areny, R.; Colominas, J. Differential mode interferences in biopotential amplifiers. In Proceedings of the Images of the Twenty-First Century. Proceedings of the Annual International Engineering in Medicine and Biology Society, Seattle, WA, USA, 9–12 November 1989; pp. 1721–1722. [Google Scholar] [CrossRef]
- Neycheva, T.; Dobrev, D.; Krasteva, V. Common-Mode Driven Synchronous Filtering of the Powerline Interference in ECG. Appl. Sci. 2022, 12, 11328. [Google Scholar] [CrossRef]
- Rye, C.; Wise, R.; Jurukovski, V.; Jean, D.; Choi, J.; Avissar, Y. Biology, 1st ed.; OpenStax College, Rice University: Houston, TX, USA, 2013. [Google Scholar]
- Rowan, A.J.; Tolunsky, E. Primer of EEG: With A Mini-Atlas, 1st ed.; Butterworth-Heinemann: Oxford, UK, 2003. [Google Scholar]
- Tan, D.; Nijholt, A. Brain-Computer Interfaces, Applying Our Minds to Human-Computer Interaction, 1st ed.; Springer: London, UK; Dordrecht, The Netherlands; Heidelberg, Germany; New York, NY, USA, 2010. [Google Scholar] [CrossRef]
- Tatum, W.O.; Husain, A.M.; Benbadis, S.R.; Kaplan, P.W. Handbook of EEG interpretation, 1st ed.; Demos Medical: New York, NY, USA, 2007. [Google Scholar]
- Schalk, G.; Mellinger, J.A. A Practical Guide to Brain–Computer Interfacing with BCI2000, 1st ed.; Springer: London, UK, 2010. [Google Scholar] [CrossRef]
- Ramadan, A.A.; Vasilakos, A.V. Brain computer interface: Control signals review. Neurocomputing 2017, 223, 26–44. [Google Scholar] [CrossRef]
- Miranda, E.R.; Castet, J. Guide to Brain—Computer Music Interfacing, 1st ed.; Springer: London, UK, 2014. [Google Scholar] [CrossRef]
- Alba-Sanchez, F.; Yanez-Suarez, O.; Brust-Carmona, H. Assisted diagnosis of Attention-Deficit Hyperactivity Disorder through EEG bandpower clustering with self-organizing maps. In Proceedings of the 2010 Annual International Conference of the IEEE Engineering in Medicine and Biology, Buenos Aires, Argentina, 31 August–4 September 2010. [Google Scholar] [CrossRef]
- Liao, L.D.; Wu, S.L.; Liou, C.H.; Lu, S.W.; Chen, S.A.; Chen, S.F.; Ko, L.W.; Lin, C.T. A novel 16-channel wireless system for electroencephalography measurements with dry spring-loaded sensors. IEEE Trans. Instrum. Meas. 2014, 63, 1545–1555. [Google Scholar] [CrossRef]
- Joy, A.C.; Thomas George, S.; Rajan, A.A.; Subathra, M.S.P. Detection of attention deficit hyperactivity disorder from EEG signal using discrete wavelet transform. In Proceedings of the 2019 5th International Conference on Computing, Communication, Control And Automation (ICCUBEA), Pune, India, 19–21 September 2019. [Google Scholar] [CrossRef]
- Samuel, C.D.; English, A.E.; Alves, N. A fetal electrocardiogram data acquisition and analysis system. In Proceedings of the 2013 39th Annual Northeast Bioengineering Conference, Syracuse, NY, USA, 5–7 April 2013. [Google Scholar] [CrossRef]
- Islam, M.F.; Shaharear, M.R.; Islam, M.S. Design and implementation of 12 channel electrocardiogram device. In Proceedings of the 2018 10th International Conference on Electrical and Computer Engineering (ICECE), Dhaka, Bangladesh, 20–22 December 2018. [Google Scholar] [CrossRef]
- Visinescu, M.; Bashour, C.A.; Bakri, M.; Nair, B.G. Automatic detection of QRS complexes in ECG signals collected from patients after cardiac surgery. In Proceedings of the 2006 International Conference of the IEEE Engineering in Medicine and Biology Society, New York, NY, USA, 30 August–3 September 2006. [Google Scholar] [CrossRef]
- Nunez, P.; Cutillo, B. Neocortical Dynamics and Human EEG Rhythms, 1st ed.; Oxford University Press: Oxford, UK, 1995. [Google Scholar]
- Sanei, S.; Chambers, J. EEG Signal Processing, 1st ed.; Wiley-Interscience: Hoboken, NJ, USA, 2007. [Google Scholar]
- Patel, A.; Ramsay, J.; Imtiaz, M.; Lu, Y. EMG-based Human Machine Interface Control. In Proceedings of the 2019 12th International Conference on Human System Interaction (HSI), Richmond, VA, USA, 25–27 June 2019. [Google Scholar] [CrossRef]
- Zhang, Y. Noninvasive imaging of internal muscle activities from multi-channel surface EMG recordings. In Proceedings of the 2013 35th Annual International Conference of the IEEE Engineering in Medicine and Biology Society (EMBC), Osaka, Japan, 3–7 July 2013. [Google Scholar] [CrossRef]
- Dugarte Jerez, N.R.; Medina, M.; Rojas Sulbarán, R. System for the acquisition of the high-resolution electrocardiographic signal. Univ. Cienc. Tecnol. 2011, 15, 206–215. [Google Scholar]
- Belwafi, K.; Gannouni, S.; Aboalsamh, H. Embedded Brain Computer Interface: State-of-the-Art in Research. Sensors 2021, 21, 4293. [Google Scholar] [CrossRef]
- Catacora, V.A.; Guerrero, F.N.; Spinelli, E.M. Real-time embedded processing and instrumentation for wearable BCI application. Rev. Arg. Bioing. 2018, 22, 49–55. [Google Scholar]
- Knierim, M.T.; Bleichner, M.G.; Reali, P. A Systematic Comparison of High-End and Low-Cost EEG Amplifiers for Concealed, Around-the-Ear EEG Recordings. Sensors 2023, 23, 4559. [Google Scholar] [CrossRef] [PubMed]
- Trigui, O.; Zouch, W.; Ben Messaoud, M. A comparison study of SSVEP detection methods using the Emotiv Epoc headset. In Proceedings of the 2015 16th International Conference on Sciences and Techniques of Automatic Control and Computer Engineering (STA), Monastir, Tunisia, 21–23 December 2015. [Google Scholar] [CrossRef]
- Friganovic, K.; Medved, M.; Cifrek, M. Brain-computer interface based on steady-state visual evoked potentials. In Proceedings of the 2016 39th International Convention on Information and Communication Technology, Electronics and Microelectronics (MIPRO), Opatija, Croatia, 30 May–3 June 2016. [Google Scholar] [CrossRef]
- Arboleda, C.; Garcia, E.; Posada, A.; Torres, R. Design and construction of a brain-computer interface prototype to facilitate the communication of people with motor. Rev. EIA 2013, 6, 105–115. [Google Scholar]
- Texas Instrument, Instrumentation Amplifier with DC Rejection Reference Design. Available online: www.ti.com/lit/ug/tidu990/tidu990.pdf (accessed on 23 August 2024).
- Atmel, Atmel ATmega640/V-1280/V-1281/V-2560/V-2561/. Available online: https://ww1.microchip.com/downloads/en/devicedoc/atmel-2549-8-bit-avr-microcontroller-atmega640-1280-1281-2560-2561_datasheet.pdf (accessed on 23 August 2024).
- Cotrina, A. Toward Brain–Computer Interaction in Paralysis: A New Approach Based on Visual Evoked Potentials and Depth-of-Field, 1st ed.; Springer: Cham, Switzerland, 2017. [Google Scholar]
- Lancaster, D. Active-Filter Cookbook, 1st ed.; Newnes: New York, NY, USA, 1996. [Google Scholar]
- Fiore, J.M. Operational Amplifiers and Linear Integrated Circuits: Theory and Application/3E, 1st ed.; Mohawk Valley Community College: Utica, NY, USA, 2021. [Google Scholar]
- Smith, S.W. Statistics, Probability and Noise. In Book The Scientist and Engineer’s Guide to Digital Signal Processing, 2nd ed.; California Technical Publishing: San Diego, CA, USA, 1999. [Google Scholar]
- Manterola, C.; Grande, L.; Otzen, T.; García, N.; Salazar, P.; Quiroz, G. Reliability, precision or reproducibility of the measurements. Methods of assessment, utility and applications in clinical practice. Rev. Chil. Infectol. 2018, 35, 680–688. [Google Scholar] [CrossRef] [PubMed]
- Akoglu, H. User’s guide to correlation coefficients. Turk. J. Emerg. Med. 2018, 18, 91–93. [Google Scholar] [CrossRef]
- Simancas Pallares, M.; Arévalo Tovar, L. Performance of Four Statistical Methods for the Assessment of Test Re-Test Reliability of Continuous Variables in a Sample. Biosalud 2017, 16, 19–29. [Google Scholar] [CrossRef]
- Cortés-Reyes, J.A. Rubio-Romero, and H. Gaitán-Duarte, Statistical methods for evaluating diagnostic test agreement and reproducibility. Rev. Colomb. Obstet. Gynecomol. 2010, 61, 247–255. [Google Scholar] [CrossRef]
- Mendes Junior, J.J.; Campos, D.P.; Biassio, L.C.; Passos, P.C.; Júnior, P.B.; Lazzaretti, A.E.; Krueger, E. AD8232 to Biopotentials Sensors: Open Source Project and Benchmark. Electronics 2023, 12, 833. [Google Scholar] [CrossRef]
- Laganà, F.; Pratticò, D.; Angiulli, G.; Oliva, G.; Pullano, S.A.; Versaci, M.; La Foresta, F. Development of an Integrated System of sEMG Signal Acquisition, Processing, and Analysis with AI Techniques. Signals 2024, 5, 476–493. [Google Scholar] [CrossRef]
- Nunes, T.; da Silva, H.P. Characterization and Validation of Flexible Dry Electrodes for Wearable Integration. Sensors 2023, 23, 1468. [Google Scholar] [CrossRef] [PubMed]
- Goyal, K.; Borkholder, D.A.; Day, S.W. Dependence of Skin-Electrode Contact Impedance on Material and Skin Hydration. Sensors 2022, 22, 8510. [Google Scholar] [CrossRef] [PubMed]
- Nantawachara, Y.; Wongsawat, J. An EMG Instrument Designed for Bruxism Detection on Masseter Muscle. In Proceedings of the 7th 2014 Biomedical Engineering International Conference, Fukuoka, Japan, 26–28 November 2014. [Google Scholar] [CrossRef]
- Jiang, W.; Hokhikyan, V.; Chandrakumar, H.; Karkare, V.; Marković, D. A ±50-mV Linear-Input-Range VCO-Based Neural-Recording Front-End With Digital Nonlinearity Correction. IEEE J. Solid-State Circuits 2017, 52, 173–184. [Google Scholar] [CrossRef]
- Zhao, W.; Li, S.; Xu, B.; Yang, X.; Tang, X.; Shen, L.; Lu, N.; Pan, D.Z.; Sun, N. A 0.025-mm2 0.8-V 78.5 dB SNDR VCO-Based Sensor Readout Circuit in a Hybrid PLL-∆ΣM Structure. IEEE J. Solid-State Circuits 2020, 55, 666–679. [Google Scholar] [CrossRef]
- Huang, J.; Mercier, P.P. A 112-dB SFDR 89-dB SNDR VCO-Based Sensor Front-End Enabled by Background-Calibrated Differential Pulse Code Modulation. IEEE J. Solid-State Circuits 2021, 56, 1046–1057. [Google Scholar] [CrossRef]
- Pochet, C.; Hall, D.A. A 4.4 µW 2.5 kHz-BW 92.1 dB-SNDR 3rd-Order VCO-Based ADC with Pseudo Virtual Ground Feedforward Linearization. In Proceedings of the 2022 IEEE International Solid-State Circuits Conference (ISSCC), San Francisco, CA, USA, 20–26 February 2022; pp. 408–410. [Google Scholar] [CrossRef]
- Lee, C.; Jeon, T.; Jang, M.; Park, S.; Kim, J.; Lim, J.; Ahn, J.H.; Huh, Y.; Chae, Y. A 6.5-µW 10-kHz BW 80.4-dB SNDR Gm-C-Based CT ∆∑ Modulator with a Feedback-Assisted Gm Linearization for Artifact-Tolerant Neural Recording. IEEE J. Solid-State Circuits 2020, 55, 2889–2901. [Google Scholar] [CrossRef]
- Yazicioglu, R.F.; Merken, P.; Puers, R.; Van Hoof, C. A 60 µW 60 nV/√Hz Readout Front-End for Portable Biopotential Acquisition Systems. IEEE J. Solid-State Circuits 2007, 42, 1100–1110. [Google Scholar] [CrossRef]
- Harrison, R.R.; Fotowat, H.; Chan, R.; Kier, R.J.; Olberg, R.; Leonardo, A.; Gabbiani, F. Wireless Neural/EMG Telemetry Systems for Small Freely Moving Animals. IEEE Trans. Biomed. Circuits Syst. 2011, 5, 103–111. [Google Scholar] [CrossRef] [PubMed]
- Tseng, Y.; Ho, Y.; Kao, S.; Su, C. A 0.09 μ W Low Power Front-End Biopotential Amplifier for Biosignal Recording. IEEE Trans. Biomed. Circuits Syst. 2012, 6, 508–516. [Google Scholar] [CrossRef]
- Denison, T.; Consoer, K.; Santa, W.; Avestruz, A.-T.; Cooley, J.; Kelly, A. A 2 μW 100 nV/rtHz Chopper-Stabilized Instrumentation Amplifier for Chronic Measurement of Neural Field Potentials. IEEE J. Solid-State Circuits 2007, 42, 2934–2945. [Google Scholar] [CrossRef]
- Ng, K.A.; Chan, P.K. A CMOS analog front-end IC for portable EEG/ECG monitoring applications. IEEE Trans. Circuits Syst. I Regul. Pap. 2005, 52, 2335–2347. [Google Scholar] [CrossRef]
- Van Helleputte, N.; Kim, S.; Kim, H.; Kim, J.P.; Van Hoof, C.; Yazicioglu, R.F. A 160μA biopotential acquisition ASIC with fully integrated IA and motion-artifact suppression. In Proceedings of the 2012 IEEE International Solid-State Circuits Conference, San Francisco, CA, USA, 19–23 February 2012; pp. 118–120. [Google Scholar] [CrossRef]
- Verma, N.; Shoeb, A.; Bohorquez, J.; Dawson, J.; Guttag, J.; Chandrakasan, A.P. A Micro-Power EEG Acquisition SoC with Integrated Feature Extraction Processor for a Chronic Seizure Detection System. IEEE J. Solid-State Circuits 2010, 45, 804–816. [Google Scholar] [CrossRef]













| System | Average (µ) | Standard Deviation (σ) | p-Value Wilcoxon/α |
|---|---|---|---|
| Literature | 0.158 | 0.088 | 0.546/0.05 |
| Proposal | 0.195 | 0.106 |
Disclaimer/Publisher’s Note: The statements, opinions and data contained in all publications are solely those of the individual author(s) and contributor(s) and not of MDPI and/or the editor(s). MDPI and/or the editor(s) disclaim responsibility for any injury to people or property resulting from any ideas, methods, instructions or products referred to in the content. |
© 2025 by the authors. Licensee MDPI, Basel, Switzerland. This article is an open access article distributed under the terms and conditions of the Creative Commons Attribution (CC BY) license (https://creativecommons.org/licenses/by/4.0/).
Share and Cite
Texis-Texis, G.; Gallegos-Funes, F.J.; Urriolagoitia-Sosa, G.; Romero-Ángeles, B.; Urriolagoitia-Calderón, G.; Rosales-Silva, A.J.; Velázquez-Lozada, E. Development of a Prototype for the Acquisition of Biopotentials Implementing a New Interconnection Method for Shielding. Appl. Sci. 2025, 15, 2442. https://doi.org/10.3390/app15052442
Texis-Texis G, Gallegos-Funes FJ, Urriolagoitia-Sosa G, Romero-Ángeles B, Urriolagoitia-Calderón G, Rosales-Silva AJ, Velázquez-Lozada E. Development of a Prototype for the Acquisition of Biopotentials Implementing a New Interconnection Method for Shielding. Applied Sciences. 2025; 15(5):2442. https://doi.org/10.3390/app15052442
Chicago/Turabian StyleTexis-Texis, Gerardo, Francisco Javier Gallegos-Funes, Guillermo Urriolagoitia-Sosa, Beatriz Romero-Ángeles, Guillermo Urriolagoitia-Calderón, Alberto Jorge Rosales-Silva, and Erick Velázquez-Lozada. 2025. "Development of a Prototype for the Acquisition of Biopotentials Implementing a New Interconnection Method for Shielding" Applied Sciences 15, no. 5: 2442. https://doi.org/10.3390/app15052442
APA StyleTexis-Texis, G., Gallegos-Funes, F. J., Urriolagoitia-Sosa, G., Romero-Ángeles, B., Urriolagoitia-Calderón, G., Rosales-Silva, A. J., & Velázquez-Lozada, E. (2025). Development of a Prototype for the Acquisition of Biopotentials Implementing a New Interconnection Method for Shielding. Applied Sciences, 15(5), 2442. https://doi.org/10.3390/app15052442

