Demand Management in Hybrid Locomotives Through Aggregated Models of Supercapacitors and Railway Units
Abstract
1. Introduction
Overview of Energy Storage in Railway Power Systems (RPS)
- Power assist (peak clipping): OESD can supply power during acceleration phases, partially offsetting the demand on the primary energy source. This functionality enables a reduction in the rated power needed for hybrid units.
- Regenerative braking: Energy recovered during braking can be used to power auxiliary loads or other units. However, it is often challenging (or even impossible) to recover all this energy in real time, making energy storage essential. A similar situation occurs with prosumers in renewable energy systems when excess generation exceeds demand, and injecting energy back into the grid is either technically unfeasible or economically inefficient.
- Operation on non-electrified tracks: OESD facilitates operations on these segments, such as “last-mile” applications near cities or industrial tracks. This reduces the need for shunting locomotives, lowering costs and minimizing environmental impact.
- Assistance in emergencies: OESD can provide power in the event of catenary (Overhead Line Equipment, OLE) failures caused by meteorological factors or mechanical faults, such as issues with the pantograph–catenary contact. This functionality is analogous to a “black start” service in PPS. Unfortunately, some railway operators have overlooked the potential of this capability.
- Load leveling service: By balancing energy demands, OESD can enhance the efficiency of the railway power system (RPS). This approach is closely aligned with PPS strategies for optimizing energy generation and reducing peak energy prices.
- Improved fuel efficiency during idle operations: EDLCs enable multiple restarts of diesel units without consuming fuel during idle periods. This is particularly beneficial for commuter locomotives and DMU services. For instance, in low-traffic lines, passenger locomotives and DMUs often spend 40–60 min idling on platforms while waiting to begin a new service, as observed in the selected scenario.
- Support for peak current demands: EDLCs can deliver fast peak currents during the initial acceleration phase, which is a significant challenge for batteries and often necessitates oversizing them. This advantage arises from the considerably lower internal impedance of EDLCs compared with batteries (see Section 2).
- Environmental and operational benefits: EDLCs have a lower environmental impact due to easier recycling processes and greater adaptability to varying weather conditions. Additionally, their simplified engineering models reduce design complexity. When used in parallel with batteries, EDLCs enhance load balancing due to their rapid response times [9].
- It presents a non-linear model aimed at enhancing the understanding of EDLC dynamics to balance energy requirements using Physical-Based methodologies (PBLM), in this case, an electrical circuit model. In terms of accuracy and parameter evaluation, this approach surpasses other practical models, particularly due to its simplicity in evaluation and its straightforward physical interpretation.
- The paper also proposes an alternative for repurposing underutilized diesel-electric and electric locomotives on low-traffic lines, leveraging the fact that energy storage and partial electrification are both cost-effective and technically feasible in certain scenarios. This hybridization is particularly applicable to freight services and serves as a viable alternative during the necessary transition period to meet decarbonization targets for 2030–2050. To support this, a specific model for railway units has been calibrated for operations on partially electrified tracks. Furthermore, this approach sustains railway freight operations while avoiding the substantial investments required for full electrification, a significant challenge for several countries like Spain.
- Additionally, the paper illustrates how freight traffic, which typically operates at low speeds and experiences long standby periods, can function as a distributed energy resource. This enables the optimization of energy management (e.g., energy recovery and peak demand management) in electrified routes, making the system more efficient overall.
2. Materials and Methods
2.1. Track Characteristics
2.2. Vehicles
2.2.1. Energy Storage Vehicles
2.2.2. Description of Vehicles Used on the Route
2.2.3. Vehicle Operation in Non-Electrified and Partially Electrified Tracks
2.2.4. Train Simulator (PBLM-Rail)
2.3. Energy Storage Models (PBLM-EDLC and PBLM-Battery)
2.3.1. Distributed Energy Resources Laboratory Facilities
2.3.2. Models for EDLC
2.3.3. Models for Batteries
- Empirical model: The voltage is given by a mathematical function of SoC, internal impedances (coefficients), and current, for instance [34]. The main problem is that these models have limited capacity to fit voltage.
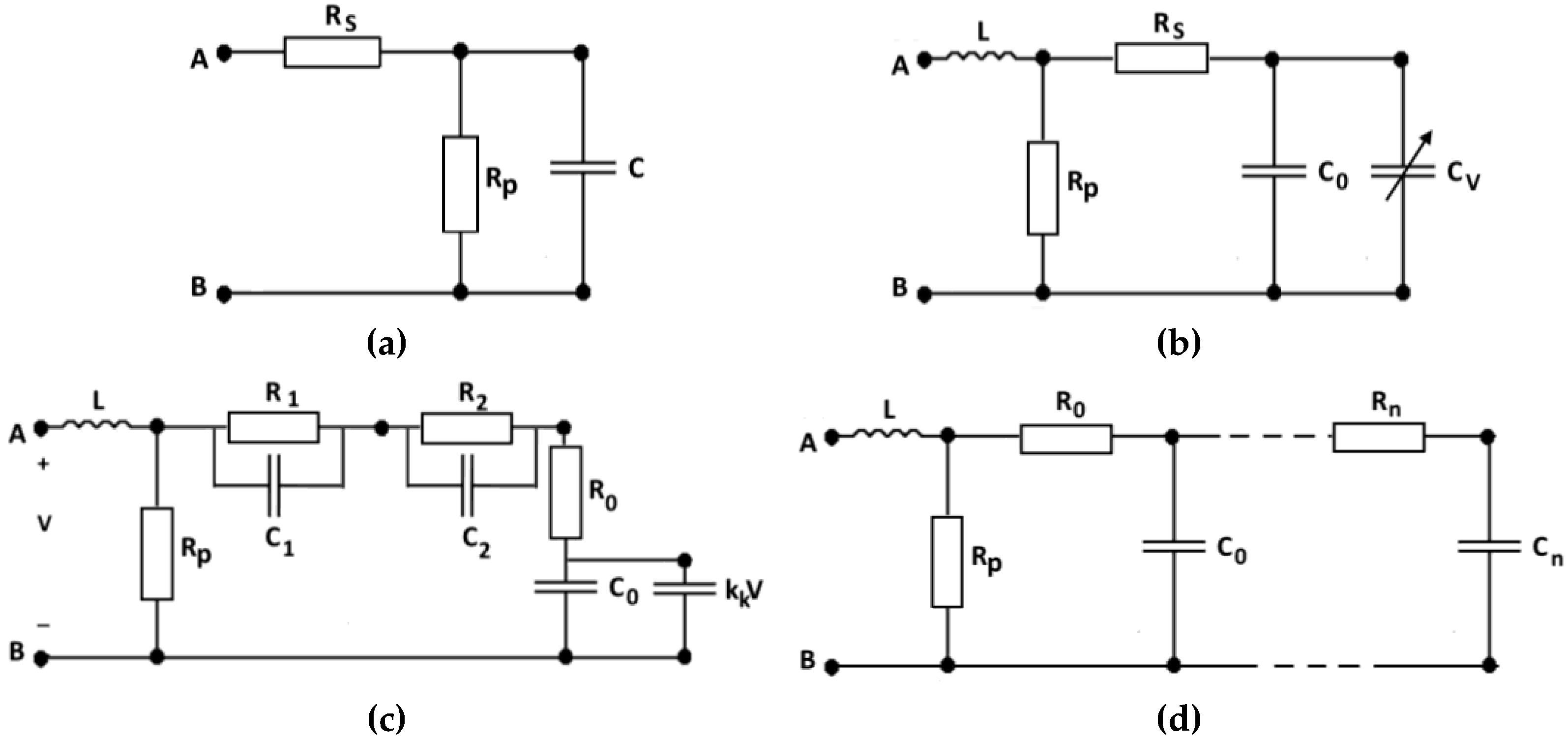
- Electric Equivalent model: It is the choice of this paper. The model is understandable (physical-based), but the identification of parameters can be quite complex [33] and sometimes does not make much sense (a table with different values for different scenarios), and it becomes a fitting regression alternative. Some examples (Thevenin and two RC networks in series) are depicted in Figure 6.
- Electrochemical model: It intends to describe the chemical–electrical reactions inside the battery. For example, Faraday and Ohm’s laws and laws of diffusion. They have high accuracy, but experimental tests are expensive and complex.
- Data driven models: They are basically black boxes that obtain through machine learning models the relation between the main electrical variables in the battery (voltage, current, SoC…). They do not need knowledge of battery physics, but they need a large training to obtain a database to apply methods for each battery.

2.4. Laboratory Tests—The Proposed Model for EDLC
3. Results
3.1. Evaluation of Parameters for the EDLC Model (PBLM-EDLC)
- (1)
- Behavior of the error measurements is similar for different values of parameter , and that is true for Scenarios 1 and 2 as well (see Figure 10 for Scenario_1). Therefore, the accuracy of the fitted model seems to depend on the combination of parameters and .
- (2)
- Checking the results, lower error measurements were found for specific combinations of parameters ( and ). In particular, the plot of the MAPEs (RMSEs and RRMSEs) against the quantity reveals a clear quadratic pattern that allows us to determine the optimum combinations (see Figure 11 for Scenario_1). Similar conclusions were obtained for Scenario_2.
- (3)
- It is preferred that the quantity takes a value in the interval [510, 520] (see Figure 11 and comments in the next section). Indeed, for Scenario_1, the optimal parameters that minimize the average MAPE are with average_MAPE = 1.93% (note that the optimal parameters can be different depending on what error measurement is minimized). Anyway, if the combination of parameters verifies that quantity M is in [510, 520], we can ensure that MAPEs and RRMSEs are low enough. For instance, when , we obtain average_MAPE = 2.23%, global_MAPE = 2.57%, average_RRMSE = 2.46%, and global_RRMSE = 3.68%. Similar conclusions can be obtained for Scenario_2, although the optimal range of the quantity M is shifted for charges and discharges. Table 6 shows the optimal parameters (that minimize the average MAPE) and the remaining error measurements for each scenario.
- (4)
- The fitted model provides high accuracy in general, a little better for discharges than for charge trials in Scenario_1. Figure 12 shows the comparison between the actual values of uc(t) and the fitted ones for different trials. Similar conclusions were obtained for Scenario_2.
3.2. Physical Meaning of PBLM-EDLC Parameters
3.3. Hybridization Possibilities
3.4. Energy and Power Requirements
3.5. Sizing of OESD
- Track Characteristics and Urban Mobility Trends: In the scenario analyzed, the Murcia (MC) station will integrate a new transportation hub, including a bus station, parking facilities, and a tramway line. This infrastructure development suggests the need for fast charging points for electric buses. Additionally, passenger train traffic (especially high-speed trains) requires rapid adjustments in demand and generation, which EDLCs are well-suited to handle. The hybrid locomotive could serve as a mobile generation resource for both Railway Power Systems (RPS) and Public Power Systems (PPS). According to the authors’ previous work [17], passenger trains generate 20–45 kWh during braking, while acceleration demands 40–50 kWh—levels difficult to achieve and store using only batteries.
- Demand and braking profiles: The track’s demand profiles, as shown in Figure 15, exhibit both base and fluctuating demand patterns. Since batteries have higher internal impedance and limited instantaneous power delivery, the RPS must handle high peak loads. Additionally, frequent braking and acceleration cycles require high energy efficiency. EDLCs are better suited to handle these rapid demand fluctuations due to their fast response times.
3.5.1. Definition of a Power Profile for the Hybrid Locomotive in the Electrified Section
3.5.2. Proposed EDLC (and Battery) Subsystems
3.6. Demand Management of EDLC and the Hybrid Locomotive Through PBLM
4. Conclusions
Author Contributions
Funding
Institutional Review Board Statement
Informed Consent Statement
Data Availability Statement
Acknowledgments
Conflicts of Interest
Abbreviations
| BEL | Battery Electric Locomotive |
| BESS | Battery Energy Storage System |
| BMU | Battery Multiple Unit |
| DBEMU | Diesel Battery Electrical Multiple Unit |
| DER | Distributed Energy Resources |
| DMU | Diesel Multiple Unit |
| DG | Distributed Generation |
| DR | Demand Response |
| DTM | Differential Transformation Method |
| EDLC | Electric Double Layer Capacitor (or super/ultra capacitor) |
| EMD | Electro-Motive Division (1922–2004) |
| EMU | Electric Multiple Unit |
| ESS | Energy Storage Systems |
| DHEMU | Dual Hybrid Electric Multiple Unit |
| IVP | Initial Value Problem |
| Li-ion | Lithium-ion battery |
| LTO | Lithium Titanate Oxide |
| OESD | On-board Energy Storage Device |
| OLE | Overhead Line Equipment |
| PBLM | Physical-Based Load Modeling |
| PPS | Public Power System |
| RENFE | Spanish Railway Operator |
| RPS | Railway Power System |
| SoC | State of charge (battery/EDLC(OESD) |
References
- Statistics|Eurostat. Length of Railway Lines by Number of Tracks and Electrification of Line. Available online: https://ec.europa.eu/eurostat/databrowser/explore/all/transp?lang=en&subtheme=rail.rail_if&display=list&sort=category&extractionId=rail_if_line_tr (accessed on 16 September 2024).
- Eurostat. Modal Split of Inland Freight Transport. Statistics|EUROSTAT. Modal Split of Inland Freight Transport. Available online: https://ec.europa.eu/eurostat/databrowser/view/tran_hv_frmod/default/table?lang=en (accessed on 13 February 2025).
- Zero-Emission Locomotive Technologies: Pathways for U.S. Rail Decarbonization—International Council on Clean Transportation. Available online: https://theicct.org/publication/zero-emission-locomotive-technologies-pathways-for-u-s-rail-decarbonization-jun24/ (accessed on 23 January 2025).
- European Union. Shift to Rail (S2R) European Rail Initiative. Available online: https://rail-research.europa.eu/about-shift2rail/ (accessed on 7 January 2025).
- Eurostat. Transport Equipment Statistics—Statistics Explained. Available online: https://ec.europa.eu/eurostat/statistics-explained/index.php?title=Transport_equipment_statistics#Railway_transport_equipment:_more_electrical_energy.2C_fewer_seats (accessed on 1 October 2024).
- National Commission on Markets and Competition (CNMC). Annual Report of Railways Transportation 2023 CNMC. (In Spanish). Available online: https://www.cnmc.es/expedientes/infdtsp03324 (accessed on 7 January 2025).
- Saeed, M.; Briz, F.; Guerrero, J.M.; Larrazabal, I.; Ortega, D.; Lopez, V.; Valera, J.J. Onboard Energy Storage Systems for Railway: Present and Trends. IEEE Open J. Ind. Appl. 2023, 4, 238–259. [Google Scholar] [CrossRef]
- Domínguez, M.; Fernández-Cardador, A.; Fernández-Rodríguez, A.; Cucala, A.; Pecharromán, R.; Sánchez, P.U.; Cortázar, I.V. Review on the use of energy storage systems in railway applications. Renew. Sustain. Energy Rev. 2025, 207, 114904. [Google Scholar] [CrossRef]
- Kang, J.; Wen, J.; Jayaram, S.H.; Yu, A.; Wang, X. Development of an equivalent circuit model for electrochemical double layer capacitors (EDLCs) with distinct electrolytes. Electrochim. Acta 2014, 115, 587–598. [Google Scholar] [CrossRef]
- Akkutriebwagen ETA 150, Battery Multiple Unit ETA 150. Available online: https://ralphhaussler.weebly.com/akkutriebwagen.html (accessed on 30 September 2024).
- Caterpillar|Take a Ride Through the 100-Year History of EMD®. Available online: https://www.caterpillar.com/en/news/caterpillarNews/2022/emd-100-years.html (accessed on 22 January 2025).
- Webinar on Alternatives to Fossil Diesel Use in Railways—Association of European Rail Rolling Stock Lessors. Available online: https://aerrl.eu/webinar-on-altnernatives-to-fossil-diesel-use-in-railways/ (accessed on 23 January 2025).
- BNSF Railway Company. Zero-and Near Zero-Emission Freight Facilities Project (Zanzeff) Data Acquisition Support. Available online: https://ww2.arb.ca.gov/sites/default/files/2022-11/zanzeff-bnsf-belreport.pdf (accessed on 7 January 2025).
- SRoyston, J.; Gladwin, D.T.; Stone, D.A.; Ollerenshaw, R.; Clark, P. Development and Validation of a Battery Model for Battery Electric Multiple Unit Trains. In Proceedings of the IECON 2019—45th Annual Conference of the IEEE Industrial Electronics Society, Lisbon, Portugal, 14–17 October 2019; pp. 4563–4568. [Google Scholar] [CrossRef]
- Schenker, M.; Schirmer, T.; Dittus, H. Application and improvement of a direct method optimization approach for battery electric railway vehicle operation. Proc. Inst. Mech. Eng. Part F J. Rail Rapid Transit 2021, 235, 854–865. [Google Scholar] [CrossRef]
- Magelli, M.; Boccardo, G.; Bosso, N.; Zampieri, N.; Farina, P.; Tosetto, A.; Mocera, F.; Somà, A. Feasibility study of a diesel-powered hybrid DMU. Railw. Eng. Sci. 2021, 29, 271–284. [Google Scholar] [CrossRef]
- Abduraxman, B.M.; Harrison, T.; Ward, C.P.; Midgley, W.J. Optimal intermittent electrification and its effect on battery sizing and energy saving using a high-fidelity train model. Proc. Inst. Mech. Eng. Part F J. Rail Rapid Transit 2023, 237, 1205–1218. [Google Scholar] [CrossRef]
- Spiryagin, M.; Wu, Q.; Wolfs, P.; Sun, Y.; Cole, C. Comparison of locomotive energy storage systems for heavy-haul operation. Int. J. Rail Transp. 2018, 6, 1–15. [Google Scholar] [CrossRef]
- Gabaldón, A.; García-Garre, A.; Ruiz-Abellón, M.C.; Guillamón, A.; Molina, R.; Medina, J. Management of Railway Power System Peaks with Demand-Side Resources: An Application to Periodic Timetables. Sustainability 2023, 15, 2746. [Google Scholar] [CrossRef]
- Allenbach, J.-M.; Chapas, P.; Comte, M.; Kaller, R. Traction électrique (EAN13: 9782880746742)|EPFL PRESS. Available online: https://www.epflpress.org/produit/364/9782880746742/traction-electrique (accessed on 7 January 2025).
- Wu, Q.; Spiryagin, M.; Cole, C. Train energy simulation with locomotive adhesion model. Railw. Eng. Sci. 2020, 28, 75–84. [Google Scholar] [CrossRef]
- Ogawa, T.; Manabe, S.; Yoshikawa, G.; Imamura, Y.; Kageyama, M. Method of Calculating Running Resistance by the Use of the Train Data Collection Device. Q. Rep. RTRI 2017, 58, 21–27. [Google Scholar] [CrossRef][Green Version]
- Rochard, B.P.; Schmid, F. A review of methods to measure and calculate train resistances. Proc. Inst. Mech. Eng. Part F J. Rail Rapid Transit 2000, 214, 185–199. [Google Scholar] [CrossRef]
- Wu, Q.; Wang, B.; Spiryagin, M.; Cole, C. Curving resistance from wheel-rail interface. Veh. Syst. Dyn. 2022, 60, 1018–1036. [Google Scholar] [CrossRef]
- Wu, Q.; Yang, X.; Jin, X. Hill-starting a heavy haul train with a 24-axle locomotive. Proc. Inst. Mech. Eng. Part F J. Rail Rapid Transit 2022, 236, 201–211. [Google Scholar] [CrossRef]
- Lithium SuperPack 12,8V & 25,6V—Victron Energy. Available online: https://www.victronenergy.com/batteries/12,8v-lithium-superpack (accessed on 22 January 2025).
- Ultracapacitor Modules—Maxwell Technologies. Available online: https://maxwell.com/products/ultracapacitors/modules/ (accessed on 22 January 2025).
- Power Systems Group, UPCT. Demand Response Web Page. Available online: http://demandresponse.eu/ (accessed on 22 January 2025).
- IP-Symcon: Automation Software. Available online: https://www.symcon.de/en/product/corporation/ (accessed on 22 January 2025).
- Laadjal, K.; Cardoso, A.J.M. A review of supercapacitors modeling, SoH, and SoE estimation methods: Issues and challenges. Int. J. Energy Res. 2021, 45, 18424–18440. [Google Scholar] [CrossRef]
- Zhang, L.; Hu, X.; Wang, Z.; Sun, F.; Dorrell, D.G. A review of supercapacitor modeling, estimation, and applications: A control/management perspective. Renew. Sustain. Energy Rev. 2018, 81, 1868–1878. [Google Scholar] [CrossRef]
- Zubieta, L.; Bonert, R. Characterization of double-layer capacitors for power electronics applications. IEEE Trans. Ind. Appl. 2000, 36, 199–205. [Google Scholar] [CrossRef]
- Nejad, S.; Gladwin, D.; Stone, D. A systematic review of lumped-parameter equivalent circuit models for real-time estimation of lithium-ion battery states. J. Power Sources 2016, 316, 183–196. [Google Scholar] [CrossRef]
- Cui, X.; Zeng, J.; Zhang, H.; Yang, J.; Qiao, J.; Li, J.; Li, W. Optimization of the lumped parameter thermal model for hard-cased li-ion batteries. J. Energy Storage 2020, 32, 101758. [Google Scholar] [CrossRef]
- Zhou, J.K. Differential Transform and Its Applications for Electrical Circuits; Huarjung University Press: Wuhan, China, 1986. [Google Scholar]
- Chang, S.-H.; Chang, I.-L. A new algorithm for calculating one-dimensional differential transform of nonlinear functions. Appl. Math. Comput. 2008, 195, 799–808. [Google Scholar] [CrossRef]
- Batiha, K.; Batiha, B. A New Algorithm for Solving Linear Ordinary Differential Equations. World Appl. Sci. J. 2011, 15, 1774–1779. [Google Scholar]
- Ertürk, V.S. Differential Transformation Method for Solving Differential Equations of Lane-Emden Type. Math. Comput. Appl. 2007, 12, 135–139. [Google Scholar] [CrossRef]
- Mukherjee, S.; Roy, B.; Chaterjee, P.K. Solution of Lane-Emden Equation by Differential Transform Method. 2011. Available online: https://www.semanticscholar.org/paper/Solution-of-Lane-Emden-Equation-by-Differential-Mukherjee-Roy/bf451be69930bfbd7d770f382ae0e4f641cf50ee (accessed on 23 January 2025).
- Khan, Y.; Svoboda, Z.; Šmarda, Z. Solving certain classes of Lane-Emden type equations using the differential transformation method. Adv. Differ. Equ. 2012, 2012, 174. [Google Scholar] [CrossRef][Green Version]
- Baumgartner, J.P. Prices and Costs in the Railway Sector; École Polytechnique Fédérale de Lausanne: Lausanne, Switzerland, 2001. [Google Scholar]
- Fighting Planned Obsolescence in Our TGVs|SNCF Group. Available online: https://www.groupe-sncf.com/en/commitments/sustainable-development/fighting-planned-obsolescence (accessed on 23 January 2025).
- García-Garre, A.; Gabaldón, A. Analysis, Evaluation and Simulation of Railway Diesel-Electric and Hybrid Units as Distributed Energy Resources. Appl. Sci. 2019, 9, 3605. [Google Scholar] [CrossRef]
- Ten Spanish Companies Join Forces to Apply Hydrogen Propulsion to a High-Speed Train for the First Time—Talgo. Available online: https://www.talgo.com/en/ten-spanish-companies-join-forces-to-apply-hydrogen-propulsion-to-a-high-speed-train-for-the-first-time (accessed on 30 September 2024).
- Spanish Government. Transporte Ferroviario de Mercancías|OTLE. Available online: https://otle.transportes.gob.es/inform/es/2020/la-movilidad/-transporte-ferroviario/transporte-ferroviario-de-mercancias (accessed on 7 January 2025).
- Mitsubishi Electric Railway Systems—Mitsubishi Electric Railway: Mitsubishi Electric Railway. Available online: https://www.mitsubishielectric-railway.eu/ (accessed on 22 January 2025).
- RENFE Rolling Stock Hiring (Alquiler de Material Ferroviario). Available online: https://www.renfe.com/es/en/renfe-group/corporations/renfe-alquiler/rent-get-to-know-us (accessed on 22 January 2025).
- BORDLINE CC for Diesel-Electric Multiple Units—BORDLINE Compact Converters|BORDLINE® Compact Converters|ABB. Available online: https://new.abb.com/electric-drivetrains/compact-converters/bordline-cc-for-diesel-electric-multiple-units (accessed on 23 January 2025).
- Ding, D.; Wu, X.-Y. Hydrogen fuel cell electric trains: Technologies, current status, and future. Appl. Energy Combust. Sci. 2024, 17, 100255. [Google Scholar] [CrossRef]
- Mitsubishi Electric Corporation. Locomotoras Mitsubishi BB Chopper de 3000V CC y 3100kW para RENFE. (In Spanish). Available online: https://www.aafmadrid.es/wp-content/uploads/2022/04/Folleto600lres.pdf (accessed on 7 January 2025).
- Tank Wagon Zags 113 m3 P27BH Wagons|Ermewa Wagon Hire. Available online: https://www.ermewa.com/en/wagons/zags-113m3-2/ (accessed on 30 December 2024).
- Wang, J.; Purewal, J.; Liu, P.; Hicks-Garner, J.; Soukazian, S.; Sherman, E.; Sorenson, A.; Vu, L.; Tataria, H.; Verbrugge, M.W. Degradation of lithium ion batteries employing graphite negatives and nickel–cobalt–manganese oxide + spinel manganese oxide positives: Part 1, aging mechanisms and life estimation. J. Power Sources 2014, 269, 937–948. [Google Scholar] [CrossRef]
- Fedele, E.; Iannuzzi, D.; Del Pizzo, A. Onboard energy storage in rail transport: Review of real applications and techno-economic assessments. IET Electr. Syst. Transp. 2021, 11, 279–309. [Google Scholar] [CrossRef]
- Hybrid TER Now in Nouvelle-Aquitaine|SNCF Group. Available online: https://www.groupe-sncf.com/en/innovation/decarbonization-trains/hybrid-ter (accessed on 23 January 2025).
- ÖBB. Cityjet Eco. The First Certified Battery-Powered Train in Europe. 2023. Available online: https://www.oebb.at/dam/jcr:b697320b-4493-48f2-a9f4-b8ff3af4d4ec/datenblatt-cityjet-eco.pdf (accessed on 18 February 2025).
- ProgressRail|Rumo Invests in Hybrid Locomotives from Progress Rail, Reducing Environmental Impact of Freight Operations. Available online: https://www.progressrail.com/en/Company/News/PressReleases/RumoinvestsinhybridlocomotivesfromProgressRailreducingenvironmentalimpactoffreightoperations.html (accessed on 23 January 2025).
- ProgressRail|EMD® Joule. Available online: https://www.progressrail.com/en/Segments/Locomotive/Locomotives/FreightLocomotives/EMDJoule.html (accessed on 23 January 2025).
- Dual Voltage 750V/3000V Electric Traction Converter—Railway Systems CAF Power & Automation. Available online: https://www.cafpower.com/en/systems/electric-traction-systems/dc-converters/dual-750v-3000v-dc-converter (accessed on 23 January 2025).
- Heritage Rail (USA). EMD Fuel Consumption Data for Various Models. Available online: https://heritagerail.org/wp-content/uploads/2022/09/EMD-TABLE-FUEL-CONS-NOTCH-HP-VARIOUS-MODELS.pdf (accessed on 6 January 2025).
- Rail Roofline Systems, Products, and Service Solutions|TE Connectivity. Available online: https://www.te.com/en/industries/rail/applications/roofline-solutions.html (accessed on 23 January 2025).





















| Country | Percentage of Non-Electrified Lines | Percentage 2 of Railway in Freight Traffic | ||
|---|---|---|---|---|
| 2013 | 2022 | 2013 | 2022 | |
| Austria | 30.32 | 27.98 | 32.1 | 30.2 |
| Denmark | 76.25 | 67.24 | 10.9 | 9.6 |
| France | 48.09 | 39.74 | 10.8 | 10.6 |
| Germany | 47.37 | 45.16 | 19.3 | 19.8 |
| Poland | 38.59 | 37.28 | 27.6 | 23.2 |
| Slovakia | 56.32 | 56.31 | 36.5 | 30.4 |
| Spain | 48.09 | 36.16 | 5.3 | 4.4 |
| Sweden | 25.03 | 25.00 | 33.7 | 28.7 |
| UE 27 1 | 46.19 | 43.19 | 21.0 | 16.0 |
| Characteristic | Value |
|---|---|
| Rated/Max. capacitance | 500/600 F |
| ESR (equivalent series resistance) | 2.1 mΩ |
| Rated/Maximum Voltage | 16/17 V |
| Maximum/continuous current 1 | 1900/100 A |
| Maximum stored energy 2 | 18 Wh |
| Specific energy (specific power) | 3.2 Wh/kg (2700 kW/kg) |
| Characteristic | Victron Super Pack | Pylontech US2000C |
|---|---|---|
| Value | Value | |
| Chemistry | LiFePO4 | LiFePO4 |
| Nominal voltage | 12.8 V | 48 V |
| Voltage limits | 10–14.2 V | 46–54 V |
| Nominal capacity | 100 Ah (1.3 kWh) | 500 Ah (2.4 kWh) |
| Max. continuous current | 100 A | 25 2–50 A |
| Peak discharge current 1 | 150 A | 90 A |
| Max. charge current | 100 A | 25–50 2 A |
| Specific energy | 91.2 kWh/t | 100 kWh/t |
| SoC | Open Voltage | Internal Impedance |
|---|---|---|
| Value (V) | Value (mΩ) | |
| 0.9 | 13.41 | 24.2 |
| 0.8 | 13.36 | 24.3 |
| 0.6 | 13.25 | 24.3 |
| 0.4 | 13.20 | 24.6 |
| 0.2 | 13.05 | 25.6 |
| Parameter | From | To | Step |
|---|---|---|---|
| (F/V2) | 0.2 | 1.5 | 0.1 |
| (F) | 400 | 600 | 10 |
| (Ω) | 20 | 40 | 5 |
| Parameter | Scenario_1 | Scenario_2 (Only Charges) | Scenario_2 (Only Discharges) |
|---|---|---|---|
| 0.7 | 0.6 | 0.2 | |
| 440 | 430 | 510 | |
| 40 | 20 | 40 | |
| average_MAPE (%) | 1.93 | 1.37 | 0.82 |
| global_MAPE (%) | 2.6 | 2.43 | 0.99 |
| average_RMSE | 0.24 | 0.20 | 0.08 |
| global_RMSE | 0.34 | 0.37 | 0.1 |
| average_RRMSE (%) | 2.34 | 1.95 | 0.8 |
| global_RRMSE (%) | 3.43 | 3.59 | 1 |
| Trial | Scenario_1 (0.7, 440, 40) | Scenario_2 (Charges) (0.6, 430, 20) | Scenario_2 (Discharges) (0.2, 510, 40) |
|---|---|---|---|
| 5 A (charge) | 4.37 | 4.1 | - |
| 10 A (charge) | 1.11 | 0.83 | - |
| 15 A (charge) | 1.95 | 0.85 | - |
| 20 A (charge) | 1.74 | 0.63 | - |
| 33 A (charge) | 1.72 | 0.45 | - |
| 5 A (discharge) | 3.9 | - | 1.44 |
| 10 A (discharge) | 1.75 | - | 0.55 |
| 15 A (discharge) | 1.28 | - | 0.50 |
| 20 A (discharge) | 1.13 | - | 0.66 |
| 30 A (discharge) | 1.20 | - | 0.95 |
| Operator, Country, Year | Rail System | Vehicle, Manufacturer | ESS | Energy (MWh) | Power (kW) | Other | Ref |
|---|---|---|---|---|---|---|---|
| DB, Germany, 1959 | BMU | ETA 515, Orenstein and Koppel, W & M Donauwörth, MAN | Lead acid | 0.528 | 200 | 100 km/h 300 km | [10] |
| DB Regio, Germany, 2022 | EMU, regional | Flirt Akku, Stadler Rail | LTO | 0.18 | N/A | 150 km/h 224 km 1 | [53] |
| SNCF, France, 2019–2023 3 | DBEMU, regional | TER Regiolis, Alstom-SNCF | LTO | 0.14 | 600 | 80 km w/o catenary | [54] |
| ÖBB, Austria, 2019, 2023 3 | EMU, regional | Cityjet Desiro, Siemens | LTO | 0.53 | 1300 | 100 km/h 2 | [55] |
| Rumo Logistics, Brazil, 2023 | Freight | GT38H Joule (hybrid), Progress Rail | LiFePO4 | 0.55 | 2200 | 60 km/h | [56] |
| Prototype tests, USA, 2020 | Freight | SD70J EMD Joule (BEL), Progress Rail | LiFePO4 | 2.4–8 | 3200 | 120 km/h | [57] |
| Zanzeff project, USA, 2021 | Freight | ET44C4, BNSF | N/A | 2.4 | 3000 | <100 km/h | [13] |
| Constraint | Value/Range | Comments |
|---|---|---|
| OESD storage limits | 500–550 kWh | Dynamic braking of the train |
| Demand peak in the route | 3.0–3.5 MW | Max. Energy deployed 85 kWh |
| Peak demand covered by OESD | 1000–1500 kW | Eq. to a single motor of S269. |
| Available volume for OESD | 21–25 m3 | Rebuilt S269 locomotive 2 |
| Available load in 269 1 | ≈20 t | Without motor of bogie-2 2 |
| Supply voltage to OESD | 750 (500–900) V | Needs a PBLM of EDLC |
| OLE supply voltage | 3 (2.2–3.6) kV DC | 1668 mm and dual tracks |
| Efficiency in power conversion | 0.95 | Converters and inverters |
| Efficiency in OESD | 0.9–0.99 | Battery and EDLC |
| Battery SoC ranges | 0.2–0.9 | According to literature [52] |
| EDLC SoC ranges | (0.23–1.06) | DC bus voltage range |
| Property | Battery Pack | EDLC Pack |
|---|---|---|
| Module reference 1 | Victron 100 Ah | BMOD0500 P016 |
| Volume (module) | 0.0125 m3 | 0.0092 m3 |
| Modules in series per row | 62 | 56 |
| Rows in parallel | 10 | 40 |
| Capacity (Ah) | 500–1000 Ah | 4000–6000 Ah |
| Nominal energy capacity (kWh) | 740 kWh | 40 kWh |
| Operational limits | SoC (0.2–0.9) | Voltage (8.5–16.5 V) |
| Available energy | 520.8 kWh | 27.4 (max 29.2) kWh |
| Weight | 5.5 t | 12.5 t |
| Volume | 7.74 m3 | 10 m3 |
| Capital cost | 130 k€ | 1 M€ 3 |
| Additional power electronics 2 | 500 kg | 300 kg |
| Indicator | EDLC | Locomotive S269 (Hybridized) | Locomotive Diesel S333 |
|---|---|---|---|
| Max Power | 1570 kW | 1450 kW | 2200 kW |
| Δ Energy consumption (fuel to electricity) | N/A | 150.9 kWh | −92.98 kWh 1 |
| Energy Recovered from resistive braking | 5.45% | 25.33% | 11.36% |
| SoC range (max/min) | 1.05/0.24 | N/A | N/A |
| Δ Fuel demand/day | N/A | - | −349 L 2 |
| Δ Electricity demand/day 3 | 140–160 kWh | 220–250 kWh | - |
| Service in km/day 4 (km/year) | - | 260 (78000) | 260 (78000) |
| Δ Energy costs 4 (year) | - | 6.48 k€ | 251.8 k€ |
Disclaimer/Publisher’s Note: The statements, opinions and data contained in all publications are solely those of the individual author(s) and contributor(s) and not of MDPI and/or the editor(s). MDPI and/or the editor(s) disclaim responsibility for any injury to people or property resulting from any ideas, methods, instructions or products referred to in the content. |
© 2025 by the authors. Licensee MDPI, Basel, Switzerland. This article is an open access article distributed under the terms and conditions of the Creative Commons Attribution (CC BY) license (https://creativecommons.org/licenses/by/4.0/).
Share and Cite
Gabaldón, A.; Ruiz-Abellón, M.C.; Martínez, F.; Guillamón, A. Demand Management in Hybrid Locomotives Through Aggregated Models of Supercapacitors and Railway Units. Appl. Sci. 2025, 15, 2412. https://doi.org/10.3390/app15052412
Gabaldón A, Ruiz-Abellón MC, Martínez F, Guillamón A. Demand Management in Hybrid Locomotives Through Aggregated Models of Supercapacitors and Railway Units. Applied Sciences. 2025; 15(5):2412. https://doi.org/10.3390/app15052412
Chicago/Turabian StyleGabaldón, Antonio, María Carmen Ruiz-Abellón, Francisco Martínez, and Antonio Guillamón. 2025. "Demand Management in Hybrid Locomotives Through Aggregated Models of Supercapacitors and Railway Units" Applied Sciences 15, no. 5: 2412. https://doi.org/10.3390/app15052412
APA StyleGabaldón, A., Ruiz-Abellón, M. C., Martínez, F., & Guillamón, A. (2025). Demand Management in Hybrid Locomotives Through Aggregated Models of Supercapacitors and Railway Units. Applied Sciences, 15(5), 2412. https://doi.org/10.3390/app15052412

