Data Conversion Strategies for Effective Aviation Technical Support as a Service
Abstract
1. Introduction
1.1. Background and Motivation
1.2. Related Works
1.3. Research Gap, Contributions and Paper Structure
- Studies on predictive maintenance and AHMS focus on large airlines and high-resource environments (e.g., Airbus Skywise and Boeing AHM) but do not consider the financial and technical constraints faced by small carriers.
- Research on data exchange protocols in aviation (e.g., ATA Spec 2000 and iSpec 2200) provides structured frameworks but does not offer implementation strategies that accommodate the heterogeneous IT capabilities of small aviation service providers.
- Literature on digital platforms and cloud-based aviation solutions highlights the potential of shared services models but lacks an in-depth exploration of how these platforms can be optimized for cost-efficiency, scalability, and regulatory compliance in small airline operations.
- Identification of the challenges faced by small airlines in accessing reliable and cost-effective technical support, emphasizing the need for an ATSaaS framework.
- Development of a structured ATSaaS model, analyzing both centralized and decentralized architectures for data conversion and integration, including their respective advantages and limitations.
- Mathematical modeling and life cycle cost analysis, evaluating the trade-offs between initial investments, operational costs, and long-term scalability of centralized vs. decentralized ATSaaS architectures.
- Introduction of a multi-criteria decision-making framework that considers cost, performance, security, scalability, and sustainability, providing a structured approach for selecting the optimal ATSaaS architecture.
- Addressing real-world implementation challenges, including data standardization, cybersecurity risks, and regulatory compliance, offering practical strategies for integrating ATSaaS into small airline operations.
2. Alternative ATSaaS Platform Architectures
2.1. Centralized ATSaaS Platform Architecture
- By centralizing the data conversion process, the ATSaaS provider can ensure consistency in data handling and processing. This approach allows for uniform application of data standards and protocols, reducing the risk of errors and discrepancies.
- Client organizations do not need to modify their existing systems. They can continue to operate using their local information systems without the need to invest in new technology or training, making the transition to ATSaaS smoother and more cost-effective.
- A centralized system can be more easily scaled to accommodate additional clients and data sources. The centralized approach allows for a single point of upgrade and maintenance, simplifying system management.
- Centralizing data processing can enhance security by reducing the number of entry points that need to be secured. The ATSaaS provider can implement robust security measures at the central hub to protect sensitive data.
- A centralized system introduces a single point of failure. If the central hub experiences a technical issue or security breach, it can impact all client organizations connected to the ATSaaS platform.
- Collecting and converting data at a central location can introduce latency, particularly if the client organizations are geographically dispersed. This can affect the timeliness of data availability for decision making.
- Setting up and maintaining a centralized data conversion hub requires significant investment in infrastructure and resources. The provider must ensure sufficient computational power and storage capacity to handle large volumes of data.
2.2. Decentralized ATSaaS Platform Architecture
- By decentralizing the data conversion process, the risk is distributed across multiple organizations. A failure in one organization’s system does not affect the entire ATSaaS network.
- Local data conversion can facilitate real-time data transmission and availability, as there is no need for data to travel to a central hub for processing.
- Each organization can tailor the data conversion process to meet its specific needs and requirements, allowing for greater flexibility and customization.
- Decentralizing data conversion reduces the load on the central ATSaaS infrastructure, potentially lowering the provider’s operational costs and improving system performance.
- Each organization must implement and maintain its data conversion mechanisms, which can be complex and resource intensive. This approach requires significant coordination and standardization efforts.
- Decentralized data conversion can lead to inconsistencies in data quality and format, especially if organizations do not adhere strictly to the standardized protocols. To prevent such issues, it will be necessary to establish clear standards and requirements for input data. However, this will significantly increase the complexity of system development and make integration more challenging for clients. Decentralized data conversion, without strict adherence to standardized protocols, risks inconsistencies in data quality and format.
- Ensuring the security of data during transmission from multiple decentralized locations can be challenging. Each organization must implement robust security measures, increasing the overall complexity of the system.
- While decentralized systems may reduce long-term operational costs, the initial setup costs for each organization to implement the necessary data conversion infrastructure can be high.
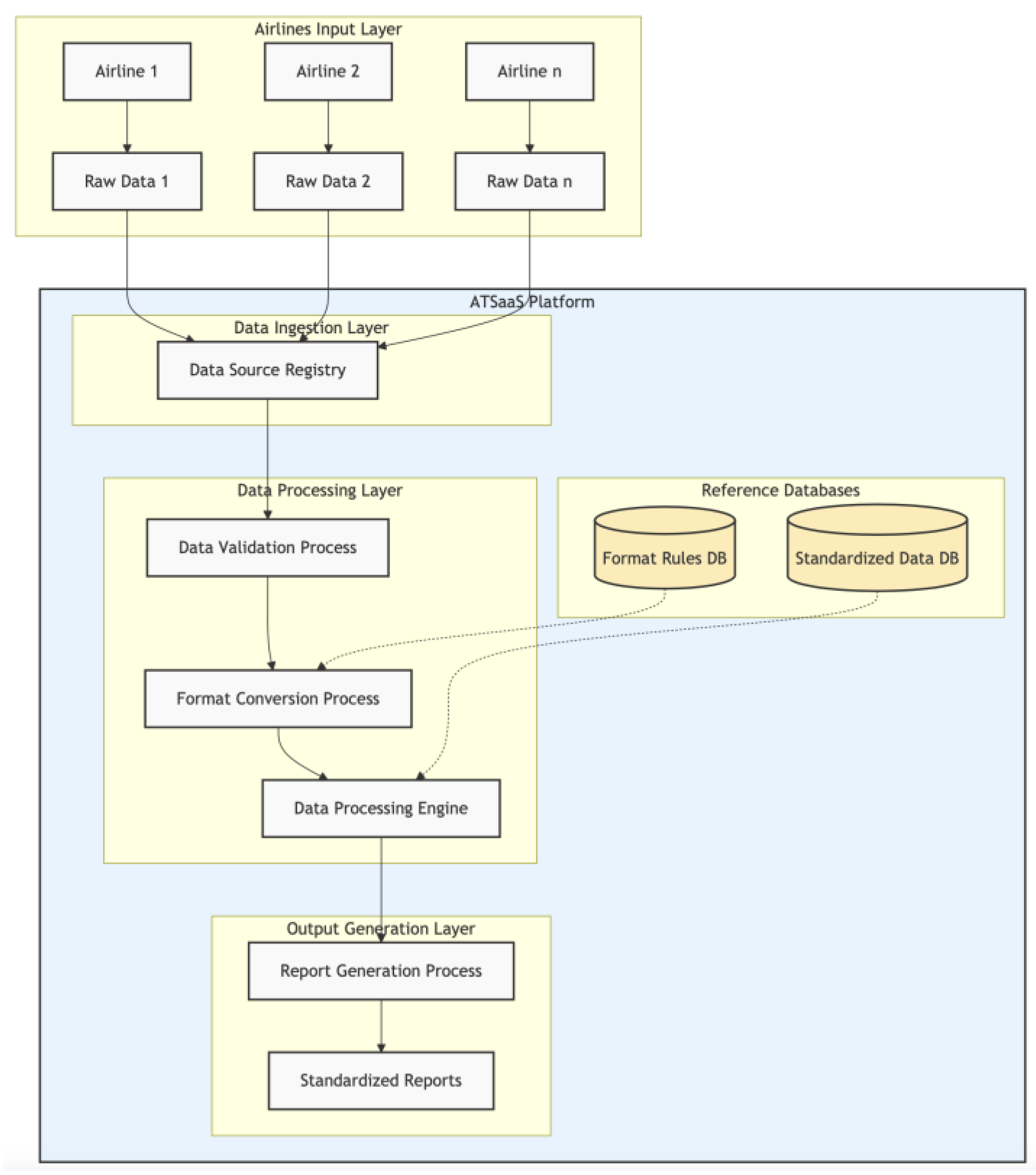
2.3. Data Conversion in the Context of ATSaaS
2.3.1. Data Conversion Approaches in ATSaaS
- Identifying the relationships between the source data fields and the target data fields and defining the rules for transforming the data from one format to another.
- Retrieving the relevant data from the source system, which may involve querying databases, parsing files, or accessing APIs.
- Applying the defined mapping rules to convert the extracted data into the desired format. This may include tasks such as data type conversions, data normalization, data aggregation, or data splitting.
- Inserting the transformed data into the target system, ensuring that it adheres to the required format and constraints.
- Insufficient volume and completeness of data that fails to meet the platform’s minimum requirements for the specified data objects.
2.3.2. Practical Challenges and Implementation Strategies for Data Standardization in ATSaaS
3. Results
3.1. Life Cycle Cost Analysis of Centralized and Decentralized Architectures in ATSaaS
3.2. Life Cycle Cost-Based Decision-Making Model
3.2.1. The Cost Function for Centralized Architecture
- The centralized architecture has higher initial costs due to the need for robust infrastructure to handle future scalability.
- Operational costs grow sub-linearly with scalability, as centralized systems benefit from economies of scale.
3.2.2. The Cost Function for Decentralized Architecture
- The decentralized architecture has lower initial costs since each organization manages its own system.
- Operational costs grow super-linearly due to scalability requirements across multiple independent systems.
3.2.3. Point of Intersection (Figure 4)
3.3. Extended Decision-Making Model for Optimal ATSaaS Architecture Selection
3.3.1. Criteria and Weights for MCDM
3.3.2. Extended Decision-Making Model with Dynamic Indicators for the System Life Cycle
- Define life cycle horizon .
- Input time-dependent parameters and .
- Calculate time-dependent scores .
- Calculate the average performance score for each architecture .
- Choose the architecture with the higher .
4. Discussion
4.1. Numerical Example for Life Cycle Cost-Based Decision-Making Model
4.2. Extended Decision-Making Model with Adaptive Indicators for the System Life Cycle
- Initial phase (years 1–5) where the decentralized architecture maintains a superior score around 0.57 while the centralized solution remains stable at approximately 0.50;
- Transition phase (years 6–8) showing a significant improvement in centralized architecture’s performance, crossing over the decentralized architecture’s score;
- Maturity phase (years 9–15) where the centralized solution continues to improve gradually, reaching a score of 0.62, while the decentralized approach stabilizes at approximately 0.58.
4.3. Extending the Model by Integrating Additional Factors for Comprehensive ATSaaS Evaluation
4.4. Cybersecurity Risks and Mitigation Strategies for ATSaaS Architectures
4.5. Limitations of This Study
4.6. Future Research Directions
5. Conclusions
Author Contributions
Funding
Institutional Review Board Statement
Informed Consent Statement
Data Availability Statement
Conflicts of Interest
References
- Kabashkin, I.; Perekrestov, V. Concept of Aviation Technical Support as a Service. Transp. Telecommun. 2023, 24, 471–482. [Google Scholar] [CrossRef]
- European Union Aviation Safety Agency. Part-145 Maintenance Organisation Approvals, Part-145.A.45 Maintenance Data; ANNEX II TO ED DECISION 2022/011/R Acceptable Means of Compliance (AMC) and Guidance Material (GM) to Annex II (Part-145) to Commission Regulation (EU) No 1321/2014 Issue 2, Amendment 5; EASA. 2022. Available online: https://www.easa.europa.eu/sites/default/files/dfu/amc_gm_to_part-145_-_issue_2_amendment_5.pdf (accessed on 6 December 2024).
- Airbus. Skywise. Available online: https://aircraft.airbus.com/en/services/enhance/skywise (accessed on 7 November 2024).
- Boeing Global Services. Enhanced Digital Solutions Focus on Customer Speed and Operational Efficiency. Available online: https://investors.boeing.com/investors/news/press-release-details/2018/Boeing-Global-Services-Enhanced-Digital-Solutions-Focus-on-Customer-Speed-and-Operational-Efficiency/default.aspx (accessed on 6 December 2024).
- Air Transport Association. iSpec 2200—Information Standards for Aviation Maintenance. Available online: https://ataebiz.org/standards/ (accessed on 6 December 2024).
- Federal Aviation Administration. Advisory Circular AC 43-218: Integrated Aircraft Health Management; FAA: Washington, DC, USA, 2022. Available online: https://www.faa.gov/regulations_policies/advisory_circulars/index.cfm/go/document.information/documentID/1035729 (accessed on 6 December 2024).
- Air France-KLM Group. PROGNOS—Predictive Maintenance. Available online: https://www.afiklmem.com/en/solutions/about-prognos (accessed on 6 December 2024).
- Swiss AviationSoftware. AMOS. An MRO Software Solution to Create Stories of Success. Available online: https://www.swiss-as.com/amos-mro (accessed on 6 December 2024).
- Prabhakar, D.; Raj, V.J. CBM, TPM, RCM and A-RCM-a qualitative comparison of maintenance management strategies. Int. J. Manag. Bus. Stud. 2014, 4, 49–56. [Google Scholar]
- Ali, M.H.; Haddad, S. Stratégie pour la maintenance prévisionnelle des systèmes photovoltaïques. J. Renew. Energ. 2020, 23, 59–71. [Google Scholar] [CrossRef]
- Peng, Y.; Dong, M.; Zuo, M.J. Current status of machine prognostics in condition-based maintenance: A review. Int. J. Adv. Manuf. Technol. 2010, 50, 297–313. [Google Scholar] [CrossRef]
- Bengtsson, M. On Condition Based Maintenance and Its Implementation in Industrial Settings. Ph.D. Thesis, Mälardalens Högskola, Västerås, Sweden, 2007. [Google Scholar]
- Gao, R.; Wang, L.; Teti, R.; Dornfeld, D.; Kumara, S.; Mori, M.; Helu, M. Cloud-enabled prognosis for manufacturing. CIRP Ann. 2015, 64, 749–772. [Google Scholar] [CrossRef]
- Gartner Inc. Definition of Software as a Service (SaaS). Available online: https://www.gartner.com/en/information-technology/glossary/software-as-a-service-saas (accessed on 6 December 2024).
- Gartner Inc. Definition of Platform (Digital Business). Available online: https://www.gartner.com/en/information-technology/glossary/platform-digital-business (accessed on 6 December 2024).
- Görög, G. The Definitions of Sharing Economy: A Systematic Literature Review. Management 2018, 13, 175–189. [Google Scholar] [CrossRef]
- Levinson, M. Software as a Service (SaaS) Definition and Solutions. Available online: https://www.cio.com/article/272086/web-services-software-as-a-service-saas-definition-and-solutions.html (accessed on 6 December 2024).
- Kenney, M.; Zysman, J. The Rise of the Platform Economy. Issues Sci. Technol. 2016, 32, 61. Available online: https://brie.berkeley.edu/sites/default/files/kenney-zysman-the-rise-of-the-platform-economy-spring-2016-istx.pdf (accessed on 6 December 2024).
- Katz, M.L.; Shapiro, C. Network Externalities, Competition, and Compatibility. Am. Econ. Rev. 1985, 75, 424–440. Available online: https://www.jstor.org/stable/1814809 (accessed on 6 December 2024).
- De Reuver, M.; Sørensen, C.; Basole, R.C. The Digital Platform: A Research Agenda. J. Inf. Technol. 2018, 33, 124–135. [Google Scholar] [CrossRef]
- Kushida, K.E.; Murray, J.; Scaglia, P.; Zysman, J. The Implications of Cloud Computing for Integrated Research and Innovation Strategy; Berkeley Roundtable on the International Economy, University of California: Berkeley, CA, USA, 2014. [Google Scholar]
- Fiorillo, F.; Spettu, F. Data Management, Efficient Use, and Smart Access to Reality Capture Data via Web Platforms. In Digital & Documentation; From Virtual Space to Information Database; Picchio, F., Ed.; Pavia University Press: Pavia, Italy, 2023; Volume 5, pp. 163–177. [Google Scholar]
- Wongvilaisakul, W.; Netinant, P.; Rukhiran, M. Dynamic Multi-Criteria Decision Making of Graduate Admission Recommender System: AHP and Fuzzy AHP Approaches. Sustainability 2023, 15, 9758. [Google Scholar] [CrossRef]
- Sánchez-García, E.; Marco-Lajara, B.; Seva-Larrosa, P.; Martínez-Falcó, J. Driving Innovation by Managing Entrepreneurial Orientation, Cooperation and Learning for the Sustainability of Companies in the Energy Sector. Sustainability 2022, 14, 16978. [Google Scholar] [CrossRef]
- Rukhiran, M.; Netinant, P. A practical model from multidimensional layering: Personal finance information framework using mobile software interface operations. J. Inf. Commun. Technol. 2020, 19, 321–349. [Google Scholar] [CrossRef]
- Xiong, F.; Xie, M.; Zhao, L.; Li, C.; Fan, X. Recognition and evaluation of data as intangible assets. SAGE Open 2022, 12, 21582440221094600. [Google Scholar] [CrossRef]
- Fleckenstein, M.; Fellows, L. Overview of data management frameworks. In Modern Data Strategy; Springer International Publishing: Cham, Switzerland, 2018; pp. 55–59. [Google Scholar] [CrossRef]
- Opara-Martins, J.; Sahandi, R.; Tian, F. Critical analysis of vendor lock-in and its impact on cloud computing migration: A business perspective. J. Cloud Comput. 2016, 5, 4. [Google Scholar] [CrossRef]
- Chawla, N.; Kumar, D.; Sharma, D. Improving cost for data migration in cloud computing using genetic algorithm. Int. J. Softw. Innov. 2020, 8, 69–81. [Google Scholar] [CrossRef]
- Ansar, M.; Ashraf, M.W.; Fatima, M. Data migration in cloud: A systematic review. Am. Sci. Res. J. Eng. Technol. Sci. 2018, 48, 73–89. [Google Scholar]
- Hussein, A.A. Data migration need, strategy, challenges, methodology, categories, risks, uses with cloud computing, and improvements in its using with cloud using suggested proposed model (DMig 1). J. Inf. Secur. 2021, 12, 17–103. [Google Scholar] [CrossRef]
- Mackita, M.; Shin, S.-Y.; Choe, T.-Y. ERMOCTAVE: A Risk Management Framework for IT Systems Which Adopt Cloud Computing. Future Internet 2019, 11, 195. [Google Scholar] [CrossRef]






| Notations | Description |
|---|---|
| Centralized architecture | |
| Decentralized architecture | |
| Time in years | |
| Scalability factor which represents the system’s workload or capacity (e.g., number of users, data size, or transactions) | |
| The fixed cost incurred during system implementation | |
| Time-dependent costs for operating the system, influenced by scalability | |
| Scalability cost coefficient for centralized systems | |
| Growth rate of operational costs in decentralized systems | |
| Initial costs for centralized and decentralized architectures, respectively | |
| Base operational costs for centralized and decentralized systems, respectively | |
| Operational costs for centralized and decentralized architectures, respectively | |
| Impact of scalability on reliability in decentralized systems | |
| Maximum allowable response time | |
| Base response times for centralized and decentralized systems | |
| Response time degradation rate in decentralized systems | |
| Base complexity factors for centralized and decentralized systems | |
| Complexity growth rate for decentralized systems | |
| Environmental impact factors for centralized and decentralized systems | |
| Time-dependent environmental impact factor for centralized systems | |
| Maximum values for scalability and sustainability metrics used for normalization | |
| Time-independent constants for security represent the fixed security scores assigned to the centralized and decentralized architectures, respectively |
| Criteria | Centralized System | Decentralized System |
|---|---|---|
| Criterion | Weight (≤5 Years) | Weight (>5 Years) |
|---|---|---|
| Cost (w1) | 0.35 | 0.20 |
| Performance (w2) | 0.10 | 0.25 |
| Reliability (w3) | 0.10 | 0.20 |
| Security (w4) | 0.05 | 0.15 |
| Scalability (w5) | 0.30 | 0.10 |
| Control and Management (w6) | 0.05 | 0.05 |
| Sustainability (w7) | 0.05 | 0.05 |
| Total | 1.00 | 1.00 |
| Criterion | Parameter Type | Centralized (U1) | Decentralized (U2) |
|---|---|---|---|
| Cost | Base Cost | 1,200,000 | 800,000 |
| Time Factor | 70,000 × t2/2 | Growth rate: 0.08 | |
| Scale Factor | 50,000 × ln(300) × t | (100,000 × 300/0.08) | |
| Performance | Response Time | 0.5 | 1.0 |
| Reliability | Time Degradation | 0.01 t | 0.02 t |
| Scale Impact | - | 0.001 × 300 | |
| Security | Fixed Score | 0.9 | 0.8 |
| Scalability | Scale Factor | ln(300)/10 | 300 × [exp(0.08 × t)]/5000 |
| Control | Complexity Factor | 0.5 | 1.0 |
| Sustainability | Base Impact | 10,000 × 300 | - |
| Time Impact | 5000 t | 20,000 × 300 t |
| Security Factor | Centralized ATSaaS | Decentralized ATSaaS |
|---|---|---|
| Risk of Single Point of Failure | High (centralized attack risk) | Low (distributed architecture) |
| Data Breach Impact | High (large-scale data exposure) | Medium (localized breaches) |
| Access Control Complexity | Low (centralized role management) | High (multi-organization identity control) |
| Regulatory Compliance | Easier (centralized security standards) | Harder (varying regional security policies) |
| Attack Surface | Limited (one main entry point) | Large (multiple independent entry points) |
| Data Integrity and Consistency | Strong (controlled updates) | Weak (potential synchronization issues) |
Disclaimer/Publisher’s Note: The statements, opinions and data contained in all publications are solely those of the individual author(s) and contributor(s) and not of MDPI and/or the editor(s). MDPI and/or the editor(s) disclaim responsibility for any injury to people or property resulting from any ideas, methods, instructions or products referred to in the content. |
© 2025 by the authors. Licensee MDPI, Basel, Switzerland. This article is an open access article distributed under the terms and conditions of the Creative Commons Attribution (CC BY) license (https://creativecommons.org/licenses/by/4.0/).
Share and Cite
Kabashkin, I.; Perekrestov, V.; Pivovar, M. Data Conversion Strategies for Effective Aviation Technical Support as a Service. Appl. Sci. 2025, 15, 1638. https://doi.org/10.3390/app15031638
Kabashkin I, Perekrestov V, Pivovar M. Data Conversion Strategies for Effective Aviation Technical Support as a Service. Applied Sciences. 2025; 15(3):1638. https://doi.org/10.3390/app15031638
Chicago/Turabian StyleKabashkin, Igor, Vladimir Perekrestov, and Maksim Pivovar. 2025. "Data Conversion Strategies for Effective Aviation Technical Support as a Service" Applied Sciences 15, no. 3: 1638. https://doi.org/10.3390/app15031638
APA StyleKabashkin, I., Perekrestov, V., & Pivovar, M. (2025). Data Conversion Strategies for Effective Aviation Technical Support as a Service. Applied Sciences, 15(3), 1638. https://doi.org/10.3390/app15031638

