High-Power Laser Coherent Beam Combination Through Self-Imaging in Plasma Waveguides
Abstract
1. Introduction
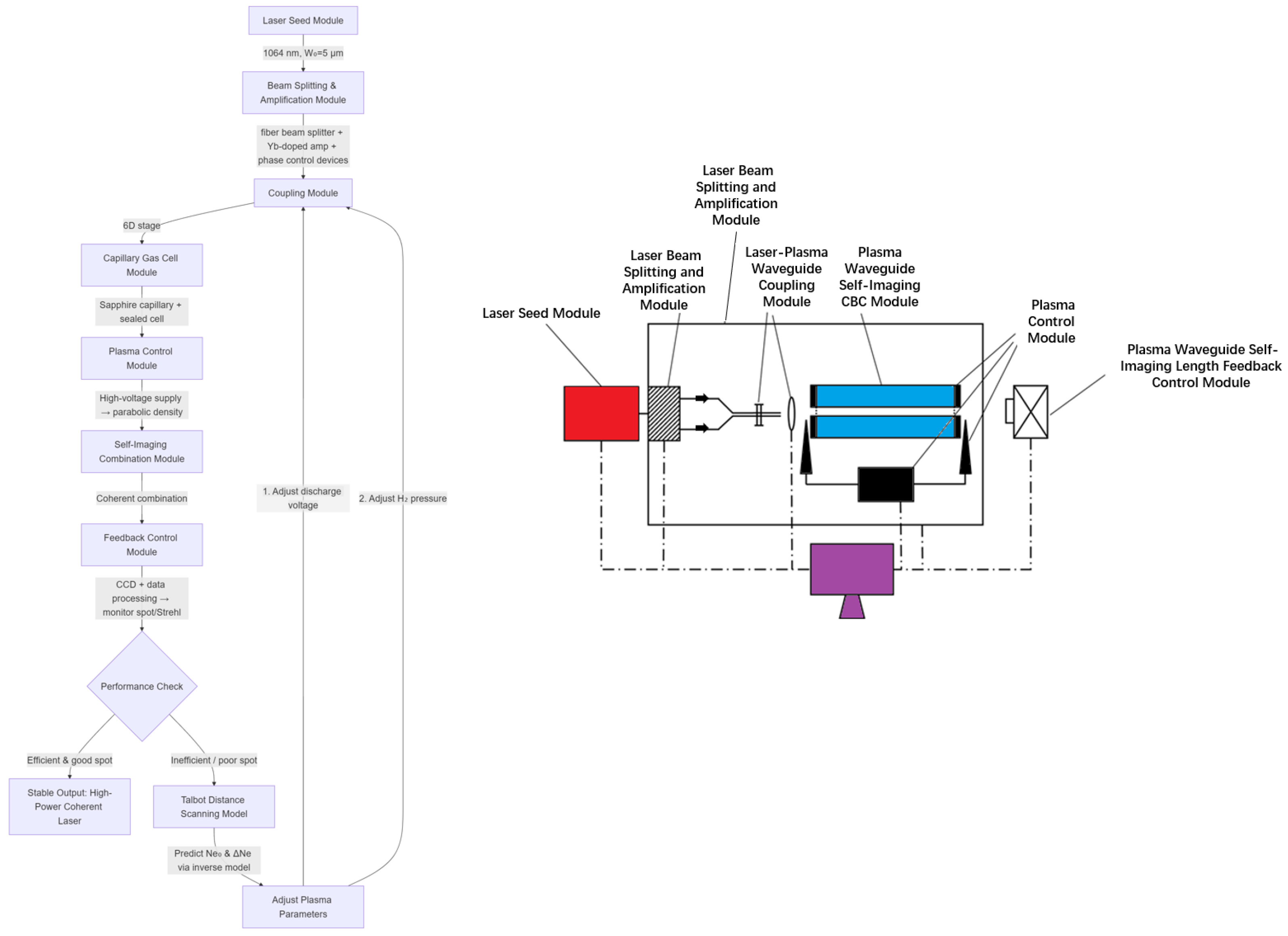
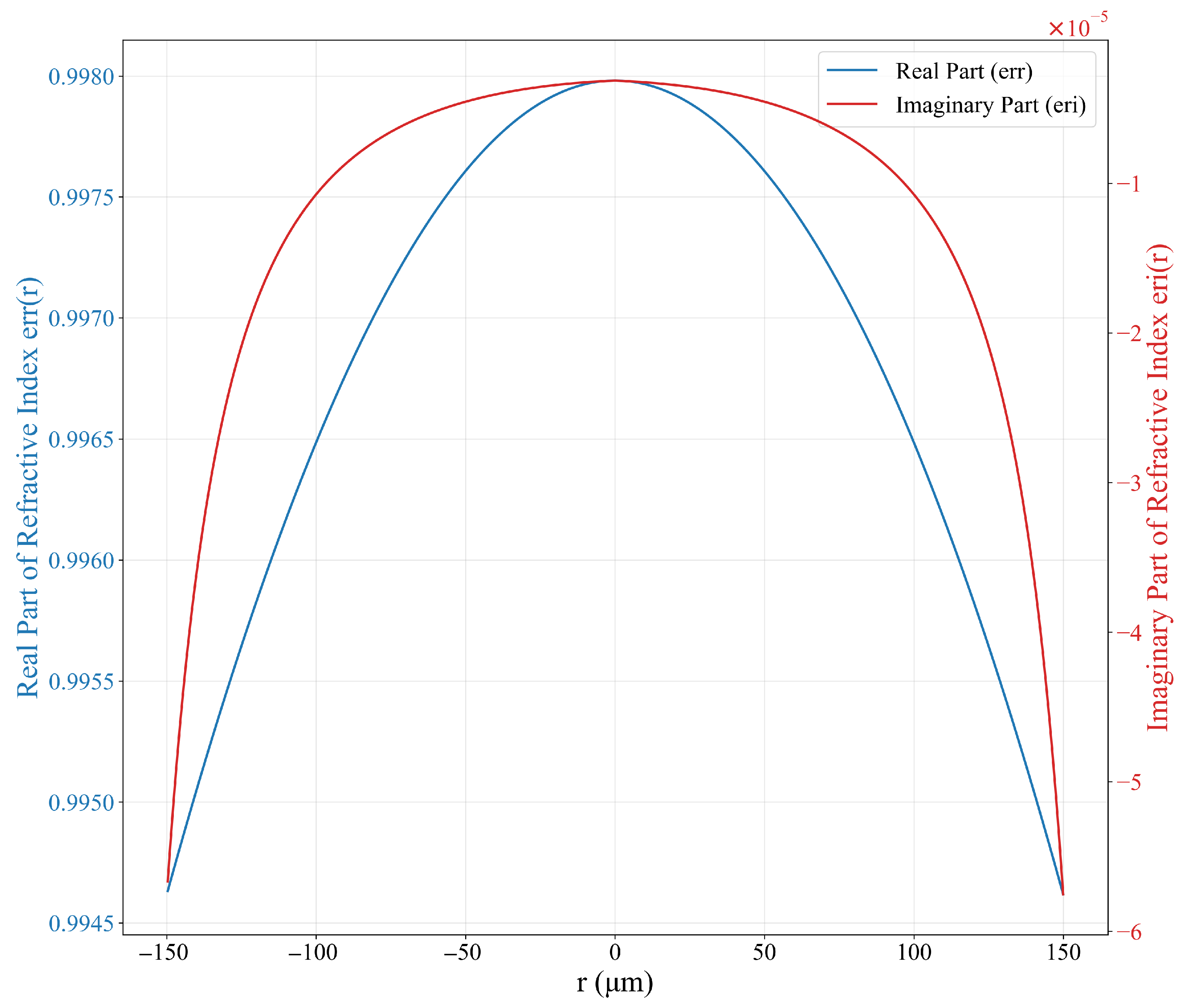
2. Simulation Methods
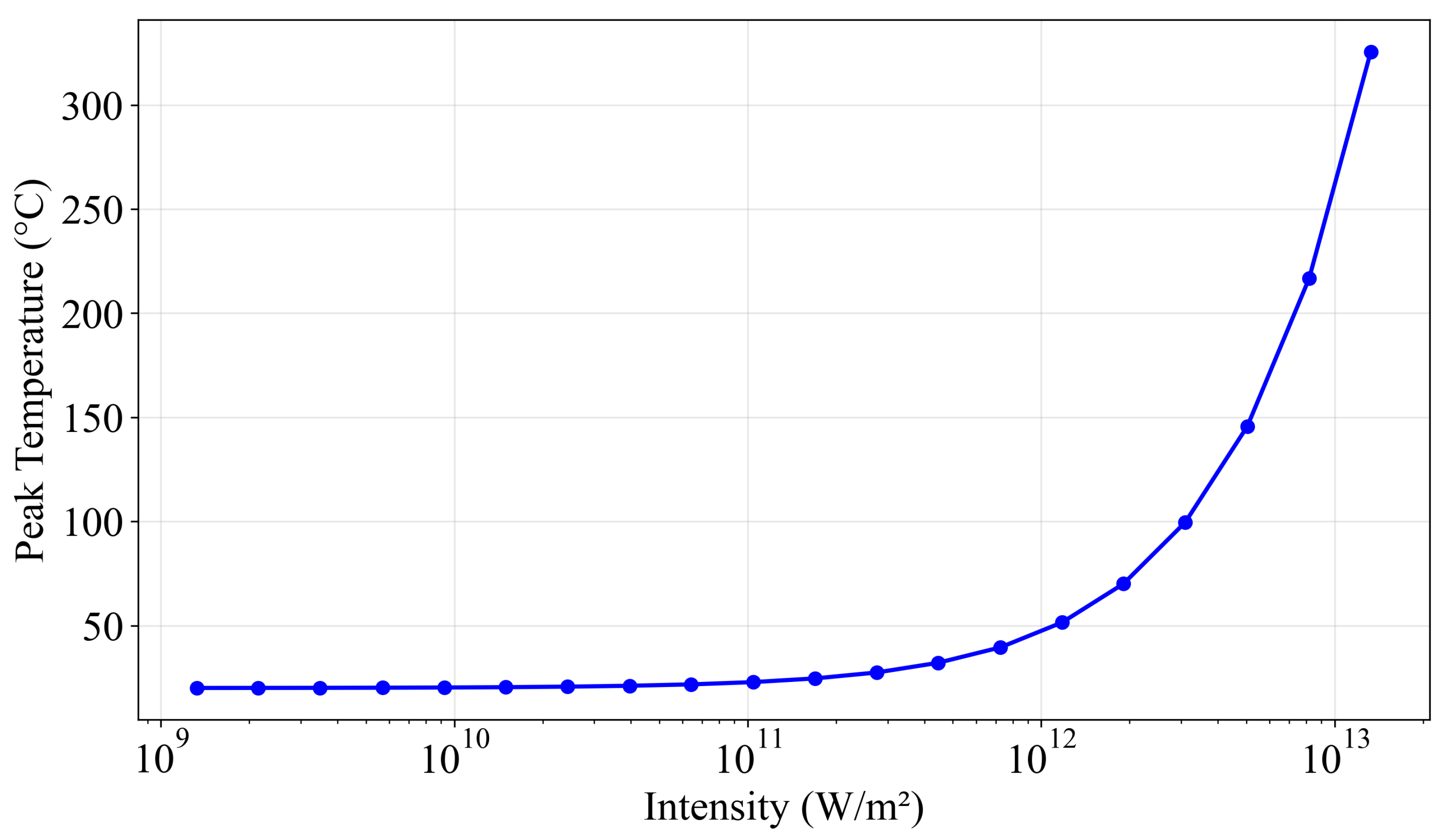
3. Results and Discussions
3.1. Single Beam Injection
3.2. Multiple Beam Injection
3.3. Effects of Plasma Absorption
3.4. Waveguide Length Self-Adaptation
3.5. Further Experimental Setup Discussion
4. Conclusions
Author Contributions
Funding
Institutional Review Board Statement
Informed Consent Statement
Data Availability Statement
Conflicts of Interest
References
- Shi, W.; Schulzgen, A.; Amezcua, R.; Zhu, X.; Alam, S.-U. Fiber lasers and their applications: Introduction. J. Opt. Soc. Am. B 2017, 34, FLA1. [Google Scholar] [CrossRef]
- Yan, Y. Research on Key Technologies of All-fiber Coherent Beam Combination System. Ph.D. Thesis, Tsinghua University, Beijing, China, 2023. [Google Scholar]
- Müller, M.; Aleshire, C.; Klenke, A.; Haddad, E.; Légaré, F.; Tünnermann, A.; Limpert, J. 10.4 kW coherently combined ultrafast fiber laser. Opt. Lett. 2020, 45, 3083. [Google Scholar] [CrossRef]
- Liu, B.; Huang, Z.; Zhang, F.; Xia, H.; Zhou, D.; Li, J.; Zheng, J.; Zhang, R.; Li, P.; Peng, Z.; et al. Recent progress of temporal coherent combination of chirped pulses in fiber lasers. High Power Laser Part. Beams 2023, 35, 5–20. [Google Scholar] [CrossRef]
- Yang, B.; Wu, Y.; Song, Y.; Zhang, Z. Temporal Coherent Combination of 256 Femtosecond Pulses. Chin. J. Lasers 2024, 51, 118–124. [Google Scholar]
- Zhang, X.; Gao, Y.; Geng, Y.; Wang, Y.; Zhou, Z. Study on coherent combined beam quality with fixed polarization laser arranged along Fermat spiral. Laser J. 2025, 46, 17–23. [Google Scholar] [CrossRef]
- Shi, Z.; Chang, H.; Wang, D.; Guo, H.; Dong, Z.; Du, Z.; Liang, C.; Li, C.; Zhou, P.; Wei, Z.; et al. High power and high energy four-channel coherent combining femtosecond laser system based on Yb-doped rod fiber. Acta Phys. Sin. 2025, 74, 124–131. [Google Scholar] [CrossRef]
- Uberna, R.; Bratcher, A.; Alley, T.G.; Sanchez, A.D.; Flores, A.S.; Pulford, B. Coherent combination of high power fiber amplifiers in a two-dimensional re-imaging waveguide. Opt. Express 2010, 18, 13547–13553. [Google Scholar] [CrossRef]
- Yan, Y.; Yang, T.; Guo, Z.; Cheng, H.; Li, Y.; Fang, Y.; Xia, Y.; He, Q.; Li, C.; Lin, C.; et al. Application of ionized capillary plasma in laser acceleration. Chin. Sci. Bull. 2023, 68, 2058–2069. [Google Scholar] [CrossRef]
- Butler, A.; Spence, D.J.; Hooker, S.M. Guiding of High-Intensity Laser Pulses with a Hydrogen-Filled Capillary Discharge Waveguide. Phys. Rev. Lett. 2002, 89, 185003. [Google Scholar] [CrossRef]
- Kaiser, J.; Liška, M.; Samek, O.; Egri, T.; Ritucci, A.; Reale, A.; Tomassetti, G.; Reale, L.; Palladino, L.; Kukhlevsky, S.V.; et al. Non-ablative capillary z-pinch for plasma-based waveguide. Czech. J. Phys. 2005, 55, 35–44. [Google Scholar] [CrossRef]
- Dong, K.; Wu, Y.; Zheng, W.; Zhu, B.; Cao, L.; He, Y.; Ma, Z.; Liu, H.; Hong, W.; Zhou, W.; et al. Density measurement and magnetohydrodynamic simulation of gas-filled discharge capillary. Acta Phys. Sin. 2011, 60, 015201. [Google Scholar]
- Jang, D.G.; Kim, M.S.; Nam, I.H.; Uhm, H.S.; Suk, H. Density evolution measurement of hydrogen plasma in capillary discharge by spectroscopy and interferometry methods. Appl. Phys. Lett. 2011, 99, 141502. [Google Scholar] [CrossRef]
- Higashiguchi, T.; Hikida, M.; Terauchi, H.; Bai, J.X.; Kikuchi, T.; Tao, Y.; Yugami, N. Characterization of the plasma parameters of a capillary discharge-produced plasma channel waveguide to guide an intense laser pulse. Rev. Sci. Instrum. 2010, 81, 046109. [Google Scholar] [CrossRef]
- Terauchi, H.; Bobrova, N.; Sasorov, P.; Kikuchi, T.; Sasaki, T.; Higashiguchi, T.; Yugami, N.; Kodama, R. Observation and numerical analysis of plasma parameters in a capillary discharge-produced plasma channel waveguide. J. Appl. Phys. 2011, 109, 053304. [Google Scholar] [CrossRef]
- Antsiferov, P.S.; Akdim, M.R.; van Dam, H.T. Direct measurement of the matched spot size in a slow capillary discharge optical waveguide. Rev. Sci. Instrum. 2007, 78, 123107. [Google Scholar] [CrossRef]
- Liu, J.; Li, W.; Liu, J.; Qin, Z.; Wang, W.; Qi, R.; Zhang, Z.; Yu, C.; Fang, M.; Feng, K.; et al. Measurement of the matched spot size in a capillary discharge waveguide with a collimated laser. AIP Adv. 2018, 8, 105204. [Google Scholar] [CrossRef]
- Qin, Z.; Li, W.; Liu, J.; Liu, J.; Yu, C.; Wang, W.; Qi, R.; Zhang, Z.; Fang, M.; Feng, K.; et al. Optimization of a hydrogen-filled quartz capillary discharge waveguide for high-energy laser wakefield acceleration. Plasma Phys. 2018, 25, 043117. [Google Scholar] [CrossRef]
- Abuazoum, S.; Wiggins, S.M.; Issac, R.C.; Welsh, G.H.; Vieux, G.; Ganciu, M.; Jaroszynski, D.A. A high voltage pulsed power supply for capillary discharge waveguide applications. Rev. Sci. Instrum. 2011, 82, 063505. [Google Scholar] [CrossRef] [PubMed]
- Woolley, C.J.; O’Keeffe, K.; Chung, H.K.; Hooker, S.M. Time-resolved plasma temperature measurements in a laser-triggered hydrogen-filled capillary discharge waveguide. Plasma Sources Sci. Technol. 2011, 20, 055014. [Google Scholar] [CrossRef]
- Bobrova, N.A.; Sasorov, P.V.; Benedetti, C.; Bulanov, S.S.; Geddes, C.G.R.; Schroeder, C.B.; Esarey, E.; Leemans, W.P. Laser-heater assisted plasma channel formation in capillary discharge waveguides. Phys. Plasmas 2013, 20, 020703. [Google Scholar] [CrossRef]
- Magarotto, M.; Sadeghikia, F.; Schenato, L.; Rocco, D.; Santagiustina, M.; Galtarossa, A. Plasma Antennas: A Comprehensive Review. IEEE Access 2024, 12, 80468–80490. [Google Scholar] [CrossRef]
- Podolsky, V.; Semnani, A.; Macheret, S.O. Experimental and numerical studies of a tunable plasma antenna sustained by RF power. IEEE Trans. Plasma Sci. 2020, 48, 3524–3534. [Google Scholar] [CrossRef]
- Ehrlich, Y.; Cohen, C.; Zigler, A.; Krall, J.; Sprangle, P.; Esarey, E. Guiding of high intensity laser pulses in straight and curved plasma channel experiments. Phys. Rev. Lett. 1996, 77, 4186–4189. [Google Scholar] [CrossRef] [PubMed]
- Spence, D.J.; Hooker, S.M. Investigation of a hydrogen plasma waveguide. Phys. Rev. E 2000, 63, 015401. [Google Scholar] [CrossRef] [PubMed]
- Spence, D.J.; Butler, A.; Hooker, S.M. First demonstration of guiding of high-intensity laser pulses in a hydrogen-filled capillary discharge waveguide. J. Phys. B At. Mol. Opt. Phys. 2001, 34, 4103–4112. [Google Scholar] [CrossRef]
- Hooker, S.M.; Spence, D.J.; Smith, R.A. Investigation of a discharge-ablated capillary waveguide for high-intensity laser pulses. In Proceedings of the Conference on Lasers and Electro-Optics (CLEO), Baltimore, MD, USA, 23–28 May 1999. [Google Scholar]
- Gonsalves, A.J.; Rowlands-Rees, T.P.; Broks, B.H.; van der Mullen, J.J.; Hooker, S.M. Transverse Interferometry of a Hydrogen-Filled Capillary Discharge Waveguide. Phys. Rev. Lett. 2007, 98, 025002. [Google Scholar] [CrossRef]
- Gonsalves, A.J.; Liu, F.; Bobrova, N.A.; Sasorov, P.V.; Pieronek, C.; Daniels, J.; Antipov, S.; Butler, J.E.; Bulanov, S.S.; Waldron, W.L.; et al. Demonstration of a high repetition rate capillary discharge waveguide. J. Appl. Phys. 2016, 119, 033302. [Google Scholar] [CrossRef]












Disclaimer/Publisher’s Note: The statements, opinions and data contained in all publications are solely those of the individual author(s) and contributor(s) and not of MDPI and/or the editor(s). MDPI and/or the editor(s) disclaim responsibility for any injury to people or property resulting from any ideas, methods, instructions or products referred to in the content. |
© 2025 by the authors. Licensee MDPI, Basel, Switzerland. This article is an open access article distributed under the terms and conditions of the Creative Commons Attribution (CC BY) license (https://creativecommons.org/licenses/by/4.0/).
Share and Cite
Huang, Y.; Zhang, H.; Yang, Z.; Wang, Y.; Huang, Y.; Liu, X.; Chen, J. High-Power Laser Coherent Beam Combination Through Self-Imaging in Plasma Waveguides. Appl. Sci. 2025, 15, 12141. https://doi.org/10.3390/app152212141
Huang Y, Zhang H, Yang Z, Wang Y, Huang Y, Liu X, Chen J. High-Power Laser Coherent Beam Combination Through Self-Imaging in Plasma Waveguides. Applied Sciences. 2025; 15(22):12141. https://doi.org/10.3390/app152212141
Chicago/Turabian StyleHuang, Yixuan, Haitao Zhang, Zhuoyi Yang, Yanwei Wang, Yihang Huang, Xiaozheng Liu, and Junyu Chen. 2025. "High-Power Laser Coherent Beam Combination Through Self-Imaging in Plasma Waveguides" Applied Sciences 15, no. 22: 12141. https://doi.org/10.3390/app152212141
APA StyleHuang, Y., Zhang, H., Yang, Z., Wang, Y., Huang, Y., Liu, X., & Chen, J. (2025). High-Power Laser Coherent Beam Combination Through Self-Imaging in Plasma Waveguides. Applied Sciences, 15(22), 12141. https://doi.org/10.3390/app152212141

