Industrial Site Selection: Methodologies, Advances and Challenges
Abstract
1. Introduction
2. Materials and Method
3. Site Selection Criteria System
3.1. Safety Factors
3.2. Economic Factors
3.3. Socio-Ecological and Political Factors
4. Methods Map
4.1. Traditional Operations Research Methods for Industrial Site Selection
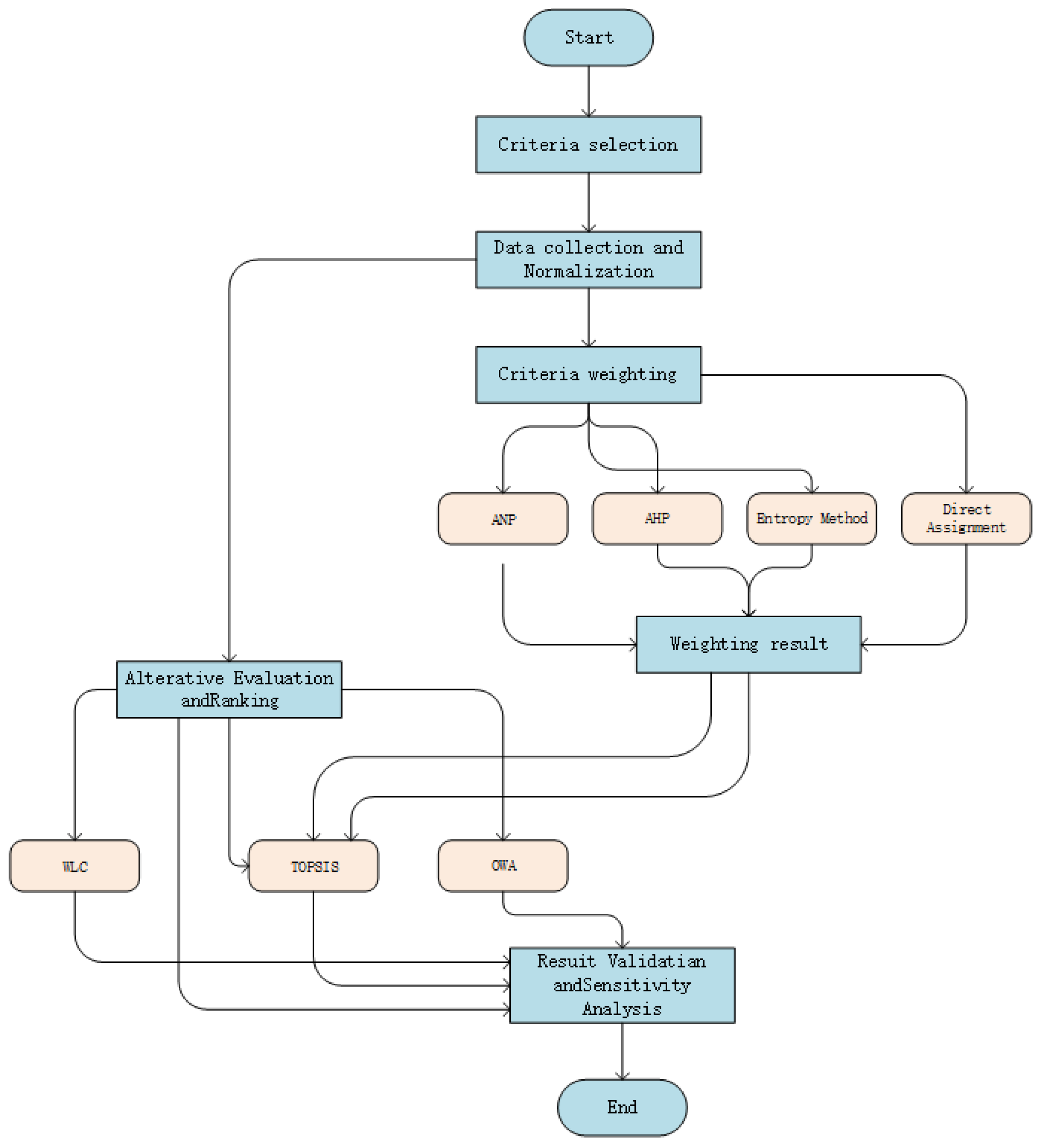
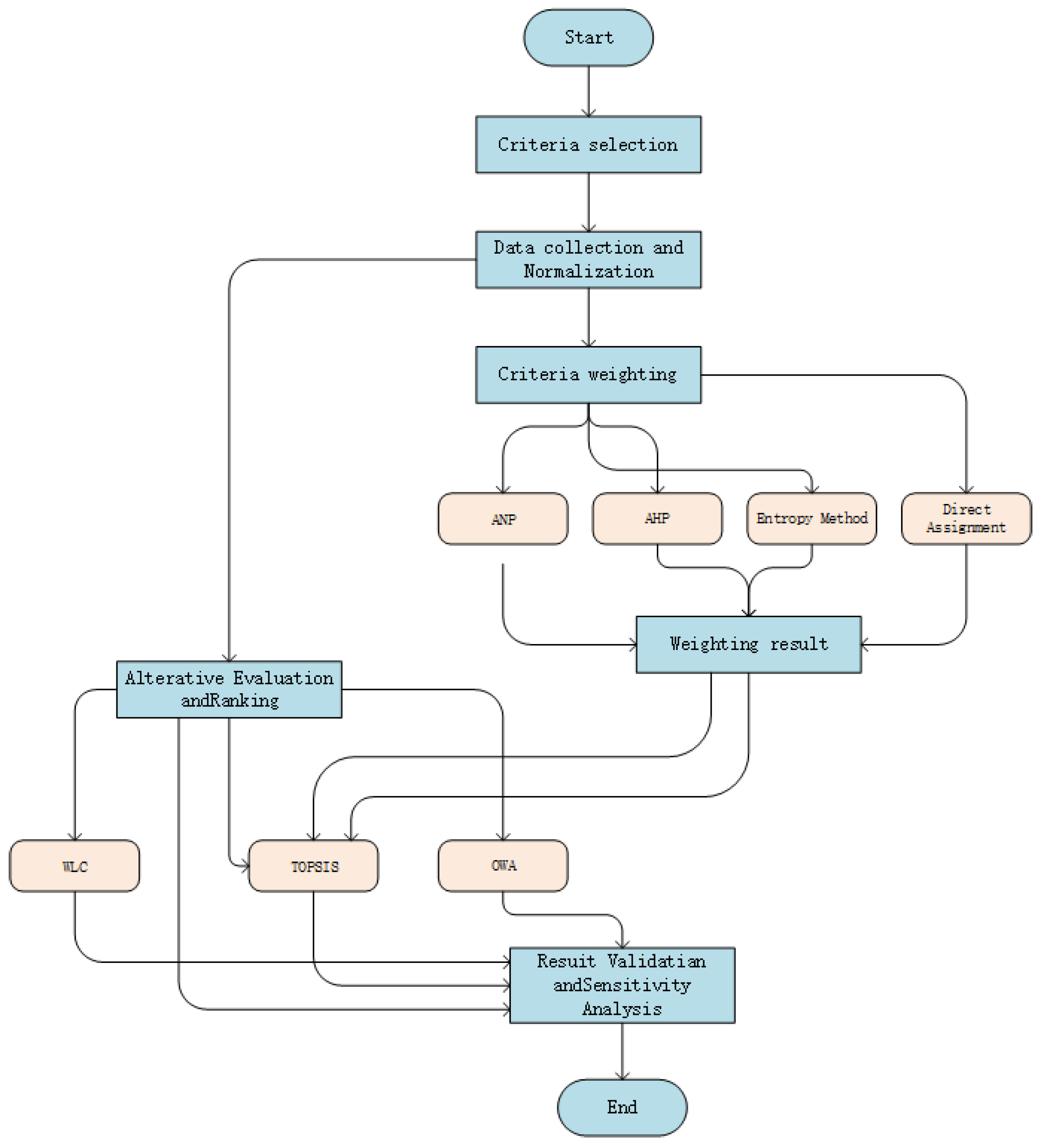
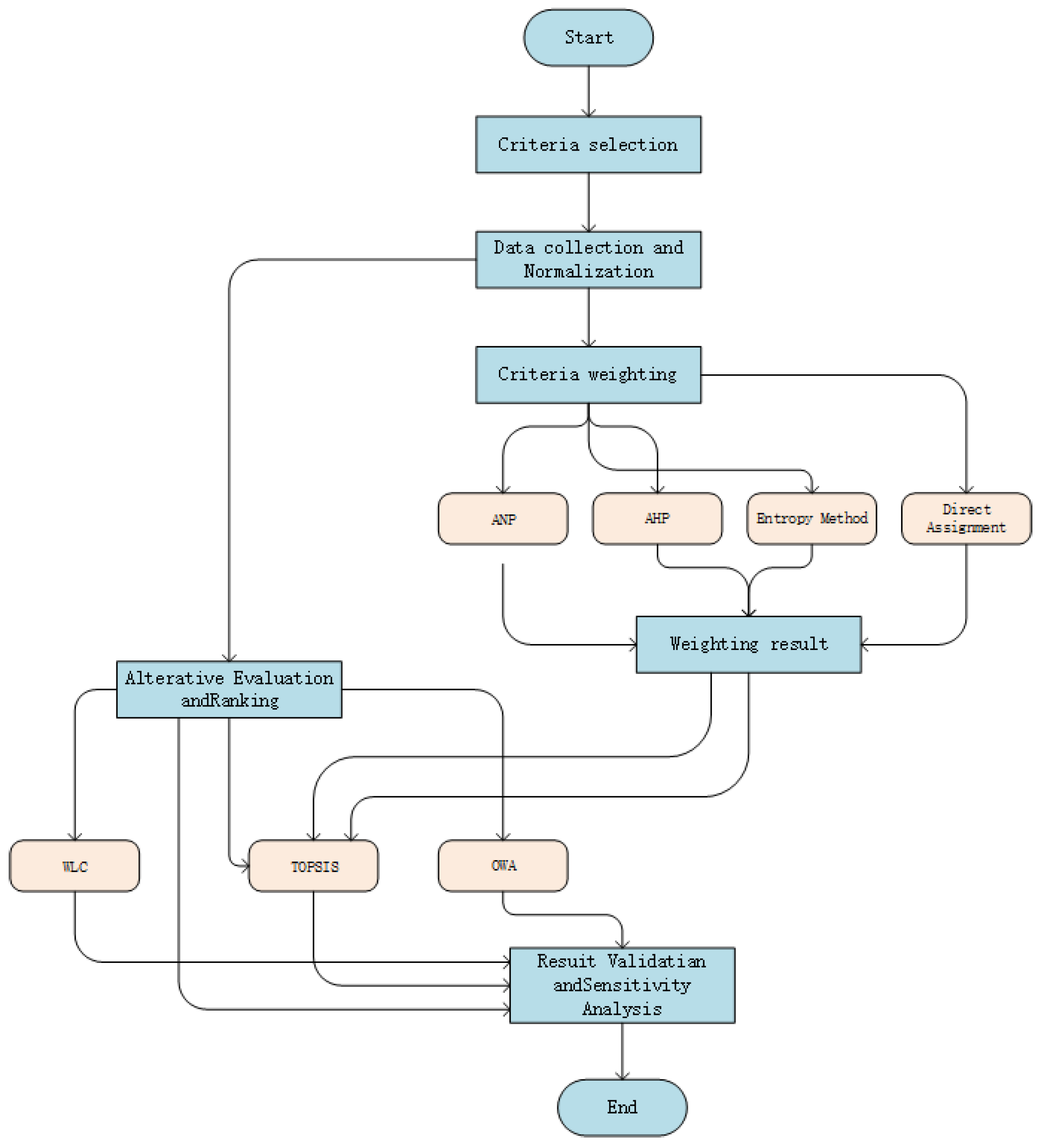
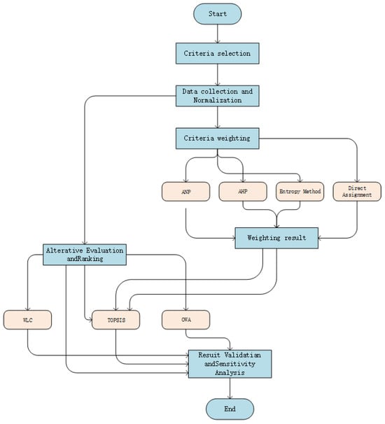
4.1.1. Multi-Criteria Decision-Making
- (1)
- Criteria Selection
- (2)
- Data Collection and Normalization
- (3)
- Criteria Weighting
- (4)
- Alternative Evaluation and Ranking
- (5)
- Result Validation and Sensitivity Analysis
4.1.2. Mathematical Programming Methods
| Method Category | Decision Variables | Objective Function | Key Technical Constraints |
|---|---|---|---|
| MILP [41] | Binary siting variables and continuous resource variables | Linear cost or coverage function | Capacity constraints, logical relationships |
| MINLP [47] | Integer parameters and continuous flow variables | Nonlinear technological benefit function | Physical parameter coupling |
| Chance-Constrained Programming [48] | Stochastic demand/supply variables | Expected cost minimization | Probabilistic feasibility threshold |
| BILP [44] | Facility-interaction variables (xi xj t) | Bilinear cost function | Synergistic interaction constraints |
4.1.3. Challenges of MCDM and Mathematical Programming-Based Approaches
4.2. Geospatial Information Technology-Empowered Industrial Site Selection
4.2.1. Empowering Traditional Operations-Research-Based Industrial Site Selection with Geospatial Information Technology
4.2.2. Core Technologies of Geospatial Information Technology in Industrial Site Selection
- (1)
- Geographic Information Systems
- (2)
- Remote Sensing
- (3)
- Global Navigation Satellite Systems
4.2.3. Trends and Challenges in Geographic Information Technology Empowering Traditional Operations Research
4.3. Exploring AI-Based Site Selection Methods
4.3.1. Machine Learning-Driven Industrial Site Selection Method
- (1)
- Decision Tree-Based Site Selection Method
- (2)
- SVM-Based Site Selection Method
- (3)
- Probabilistic Graphical Model-based Industrial Site Selection Method
4.3.2. Deep Learning-Driven Industrial Site Selection Method
- (1)
- Artificial Neural Network-Based Site Selection Method
- (2)
- Application of Attention Mechanisms in Site Selection
- (3)
- Application of Knowledge Representation Learning in Site Selection
4.3.3. Explainable AI-Driven Industrial Site Selection Method
4.3.4. Trends and Challenges in Applying Artificial Intelligence Methods to Site Selection
5. Key Research Gaps and Practical Recommendations
5.1. Location Selection Methods Under Climate Challenges and Sustainable Development Imperatives Are Incomplete
5.2. The Deep Application of Artificial Intelligence Methods Awaits Exploration
- (1)
- Insufficient Data Usability, Validity, and Standardization: The depth of AI application in location decision-making is severely constrained by shortcomings in data availability, quality, and standardization. As a highly data-dependent methodology, AI models are extremely sensitive to the quality and consistency of input data. The field currently lacks credible, authoritative, and open datasets, while data from diverse sources exhibit significant discrepancies in format, precision, and timeliness. Therefore, research focused on establishing unified data standards and enhancing data governance and full lifecycle management is critically needed [89].
- (2)
- Inadequate Integration and Application of Multimodal Technology: Multimodal technologies remain underexplored in industrial location contexts. Multi-source information—such as imagery, text, remote sensing, GIS, and IoT data—can provide more comprehensive decision support for site selection. However, most current research remains confined to single data dimensions, lacking effective mechanisms for multimodal information synergy.
- (3)
- Challenge of Model “Hallucination” and Uncertainty: Furthermore, against the backdrop of prevalent “hallucinations” and inherent uncertainties in large models, ensuring the validity of location selection outcomes through technical means like explainable AI research or knowledge graphs remains a prominent shortcoming and a significant research gap.
- (4)
- Lack of Agent-Based Approaches and Toolchains: Finally, a significant gap exists in research on location selection based on intelligent agent technology and its associated toolchains. As integrated embodiments of AI capabilities, agents hold strong potential for translating location algorithms into practical applications. Currently, research is notably scarce on how to systematically integrate operations research optimization engines, geographic information systems, and large location models into a unified, operable intelligent agent framework to form end-to-end location applications.
5.3. Integrated Macro–Micro Full-Scale Location Method Frameworks Are Urgently Needed
5.4. Normative Recommendations for Future Research: A Checklist of Good Practices
- (1)
- Improve data reporting mechanisms: The most common limitation in site selection studies is data availability [89]. Research should comprehensively and transparently report the sources of data used, their spatiotemporal resolution, collection time, and key preprocessing steps (such as normalization and methods for handling missing data). This ensures the reproducibility of the study and supports the accumulation of knowledge in the field.
- (2)
- Strengthen sensitivity analysis: To ensure the robustness and usability of decision outcomes, sensitivity analysis or uncertainty quantification should be conducted for methods that rely on parameters or weights. In [91] the authors employed a set of spatially explicit sensitivity analysis methods to precisely quantify the uncertainty in land suitability assessment, providing a replicable paradigm for spatial site selection research.
- (3)
- Enhance the transparency of decision logic: For MCDM methods involving weights, the process of weight assignment and the basis for decisions should be disclosed. For “black-box” AI models, techniques from Explainable AI (XAI), such as SHAP or LIME, should be considered to interpret predictions and enhance the effectiveness of decision-making.
- (4)
- Standardize spatial layer management: When using geographic information tools like GIS for analysis, standardized management of spatial layers is essential [92]. This includes clearly reporting the coordinate system used, detailing reclassification rules and the core logic of overlay analysis, and documenting the rationale behind key parameter settings. This fundamentally ensures the accurate association and logical consistency between spatial data and attribute data.
6. Conclusions and Prospects
Author Contributions
Funding
Data Availability Statement
Conflicts of Interest
References
- Efrem, C.N.; Panagopoulos, A.D. Globally Optimal Selection of Ground Stations in Satellite Systems with Site Diversity. IEEE Wirel. Commun. Lett. 2020, 9, 1101–1104. [Google Scholar] [CrossRef]
- Fardi, K.; Ghanizadeh, G.; Bahadori, M.; Chaharbaghi, S.; Hosseini Shokouh, S.M. Location selection criteria for field hospitals: A systematic review. Health Promot. Perspect. 2022, 12, 131–140. [Google Scholar] [CrossRef]
- Al Garni, H.Z.; Awasthi, A. Solar PV power plants site selection: A review. Adv. Renew. Energ. Power Technol. 2018, 1, 57–75. [Google Scholar]
- Tang, X.; Zou, C.; Shu, C.; Zhang, M.; Feng, H. Research on site selection planning of urban parks based on POI and machine learning—Taking Guangzhou city as an example. Land 2024, 13, 1362. [Google Scholar] [CrossRef]
- Ayyildiz, E.; Erdogan, M. Literature analysis of the location selection studies related to the waste facilities within MCDM approaches. Environ. Sci. Pollut. Res. 2025, 32, 19574–19595. [Google Scholar] [CrossRef] [PubMed]
- Daskin, M. Network and discrete location: Models, algorithms and applications. J. Oper. Res. Soc. 1997, 48, 763–764. [Google Scholar] [CrossRef]
- Mahmud, N.; Habib, M.A. A comprehensive business location choice model leveraging machine learning in systematic choice set. Transp. Res. Rec. 2024, 2678, 1856–1871. [Google Scholar] [CrossRef]
- Brewer, J.; Ames, D.P.; Solan, D.; Lee, R.; Carlisle, J. Using GIS analytics and social preference data to evaluate utility-scale solar power site suitability. Renew. Energy 2015, 81, 825–836. [Google Scholar] [CrossRef]
- Ehsan, M.; Anees, M.T.; Bakar, A.F.B.A.; Ahmed, A. A review of geological and triggering factors influencing landslide susceptibility: Artificial intelligence-based trends in mapping and prediction. Int. J. Environ. Sci. Technol. 2025, in press. [Google Scholar] [CrossRef]
- Lin, J.; Chen, W.; Qi, X.; Hou, H. Risk assessment and its influencing factors analysis of geological hazards in typical mountain environment. J. Clean. Prod. 2021, 309, 127077. [Google Scholar] [CrossRef]
- Demirarslan, K.O. Effects of topographic variables on traffic-related pollutant concentrations: Comparison of AERMOD and CAL3QHCR models. Front. Environ. Sci. 2025, 13, 1577330. [Google Scholar] [CrossRef]
- International Atomic Energy Agency. Development and Application of Level 1 Probabilistic Safety Assessment for Nuclear Power Plants; IAEA Safety Standards Series No. SSG-3 (Rev. 1); International Atomic Energy Agency: Vienna, Austria, 2024; ISBN 978-92-0-130623-4. [Google Scholar]
- Kassim, M.; Heo, G.; Kessel, D.S. A systematic methodology approach for selecting preferable and alternative sites for the first NPP project in Yemen. Prog. Nucl. Energy 2016, 91, 325–338. [Google Scholar] [CrossRef]
- Yang, C.; Pan, A.; Li, J.; Wang, Y. Classification of units sensitive to meteorological disasters based on comprehensive emergency management. Zaihaixue 2018, 33, 27–31. [Google Scholar]
- Liao, Y.; Miao, S.; Fan, W.; Liu, X. A Novel Hybrid Fuzzy Comprehensive Evaluation and Machine Learning Framework for Solar PV Suitability Mapping in China. Remote Sens. 2025, 17, 2070. [Google Scholar] [CrossRef]
- Deng, N.; Wang, B.; He, L.; Liu, J.; Wang, Z. Does electricity price reduction bring a sustainable development of business: Evidence from fine-grained industrial electricity consumption data in China. J. Environ. Manag. 2023, 335, 117522. [Google Scholar] [CrossRef]
- Azman, M.N.A.; Ahamad, M.S.S.; Majid, T.A.; Yahaya, A.S.; Hanafi, M.H. Statistical evaluation of pre-selection criteria for industrialized building system (IBS). J. Civ. Eng. Manag. 2013, 19, S131–S140. [Google Scholar] [CrossRef]
- Perez-Ramos, J.L.; Herrera-Navarro, A.M.; Jimenez-Hernandez, H. Connecting Cities: Solving Optimal-Resource-Distribution Problem Using Critical Range Radius. Infrastructures 2025, 10, 249. [Google Scholar] [CrossRef]
- Bryden, I.G.; Couch, S.J. ME1—Marine energy extraction: Tidal resource analysis. Renew. Energy 2006, 31, 133–139. [Google Scholar] [CrossRef]
- Alves, C.J.P.; da Silva, E.J.; Müller, C.; Borille, G.M.R.; Guterres, M.X.; Arraut, E.M.; Peres, M.S.; dos Santos, R.J. Towards an objective decision-making framework for regional airport site selection. J. Air Transp. Manag. 2020, 89, 101888. [Google Scholar] [CrossRef]
- Swallow, S.K.; Opaluch, J.J.; Weaver, T.F. Siting noxious facilities: An approach that integrates technical, economic, and political considerations. Land Econ. 1992, 68, 283–301. [Google Scholar] [CrossRef]
- Kirkwood, C. A Case History of Nuclear Power Plant Site Selection. J. Oper. Res. Soc. 1982, 33, 353–363. [Google Scholar] [CrossRef]
- Yin, J.; Wei, Q.; Shao, D.; Luo, Z.; Ji, L. The impacts of power transmission and transformation projects on ecological corridors and landscape connectivity: A case study of Shandong province, China. Sci. Rep. 2025, 15, 6709. [Google Scholar] [CrossRef] [PubMed]
- Khanlari, A.; Alhuyi Nazari, M. A review on the applications of multi-criteria decision-making approaches for power plant site selection. J. Therm. Anal. Calorim. 2022, 147, 4473–4489. [Google Scholar] [CrossRef]
- Lenton, T.M.; Milkoreit, M.; Willcock, S.; Abrams, J.F.; Armstrong McKay, D.I.; Buxton, J.E.; Donges, J.F.; Loriani, S.; Wunderling, N.; Alkemade, F.; et al. The Global Tipping Points Report 2025; University of Exeter: Exeter, UK, 2025. [Google Scholar]
- Yousefi, H.; Motlagh, S.G.; Montazeri, M. Multi-Criteria Decision-Making System for Wind Farm Site-Selection Using Geographic Information System (GIS): Case Study of Semnan Province, Iran. Sustainability 2022, 14, 7640. [Google Scholar] [CrossRef]
- Tong, L.; Pu, Z.; Chen, K.; Yi, J. Sustainable maintenance supplier performance evaluation based on an extend fuzzy PROMETHEE II approach in petrochemical industry. J. Clean. Prod. 2020, 273, 122771. [Google Scholar] [CrossRef]
- Wang, L.; Gao, R.X.; Nam, H.O.; Jang, H.; Ko, W.I.; Zhang, C.-D.; Ye, G.-A.; Jing, W.-H. Sustainability-oriented prioritization of nuclear fuel cycle transitions in China: A holistic MCDM framework under uncertainties. Nucl. Sci. Tech. 2024, 35, 158. [Google Scholar] [CrossRef]
- Reisi, M.; Afzali, A.; Aye, L. Applications of analytical hierarchy process (AHP) and analytical network process (ANP) for industrial site selections in Isfahan, Iran. Environ. Earth Sci. 2018, 77, 537. [Google Scholar] [CrossRef]
- Peng, H.-M.; Wang, X.-K.; Wang, T.-L.; Liu, Y.-H.; Wang, J.-Q. A Multi-Criteria Decision Support Framework for Inland Nuclear Power Plant Site Selection under Z-Information: A Case Study in Hunan Province of China. Mathematics 2020, 8, 252. [Google Scholar] [CrossRef]
- Erdin, C.; Ozkaya, G. Turkey’s 2023 Energy Strategies and Investment Opportunities for Renewable Energy Sources: Site Selection Based on ELECTRE. Sustainability 2019, 11, 2136. [Google Scholar] [CrossRef]
- Govindan, K.; Jepsen, M.B. ELECTRE: A comprehensive literature review on methodologies and applications. Eur. J. Oper. Res. 2016, 250, 1–29. [Google Scholar] [CrossRef]
- Wang, H.; Luo, P.; Wu, Y. Research on the location decision-making method of emergency medical facilities based on WSR. Sci. Rep. 2023, 13, 18011. [Google Scholar] [CrossRef] [PubMed]
- Abdulrahman, F.H.; Foroughi, S. Investigating livability of residential sectors using TOPSIS model and GIS: A case study: South Malta neighborhood in Duhok City, Iraq. AIP Conf. Proc. 2023, 2651, 020051. [Google Scholar] [CrossRef]
- El-Araby, A.; Sabry, I.; El-Assal, A. A Comparative Study of Using MCDM Methods Integrated with Entropy Weight Method for Evaluating Facility Location Problem. Oper. Res. Eng. Sci. Theory Appl. 2022, 5, 121–138. [Google Scholar] [CrossRef]
- Li, M.; Lu, Y.; Wu, Q.; Ma, C.; Gao, J. Study on Risk Assessment of Project Site Selection Decision. In Proceedings of the 6th International Seminar on Education, Management and Social Sciences, Chongqing, China, 28–30 December 2022. [Google Scholar]
- Saleh, R.F.; Kaml, B.S.; Hameed, L.M. Utilizing Fuzzy TOPSIS for Sustainable Development: A Case Study in Selection of Airport Location. J. Inf. Syst. Eng. Manag. 2024, 9, 30116. [Google Scholar] [CrossRef]
- Badi, I.; Alosta, A.; Elmansouri, O.; Abdulshahed, A.; Elsharief, S. An application of a novel grey-codas method to the selection of hub airport in north africa. Decis. Mak. Appl. Manag. Eng. 2023, 6, 18–33. [Google Scholar] [CrossRef]
- Pan, W.; Gao, J.; Wang, X.; Zuo, Q.; Tan, S. Urban drone stations siting optimization based on hybrid algorithm of MILP and machine learning. Heliyon 2024, 10, e32928. [Google Scholar] [CrossRef]
- Alismail, F.S. Chance Constraints Optimal Planning Strategy of Energy Storage Systems and Tie-Lines under Wind Power Uncertainties to Improve the Reliability. Arab. J. Sci. Eng. 2021, 46, 9935–9944. [Google Scholar] [CrossRef]
- Ari, E.S.; Gencer, C. Proposal of a novel mixed integer linear programming model for site selection of a wind power plant based on power maximization with use of mixed type wind turbines. Energy Environ. 2020, 31, 825–841. [Google Scholar] [CrossRef]
- Sen, A.; Sumnicht, C.; Choudhuri, S.; Adeniye, S.; Sen, A.B. Methodologies for Selection of Optimal Sites for Renewable Energy Under a Diverse Set of Constraints and Objectives. In Proceedings of the Hawaii International Conference on System Sciences, Honolulu, HI, USA, 3–6 January 2023. [Google Scholar]
- Liu, Y.; Qin, X.; Guo, H.; Zhou, F.; Wang, J.; Lv, X.; Mao, G. ICCLP: An Inexact Chance-Constrained Linear Programming Model for Land-Use Management of Lake Areas in Urban Fringes. Environ. Manag. 2007, 40, 966–980. [Google Scholar] [CrossRef]
- Guastaroba, G.; Speranza, M.G. A heuristic for BILP problems: The Single Source Capacitated Facility Location Problem. Eur. J. Oper. Res. 2014, 238, 438–450. [Google Scholar] [CrossRef]
- Fan, L.; Karimi, N.; Feylizadeh, M.R.; Khorshidnia, M.; Li, Y. Location-Allocation of a Biorefinery Based on Linguistic Mixed Integer Nonlinear Mathematical Modeling. IEEE Access 2025, 13, 83373–83393. [Google Scholar] [CrossRef]
- Gontte, A.T. Review on Potential Urban Development Site Selection Using Geospatial-Based Multi-Criteria Decision Analysis (MCDA) Techniques in the Context of Ethiopia. Sci. Front. 2024, 5, 102–109. [Google Scholar] [CrossRef]
- Lira-Barragán, L.F.; Ponce-Ortega, J.M.; Serna-González, M.; El-Halwagi, M.M. An MINLP model for the optimal location of a new industrial plant with simultaneous consideration of economic and environmental criteria. Ind. Eng. Chem. Res. 2011, 50, 953–964. [Google Scholar] [CrossRef]
- Luo, B.; Huang, G.; Chen, J.; Zhang, X.; Zhao, K. A chance-constrained small modular reactor siting model—A case study for the Province of Saskatchewan, Canada. Renew. Sustain. Energy Rev. 2021, 148, 111320. [Google Scholar] [CrossRef]
- Tusar, M.I.H.; Sarker, B.R. Location and turbine parameter selection for offshore wind power maximization. Wind Eng. 2023, 47, 833–851. [Google Scholar] [CrossRef]
- Kim, K.R.; Cho, J.H. Prioritization and Optimal Location of Hydrogen Fueling Stations in Seoul: Using Multi-Standard Decision-Making and ILP Optimization. Processes 2023, 11, 831. [Google Scholar] [CrossRef]
- Du, B.; Xiong, W.; Wang, H.; Sun, C.; Du, H. AG600 Maritime Base Location Decision Based on the Interval Intuitionistic Fuzzy TOPSIS Method. IEEE Access 2022, 10, 82483–82492. [Google Scholar] [CrossRef]
- Molina Gómez, A.; Morozovska, K.; Laneryd, T.; Hilber, P. Optimal sizing of the wind farm and wind farm transformer using MILP and dynamic transformer rating. Int. J. Electr. Power Energy Syst. 2022, 136, 107645. [Google Scholar] [CrossRef]
- Khorasani Nejad, M.; Rashidi, M.; Mousavi, V. Application of Hybrid MCDA Tools for Constructability Review in Infrastructure Projects: A Bridge Case Study. Appl. Sci. 2025, 15, 3923. [Google Scholar] [CrossRef]
- Chang, C.M.; Hossain, A. A Climate Adaptation Asset Risk Management Approach for Resilient Roadway Infrastructure. Infrastructures 2024, 9, 226. [Google Scholar] [CrossRef]
- Kalan, O.; Işık, M.; Yüksel, F.Ş. An Application Using ELECTRE and MOORA Methods in the Selection of International Airport Transfer Center (Hub) in Türkiye. Appl. Sci. 2024, 14, 7678. [Google Scholar] [CrossRef]
- Noorollahi, Y.; Senani, A.G.; Fadaei, A.; Simaee, M.; Moltames, R. A framework for GIS-based site selection and technical potential evaluation of PV solar farm using Fuzzy-Boolean logic and AHP multi-criteria decision-making approach. Renew. Energy 2022, 186, 89–104. [Google Scholar] [CrossRef]
- Benzaghta, M.; Geraci, G.; López-Pérez, D.; Valcarce, A. Cellular network design for UAV corridors via data-driven high-dimensional Bayesian optimization. IEEE Trans. Wirel. Commun. 2025, 24, 7530–7545. [Google Scholar] [CrossRef]
- Baskurt, Z.M.; Aydin, C.C. Nuclear power plant site selection by weighted linear combination in GIS environment, Edirne, Turkey. Prog. Nucl. Energy 2018, 104, 85–101. [Google Scholar] [CrossRef]
- Abudeif, A.M.; Moneim, A.A.; Farrag, A.F. Multicriteria decision analysis based on analytic hierarchy process in GIS environment for siting nuclear power plant in Egpty. Ann. Nucl. Energy 2015, 75, 682–692. [Google Scholar] [CrossRef]
- Wu, Y.; Liu, F.; Huang, Y.; Xu, C.; Zhang, B.; Ke, Y.; Jia, W. A two-stage decision framework for inland nuclear power plant site selection based on GIS and type-2 fuzzy PROMETHEE II: Case study in China. Energy Sci. Eng. 2020, 8, 1941–1961. [Google Scholar] [CrossRef]
- Malczewski, J. GIS-based multicriteria decision analysis: A survey of the literature. Int. J. Geogr. Inf. Sci. 2006, 20, 703–726. [Google Scholar] [CrossRef]
- Weng, Q. Remote sensing of impervious surfaces in the urban areas: Requirements, methods, and trends. Remote Sens. Environ. 2012, 117, 34–49. [Google Scholar] [CrossRef]
- Jensen, J.R. Remote Sensing of the environment: An earth resource perspective. In Remote Sensing of the Environment: An Earth Resource Perspective, 2nd ed.; Pearson Education India: Delhi, India, 2009; pp. 1–672. [Google Scholar]
- Bartoněk, D.; Opatřilová, I. The use of GIS technology for planning of GNSS measurement. Adv. Intell. Syst. 2014, 53, 281–294. [Google Scholar]
- Yi, T.H.; Li, H.N.; Gu, M. Recent research and applications of GPS-based monitoring technology for high-rise structures. Struct. Control Health Monit. 2013, 20, 649–670. [Google Scholar] [CrossRef]
- Aronoff, S. Geographic Information Systems: A Management Perspective. In Geographic Information Systems: A Management Perspective, 1st ed.; WDL Publications: Ottawa, ON, Canada, 1993; pp. 1–294. [Google Scholar]
- Turban, E.; Aronson, J.E. Decision Support Systems. In Decision Support Systems, 1st ed.; Prentice Hall: Upper Saddle River, NJ, USA, 2001; pp. 1–867. [Google Scholar]
- Batini, C.; Scannapieco, M. Data Quality: Concepts, Methodologies and Techniques. In Data Quality: Concepts, Methodologies and Techniques; Springer: Berlin, Germany, 2006; pp. 1–121. [Google Scholar]
- Burke, S.A.; Akhtar, A. The shortcomings of artificial intelligence: A comprehensive study. Int. J. Libr. Inf. Sci. 2023, 15, 8–13. [Google Scholar] [CrossRef]
- Ashraf, H.A.; Li, J.; Li, Z.; Sohail, A.; Ahmed, R.; Butt, M.H.; Ullah, H. Geographic Information System and Machine Learning Approach for Solar Photovoltaic Site Selection: A Case Study in Pakistan. Processes 2025, 13, 981. [Google Scholar] [CrossRef]
- Bilgili, A.; Arda, T.; Kilic, B. Explainability in wind farm planning: A machine learning framework for automatic site selection of wind farms. Energy Convers. Manag. 2024, 309, 118441. [Google Scholar] [CrossRef]
- Cerna, P.; Evangelista, R.; Castillo, C.; Muallam-Darkis, J.; Velasco, M.A.; Legaspi, J.; Darkis, A.; Gatdula, M. Wind power plant site selection using integrated machine learning and multiple-criteria decision making technique. E3S Web Conf. 2023, 405, 02030. [Google Scholar] [CrossRef]
- Auliyani, D.; Setiawan, O.; Nugroho, H.Y.S.H.; Wahyuningrum, N.; Hardjo, K.S.; Videllisa, G.A.; Insani, A.F.; Lailiyya, L.N.; Istiqomatunnisa; Ardiyanti, N. Micro hydro power site characterization in Indonesia: Variable optimization for site selection using GeoDetector and RFE-Random Forest. IOP Conf. Ser. Earth Environ. Sci. 2024, 1357, 012025. [Google Scholar] [CrossRef]
- Jing, W.; Qiang, W.; Yang, J.; Wang, T.; Li, G. Automatic Geographic Information Classification Method Based on SVM for Site Selection of Stretch Field. J. Phys. Conf. Ser. 2023, 2508, 012051. [Google Scholar] [CrossRef]
- Amiran, A.; Behnam, B.; Seyedin, S. AI-Based model for site-selecting earthquake emergency shelters. Sci. Rep. 2024, 14, 29033. [Google Scholar] [CrossRef] [PubMed]
- Coro, G.; Trumpy, E. Predicting geographical suitability of geothermal power plants. J. Clean. Prod. 2020, 267, 121874. [Google Scholar] [CrossRef]
- Hosseini, S.; Sarder, M.D. Development of a Bayesian network model for optimal site selection of electric vehicle charging station. Int. J. Electr. Power Energy Syst. 2019, 105, 110–122. [Google Scholar] [CrossRef]
- Yanar, T.A.; Akyüre, Z. Artificial Neural Networks as a Tool for Site Selection Within GIS; Geodetic and Geographic Information Technologies, Natural and Applied Sciences: Ankara, Turkey, 2007; p. 6531. [Google Scholar]
- Ouammi, A.; Zejli, D.; Dagdougui, H.; Benchrifa, R. Artificial neural network analysis of Moroccan solar potential. Renew. Sustain. Energy Rev. 2012, 16, 4876–4889. [Google Scholar] [CrossRef]
- Yeo, I.-A.; Yee, J.-J. A proposal for a site location planning model of environmentally friendly urban energy supply plants using an environment and energy geographical information system (E-GIS) database (DB) and an artificial neural network (ANN). Appl. Energy 2014, 119, 99–117. [Google Scholar] [CrossRef]
- Xu, Y.; Shen, Y.; Zhu, Y.; Yu, J. AR2Net: An attentive neural approach for business location selection with satellite data and urban data. ACM Trans. Knowl. Discov. Data 2020, 14, 20. [Google Scholar] [CrossRef]
- Zheng, Y.; Liao, C.; Wang, J.; Liu, S. A Transformer-Based Network for Unifying Radio Map Estimation and Optimized Site Selection. In Proceedings of the 2024 IEEE International Conference on Acoustics, Speech, and Signal Processing Workshops (ICASSPW), Seoul, Republic of Korea, 14–19 April 2024. [Google Scholar]
- Liu, Y.; Ding, J.; Li, Y. Knowledge-driven Site Selection via Urban Knowledge Graph. arXiv 2021, arXiv:2111.00787. [Google Scholar] [CrossRef]
- Lan, T.; Cheng, H.; Wang, Y.; Wen, B. Site Selection via Learning Graph Convolutional Neural Networks: A Case Study of Singapore. Remote Sens. 2022, 14, 3579. [Google Scholar] [CrossRef]
- Al Awadh, M.; Mallick, J. A decision-making framework for landfill siteselection in Saudi Arabia using explainable artificial intelligence and multi-criteria analysis. Environ. Technol. Innov. 2024, 33, 103464. [Google Scholar] [CrossRef]
- Alqahtani, D.; Mallick, J.; Alqahtani, A.M.; Talukdar, S. Optimizing Residential Construction Site Selection in Mountainous Regions Using Geospatial Data and eXplainable AI. Sustainability 2024, 16, 4235. [Google Scholar] [CrossRef]
- Talmor, I. Implementing a multi-criteria decision-making approach to a new party’s election campaign—A case study. MethodsX 2021, 8, 101328. [Google Scholar] [CrossRef]
- Zhang, J.; Zhao, L.; Jin, L.; Zhu, C.; Wang, H.; Wang, L. Optimizing Regional CCUS Clusterization Deployment for Multi-industrial Sectors: A Carbon Neutrality Pathway for Emission-intensive Region. Carbon Capture Sci. Technol. 2025, 17, 100495. [Google Scholar] [CrossRef]
- Kuhaneswaran, B.; Chamanee, G.; Kumara, B.T.G.S. A comprehensive review on the integration of geographic information systems and artificial intelligence for landfill site selection: A systematic mapping perspective. Waste Manag. Res. 2025, 43, 137–159. [Google Scholar] [CrossRef]
- Deichmann, U.; Lall, S.V.; Redding, S.J.; Venables, A.J. Industrial Location in Developing Countries; World Bank: Washington, DC, USA, 2008; pp. 219–246. [Google Scholar]
- Ligmann-Zielinska, A.; Jankowski, P. Spatially-explicit integrated uncertainty and sensitivity analysis of criteria weights in multicriteria land suitability evaluation. Environ. Model. Softw. 2014, 57, 235–247. [Google Scholar] [CrossRef]
- Awange, J.; Kiema, J.B. Environmental Geoinformatics; Springer: Berlin/Heidelberg, Germany, 2013; Volume 10, pp. 978–983. [Google Scholar]











| Primary Dimension | Secondary Dimension | Core Indicators |
|---|---|---|
| Safety Factors | Geological Factors | Slope |
| Rock and Soil Structure | ||
| Land Elevation | ||
| Topography and Landforms | ||
| Seismic Activity | ||
| Distance from Water Sources | ||
| Distance from Coastline | ||
| Meteorological Factors | Hurricanes, Sandstorms, Ice Cover | |
| Average Precipitation | ||
| Average Temperature | ||
| Average Humidity | ||
| Economic Factors | Cost Factors | Transmission Line Route and Capacity |
| Land Cost | ||
| Availability of Land for Expansion | ||
| Labor Supply | ||
| Economic Radius of Transportation | ||
| Industrial Electricity Price | ||
| Revenue Factors | Solar Irradiance Value | |
| Wind Speed and Direction | ||
| Water Depth | ||
| Social, Ecological, and Political Factors | Social Factors | Public Acceptance and Social Impact |
| Military Restricted Zones | ||
| Radiation Impact | ||
| Distance from Residential Areas | ||
| Ecological Factors | Farmland, Woodland, Grassland | |
| Nature Reserves | ||
| Rare Flora and Fauna Habitats | ||
| Bird and Fish Migration Routes | ||
| Visual Landscape Impact | ||
| Water Bodies | ||
| Legal and Policy Factors | Legal Restrictions | |
| Land Ownership | ||
| Policy Support |
| Evolutionary Directions | Technological Approaches | Application Examples | Optimization Outcomes | System Scalability | Technological Convergence |
|---|---|---|---|---|---|
| AI-Enhanced Optimization | Bayesian Optimization [57] | Dynamic capacity adjustment of drone stations | Service response speed improved | Real-time self-adaptation | AI-MCDA integration |
| Hybrid Multi-Criteria Decision-Making Integrated with GIS | Hybrid Multi-Criteria Decision-Making [56] | Solar PV Power Plant Site Selection | Enhanced Suitability in Site Selection | Automated Site-Selection Framework | GIS Technology Embedding |
| Whole-Life-Cycle Management Extension | Decision Support System (DSS) [53] | Integrated bridge design–construction–operation and maintenance | Whole-life-cycle cost reduction | Multi-stage closed-loop optimization | CRP-MCDA fusion |
Disclaimer/Publisher’s Note: The statements, opinions and data contained in all publications are solely those of the individual author(s) and contributor(s) and not of MDPI and/or the editor(s). MDPI and/or the editor(s) disclaim responsibility for any injury to people or property resulting from any ideas, methods, instructions or products referred to in the content. |
© 2025 by the authors. Licensee MDPI, Basel, Switzerland. This article is an open access article distributed under the terms and conditions of the Creative Commons Attribution (CC BY) license (https://creativecommons.org/licenses/by/4.0/).
Share and Cite
Wang, D.; Zhu, Y.; Mao, X.; Wang, J.; Ji, X. Industrial Site Selection: Methodologies, Advances and Challenges. Appl. Sci. 2025, 15, 11379. https://doi.org/10.3390/app152111379
Wang D, Zhu Y, Mao X, Wang J, Ji X. Industrial Site Selection: Methodologies, Advances and Challenges. Applied Sciences. 2025; 15(21):11379. https://doi.org/10.3390/app152111379
Chicago/Turabian StyleWang, Dongbo, Yubo Zhu, Xidao Mao, Jianyi Wang, and Xiaohui Ji. 2025. "Industrial Site Selection: Methodologies, Advances and Challenges" Applied Sciences 15, no. 21: 11379. https://doi.org/10.3390/app152111379
APA StyleWang, D., Zhu, Y., Mao, X., Wang, J., & Ji, X. (2025). Industrial Site Selection: Methodologies, Advances and Challenges. Applied Sciences, 15(21), 11379. https://doi.org/10.3390/app152111379

