Next Article in Journal
Research on the Morphological Composition and Recovery Possibilities of Selectively Collected Plastics and Metals—A Case Study
Previous Article in Journal
Weibull Distribution with Linear Shape Function
 
 
Font Type:
Arial Georgia Verdana
Font Size:
Aa Aa Aa
Line Spacing:
Column Width:
Background:
Article

A Study on Reduced Wind Drag Acting on the Hull of a River Ship in Headwind Using CFD

1
School of Mechanical Engineering, Hanoi University of Science and Technology, Hanoi 100000, Vietnam
2
Department of Physics, Delta Global School, Tay Ho, Hanoi 124000, Vietnam
3
Shipbuilding Faculty, Vietnam Maritime University, Haiphong 180000, Vietnam
*
Author to whom correspondence should be addressed.
Appl. Sci. 2025, 15(20), 11225; https://doi.org/10.3390/app152011225
Submission received: 25 September 2025 / Revised: 13 October 2025 / Accepted: 17 October 2025 / Published: 20 October 2025

Abstract

The aerodynamic performance of a ship plays a crucial role in determining its efficiency, safety, and economic viability. While traditional ship design has primarily focused on optimizing hull forms to minimize water resistance acting on the hull, recent research highlights the growing importance of aerodynamic performances and wind drag acting on the ships, especially for ships with large accommodation above the water surface. In this study, aerodynamic performances of a cargo river ship were investigated using Computational Fluid Dynamics (CFD). From the results of the analysis of aerodynamic performance and wind drag acting on the original ship, several accommodation shapes were proposed for the ship to improve aerodynamic performance and reduce wind drag. The results show that the proposed accommodation shape for the ship, which includes a bow cover, a modified hatch cover, and accommodation, makes a small change to the ship’s structure, but it can improve aerodynamic performances and drastically reduce wind drag acting on the ship. An up to 42.82% reduction in total wind drag acting on the new ship can be reached. A study on reducing wind drag acting on the can lead to lower fuel consumption, saving energy, and improving economic efficiency.

1. Introduction

Improving the energy efficiency of cargo ships has become a central objective in modern marine transportation, with reduced resistance acting on the ship representing a key component of this effort [1,2,3,4,5]. While wind drag is typically the dominant factor in a ship’s total resistance, ships with a large projected area above the waterline may experience significant wind drag, which in some cases constitutes a considerable proportion of the total resistance. For instance, a fully loaded container ship encountering headwinds can have wind drag accounting for nearly 10% of its total resistance. Inland waterway cargo ships, which are widely operated in Vietnam, often feature pronounced accommodation and wide, flat decks, resulting in a high windage area. Consequently, wind drag becomes especially critical for river ships, directly influencing fuel consumption, maneuverability, and operational safety under strong wind conditions.
Traditionally, standard ship design methodologies have primarily focused on refining hull shapes to minimize wind drag, often neglecting aerodynamic influences. The above-water hull, such as the hatch cover and accommodation, is generally engineered for functional and stability criteria, with minimal aerodynamic optimization. In numerous instances, the wind drag has been regarded as a minor consideration, constituting merely a few percent of the total resistance under mild conditions. Nonetheless, as the demand for enhanced fuel efficiency and reduced emissions increases, there is a growing acknowledgment that wind drag acting on the accommodation must not be overlooked for high-windage ships. Blunt-fronted structures and protruding cargo, such as container ships, can function as sails in the wind, generating considerable wind drag that increases fuel consumption and adversely affects handling during crosswinds.
In recent years, various studies have examined methods to mitigate wind drag acting on the hull and accommodation of the ship. Wind tunnel experiments and Computational Fluid Dynamics (CFD) models have been extensively utilized to examine ship aerodynamics. CFD, in particular, has proven to be a reliable tool for evaluating aerodynamic performance with good agreement with experimental results [1,2,3,4,6,7,8,9]. A focus of many studies has been on large ocean ships like container ships, which have extensive above-water hulls. Researchers have found that smoothing or streamlining the external shape of these ships can yield substantial wind drag reductions. Andersen et al. showed that an optimized container stacking configuration, by presenting a smoother face to the wind, significantly lowers wind forces on a 900 TEU container ship [1]. Kim et al. likewise tested various add-on devices on a container ship’s accommodation, such as gap protectors between container stacks and bow visors, and reported wind drag reductions up to 56% in certain headwind conditions [10]. Other modifications, including fitting side covers along the deck edges or adding a dome-shaped fairing at the bow, have been shown to cut the wind drag by roughly 30–40% [2,10]. These findings underscore that relatively simple design changes to the above-water hull can markedly improve a ship’s aerodynamic performance.
Beyond container carriers, studies have extended to ships with large accommodations, such as passenger vessels and specialty ships. The effect of wind drag on high-profile passenger ships such as Ro-Ro Ferries or Cruise liners is a critical concern, and recent CFD analyses and wind tunnel tests confirm that aerodynamic performance optimizations can yield significant results. Research by Ngo et al. examined a passenger ship with a tall frontal accommodation and proposed redesigned bow shapes that substantially reduced wind drag [3]. In other research, Ngo et al. conducted a series of studies on hull accommodation interaction effects [4,11]. Their work on a Wood Chip Carrier demonstrated that reshaping the accommodation block and adding features like side guards can lessen the adverse interaction and lower the overall wind resistance acting on the ship. Related investigations by other authors have similarly confirmed that modifying the geometry of the accommodation or adding appendages can lead to appreciable reductions in wind forces on the hull [11,12]. Collectively, these works highlight that both the shape of a ship’s exposed profile and its heading relative to the oncoming wind are critical factors governing wind drag.
Despite the growing body of research on ship aerodynamics, relatively little attention has been given to inland waterway cargo ships. River ships often operate at lower velocities and in confined channels, yet they frequently encounter strong crosswinds over open stretches, making them susceptible to wind drag and lateral drift. In this study, we address this gap by evaluating the aerodynamic performance of a typical Vietnamese river cargo ship and analyzing how various orientations affect the pressure distribution around the ship. We employ CFD simulations using ANSYS Fluent version 19.2 with a RANS kε turbulence viscous model to compute the wind drag and pressure distribution acting on the hull and accommodation of the ship. By examining various wind angles and conditions, we identify the areas of high pressure and flow separation around the accommodation that contribute most to wind drag. The overall objective is to quantify the potential drag reduction from these design modifications and thereby demonstrate how aerodynamic refinement of the accommodation can improve the energy efficiency of river ships. This research contributes new knowledge to improving aerodynamic performance and reducing wind drag for inland river ships, which is a topic that has seen limited study, and the findings can inform future ship design standards and retrofitting strategies for better performance in Vietnam’s inland waterway fleet.

2. Methodology

2.1. River Ship Model

In this study, a representative river cargo ship, commonly operated on the waterways of northern Vietnam, is selected as the reference model. Figure 1 and Figure 2 illustrate the body plan and accommodation of the ship. The principal particulars of the ship are shown in Table 1.

2.2. Numerical Setup

In CFD simulations, the Reynolds-Averaged Navier–Stokes (RANS) equations are among the most widely applied approaches. The detailed methodologies and governing equations for numerical modeling have been extensively described in previous studies [1,3,6,7,13,14,15]. In CFD simulations, each step of the modeling process can significantly influence the accuracy and reliability of the results. These include the definition of the computational domain, the mesh structure and refinement level, the boundary conditions, and the turbulence model adopted. Therefore, every stage of the simulation setup, as well as the selection of computational parameters, should be carried out based on well-established guidelines and validated through previous modeling experience [16,17,18].
The turbulence model plays a particularly important role, especially for flows characterized by separation, strong vortices, or complex distributions of turbulent kinetic energy. Due to computational constraints, it is impractical to directly resolve all turbulence scales through Direct Numerical Simulation (DNS) for engineering-scale problems. Hence, Reynolds-Averaged Navier–Stokes (RANS) models such as kε, kω, or SST are commonly employed to represent the mean effects of turbulence on the flow field [14,16,17,19]. The selection of the turbulence model has a direct impact on the predicted velocity and pressure distributions, as well as on drag and lift forces. Each turbulence model is based on different assumptions concerning the production, dissipation, and transport of turbulent kinetic energy, leading to variations in the prediction of flow separation, recirculation zones, and near-wall velocity gradients [2,13,16,20,21].
In this research, the aerodynamic performances of the ship are analyzed using the commercial CFD package ANSYS Fluent v.19.2, employing the kε turbulence viscous model for unsteady flow [19,21,22]. The velocity inlet is given at the inlet as the wind velocity, and the pressure outlet is given at the outlet of the computed domain. The bottom, top, and sides are assessed at the walls. The computational domain was defined with dimensions of 6.5 L in length, L in width, and L in height, where L denotes the ship length. For this research, with an actual ship length of 43.25 m, the domain dimensions were determined as 200 m in length, 40 m in width, and 40 m in height. The domain was discretized using an unstructured mesh consisting of approximately 2.683 million cells.
Boundary conditions were imposed corresponding to wind velocities ranging from Beaufort level 1 to level 5, which represent Reynolds numbers between 6 × 106 and 2.2 × 107. The detailed input parameters are summarized in Table 2, and Figure 3 illustrates the computational domain and the mesh configuration.
In CFD simulations, each step of the modeling process can significantly influence the results. To obtain reliable results, all stages of the computation must strictly follow validated guidelines and best practices documented in authoritative references [2,5,7,11,20,23,24,25,26]. Moreover, the accuracy of numerical predictions can be verified by comparing the simulation results with experimental model tests or benchmark data from recognized studies. Grid convergence assessment, together with prior experience in applying CFD to similar problems, also serves as an important approach to evaluate the reliability of the simulation results [2,3,4,11,15,27,28].
In this study, a mesh convergence analysis was conducted using seven different mesh numbers, with corresponding y+ values ranging from 4.786 to 128.262. The simulations were carried out under identical boundary conditions, with a flow velocity corresponding to a Reynolds number of Rn = 6.26 × 106. Table 3 and Figure 4 present the comparison of wind drag acting on the ship for the different mesh configurations. The results confirm that the selected mesh provides sufficient numerical accuracy and stability for the CFD simulations.
In the calculation, the wind drag coefficient is defined as follows:
C d = R d 0.5 ρ V 2 S x          
Cd = Cd(f) + Cd(p)
where
  • Cd is the total wind drag coefficient acting on the ship
  • Rd is the total wind drag acting on the ship, N;
  • Cd(f) is the component of the frictional viscous wind drag;
  • Cd(p) is the component of the pressure viscous wind drag;
  • V is the velocity of the ship, m/s.
The comparison of wind drag coefficients acting on the ship, as illustrated in Figure 4, indicates that the deviation resulting from varying the mesh density in the investigated region remains below 2.63%. As the y+ value decreases, the deviation is significantly reduced, reaching below 0.5%. These results confirm the mesh convergence and provide a reliable basis for the subsequent numerical simulations conducted in this study.
The CFD results have been thoroughly validated in numerous published studies, demonstrating their accuracy and robustness in predicting flow fields, pressure distributions, and wind drag acting on the ships. These validations provide a strong basis for employing CFD in the present study to investigate the aerodynamic performance and wind drag acting on the ships [1,2,3,5,7,10,11,22,23,24,26].
In our previous study, the validation of CFD results was performed for the same problem. The CFD results of wind drag acting on several model ships named as Chip Carrier were investigated by comparing with those of the experimental results at the towing tank [2,11]. Figure 5 shows the results of the comparison between CFD and experimental results of the wind drag coefficient acting on the Chip Carrier model at a Reynolds number of 12 × 106. In the CFD results, the turbulent viscous model kε for unsteady flow was used, and a mesh was generated in the computed domain with 3.8 million unstructured elements. The value of the y+ was from 15 to 50 in the different computed cases. The results show fairly good agreement between the CFD and experimental data.

2.3. Results of Aerodynamic Performance Acting on the Original River Cargo Ship

Based on the calculation of the aerodynamic performances of the original model, Figure 6 shows the results of the pressure distribution around the hull and wind drag acting on the ship in the different Reynolds numbers. The pressure distribution around and over the hull surface of the ships shows that the bow shape and the accommodation have higher-pressure areas than other areas. Thus, the concentration of pressure areas occurs in areas with large and sharply changing wind surfaces on the hull. These are the areas that may need to be improved in design to reduce the area of this high-pressure area. The pressure exerted on the hull causes wind drag, so it is essential to reduce the areas of high pressure during the ship’s design process. In addition, it is possible to change the ship’s operating posture or adjust the wind direction acting on the ship to control and change the areas of high pressure acting on the ship, helping to reduce the wind drag acting on the ship.
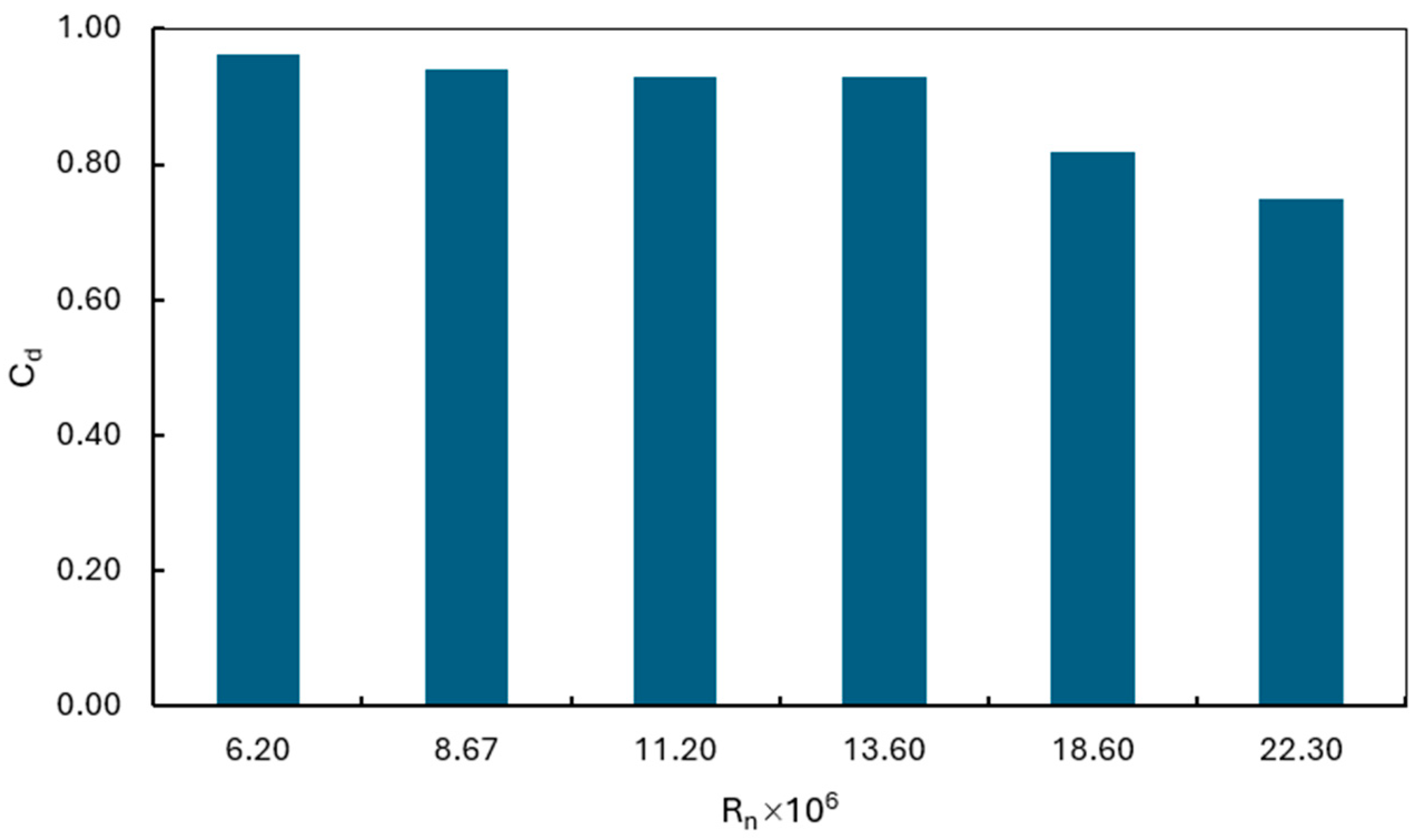
Figure 7 shows that as the velocity increases, the wind drag coefficient acting on the ship tends to decrease. In the velocity range corresponding to Reynolds numbers below 18.6 × 106, the wind drag coefficient acting on the hull tends to stabilize and change less than when the velocity increases beyond the Reynolds limit of 18.6 × 106. The results of wind drag acting on the ship surveyed above are consistent with the CFD calculation results obtained on the pressure distribution and flow around the ship, as shown. Table 4 shows the detailed wind drag acting on the ship.
The observed decrease in the drag coefficient with increasing flow velocity, as shown in Figure 7 and Table 4, can be physically explained by the change in the relative contributions of form pressure wind drag, and friction wind drag as the Reynolds number increases. At higher velocities, the boundary layer becomes more turbulent, leading to delayed flow separation and a reduction in the wake region behind the body. Consequently, the form pressure wind drag component decreases more significantly than the slight increase in frictional wind drag, resulting in an overall reduction in total wind drag coefficient acting on the ship.

3. Effect of Ship Operating Attitude on Aerodynamic Performances

In this section, the effect of the ship’s operating attitude on its aerodynamic performance and the wind drag acting on the vessel is comparatively analyzed. The objective is to clarify how operating attitude influences wind drag and to assess the potential for reducing wind drag through attitude adjustment. Two scenarios are considered: the ship operating in a balanced condition with a 0° bow angle, and the ship operating with a 3-degree bow angle. Aerodynamic performance is evaluated for both cases across the ship’s operating velocity range, corresponding to wind levels from 1 to 5. In this study, the simulation model was assumed to be a fixed model, and the effect of a deformable free surface was neglected. The airflow was prescribed with a velocity corresponding to the ship’s operating speed, representing the relative motion between the hull and the surrounding fluid. The boundary conditions were defined as illustrated in Figure 3. Figure 8 shows a model of the ship in computation.
Figure 9 presents the simulation results of the pressure distribution around the hull when the ship operates with a 3-degree bow angle. Compared to the balanced position (0° bow angle), the high-pressure region on the bow surface increases, while part of the high-pressure area on the accommodation decreases due to the effect of the bow angle. These changes in pressure distribution directly influence the wind drag acting on the hull.
Figure 10 compares the wind drag between the balanced position and the 3-degree bow angle cases. At low velocity (Rn < 8.67 × 106), the wind drag components are nearly identical in both cases. As the velocity increases, differences become more noticeable, with a maximum of up to 5.33%. In the intermediate range (Rn = 11.2 × 106 to 18.60 × 106), the 3-degree bow angle reduces the total wind drag acting on the ship compared to the balanced position. At high velocity (Rn = 22.30 × 106), the wind drag acting on the ship increases at the 3-degree bow angle condition.
In practice, research on ship design indicates that the vessel’s operating posture has a significant influence on its stability and balance. Therefore, to ensure safety, the ship must not only be operated in a posture that minimizes wind drag acting on the hull but also in one that maintains sufficient stability and balance, thereby safeguarding both crew and cargo. The results show that to reduce wind drag acting on the ship, we can develop new accommodations for ships to minimize the effect on its aerodynamic performance during transportation. Table 5 and Table 6 show the detailed wind drag acting on the ship in the 3-degree bow angle condition and compare with those of the balanced condition.
In the results, as shown in Table 6, the different wind drag acting on the ship is defined as follows:
Δ C d , % = C d 3 degree   bow   angle   condition C d balanced   condition C d ( balanced   condition )   100 %
where
  • ΔCd is the difference in wind drag acting on the ship between the two conditions, %.
  • Cd(3-degree bow angle) is the wind drag coefficient in the 3-degree bow angle condition.
  • Cd(balanced) is the wind drag coefficient acting on the ship in the balanced condition.
The results indicate that the frictional viscous wind drag component acting on the ship remains nearly identical under both operating conditions, with a difference of less than 3.88%. In contrast, the pressure-induced wind drag component shows a clear variation, as presented in Table 6. This discrepancy is likely attributable to differences in the pressure and velocity distributions around the ship under the two operating conditions.

4. Developed Accommodation to Reduce Wind Drag Acting on the Ship

In this section, several structural modifications to the ship’s accommodation are proposed to reduce wind drag. The pressure distribution around the ships (Figure 6 and Figure 9) reveals pronounced flow separation occurring behind the accommodation and bow cover, which contributes significantly to aerodynamic resistance. This observation suggests that refining these structures to improve pressure recovery and mitigate flow separation could effectively lower wind drag.
Accordingly, three design models were developed from the original ship: hull with a bow cover (N1), hull with a modified hatch cover (N2), and a redesigned accommodation structure to enhance aerodynamic performance (N3). The proposed designs are illustrated in Figure 11 and Figure 12. CFD simulations were conducted for all configurations under identical operating conditions to evaluate their aerodynamic performances and wind drag acting on the new ships. In this study, the simulations were performed for all models at the Reynolds number of 18.6 × 106 in headwind.
Figure 13 and Figure 14 present the pressure distribution around and over the hull surface for the investigated ship configurations. The CFD results of the pressure distribution corresponding to the different modifed model, N1: hull with a bow cover, N2: hull with a modified hatch cover, and N3: hull with a modified accommodation, serve as a basis for elucidating the effects of accommodation shape on the ship’s aerodynamic performances, as well as the underlying mechanisms contributing to variations in wind drag acting on the ship.
The results presented in Figure 13 illustrate the distribution of dynamic pressure around the investigated ships. The yellow and red regions indicate areas of high dynamic pressure, while the blue regions represent areas of low dynamic pressure. As shown in the figure, the pressure distribution changes noticeably with different accommodations. When the hull is equipped with a bow cover and hatch cover, the low-pressure regions (blue color) around the hull, particularly behind the bow cover and around the hatch cover area, are significantly reduced compared to the original configuration. This reduction in low dynamic pressure regions may contribute to lowering the wind drag acting on the hull. Figure 14 shows the pressure distribution over the hull surface of the ships.
The pressure distribution results over the hull surface, as shown in Figure 14, clearly illustrate the variation in pressure regions corresponding to different accommodations. The red and yellow regions represent areas of high static pressure, while the blue regions indicate low-pressure zones acting on the ships. These results highlight the significant changes in surface pressure distribution caused by the modified accommodation, which consequently affect the wind drag acting on the hull. Table 7 and Table 8 show the wind drag acting on ships with different accommodation shapes and compared with that of the original ship in balanced condition.
In this research, the different wind drag acting on the ships has been determined as follows:
Δ C d , % = C d C d O r i g i n a l   C d O r i g i n a l   100 %
where
  • ΔCd is the difference in wind drag coefficient between the ships, %.
  • Cd is the wind drag coefficient acting on the ship.
  • Cd(Original) is the wind drag coefficient acting on the original model.
The results presented in Table 7 and Table 8 clearly demonstrate that the developed bow cover, modified hatch cover, and redesigned accommodation significantly reduced the wind drag acting on the ship. Among the proposed configurations, the N3 model achieved the greatest improvement, showing a reduction of up to 42.82% in total wind drag compared to the original design. Figure 15 provides a comparison of the wind drag coefficients for the different accommodations, highlighting the substantial aerodynamic benefits achieved through these design modifications.
The reduction in wind drag can be attributed to the improved pressure distribution and reduced flow separation around the proposed accommodations, as previously observed in the pressure distribution results. By streamlining the bow and upper deck, the modified designs mitigate high-pressure accumulation on the windward surfaces and promote smoother airflow along the hull, thereby decreasing wind drag and enhancing the ship’s overall performance. The results in Figure 15 clearly show a substantial reduction in the pressure wind drag component of wind drag acting on the ship, with a decrease of up to 46.21% compared to the original configuration. In contrast, the frictional component of wind drag shows only a slight difference compared to the pressure wind drag component.

5. Conclusions

In this study, the aerodynamic performances of an inland cargo ship were investigated. Based on the CFD analysis results of pressure distribution and wind drag acting on the original ship, several accommodations were proposed for the ship to improve aerodynamic performance and reduce wind drag acting on the ship. The main conclusions are as follows:
The CFD simulations clarified the pressure distribution and wind drag acting on the ship in both operating conditions, including the balanced condition and the 3° bow angle condition. These results provide a useful basis for further studies on improving aerodynamic performance and reducing wind drag acting on the ships.
Within the investigated velocity range of Reynolds numbers from 6.2 × 106 to 22.3 × 106, the wind drag acting on the ship differed slightly between the two conditions, less than 5.33%.
The addition of design features such as a bow cover, modified hatch covers, and modified accommodation can significantly enhance the aerodynamic performance of the original ship. In particular, the N3 model, which included a bow cover, modified hatch cover, and accommodation, achieved up to a 42.82% reduction in total wind drag acting on the ship.
The results demonstrate that a simple and easily applicable change to the shape can be implemented on existing ships to effectively reduce wind drag. These findings could be valuable for the future design and development of new inland cargo ships with improved aerodynamic efficiency and fuel savings.

Author Contributions

Conceptualization, N.V.H. and L.D.A.; methodology, N.V.H., H.C.L. and B.T.D.; software, B.T.D., H.C.L. and L.D.A.; validation, N.V.H. and L.D.A.; writing—original draft preparation, N.V.H., L.D.A. and B.T.D.; writing—review and editing N.V.H. and H.C.L.; supervision, N.V.H.; project administration, N.V.H. All authors have read and agreed to the published version of the manuscript.

Funding

This study is funded by the Hanoi University of Science and Technology (HUST).

Data Availability Statement

The data that support the findings of this study are available from the corresponding author upon reasonable request.

Acknowledgments

This research is funded by Hanoi University of Science and Technology (HUST) under project number T2023-PC-015. The authors would like to warmly express their thanks for the support.

Conflicts of Interest

The authors declare no conflicts of interest.

References

  1. Andersen, I.M.V. Wind loads on post-panamax container ship. Ocean. Eng. 2013, 58, 115–134. [Google Scholar] [CrossRef]
  2. Van He, N.; Mizutani, K.; Ikeda, Y. Reducing air resistance acting on a ship by using interaction effects between the hull and accommodation. Ocean. Eng. 2016, 111, 414–423. [Google Scholar] [CrossRef]
  3. Van He, N.; Van Hien, N.; Bui, N.-T. Analyis of aerodynamic performance of passenger ship with different frontal accommodations using CFD. Ocean. Eng. 2023, 270, 113622. [Google Scholar] [CrossRef]
  4. He, N.V.; Hien, N.V.; Truong, V.-T.; Bui, N.-T. Interaction effect between hull and accommodation on wind drag acting on a container ship. J. Mar. Sci. Eng. 2020, 8, 930. [Google Scholar] [CrossRef]
  5. Fujiwara, T.; Tsukada, Y.; Kitamura, F.; Sawada, H. Experimental investigation and estimation on wind forces for a container ship. In Proceedings of the 2009 ISOPE International Ocean and Polar Engineering Conference, Osaka, Japan, 21–26 June 2009. [Google Scholar]
  6. Wang, P.; Wang, F.; Chen, Z. Investigation on aerodynamic performance of luxury cruise ship. Ocean. Eng. 2020, 213, 107790. [Google Scholar] [CrossRef]
  7. Janssen, W.; Blocken, B.; van Wijhe, H. CFD simulations of wind loads on a container ship: Validation and impact of geometrical simplifications. J. Wind. Eng. Ind. Aerodyn. 2017, 166, 106–116. [Google Scholar] [CrossRef]
  8. Kalassov, N.; Baizhuma, Z.; Manatbayev, R.; Yershina, A.; Isataev, M.; Kalassova, A.; Seidulla, Z.; Bektibay, B.; Amir, B. Integrated Approach to Aerodynamic Optimization of Darrieus Wind Turbine Based on the Taguchi Method and Computational Fluid Dynamics (CFD). Appl. Sci. 2025, 15, 5739. [Google Scholar] [CrossRef]
  9. İnan, A.T.; Ceylan, M. Aerodynamic analysis of fixed-wing unmanned aerial vehicles moving in swarm. Appl. Sci. 2024, 14, 6463. [Google Scholar] [CrossRef]
  10. Kim, Y.; Kim, K.-S.; Jeong, S.-W.; Jeong, S.-G.; Van, S.-H.; Kim, Y.-C.; Kim, J. Design and performance evaluation of superstructure modification for air drag reduction of a container ship. In Proceedings of the 2015 ISOPE International Ocean and Polar Engineering Conference, Kona, HI, USA, 21–26 June 2015. [Google Scholar]
  11. Van He, N.; Mizutani, K.; Ikeda, Y. Effects of side guards on aerodynamic performances of the wood chip carrier. Ocean. Eng. 2019, 187, 106217. [Google Scholar] [CrossRef]
  12. Toan, N.C.; Van He, N. Effect of hull and accommodation shape on aerodynamic performances of a small ship. Vietnam. J. Mar. Sci. Technol. 2018, 18, 413–421. [Google Scholar] [CrossRef]
  13. Zhou, L.; Elemam, M.A.; Agarwal, R.K.; Shi, W. Computational fluid dynamic (CFD). In Discrete Element Method for Multiphase Flows with Biogenic Particles: Agriculture Applications; Springer: Berlin/Heidelberg, Germany, 2024; pp. 65–82. [Google Scholar]
  14. Bhaskaran, R.; Collins, L. Introduction to CFD Basics; Cornell University-Sibley School of Mechanical and Aerospace Engineering: Ithaca, NY, USA, 2002; pp. 1–21. [Google Scholar]
  15. Zhang, Y.; Ke, P.; Hong, P. Aerodynamic drag reduction analysis of race walking formations based on CFD numerical simulations and wind tunnel experiments. Appl. Sci. 2023, 13, 10604. [Google Scholar] [CrossRef]
  16. Rezaeiha, A.; Montazeri, H.; Blocken, B. On the accuracy of turbulence models for CFD simulations of vertical axis wind turbines. Energy 2019, 180, 838–857. [Google Scholar] [CrossRef]
  17. Xiong, M.; Chen, B.; Zhang, H.; Qian, Y. Study on accuracy of cfd simulations of wind environment around high-rise buildings: A comparative study of kε turbulence models based on polyhedral meshes and wind tunnel experiments. Appl. Sci. 2022, 12, 7105. [Google Scholar] [CrossRef]
  18. Van He, N.; Van Hien, N. Viscous Resistance Acting on a Symmetrical Hull with Different Turbulent Viscous Model. In Proceedings of the 2022 9th NAFOSTED Conference on Information and Computer Science (NICS), Ho Chi Minh City, Vietnam, 31 October–1 November 2022; IEEE: Piscataway, NJ, USA, 2022; pp. 414–418. [Google Scholar]
  19. Sodja, J.; Podgornik, R. Turbulence Models in CFD; University of Ljubljana: Ljubljana, Slovenia, 2007; pp. 1–18. [Google Scholar]
  20. Lisowski, F.; Lisowski, E. Determination of aerodynamic drag coefficients of longitudinal finned tubes of LNG ambient air vaporizers using CFD and experimental methods. Appl. Sci. 2022, 12, 10865. [Google Scholar] [CrossRef]
  21. Piquet, J. Turbulent Flows: Models and Physics; Springer Science & Business Media: Berlin/Heidelberg, Germany, 2013. [Google Scholar]
  22. Collie, S.; Gerritsen, M.; Jackson, P. A Review of Turbulence Modeling for Use in Sail Flow Analysis; Department of Engineering Science, University of Auckland: Auckland, New Zealand, 2001. [Google Scholar]
  23. Wnęk, A.; Soares, C.G. CFD assessment of the wind loads on an LNG carrier and floating platform models. Ocean. Eng. 2015, 97, 30–36. [Google Scholar] [CrossRef]
  24. Viola, I.M. Downwind sail aerodynamics: A CFD investigation with high grid resolution. Ocean. Eng. 2009, 36, 974–984. [Google Scholar] [CrossRef]
  25. Van He, N. Effect of mesh on CFD aerodynamic performances of a container ship. Vietnam. J. Mar. Sci. Technol. 2020, 20, 343–353. [Google Scholar]
  26. Watanabe, I.; Van Nguyen, T.; Miyake, S.; Shimizu, N.; Ikeda, Y. A study on reduction of air resistance acting on a large container ship. In Proceedings of the 2016 8th Asia-Pacific Workshop on Marine Hydrodynamics in Naval Architecture, Ocean Technology and Constructions, Hanoi, Vietnam, 20–23 September 2016; pp. 20–23. [Google Scholar]
  27. Nguyen, T.; Shimizu, N.; Kinugawa, A.; Tai, Y.; Ikeda, Y. Numerical studies on air resistace reduction methods for a large container ship with fully loaded deck-containers in oblique winds. In Proceedings of the 2017 MARINE VII: International Conference on Computational Methods in Marine Engineering, Nantes, France, 15–17 May 2017; CIMNE: Barcelona, Spain, 2017; pp. 1040–1051. [Google Scholar]
  28. Sugata, K.; Iwamoto, Y.; Ikeda, Y.; Nihei, Y. Reduction of wind force acting on Non Ballast Ship. In Proceedings of the 2010 5th Asia Pacific Workshop on Marine Hydrodynamics-APHydro2010, Osaka, Japan, 1–4 July 2010; pp. 1–4. [Google Scholar]
Figure 1. Body plan of the traditional river cargo ship in Vietnam.
Figure 1. Body plan of the traditional river cargo ship in Vietnam.
Applsci 15 11225 g001
Figure 2. Accommodation of the original river cargo ship.
Figure 2. Accommodation of the original river cargo ship.
Applsci 15 11225 g002
Figure 3. Computational domain and mesh.
Figure 3. Computational domain and mesh.
Applsci 15 11225 g003
Figure 4. Effect of mesh number on wind drag acting on the ship in headwind, at Rn = 6.26 × 106.
Figure 4. Effect of mesh number on wind drag acting on the ship in headwind, at Rn = 6.26 × 106.
Applsci 15 11225 g004
Figure 5. Comparison results between CFD and Experimental data of the wind drag coefficients acting on the Chip Carrier model at Rn = 12 × 106, [2,11].
Figure 5. Comparison results between CFD and Experimental data of the wind drag coefficients acting on the Chip Carrier model at Rn = 12 × 106, [2,11].
Applsci 15 11225 g005
Figure 6. Pressure distribution around the hull and over the hull surface of the ship.
Figure 6. Pressure distribution around the hull and over the hull surface of the ship.
Applsci 15 11225 g006aApplsci 15 11225 g006bApplsci 15 11225 g006c
Figure 7. Wind drag coefficient acting on the ship.
Figure 7. Wind drag coefficient acting on the ship.
Applsci 15 11225 g007
Figure 8. Ship model used in the study of the influence of ship attitude with bow pitch angles of 0 and 3 degrees.
Figure 8. Ship model used in the study of the influence of ship attitude with bow pitch angles of 0 and 3 degrees.
Applsci 15 11225 g008
Figure 9. Pressure distribution around the hull and over the hull surface of the ship with a 3-degree bow angle operating condition.
Figure 9. Pressure distribution around the hull and over the hull surface of the ship with a 3-degree bow angle operating condition.
Applsci 15 11225 g009aApplsci 15 11225 g009bApplsci 15 11225 g009cApplsci 15 11225 g009d
Figure 10. Wind drag acting on the hull in balanced conditions and the 3-degree bow angle condition.
Figure 10. Wind drag acting on the hull in balanced conditions and the 3-degree bow angle condition.
Applsci 15 11225 g010
Figure 11. Model of the ship with a proposed bow cover, modified hatch cover, and accommodation, N1, N2 and N3. (a) N1: The ship with a developed bow cover. (b) N2: The ship with a modified hatch cover and a developed bow cover. (c) N3: The ship with a new hatch cover, bow cover, and modified accommodation.
Figure 11. Model of the ship with a proposed bow cover, modified hatch cover, and accommodation, N1, N2 and N3. (a) N1: The ship with a developed bow cover. (b) N2: The ship with a modified hatch cover and a developed bow cover. (c) N3: The ship with a new hatch cover, bow cover, and modified accommodation.
Applsci 15 11225 g011
Figure 12. Designed a bow cover, modified hatch cover, and accommodation for the ship. (a) The dimension of the developed bow cover for the ship. (b) The dimensions of the modified hatch cover and developed bow cover. (c) The dimension of the modified accommodation.
Figure 12. Designed a bow cover, modified hatch cover, and accommodation for the ship. (a) The dimension of the developed bow cover for the ship. (b) The dimensions of the modified hatch cover and developed bow cover. (c) The dimension of the modified accommodation.
Applsci 15 11225 g012
Figure 13. Dynamic pressure distribution around the ships in the different accommodations. (a) N1: The ship with a developed bow cover. (b) N2: The ship with a modified hatch cover and a developed bow cover. (c) N3: The ship with a new hatch cover, bow cover, and modified accommodation.
Figure 13. Dynamic pressure distribution around the ships in the different accommodations. (a) N1: The ship with a developed bow cover. (b) N2: The ship with a modified hatch cover and a developed bow cover. (c) N3: The ship with a new hatch cover, bow cover, and modified accommodation.
Applsci 15 11225 g013aApplsci 15 11225 g013b
Figure 14. Pressure distribution over the hull surface of the ships in the different accommodations. (a) Original ship model. (b) N1: The ship with a developed bow cover. (c) N2: The ship with a modified hatch cover and a developed bow cover. (d) N3: The ship with a new hatch cover, bow cover, and modified accommodation.
Figure 14. Pressure distribution over the hull surface of the ships in the different accommodations. (a) Original ship model. (b) N1: The ship with a developed bow cover. (c) N2: The ship with a modified hatch cover and a developed bow cover. (d) N3: The ship with a new hatch cover, bow cover, and modified accommodation.
Applsci 15 11225 g014aApplsci 15 11225 g014b
Figure 15. Comparison of the wind drag coefficient acting on the ships with the different accommodation shapes.
Figure 15. Comparison of the wind drag coefficient acting on the ships with the different accommodation shapes.
Applsci 15 11225 g015
Table 1. Principal dimensions of the ship.
Table 1. Principal dimensions of the ship.
ParametersValueUnit
Length, L43.25m
Breadth, B5.70m
Depth, H2.25m
Draft, d1.90m
Frontal projected area, Sx21.64m2
Lateral projected area, Sy110.79m2
Displacement, D436.27ton
Block coefficient, Cb0.9162-
Waterline coefficient, CW0.8621-
Midship coefficient, CM0.9683-
Table 2. Computational conditions.
Table 2. Computational conditions.
ConditionsParametersUnit
Velocity inlet, V2.57–9.26m/s
Pressure outlet, p1.013 × 10−5N/m2
Reynold, Rn6 × 106–2.2 × 107-
Air density, ρ1.225kg/m3
Air kinematic viscosity, ν1.7894 × 10−5m2/s
Table 3. Wind drag acting on the ship in different mesh numbers, at Rn = 6.26 × 106.
Table 3. Wind drag acting on the ship in different mesh numbers, at Rn = 6.26 × 106.
Mesh Number (×106)y+CdΔCd, %
1.1535128.2620.98912.6319
1.624681.2350.96750.4599
2.235643.7680.96450.1461
3.165530.7560.96370.0669
3.863317.6580.96350.0466
5.73669.8350.96320.0160
7.68264.7860.96310.0000
Table 4. Wind drag acting on the ship corresponds to the Reynolds number.
Table 4. Wind drag acting on the ship corresponds to the Reynolds number.
Rn × 106Rd(p), NRd(f), NRd, NCd(p)Cd(f)Cd
6.2079.10565.363184.46860.90180.06110.9632
8.67152.05779.6966161.75440.88440.05640.9411
11.20249.204214.6588263.86300.87690.05160.9287
13.60374.748620.2532395.00180.88270.04770.9306
18.60612.962133.3372646.29940.77640.04220.8189
22.30807.504145.7045853.20860.71030.04020.7507
Table 5. Wind drag acting on the ship in the 3-degree bow angle condition.
Table 5. Wind drag acting on the ship in the 3-degree bow angle condition.
Rn × 106Rd(p), NRd(f), NRd, NCd(p)Cd(f)Cd
6.2079.79805.397985.19590.90990.06160.9715
8.67151.69999.7662161.46610.88260.05680.9394
11.20239.584914.8093254.39420.84320.05210.8953
13.60353.339420.6182373.95760.83250.04860.8810
18.60583.718234.6321618.35020.73960.04390.7835
22.30837.986246.4016884.38790.73730.04080.7781
Table 6. Comparison of wind drag acting on the ship in the different operating conditions.
Table 6. Comparison of wind drag acting on the ship in the different operating conditions.
Rn × 106Wind Drag, %Wind Drag Coefficient, %
ΔRd(p)ΔRd(f)ΔRdΔCd(p)ΔCd(f)ΔCd
6.200.880.650.860.880.650.86
8.67−0.240.72−0.18−0.240.72−0.18
11.20−3.861.03−3.59−3.861.03−3.59
13.60−5.711.80−5.33−5.711.80−5.33
18.60−4.773.88−4.32−4.773.88−4.32
22.303.771.533.653.771.533.65
Table 7. Wind drag coefficients acting on the ships with different accommodation shapes.
Table 7. Wind drag coefficients acting on the ships with different accommodation shapes.
ModelWind Drag, NWind Drag Coefficient
Rd(p)Rd(f)RdCd(p)Cd(f)Cd
Original ship612.96233.337646.2990.77580.04220.818
3° bow angle583.71834.632618.3500.73880.04380.7826
N1529.28135.141564.4220.66990.04450.7143
N2425.13036.549461.6790.53810.04630.5843
N3329.75539.779369.5340.41730.05030.4677
Table 8. Comparison of the wind drag coefficients acting on the ships.
Table 8. Comparison of the wind drag coefficients acting on the ships.
ModelWind Drag, %Wind Drag Coefficient, %
ΔRd(p)ΔRd(f)ΔRdΔCd(p)ΔCd(f)ΔCd
Original ship0.000.000.000.000.000.00
3° bow angle4.773.884.324.773.794.33
N113.655.4112.6713.655.4512.68
N230.649.6328.5730.649.7228.57
N346.2019.3242.8246.2119.1942.82
Disclaimer/Publisher’s Note: The statements, opinions and data contained in all publications are solely those of the individual author(s) and contributor(s) and not of MDPI and/or the editor(s). MDPI and/or the editor(s) disclaim responsibility for any injury to people or property resulting from any ideas, methods, instructions or products referred to in the content.

Share and Cite

MDPI and ACS Style

He, N.V.; An, L.D.; Danh, B.T.; Liem, H.C. A Study on Reduced Wind Drag Acting on the Hull of a River Ship in Headwind Using CFD. Appl. Sci. 2025, 15, 11225. https://doi.org/10.3390/app152011225

AMA Style

He NV, An LD, Danh BT, Liem HC. A Study on Reduced Wind Drag Acting on the Hull of a River Ship in Headwind Using CFD. Applied Sciences. 2025; 15(20):11225. https://doi.org/10.3390/app152011225

Chicago/Turabian Style

He, Ngo Van, Le Duy An, Bui Thanh Danh, and Hoang Cong Liem. 2025. "A Study on Reduced Wind Drag Acting on the Hull of a River Ship in Headwind Using CFD" Applied Sciences 15, no. 20: 11225. https://doi.org/10.3390/app152011225

APA Style

He, N. V., An, L. D., Danh, B. T., & Liem, H. C. (2025). A Study on Reduced Wind Drag Acting on the Hull of a River Ship in Headwind Using CFD. Applied Sciences, 15(20), 11225. https://doi.org/10.3390/app152011225

Note that from the first issue of 2016, this journal uses article numbers instead of page numbers. See further details here.

Article Metrics

Back to TopTop