Resilience Assessment of Cascading Failures in Dual-Layer International Railway Freight Networks Based on Coupled Map Lattice
Abstract
1. Introduction
- (1)
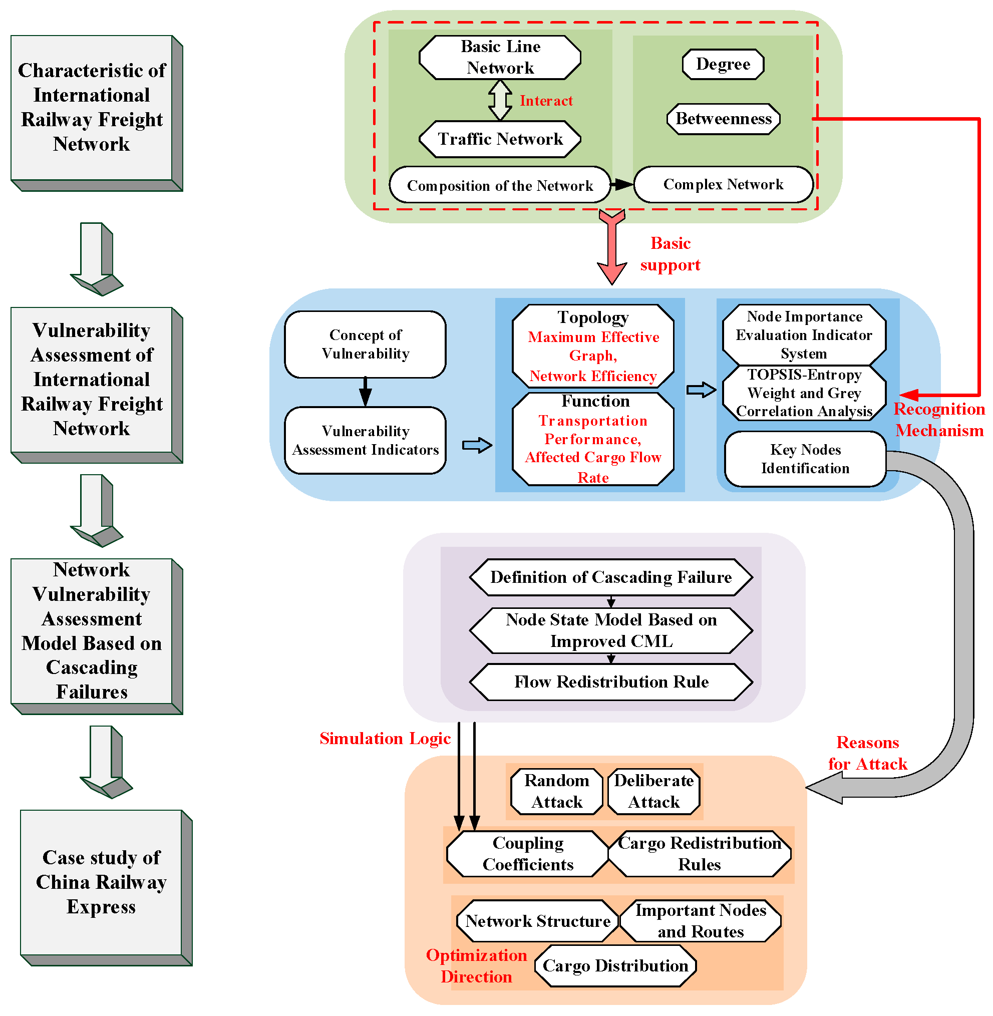
- Topological models of the basic route network and transport service network are constructed based on the operational characteristics of the international railway freight network, providing a foundation for subsequent cascade failure research.
- (2)
- A set of multi-dimensional vulnerability assessment indicators is selected, including the maximum connected graph, network efficiency, transportation performance, and affected cargo flow rate, from both topological and transportation service perspectives. A vulnerability assessment system is established by combining the TOPSIS entropy weighting method and gray correlation analysis, effectively identifying key vulnerable nodes in the international railway freight network.
- (3)
- A dynamic node state evolution model, based on the improved Coupled Map Lattices (CML) method, is presented. Two cargo redistribution rules are designed: one based on node distance and the other on node load. These rules reveal changes in network efficiency under different attack strategies (random and targeted), offering new tools for dynamic vulnerability analysis.
- (4)
- Simulation experiments are used to quantify the impact of cascade failures. Multi-level optimization measures are proposed, including strengthening border railway connections, regularly evaluating and optimizing the operational capacity of key nodes and routes, improving cargo redistribution rules, and formulating emergency response plans for unforeseen events. These measures offer decision-making support and new methods for ensuring the stability and efficiency of international railway intermodal networks.
2. Related Work
3. Materials and Methods
3.1. Composition of the Eurasian Railway Freight Network
3.1.1. Basic Line Network
3.1.2. Transportation Service Network
3.1.3. Relationship Between Basic Line Network and Transportation Service Network
3.2. Vulnerability Assessment of International Railway Freight Network
3.2.1. Topological Vulnerability Indicators
- The Maximum Effective Graph
- 2.
- The Network Efficiency
3.2.2. Functional Vulnerability Indicators
- Transportation Performance
- 2.
- Affected Cargo Flow Rate
3.3. Key Nodes Identification for Multi-Layer Complex Networks
3.3.1. Node Importance Evaluation Indicator System
- 1.
- Degree Distribution
- 2.
- Betweenness
- 3.
- Degree Centrality
- 4.
- Closeness Centrality
- 5.
- Betweenness Centrality
- 6.
- Eigenvector Centrality
- 7.
- Node Efficiency
3.3.2. Node Importance Evaluation Based on TOPSIS Entropy Weight Method and Grey Relational Analysis
- 1.
- TOPSIS Entropy Weight Method
- 2.
- Gray Relational Analysis
3.4. Network Vulnerability Assessment Model Based on Cascading Failures
3.4.1. Node State Model Based on Improved CML
- (1)
- Node State Model Under Normal Conditions
- (2)
- Node State Model Under External Disturbances
3.4.2. Flow Redistribution Rule
- 1.
- Cargo redistribution rules based on neighbouring node loads
- 2.
- Cargo redistribution rules based on neighbouring node distance
4. Results and Discussion
4.1. Transportation Problems Analysis
4.2. Vulnerability Simulation Based on Coupling Coefficients
- (1)
- Random Attacks
- (2)
- Deliberate Attack
4.3. Vulnerability Simulation Based on Cargo Redistribution Rules
4.3.1. Node Attacks
- (1)
- Random Attacks
- (2)
- Deliberate Attack
4.3.2. Edge Attacks
- (1)
- Random Attack
- (2)
- Deliberate Attack
4.4. Robustness and Uncertainty Analysis
4.4.1. Robustness Analysis
4.4.2. Uncertainty Analysis
4.5. Optimization Strategies for the International Railway Intermodal Network
- Network Structure and Cross-Border Coordination: To reduce single-route dependency, establish parallel tracks at key corridors such as Alashankou–Dostyk. Enhance information sharing and collaborative planning between China and European partners. Upgrade or build key terminals to boost the coupling coefficient to approximately 0.4, thereby mitigating large-scale cascade risks at the source.
- Enhancement of Resilience for Critical Nodes and Routes: Targeted attacks on high-degree or high-betweenness hubs lead to an approximate 20% drop in efficiency. Prioritize intelligent monitoring and early-warning systems at major hubs such as Xi’an and Zhengzhou. For overseas nodes, optimize wide- to standard-gauge transitions to maintain stable throughput during peak loads.
- Optimization of Cargo Redistribution Rules: Simulations show that node failures result in network efficiency of 0.15 with distance-based redistribution versus 0.05 with load-based redistribution. Edge failures reverse this pattern. Therefore, use distance-based rerouting for node failures and load-based redistribution for edge failures, quickly redirecting cargo to the nearest stations to maintain critical services.
- Contingency Plan and Construction of Multi-tier Emergency Response System: Develop tiered contingency plans for each failure type: deploy backup equipment or suspend and repair operations for machinery faults; coordinate stations to delay departures or reroute trains for infrastructure damage; reschedule with neighboring stations during overloads; adjust schedules and routes in real time for extreme weather; and flexibly modify or suspend services based on threat level during security incidents to ensure rapid restoration of transport functionality.
5. Conclusions
Supplementary Materials
Author Contributions
Funding
Institutional Review Board Statement
Informed Consent Statement
Data Availability Statement
Conflicts of Interest
References
- Kundu, T.; Sheu, J.-B. Analysing the effect of government policy intervention on cross-border freight transportation flows: The belt and road perspective. Transp. A Transp. Sci. 2019, 15, 1360–1381. [Google Scholar] [CrossRef]
- Zhang, Y.; Zhang, A.; Wang, K.; Zheng, S.; Yang, H.; Hong, J. Impact of CR express and intermodal freight transport competition on China-europe route: Emission and welfare implications. Transp. Res. Part A Policy Pract. 2023, 171, 103642. [Google Scholar] [CrossRef]
- Li, H.; Qi, L.; Wang, M.; Liu, J. Operational resilience modeling of cross-border freight railway systems: A study of strategies to improve proactive and reactive capabilities. Reliab. Eng. Syst. Saf. 2025, 257, 110856. [Google Scholar] [CrossRef]
- Xiao, F.; Li, J.; Wei, B. Cascading failure analysis and critical node identification in complex networks. Phys. A Stat. Mech. Its Appl. 2022, 596, 127117. [Google Scholar] [CrossRef]
- Wang, J.; He, R.; Sun, H.; He, H. Cascading dynamics on coupled networks with load-capacity interplay and concurrent recovery-failure. Phys. A Stat. Mech. Its Appl. 2025, 661, 130373. [Google Scholar] [CrossRef]
- Touloumidis, D.; Madas, M.; Zeimpekis, V.; Ayfantopoulou, G. Weather-Related Disruptions in Transportation and Logistics: A Systematic Literature Review and a Policy Implementation Roadmap. Logistics 2025, 9, 32. [Google Scholar] [CrossRef]
- Yuan, H.; Yang, B. System dynamics approach for evaluating the interconnection performance of cross-border transport infrastructure. J. Manag. Eng. 2022, 38, 04022008. [Google Scholar] [CrossRef]
- Verschuur, J.; Koks, E.E.; Hall, J.W. Port disruptions due to natural disasters: Insights into port and logistics resilience. Transp. Res. Part D Transp. Environ. 2020, 85, 102393. [Google Scholar] [CrossRef]
- Jenelius, E.; Petersen, T.; Mattsson, L.-G. Importance and exposure in road network vulnerability analysis. Transp. Res. Part A Policy Pract. 2006, 40, 537–560. [Google Scholar] [CrossRef]
- Vivek, S.; Conner, H. Urban road network vulnerability and resilience to large-scale attacks. Saf. Sci. 2022, 147, 105575. [Google Scholar] [CrossRef]
- Xin, Z.; Niu, F. Structure and robustness of China’s railway transport network. Transp. Lett. 2023, 15, 375–385. [Google Scholar] [CrossRef]
- Lyu, M.; Shuai, B.; Zhang, Q.; Li, L. Ripple effect in China–Europe Railway transport network: Ripple failure risk propagation and influence. Phys. A Stat. Mech. Its Appl. 2023, 620, 128739. [Google Scholar] [CrossRef]
- Jiang, Y.; Han, M.; Chen, C.; Han, Y.; Yu, F.; Mi, X. A vulnerability assessment with freight flow data of railway freight transportation network in Northeast China. J. Transp. Geogr. 2025, 129, 104416. [Google Scholar] [CrossRef]
- Southworth, F.; Peterson, B.E. Intermodal and international freight network modeling. Transp. Res. Part C Emerg. Technol. 2000, 8, 147–166. [Google Scholar] [CrossRef]
- Zhao, L.; Cheng, Z.; Li, H.; Hu, Q. Evolution of the China railway express consolidation network and optimization of consolidation routes. J. Adv. Transport. 2019, 2019, 1–16. [Google Scholar] [CrossRef]
- Dong, T.; Li, Y.; Sun, K.; Chen, J. Research on the resilience of a railway network based on a complex structure analysis of physical and service networks. Appl. Sci. 2025, 15, 5135. [Google Scholar] [CrossRef]
- Xu, X.; Huang, A.; Shalaby, A.; Feng, Q.; Chen, M.; Qi, G. Exploring cascading failure processes of interdependent multi-modal public transit networks. Phys. A Stat. Mech. Its Appl. 2024, 638, 129576. [Google Scholar] [CrossRef]
- Guo, X.; Du, Q.; Li, Y.; Zong, X.; Bai, L. Cascading failure and recovery propagation of metro-bus double-layer network under time-varying passengers. Transp. Res. Part D Transp. Environ. 2025, 139, 104571. [Google Scholar] [CrossRef]
- Yin, D.; Huang, W.; Shuai, B.; Liu, H.; Zhang, Y. Structural characteristics analysis and cascading failure impact analysis of urban rail transit network: From the perspective of multi-layer network. Reliab. Eng. Syst. Saf. 2022, 218, 108161. [Google Scholar] [CrossRef]
- Zhang, L.; Wen, H.; Lu, J.; Lei, D.; Li, S.; Ukkusuri, S.V. Exploring cascading reliability of multi-modal public transit network based on complex networks. Reliab. Eng. Syst. Saf. 2022, 221, 108367. [Google Scholar] [CrossRef]
- Ma, J.; Ma, S.; Xie, X.; Gui, W. Robustness analysis of high-speed railway networks against cascading failures: From a multi-layer network perspective. IEEE Trans. Netw. Sci. Eng. 2024, 11, 6522–6534. [Google Scholar] [CrossRef]
- Guo, X.; Du, Q.; Li, Y.; Zhou, Y.; Wang, Y.; Huang, Y.; Martinez-Pastor, B. Cascading failure and recovery of metro–bus double-layer network considering recovery propagation. Transp. Res. Part D Transp. Environ. 2023, 122, 103861. [Google Scholar] [CrossRef]
- Song, X.; Zhao, P.; Yin, R.; Zu, Y.; Zhang, Y. Cascading failure model and resilience-based sequential recovery strategy for complex networks. Reliab. Eng. Syst. Saf. 2025, 253, 110488. [Google Scholar] [CrossRef]
- Zhang, X.; Zhang, W.; Lee, P.T.-W. Importance rankings of nodes in the China railway express network under the belt and road initiative. Transp. Res. Part A Policy Pract. 2020, 139, 134–147. [Google Scholar] [CrossRef]
- Ippolito, N.; Cats, O. Multi-modal and multi-layer robustness analysis of the european rail and air networks. Sci. Rep. 2024, 14, 26950. [Google Scholar] [CrossRef] [PubMed]
- Guo, Q.; Yi, M.-H.; Liu, J.-G. Identifying node importance for networked systems in terms of the cascading model. Phys. Lett. A 2024, 527, 129996. [Google Scholar] [CrossRef]
- Shi, J.; Li, H. Operational planning of international freight trains considering the dynamic demands and capacities of border ports. Comput. Ind. Eng. 2023, 185, 109658. [Google Scholar] [CrossRef]
- Wang, J.; Huang, Y. An edge load cascading failure model and vulnerability analysis of coupled critical infrastructure networks: Considering functional and geographical interdependency. Reliab. Eng. Syst. Saf. 2026, 266, 111719. [Google Scholar] [CrossRef]
- Zhu, C.; Zhu, X. Vulnerability analysis of China-europe railway express network based on improved nonlinear load-capacity model. J. Adv. Transport. 2024, 2024, 5910244. [Google Scholar] [CrossRef]
- Zhu, T.; Yang, X.; Wang, H.; Wu, J. A performance assessment method for urban rail transit last train network based on percolation theory. J. Supercomput. 2024, 80, 11474–11490. [Google Scholar] [CrossRef]
- Zhang, J.; Wang, Z.; Wang, S.; Shao, W.; Zhao, X.; Liu, W. Vulnerability assessments of weighted urban rail transit networks with integrated coupled map lattices. Reliab. Eng. Syst. Saf. 2021, 214, 107707. [Google Scholar] [CrossRef]
- Lu, Q.-C.; Zhang, L.; Xu, P.-C.; Cui, X.; Li, J. Modeling network vulnerability of urban rail transit under cascading failures: A coupled map lattices approach. Reliab. Eng. Syst. Saf. 2022, 221, 108320. [Google Scholar] [CrossRef]
- Zhang, L.; Xu, M.; Wang, S. Quantifying bus route service disruptions under interdependent cascading failures of a multimodal public transit system based on an improved coupled map lattice model. Reliab. Eng. Syst. Saf. 2023, 235, 109250. [Google Scholar] [CrossRef]
- Chen, B.; Wu, J.; Chen, Y.; Lee, D.-H.; He, Z. Cascading failures in interdependent transportation networks: A generalized coupled map lattice model with intermodal dynamics. Phys. A Stat. Mech. Its Appl. 2025, 675, 130836. [Google Scholar] [CrossRef]
- Yin, R.-R.; Yuan, H.; Wang, J.; Zhao, N.; Liu, L. Modeling and analyzing cascading dynamics of the urban road traffic network. Phys. A Stat. Mech. Its Appl. 2021, 566, 125600. [Google Scholar] [CrossRef]
- Xiao, Y.; Li, Y.; Liu, W.; Wang, Z.; Chen, J.; Wang, W. Resilience assessment of high-speed railway networks from the spatio-temporal perspective: A case study in jiangsu province, China. Reliab. Eng. Syst. Saf. 2025, 259, 110900. [Google Scholar] [CrossRef]
- Dui, H.; Chen, S.; Zhou, Y.; Wu, S. Maintenance analysis of transportation networks by the traffic transfer principle considering node idle capacity. Reliab. Eng. Syst. Saf. 2022, 221, 108386. [Google Scholar] [CrossRef]
- Zhou, X.; Zhang, F.; Zhou, W.-P.; Zou, W.; Yang, F. Evaluating complex network functional robustness by node efficiency. Acta Phys. Sin. 2012, 61, 190201. [Google Scholar] [CrossRef]
- Chen, Z.; Yang, C.; Qian, J.-H.; Han, D.; Ma, Y.-G. Recursive traffic percolation on urban transportation systems. Chaos 2023, 33, 033132. [Google Scholar] [CrossRef]
- Nagurney, A.; Qiang, Q. A network efficiency measure for congested networks. Eur. Lett. 2007, 79, 38005. [Google Scholar] [CrossRef]
- Hussein, M.; Karam, A.; Eltoukhy, A.E.E.; Darko, A.; Zayed, T. Optimized multimodal logistics planning of modular integrated construction using hybrid multi-agent and metamodeling. Autom. Construct. 2023, 145, 104637. [Google Scholar] [CrossRef]
- He, Z.; Navneet, K.; Van Dam, W.; Van Mieghem, P. Robustness assessment of multimodal freight transport networks. Reliab. Eng. Syst. Saf. 2021, 207, 107315. [Google Scholar] [CrossRef]
- Yang, X.; Liu, L. Research on traffic flow prediction based on chaotic time series. IAENG Int. J. Appl. Math. 2023, 53, 1007. [Google Scholar]
- Qian, Y.; Wang, B.; Xue, Y.; Zeng, J.; Wang, N. A simulation of the cascading failure of a complex network model by considering the characteristics of road traffic conditions. Nonlinear Dyn. 2015, 80, 413–420. [Google Scholar] [CrossRef]
- Ma, Q.; Huang, G.H.; Ullah, S. A multi-parameter chaotic fusion approach for traffic flow forecasting. IEEE Access 2020, 8, 222774–222781. [Google Scholar] [CrossRef]
- Motter, A.E.; Lai, Y.-C. Cascade-based attacks on complex networks. Phys. Rev. E 2002, 66, 065102. [Google Scholar] [CrossRef] [PubMed]















| No. | Nodes | Grey Correlation | No. | Nodes | Grey Correlation |
|---|---|---|---|---|---|
| 1 | Malashevich | 0.8540 | 11 | Erlianhot | 0.4984 |
| 2 | Moscow | 0.7200 | 12 | Dostyk | 0.4827 |
| 3 | Xi’an | 0.6553 | 13 | Wuhan | 0.4743 |
| 4 | Yiwu | 0.6093 | 14 | Hamburg | 0.4695 |
| 5 | Alashankou | 0.6007 | 15 | Brest | 0.4651 |
| 6 | Minsk | 0.5898 | 16 | Warsaw | 0.4597 |
| 7 | Zhenghou | 0.5821 | 17 | Urumqi | 0.4590 |
| 8 | Chengdu | 0.5654 | 18 | Manchuria | 0.4569 |
| 9 | Duisburg | 0.5529 | 19 | Lanzhou | 0.4502 |
| 10 | Horgos (Border Port Node) | 0.5318 | 20 | Lodz | 0.4479 |
Disclaimer/Publisher’s Note: The statements, opinions and data contained in all publications are solely those of the individual author(s) and contributor(s) and not of MDPI and/or the editor(s). MDPI and/or the editor(s) disclaim responsibility for any injury to people or property resulting from any ideas, methods, instructions or products referred to in the content. |
© 2025 by the authors. Licensee MDPI, Basel, Switzerland. This article is an open access article distributed under the terms and conditions of the Creative Commons Attribution (CC BY) license (https://creativecommons.org/licenses/by/4.0/).
Share and Cite
Chen, S.; Lin, Z.; Zhang, Q.; Tang, Y. Resilience Assessment of Cascading Failures in Dual-Layer International Railway Freight Networks Based on Coupled Map Lattice. Appl. Sci. 2025, 15, 10899. https://doi.org/10.3390/app152010899
Chen S, Lin Z, Zhang Q, Tang Y. Resilience Assessment of Cascading Failures in Dual-Layer International Railway Freight Networks Based on Coupled Map Lattice. Applied Sciences. 2025; 15(20):10899. https://doi.org/10.3390/app152010899
Chicago/Turabian StyleChen, Si, Zhiwei Lin, Qian Zhang, and Yinying Tang. 2025. "Resilience Assessment of Cascading Failures in Dual-Layer International Railway Freight Networks Based on Coupled Map Lattice" Applied Sciences 15, no. 20: 10899. https://doi.org/10.3390/app152010899
APA StyleChen, S., Lin, Z., Zhang, Q., & Tang, Y. (2025). Resilience Assessment of Cascading Failures in Dual-Layer International Railway Freight Networks Based on Coupled Map Lattice. Applied Sciences, 15(20), 10899. https://doi.org/10.3390/app152010899
