A BIM-Enabled Workflow for the Rehabilitation of Heritage Steel Bridges
Abstract
1. Introduction
2. Current State of the Art
2.1. Traditional Methods and Emerging Technologies for Bridge Inspection, Monitoring and Management
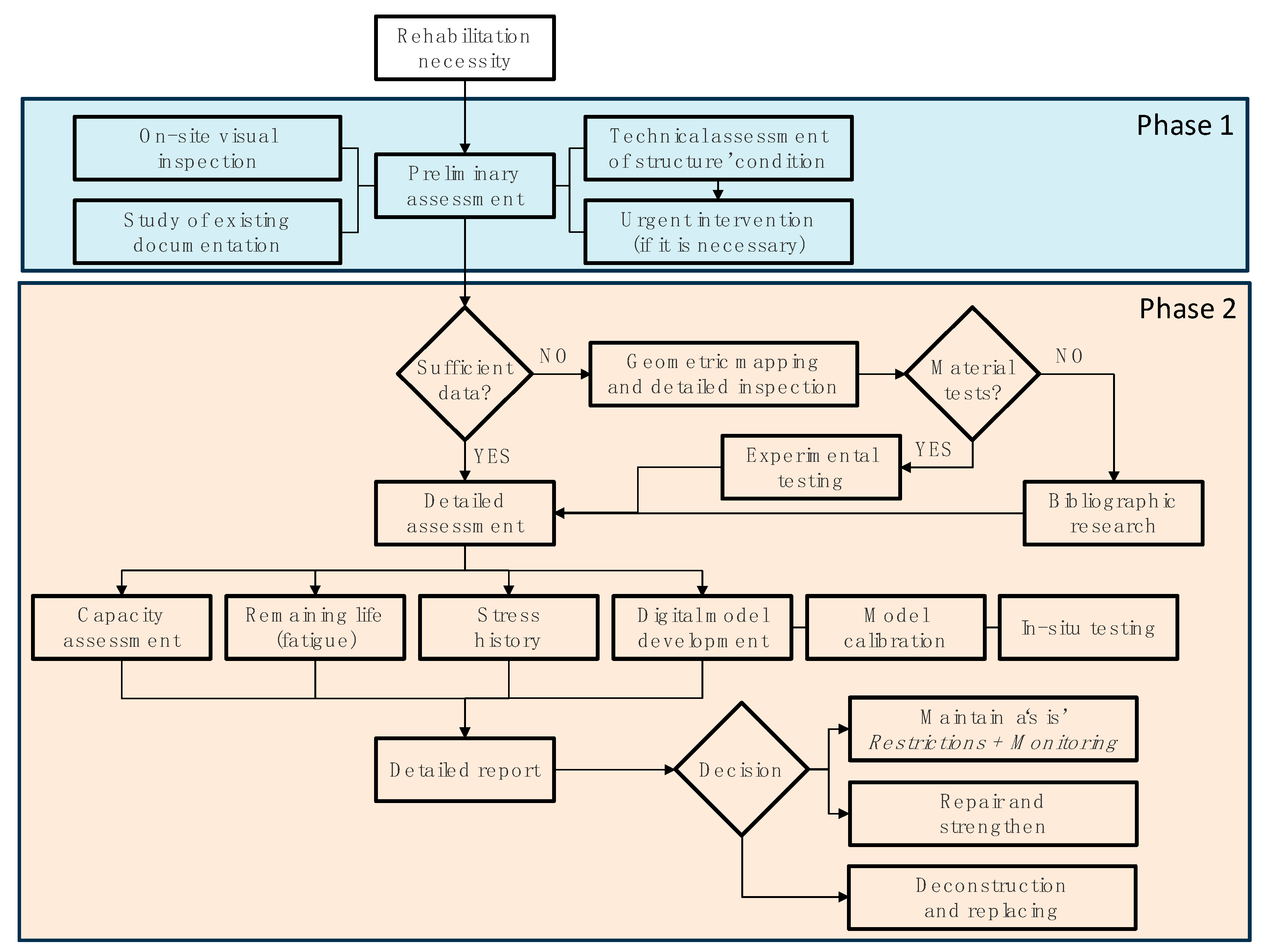
2.2. Traditional Heritage Steel Bridge Rehabilitation Process
2.3. BIM for Infrastructure Management
3. The Information Management Framework
- Data collection and the integration of historical records in terms of existing design documents, maintenance logs, and existing on-site inspection reports.
- Structural simulations, enabled by Terrestrial Laser Scanning (TLS) and photogrammetry, that offer precise geometric representations, critical for conducting simulations within BIM, ensuring that engineers can reliably assess load distributions, identify stress points, and evaluate structural integrity under various scenarios [31,32].
- Comprehensive scenario analyses that enable stakeholders to simulate various rehabilitation or intervention strategies, such as retrofitting or material replacements, allowing for the easy visualization of potential impacts. This approach allows stakeholders to evaluate and compare the effectiveness of different approaches, ensuring that selected strategies are both technically sound and cost-effective [33,34].
- Advanced predictive maintenance to monitor structure’s condition through successive scans, allowing for the early detection of deterioration or vulnerabilities. By continuously updating BIM models with real-time data, stakeholders can implement timely interventions, reducing the risk of unexpected failures and optimizing maintenance schedules. This proactive approach extends the lifespan of infrastructure while minimizing maintenance costs [35,36].
- Environmental data [39] on weathering, corrosion rates, and environmental impacts. Integrating these datasets into a common digital environment, such as a BIM platform, ensures accessibility and consistency, enabling stakeholders to analyze the bridge’s condition holistically.
- Information structuring and standardization to ensure compatibility and ease of use across software tools and project teams. Implementing industry foundation classes (IFCs) [40,41,42,43] for data exchange and information delivery specifications (IDSs) ensures that all required data are correctly formatted and available at the appropriate project stages. Defining Organizational Information Requirements (OIRs) and Asset Information Requirements (AIRs) early in the project lifecycle further streamlines data management.
- Model creation and simulation [44] to develop a federated model to act as a single source of truth central repository for graphical and non-graphical data. This enables the following actions:
- Visualization for stakeholders to assess bridge’s current condition and/or proposed rehabilitation strategies through immersive visualizations.
- Collaboration, fostering coordination among architects, engineers, contractors, and regulatory authorities.
- Rehabilitation Planning and Optimization [47] leveraging the insights gained from the BIM model to optimize the following:
- Material selection to allow for the evaluation of the durability and sustainability of repair materials.
- Repair strategies, allowing for the identification of the most efficient and cost-effective methods for strengthening or replacing deteriorated components.
- Monitoring and the use of feedback loops post-rehabilitation [48,49] to maintain an up-to-date (as-built) Asset Information Model (AIM) and enable monitoring and maintenance. Integrating Internet of Things (IoT) sensors into AIM for post-rehabilitation monitoring provides real-time data on structural performance, enabling the BIM model to remain up to date and reflect the structure’s actual condition. Such models are paramount for ongoing operation and for future rehabilitation efforts as IoT sensors can collect data on various parameters (e.g., stress, vibration, temperature, humidity, etc.) which, in turn, indicate a structure’s health at the element and/or global level [31,34,36]. This real-time information allows for the early detection of potential issues, enabling timely maintenance interventions that can prevent minor problems from escalating into major concerns [33,34]. Moreover, IoT sensors support predictive maintenance strategies by enabling trend and pattern analyses to forecast future deterioration or failure points, allowing for maintenance activities to be scheduled proactively [32,38]. By integrating IoT sensor (monitoring) data into BIM models, these models can become digital twins—dynamic representations of physical structures—and serve their purpose as comprehensive platforms for simulation, analysis, and decision-making throughout the asset’s lifecycle. This approach leads to more effective and efficient future rehabilitations [31,36,37]. It must be mentioned that, in addition to the sensing part, a real digital twin has an acting part (actuator) that performs various actions on the physical twin.
- Legal and regulatory considerations, including compliance with transportation regulations, structural codes, and environmental policies, to ensure that all interventions meet legal and operational benchmarks.
3.1. The Organizational Information Requirements
- The organization’s vision and mission that inform its objectives and drive the creation of structured workflows to handle information management (requirements, creation, exchange, storage, and use);
- The organizational structure and RACI matrix should demonstrate how clear roles and responsibilities enhance collaboration and accountability;
- Asset portfolio planning (e.g., exploitation, maintenance, space utilization, and portfolio adjustments) supported by a comprehensive roadmap for tailored asset management;
- The assessment of lifecycle costs, risk assessments, and approaches to rehabilitation, replacement, and/or decommissioning;
- Environmental considerations, sustainability, and investments, emphasized as key components of a holistic approach.
- An information exchange strategy across the organization, including relevant policies, internal and external factors, and implementation plans.
- Continuous evaluation and review to ensure that information remains accessible, consistent, and actionable in order to form the foundation for informed decision-making and long-term organizational success.
3.2. The Asset Information Requirements
- Identify, extract, and categorize organizational requirements to ensure that the AIRs align with the strategic objectives of the organization.
- Develop asset functions, systems, and products within a classification system to create a standardized understanding of how assets contribute to organizational functions, aiding in effective information management and interoperability.
- Identify Organizational Information Requirements (OIRs) that directly support the organizational goals and processes identified in step 1. The OIRs should align seamlessly with the previously categorized requirements to ensure the relevance and utility of the information.
- Develop functional information requirements by translating the OIR into specific functional requirements. This step involves detailing the type of information needed for various operational, maintenance, and management functions, ensuring that all stakeholders have the data they require for decision-making.
- Develop Asset Information Requirements (AIRs), using the functional information requirements as a basis. This should outline the data that should be collected, how they should be formatted, and the processes for their maintenance throughout the asset’s lifecycle.
- Validate the Developed Information Requirements to confirm their fitness for purpose. This includes checking their completeness, alignment with organizational needs, and practicality for implementation. If the AIRs are not adequate, review and refine them by revisiting earlier steps.
- Document and communicate the Developed Information Requirements in a clear and accessible format to all relevant stakeholders, ensuring that the requirements are clearly understood and then integrated into the organizational workflows.
- Alignment with organizational goals, which connect to the broader organizational strategy outlined in the OIRs, including the organization’s commitment to preserving cultural heritage, sustainability, and efficient resource utilization, especially in the context of heritage steel bridges.
- Asset inventory and maintainable components for all maintainable components, including unique identifiers for structural elements like trusses, beams, and rivets. For heritage assets, the inventory must also capture decorative and historically significant features.
- Lifecycle management, specifying the requirements for inspection, rehabilitation, and replacement schedules, supported by detailed lifecycle cost analyses and risk assessments. Strategies for extending the lifespan of the asset while preserving its historical and structural integrity should also be included.
- Environmental and sustainability considerations on materials and techniques for rehabilitation. Data on the environmental impact of interventions, including carbon footprint and resource efficiency, should be considered.
- Operational efficiency and maintenance strategies for asset performance monitoring, including the integration of IoT sensors to capture real-time data on stress, vibration, and temperature. This ensures proactive maintenance and long-term operational efficiency.
- Data standards and classifications, such as industry foundation classes (IFCs), to ensure compatibility across BIM tools and platforms. Specific classifications for heritage elements must be included, ensuring accessibility and consistency in information exchange.
- Data exchange and integration protocols provide comprehensive guidelines for information exchange, storage, and access. This includes specifying data formats (e.g., IFC4, JSON) and ensuring interoperability with organizational systems and external stakeholders.
- Validation and quality control metrics for data validation, including model-checking tools (e.g., Solibri, Navisworks) and/or rule-based scripts. Metrics for completeness, accuracy, and adherence to preservation standards are essential for maintaining asset quality.
- Continuous review and improvement, emphasizing the need for ongoing evaluation to adapt to changing organizational needs and technological advancements. This ensures that the information remains relevant and supports informed decision-making throughout the asset lifecycle.
3.3. The Project Information Requirements
- Concept phase information needs, such as feasibility studies, preliminary design documents, and sustainability considerations, must be addressed; clear protocols must also be established for information exchange at this stage—particularly between the client and design teams—including formats, classifications, and delivery deadlines.
- Detailed design phase requirements, outlining the information necessary to develop a detailed design that addresses technical, regulatory, and operational criteria, such as geometric and performance data for models and drawings, material specifications and engineering calculations, and documentation on safety and constructability reviews, must be established. The lead appointed party should ensure that data formatting adheres to recognized standards (e.g., industry foundation classes—IFCs) to enable seamless integration into the project’s BIM environment.
- The construction phase needs to account for construction sequencing and scheduling data, inspection and testing plans, records of materials and equipment used, daily reports, and deviations from the design. The information exchange protocol for this phase is critical, ensuring that the contractor’s data can be efficiently integrated into the federated model and ultimately the Project Information Model (PIM).
- Commissioning and handover phase information, specifying the deliverables required to transition the project into operation, must be established. This includes the as-built models and drawings, operation and maintenance (O&M) manuals, and warranty documents and certificates, as well as digital data for IoT sensor integration, if applicable. The lead appointed party ensures that all information is delivered in formats compatible with the asset management systems defined in the AIRs.
- Operation and maintenance phase data must be established to ensure continuity post-handover. The PIR must include guidelines for ongoing information exchange between the project delivery team and asset managers. This encompasses regular updates to the AIM based on PIM data, performance monitoring data, and feedback loops for future asset interventions.
3.4. The Information Delivery Specification
4. Case Study for the Savârșin Heritage Steel Bridge
4.1. The OIR, AIR, and PIR Documents
4.2. The IDS File
- 8.
- General Information
- Project ID: SAV-HB-2024;
- Phase: development, implementation, handover.
- Data Exchange Requirements
- File formats
- IFC4 for interoperability
- Native file formats for design tools (e.g., Revit, Tekla Structures, Bonsai, etc.).
- CSV or JSON for IoT sensor data.
- Software compatibility: must be compatible with common BIM tools and platforms such as Navisworks, BIM 360, and open-source tools adhering to buildingSMART standards
- Information Requirements by Phase
- Development phase
- Structural assessments:
- Input: 3D scans (point cloud in .e57 format), initial condition reports (XML).
- Output: preliminary BIM model with structural analysis data.
- Environmental impact:
- Input: GIS data (.shp files) and climate analysis reports.
- Output: environmental risk assessments incorporated into the BIM model.
- Implementation phase
- Construction data:
- Input: specifications for retrofitting materials (steel grades, paint types, rivets).
- Output: updated BIM model showing real-time construction progress (weekly .ifc updates).
- Monitoring integration:
- Input: IoT sensor placement data (JSON).
- Output: integration into a digital twin for real-time monitoring.
- Handover phase
- As-built documentation:
- Input: final scans and updated design data.
- Output: comprehensive as-built BIM model with maintenance schedules embedded.
- Training materials:
- Input: operation manuals, sensor data management protocols.
- Output: interactive digital guides linked to the BIM model.
- Data Validation and Quality Control
- Validation tools
- Model-checking tools (e.g., Solibri, Navisworks).
- Custom scripts for rule-based validation (e.g., Python scripts).
- Quality control metrics
- Completeness (percentage of mandatory fields populated).
- Accuracy (validation against reference standards e.g., ISO 1090-1, ISO 1090-2).
- Governance and Access Control
- Access levels
- Read-only for public authorities.
- Edit access for BIM managers and contractors.
- Audit trail
- Maintain version history of the BIM model and associated documents.
4.3. The Technical Report and Rehabilitation Decision
- Very good technical condition;
- Good technical condition;
- Satisfactory technical condition;
- Unsatisfactory technical condition;
- The present technical condition cannot assure the safety of the structure.
- The stringers and the flanges were consolidated by supplementary plates (see Figure 8).
- The cross girders were transformed into switch girders (see Figure 9).Figure 9. Cross girder reinforcement with a tie member.
- A supplementary tie member for the main girder’s lower chord (see Figure 10).Figure 10. Main girder reinforcement with a tie member.
- The upper chord’s stability was improved by direct strengthening with two-angle profiles (see Figure 11).Figure 11. Upper chord stability improvement.
- Diagonals and vertical members had to be, first of all, straightened and strengthened by additional plates.
- The old deck system was replaced by a composite deck (see Figure 12).Figure 12. The bridge’s new composite deck.
5. Concluding Remarks
Author Contributions
Funding
Institutional Review Board Statement
Informed Consent Statement
Data Availability Statement
Conflicts of Interest
Appendix A
References
- Bradley, A.; Li, H.; Lark, R.; Dunn, S. BIM for infrastructure: An overall review and constructor perspective. Autom. Constr. 2016, 71, 139–152. [Google Scholar] [CrossRef]
- Piras, G.; Muzi, F.; Zylka, C. Integration of BIM and GIS for the Digitization of the Built Environment. Appl. Sci. 2024, 14, 11171. [Google Scholar] [CrossRef]
- Piras, G.; Muzi, F. Energy Transition: Semi-Automatic BIM Tool Approach for Elevating Sustainability in the Maputo Natural History Museum. Energies 2024, 17, 775. [Google Scholar] [CrossRef]
- Basir, W.N.F.W.A.; Ujang, U.; Majid, Z. Adaptation 4D and 5D BIM for BIM/GIS Data Integration in Construction Project Management. IOP Conf. Ser. Earth Environ. Sci. 2023, 1274, 012002. [Google Scholar] [CrossRef]
- Aaron, C.; Alireza, A.; Hanjin, H.; Stuart, S.C. Building Information Modeling (BIM) for transportation infrastructure—Literature review, applications, challenges, and recommendations. Autom. Constr. 2018, 94, 257–281. [Google Scholar] [CrossRef]
- Minehane, M.; Ruane, K.; O’Keeffe, B.; O’Sullivan, G.; McKenna, T. Developing an ‘as-is’ bridge information model (BrIM) for a heritage listed viaduct. In Proceedings of the Proc in CITA BIM Gathering, Dublin, Ireland, 12–13 November 2015; pp. 181–188. [Google Scholar]
- Fanning, B.; Clevenger, C.M.; Ozbek, M.E.; Mahmoud, H. Implementing BIM on Infrastructure: Comparison of Two Bridge Construction Projects. Pract. Period. Struct. Des. Constr. J. 2015, 20, 04014044. [Google Scholar] [CrossRef]
- Available online: https://de.wikipedia.org/wiki/Life_Cycle_Costing (accessed on 11 December 2024).
- Matejka, P. The importance of a Transport infrastructure construction for the implementation of BIM. In Proceedings of the Proc in International Scientific Conference People, Buildings and Environment (PBE2016), Kromeriz, Czech Republic, 15–17 October 2014; pp. 277–287. Available online: https://www.fce.vutbr.cz/ekr/pbe/Proceedings/2014/027_14174.pdf (accessed on 11 December 2024).
- Zhang, T.; Zaghi, A.E. Estimation of the residual bearing strength of corroded bridge girders using 3D scan data. Thin-Walled Struct. 2023, 188, 110798. [Google Scholar] [CrossRef]
- Mirzaei, Z.; Adey, B.T.; Klatter, L.; Kong, J.S. Overview of existing Bridge Management Systems; IABMAS Bridge Management Committee, Swiss Federal Institute of Technology: Zürich, Switzerland, 2014. [Google Scholar]
- Brighenti, F.; Caspani, V.F.; Costa, G.; Giordano, P.F.; Limongelli, M.P.; Zonta, D. Bridge management systems: A review on current practice in a digitizing world. Eng. Struct. 2024, 321, 118971. [Google Scholar] [CrossRef]
- He, Z.; Li, W.; Salehi, H.; Zhang, H.; Zhou, H.; Jiao, P. Integrated structural health monitoring in bridge engineering. Autom. Constr. 2022, 136, 104168. [Google Scholar] [CrossRef]
- Korus, K.; Salamak, M.; Jasiński, M. Optimization of geometric parameters of arch bridges using visual programming FEM components and genetic algorithm. Eng. Struct. 2021, 241, 112465. [Google Scholar] [CrossRef]
- Antonio Navarro-Manso, Juan José del Coz Díaz, Mar Alonso-Martínez, Daniel Castro-Fresno, Felipe Pedro Alvarez Rabanal Patch loading in slender and high depth steel panels: FEM–DOE analyses and bridge launching application. Eng. Struct. 2015, 83, 74–85. [CrossRef]
- Calò, M.; Ruggieri, S.; Nettis, A.; Uva, G. A MTInSAR-Based Early Warning System to Appraise Deformations in Simply Supported Concrete Girder Bridges. Struct. Control. Health Monit. 2024, 2024, 8978782. [Google Scholar] [CrossRef]
- Seo, J.; Duque, L.; Wacker, J. Drone-enabled bridge inspection methodology and application. Autom. Constr. 2018, 94, 112–126. [Google Scholar] [CrossRef]
- Jang, K.; Kim, J.-W.; Ju, K.-B.; An, Y.-K. Infrastructure BIM Platform for Lifecycle Management. Appl. Sci. 2021, 11, 10310. [Google Scholar] [CrossRef]
- Vignali, V.; Acerra, E.M.; Lantieri, C.; Di Vincenzo, F.; Piacentini, G.; Pancaldi, S. Building information Modelling (BIM) application for an existing road infrastructure. Autom. Constr. 2021, 128, 103752. [Google Scholar] [CrossRef]
- Liu, A.H.; Ellul, C.; Swiderska, M. Decision Making in the 4th Dimension—Exploring Use Cases and Technical Options for the Integration of 4D BIM and GIS during Construction. ISPRS Int. J. Geo-Inf. 2021, 10, 203. [Google Scholar] [CrossRef]
- Koch, C.; Vonthron, A.; Konig, M. A tunnel information modelling framework to support management, simulations and visualisations in mechanised tunnelling projects. Autom. Constr. 2017, 83, 78–90. [Google Scholar] [CrossRef]
- Mawlana, M.; Vandatikhaki, F.; Doriani, A.; Hammad, A. Integrating 4D modeling and discrete event simulation for phasing evaluation of elevated urban highway reconstruction projects. Autom. Constr. 2015, 60, 25–38. [Google Scholar] [CrossRef]
- Ding, L.Y.; Zhou, Y.; Luo, H.B.; Wu, X.G. Using nD technology to develop an integrated construction management system for city rail transit construction. Autom. Constr. 2012, 21, 64–73. [Google Scholar] [CrossRef]
- ISO 19650-1:2018; Organization and Digitization of Information About Buildings and Civil Engineering Works, Including Building Information Modelling (Bim)—Information Management Using Building Information Modelling. 2018. Available online: https://www.iso.org/standard/68078.html (accessed on 11 December 2024).
- ISO 55000:2024; Asset Management—Vocabulary, Overview and Principles. 2024. Available online: https://www.iso.org/standard/83053.html (accessed on 11 December 2024).
- ISO 55001:2024; Asset Management—Asset Management System—Requirements. 2024. Available online: https://www.iso.org/standard/83054.html (accessed on 11 December 2024).
- ISO 21500:2021; Project, Programme and Portfolio Management—Context and Concepts. 2021. Available online: https://www.iso.org/standard/75704.html (accessed on 11 December 2024).
- ISO 9001:2015; Quality Management Systems—Requirements. 2015. Available online: https://www.iso.org/standard/62085.html (accessed on 11 December 2024).
- UK BIM Alliance, Information Management according to BS ISO 19650, Guidance Part 1: Concepts, 2019. Available online: https://app.morta.io/project/a690e3a3-aa56-4a14-bb59-887f9c743b31/process/0e0db609-09a6-423d-a2c6-5093e8314f14 (accessed on 11 December 2024).
- ISO 7817-1:2024; Building Information Modelling—Level of Information Need, Part 1: Concepts and Principles, 2024. Available online: https://www.iso.org/standard/82914.html (accessed on 11 December 2024).
- Rashidi, M.; Mohammadi, M.; Sadeghlou Kivi, S.; Abdolvand, M.M.; Truong-Hong, L.; Samali, B. A Decade of Modern Bridge Monitoring Using Terrestrial Laser Scanning: Review and Future Directions. Remote Sens. 2020, 12, 3796. [Google Scholar] [CrossRef]
- Mohammadi, M.; Rashidi, M.; Mousavi, V.; Yu, Y.; Samali, B. Application of TLS Method in Digitization of Bridge Infrastructures: A Path to BrIM Development. Remote Sens. 2022, 14, 1148. [Google Scholar] [CrossRef]
- Haidar, H.H.; Mohsen, H. Digital Twin Technology for Bridge Maintenance using 3D Laser Scanning: A Review. Adv. Civ. Eng. 2022, 2022, 2194949. [Google Scholar] [CrossRef]
- He, J.; Li, P.; An, X.; Wang, C. A Reconstruction Methodology of Dynamic Construction Site Activities in 3D Digital Twin Models Based on Camera Information. Buildings 2024, 14, 2113. [Google Scholar] [CrossRef]
- Mazzetto, S. Integrating Emerging Technologies with Digital Twins for Heritage Building Conservation: An Interdisciplinary Approach with Expert Insights and Bibliometric Analysis. Heritage 2024, 7, 6432–6479. [Google Scholar] [CrossRef]
- Castañeda, K.; Sánchez, O.; Herrera, R.F.; Gómez-Cabrera, A.; Mejía, G. Building Information Modeling Uses and Complementary Technologies in Road Projects: A Systematic Review. Buildings 2024, 14, 563. [Google Scholar] [CrossRef]
- Ccanccapa Puma, J.; Hidalgo Valdivia, A.V.; Espinoza Vigil, A.J.; Booker, J. Preserving Heritage Riverine Bridges: A Hydrological Approach to the Case Study of the Grau Bridge in Peru. Heritage 2024, 7, 3350–3371. [Google Scholar] [CrossRef]
- Xu, Y.; Turkan, Y. Bridge Inspection Using Bridge Information Modeling (BrIM) and Unmanned Aerial System (UAS). In Advances in Informatics and Computing in Civil and Construction Engineering; Mutis, I., Hartmann, T., Eds.; Springer: Cham, Switzerland, 2019. [Google Scholar] [CrossRef]
- Hammervold, J.; Reenaas, M.; Brattebø, B. Environmental Life Cycle Assessment of Bridges. J. Bridge Eng. 2013, 18, 153–161. [Google Scholar] [CrossRef]
- ISO 16739-1:2024; Industry Foundation Classes (IFC) for Data Sharing in the Construction and Facility Management Industries, Part 1: Data Schema. 2024. Available online: https://www.iso.org/standard/84123.html (accessed on 11 December 2024).
- Jalaei, F.; Zhang, J.; Mcneil-Ayuk, N.; McLeod, C. Environmental life cycle assessment (LCA) for design of climate-resilient bridges—A comprehensive review and a case study. Int. J. Constr. Manag. 2024, 25, 99–114. [Google Scholar] [CrossRef]
- Park, S.I.; Park, J.; Kim, B.-G.; Lee, S.-H. Improving Applicability for Information Model of an IFC-Based Steel Bridge in the Design Phase Using Functional Meanings of Bridge Components. Appl. Sci. 2018, 8, 2531. [Google Scholar] [CrossRef]
- Available online: https://www.buildingsmart.org/standards/bsi-standards/industry-foundation-classes/ (accessed on 11 December 2024).
- Dang, N.-S.; Rho, G.-T.; Shim, C.-S. A Master Digital Model for Suspension Bridges. Appl. Sci. 2020, 10, 7666. [Google Scholar] [CrossRef]
- Pratama, S.T.D.F.; Rifai, A.I.; Saputra, A.J.; Prasetijo, J. A Bridge Planning Simulation with Building Information Model: Steel Frame Structure. J. Res. Soc. Sci. Econ. Manag. 2024, 4, 310–317. [Google Scholar] [CrossRef]
- Nhamage, I.A.; Dang, N.-S.; Horas, C.S.; Poças Martins, J.; Matos, J.A.; Calçada, R. Performing Fatigue State Characterization in Railway Steel Bridges Using Digital Twin Models. Appl. Sci. 2023, 13, 6741. [Google Scholar] [CrossRef]
- Masoud, M.; Maria, R.; Yang, Y.; Bijan, S. Integration of TLS-derived Bridge Information Modeling (BrIM) with a Decision Support System (DSS) for digital twinning and asset management of bridge infrastructures. Comput. Ind. 2023, 147, 103881. [Google Scholar] [CrossRef]
- Limin, S.; Haibin, S.; Wei, Z.; Yixian, L. Hybrid monitoring methodology: A model-data integrated digital twin framework for structural health monitoring and full-field virtual sensing. Adv. Eng. Inform. 2024, 60, 102386. [Google Scholar] [CrossRef]
- Panah, R.S.; Kioumarsi, M. Application of Building Information Modelling (BIM) in the Health Monitoring and Maintenance Process: A Systematic Review. Sensors 2021, 21, 837. [Google Scholar] [CrossRef] [PubMed]
- Mitchell, A.; Maier, F.; Rivera, J.; Reese, J.; Costin, A.; Liebich, T.; Ouellette, J.; Gros, S. BIM for Bridges and Structures Final Report, TPF-5(372). 2024. Available online: https://publications.iowa.gov/49491/2/TPF-5%28372%29-Building%20Information%20Modeling%20%28BIM%29%20for%20Bridges_and_Structures-Final_Report.pdf (accessed on 20 December 2024).
- Available online: https://bimforbridgesus.com/application/files/2016/8262/4510/Interactive_PDF_v13_2021.02.01_Markup_3.pdf (accessed on 11 December 2024).
- Henly-Tomas, A.M.C.W.S.; Messner, J. Lifecycle BIM for Infrastructure: A Business Case for Project Delivery and Asset Management, CRP Special Release 4, ISBN 978-0-309-69845-0. Available online: http://nap.nationalacademies.org/26731 (accessed on 20 December 2024).
- Saback, V.; Popescu, C.; Blanksvärd, T.; Täljsten, B. Asset Management of Existing Concrete Bridges Using Digital Twins and BIM: A State-of-the-Art Literature Review. Nord. Concr. Res. 2022, 66, 91–111. [Google Scholar] [CrossRef]
- Center for Digital Built Britain, Organisational Information Requirements–Template. Available online: https://www.cdbb.cam.ac.uk/files/oir_guidance.pdf (accessed on 11 December 2024).
- Center for Digital Built Britain, Asset Information Requirements—Template. Available online: https://www.cdbb.cam.ac.uk/files/air_guidance.pdf (accessed on 11 December 2024).
- Center for Digital Built Britain, Proect Information Requirements—Template. Available online: https://www.cdbb.cam.ac.uk/files/pir_guidance.pdf (accessed on 11 December 2024).
- Heaton, J.; Parlikad, A.K.; Schooling, J. A Building Information Modelling approach to the alignment of organisational objectives to Asset Information Requirements. Autom. Constr. 2019, 104, 14–26. [Google Scholar] [CrossRef]
- Available online: https://www.buildingsmart.org/what-is-information-delivery-specification-ids/ (accessed on 11 December 2024).
- Available online: https://github.com/buildingSMART/IDS (accessed on 11 December 2024).
- Schwalie, A.; Feier, A.; Hernea, S.; Băncilă, R. Four Historical Steel Bridges Over the Mureş River. Procedia Eng. 2016, 156, 419–426. [Google Scholar] [CrossRef][Green Version]
- ECE/TRANS/308, United Nations Economic Commission for Europe, Building Information Modelling (BIM) for road infrastructure: TEM requirements and recommendations, eISBN: 978-92-1-005549-9. 2021. Available online: https://unece.org/sites/default/files/2021-05/2017495_E_pdf_web.pdf (accessed on 11 December 2024).
- AND 522-2002; Instructiuni Tehnice Pentru Stabilirea Starii Tehnice a Unui Pod. National Agency of Roads—AND: Bucharest, Romania, 2002. Available online: https://cnadnr.ro/sites/default/files/Reglementari-tehnice/AND%20568-2002%20AND%20522-2002%20AND%20560-99%20PD%20124-2002.pdf (accessed on 11 December 2024).
- STAS 1844-75; Poduri Metalice de Sosea. Prescripţii de Proiectare. National Council for Science and Technology, Romanian Institute for Standardization: Bucharest, Romania, 1975.
- I-AM 08/2002; Richtlinie Für Die Beurteilung von Genieteten Eisenbahnbrücken. Schweizerische Bundesbahnen—SBB CFF FFS: Bern, Switzerland, 2002.










| Organizational Information Requirements (OIRs) | Asset Information Requirements (AIRs) | Project Information Requirements (PIRs) |
|---|---|---|
|
| Project development
|
| Field | Requirement | Format | Phase |
|---|---|---|---|
| Structural element ID | Unique identifier for each component (e.g., beams). | String (UUID) | Development |
| Material properties | Steel composition and corrosion resistance. | JSON, XML | Development |
| Geometric data | Dimensions, curvature, and alignment tolerances. | IFC, .e57 | All phases |
| Heritage details | Decorative features and original designs. | PDF, linked IFC | Development, handover |
| Load capacity | Maximum weight and stress tests results. | Numeric (kN) | Implementation |
| IoT sensor Data | Vibration, stress, and temperature readings. | JSON, CSV | Implementation |
Disclaimer/Publisher’s Note: The statements, opinions and data contained in all publications are solely those of the individual author(s) and contributor(s) and not of MDPI and/or the editor(s). MDPI and/or the editor(s) disclaim responsibility for any injury to people or property resulting from any ideas, methods, instructions or products referred to in the content. |
© 2025 by the authors. Licensee MDPI, Basel, Switzerland. This article is an open access article distributed under the terms and conditions of the Creative Commons Attribution (CC BY) license (https://creativecommons.org/licenses/by/4.0/).
Share and Cite
Crisan, A.; Juravle, A.; Bancila, R. A BIM-Enabled Workflow for the Rehabilitation of Heritage Steel Bridges. Appl. Sci. 2025, 15, 677. https://doi.org/10.3390/app15020677
Crisan A, Juravle A, Bancila R. A BIM-Enabled Workflow for the Rehabilitation of Heritage Steel Bridges. Applied Sciences. 2025; 15(2):677. https://doi.org/10.3390/app15020677
Chicago/Turabian StyleCrisan, Andrei, Andreia Juravle, and Radu Bancila. 2025. "A BIM-Enabled Workflow for the Rehabilitation of Heritage Steel Bridges" Applied Sciences 15, no. 2: 677. https://doi.org/10.3390/app15020677
APA StyleCrisan, A., Juravle, A., & Bancila, R. (2025). A BIM-Enabled Workflow for the Rehabilitation of Heritage Steel Bridges. Applied Sciences, 15(2), 677. https://doi.org/10.3390/app15020677

