Logistics Planning of Autonomous Air Cargo Vehicles with Deep Learning Methods: A Literature Review
Abstract
1. Introduction
1.1. Scope and Aim of the Study
- AACVs and their applications in the logistics sector.
- Application of deep learning and artificial intelligence techniques in logistics planning.
- Integration of deep learning techniques and autonomous vehicles in supply chain management.
- Deep learning applications in logistics processes, including route optimization, demand forecasting, and inventory management.
- Use of AACVs in last-mile deliveries and their sustainability impacts.
- Application of artificial intelligence and machine learning techniques in the optimization of distribution networks.
- Technical, legal, and ethical challenges faced by autonomous vehicles and drones in logistics planning.
1.2. The Structure of the Paper and the Path to Be Followed:
2. Materials and Methods
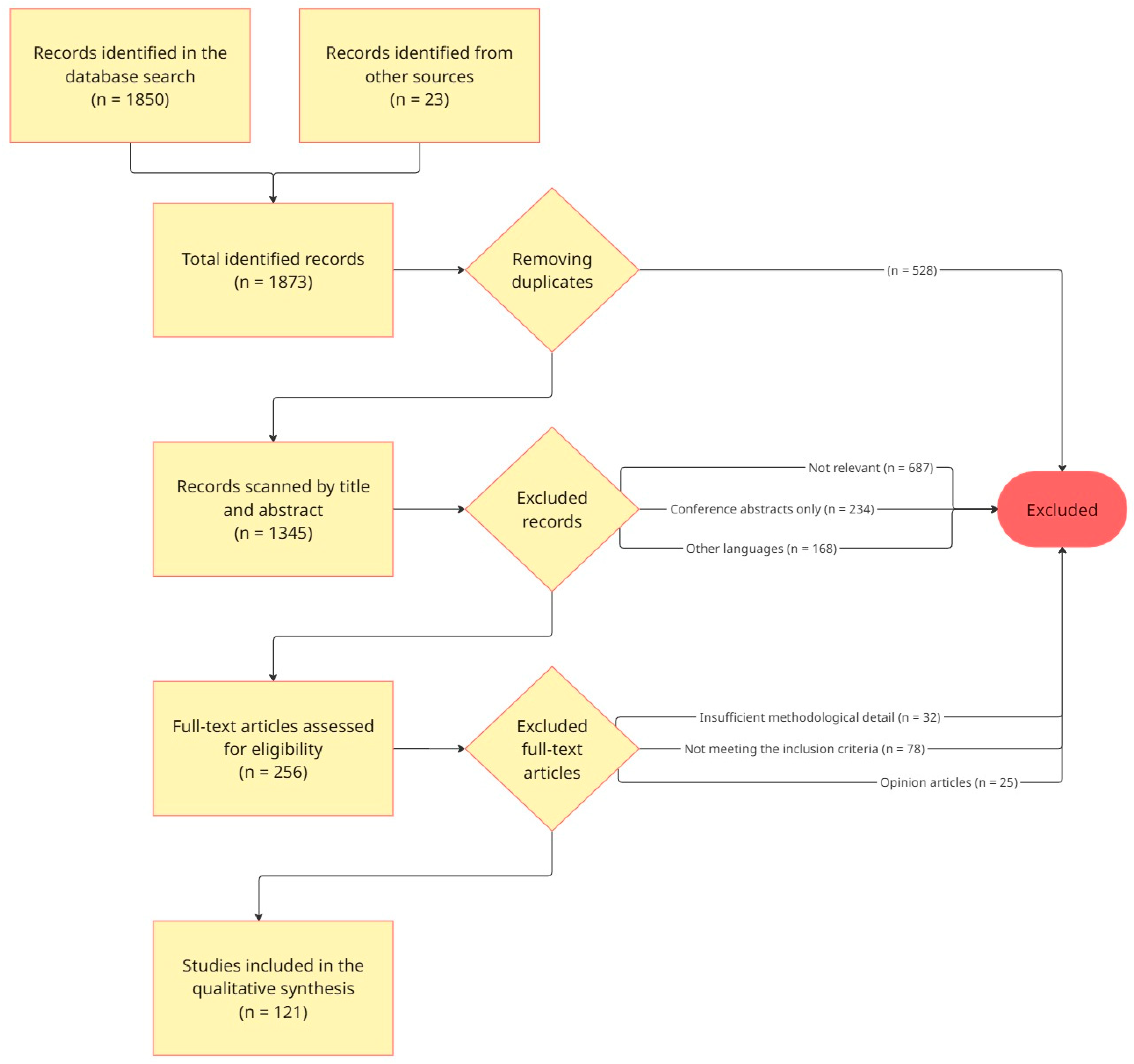
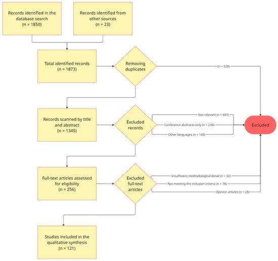
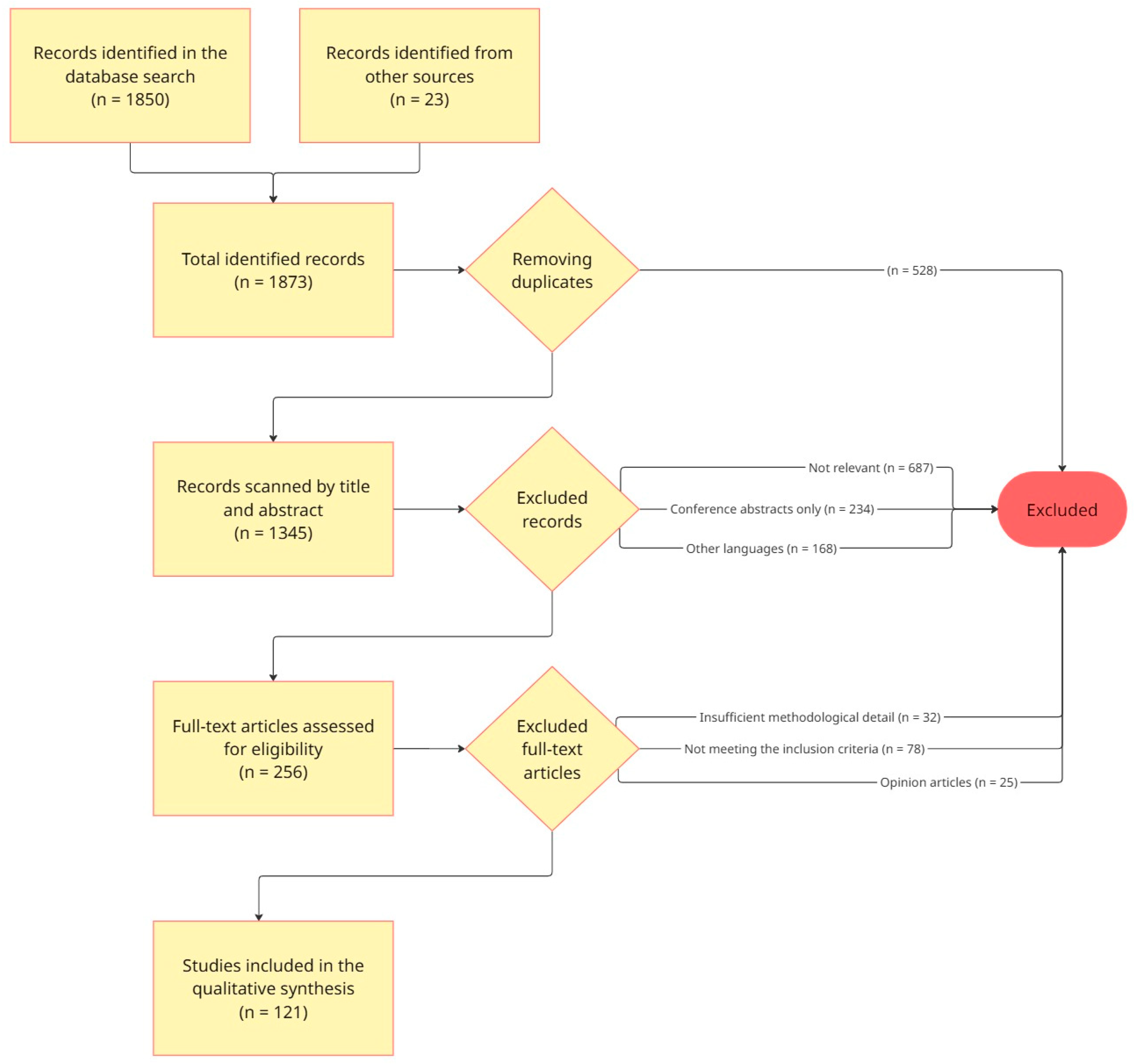
2.1. Literature Review Strategy
2.2. Inclusion and Exclusion Criteria
2.3. Data Collection and Analysis Methods
- Content analysis: Identification of the main themes, methodologies and key findings of each study.
- Thematic categorization: Grouping of studies under major themes such as autonomous vehicles, drones, logistics planning, distribution networks, supply chain management, deep learning, machine learning and artificial intelligence.
- Comparative analysis: Comparison of the findings and approaches of different studies to identify trends and research gaps in the field.
- Synthesis: Integration of the analyzed information to determine the current state of the field, main trends, and future research directions.
3. Results
3.1. Autonomous Air Cargo Vehicles and Deep Learning
3.1.1. Autonomous Air Cargo Vehicles and Deep Learning
3.1.2. Basic Principles of Deep Learning Methods
3.1.3. Deep Learning Applications in Autonomous Vehicles
3.2. Deep Learning Methods in Logistics Planning
3.3. Deep Learning Applications in Logistics Planning of Autonomous Air Cargo Vehicles
3.3.1. Analysis of Existing Studies
3.3.2. Application Areas and Success Examples
3.3.3. Challenges Encountered and Solution Suggestions
4. Discussion
- Assessing the robustness of DRL algorithms under dynamic and uncertain conditions.
- Creating and disseminating benchmark datasets for AACV logistics.
- Incorporating explainable AI approaches to support regulatory approval.
- Investigating public acceptance through systematic empirical studies.
- Developing sustainable business models and conducting comparative cost analyses.
Author Contributions
Funding
Institutional Review Board Statement
Data Availability Statement
Conflicts of Interest
Abbreviations
| AACV | Autonomous air cargo vehicles |
| ANN | Artificial neural networks |
| ARIMA | Autoregressive integrated moving average |
| CE | Cross entropy |
| CNN | Convolutional neural network |
| DBN | Deep belief networks |
| DIM | Deep inventory management |
| DNN | Deep neural networks |
| DRL | Deep reinforcement learning |
| EASA | European aviation safety agency |
| FAA | Federal aviation administration |
| FCN | Fully convolutional networks |
| FWNN | Feedforward neural networks |
| GAN | Generative adversarial networks |
| GPS | Global positioning system |
| GRU | Gated recurrent units |
| IMU | Inertial measurement unit |
| LSTM | Long short-term memory |
| MSE | Mean squared error |
| MSTDCM | Multiscale time delay convolution model |
| RBM | Restricted Boltzmann machines |
| ReLU | Rectified linear unit |
| RF | Random forest |
| RNN | Recurrent neural network |
| SA | Stacked autoencoders |
| SARIMA | Seasonal autoregressive integrated moving average |
| SGD | Stochastic gradient descent |
| SLAM | Simultaneous localization and mapping |
| SSD | Single shot multibox detector |
| SVR | Support vector regression |
| TRAN | Transformers |
| UAV | Unmanned aerial vehicle |
| V2X | Vehicle-to-everything |
| W-ANN | Wavelet artificial neural networks |
| W-LSTM | Wavelet long short-term memory |
| YOLO | You only look once |
References
- Toorajipour, R.; Sohrabpour, V.; Nazarpour, A.; Oghazi, P.; Fischl, M. Artificial Intelligence in Supply Chain Management: A Systematic Literature Review. J. Bus. Res. 2021, 122, 502–517. [Google Scholar] [CrossRef]
- Murray, C.C.; Chu, A.G. The Flying Sidekick Traveling Salesman Problem: Optimization of Drone-Assisted Parcel Delivery. Transp. Res. Part C Emerg. Technol. 2015, 54, 86–109. [Google Scholar] [CrossRef]
- Ranjan, S.; Senthamilarasu, D.S. Applied Deep Learning and Computer Vision for Self-Driving Cars: Build Autonomous Vehicles Using Deep Neural Networks and Behavior-Cloning Techniques; Packt Publishing Ltd.: Birmingham, UK, 2020; ISBN 978-1-83864-702-5. [Google Scholar]
- Dubey, R.; Gunasekaran, A.; Childe, S.J.; Papadopoulos, T.; Luo, Z.; Roubaud, D. Upstream Supply Chain Visibility and Complexity Effect on Focal Company’s Sustainable Performance: Indian Manufacturers’ Perspective. Ann. Oper. Res. 2020, 290, 343–367. [Google Scholar] [CrossRef]
- Florido-Benítez, L. The Role of the Top 50 US Cargo Airports and 25 Air Cargo Airlines in the Logistics of E-Commerce Companies. Logistics 2023, 7, 8. [Google Scholar] [CrossRef]
- Joerss, M.; Schröder, J.; Neuhaus, F.; Klink, C.; Mann, F. Parcel Delivery: The Future of Last Mile. In Travel, Transport and Logistics; McKinsey & Company: New York, NY, USA, 2016; p. 32. [Google Scholar]
- Kellermann, R.; Biehle, T.; Fischer, L. Drones for Parcel and Passenger Transportation: A Literature Review. Transp. Res. Interdiscip. Perspect. 2020, 4, 100088. [Google Scholar] [CrossRef]
- Salip, D.; Mavlonazarov, K.; Razumowsky, A. Optimization of Energy Consumption by Autonomous Electric Trucks During Cargo Transportation Based on the Artificial Bee Colony Algorithm; IEEE: Sochi, Russian, 2023; pp. 520–525. [Google Scholar]
- Kaspi, M.; Raviv, T.; Ulmer, M.W. Preface: Special Issue on the Future of City Logistics and Urban Mobility. Networks 2022, 79, 251–252. [Google Scholar] [CrossRef]
- Singh, G.; Chadha, R.; Bawa, G.; Chauhan, H.; Prakash, V. Comparative Analysis of Tracking Algorithms for Drone Monitoring Applications; IEEE: Dubai, United Arab Emirates, 2023; pp. 01–06. [Google Scholar]
- Sieber, C.; Vieira da Silva, L.M.; Grünhagen, K.; Fay, A. Rule-Based Verification of Autonomous Unmanned Aerial Vehicles. Drones 2024, 8, 26. [Google Scholar] [CrossRef]
- Sonaria, E.; Jenie, Y.I. Design of Alerting System for Beyond Visual Line of Sight Operational Cargo Delivery UAV. War. Ardhia 2024, 49, 48–59. [Google Scholar] [CrossRef]
- ElSayed, M.; Mohamed, M. Robust Digital-Twin Airspace Discretization and Trajectory Optimization for Autonomous Unmanned Aerial Vehicles. Sci. Rep. 2024, 14, 12506. [Google Scholar] [CrossRef]
- Sigari, C.; Biberthaler, P. Medical Drones: Disruptive Technology Makes the Future Happen. Unfallchirurg 2021, 124, 974–976. [Google Scholar] [CrossRef]
- Menichino, A.; Di Vito, V.; Ariante, G.; Del Core, G. AAM/Goods Delivery: Main Enablers for BVLOS Routine Operations within Environment at Low and Medium Risk. Aircr. Eng. Aerosp. Technol. 2023, 95, 1578–1587. [Google Scholar] [CrossRef]
- Gajana, K.D. Medical Supplies Delivery Autonomous Drone with Security. Int. J. Res. Appl. Sci. Eng. Technol. 2024, 12, 6022–6030. [Google Scholar] [CrossRef]
- Harrington, A. Who Controls the Drones? Eng. Technol. 2015, 10, 80–83. [Google Scholar] [CrossRef]
- Adediran, F.E.; Okunade, B.A.; Daraojimba, R.E.; Adewusi, O.E.; Odulaja, A.B.; Igbokwe, J.C. Blockchain for Social Good: A Review of Applications in Humanitarian Aid and Social Initiatives. Int. J. Sci. Res. Arch. 2024, 11, 1203–1216. [Google Scholar] [CrossRef]
- Li, N.; Ma, L.; Yu, G.; Xue, B.; Zhang, M.; Jin, Y. Survey on Evolutionary Deep Learning: Principles, Algorithms, Applications and Open Issues. ACM Comput. Surv. 2023, 56, 41. [Google Scholar] [CrossRef]
- Najafabadi, M.M.; Villanustre, F.; Khoshgoftaar, T.M.; Seliya, N.; Wald, R.; Muharemagic, E. Deep Learning Applications and Challenges in Big Data Analytics. J. Big Data 2015, 2, 1. [Google Scholar] [CrossRef]
- Kannagi, V.; Rajkumar, M.; Chandra, I.; Sangeethalakshmi, K.; Mohanavel, V. Logical Mining Assisted Heart Disease Prediction Scheme in Association with Deep Learning Principles. In Proceedings of the 2022 International Conference on Electronics and Renewable Systems (ICEARS), Tuticorin, India, 16–18 March 2022; pp. 1409–1415. [Google Scholar]
- Ahmed, S.; Bhutto, A.; Bashir, F. Deep Learning Applications and Challenges for Healthcare System: A Review. Int. J. Artif. Intell. Math. Sci. 2022, 1, 1–6. [Google Scholar] [CrossRef]
- Wu, Y.; Cheng, M.; Huang, S.; Pei, Z.; Zuo, Y.; Liu, J.; Yang, K.; Zhu, Q.; Zhang, J.; Hong, H.; et al. Recent Advances of Deep Learning for Computational Histopathology: Principles and Applications. Cancers 2022, 14, 1199. [Google Scholar] [CrossRef]
- Huang, L.; Liu, X.; Wang, X.; Li, J.; Tan, B. Deep Learning Methods in Image Matting: A Survey. Appl. Sci. 2023, 13, 6512. [Google Scholar] [CrossRef]
- Liu, W.; Anguelov, D.; Erhan, D.; Szegedy, C.; Reed, S.; Fu, C.-Y.; Berg, A.C. SSD: Single Shot MultiBox Detector. In Computer Vision—ECCV 2016; Springer: Cham, Switzerland, 2016; Volume 9905, pp. 21–37. [Google Scholar]
- Redmon, J.; Divvala, S.; Girshick, R.; Farhadi, A. You Only Look Once: Unified, Real-Time Object Detection. In Proceedings of the 2016 IEEE Conference on Computer Vision and Pattern Recognition (CVPR), Las Vegas, NV, USA, 27–30 June 2016; IEEE: Boston, MA, USA, 2016. [Google Scholar]
- Long, J.; Shelhamer, E.; Darrell, T. Fully Convolutional Networks for Semantic Segmentation. In Proceedings of the 2015 IEEE Conference on Computer Vision and Pattern Recognition (CVPR), Boston, MA, USA, 7–12 June 2015; IEEE: Boston, MA, USA, 2015; pp. 3431–3440. [Google Scholar]
- Ronneberger, O.; Fischer, P.; Brox, T. U-Net: Convolutional Networks for Biomedical Image Segmentation; Navab, N., Hornegger, J., Wells, W.M., Frangi, A.F., Eds.; Springer International Publishing: Cham, Switzerland, 2015; Volume 9351, pp. 234–241. [Google Scholar]
- Qi, C.R.; Su, H.; Mo, K.; Guibas, L.J. Pointnet: Deep Learning on Point Sets for 3D Classification and Segmentation. In Proceedings of the 2017 IEEE Conference on Computer Vision and Pattern Recognition (CVPR), Honolulu, HI, USA, 21–26 July 2017; pp. 652–660. [Google Scholar]
- Zhou, Y.; Tuzel, O. Voxelnet: End-to-End Learning for Point Cloud Based 3D Object Detection. In Proceedings of the 2018 IEEE/CVF Conference on Computer Vision and Pattern Recognition, Salt Lake City, UT, USA, 18–23 June 2018; IEEE: Salt Lake City, UT, USA, 2018; pp. 4490–4499. [Google Scholar]
- Kendall, A.; Cipolla, R. Modelling Uncertainty in Deep Learning for Camera Relocalization. In Proceedings of the 2016 IEEE International Conference on Robotics and Automation (ICRA), Stockholm, Sweden, 16–21 May 2016; IEEE: Stockholm, Sweden, 2016; pp. 4762–4769. [Google Scholar]
- Mur-Artal, R.; Tardós, J.D. Orb-Slam2: An Open-Source Slam System for Monocular, Stereo, and Rgb-d Cameras. IEEE Trans. Robot. 2017, 33, 1255–1262. [Google Scholar] [CrossRef]
- Lillicrap, T.P. Continuous Control with Deep Reinforcement Learning. arXiv 2015, arXiv:1509.02971. [Google Scholar]
- Altché, F.; de La Fortelle, A. An LSTM Network for Highway Trajectory Prediction. In Proceedings of the 2017 IEEE 20th International Conference on Intelligent Transportation Systems (ITSC), Yokohama, Japan, 16–19 October 2017; pp. 353–359. [Google Scholar]
- Chen, X.; Ma, H.; Wan, J.; Li, B.; Xia, T. Multi-View 3D Object Detection Network for Autonomous Driving. In Proceedings of the 2017 IEEE conference on Computer Vision and Pattern Recognition (CVPR), Honolulu, HI, USA, 21–26 July 2017; pp. 1907–1915. [Google Scholar]
- Bojarski, M.; Del Testa, D.; Dworakowski, D.; Firner, B. End to End Learning for Self-Driving Cars. arXiv 2016, arXiv:1604.07316. [Google Scholar] [CrossRef]
- Dosovitskiy, A.; Ros, G.; Codevilla, F.; Lopez, A.; Koltun, V. CARLA: An Open Urban Driving Simulator; PMLR: Cambridge, MA, USA, 2017; Volume 78, pp. 1–16. [Google Scholar]
- Samek, W.; Wiegand, T.; Müller, K.-R. Explainable Artificial Intelligence: Understanding, Visualizing and Interpreting Deep Learning Models. arXiv 2017, arXiv:1708.08296. [Google Scholar] [CrossRef]
- Bonnefon, J.-F.; Shariff, A.; Rahwan, I. The Social Dilemma of Autonomous Vehicles. Science 2016, 352, 1573–1576. [Google Scholar] [CrossRef]
- Qi, Y.; Yang, G.; Liu, L.; Fan, J.; Orlandi, A.; Kong, H.; Yu, W.; Yang, Z. 5G Over-the-Air Measurement Challenges: Overview. IEEE Trans. Electromagn. Compat. 2017, 59, 1661–1670. [Google Scholar] [CrossRef]
- Thrun, S.; Montemerlo, M.; Aron, A. Probabilistic Terrain Analysis For High-Speed Desert Driving. In Proceedings of the Robotics: Science and Systems, Philadelphia, PA, USA, 16–19 August 2006; pp. 16–19. [Google Scholar]
- Yang, X.; Guan, W. Research on Logistics Distribution Route Optimization Based on Deep Learning Model and Block Chain Technology. 3C Empresa 2023, 12, 68–85. [Google Scholar] [CrossRef]
- Yu, F.; Chen, M.; Xia, X.; Zhu, D.; Peng, Q.; Deng, K. Logistics Distribution Route Optimization With Time Windows Based on Multi-Agent Deep Reinforcement Learning. Int. J. Inf. Technol. Syst. Approach 2024, 17, 1–23. [Google Scholar] [CrossRef]
- Jiang, L. Optimization Algorithm of Logistics Distribution Path Based on Deep Learning. In Proceedings of the 2022 IEEE 4th International Conference on Civil Aviation Safety and Information Technology (ICCASIT), Dali, China, 12–14 October 2022; pp. 154–158. [Google Scholar]
- Waikar, V.; Sawant, S.; Joshi, A. A Review Paper on Route Optimization Using Deep Learning. In Proceedings of the 2023 6th International Conference on Contemporary Computing and Informatics (IC3I), Gautam Buddha Nagar, India, 14–16 September 2023; pp. 2387–2391. [Google Scholar]
- Song, A.; Yang, X.; Ni, L.; Liu, C.; Yao, Y.; Pan, L. Optimization Analysis of the Emergency Logistics Identification Method Based on the Deep Learning Model under the Background of Big Data. Wirel. Commun. Mob. Comput. 2022, 2022, 2463035. [Google Scholar] [CrossRef]
- Mamede, F.P.; Da Silva, R.F.; De Brito Junior, I.; Yoshizaki, H.T.Y.; Hino, C.M.; Cugnasca, C.E. Deep Learning and Statistical Models for Forecasting Transportation Demand: A Case Study of Multiple Distribution Centers. Logistics 2023, 7, 86. [Google Scholar] [CrossRef]
- Li, B.; Yang, Y.; Zhao, Z.; Ni, X.; Zhang, D. A Novel Ensemble Learning Approach for Intelligent Logistics Demand Management. J. Internet Technol. 2024, 25, 507–515. [Google Scholar] [CrossRef]
- Wahedi, H.J.; Heltoft, M.; Christophersen, G.J.; Severinsen, T.; Saha, S.; Nielsen, I.E. Forecasting and Inventory Planning: An Empirical Investigation of Classical and Machine Learning Approaches for Svanehøj’s Future Software Consolidation. Appl. Sci. 2023, 13, 8581. [Google Scholar] [CrossRef]
- Hu, C.; Paunic, V. Building Forecasting Solutions Using Open-Source and Azure Machine Learning. In Proceedings of the 26th ACM SIGKDD International Conference on Knowledge Discovery & Data Mining, Virtual Event, 23–27 August 2020; pp. 3497–3498. [Google Scholar]
- Deng, C.; Liu, Y. A Deep Learning-Based Inventory Management and Demand Prediction Optimization Method for Anomaly Detection. Wirel. Commun. Mob. Comput. 2021, 2021, 9969357. [Google Scholar] [CrossRef]
- Heruatmadja, C.H.; Prabowo, H.; Warnars, H.L.H.S.; Heryadi, Y. Suitable Deep Learning Based for High Accuracy Object Detection in Inventory Management: Systematic Literature Review. In Proceedings of the 2024 7th International Conference on Informatics and Computational Sciences (ICICoS), Semarang, Indonesia, 17–18 July 2024; pp. 406–412. [Google Scholar]
- Sharma, V.; Ali, O.S.O.; Kantak, G. Supply Chain Intelligence: Deep Learning for Demand Forecasting and Inventory Management. Int. J. Adv. Res. Sci. Commun. Technol. 2024, 4, 402–407. [Google Scholar] [CrossRef]
- Chen, X.; Zheng, C.; Liu, M. Research on Inventory Management Optimization Strategy in Supply Chain Based on Deep Reinforcement Learning. In Proceedings of the 2024 5th International Conference on Computer Vision, Image and Deep Learning (CVIDL), Zhuhai, China, 19–21 April 2024; IEEE: Zhuhai, China, 2024; pp. 786–791. [Google Scholar]
- Han, X.; Li, Y.; Li, J.; Zhang, B.; Ma, Z. Deep Reinforcement Learning Applied in Distribution Network Control and Optimization. In Proceedings of the 2023 IEEE 7th Conference on Energy Internet and Energy System Integration (EI2), Hangzhou, China, 15–18 December 2023; pp. 4838–4843. [Google Scholar]
- Dash, R.; McMurtrey, M.; Rebman, C.; Kar, U.K. Application of Artificial Intelligence in Automation of Supply Chain Management. J. Strateg. Innov. Sustain. 2019, 14, 43–53. [Google Scholar]
- Tang, J.; Li, X.; Dai, J.; Bo, N. A Case-Based Online Trajectory Planning Method of Autonomous Unmanned Combat Aerial Vehicles with Weapon Release Constraints. Def. Sci. J. 2020, 70, 374–382. [Google Scholar] [CrossRef]
- Cavalcante, I.M.; Frazzon, E.M.; Forcellini, F.A.; Ivanov, D. A Supervised Machine Learning Approach to Data-Driven Simulation of Resilient Supplier Selection in Digital Manufacturing. Int. J. Inf. Manag. 2019, 49, 86–97. [Google Scholar] [CrossRef]
- Bayram, H.; Doddapaneni, K.; Stefas, N.; Isler, V. Active Localization of VHF Collared Animals with Aerial Robots. In Proceedings of the 2016 IEEE International Conference on Automation Science and Engineering (CASE), Fort Worth, TX, USA, 21–25 August 2016; IEEE: Piscataway, NJ, USA, 2016; pp. 934–939. [Google Scholar]
- Riahi, Y.; Saikouk, T.; Gunasekaran, A.; Badraoui, I. Artificial Intelligence Applications in Supply Chain: A Descriptive Bibliometric Analysis and Future Research Directions. Expert Syst. Appl. 2021, 173, 114702. [Google Scholar] [CrossRef]
- Pournader, M.; Ghaderi, H.; Hassanzadegan, A.; Fahimnia, B. Artificial Intelligence Applications in Supply Chain Management. Int. J. Prod. Econ. 2021, 241, 108250. [Google Scholar] [CrossRef]
- Arshad, M. Artificial Intelligence in Business Simulation Analysis. Eur. J. Technol. 2020, 4, 16–30. [Google Scholar] [CrossRef]
- Helo, P.; Hao, Y. Artificial Intelligence in Operations Management and Supply Chain Management: An Exploratory Case Study. Prod. Plan. Control 2022, 33, 1573–1590. [Google Scholar] [CrossRef]
- Min, H. Artificial Intelligence in Supply Chain Management: Theory and Applications. Int. J. Logist. Res. Appl. 2010, 13, 13–39. [Google Scholar] [CrossRef]
- Limbourg, S.; Schyns, M.; Laporte, G. Automatic Aircraft Cargo Load Planning. J. Oper. Res. Soc. 2012, 63, 1271–1283. [Google Scholar] [CrossRef]
- Körner, F.; Speck, R.; Göktogan, A.H.; Sukkarieh, S. Autonomous Airborne Wildlife Tracking Using Radio Signal Strength. In Proceedings of the 2010 IEEE/RSJ International Conference on Intelligent Robots and Systems, Taipei, Taiwan, 18–22 October 2010; IEEE: Taipei, Taiwan, 2010; pp. 107–112. [Google Scholar]
- Zhu, Z.; Das, G.; Hanheide, M. Autonomous Topological Optimisation for Multi-Robot Systems in Logistics. In Proceedings of the SAC ’23: Proceedings of the 38th ACM/SIGAPP Symposium on Applied Computing, Tallinn, Estonia, 27–31 March 2023; pp. 791–799. [Google Scholar]
- Vander Hook, J.; Tokekar, P.; Isler, V. Cautious Greedy Strategy for Bearing-only Active Localization: Analysis and Field Experiments. J. Field Robot. 2014, 31, 296–318. [Google Scholar] [CrossRef]
- Tao, W.; Daichuan, Y.; Weifeng, L.; Chenglin, W.; Baigen, C. A Novel Integrated Path Planning Algorithm for Warehouse AGVs. Chin. J. Electron. 2021, 30, 331–338. [Google Scholar] [CrossRef]
- Min, H.; Yu, W.B. Collaborative Planning, Forecasting and Replenishment: Demand Planning in Supply Chain Management. Int. J. Inf. Technol. Manag. 2008, 7, 4. [Google Scholar] [CrossRef]
- Dora, M.; Kumar, A.; Mangla, S.K.; Pant, A.; Kamal, M.M. Critical Success Factors Influencing Artificial Intelligence Adoption in Food Supply Chains. Int. J. Prod. Res. 2022, 60, 4621–4640. [Google Scholar] [CrossRef]
- Mohseni, F.; Morsali, M. Decoupled Sampling Based Planning Method for Multiple Autonomous Vehicles. arXiv 2017, arXiv:1702.03429. [Google Scholar] [CrossRef]
- Van Nguyen, H.; Chesser, M.; Chen, F.; Rezatofighi, S.H.; Ranasinghe, D.C. Autonomous UAV Sensor System for Searching and Locating VHF Radio-Tagged Wildlife. In Proceedings of the SenSys ’18: Proceedings of the 16th ACM Conference on Embedded Networked Sensor Systems, Shenzhen, China, 4–7 November 2018; ACM: Shenzhen, China, 2018; pp. 333–334. [Google Scholar]
- Sharifmousavi, M.; Kayvanfar, V.; Baldacci, R. Distributed Artificial Intelligence Application in Agri-Food Supply Chains 4.0. Procedia Comput. Sci. 2024, 232, 211–220. [Google Scholar] [CrossRef]
- Ganesh, A.D.; Kalpana, P. Future of Artificial Intelligence and Its Influence on Supply Chain Risk Management—A Systematic Review. Comput. Ind. Eng. 2022, 169, 108206. [Google Scholar] [CrossRef]
- Ben-Daya, M.; Hassini, E.; Bahroun, Z. Internet of Things and Supply Chain Management: A Literature Review. Int. J. Prod. Res. 2019, 57, 4719–4742. [Google Scholar] [CrossRef]
- Ju, C.; Son, H.I. Investigation of an Autonomous Tracking System for Localization of Radio-Tagged Flying Insects. IEEE Access 2022, 10, 4048–4062. [Google Scholar] [CrossRef]
- Van Nguyen, H.; Chen, F.; Chesser, J.; Rezatofighi, H.; Ranasinghe, D. LAVAPilot: Lightweight UAV Trajectory Planner with Situational Awareness for Embedded Autonomy to Track and Locate Radio-Tags. In Proceedings of the 2020 IEEE/RSJ International Conference on Intelligent Robots and Systems (IROS), Las Vegas, NV, USA, 24 October 2020–24 January 2021; IEEE: Piscataway, NJ, USA, 2020; pp. 2488–2495. [Google Scholar]
- Mercy, T.; Hostens, E.; Pipeleers, G. Online Motion Planning for Autonomous Vehicles in Vast Environments. In Proceedings of the 2018 IEEE 15th International Workshop on Advanced Motion Control (AMC), Tokyo, Japan, 9–11 March 2018; IEEE: Tokyo, Japan, 2018. [Google Scholar]
- Lau, H.Y.; Zhao, Y. Multi-Objective Genetic Algorithms for Scheduling Mateiral Handling Equipment at Automated Air Cargo Terminals. In Proceedings of the IEEE Conference on Cybernetics and Intelligent Systems, Singapore, 1–3 December 2004; IEEE: Singapore, 2004; Volume 2, pp. 718–723. [Google Scholar]
- Wang, W.; Zhang, G.; Da, Q.; Lu, D.; Zhao, Y.; Li, S.; Lang, D. Multiple Unmanned Aerial Vehicle Autonomous Path Planning Algorithm Based on Whale-Inspired Deep Q-Network. Drones 2023, 7, 572. [Google Scholar] [CrossRef]
- Cliff, O.M.; Fitch, R.; Sukkarieh, S.; Saunders, D.L.; Heinsohn, R. Online Localization of Radio-Tagged Wildlife with an Autonomous Aerial Robot System; MIT Press: Roma, Italy, 2015; Volume 11. [Google Scholar]
- Hu, W.-C.; Wu, H.-T.; Cho, H.-H.; Tseng, F.-H. Optimal Route Planning System for Logistics Vehicles Based on Artificial Intelligence. J. Internet Technol. 2020, 21, 757–764. [Google Scholar]
- Chatterjee, P.; Yazdani, M.; Fernández-Navarro, F.; Pérez-Rodríguez, J. Machine Learning Algorithms and Applications in Engineering, 1st ed.; CRC Press: Boca Raton, FL, USA, 2023; ISBN 978-1-003-10485-8. [Google Scholar]
- Baryannis, G.; Dani, S.; Antoniou, G. Predicting Supply Chain Risks Using Machine Learning: The Trade-off between Performance and Interpretability. Future Gener. Comput. Syst. 2019, 101, 993–1004. [Google Scholar] [CrossRef]
- Peng, B. Regional Economy Using Hybrid Sequence-to-Sequence-Based Deep Learning Approach. Complexity 2022, 2022, 9235012. [Google Scholar] [CrossRef]
- Cliff, O.M.; Saunders, D.L.; Fitch, R. Robotic Ecology: Tracking Small Dynamic Animals with an Autonomous Aerial Vehicle. Sci. Robot. 2018, 3, eaat8409. [Google Scholar] [CrossRef]
- Schouwenaars, T. Safe Trajectory Planning of Autonomous Vehicles. Ph.D. Thesis, Massachusetts Institute of Technology, Cambridge, MA, USA, 2006. [Google Scholar]
- Van Der Heijden, M.; Ebben, M.; Gademann, N.; Van Harten, A. Scheduling Vehicles in Automated Transportation Systems. In Container Terminals and Automated Transport Systems; Springer: Berlin/Heidelberg, Germany, 2002; Volume 24, pp. 31–58. [Google Scholar]
- Baryannis, G.; Validi, S.; Dani, S.; Antoniou, G. Supply Chain Risk Management and Artificial Intelligence: State of the Art and Future Research Directions. Int. J. Prod. Res. 2018, 57, 2179–2202. [Google Scholar] [CrossRef]
- Soltani, Z.K. The Applications of Artificial Intelligence in Logistics and Supply Chain. Turk. J. Comput. Math. Educ. (TURCOMAT) 2021, 12, 4488–4499. [Google Scholar]
- Jedermann, R.; Lang, W. The Benefits of Embedded Intelligence—Tasks and Applications for Ubiquitous Computing in Logistics. In The Internet of Things; Floerkemeier, C., Langheinrich, M., Fleisch, E., Mattern, F., Sarma, S.E., Eds.; Springer: Berlin/Heidelberg, Germany, 2008; Volume 4952, pp. 105–122. [Google Scholar]
- Sharma, R.; Shishodia, A.; Gunasekaran, A.; Min, H.; Munim, Z.H. The Role of Artificial Intelligence in Supply Chain Management: Mapping the Territory. Int. J. Prod. Res. 2022, 60, 7527–7550. [Google Scholar] [CrossRef]
- Van Nguyen, H.; Chesser, M.; Koh, L.P.; Rezatofighi, S.H.; Ranasinghe, D.C. Trackerbots: Autonomous Uav for Real-Time Localization and Tracking of Multiple Radio-Tagged Animals. arXiv 2017, arXiv:1712.01491. [Google Scholar]
- Van Nguyen, H.; Rezatofighi, S.H.; Taggart, D.; Ostendorf, B.; Ranasinghe, D.C. TrackerBots: Software in the Loop Study of Quad-Copter Robots for Locating Radio-Tags in a 3D Space. In Proceedings of the Australasian Conference on Robotics and Automation 2018, Australian Robotics and Automation Association (ARAA), Lincoln, New Zealand, 4–6 December 2018; pp. 304–313. [Google Scholar]
- Bayram, H.; Stefas, N.; Engin, K.S.; Isler, V. Tracking Wildlife with Multiple UAVs: System Design, Safety and Field Experiments. In Proceedings of the 2017 International Symposium on Multi-Robot and Multi-Agent Systems (MRS), Los Angeles, CA, USA, 4–5 December 2017; IEEE: Los Angeles, CA, USA, 2017; pp. 97–103. [Google Scholar]
- Cadden, T.; Dennehy, D.; Mantymaki, M.; Treacy, R. Understanding the Influential and Mediating Role of Cultural Enablers of AI Integration to Supply Chain. Int. J. Prod. Res. 2022, 60, 4592–4620. [Google Scholar] [CrossRef]
- Soori, M.; Arezoo, B.; Dastres, R. Artificial Intelligence, Machine Learning and Deep Learning in Advanced Robotics, a Review. Cogn. Robot. 2023, 3, 54–70. [Google Scholar] [CrossRef]
- Liu, S.; Jiang, H.; Chen, S.; Ye, J.; He, R.; Sun, Z. Integrating Dijkstra’s Algorithm into Deep Inverse Reinforcement Learning for Food Delivery Route Planning. Transp. Res. Part E Logist. Transp. Rev. 2020, 142, 102070. [Google Scholar] [CrossRef]
- Bijjahalli, S.; Sabatini, R.; Gardi, A. Advances in Intelligent and Autonomous Navigation Systems for Small UAS. Prog. Aerosp. Sci. 2020, 115, 100617. [Google Scholar] [CrossRef]
- Alrayes, F.S.; Alotaibi, S.S.; Alissa, K.A.; Maashi, M.; Alhogail, A.; Alotaibi, N.; Mohsen, H.; Motwakel, A. Artificial Intelligence-Based Secure Communication and Classification for Drone-Enabled Emergency Monitoring Systems. Drones 2022, 6, 222. [Google Scholar] [CrossRef]
- Pillai, A.S.; Tedesco, R. Machine Learning and Deep Learning in Natural Language Processing, 1st ed.; CRC Press: Boca Raton, FL, USA, 2023. [Google Scholar]
- Blöthner, S.; Larch, M. Economic Determinants of Regional Trade Agreements Revisited Using Machine Learning. Empir. Econ. 2022, 63, 1771–1807. [Google Scholar] [CrossRef]
- Bai, Y.; Song, Z.; Cui, W. Studying the Coupling and Coordination of Regional Economic and University Development Levels Based on a Deep Learning Model. Math. Probl. Eng. 2022, 2022, 1480173. [Google Scholar] [CrossRef]
- Sangeetha, D.M.; PRIYA, D.R.M.; ELIAS, J.; MAMGAIN, D.P.; WASSAN, S.; GULATI, D.K. Techniques Using Artificial Intelligence to Solve Stock Market Forecast, Sales Estimating and Market Division Issues. J. Contemp. Issues Bus. Gov. 2021, 27, 209–215. [Google Scholar] [CrossRef]
- Lang, S.; Schenk, M.; Reggelin, T. Towards Learning-and Knowledge-Based Methods of Artificial Intelligence for Short-Term Operative Planning Tasks in Production and Logistics: Research Idea and Framework. IFAC-PapersOnLine 2019, 52, 2716–2721. [Google Scholar] [CrossRef]
- Wang, Y.; Skeete, J.-P.; Owusu, G. Understanding the Implications of Artificial Intelligence on Field Service Operations: A Case Study of BT. Prod. Plan. Control 2022, 33, 1591–1607. [Google Scholar] [CrossRef]
- Zhou, G.; Min, H.; Gen, M. A Genetic Algorithm Approach to the Bi-Criteria Allocation of Customers to Warehouses. Int. J. Prod. Econ. 2003, 86, 35–45. [Google Scholar] [CrossRef]
- Kaur, K. Role of Artificial Intelligence in Education: Peninsula College Central Malaysia. Int. J. Acad. Res. Progress. Educ. Dev. 2021, 10, 1006–1016. [Google Scholar]
- Belhadi, A.; Mani, V.; Kamble, S.S.; Khan, S.A.R.; Verma, S. Artificial Intelligence-Driven Innovation for Enhancing Supply Chain Resilience and Performance under the Effect of Supply Chain Dynamism: An Empirical Investigation. Ann. Oper. Res. 2024, 333, 627–652. [Google Scholar] [CrossRef] [PubMed]
- Belhadi, A.; Kamble, S.; Fosso Wamba, S.; Queiroz, M.M. Building Supply-Chain Resilience: An Artificial Intelligence-Based Technique and Decision-Making Framework. Int. J. Prod. Res. 2022, 60, 4487–4507. [Google Scholar] [CrossRef]
- You, Y. Data Mining of Regional Economic Analysis Based on Mobile Sensor Network Technology. J. Sens. 2022, 2022, 3415055. [Google Scholar] [CrossRef]
- Zhu, D. The Application of Artificial Intelligence-Based Iot Technology in Regional Economic Statistics. J. Phys. Conf. Ser. 2020, 1648, 022042. [Google Scholar] [CrossRef]
- Raja Santhi, A.; Muthuswamy, P. Pandemic, War, Natural Calamities, and Sustainability: Industry 4.0 Technologies to Overcome Traditional and Contemporary Supply Chain Challenges. Logistics 2022, 6, 81. [Google Scholar] [CrossRef]
- Rodríguez-Espíndola, O.; Chowdhury, S.; Beltagui, A.; Albores, P. The Potential of Emergent Disruptive Technologies for Humanitarian Supply Chains: The Integration of Blockchain, Artificial Intelligence and 3D Printing. Int. J. Prod. Res. 2020, 58, 4610–4630. [Google Scholar] [CrossRef]
- Spandonidis, C.; Sedikos, E.; Giannopoulos, F.; Petsa, A.; Theodoropoulos, P.; Chatzis, K.; Galiatsatos, N. A Novel Intelligent Iot System for Improving the Safety and Planning of Air Cargo Operations. Signals 2022, 3, 95–112. [Google Scholar] [CrossRef]
- Wang, R.; Shan, Y.; Sun, L.; Sun, H. Multi-UAV Cooperative Task Allocation Based on Multi-Strategy Clustering Ant Colony Optimization Algorithm. ICCK Trans. Intell. Syst. 2025, 2, 149–159. [Google Scholar]
- Abro, G.E.M.; Ali, Z.A.; Masood, R.J. Synergistic UAV Motion: A Comprehensive Review on Advancing Multi-Agent Coordination. ICCK Trans. Sens. Commun. Control 2024, 1, 72–88. [Google Scholar] [CrossRef]
- Hoang, H.G.; Vo, B.T. Sensor Management for Multi-Target Tracking via Multi-Bernoulli Filtering. Automatica 2014, 50, 1135–1142. [Google Scholar] [CrossRef]
- Dubey, R.; Gunasekaran, A.; Childe, S.J.; Bryde, D.J.; Giannakis, M.; Foropon, C.; Roubaud, D.; Hazen, B.T. Big Data Analytics and Artificial Intelligence Pathway to Operational Performance under the Effects of Entrepreneurial Orientation and Environmental Dynamism: A Study of Manufacturing Organisations. Int. J. Prod. Econ. 2020, 226, 107599. [Google Scholar] [CrossRef]
- Khan, M.A.; Farooq, F. A Comprehensive Survey on UAV-Based Data Gathering Techniques in Wireless Sensor Networks. ICCK Trans. Intell. Syst. 2025, 2, 66–75. [Google Scholar] [CrossRef]






| References | Autonomous Vehicles | Drone | Logistics Planning | Distribution Networks | Supply Chain Management | Deep Learning | Machine Learning | Artificial Intelligence |
|---|---|---|---|---|---|---|---|---|
| [1,56] | ✓ | ✓ | ✓ | |||||
| [2,7,14,17] | ✓ | ✓ | ✓ | |||||
| [8,9,57,58,59] | ✓ | ✓ | ✓ | |||||
| [10] | ✓ | ✓ | ✓ | |||||
| [12] | ✓ | ✓ | ✓ | |||||
| [13,60,61,62,63,64,65,66,67,68,69,70,71] | ✓ | ✓ | ✓ | |||||
| [16] | ✓ | ✓ | ✓ | |||||
| [19,72] | ✓ | ✓ | ✓ | |||||
| [30,34,35,36,37,73] | ✓ | ✓ | ✓ | |||||
| [42,43] | ✓ | ✓ | ✓ | |||||
| [44,48,74] | ✓ | ✓ | ✓ | |||||
| [45] | ✓ | ✓ | ✓ | ✓ | ||||
| [46,47] | ✓ | ✓ | ✓ | |||||
| [49,51,53,75] | ✓ | ✓ | ✓ | |||||
| [54] | ✓ | ✓ | ✓ | |||||
| [55] | ✓ | ✓ | ✓ | |||||
| [76] | ✓ | ✓ | ✓ | ✓ | ||||
| [77,78,79,80,81,82,83,84,85,86,87] | ✓ | ✓ | ✓ | |||||
| [88] | ✓ | ✓ | ✓ | ✓ | ||||
| [89] | ✓ | ✓ | ✓ | |||||
| [90,91] | ✓ | ✓ | ✓ | |||||
| [92,93] | ✓ | ✓ | ✓ | |||||
| [94] | ✓ | ✓ | ✓ | |||||
| [95] | ✓ | ✓ | ✓ | |||||
| [96] | ✓ | ✓ | ✓ | |||||
| [97] | ✓ | ✓ | ✓ | |||||
| [98] | ✓ | ✓ | ✓ | |||||
| [99] | ✓ | ✓ | ✓ | ✓ | ✓ | |||
| [100] | ✓ | ✓ | ✓ | ✓ | ||||
| [101] | ✓ | ✓ | ✓ |
| References | DNN | CNN | DRL | RNN | LSTM | ANN | GRU | GAN | DBN | RBM | TRAN | SA | FWNN |
|---|---|---|---|---|---|---|---|---|---|---|---|---|---|
| [1,21,77,84,97,102,103,104] | ✓ | ||||||||||||
| [3,26,28,36] | ✓ | ||||||||||||
| [19] | ✓ | ✓ | ✓ | ||||||||||
| [20] | ✓ | ✓ | ✓ | ||||||||||
| [23] | ✓ | ✓ | ✓ | ||||||||||
| [24] | ✓ | ✓ | |||||||||||
| [25,27,31,45,50] | ✓ | ✓ | |||||||||||
| [29] | ✓ | ✓ | |||||||||||
| [33,37,42,43,44,49,54,55,74,96] | ✓ | ||||||||||||
| [34,51] | ✓ | ✓ | |||||||||||
| [38] | ✓ | ✓ | ✓ | ✓ | |||||||||
| [47] | ✓ | ✓ | ✓ | ||||||||||
| [48,53] | ✓ | ||||||||||||
| [79] | ✓ | ✓ | |||||||||||
| [80] | ✓ | ✓ | |||||||||||
| [82] | ✓ | ✓ | |||||||||||
| [73,105] | ✓ | ||||||||||||
| [100] | ✓ | ✓ | ✓ | ||||||||||
| [106] | ✓ | ✓ | |||||||||||
| [107] | ✓ | ✓ |
| References | Sustainability and Green Logistics | Technological Innovations and Digitalization | Supply Chain Integration | Cost Optimization | Quality Management and Standards | Human Resources and Training |
|---|---|---|---|---|---|---|
| [2,13,14,53] | ✓ | ✓ | ✓ | ✓ | ||
| [4,86] | ✓ | ✓ | ✓ | |||
| [8,62] | ✓ | ✓ | ✓ | |||
| [9] | ✓ | ✓ | ✓ | ✓ | ✓ | |
| [10,12,74,103] | ✓ | |||||
| [16,56,89,97,108] | ✓ | ✓ | ||||
| [42,44,45,51,54,57] | ✓ | ✓ | ||||
| [76] | ✓ | ✓ | ✓ | |||
| [75,109] | ✓ | ✓ | ||||
| [80] | ✓ | ✓ | ✓ | |||
| [81,110,111] | ✓ | ✓ | ✓ | ✓ | ||
| [85] | ✓ | ✓ | ✓ | ✓ | ||
| [98] | ✓ | ✓ | ✓ | |||
| [106] | ✓ | ✓ | ✓ | |||
| [112] | ✓ | |||||
| [113] | ✓ | |||||
| [114] | ✓ | ✓ | ||||
| [115] | ✓ | ✓ | ✓ | |||
| [116] | ✓ | ✓ | ✓ | ✓ | ✓ |
Disclaimer/Publisher’s Note: The statements, opinions and data contained in all publications are solely those of the individual author(s) and contributor(s) and not of MDPI and/or the editor(s). MDPI and/or the editor(s) disclaim responsibility for any injury to people or property resulting from any ideas, methods, instructions or products referred to in the content. |
© 2025 by the authors. Licensee MDPI, Basel, Switzerland. This article is an open access article distributed under the terms and conditions of the Creative Commons Attribution (CC BY) license (https://creativecommons.org/licenses/by/4.0/).
Share and Cite
Gör, M.S.; Çelik, C. Logistics Planning of Autonomous Air Cargo Vehicles with Deep Learning Methods: A Literature Review. Appl. Sci. 2025, 15, 10709. https://doi.org/10.3390/app151910709
Gör MS, Çelik C. Logistics Planning of Autonomous Air Cargo Vehicles with Deep Learning Methods: A Literature Review. Applied Sciences. 2025; 15(19):10709. https://doi.org/10.3390/app151910709
Chicago/Turabian StyleGör, Muhammed Sefa, and Cafer Çelik. 2025. "Logistics Planning of Autonomous Air Cargo Vehicles with Deep Learning Methods: A Literature Review" Applied Sciences 15, no. 19: 10709. https://doi.org/10.3390/app151910709
APA StyleGör, M. S., & Çelik, C. (2025). Logistics Planning of Autonomous Air Cargo Vehicles with Deep Learning Methods: A Literature Review. Applied Sciences, 15(19), 10709. https://doi.org/10.3390/app151910709

