Resilience Assessment of Safety System in EPB Construction Based on Analytic Network Process and Extension Cloud Model
Abstract
1. Introduction
2. Safety Resilience in EPB Construction
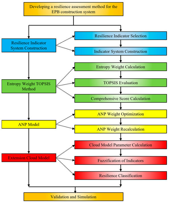
3. Methodology
3.1. Resilience Indicator System Construction
3.2. Entropy Weight TOPSIS Method
3.2.1. Overview of the Entropy Weight TOPSIS Method
3.2.2. Implementation Steps of the Entropy Weight TOPSIS Method
3.2.3. Advantages and Limitations of the Entropy Weight TOPSIS Method
3.3. ANP Model
3.3.1. Overview of the ANP Model
3.3.2. Implementation Steps of the ANP Model
3.3.3. Advantages and Limitations of the ANP Model
3.4. Extension Cloud Model
3.4.1. Overview of the Extension Cloud Model
3.4.2. Implementation Steps of the Extension Cloud Model
3.4.3. Advantages and Limitations of the Extension Cloud Model
3.5. Example of Calculation Flow
3.6. Summary
4. Case Application
4.1. Case Background
4.2. Resilience Assessment for Jinan Metro Line 6
4.3. Validation of Resilience Assessment Results
5. Analysis and Discussion
5.1. Analysis of Safety Resilience Evaluation Results
5.1.1. Resilience Evaluation Results of Primary Indicator Layer for EPB Shield Tunneling System
5.1.2. Analysis of Resilience Evaluation Results for Secondary Indicator Layer of EPB Shield Tunneling System
5.1.3. Analysis of Resilience Evaluation Results for Tertiary Indicator Layer of EPB Shield Tunneling System
5.2. Resilience Enhancement Strategies and System Optimization Pathways
5.2.1. Stability
5.2.2. Redundancy
5.2.3. Efficiency
5.2.4. Fitness
6. Conclusions
Author Contributions
Funding
Conflicts of Interest
References
- Zhu, Y.; Zhou, J.; Zhang, B.; Wang, H.; Huang, M. Statistical Analysis of Major Tunnel Construction Accidents in China from 2010 to 2020. Tunn. Undergr. Space Technol. 2022, 124, 104460. [Google Scholar] [CrossRef]
- Terheijden, O.; van Gelder, P.; Broere, W. Impact of Occupational Risk Prevention Measures During Process Disturbances in Tbm Tunnelling. Tunn. Undergr. Space Technol. 2022, 127, 104576. [Google Scholar] [CrossRef]
- Cao, Y.; Nguyen, H.B.K.; Rahman, M.; Cheng, W.-C. Soil Behavior in the Earth Pressure Balance (Epb) Shield Tunnelling—A Dem Study. In GeoCongress on State of the Art and Practice in Geotechnical Engineering; Geo-Congress: Charlotte, NC, USA, 2022; pp. 690–698. [Google Scholar]
- Kwon, K.; Kang, M.; Hwang, B.; Choi, H. Study on Risk Priority for Tbm Tunnel Collapse Based on Bayes Theorem through Case Study. KSCE J. Civ. Environ. Eng. Res. 2023, 43, 785–791. [Google Scholar]
- Han, K.; Zhang, D.; Chen, X.; Su, D.; Ju, J.-W.W.; Lin, X.-T.; Cui, H. A Resilience Assessment Framework for Existing Underground Structures under Adjacent Construction Disturbance. Tunn. Undergr. Space Technol. 2023, 141, 105339. [Google Scholar] [CrossRef]
- Yang, B.; Zhang, L.; Zhang, B.; Xiang, Y.; An, L.; Wang, W. Complex Equipment System Resilience: Composition, Measurement and Element Analysis. Reliab. Eng. Syst. Saf. 2022, 228, 108783. [Google Scholar] [CrossRef]
- Ham, D.-H. Safety-II and Resilience Engineering in a Nutshell: An Introductory Guide to Their Concepts and Methods. Saf. Health Work. 2021, 12, 10–19. [Google Scholar] [CrossRef]
- Hollnagel, E. From Safety to Safely: Principles and Practice of Systemic Management; Taylor & Francis: Oxfordshire, UK, 2024. [Google Scholar]
- Leveson, N. A Systems Approach to Risk Management through Leading Safety Indicators. Reliab. Eng. Syst. Saf. 2015, 136, 17–34. [Google Scholar] [CrossRef]
- Wang, X.; Li, S.; Xu, Z.; Li, X.; Lin, P.; Lin, C. An Interval Risk Assessment Method and Management of Water Inflow and Inrush in Course of Karst Tunnel Excavation. Tunn. Undergr. Space Technol. 2019, 92, 103033. [Google Scholar] [CrossRef]
- Hamidi, J.K.; Shahriar, K.; Rezai, B.; Rostami, J.; Bejari, H. Risk Assessment Based Selection of Rock Tbm for Adverse Geological Conditions Using Fuzzy-Ahp. Bull. Eng. Geol. Environ. 2010, 69, 523–532. [Google Scholar] [CrossRef]
- Jia, X.; Wang, Y.-M.; Martínez, L. Enhancing Reliability of Failure Modes and Effects Analysis Dealing with Linguistic Distribution Assessments: A Consistency Based Approach. Eng. Appl. Artif. Intell. 2024, 133, 108333. [Google Scholar] [CrossRef]
- Zhang, J.; Lin, J.; Wu, T. An Interval Intuitionistic Fuzzy Characterization Method Based on Heterogeneous Big Data and Its Application in Forest Land Quality Assessment. Int. J. Fuzzy Syst. 2025, 27, 558–581. [Google Scholar] [CrossRef]
- Nehal, N.; Mekkakia-Mehdi, M.; Lounis, Z.; Guetarni, I.H.M.; Lounis, Z. Hazop, Fmeca, Monitoring Algorithm, and Bayesian Network Integrated Approach for an Exhaustive Risk Assessment and Real-Time Safety Analysis: Case Study. Process. Saf. Prog. 2024, 43, 784–813. [Google Scholar] [CrossRef]
- Zhao, Y.; Fu, H.; Shi, Y.; Jiang, Y.; Tian, H. Risk Level Analysis of Large Diameter Shield Tunneling through Karst Area at River Bottom. J. China Foreign Highw. 2018, 39, 212–217. [Google Scholar]
- Lyu, H.-M.; Shen, S.-L.; Zhou, A.-N.; Zhou, W.-H. Flood Risk Assessment of Metro Systems in a Subsiding Environment Using the Interval Fahp-Fca Approach. Sustain. Cities Soc. 2019, 50, 101682. [Google Scholar] [CrossRef]
- Lyu, H.-M.; Zhou, W.-H.; Shen, S.-L.; Zhou, A.-N. Inundation Risk Assessment of Metro System Using Ahp and Tfn-Ahp in Shenzhen. Sustain. Cities Soc. 2020, 56, 102103. [Google Scholar] [CrossRef]
- Lyu, H.-M.; Sun, W.-J.; Shen, S.-L.; Arulrajah, A. Flood Risk Assessment in Metro Systems of Mega-Cities Using a Gis-Based Modeling Approach. Sci. Total Environ. 2018, 626, 1012–1025. [Google Scholar] [CrossRef]
- Lyu, H.-M.; Shen, S.-L.; Zhou, A.; Yang, J. Data in Risk Assessment of Mega-City Infrastructures Related to Land Subsidence Using Improved Trapezoidal Fahp. Data Brief. 2020, 28, 105007. [Google Scholar] [CrossRef]
- Qin, Y.; Zhang, Z.; Liu, X.; Li, M.; Kou, L. Dynamic Risk Assessment of Metro Station with Interval Type-2 Fuzzy Set and Topsis Method. J. Intell. Fuzzy Syst. 2015, 29, 93–106. [Google Scholar] [CrossRef]
- Lyu, H.-M.; Sun, W.-J.; Shen, S.-L.; Zhou, A.-N. Risk Assessment Using a New Consulting Process in Fuzzy Ahp. J. Constr. Eng. Manag. 2020, 146, 04019112. [Google Scholar] [CrossRef]
- Gao, W.; Zeng, Z.; Ma, X.; Ke, Y.; Zhi, M. An Improved Hybrid Structure Learning Strategy for Bayesian Networks Based on Ensemble Learning. Intell. Data Anal. 2023, 27, 1103–1120. [Google Scholar] [CrossRef]
- Chung, H.; Lee, I.-M.; Jung, J.-H.; Park, J. Bayesian Networks-Based Shield Tbm Risk Management System: Methodology Development and Application. KSCE J. Civ. Eng. 2019, 23, 452–465. [Google Scholar] [CrossRef]
- Xu, Q.; Liu, H.; Song, Z.; Dong, S.; Zhang, L.; Zhang, X. Dynamic Risk Assessment for Underground Gas Storage Facilities Based on Bayesian Network. J. Loss Prev. Process. Ind. 2023, 82, 104961. [Google Scholar] [CrossRef]
- Xu, N.; Guo, C.; Wang, L.; Zhou, X.; Xie, Y. A Three-Stage Dynamic Risk Model for Metro Shield Tunnel Construction. KSCE J. Civ. Eng. 2024, 28, 503–516. [Google Scholar] [CrossRef]
- Li, X.; Li, S.; Yuan, J.; Wan, Z.; Liu, X. A Data-Driven and Knowledge Graph-Based Research on Safety Risk-Coupled Evolution Analysis and Assessment in Shield Tunneling. Tunn. Undergr. Space Technol. 2025, 162, 106657. [Google Scholar] [CrossRef]
- Lalitha, R.; Sreelekha, P. A Methodology to Analyze and Estimate the Software Development Process Using Machine Learning Techniques. Int. J. Softw. Eng. Knowl. Eng. 2023, 33, 815–835. [Google Scholar] [CrossRef]
- Li, Y.-S.; Guo, C.-Y. Random Logistic Machine (Rlm): Transforming Statistical Models into Machine Learning Approach. Commun. Stat.-Theory Methods 2024, 53, 7517–7525. [Google Scholar] [CrossRef]
- Huang, J.S.Y.L.Y.; Zhang, C.; Jiang, C.; Su, B.Z. Prediction and Analysis of Shield Tunneling Parameters in Underwater Karst Stratum Based on Bp Neural Network. China Civ. Eng. J. 2020, 53, 75–80+98. [Google Scholar]
- Kaddoura, K.; Zayed, T. Defect- and Component-Based Assessment Model for Manholes. Tunn. Undergr. Space Technol. 2018, 82, 380–393. [Google Scholar] [CrossRef]
- Yue, L.; Niu, J.; Tian, Z.; Lin, Q.; Lu, Y. A Comprehensive Evaluation Framework for Building Energy Systems Considering Economic Efficiency, Independence, and Building-Grid Interaction Performance Indicators. Energy Build. 2024, 318, 114414. [Google Scholar] [CrossRef]
- Guo, Q.; Amin, S.; Hao, Q.; Haas, O. Resilience Assessment of Safety System at Subway Construction Sites Applying Analytic Network Process and Extension Cloud Models. Reliab. Eng. Syst. Saf. 2020, 201, 106956. [Google Scholar] [CrossRef]
- Yang, L.; Qin, H.; Zhang, J.; Su, H.; Li, G.; Bai, S. Cloud Model for Security State Recognition Based on Factor Space. IEEE Sens. J. 2021, 21, 25429–25436. [Google Scholar] [CrossRef]
- Zeng, X.; Zhuo, Y.; Liao, T.; Guo, J. Cloud-Gan: Cloud Generation Adversarial Networks for Anomaly Detection. Pattern Recognit. 2025, 157, 110866. [Google Scholar] [CrossRef]
- Chen, X.; Hu, Y.; Yao, K.; Sousa, R.L. Large-Deformation Finite-Element Modelling of Face Instability During Tunnelling in Clayey Soils: Incorporating Dynamic Excavation Process. Tunn. Undergr. Space Technol. 2024, 153, 106038. [Google Scholar] [CrossRef]
- Tian, R.; Zhang, Y.; Peng, L.; Wang, Y.; Wang, W.; Gu, Y. Measurement of Flood Resilience of Metro Station Based on Combination Weighting-Cloud Model. Int. J. Disaster Risk Reduct. 2024, 114, 104950. [Google Scholar] [CrossRef]
- Wang, Y.; Li, Y.; Wan, R. Assessment of Water Disaster Resilience in Mountainous Urban Metro Stations by Combination Weighting Method and Extension Cloud Model. Water 2024, 16, 3266. [Google Scholar] [CrossRef]
- Xu, F.; Fang, D.; Chen, B.; Wang, H. Resilience Assessment of Subway System to Waterlogging Disaster. Sustain. Cities Soc. 2024, 113, 105710. [Google Scholar] [CrossRef]
- Liu, K.; Kou, Y.; Liu, Y.; Yang, X. Relationship Network of Safety Management Elements in the Construction Industry under the Perspective of Resilience. Eng. Constr. Arch. Manag. 2024. [Google Scholar] [CrossRef]
- Cheng, L.; Ren, H.; Guo, H.; Cao, D. Research on the Evaluation Method for Safety Cognitive Ability of Workers in High-Risk Construction Positions. Eng. Constr. Arch. Manag. 2024. [Google Scholar] [CrossRef]
- Han, K.; Zhai, Z.; Chen, X.; Zhang, C.; Ju, J.-W.W.; Bao, X.; Wang, S.; Hou, B. A Methodology for Evaluating the Safety Resilience of the Existing Tunnels Induced by Foundation Pit Excavation. Tunn. Undergr. Space Technol. 2025, 158, 106362. [Google Scholar] [CrossRef]
- Lin, X.-T.; Chen, X.; Su, D.; Han, K.; Zhu, M. An Analytical Model to Evaluate the Resilience of Shield Tunnel Linings Considering Multistage Disturbances and Recoveries. Tunn. Undergr. Space Technol. 2022, 127, 104581. [Google Scholar] [CrossRef]
- Zhu, Y.; Zhang, Q.-B. Modelling and Assessing Lifetime Resilience of Underground Infrastructure to Multiple Hazards: Toward a Unified Approach. Tunn. Undergr. Space Technol. 2025, 156, 106212. [Google Scholar] [CrossRef]
- Chen, C.; Xu, C.; Zhang, Z.; Zhi, Y.; Wang, Z.; Lyu, Z.; Zhang, Y. Highway Traffic Safety Evaluation Based on Topsis-Entropy Weight Method and Aerial Data. In Proceedings of the 12th International Conference on Traffic and Logistic Engineering (ICTLE), Macau, China, 23–25 August 2024; pp. 283–288. [Google Scholar]
- Peng, N.; Zhang, C.; Zhu, Y.; Zhang, Y.; Sun, B.; Wang, F.; Huang, J.; Wu, T. A Vulnerability Evaluation Method of Earthen Sites Based on Entropy Weight-Topsis and K-Means Clustering. Herit. Sci. 2024, 12, 161. [Google Scholar] [CrossRef]
- Tian, J.; Li, Z.; Zhuang, S.; Xi, J.; Li, M. Grading of Traffic Interruptions in Highways to Tibet Based on the Entropy Weight-Topsis Method and Fuzzy C-Means Clustering Algorithm. Appl. Sci. 2024, 14, 9094. [Google Scholar] [CrossRef]
- Liu, K.; Liu, Y.; Kou, Y. Study on Construction Safety Management in Megaprojects from the Perspective of Resilient Governance. Saf. Sci. 2024, 173, 106442. [Google Scholar] [CrossRef]
- Feng, Z.; Shen, X.; Li, P.; Zhao, J.; Zhang, H.; Xu, Y.; Yuan, J. Performance Optimization and Scheme Evaluation of Liquid Cooling Battery Thermal Management Systems Based on the Entropy Weight Method. J. Energy Storage 2024, 80, 110329. [Google Scholar] [CrossRef]
- Xu, B.B.; Yang, W.G.; Yi, L.X.; Kong, D.K.; Liu, R.T. Topsis Model with Combination Weight for Demand Assessment of Flood Emergency Material Supplies. Aims Math. 2025, 10, 5373–5398. [Google Scholar] [CrossRef]
- Lin, S.-S.; Zhou, A.; Shen, S.-L. Safety Assessment of Excavation System Via Topsis-Based Mcdm Modelling in Fuzzy Environment. Appl. Soft Comput. 2023, 138, 110206. [Google Scholar] [CrossRef]
- Chen, Y.; Zhuang, T.; Liu, G. A Hybrid Approach to Supporting Physical-Change-Based Renewal Projects Selection Decisions in High-Density City: A Case Study of Chongqing. Eng. Constr. Arch. Manag. 2023, 30, 2879–2903. [Google Scholar] [CrossRef]
- Keniwe, M.S.S.; Ali, A.H.; Abdelaal, M.A.; Yassin, A.M.; Kineber, A.F.; Nosier, I.A.-R.; El Monayeri, O.D.; Elsayad, M. AIntroducing a Novel Decision Support System to Enhance Performance in Infrastructure Sanitation Projects within the Construction Industry. Eng. Constr. Arch. Manag. 2024, 32, 4581–4610. [Google Scholar] [CrossRef]
- Sánchez-Garrido, A.J.; Navarro, I.J.; García, J.; Yepes, V. An Adaptive Anp & Electre Is-Based Mcdm Model Using Quantitative Variables. Mathematics 2022, 10, 2009. [Google Scholar] [CrossRef]
- Xu, J.; Li, L.; Ren, M. A Hybrid Anp Method for Evaluation of Government Data Sustainability. Sustainability 2022, 14, 884. [Google Scholar] [CrossRef]
- Deng, Y.; Liu, Z.; Song, L.; Ni, G.; Xu, N. Exploring the Metro Construction Accidents and Causations for Improving Safety Management Based on Data Mining and Network Theory. Eng. Constr. Arch. Manag. 2024, 31, 3508–3532. [Google Scholar] [CrossRef]
- Wang, Q.; Xue, H.; Yang, M.; Li, X.; Liu, C.; Zhao, S. Investigation of the Influence of Cutter Geometry on the Cutting Forces in Soft-Hard Composite Ground by Tunnel Boring Machine Cutters. Processes 2024, 12, 2243. [Google Scholar] [CrossRef]
- Yang, W.; Fang, Z.; Wang, M.; Wang, J.; Bai, J. Recognition of Formation Characteristics Based on Vibration Signals in Shield Tunneling. Tunn. Undergr. Space Technol. 2025, 155, 106199. [Google Scholar] [CrossRef]
- Xie, J.; Liu, B.; He, L.; Zhong, W.; Zhao, H.; Yang, X.; Mai, T.; Chen, Q. Quantitative Evaluation of the Adaptability of the Shield Machine Based on the Analytic Hierarchy Process (Ahp) and Fuzzy Analytic Hierarchy Process (Fahp). Adv. Civ. Eng. 2022, 2022, 3268150. [Google Scholar] [CrossRef]
- Kim, H.; Sanz-Alonso, D.; Yang, R. Optimization on Manifolds Via Graph Gaussian Processes\Ast. SIAM J. Math. Data Sci. 2024, 6, 1–25. [Google Scholar] [CrossRef]
- Wang, Z.; Yi, J.; Su, L.; Pan, Y. Coherent Point Drift with Skewed Distribution for Accurate Point Cloud Registration. Comput. Graph. 2024, 122, 103974. [Google Scholar] [CrossRef]
- Cao, X.-Y.; Feng, D.-C.; Beer, M. A Kde-Based Non-Parametric Cloud Approach for Efficient Seismic Fragility Estimation of Structures under Non-Stationary Excitation. Mech. Syst. Signal Process. 2023, 205, 110873. [Google Scholar] [CrossRef]
- Khan, I.; Khan, D.M.; Noor-Ul-Amin, M.; Khalil, U.; Alshanbari, H.M.; Ahmad, Z. Hybrid Ewma Control Chart under Bayesian Approach Using Ranked Set Sampling Schemes with Applications to Hard-Bake Process. Appl. Sci. 2023, 13, 2837. [Google Scholar] [CrossRef]
- Zhou, Z.; Zhuo, W.; Cui, J.; Luan, H.; Chen, Y.; Lin, D. Developing a Deep Reinforcement Learning Model for Safety Risk Prediction at Subway Construction Sites. Reliab. Eng. Syst. Saf. 2025, 257, 110885. [Google Scholar] [CrossRef]
- Huo, X.; Du, S.; Jiao, L. Critical Causal Path Analysis of Subway Construction Safety Accidents Based on Text Mining. ASCE-ASME J. Risk Uncertain. Eng. Syst. Part A Civ. Eng. 2025, 11, 04024075. [Google Scholar] [CrossRef]
- Yu, Y.; Shuai, B.; Huang, W. Resilience Evaluation of Train Control on-Board System Based on Multi-Dimensional Continuous-Time Bayesian Network. Reliab. Eng. Syst. Saf. 2024, 246, 110099. [Google Scholar] [CrossRef]
- Chen, H.; Yang, S.; Feng, Z.; Liu, Y.; Qin, Y. Safety Evaluation of Buildings Adjacent to Shield Construction in Karst Areas: An Improved Extension Cloud Approach. Eng. Appl. Artif. Intell. 2023, 124, 106386. [Google Scholar] [CrossRef]








| Primary Indicators | Secondary Indicators | Tertiary Indicators |
|---|---|---|
| Stability degree B1 | Personnel C1 | Operational proficiency of EPB shield control D1 |
| Equipment C2 | Rotational stability of cutterhead D2; Load capacity of main drive system D3 | |
| Environment C3 | Variability of geological strata D4; Fluctuation of equipment operating temperature D5; Degree of ground settlement deformation D6 | |
| Management C4 | Rationality of dynamic tunneling parameter adjustment D7; Control capability of chamber pressure D8 | |
| Material C5 | Sealing integrity of screw conveyor D9; Compressive strength of synchronous grout D10 | |
| Redundancy degree B2 | Personnel C1 | Backup distribution and redundancy capability of operators D11 |
| Equipment C2 | Storage capacity of soil conditioner D12; Performance reserve of drive motor D13; Multi-stage design of tail seal brushes D14 | |
| Environment C3 | Cutterhead adaptation strategies for geological variability D15; Face pressure control schemes for varying tunnel depths D16; Mitigation strategies for ground deformation D17 | |
| Management C4 | Coverage of chamber pressure instability contingency plans D18 | |
| Material C5 | Safety margin of screw conveyor sealing material D19; Safety factor of synchronous grout D20 | |
| Efficiency degree B3 | Personnel C1 | Emergency survival capability of operators D21 |
| Equipment C2 | Response time of soil conditioner injection D22; Erection speed of segments D23 | |
| Environment C3 | Tunneling speed adaptation to burial depth D24; Grouting efficiency for ground settlement mitigation D25 | |
| Management C4 | Torque and rotational speed control of cutterhead D26 | |
| Material C5 | Foaming ratio and half-life of soil conditioner D27; Fluidity of tail shield sealing material D28 | |
| Fitness degree B4 | Personnel C1 | Adaptability to complex geological conditions D29 |
| Equipment C2 | Stability of main drive power output D30 | |
| Environment C3 | Anti-caking capability of cutterhead in diverse strata D31; Hydraulic pressure resistance of tail seal D32 | |
| Management C4 | Flexibility of tunneling plans in high-risk scenarios D33 | |
| Material C5 | Thermal resistance of main shaft grease D34; Environmental compatibility of synchronous grout D35 |
| Primary Indicators | Weight | Secondary Indicators | Weight | Tertiary Indicators | Weight |
|---|---|---|---|---|---|
| Stability degree B1 | 0.3856 | Personnel C1 | 0.0852 | Operational proficiency of EPB shield control D1 | 0.0852 |
| Equipment C2 | 0.1521 | Rotational stability of cutterhead D2 Load capacity of main drive system D3 | 0.0761 0.0760 | ||
| Environment C3 | 0.0645 | Variability of geological strata D4 Fluctuation of equipment operating temperature D5 Degree of ground settlement deformation D6 | 0.0250 0.0235 0.0160 | ||
| Management C4 | 0.0287 | Rationality of dynamic tunneling parameter adjustment D7 Control capability of chamber pressure D8 | 0.0150 0.0137 | ||
| Material C5 | 0.0551 | Sealing integrity of screw conveyor D9 Compressive strength of synchronous grout D10 | 0.0290 0.0261 | ||
| Redundancy degree B2 | 0.1141 | Personnel C1 | 0.0301 | Backup distribution and redundancy capability of operators D11 | 0.0301 |
| Equipment C2 | 0.0413 | Storage capacity of soil conditioner D12 Performance reserve of drive motor D13 Multi-stage design of tail seal brushes D14 | 0.0184 0.0149 0.0080 | ||
| Environment C3 | 0.0129 | Cutterhead adaptation strategies for geological variability D15 Face pressure control schemes for varying tunnel depths D16 Mitigation strategies for ground deformation D17 | 0.0056 0.0029 0.0044 | ||
| Management C4 | 0.0101 | Coverage of chamber pressure instability contingency plans D18 | 0.0101 | ||
| Material C5 | 0.0197 | Safety margin of screw conveyor sealing material D19 Safety factor of synchronous grout D20 | 0.0101 0.0096 | ||
| Efficiency degree B3 | 0.1821 | Personnel C1 | 0.0214 | Emergency survival capability of operators D21 | 0.0214 |
| Equipment C2 | 0.0442 | Response time of soil conditioner injection D22 Erection speed of segments D23 | 0.0211 0.0231 | ||
| Environment C3 | 0.0504 | Tunneling speed adaptation to burial depth D24 Grouting efficiency for ground settlement mitigation D25 | 0.0243 0.0261 | ||
| Management C4 | 0.0256 | Safety management mechanisms for shield tunneling D26 | 0.0256 | ||
| Material C5 | 0.0405 | Foaming ratio and half-life of soil conditioner D27 Fluidity of tail shield sealing material D28 | 0.0208 0.0197 | ||
| Fitness degree B4 | 0.3181 | Personnel C1 | 0.0690 | Adaptability to complex geological conditions D29 | 0.0690 |
| Equipment C2 | 0.1246 | Stability of main drive power output D30 | 0.1246 | ||
| Environment C3 | 0.0650 | Anti-caking capability of cutterhead in diverse strata D31 Hydraulic pressure resistance of tail seal D32 | 0.0350 0.0300 | ||
| Management C4 | 0.0287 | Flexibility of tunneling plans in high-risk scenarios D33 | 0.0287 | ||
| Material C5 | 0.0308 | Thermal resistance of main shaft grease D34 Environmental compatibility of synchronous grout D35 | 0.0191 0.0117 |
| Stratum | Description | Typical Thickness (m) | Natural Water Content (%) | Permeability (m/s) | Undrained Shear Strength (kPa) | Remarks |
|---|---|---|---|---|---|---|
| Soft plastic silty clay | Grayish brown, high plasticity, soft state | 6–10 | 28–35 | 1.0 × 10−7–5.0 ×10−7 | 15–25 | Easily deformable, prone to settlement |
| Silty clay with gravel | Brown to gray, containing gravel and sand lenses | 3–6 | 20–25 | 1.0 × 10−4–1.0 × 10−3 | 30–60 | High permeability, unstable face conditions |
| Miscellaneous fill | Construction waste, silty clay fragments | 2–4 | Variable | Variable | — | Loose structure, difficult grouting |
| Diorite | Hard, massive, fresh to slightly weathered | — | — | Very low | UCS 80–120 | Abrasive, risk of tool wear |
| Resilience | Level | Level Description |
|---|---|---|
| Level A | High | The system exhibits robust resilience with rapid response, effective risk mitigation, and swift recovery. |
| Level B | Medium | The system demonstrates moderate resilience with acceptable response times and partial recovery capacity. |
| Level C | Low | The system shows low resilience, characterized by delayed responses, inadequate risk mitigation, and prolonged recovery. |
| Grade Boundary Cloud Model | Level Limits of Resilience Assessment Index | Assessment Index Level Boundary Cloud Model | ||||
|---|---|---|---|---|---|---|
| High | Medium | Low | Cloud 1 (High) | Cloud 2 (Medium) | Cloud 3 (Low) | |
| Operational proficiency of EPB shield control D1 | (90, 100] | (80, 90] | [0, 80) | (95.0, 1.67, 0.1) | (85.0, 1.67, 0.1) | (40.0, 13.3, 0.1) |
| Rotational stability of cutterhead D2 | >95% of rated value | 85–95% | <85% | (97.5, 2.5, 0.1) | (90.0, 1.67, 0.1) | (42.5, 14.2, 0.1) |
| Load capacity of main drive system D3 | ≤85% of ultimate load | 85–95% | >95% | (80.0, 2.5, 0.1) | (90.0, 1.67, 0.1) | (97.5, 2.5, 0.1) |
| Variability of geological strata D4 | ≤15 MPa | 15–30 MPa | >30 MPa | (10.0, 2.5, 0.1) | (22.5, 2.5, 0.1) | (45.0, 5.0, 0.1) |
| Fluctuation of equipment operating temperature D5 | ≤5 °C | 5–10 °C | >10 °C | (2.5, 0.83, 0.1) | (7.5, 0.83, 0.1) | (15.0, 5.0, 0.1) |
| Degree of ground settlement deformation D6 | ≤5 mm | 5–15 mm | >15 mm | (2.5, 0.83, 0.1) | (10.0, 1.67, 0.1) | (22.5, 7.5, 0.1) |
| Rationality of dynamic tunneling parameter adjustment D7 | ≥0.90 | 0.75–0.90 | <0.75 | (0.95, 0.03, 0.1) | (0.825, 0.03, 0.1) | (0.375, 0.12, 0.1) |
| Control capability of chamber pressure D8 | ≤0.05 | 0.05–0.10 | >0.10 | (0.0, 0.02, 0.1) | (0.075, 0.01, 0.1) | (0.15, 0.03, 0.1) |
| Sealing integrity of screw conveyor D9 | leakage rate <0.1 L/min | 0.1–0.5 L/min | >0.5 L/min | (0.05, 0.02, 0.1) | (0.3, 0.07, 0.1) | (0.75, 0.25, 0.1) |
| Compressive strength of synchronous grout D10 | ≥3.0 | 2.0–3.0 | <2.0 | (3.5, 0.5, 0.1) | (2.5, 0.17, 0.1) | (1.0, 0.33, 0.1) |
| Backup distribution and redundancy capability of operators D11 | ≥30% | 15–30% | <15% | (35.0, 2.5, 0.1) | (22.5, 2.5, 0.1) | (7.5, 2.5, 0.1) |
| Storage capacity of soil conditioner D12 | ≥120% design demand | 100–120% | <100% | (130.0, 2.5, 0.1) | (110.0, 2.5, 0.1) | (90.0, 13.3, 0.1) |
| Performance reserve of drive motor D13 | ≥25% | 10–25% | <10% | (30.0, 2.5, 0.1) | (17.5, 2.5, 0.1) | (5.0, 1.67, 0.1) |
| Multi-stage design of tail seal brushes D14 | ≥4 layers | 3 | ≤2 | (4.5, 0.5, 0.1) | (3.0, 0.0, 0.1) | (1.5, 0.5, 0.1) |
| Cutterhead adaptation strategies for geological variability D15 | ≥90% | 75–90% | <75% | (95.0, 2.5, 0.1) | (82.5, 2.5, 0.1) | (37.5, 12.5, 0.1) |
| Face pressure control schemes for varying tunnel depths D16 | ≥95% | 80–95% | <80% | (97.5, 2.5, 0.1) | (87.5, 2.5, 0.1) | (40.0, 13.3, 0.1) |
| Mitigation strategies for ground deformation D17 | ≤30 min | 30–60 min | >60 min | (15.0, 2.5, 0.1) | (45.0, 5.0, 0.1) | (90.0, 15.0, 0.1) |
| Coverage of chamber pressure instability contingency plans D18 | ≥90% | 75–90% | <75% | (95.0, 2.5, 0.1) | (82.5, 2.5, 0.1) | (37.5, 12.5, 0.1) |
| Safety margin of screw conveyor sealing material D19 | ≥50% theoretical lifespan | 30–50% | <30% | (60.0, 2.5, 0.1) | (40.0, 3.3, 0.1) | (15.0, 5.0, 0.1) |
| Safety factor of synchronous grout D20 | ≥2.5 | 1.5–2.5 | <1.5 | (3.0, 0.5, 0.1) | (2.0, 0.17, 0.1) | (1.0, 0.17, 0.1) |
| Emergency survival capability of operators D21 | ≥3 independent pathways | 2 | ≤1 | (3.5, 0.5, 0.1) | (2.0, 0.0, 0.1) | (0.5, 0.5, 0.1) |
| Response time of soil conditioner injection D22 | ≤15 s | 15–30 s | >30 s | (10.0, 2.5, 0.1) | (22.5, 2.5, 0.1) | (45.0, 5.0, 0.1) |
| Erection speed of segments D23 | ≥4 rings/hours | 3–4 | <3 | (4.5, 0.5, 0.1) | (3.5, 0.2, 0.1) | (1.5, 0.5, 0.1) |
| Tunneling speed adaptation to burial depth D24 | error ≤5% | 5–10% | >10% | (2.5, 0.83, 0.1) | (7.5, 0.83, 0.1) | (15.0, 5.0, 0.1) |
| Grouting efficiency for ground settlement mitigation D25 | ≥95% filling rate | 85–95% | <85% | (97.5, 2.5, 0.1) | (90.0, 1.67, 0.1) | (42.5, 14.2, 0.1) |
| Safety management mechanisms for shield tunneling D26 | ≥95% | 85–95% | <85% | (97.5, 2.5, 0.1) | (90.0, 1.67, 0.1) | (42.5, 14.2, 0.1) |
| Foaming ratio and half-life of soil conditioner D27 | ≥8 h | 4–8 h | <4 h | (10.0, 2.5, 0.1) | (6.0, 0.67, 0.1) | (2.0, 0.67, 0.1) |
| Fluidity of tail shield sealing material D28 | 80–100 | 60–80 | <60 | (90.0, 3.3, 0.1) | (70.0, 3.3, 0.1) | (30.0, 10.0, 0.1) |
| Adaptability to complex geological conditions D29 | ≥0.85 | 0.70–0.85 | <0.70 | (0.90, 0.03, 0.1) | (0.775, 0.03, 0.1) | (0.35, 0.12, 0.1) |
| Stability of main drive power output D30 | fluctuation ≤±5% | ±5–±10% | >±10% | (0.0, 1.67, 0.1) | (7.5, 0.83, 0.1) | (15.0, 5.0, 0.1) |
| Anti-caking capability of cutterhead in diverse strata D31 | ≤0.15 | 0.15–0.30 | >0.30 | (0.1, 0.02, 0.1) | (0.225, 0.03, 0.1) | (0.45, 0.05, 0.1) |
| Hydraulic pressure resistance of tail seal D32 | ≥1.5 × (design value) | 1.0–1.5 | <1.0 | (1.75, 0.25, 0.1) | (1.25, 0.08, 0.1) | (0.5, 0.17, 0.1) |
| Flexibility of tunneling plans in high-risk scenarios D33 | ≥5 plans | 3–5 plans | <3 plans | (6.0, 0.5, 0.1) | (4.0, 0.33, 0.1) | (1.0, 0.5, 0.1) |
| Thermal resistance of main shaft grease D34 | ≥150 °C | 120–150 °C | <120 °C | (160, 5.0, 0.1) | (135, 5.0, 0.1) | (60.0, 20.0, 0.1) |
| Environmental compatibility of synchronous grout D35 | ≤5 mg/L | 5–15 mg/L | >15 mg/L | (2.5, 0.83, 0.1) | (10.0, 1.67, 0.1) | (22.5, 7.5, 0.1) |
| Tertiary Indicators | Score Value | Weights | High Resilience | Medium Resilience | Low Resilience |
|---|---|---|---|---|---|
| Operational proficiency of EPB shield control D1 | 92 | 0.0852 | 0.873 | 0.121 | 0.006 |
| Rotational stability of cutterhead D2 | 96% | 0.0761 | 0.962 | 0.038 | 0.000 |
| Load capacity of main drive system D3 | 82% | 0.0760 | 0.715 | 0.265 | 0.020 |
| Variability of geological strata D4 | 18 MPa | 0.0250 | 0.002 | 0.723 | 0.275 |
| Fluctuation of equipment operating temperature D5 | 8 °C | 0.0235 | 0.000 | 0.632 | 0.368 |
| Degree of ground settlement deformation D6 | 6 mm | 0.0160 | 0.308 | 0.682 | 0.010 |
| Rationality of dynamic tunneling parameter adjustment D7 | 0.85 | 0.0150 | 0.000 | 0.913 | 0.087 |
| Control capability of chamber pressure D8 | 0.07 | 0.0137 | 0.105 | 0.815 | 0.080 |
| Sealing integrity of screw conveyor D9 | 0.3 L/min | 0.0290 | 0.000 | 0.634 | 0.366 |
| Compressive strength of synchronous grout D10 | 2.8 MPa | 0.0261 | 0.000 | 0.876 | 0.124 |
| Backup distribution and redundancy capability of operators D11 | 28% | 0.0301 | 0.420 | 0.578 | 0.002 |
| Storage capacity of soil conditioner D12 | 115% | 0.0184 | 0.185 | 0.793 | 0.022 |
| Performance reserve of drive motor D13 | 18% | 0.0149 | 0.000 | 0.792 | 0.208 |
| Multi-stage design of tail seal brushes D14 | Three layers | 0.0080 | 0.000 | 1.000 | 0.000 |
| Cutterhead adaptation strategies for geological variability D15 | 88% | 0.0056 | 0.125 | 0.854 | 0.021 |
| Face pressure control schemes for varying tunnel depths D16 | 91% | 0.0029 | 0.745 | 0.255 | 0.000 |
| Mitigation strategies for ground deformation D17 | 45 min | 0.0044 | 0.000 | 0.910 | 0.090 |
| Coverage of chamber pressure instability contingency plans D18 | 85% | 0.0101 | 0.000 | 0.932 | 0.068 |
| Safety margin of screw conveyor sealing material D19 | 42% | 0.0101 | 0.000 | 0.783 | 0.217 |
| Safety factor of synchronous grout D20 | 2.2 | 0.0096 | 0.000 | 0.882 | 0.118 |
| Emergency survival capability of operators D21 | Two independent pathways | 0.0214 | 0.000 | 1.000 | 0.000 |
| Response time of soil conditioner injection D22 | 18 s | 0.0211 | 0.237 | 0.745 | 0.018 |
| Erection speed of segments D23 | 3.8 rings/hours | 0.0231 | 0.650 | 0.350 | 0.000 |
| Tunneling speed adaptation to burial depth D24 | 7% | 0.0243 | 0.000 | 0.925 | 0.075 |
| Grouting efficiency for ground settlement mitigation D25 | 92% | 0.0261 | 0.853 | 0.147 | 0.000 |
| Safety management mechanisms for shield tunneling D26 | 92 | 0.0256 | 0.853 | 0.147 | 0.000 |
| Foaming ratio and half-life of soil conditioner D27 | 6 h | 0.0208 | 0.000 | 0.934 | 0.066 |
| Fluidity of tail shield sealing material D28 | 75 | 0.0197 | 0.000 | 0.867 | 0.133 |
| Adaptability to complex geological conditions D29 | 0.82 | 0.0690 | 0.000 | 0.785 | 0.215 |
| Stability of main drive power output D30 | ±8% | 0.1246 | 0.000 | 0.912 | 0.088 |
| Anti-caking capability of cutterhead in diverse strata D31 | 0.22 | 0.0350 | 0.000 | 0.923 | 0.077 |
| Hydraulic pressure resistance of tail seal D32 | 1.3× design value | 0.0300 | 0.000 | 0.845 | 0.155 |
| Flexibility of tunneling plans in high-risk scenarios D33 | Four plans | 0.0287 | 0.000 | 0.972 | 0.028 |
| Thermal resistance of main shaft grease D34 | 140 °C | 0.0191 | 0.000 | 0.912 | 0.088 |
| Environmental compatibility of synchronous grout D35 | 8 mg/L | 0.0117 | 0.000 | 0.765 | 0.235 |
| Primary Indicators | Secondary Indicators | Weights | High Resilience | Medium Resilience | Low Resilience | Level |
|---|---|---|---|---|---|---|
| Stability degree B1 | Personnel C1 | 0.0852 | 0.798 | 0.192 | 0.010 | A |
| Equipment C2 | 0.1521 | 0.886 | 0.114 | 0.000 | A | |
| Environment C3 | 0.0645 | 0.119 | 0.723 | 0.158 | B | |
| Management C4 | 0.0287 | 0.832 | 0.168 | 0.000 | A | |
| Material C5 | 0.0551 | 0.792 | 0.208 | 0.000 | A | |
| Redundancy degree B2 | Personnel C1 | 0.0301 | 0.613 | 0.387 | 0.000 | A |
| Equipment C2 | 0.0413 | 0.538 | 0.462 | 0.000 | A | |
| Environment C3 | 0.0129 | 0.407 | 0.593 | 0.000 | B | |
| Management C4 | 0.0101 | 0.682 | 0.318 | 0.000 | A | |
| Material C5 | 0.0197 | 0.297 | 0.703 | 0.000 | B | |
| Efficiency degree B3 | Personnel C1 | 0.0214 | 0.615 | 0.385 | 0.000 | A |
| Equipment C2 | 0.0442 | 0.783 | 0.217 | 0.000 | A | |
| Environment C3 | 0.0504 | 0.625 | 0.375 | 0.000 | A | |
| Management C4 | 0.0256 | 0.271 | 0.729 | 0.000 | B | |
| Material C5 | 0.0405 | 0.580 | 0.420 | 0.000 | A | |
| Fitness degree B4 | Personnel C1 | 0.0690 | 0.735 | 0.265 | 0.000 | A |
| Equipment C2 | 0.1246 | 0.881 | 0.119 | 0.000 | A | |
| Environment C3 | 0.0650 | 0.745 | 0.255 | 0.000 | A | |
| Management C4 | 0.0287 | 0.805 | 0.195 | 0.000 | A | |
| Material C5 | 0.0308 | 0.655 | 0.345 | 0.000 | A |
| Primary Indicators | Weights | High Resilience | Medium Resilience | Low Resilience | Level |
|---|---|---|---|---|---|
| Stability degree B1 | 0.3856 | 0.793 | 0.192 | 0.015 | A |
| Redundancy degree B2 | 0.1141 | 0.538 | 0.437 | 0.025 | A |
| Efficiency degree B3 | 0.1821 | 0.781 | 0.214 | 0.005 | A |
| Fitness degree B4 | 0.3181 | 0.824 | 0.170 | 0.006 | A |
| Dimension | Weak Sub-Indicators | Improvement Suggestions |
|---|---|---|
| Stability | Variability of geological strata D4; equipment temperature fluctuations D5; ground settlement deformation D6 | Multi-sensor ground monitoring; AI-driven adaptive parameter control; enhanced grouting and drainage measures |
| Redundancy | Operator backup D11; equipment redundancy D12–D13; contingency plans D18; material safety margin D19 | Modular hot-standby equipment; digital twin predictive maintenance; cross-training operators; redundant material storage |
| Efficiency | Soil conditioner injection response D22; Segment erection speed D23; tunneling speed adaptation D24; grouting efficiency D25 | Robotic segment erection; optimized foaming and grouting; adaptive scheduling algorithms; ML-based predictive control |
| Fitness | Screw conveyor sealing D9; cutterhead anti-caking D31; tail seal hydraulic resistance D32; contingency plan flexibility D33 | Dual-layer/inflatable seals; cutterhead anti-fouling enhancements; expanded and rehearsed contingency plans; digital twin for adaptive monitoring |
Disclaimer/Publisher’s Note: The statements, opinions and data contained in all publications are solely those of the individual author(s) and contributor(s) and not of MDPI and/or the editor(s). MDPI and/or the editor(s) disclaim responsibility for any injury to people or property resulting from any ideas, methods, instructions or products referred to in the content. |
© 2025 by the authors. Licensee MDPI, Basel, Switzerland. This article is an open access article distributed under the terms and conditions of the Creative Commons Attribution (CC BY) license (https://creativecommons.org/licenses/by/4.0/).
Share and Cite
Bai, J.; Li, X.; Hao, X.; Zhu, D.; Zhou, Y. Resilience Assessment of Safety System in EPB Construction Based on Analytic Network Process and Extension Cloud Model. Appl. Sci. 2025, 15, 9802. https://doi.org/10.3390/app15179802
Bai J, Li X, Hao X, Zhu D, Zhou Y. Resilience Assessment of Safety System in EPB Construction Based on Analytic Network Process and Extension Cloud Model. Applied Sciences. 2025; 15(17):9802. https://doi.org/10.3390/app15179802
Chicago/Turabian StyleBai, Jinliang, Xuewei Li, Xinqing Hao, Dapeng Zhu, and Yangkun Zhou. 2025. "Resilience Assessment of Safety System in EPB Construction Based on Analytic Network Process and Extension Cloud Model" Applied Sciences 15, no. 17: 9802. https://doi.org/10.3390/app15179802
APA StyleBai, J., Li, X., Hao, X., Zhu, D., & Zhou, Y. (2025). Resilience Assessment of Safety System in EPB Construction Based on Analytic Network Process and Extension Cloud Model. Applied Sciences, 15(17), 9802. https://doi.org/10.3390/app15179802

