Geospatial Landslide Risk Mapping Using AHP and GIS: A Case Study of the Utcubamba River Basin, Peru
Abstract
1. Introduction
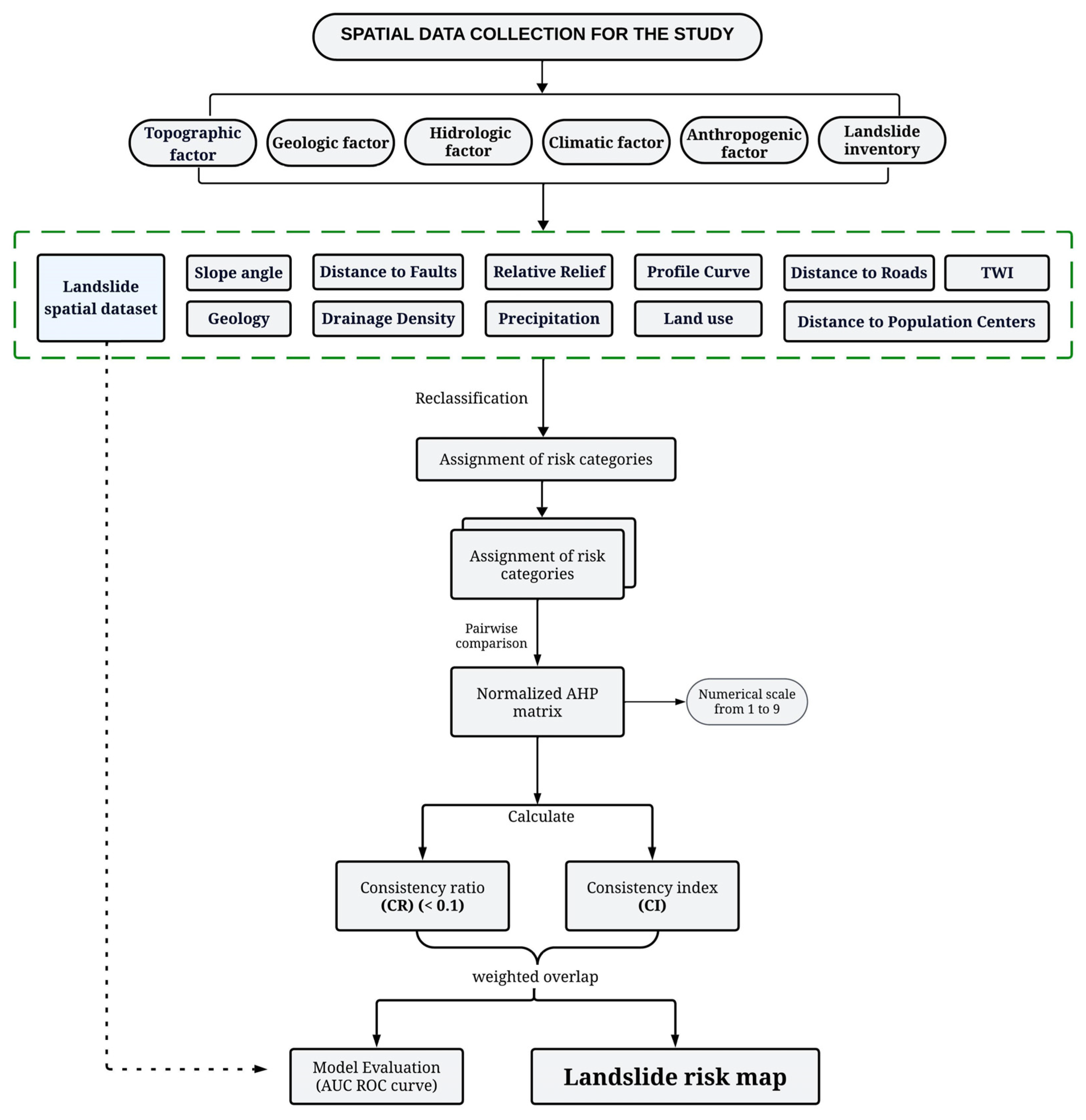
2. Materials and Methods
2.1. Study Area
2.2. Variable Selection and Preprocessing
2.2.1. Topographic Factor
2.2.2. Geologic Factor
2.2.3. Hydrologic Factor
2.2.4. Climatic Factor
2.2.5. Anthropogenic Factor
2.3. Assignment of Risk Categories
2.4. Analytic Hierarchy Process (AHP)
2.5. Weighted Linear Combination (WLC) for Landslide Risk Map
2.6. Model Validation
3. Results
3.1. Statistical Metrics of Model Performance
3.2. Landslide Risk Mapping of the Utcubamba River Basin, Peru
4. Discussions
5. Conclusions
Supplementary Materials
Author Contributions
Funding
Institutional Review Board Statement
Informed Consent Statement
Data Availability Statement
Acknowledgments
Conflicts of Interest
References
- Ahmed, R.; Wani, G.F.; Ahmad, S.T.; Sahana, M.; Singh, H.; Ahmed, P. A Review of Glacial Lake Expansion and Associated Glacial Lake Outburst Floods in the Himalayan Region. Earth Syst. Environ. 2021, 5, 695–708. [Google Scholar] [CrossRef]
- Rahman, G.; Collins, A.E. Geospatial Analysis of Landslide Susceptibility and Zonation in Shahpur Valley, Eastern Hindu Kush Using Frequency Ratio Model. Proc. Pak. Acad. Sci. Pak. Acad. Sci. B Life Environ. Sci. 2017, 54, 149–163. [Google Scholar]
- Igwe, O.; Una, C.O. Landslide Impacts and Management in Nanka Area, Southeast Nigeria. Geoenviron. Disasters 2019, 6, 5. [Google Scholar] [CrossRef]
- Psomiadis, E.; Charizopoulos, N.; Efthimiou, N.; Soulis, K.X.; Charalampopoulos, I. Earth Observation and GIS-Based Analysis for Landslide Susceptibility and Risk Assessment. ISPRS Int. J. Geo-Inf. 2020, 9, 552. [Google Scholar] [CrossRef]
- Zhong, C.; Yue, L.; Peng, G.; Wenlong, C.; Hui, L.; Yong, H.; Tuohuti, N.; Ma, H. Landslide Mapping with Remote Sensing: Challenges and Opportunities. Int. J. Remote Sens. 2020, 41, 1555–1581. [Google Scholar] [CrossRef]
- Karagianni, A.; Lazos, I.; Chatzipetros, A. Remote Sensing Techniques in Disaster Management: Amynteon Mine Landslides, Greece. In Intelligent Systems for Crisis Management; Altan, O., Chandra, M., Sunar, F., Tanzi, T.J., Eds.; Springer International Publishing: Cham, Switzerland, 2019; pp. 209–235. [Google Scholar]
- Mersha, T.; Meten, M. GIS-Based Landslide Susceptibility Mapping and Assessment Using Bivariate Statistical Methods in Simada Area, Northwestern Ethiopia. Geoenviron. Disasters 2020, 7, 20. [Google Scholar] [CrossRef]
- Poudyal, C.P.; Chang, C.; Oh, H.-J.; Lee, S. Landslide Susceptibility Maps Comparing Frequency Ratio and Artificial Neural Networks: A Case Study from the Nepal Himalaya. Environ. Earth Sci. 2010, 61, 1049–1064. [Google Scholar] [CrossRef]
- Hoa, P.V.; Tuan, N.Q.; Hong, P.V.; Thao, G.T.P.; Binh, N.A. GIS-Based Modeling of Landslide Susceptibility Zonation by Integrating the Frequency Ratio and Objective–Subjective Weighting Approach: A Case Study in a Tropical Monsoon Climate Region. Front. Environ. Sci. 2023, 11, 1175567. [Google Scholar] [CrossRef]
- El Jazouli, A.; Barakat, A.; Khellouk, R. GIS-Multicriteria Evaluation Using AHP for Landslide Susceptibility Mapping in Oum Er Rbia High Basin (Morocco). Geoenviron. Disasters 2019, 6, 3. [Google Scholar] [CrossRef]
- Pourghasemi, H.R. GIS-Based Forest Fire Susceptibility Mapping in Iran: A Comparison between Evidential Belief Function and Binary Logistic Regression Models. Scand. J. For. Res. 2016, 31, 80–98. [Google Scholar] [CrossRef]
- Shah, N.A.; Shafique, M.; Ishfaq, M.; Faisal, K.; Van der Meijde, M. Integrated Approach for Landslide Risk Assessment Using Geoinformation Tools and Field Data in Hindukush Mountain Ranges, Northern Pakistan. Sustainability 2023, 15, 3102. [Google Scholar] [CrossRef]
- Guzzetti, F.; Carrara, A.; Cardinali, M.; Reichenbach, P. Landslide Hazard Evaluation: A Review of Current Techniques and Their Application in a Multi-Scale Study, Central Italy. Geomorphology 1999, 31, 181–216. [Google Scholar] [CrossRef]
- Scheidegger, A.E. Hazards: Singularities in Geomorphic Systems. Geomorphology 1994, 10, 19–25. [Google Scholar] [CrossRef]
- Ahmad, H.; Alam, M.; Yinghua, Z.; Najeh, T.; Gamil, Y.; Hameed, S. Landslide Risk Assessment Integrating Susceptibility, Hazard, and Vulnerability Analysis in Northern Pakistan. Discov. Appl. Sci. 2024, 6, 7. [Google Scholar] [CrossRef]
- Wang, Y.; Wen, H.; Sun, D.; Li, Y. Quantitative Assessment of Landslide Risk Based on Susceptibility Mapping Using Random Forest and Geodetector. Remote Sens. 2021, 13, 2625. [Google Scholar] [CrossRef]
- Fell, R.; Corominas, J.; Bonnard, C.; Cascini, L.; Leroi, E.; Savage, W.Z. Guidelines for Landslide Susceptibility, Hazard and Risk Zoning for Land Use Planning. Eng. Geol. 2008, 102, 85–98. [Google Scholar] [CrossRef]
- Vojteková, J.; Vojtek, M. Assessment of Landslide Susceptibility at a Local Spatial Scale Applying the Multi-Criteria Analysis and GIS: A Case Study from Slovakia. Geomat. Nat. Hazards Risk 2020, 11, 131–148. [Google Scholar] [CrossRef]
- Izquierdo-Horna, L.; Sánchez-Castro, A.; Duran, J. Vulnerability Assessment of Debris Flow in the Central Peruvian Rainforest–An Intercultural Approach. Heliyon 2023, 9, e20788. [Google Scholar] [CrossRef]
- Young, K.R.; León, B. Natural Hazards in Peru: Causation and Vulnerability. In Developments in Earth Surface Processes; Latrubesse, E.M., Ed.; Elsevier: Amsterdam, The Netherlands, 2009; Volume 13, pp. 165–180. ISBN 0928-2025. [Google Scholar]
- Panchal, S.; Shrivastava, A.K. Landslide Hazard Assessment Using Analytic Hierarchy Process (AHP): A Case Study of National Highway 5 in India. Ain Shams Eng. J. 2022, 13, 101626. [Google Scholar] [CrossRef]
- Kayastha, P.; Dhital, M.R.; De Smedt, F. Application of the Analytical Hierarchy Process (AHP) for Landslide Susceptibility Mapping: A Case Study from the Tinau Watershed, West Nepal. Comput. Geosci. 2013, 52, 398–408. [Google Scholar] [CrossRef]
- Plank, S.; Twele, A.; Martinis, S. Landslide Mapping in Vegetated Areas Using Change Detection Based on Optical and Polarimetric SAR Data. Remote Sens. 2016, 8, 307. [Google Scholar] [CrossRef]
- Yalcin, A.; Reis, S.; Aydinoglu, A.C.; Yomralioglu, T. A GIS-Based Comparative Study of Frequency Ratio, Analytical Hierarchy Process, Bivariate Statistics and Logistics Regression Methods for Landslide Susceptibility Mapping in Trabzon, NE Turkey. Catena 2011, 85, 274–287. [Google Scholar] [CrossRef]
- Chen, W.; Pourghasemi, H.R.; Kornejady, A.; Zhang, N. Landslide Spatial Modeling: Introducing New Ensembles of ANN, MaxEnt, and SVM Machine Learning Techniques. Geoderma 2017, 305, 314–327. [Google Scholar] [CrossRef]
- Feizizadeh, B.; Blaschke, T. GIS-Multicriteria Decision Analysis for Landslide Susceptibility Mapping: Comparing Three Methods for the Urmia Lake Basin, Iran. Nat. Hazards 2013, 65, 2105–2128. [Google Scholar] [CrossRef]
- Nguyen, T.T.N.; Liu, C.C. A New Approach Using AHP to Generate Landslide Susceptibility Maps in the Chen-Yu-Lan Watershed, Taiwan. Sensors 2019, 19, 505. [Google Scholar] [CrossRef]
- Liu, X.; Shao, S.; Shao, S. Landslide Susceptibility Zonation Using the Analytical Hierarchy Process (AHP) in the Great Xi’an Region, China. Sci. Rep. 2024, 14, 2941. [Google Scholar] [CrossRef] [PubMed]
- Dias, A.A.V.; Gunathilake, A.A.J. Analytical Hierarchical Process (AHP) Prioritization of Landslide-Causing Factors. In Progress in Landslide Research and Technology, Volume 3 Issue 2, 2024; Abolmasov, B., Alcántara-Ayala, I., Arbanas, Ž., Huntley, D., Konagai, K., Mikoš, M., Sassa, K., Sassa, S., Tiwari, B., Eds.; Springer Nature Switzerland: Cham, Switzerland, 2025; pp. 23–46. ISBN 978-3-031-72736-8. [Google Scholar]
- Bhat, I.A.; Ahmed, R.; Bhat, W.A.; Ahmed, P. Application of AHP Based Geospatial Modeling for Assessment of Landslide Hazard Zonation along Mughal Road in the Pir Panjal Himalayas. Environ. Earth Sci. 2023, 82, 336. [Google Scholar] [CrossRef]
- Subedi, S.; Bhandari, K.P.; Sherchan, B.; Neupane, N. Landslide Susceptibility Mapping Using Analytical Hierarchy Process in Gandaki Province, Nepal. J. Eng. Sci. 2023, 2, 1–8. [Google Scholar] [CrossRef]
- Das, S.; Sarkar, S.; Kanungo, D.P. GIS-Based Landslide Susceptibility Zonation Mapping Using the Analytic Hierarchy Process (AHP) Method in Parts of Kalimpong Region of Darjeeling Himalaya. Environ. Monit. Assess. 2022, 194, 234. [Google Scholar] [CrossRef]
- Erener, A.; Düzgün, H.B.S. A Regional Scale Quantitative Risk Assessment for Landslides: Case of Kumluca Watershed in Bartin, Turkey. Landslides 2013, 10, 55–73. [Google Scholar] [CrossRef]
- Ayalew, L.; Yamagishi, H. The Application of GIS-Based Logistic Regression for Landslide Susceptibility Mapping in the Kakuda-Yahiko Mountains, Central Japan. Geomorphology 2005, 65, 15–31. [Google Scholar] [CrossRef]
- Ozioko, O.H.; Igwe, O. GIS-Based Landslide Susceptibility Mapping Using Heuristic and Bivariate Statistical Methods for Iva Valley and Environs Southeast Nigeria. Environ. Monit. Assess. 2020, 192, 119. [Google Scholar] [CrossRef]
- Youssef, A.M. Landslide Susceptibility Delineation in the Ar-Rayth Area, Jizan, Kingdom of Saudi Arabia, Using Analytical Hierarchy Process, Frequency Ratio, and Logistic Regression Models. Environ. Earth Sci. 2015, 73, 8499–8518. [Google Scholar] [CrossRef]
- Ghosh, S.; Carranza, E.J.M.; van Westen, C.J.; Jetten, V.G.; Bhattacharya, D.N. Selecting and Weighting Spatial Predictors for Empirical Modeling of Landslide Susceptibility in the Darjeeling Himalayas (India). Geomorphology 2011, 131, 35–56. [Google Scholar] [CrossRef]
- Saaty, R.W. The Analytic Hierarchy Process—What It Is and How It Is Used. Math. Model. 1987, 9, 161–176. [Google Scholar] [CrossRef]
- Aro, A.R.; Vargas, E.P.; Olivera, C.F. Effect of Irrigation Water and Precipitation on Slope Stability, Quilahuani, Candarave, Tacna-Peru. Rev. Científica Cuad. Investig. 2024, 2, 1–14. [Google Scholar]
- Anchivilca Valentín, R.I.; Villegas Lanza, J.C. Análisis de La Deformación Superficial Del Deslizamiento de Tierra Que Afecta La Localidad de Cuenca, Huancavelica, Mediante Datos de Radar Terrestre—GBSAR, Imágenes de Radar Satelital Del S1A/B y Mediciones GPS. Rev. Investig. Física 2024, 27, 21–37. [Google Scholar] [CrossRef]
- Quiñones Huatangari, L.; Milla Pino, M.E.; Gamarra Torres, O.A.; Salas López, R.; Bazán Correa, J.F. Empleo Del Modelo Streeter-Phelps Para Estimar El Oxígeno Disuelto Del Río Utcubamba. Ecuadorian Sci. J. 2020, 4, 12–16. [Google Scholar] [CrossRef]
- Gamarra Torres, O.A. Fuentes de Contaminación Estacionales En La Cuenca Del Río Utcubamba, Región Amazonas, Perú. Arnaldoa 2018, 25, 179–194. [Google Scholar] [CrossRef]
- Londoño-Linares, J.P. Cálculo de Susceptibilidad a Deslizamientos Mediante Análisis Discriminante. Aplicación a Escala Regional. DYNA 2017, 84, 278–289. [Google Scholar] [CrossRef]
- Marín, R.J.; Guzmán-Martínez, J.C.; Martínez Carvajal, H.E.; García-Aristizábal, E.F.; Cadavid-Arango, J.D.; Agudelo-Vallejo, P. Evaluación Del Riesgo de Deslizamientos Superficiales Para Proyectos de Infraestructura: Caso de Análisis En Vereda El Cabuyal. Ing. Cienc. 2018, 14, 153–177. [Google Scholar] [CrossRef]
- Chang, K.T.; Merghadi, A.; Yunus, A.P.; Pham, B.T.; Dou, J. Evaluating Scale Effects of Topographic Variables in Landslide Susceptibility Models Using GIS-Based Machine Learning Techniques. Sci. Rep. 2019, 9, 12296. [Google Scholar] [CrossRef]
- Nseka, D.; Kakembo, V.; Bamutaze, Y.; Mugagga, F. Analysis of Topographic Parameters Underpinning Landslide Occurrence in Kigezi Highlands of Southwestern Uganda. Nat. Hazards 2019, 99, 973–989. [Google Scholar] [CrossRef]
- Bhat, I.A.; Shafiq, M.U.; Ahmed, P.; Kanth, T.A. Multi-Criteria Evaluation for Landslide Hazard Zonation by Integrating Remote Sensing, GIS and Field Data in North Kashmir Himalayas, J&K, India. Environ. Earth Sci. 2019, 78, 613. [Google Scholar] [CrossRef]
- Mandal, B.; Mandal, S. Analytical Hierarchy Process (AHP) Based Landslide Susceptibility Mapping of Lish River Basin of Eastern Darjeeling Himalaya, India. Adv. Space Res. 2018, 62, 3114–3132. [Google Scholar] [CrossRef]
- Kumar, R.; Anbalagan, R. Landslide Susceptibility Mapping Using Analytical Hierarchy Process (AHP) in Tehri Reservoir Rim Region, Uttarakhand. J. Geol. Soc. India 2016, 87, 271–286. [Google Scholar] [CrossRef]
- Meena, S.R.; Mishra, B.K.; Piralilou, S.T. A Hybrid Spatial Multi-Criteria Evaluation Method for Mapping Landslide Susceptible Areas in Kullu Valley, Himalayas. Geosciences 2019, 9, 156. [Google Scholar] [CrossRef]
- Djukem, W.D.L.; Braun, A.; Wouatong, A.S.L.; Guedjeo, C.; Dohmen, K.; Wotchoko, P.; Fernandez-Steeger, T.M.; Havenith, H.B. Effect of Soil Geomechanical Properties and Geo-Environmental Factors on Landslide Predisposition at Mount Oku, Cameroon. Int. J. Environ. Res. Public Health 2020, 17, 6795. [Google Scholar] [CrossRef]
- Çellek, S. Effect of the curvature parameter and its classification on landslides. Mühendislik Bilim. Tasarım Derg. 2024, 12, 49–63. [Google Scholar] [CrossRef]
- Youssef, A.M.; Pourghasemi, H.R. Landslide Susceptibility Mapping Using Machine Learning Algorithms and Comparison of Their Performance at Abha Basin, Asir Region, Saudi Arabia. Geosci. Front. 2021, 12, 639–655. [Google Scholar] [CrossRef]
- USGS Shuttle Radar Topography Mission (SRTM). Available online: https://earthexplorer.usgs.gov/ (accessed on 7 August 2025).
- Althuwaynee, O.F.; Biswajeet, P.; Lee, S. A Novel Integrated Model for Assessing Landslide Susceptibility Mapping Using CHAID and AHP Pair-Wise Comparison. Int. J. Remote Sens. 2016, 37, 1190–1209. [Google Scholar] [CrossRef]
- Ministerio Del Ambiente Geoservidor. Available online: https://geoservidor.minam.gob.pe/ (accessed on 31 December 2024).
- Sen, S.; Mitra, S.; Debbarma, C.; De, S.K. Impact of Faults on Landslide in the Atharamura Hill (along the NH 44), Tripura. Environ. Earth Sci. 2015, 73, 5289–5298. [Google Scholar] [CrossRef]
- Yang, L.; Liu, E. Numerical Analysis of the Effects of Crack Characteristics on the Stress and Deformation of Unsaturated Soil Slopes. Water 2020, 12, 194. [Google Scholar] [CrossRef]
- Hu, Q.; Zhou, Y.; Wang, S.; Wang, F. Machine Learning and Fractal Theory Models for Landslide Susceptibility Mapping: Case Study from the Jinsha River Basin. Geomorphology 2020, 351, 106975. [Google Scholar] [CrossRef]
- INGEMMET Geocatmin. Available online: https://geocatmin.ingemmet.gob.pe/geocatmin/main (accessed on 31 December 2024).
- Bahrami, S.; Rahimzadeh, B.; Khaleghi, S. Analyzing the Effects of Tectonic and Lithology on the Occurrence of Landslide along Zagros Ophiolitic Suture: A Case Study of Sarv-Abad, Kurdistan, Iran. Bull. Eng. Geol. Environ. 2020, 79, 1619–1637. [Google Scholar] [CrossRef]
- Nebeokike, U.C.; Igwe, O.; Egbueri, J.C.; Ifediegwu, S.I. Erodibility Characteristics and Slope Stability Analysis of Geological Units Prone to Erosion in Udi Area, Southeast Nigeria. Model. Earth Syst. Environ. 2020, 6, 1061–1074. [Google Scholar] [CrossRef]
- Bragagnolo, L.; da Silva, R.V.; Grzybowski, J.M.V. Artificial Neural Network Ensembles Applied to the Mapping of Landslide Susceptibility. Catena 2020, 184, 104240. [Google Scholar] [CrossRef]
- Zhao, X.; Chen, W. Optimization of Computational Intelligence Models for Landslide Susceptibility Evaluation. Remote Sens. 2020, 12, 2180. [Google Scholar] [CrossRef]
- Aristizábal, L.; Bustillo, A.; Arthurs, S. Integrated Pest Management of Coffee Berry Borer: Strategies from Latin America That Could Be Useful for Coffee Farmers in Hawaii. Insects 2016, 7, 6. [Google Scholar] [CrossRef]
- WorldClim WorldClim—Global Climate Data. Available online: http://www.worldclim.org (accessed on 31 December 2024).
- Sarkar, A.; Ghosh, A.; Banik, P. Multi-Criteria Land Evaluation for Suitability Analysis of Wheat: A Case Study of a Watershed in Eastern Plateau Region, India. Geo-Spat. Inf. Sci. 2014, 17, 119–128. [Google Scholar] [CrossRef]
- Ministerio de Transportes y Comunicaciones (MTC) VGeoportal. Available online: https://vgeoportal.mtc.gob.pe/index.php (accessed on 31 December 2024).
- Mohammadi, Z.; Moradi, M.; Hossein Bazyar, M. GIS-Based Landslide Susceptibility Mapping by AHP Method, A Case Study, Dena City, Iran. J. Basic. Appl. Sci. Res. 2012, 2, 6715–6723. [Google Scholar]
- Opitz, B.T.; Bakka, H.; Huser, R.; Lombardo, L. High-Resolution Bayesin Mapping of Landslide Hazard with Unobserved Trigger Event. Ann. Appl. Stat. 2022, 16, 1653–1675. [Google Scholar] [CrossRef]
- Tran, T.X.; Liu, S.; Ha, H.; Bui, Q.D.; Nguyen, L.Q.; Nguyen, D.Q.; Trinh, C.T.; Luu, C. A Spatial Landslide Risk Assessment Based on Hazard, Vulnerability, Exposure, and Adaptive Capacity. Sustainability 2024, 16, 9574. [Google Scholar] [CrossRef]
- Zhou, W.; Zhou, Y.; Liang, S.; Zhang, C.; Dai, H.; Sun, X. A New Framework for Landslide Susceptibility Mapping in Contiguous Impoverished Areas Using Machine Learning and Catastrophe Theory. Sci. Rep. 2025, 15, 10620. [Google Scholar] [CrossRef]
- Dai, X.; Chen, J.; Zhang, T.; Xue, C. Integrated Landslide Risk Assessment via a Landslide Susceptibility Model Based on Intelligent Optimization Algorithms. Remote Sens. 2025, 17, 545. [Google Scholar] [CrossRef]
- CENEPRED. Escenario de Riesgos Por Inundaciones y Movimientos En Masa Ante Lluvias Asociadas al Fenómeno Del Niño; CENEPRED: Lima, Peru, 2023. [Google Scholar]
- Fidan, S.; Tanyaş, H.; Akbaş, A.; Lombardo, L.; Petley, D.N.; Görüm, T. Understanding Fatal Landslides at Global Scales: A Summary of Topographic, Climatic, and Anthropogenic Perspectives. Nat. Hazards 2024, 120, 6437–6455. [Google Scholar] [CrossRef]
- Instituto Geográfico Nacional—IGN Dataset Centros Poblados. Available online: https://www.datosabiertos.gob.pe/dataset/dataset-centros-poblados (accessed on 31 December 2024).
- Wind, Y.; Saaty, T.L. Marketing Applications of the Analytic Hierarchy Process. Manag. Sci. 1980, 26, 641–658. [Google Scholar] [CrossRef]
- Pradhan, R.M.; Guru, B.; Pradhan, B.; Biswal, T.K. Integrated Multi-Criteria Analysis for Groundwater Potential Mapping in Precambrian Hard Rock Terranes (North Gujarat), India. Hydrol. Sci. J. 2021, 66, 961–978. [Google Scholar] [CrossRef]
- David Raj, A.; Kumar, S.; Sooryamol, K.R. Modelling Climate Change Impact on Soil Loss and Erosion Vulnerability in a Watershed of Shiwalik Himalayas. CATENA 2022, 214, 106279. [Google Scholar] [CrossRef]
- Li, H.; Mao, Z.; Sun, J.; Zhong, J.; Shi, S. Landslide Susceptibility Mapping Using Weighted Linear Combination: A Case of Gucheng Town in Ningxia, China. Geotech. Geol. Eng. 2023, 41, 1247–1273. [Google Scholar] [CrossRef]
- Michael, E.A.; Samanta, S. Landslide Vulnerability Mapping (LVM) Using Weighted Linear Combination (WLC) Model through Remote Sensing and GIS Techniques. Model. Earth Syst. Environ. 2016, 2, 88. [Google Scholar] [CrossRef]
- Rudra Paul, S.; Sarkar, R. Application of Geospatial Tools for Prediction of Landslides Using Decision-Based Method. In Proceedings of the 2nd International Conference on Geotechnical Issues in Energy, Infrastructure and Disaster Management, Patna, India, 18–20 January 2024; Verma, A.K., Singh, T.N., Mohamad, E.T., Mishra, A.K., Gamage, R.P., Bhatawdekar, R., Wilkinson, S., Eds.; Springer Nature Singapore: Singapore, 2025; pp. 15–32. [Google Scholar]
- Mengstie, L.; Nebere, A.; Jothimani, M.; Taye, B. Landslide Susceptibility Assessment in Addi Arkay, Ethiopia Using GIS, Remote Sensing, and AHP. Quat. Sci. Adv. 2024, 15, 100217. [Google Scholar] [CrossRef]
- Giri, P.; Ng, K.; Phillips, W. Wireless Sensor Network System for Landslide Monitoring and Warning. IEEE Trans. Instrum. Meas. 2019, 68, 1210–1220. [Google Scholar] [CrossRef]
- Deng, N.; Li, Y.; Ma, J.; Shahabi, H.; Hashim, M.; de Oliveira, G.; Chaeikar, S.S. A Comparative Study for Landslide Susceptibility Assessment Using Machine Learning Algorithms Based on Grid Unit and Slope Unit. Front. Environ. Sci. 2022, 10, 1009433. [Google Scholar] [CrossRef]
- Chen, W.; Han, H.; Huang, B.; Huang, Q.; Fu, X. Variable-Weighted Linear Combination Model for Landslide Susceptibility Mapping: Case Study in the Shennongjia Forestry District, China. ISPRS Int. J. Geo-Inf. 2017, 6, 347. [Google Scholar] [CrossRef]
- Wang, Y.; Zhao, S.; Wei, Y.; Li, K.; Jiang, X.; Li, C.; Ren, C.; Yin, S.; Ho, J.; Ran, J.; et al. Impact of Climate Change on Dengue Fever Epidemics in South and Southeast Asian Settings: A Modelling Study. Infect. Dis. Model. 2023, 8, 645–655. [Google Scholar] [CrossRef]
- Yi, X.; Shang, Y.; Meng, H.; Meng, Q.; Shao, P.; Ahmed, I. Regional Landslide Hazard and Risk Assessment Considering Landslide Spatial Aggregation and Hydrological Slope Units. Appl. Sci. 2025, 15, 8068. [Google Scholar] [CrossRef]
- Reichenbach, P.; Rossi, M.; Malamud, B.D.; Mihir, M.; Guzzetti, F. A Review of Statistically-Based Landslide Susceptibility Models. Earth Sci. Rev. 2018, 180, 60–91. [Google Scholar] [CrossRef]
- Yi, X.; Shang, Y.; Liang, S.; Meng, H.; Meng, Q.; Shao, P.; Cui, Z. Landslide Susceptibility Mapping Considering Landslide Spatial Aggregation Using the Dual-Frequency Ratio Method: A Case Study on the Middle Reaches of the Tarim River Basin. Remote Sens. 2025, 17, 381. [Google Scholar] [CrossRef]
- Hung, L.Q.; Van, N.T.H.; Duc, D.M.; Ha, L.T.C.; Van Son, P.; Khanh, N.H.; Binh, L.T. Landslide Susceptibility Mapping by Combining the Analytical Hierarchy Process and Weighted Linear Combination Methods: A Case Study in the Upper Lo River Catchment (Vietnam). Landslides 2016, 13, 1285–1301. [Google Scholar] [CrossRef]
- Vergara, A.J.; Valqui-Reina, S.V.; Cieza-Tarrillo, D.; Gómez-Santillán, Y.; Chapa-Gonza, S.; Ocaña-Zúñiga, C.L.; Auquiñivin-Silva, E.A.; Cayo-Colca, I.S.; Rosa dos Santos, A. Modeling of Forest Fire Risk Areas of Amazonas Department, Peru: Comparative Evaluation of Three Machine Learning Methods. Forests 2025, 16, 273. [Google Scholar] [CrossRef]
- Arabameri, A.; Pradhan, B.; Pourghasemi, H.R.; Rezaei, K.; Kerle, N. Spatial Modelling of Gully Erosion Using GIS and R Programing: A Comparison among Three Data Mining Algorithms. Appl. Sci. 2018, 8, 1369. [Google Scholar] [CrossRef]
- Gnagne, F.L.; Schmitz, S.; Kouadio, H.B.; Hubert-Ferrari, A.; Biémi, J.; Demoulin, A. Predicting Landslide Susceptibility Using Cost Function in Low-Relief Areas: A Case Study of the Urban Municipality of Attecoube (Abidjan, Ivory Coast). Earth 2025, 6, 84. [Google Scholar] [CrossRef]
- Gu, T.; Li, J.; Wang, M.; Duan, P.; Zhang, Y.; Cheng, L. Study on Landslide Susceptibility Mapping with Different Factor Screening Methods and Random Forest Models. PLoS ONE 2023, 18, e0292897. [Google Scholar] [CrossRef]
- Huangfu, W.; Qiu, H.; Wu, W.; Qin, Y.; Zhou, X.; Zhang, Y.; Ullah, M.; He, Y. Enhancing the Performance of Landslide Susceptibility Mapping with Frequency Ratio and Gaussian Mixture Model. Land 2024, 13, 1039. [Google Scholar] [CrossRef]
- Huang, F.; Yang, Y.; Jiang, B.; Chang, Z.; Zhou, C.; Jiang, S.-H.; Huang, J.; Catani, F.; Yu, C. Effects of Different Division Methods of Landslide Susceptibility Levels on Regional Landslide Susceptibility Mapping. Bull. Eng. Geol. Environ. 2025, 84, 276. [Google Scholar] [CrossRef]
- Gautam, P.; Kubota, T.; Aditian, A. Evaluating Underlying Causative Factors for Earthquake-Induced Landslides and Landslide Susceptibility Mapping in Upper Indrawati Watershed, Nepal. Geoenvironm. Disasters 2021, 8, 30. [Google Scholar] [CrossRef]
- Qiu, F.; Chastain, B.; Zhou, Y.; Zhang, C.; Sridharan, H. Modeling Land Suitability/Capability Using Fuzzy Evaluation. GeoJournal 2013, 79, 167–182. [Google Scholar] [CrossRef]
- Gu, T.; Duan, P.; Wang, M.; Li, J.; Zhang, Y. Effects of Non-Landslide Sampling Strategies on Machine Learning Models in Landslide Susceptibility Mapping. Sci. Rep. 2024, 14, 7201. [Google Scholar] [CrossRef]
- Dahim, M.; Alqadhi, S.; Mallick, J. Enhancing Landslide Management with Hyper-Tuned Machine Learning and Deep Learning Models: Predicting Susceptibility and Analyzing Sensitivity and Uncertainty. Front. Ecol. Evol. 2023, 11, 1108924. [Google Scholar] [CrossRef]
- Khan, S.; Khan, A. FFireNet: Deep Learning Based Forest Fire Classification and Detection in Smart Cities. Symmetry 2022, 14, 2155. [Google Scholar] [CrossRef]
- Ullah, M.; Qiu, H.; Huangfu, W.; Yang, D.; Wei, Y.; Tang, B. Integrated Machine Learning Approaches for Landslide Susceptibility Mapping Along the Pakistan–China Karakoram Highway. Land 2025, 14, 172. [Google Scholar] [CrossRef]
- Zydroń, T.; Demczuk, P.; Gruchot, A. Assessment of Landslide Susceptibility of the Wiśnickie Foothills Mts. (The Flysch Carpathians, Poland) Using Selected Machine Learning Algorithms. Front. Earth Sci. 2022, 10, 872192. [Google Scholar] [CrossRef]
- Wu, C.Y.; Yeh, Y.C. A Landslide Probability Model Based on a Long-Term Landslide Inventory and Rainfall Factors. Water 2020, 12, 937. [Google Scholar] [CrossRef]
- Lari, S.; Frattini, P.; Crosta, G.B. A Probabilistic Approach for Landslide Hazard Analysis. Eng. Geol. 2014, 182, 3–14. [Google Scholar] [CrossRef]
- Arifianti, Y.; Pamela, P.; Agustin, F.; Muslim, D. Comparative Study among Bivariate Statistical Models in Landslide Susceptibility Map. Indones. J. Geosci. 2020, 7, 51–63. [Google Scholar] [CrossRef]
- Nohani, E.; Moharrami, M.; Sharafi, S.; Khosravi, K.; Pradhan, B.; Pham, B.T.; Lee, S.; Melesse, A.M. Landslide Susceptibility Mapping Using Different GIS-Based Bivariate Models. Water 2019, 11, 1402. [Google Scholar] [CrossRef]
- Turan, İ.D.; Özkan, B.; Türkeş, M.; Dengiz, O. Landslide Susceptibility Mapping for the Black Sea Region with Spatial Fuzzy Multi-Criteria Decision Analysis under Semi-Humid and Humid Terrestrial Ecosystems. Theor. Appl. Climatol. 2020, 140, 1233–1246. [Google Scholar] [CrossRef]
- Lee, S. Current and Future Status of GIS-Based Landslide Susceptibility Mapping: A Literature Review. Korean J. Remote Sens. 2019, 35, 179–193. [Google Scholar]
- Guo, Z.; Torra, O.; Hürlimann, M.; Abancó, C.; Medina, V. FSLAM: A QGIS Plugin for Fast Regional Susceptibility Assessment of Rainfall-Induced Landslides. Environ. Model. Softw. 2022, 150, 105354. [Google Scholar] [CrossRef]
- Saygin, F.; Şişman, Y.; Dengiz, O.; Şişman, A. Spatial Assessment of Landslide Susceptibility Mapping Generated by Fuzzy-AHP and Decision Tree Approaches. Adv. Space Res. 2023, 71, 5218–5235. [Google Scholar] [CrossRef]
- Vakhshoori, V.; Zare, M. Is the ROC Curve a Reliable Tool to Compare the Validity of Landslide Susceptibility Maps? Geomat. Nat. Hazards Risk 2018, 9, 249–266. [Google Scholar] [CrossRef]
- Bin Alam, J.; Manzano, L.S.; Debnath, R.; Ahmed, A.A. Monitoring Slope Movement and Soil Hydrologic Behavior Using IoT and AI Technologies: A Systematic Review. Hydrology 2024, 11, 111. [Google Scholar] [CrossRef]
- Gunn, D.; Dashwood, B.A.J.; Bergamo, P.; Donohue, S. Aged Embankment Imaging and Assessment Using Surface Waves. Proc. Inst. Civil. Eng.-Forensic Eng. 2016, 169, 149–165. [Google Scholar] [CrossRef]
- Lau, R.; Seguí, C.; Waterman, T.; Chaney, N.; Veveakis, M. InSAR-Informed in Situ Monitoring for Deep-Seated Landslides: Insights from El Forn (Andorra). Nat. Hazards Earth Syst. Sci. 2024, 24, 3651–3661. [Google Scholar] [CrossRef]
- Bueechi, E.; Klimeš, J.; Frey, H.; Huggel, C.; Strozzi, T.; Cochachin, A. Regional-Scale Landslide Susceptibility Modelling in the Cordillera Blanca, Peru—A Comparison of Different Approaches. Landslides 2019, 16, 395–407. [Google Scholar] [CrossRef]
- Chen, X.; Chen, W. GIS-Based Landslide Susceptibility Assessment Using Optimized Hybrid Machine Learning Methods. Catena 2021, 196, 104833. [Google Scholar] [CrossRef]
- Kavzoglu, T.; Colkesen, I.; Sahin, E.K. Machine Learning Techniques in Landslide Susceptibility Mapping: A Survey and a Case Study. In Landslides: Theory, Practice and Modelling; Pradhan, S.P., Vishal, V., Singh, T.N., Eds.; Springer International Publishing: Cham, Switzerland, 2019; pp. 283–301. ISBN 978-3-319-77377-3. [Google Scholar]
- Khan, H.; Shafique, M.; Khan, M.A.; Bacha, M.A.; Shah, S.U.; Calligaris, C. Landslide Susceptibility Assessment Using Frequency Ratio, a Case Study of Northern Pakistan. Egypt. J. Remote Sens. Space Sci. 2019, 22, 11–24. [Google Scholar] [CrossRef]
- Bhagya, S.B.; Sumi, A.S.; Balaji, S.; Danumah, J.H.; Costache, R.; Rajaneesh, A.; Gokul, A.; Chandrasenan, C.P.; Quevedo, R.P.; Johny, A.; et al. Landslide Susceptibility Assessment of a Part of the Western Ghats (India) Employing the AHP and F-AHP Models and Comparison with Existing Susceptibility Maps. Land 2023, 12, 468. [Google Scholar] [CrossRef]
- Zangmene, F.L.; Ngapna, M.N.; Ateba, M.C.B.; Mboudou, G.M.M.; Defo, P.L.W.; Kouo, R.T.; Dongmo, A.K.; Owona, S. Landslide Susceptibility Zonation Using the Analytical Hierarchy Process (AHP) in the Bafoussam-Dschang Region (West Cameroon). Adv. Space Res. 2023, 71, 5282–5301. [Google Scholar] [CrossRef]
- Beven, K.J.; Kirkby, M.J. A Physically Based, Variable Contributing Area Model of Basin Hydrology / Un Modèle à Base Physique de Zone d’appel Variable de l’hydrologie Du Bassin Versant. Hydrol. Sci. Bull. 1979, 24, 43–69. [Google Scholar] [CrossRef]
- Liu, B.; Gao, X.; Ma, J.; Jiao, Z.; Xiao, J.; Hayat, M.A.; Wang, H. Modeling the Present and Future Distribution of Arbovirus Vectors Aedes Aegypti and Aedes Albopictus under Climate Change Scenarios in Mainland China. Sci. Total Environ. 2019, 664, 203–214. [Google Scholar] [CrossRef] [PubMed]
- Sørensen, R.; Zinko, U.; Seibert, J. On the Calculation of the Topographic Wetness Index: Evaluation of Different Methods Based on Field Observations. Hydrol. Earth Syst. Sci. 2006, 10, 101–112. [Google Scholar] [CrossRef]
- Li, P.; Zhang, X.; Shi, H. Investigation for the Initiation of a Loess Landslide Based on the Unsaturated Permeability and Strength Theory. Geoenviron. Disasters 2015, 2, 24. [Google Scholar] [CrossRef][Green Version]
- He, J.; Wang, S.; Liu, H.; Nguyen, V.; Han, W. The Critical Curve for Shallow Saturated Zone in Soil Slope under Rainfall and Its Prediction for Landslide Characteristics. Bull. Eng. Geol. Environ. 2021, 80, 1927–1945. [Google Scholar] [CrossRef]
- Chen, S.; Wu, L.; Miao, Z. Regional Seismic Landslide Susceptibility Assessment Considering the Rock Mass Strength Heterogeneity. Geomat. Nat. Hazards Risk 2023, 14, 1–27. [Google Scholar] [CrossRef]
- Bordoni, M.; Vivaldi, V.; Ciabatta, L.; Brocca, L.; Meisina, C. Temporal Prediction of Shallow Landslides Exploiting Soil Saturation Degree Derived by ERA5-Land Products. Bull. Eng. Geol. Environ. 2023, 82, 308. [Google Scholar] [CrossRef]
- Sun, D.; Chen, D.; Zhang, J.; Mi, C.; Gu, Q.; Wen, H. Landslide Susceptibility Mapping Based on Interpretable Machine Learning from the Perspective of Geomorphological Differentiation. Land 2023, 12, 1018. [Google Scholar] [CrossRef]
- Zhao, X.; Zhao, Z.; Huang, F.; Huang, J.; Yang, Z.; Chen, Q.; Zhou, D.; Fang, L.; Ye, X.; Chao, J. Application of Environmental Variables in Statistically-Based Landslide Susceptibility Mapping: A Review. Front. Earth Sci. 2023, 11, 1147427. [Google Scholar] [CrossRef]
- Rojas Celis, A.P.; Shen, J.; Martinez Otalora, J.D. Spatiotemporal Land Use and Land Cover Changes and Their Impact on Landscape Patterns in the Colombian Coffee Cultural Landscape (2014–2034). Land 2025, 14, 1045. [Google Scholar] [CrossRef]
- Salazar Gutiérrez, L.F.; Menjivar Flores, J.C.; Martínez Carvajal, H.E. Susceptibility Factors of Drainage Basins to Shallow Landslides in Coffee-Growing Areas in the Department of Caldas, Colombia. Environ. Earth Sci. 2021, 80, 145. [Google Scholar] [CrossRef]
- Harvey, C.A.; Pritts, A.A.; Zwetsloot, M.J.; Jansen, K.; Pulleman, M.M.; Armbrecht, I.; Avelino, J.; Barrera, J.F.; Bunn, C.; García, J.H.; et al. Transformation of Coffee-Growing Landscapes across Latin America. A Review. Agron. Sustain. Dev. 2021, 41, 62. [Google Scholar] [CrossRef]
- Kiup, E.; Swan, T.; Field, D. Soil Management Practices in Coffee Farming Systems in the Asia-Pacific Region and Their Relevance to Papua New Guinea: A Systematic Review. Soil Use Manag. 2025, 41, e70068. [Google Scholar] [CrossRef]
- Rahn, E.; Läderach, P.; Baca, M.; Cressy, C.; Schroth, G.; Malin, D.; van Rikxoort, H.; Shriver, J. Climate Change Adaptation, Mitigation and Livelihood Benefits in Coffee Production: Where Are the Synergies? Mitig. Adapt. Strateg. Glob. Change 2014, 19, 1119–1137. [Google Scholar] [CrossRef]
- Iijima, M.; Izumi, Y.; Yuliadi, E.; Sunyoto; Afandi; Utomo, M. Erosion Control on a Steep Sloped Coffee Field in Indonesia with Alley Cropping, Intercropped Vegetables, and No-Tillage. Plant Prod. Sci. 2003, 6, 224–229. [Google Scholar] [CrossRef]
- Muñoz-Torrero Manchado, A.; Antonio Ballesteros-Cánovas, J.; Allen, S.; Stoffel, M. Deforestation Controls Landlside Susceptibility in Far-Western Nepal. Catena 2022, 219, 106627. [Google Scholar] [CrossRef]
- Ascencio-Sanchez, M.; Padilla-Castro, C.; Riveros-Lizana, C.; Hermoza-Espezúa, R.M.; Atalluz-Ganoza, D.; Solórzano-Acosta, R. Impacts of Land Use on Soil Erosion: RUSLE Analysis in a Sub-Basin of the Peruvian Amazon (2016–2022). Geosciences 2025, 15, 15. [Google Scholar] [CrossRef]
- Mwanake, H.; Mehdi-Schulz, B.; Schulz, K.; Kitaka, N.; Olang, L.O.; Lederer, J.; Herrnegger, M. Agricultural Practices and Soil and Water Conservation in the Transboundary Region of Kenya and Uganda: Farmers’ Perspectives of Current Soil Erosion. Agriculture 2023, 13, 1434. [Google Scholar] [CrossRef]
- Henrique, M.J.; André Silva, T.; Walbert Júnior Reis, D.S.; Marx Leandro Naves, S.; Breno Régis, S.; Ronaldo Luiz, M. Water Erosion in Oxisols under Coffee Cultivation. Rev. Bras. Cienc. Solo 2018, 42, e0170093. [Google Scholar] [CrossRef]
- Tang, Y.; Che, A.; Cao, Y.; Zhang, F. Risk Assessment of Seismic Landslides Based on Analysis of Historical Earthquake Disaster Characteristics. Bull. Eng. Geol. Environ. 2020, 79, 2271–2284. [Google Scholar] [CrossRef]
- Shao, X.; Ma, S.; Xu, C.; Cheng, J.; Xu, X. Seismically-Induced Landslide Probabilistic Hazard Mapping of Aba Prefecture and Chengdu Plain Region, Sichuan Province, China for Future Seismic Scenarios. Geosci. Lett. 2023, 10, 55. [Google Scholar] [CrossRef]
- Yang, Z.; Du, G.; Zhang, Y.; Xu, C.; Yu, P.; Shao, W.; Mai, X. Seismic Landslide Hazard Assessment Using Improved Seismic Motion Parameters of the 2017 Ms 7.0 Jiuzhaigou Earthquake, Tibetan Plateau. Front. Earth Sci. 2024, 12, 1302553. [Google Scholar] [CrossRef]
- Kovrov, O.; Buchavyi, Y. Evaluation of the Influence of Climatic and Geomorphological Factors on Landslides Development. Environ. Saf. Nat. Resour. 2018, 25, 52–63. [Google Scholar] [CrossRef]
- Zeng, T.; Guo, Z.; Wang, L.; Jin, B.; Wu, F.; Guo, R. Tempo-Spatial Landslide Susceptibility Assessment from the Perspective of Human Engineering Activity. Remote Sens. 2023, 15, 4111. [Google Scholar] [CrossRef]
- Shahabi, H.; Ahmadi, R.; Alizadeh, M.; Hashim, M.; Al-Ansari, N.; Shirzadi, A.; Wolf, I.D.; Ariffin, E.H. Landslide Susceptibility Mapping in a Mountainous Area Using Machine Learning Algorithms. Remote Sens. 2023, 15, 3112. [Google Scholar] [CrossRef]
- Zhou, L.; Liu, Y.; Lu, J.; Zhou, W.; Wang, H. Influence of Recycled Concrete Powder (RCP) and Recycled Brick Powder (RBP) on the Physical/Mechanical Properties and Durability of Raw Soil. Coatings 2021, 11, 1475. [Google Scholar] [CrossRef]
- SIGRID. Boletín N° 39 Serie C—Riesgo Geológico En La Región Amazonas; SIGRID: Lima, Peru, 2009. [Google Scholar]
- SIGRID. Informe Técnico No A7084 Evaluación de Los Deslizamientos En El Centro Poblado Santa Isabel, Distrito Cajaruro, Provincia Utcubamba, Región Amazonas; SIGRID: Lima, Peru, 2020. [Google Scholar]
- Marin, R.J.; Marín-Sánchez, J.C.; Mira, J.E.; García, E.F.; Zhao, B.; Zambrano, J. Landslide Hazard and Rainfall Threshold Assessment: Incorporating Shallow and Deep-Seated Failure Mechanisms with Physics-Based Models. Geosciences 2024, 14, 280. [Google Scholar] [CrossRef]
- Gentilucci, M.; Pelagagge, N.; Rossi, A.; Domenico, A.; Pambianchi, G. Landslide Susceptibility Using Climatic–Environmental Factors Using the Weight-of-Evidence Method—A Study Area in Central Italy. Appl. Sci. 2023, 13, 8617. [Google Scholar] [CrossRef]
- Salinas, I.; Paucar, A.; Quiñónez-Macías, M.; Grau, F.; Barragán-Taco, M.; Toulkeridis, T.; Chunga, K. Geotechnical and Geophysical Assessment of the 2021 Tamban Chimbo Landslide, Northern Andes of Ecuador. Geosciences 2024, 14, 104. [Google Scholar] [CrossRef]
- Batumalai, P.; Mohd Nazer, N.S.; Simon, N.; Sulaiman, N.; Umor, M.R.; Ghazali, M.A. Soil Detachment Rate of a Rainfall-Induced Landslide Soil. Water 2023, 15, 2149. [Google Scholar] [CrossRef]
- Xiao, Y.; Wei, L.; Liu, X. Failure Mechanism and Movement Process Inversion of Rainfall-Induced Landslide in Yuexi Country. Sustainability 2025, 17, 5639. [Google Scholar] [CrossRef]
- Troncone, A.; Pugliese, L.; Conte, E. Rainfall Threshold for Shallow Landslide Triggering Due to Rising Water Table. Water 2022, 14, 2966. [Google Scholar] [CrossRef]
- Zhang, P.; Ji, X.; Li, Y.; Xu, M.; Yao, B.; Zhang, C. Study on Permeability Evolution Law of Rock Mass under Mining Stress. Water 2024, 16, 1409. [Google Scholar] [CrossRef]
- Zeng, J.; Dai, Z.; Luo, X.; Jiao, W.; Yang, Z.; Li, Z.; Zhang, N.; Xiong, Q. Deformation and Failure Mechanism of Bedding Rock Landslides Based on Stability Analysis and Kinematics Characteristics: A Case Study of the Xing’an Village Landslide, Chongqing. Water 2025, 17, 767. [Google Scholar] [CrossRef]
- Mejia-Manrique, S.A.; Ramos-Scharrón, C.E.; Hughes, K.S.; Gonzalez-Cruz, J.E.; Khanbilvardi, R.M. Dynamic Landslide Susceptibility for Extreme Rainfall Events Using an Optimized Convolutional Neural Network Approach. Nat. Hazards 2025, 121, 15383–15411. [Google Scholar] [CrossRef]
- Weydt, L.M.; Lucci, F.; Lacinska, A.; Scheuvens, D.; Carrasco-Núñez, G.; Giordano, G.; Rochelle, C.A.; Schmidt, S.; Bär, K.; Sass, I. The Impact of Hydrothermal Alteration on the Physiochemical Characteristics of Reservoir Rocks: The Case of the Los Humeros Geothermal Field (Mexico). Geotherm. Energy 2022, 10, 20. [Google Scholar] [CrossRef]
- Sajadi, P.; Sang, Y.-F.; Gholamnia, M.; Bonafoni, S.; Mukherjee, S. Evaluation of the Landslide Susceptibility and Its Spatial Difference in the Whole Qinghai-Tibetan Plateau Region by Five Learning Algorithms. Geosci. Lett. 2022, 9, 9. [Google Scholar] [CrossRef]
- Mussabayev, R. Optimizing Euclidean Distance Computation. Mathematics 2024, 12, 3787. [Google Scholar] [CrossRef]
- Dhakal, D.; Singh, K.; Onyelowe, K.C.; Cazco, S.A.S.; Sharma, A.; Alarifi, N.; Islam, F.; Randeep; Arunachalam, K.P.; Youssef, Y.M. Enhancing Landslide Disaster Prediction by Evaluating Non Landslide Area Sampling in Machine Learning Models for Spiti Valley India. Sci. Rep. 2025, 15, 12242. [Google Scholar] [CrossRef]





| Variables | Risk Classes | ||||
|---|---|---|---|---|---|
| Very High | High | Moderate | Low | Very Low | |
| Slope angle (P) | >41° | 41–29° | 29–20° | 20–11° | 11–0° |
| Geology (G) | Mitu (M)—River deposits (RD) | River deposits (RD)—Population centers (PC) | Population centers (PC)—Cajamarca formation (CF) | Cajamarca Formation (CF)—Inguilpata Formation (IF) | Inguilpata Formation (IF)—Lavasen Formation (LF) |
| Precipitation (Pc) | >1261 mm | 1261–1094 mm | 1094–941 mm | 941–774 mm | 774–424 mm |
| Distance to Faults (Df) | 8–1774 m | 1774–3895 m | 3895–6794 m | 6794–10,754 m | >10,754 m |
| Drainage Density (Dd) | >0.001047 m/m2 | 0.001047–0.000830 m/m2 | 0.000830–0.000670 m/m2 | 0.000670–0.000491 m/m2 | 0.000491–0.000156 m/m2 |
| TWI | >11.85 | 11.85–10.756 | 10.76–9.87 | 9.87–9.06 | 9.06–6.11 |
| Relative Relief (Rr) | >506 m | 506–408 m | 408–324 m | 324–235 m | 235–30 m |
| Profile Curve (Pc) | Strongly concave | Moderately concave | Flat/Neutral | Moderately convex | Strongly convex |
| Land use (Lu) | Subsistence Agriculture (SA)—Colan Mountain Range (CMR) | Coffee predominance (CP)—Subsistence agriculture (SA) | Population centers (PC)—Protection lands (PL) | Protection lands (PL)—Predominantly coffee-growing (PCG) | Private conservation (PrC)—Population centers (PC) |
| Elevation (E) | >3085 m.a.s.l. | 3085–2537 m.a.s.l. | 2537–1935 m.a.s.l. | 1935–1156 m.a.s.l. | 1156–325 m.a.s.l. |
| Distance to Roads (Dr) | 3–1477 m | 1477–3621 m | 3621–6233 m | 6233–9448 m | >9448 m |
| Distance to Population Centers (Dpc) | 18–2206 m | 2206–3990 m | 3990–5890 m | 5890–8307 m | 8307–14,755 m |
| Variables | P | G | Pc | Df | Dd | TWI | Rr | Pc | Lu | E | Dr | Dpc |
|---|---|---|---|---|---|---|---|---|---|---|---|---|
| Slope angle (P) | 0.28 | 0.40 | 0.36 | 0.29 | 0.21 | 0.14 | 0.22 | 0.25 | 0.20 | 0.20 | 0.19 | 0.14 |
| Geology (G) | 0.09 | 0.13 | 0.24 | 0.19 | 0.27 | 0.19 | 0.09 | 0.11 | 0.09 | 0.11 | 0.06 | 0.06 |
| Precipitation (Pc) | 0.09 | 0.07 | 0.12 | 0.19 | 0.21 | 0.14 | 0.18 | 0.11 | 0.14 | 0.20 | 0.19 | 0.10 |
| Distance to Faults (Df) | 0.09 | 0.07 | 0.06 | 0.10 | 0.14 | 0.14 | 0.09 | 0.15 | 0.11 | 0.07 | 0.15 | 0.18 |
| Drainage Density (Dd) | 0.09 | 0.03 | 0.04 | 0.05 | 0.07 | 0.24 | 0.18 | 0.11 | 0.14 | 0.09 | 0.08 | 0.14 |
| TWI | 0.09 | 0.03 | 0.04 | 0.03 | 0.01 | 0.05 | 0.13 | 0.11 | 0.09 | 0.11 | 0.06 | 0.12 |
| Relative Relief (Rr) | 0.06 | 0.07 | 0.03 | 0.05 | 0.02 | 0.02 | 0.04 | 0.07 | 0.11 | 0.07 | 0.06 | 0.06 |
| Profile Curve (Pc) | 0.04 | 0.04 | 0.04 | 0.02 | 0.02 | 0.02 | 0.02 | 0.04 | 0.06 | 0.07 | 0.06 | 0.06 |
| Land Use (Lu) | 0.04 | 0.04 | 0.02 | 0.02 | 0.01 | 0.02 | 0.01 | 0.02 | 0.03 | 0.07 | 0.06 | 0.06 |
| Elevation (E) | 0.03 | 0.03 | 0.01 | 0.03 | 0.02 | 0.01 | 0.01 | 0.01 | 0.01 | 0.02 | 0.04 | 0.04 |
| Distance to Roads (Dr) | 0.03 | 0.04 | 0.01 | 0.01 | 0.02 | 0.02 | 0.01 | 0.01 | 0.01 | 0.01 | 0.02 | 0.04 |
| Distance to Population Centers (Dpc) | 0.04 | 0.04 | 0.02 | 0.01 | 0.01 | 0.01 | 0.01 | 0.01 | 0.01 | 0.01 | 0.01 | 0.02 |
| Variables | Prioritization Vector | Prioritization Vector (%) |
|---|---|---|
| Slope angle (P) | 0.240 | 23.96 |
| Geology (G) | 0.137 | 13.65 |
| Precipitation (Pc) | 0.144 | 14.44 |
| Distance to Faults (Df) | 0.111 | 11.12 |
| Drainage Density (Dd) | 0.105 | 10.51 |
| TWI | 0.073 | 7.37 |
| Relative Relief (Rr) | 0.054 | 5.43 |
| Profile Curve (Pc) | 0.041 | 4.08 |
| Land Use (Lu) | 0.034 | 3.40 |
| Elevation (E) | 0.022 | 2.25 |
| Distance to Roads (Dr) | 0.020 | 2.03 |
| Distance to Population Centers (Dpc) | 0.018 | 1.80 |
| λmax | 13.44 | |
| n | 12 | |
| IR | 1.54 | |
| CI | 0.131 | |
| CR | 0.085 | |
| Risk Classes | Landslides | Area (km2) | Area (%) |
|---|---|---|---|
| Very low | 64 | 964.25 | 14.58% |
| Low | 94 | 1657.14 | 25.06% |
| Moderate | 71 | 1821.76 | 27.55% |
| High | 56 | 1438.29 | 21.75% |
| Very high | 29 | 731.56 | 11.06% |
| Total | 314 | 6613.0207 | 100.00% |
Disclaimer/Publisher’s Note: The statements, opinions and data contained in all publications are solely those of the individual author(s) and contributor(s) and not of MDPI and/or the editor(s). MDPI and/or the editor(s) disclaim responsibility for any injury to people or property resulting from any ideas, methods, instructions or products referred to in the content. |
© 2025 by the authors. Licensee MDPI, Basel, Switzerland. This article is an open access article distributed under the terms and conditions of the Creative Commons Attribution (CC BY) license (https://creativecommons.org/licenses/by/4.0/).
Share and Cite
Rivera, C.A.; Valqui-Reina, S.V.; García-Naranjo, L.F.; Ocaña-Zúñiga, C.L.; Auquiñivin-Silva, E.A.; Chapa-Gonza, S.R.; Cieza-Tarrillo, D.; Vergara, C.G.; Vergara, A.J. Geospatial Landslide Risk Mapping Using AHP and GIS: A Case Study of the Utcubamba River Basin, Peru. Appl. Sci. 2025, 15, 9423. https://doi.org/10.3390/app15179423
Rivera CA, Valqui-Reina SV, García-Naranjo LF, Ocaña-Zúñiga CL, Auquiñivin-Silva EA, Chapa-Gonza SR, Cieza-Tarrillo D, Vergara CG, Vergara AJ. Geospatial Landslide Risk Mapping Using AHP and GIS: A Case Study of the Utcubamba River Basin, Peru. Applied Sciences. 2025; 15(17):9423. https://doi.org/10.3390/app15179423
Chicago/Turabian StyleRivera, Cleyver A., Sivmny V. Valqui-Reina, Lenny F. García-Naranjo, Candy Lisbeth Ocaña-Zúñiga, Erick A. Auquiñivin-Silva, Sandy R. Chapa-Gonza, Dennis Cieza-Tarrillo, Cristhiam G. Vergara, and Alex J. Vergara. 2025. "Geospatial Landslide Risk Mapping Using AHP and GIS: A Case Study of the Utcubamba River Basin, Peru" Applied Sciences 15, no. 17: 9423. https://doi.org/10.3390/app15179423
APA StyleRivera, C. A., Valqui-Reina, S. V., García-Naranjo, L. F., Ocaña-Zúñiga, C. L., Auquiñivin-Silva, E. A., Chapa-Gonza, S. R., Cieza-Tarrillo, D., Vergara, C. G., & Vergara, A. J. (2025). Geospatial Landslide Risk Mapping Using AHP and GIS: A Case Study of the Utcubamba River Basin, Peru. Applied Sciences, 15(17), 9423. https://doi.org/10.3390/app15179423

