Next Article in Journal
Exploring Residual Clays for Low-Impact Ceramics: Insights from a Portuguese Ceramic Region
Next Article in Special Issue
Simulation-Driven Mining Logistics Towards Sustainable and Reliable Production
Previous Article in Journal
Mutation Rates and Fitness Genes in Staphylococcus aureus Treated with the Medicinal Plant Synadenium glaucescens
Previous Article in Special Issue
Meeting Industrial 5G Requirements for High Uplink Throughput and Low Control Latency in UGV Scenarios
 
 
Font Type:
Arial Georgia Verdana
Font Size:
Aa Aa Aa
Line Spacing:
Column Width:
Background:
Article

Identification of Bottlenecks in Passenger Handling Processes Using Data-Driven Tools

1
Faculty of Aeronautics, Technical University of Košice, 040 01 Košice, Slovakia
2
Košice International Airport, 040 17 Barca, Slovakia
3
Transport Authority, Letisko M.R. Štefánika, 823 05 Bratislava, Slovakia
*
Author to whom correspondence should be addressed.
Appl. Sci. 2025, 15(15), 8760; https://doi.org/10.3390/app15158760
Submission received: 8 July 2025 / Revised: 30 July 2025 / Accepted: 5 August 2025 / Published: 7 August 2025

Abstract

The paper focuses on the identification of “bottlenecks” in the passenger handling process at the airports. In the current era of digital transformation and the emergence of Industry 4.0 and 5.0 concepts, optimizing passenger flows through data-driven tools is becoming an essential part of intelligent airport management. While many solutions focus on high-end software or AI-based systems, this study demonstrates the value of preparatory models built in widely accessible platforms such as Microsoft Excel. A simulation model was developed to analyze check-in and security screening, integrating discrete event simulation (DES), queueing theory, and elements of Monte Carlo simulation. The model enables the segmentation of the handling process into key events, including probabilistically generated arrivals and service durations. Although the model is built in a basic environment, it serves as a prototype platform for potential integration into broader digitalization strategies, offering a preparatory framework for future implementation in more sophisticated systems.

1. Introduction

The growing complexity and variability of airport operations, particularly in the context of passenger handling, are increasingly addressed through the lens of digital transformation. In recent years, aviation has not only embraced advanced automation and data-driven systems typical of Industry 4.0 but also begun to align with the emerging paradigm of Industry 5.0. This new vision, as defined by the European Commission [1], emphasizes a more human-centric, sustainable, and resilient approach to innovation, promoting the use of digital tools not only for efficiency but also for an increase in adaptability. In this context, simulation models and digital representations of airport processes, ranging from full-scale digital twins to simplified tools for flow and capacity analysis, play a key role in anticipating operational constraints and improving decision making. By enabling virtual experimentation, scenario testing, and the identification of bottlenecks, such tools reflect the fundamental aims of Industry 5.0 to support systems that are not only smart, but also responsive to change, scalable, and accessible even to smaller stakeholders with limited resources. This broader framework reinforces the relevance of simulation-driven models in airport capacity planning and positions them as integral components of the ongoing digital transformation of air transport.
Within this framework, managing capacity at airports and improving handling processes remains a challenge that requires sophisticated analytical and simulation tools capable of dealing with uncertainty and variability. One key approach is the use of stochastic modelling to predict the behavior of systems in response to changes in demand and operating conditions. This methodology is proving particularly effective in mitigating congestion at airports and improving capacity management [2]. One of the fundamental theoretical methods for understanding the behavior of complex systems with high traffic loads, such as airport terminals, is the queueing theory. Using analytical and statistical approaches, it supports the optimization of decision-making processes and the design of efficient operational models, as reported in [3]. Moreover, its application is not limited to theory. The authors of the article [4] show how simulation models based on the queueing theory allow experimental verification of the proposed solutions, thus offering the possibility of optimization.
One of the important methods that enable the practical application of queueing theory is discrete event simulation. This method supports the development of simulation models and provides a tool for the detailed analysis of dynamic processes in queueing systems. For example, by simulating passenger flows and baggage handling, bottlenecks can be identified, and various proposed solutions can be tested to remove them. The paper [5] applies these approaches to specific passenger and baggage handling processes, providing practical solutions and deepening the possibilities for effective planning and management in these areas.
The use of discrete event simulation to analyze passenger flows is a beneficial tool for identifying and eliminating bottlenecks in different phases of airport processes. The paper [6] uses discrete event simulation to analyze passenger behavior in detail, from airport entry to boarding. The approach focuses on simulating the interactions between passengers and various systems within the terminal, thereby identifying key areas that may be causing congestion. A significant contribution of this paper is that, based on international standards, it provides concrete solutions to optimize handling processes. In this way, a more efficient passenger flow is ensured, contributing to smoother airport operations. The authors use the ARENA simulation environment to model a full sequence of departure-related processes, including terminal entry control, check-in, passport verification, and final security check. Their model is enriched by integration with a decision-support system that draws from operational databases, such as flight schedules, staffing plans, and technical resource allocations, and allows scenario testing of system reconfigurations. One of the key findings of the study is the identification of the check-in area as the most critical bottleneck, where average waiting time reached 68.88 min when only one X-ray screening unit was available. By operating two units in parallel, the waiting time was reduced to 15.57 min. In contrast, stages such as passport control and final security screening maintained excellent performance with waiting times consistently below one minute, in accordance with IATA Level of Service standards. These results confirm that bottlenecks may shift between subsystems depending on resource allocation, and that a holistic simulation approach is essential to prevent suboptimization. The authors also highlight the secondary economic benefits of improved flow efficiency, as shorter queues increase passengers’ exposure to retail areas, enhancing commercial revenue potential.
In addition, a combination of static and dynamic capacity analyses is often used in simulation models to provide both high-level planning perspective and adaptive operational insight. Static models are typically based on average arrival rates, fixed staff allocations, and standardized process durations, offering baseline estimates of system capacity under scheduled or ideal conditions [7]. These models often rely on simplified assumptions from queuing theory, like in [2], such as Poisson arrival distributions and exponential service times. For instance, one study [8] presents an M/M/k queuing model aimed at optimizing the number of active check-in desks while minimizing labor costs. Their method enables the calculation of optimal server utilization based on input parameters such as passenger arrival rates and target service levels. Simulation results demonstrate that maintaining desk utilization around 85% minimizes average waiting time while avoiding unnecessary staffing surpluses. Although their model abstracts from behavioral or multistage interactions, it offers a transferable, analytically tractable tool especially suitable for quick planning scenarios in smaller airport environments.
A more nuanced static approach is proposed by the authors of the study [9], who introduce a bi-objective optimization model for determining the optimal number of check-in desks by jointly minimizing operational costs and maximizing passenger satisfaction. Instead of focusing solely on system efficiency, their framework integrates economic and experiential factors, including the value of passenger time and acceptable service levels as defined by Level of Service (LoS) standards. The model assesses trade-offs between cost savings from reduced staffing and the negative impacts of longer waiting times on perceived service quality. Their findings indicate that a moderate increase in operational cost, such as maintaining a slightly higher number of active desks than what is strictly necessary for throughput, can result in a disproportionately larger gain in user satisfaction. This highlights the importance of incorporating user-centric metrics into resource allocation strategies, even within deterministic, analytically structured models.
However, static models may fail to capture temporary saturation effects or peak congestion periods. In contrast, dynamic models allow for flexible adaptation to actual operating conditions by incorporating stochastic variation in arrival patterns, service times, and resource availability. This enables a more nuanced identification of transient bottlenecks and operational breakdowns. As demonstrated by the results in [6], even small changes in resource configuration, such as operating an additional screening unit, can drastically alter system performance. Thus, combining both modeling approaches supports robust scenario testing and more informed operational decision making, especially in complex and fluctuating environments such as airport terminals [7].
Combined optimization methods that integrate simulation with decision-support tools have also gained prominence, as they allow the evaluation of process configurations not only from a technical efficiency standpoint but also from operational, spatial, and user-oriented perspectives. An illustrative application of such an integrated approach is presented in [10], where discrete event simulation with a multi-criteria decision analysis (MCDA) framework are combined to assess alternative configurations of check-in and security control areas. In ExtendSim, the implemented model incorporates a range of performance indicators, including passenger throughput, queue lengths, processing times, staff workload, and spatial utilization, and enables the prioritization of solutions using a weighted scoring system. In this case study, the optimal configuration (variant 24) enabled the processing of 99.4% of passengers within 10 min, maintained baseline staffing levels, and reduced spatial requirements for queues by 31%, even under extended processing conditions introduced by new EU regulations. This hybrid method is particularly well-suited for medium-sized airports, where constraints on space and personnel necessitate trade-offs between conflicting objectives. In contrast to more technically demanding optimization techniques, MCDA offers transparency and interpretability, allowing airport decision makers to align resource allocation strategies with broader service quality goals and operational feasibility.
Combined optimization methods that include simulation and analysis of airport processes are explored as additional approaches to enhance the efficiency of handling processes in [11]. This research uses the Tecnomatix Plant Simulation tool (developed by Siemens PLM Software) to optimize the check-in and safety inspection processes, considering operational constraints and costs. The results of this paper suggest that systematic improvement of these processes can significantly increase the overall capacity of an airport while maintaining high standards for passengers.
In addition to analyzing flows, several studies explore direct optimization of airport processes through integrated simulation approaches [12], which focus on the use of queuing theory to evaluate terminal capacity. This paper proposes how existing queuing systems can be optimized based on passenger behavior analysis. For example, reorganization of check-in areas or dynamic queue management can significantly increase efficiency and reduce congestion during peak hours.
Analysis of passenger behavior is important for proper capacity planning of airport terminals. The authors of paper [13] use agent-based modeling to simulate passenger behavior in airport terminals. This approach allows exploring different scenarios, such as passenger reactions to process changes, congestion, or space reorganization. The simulation results show how processes can be optimized based on the analysis of behavioral patterns. A more detailed analysis of passengers in specific phases of the handling process is presented in [14], which examines passenger boarding. This paper describes how simulations and validations of different boarding strategies can significantly reduce the time required to seat passengers and minimize delays. These insights have direct implications for the efficiency of overall boarding processes and can be integrated into broader airport operations modeling.
At the macro level, previous methodologies are used to plan the capacity of airport terminals, which are facing increasing demands from passengers. Modelling passenger flows, as described in [15], allows not only the assessment of current capacities but also the design of expansion policies and the optimization of infrastructure planning.
One case study [16] further analyses the capacity of the check-in unit at Antalya Airport using the fuzzy logic method. This method allows a flexible response to dynamic changes in operational conditions and provides flexibility in managing the number of check-in desks. The optimization of the check-in process using fuzzy logic demonstrates how capacity constraints can be effectively managed without a significant negative impact on the flow of passenger check-in. While fuzzy logic allows for real-time adjustment of check-in resources based on predefined rules, other simulation-based approaches offer a complementary perspective by quantifying the passenger experience more explicitly. The authors of [17] introduce a metric called Level of Dissatisfaction Grade (LDG), calculated through Monte Carlo simulations, to assess how often passengers, segmented by type and purpose of travel, exceed acceptable waiting thresholds during check-in and security procedures. Their results reveal that business travelers exhibit the lowest tolerance for delays, with LDG values surpassing 0.3 (i.e., more than 30% of passengers experiencing dissatisfaction) when waiting times exceed 10 min, whereas leisure travelers showed similar dissatisfaction levels only after 15–20 min. This quantification enables a more nuanced differentiation of service level perceptions across user groups. While the authors of [9] approach Level of Service (LoS) from a cost–satisfaction trade-off perspective at the system level, the authors of [17] provide a micro-level behavioral lens to evaluate perceived service quality under various operational configurations.
Simulations and evaluation of process improvement policies are further developed in [18], which focuses on analyzing the impact of new strategies in baggage screening processes. Using the AirSIM simulation tool, different approaches to redesign queuing systems are tested to optimize baggage screening time and improve the overall quality of service, thus achieving higher passenger satisfaction without negatively impacting security standards.
An important advantage of simulation models is their ability to effectively simulate even non-standard, unplanned situations that often occur in real-life conditions. These models allow not only the analysis of standard operational scenarios but also the evaluation of crisis situations, such as system failures, which can significantly affect the smooth running of airport operations. The paper [19] deals with the optimized resource utilization in case of these system failures. Using simulation models, the impact of limited or incomplete resources on key processes such as check-in, security, and passport control is evaluated. These simulations show how processes can be flexibly adapted and optimized in times of emergency to minimize negative impacts on passengers and ensure business continuity.
Building upon this crisis-oriented perspective, the study [20] proposes a multi-tier border inspection model that introduces differentiated control strategies based on probabilistic risk classification. The analytical framework divides passengers into distinct risk groups using estimated health risk values derived from pre-screening data, such as vaccination records or regional infection rates. Each group is routed through a dedicated inspection queue with specific processing speeds, detection accuracy, and resource capacities. Unlike uniform screening protocols, this approach optimizes both throughput and epidemiological safety by adapting inspection intensity to traveler risk profiles. Empirical validation through numerical simulations shows that a four-tier system achieves a safety level of 96.6% (the highest among tested configurations) while also maintaining acceptable rejection rates and system utilization. The model is particularly suitable for post-pandemic operations, where managing risk and maintaining passenger flow are equally critical. Its modular structure allows for dynamic adaptation based on changing epidemiological conditions, making it a valuable planning tool for public health and border authorities.
Efficient management of handling processes at airports is a key factor in ensuring smooth operations and increasing passenger satisfaction. Optimizing these processes is essential to minimize the waiting and congestion that can occur during peak hours. The authors of the paper [21] explore ways to improve these processes, highlighting the importance of technological innovation and reorganization of existing systems. Efficient baggage handling and passenger handling optimization are key aspects to increase the overall operational efficiency of an airport.
Practical examples of the use of technological innovations can be found in [22,23] or [24]. One study [22] focuses on the development of airport technologies. It proposes the implementation of biometrics in the handling processes, which, through the contactless verification of passengers’ identities, enables automated screening without the need for airport staff. Both innovations mentioned above are examples of possible streamlining of handling processes by not only increasing the overall fluidity of the processes and reducing waiting times but also providing increased security of the handling processes. Another study [23] describes the emerging concept of the “smart passenger”, which refers to passengers equipped with smart devices such as mobile apps, biometric belts, digital boarding passes, and other technologies that facilitate interaction with airport systems. Both innovations aim not only to reduce waiting times and increase throughput but also to strengthen the security and resilience of airport operations.
In a related direction, one study [24] investigates the use of Self Bag Drop (SBD) technologies as a cost-effective solution for regional airports with limited space and staffing capacity. Using the SIMIO simulation environment, the authors compare conventional check-in scenarios with semi- and fully automated SBD configurations. Their results show that a fully automated SBD system can reduce average passenger waiting times by more than 45% during peak periods, while also increasing throughput and minimizing queue spillover. The study further emphasizes that the dynamic allocation of SBD stations based on passenger arrival patterns can significantly outperform static layouts, especially under uneven or unpredictable demand. These insights reinforce the practical value of automation not only from a technological standpoint but also as a flexible strategy that aligns with airport capacity planning and service quality goals.
While high-end simulation platforms and digital twin architectures represent the forefront of airport digitalization, simplified modeling environments, such as Microsoft Excel, continue to offer accessible and flexible tools for operational experimentation, particularly in early-phase planning. As pointed out in [25], digital twin maturity is not solely a function of technological sophistication but rather of how accurately the model captures critical system behaviors and supports purposeful decision making. In this regard, even a probabilistic spreadsheet-based simulation of passenger handling can act as a relevant step toward digitized capacity management, especially for regional airports aiming to balance performance improvements with cost efficiency. Such tools embody the practical spirit of Industry 5.0 by promoting human-centric, modular solutions that are adaptable to real-world constraints without requiring complex infrastructures [1].

2. Conceptual Framework and Design Principles of the Simulation Model

The process of passenger handling at airports represents a complex and dynamic system involving numerous interactions among various factors. Identifying bottlenecks in this process is essential for improving overall efficiency, process continuity, and enhancing passenger satisfaction. The passenger handling process at an airport encompasses multiple stages, from arrival at the airport to boarding the aircraft.
The attributes of these stages vary depending on the specific airport. These variations arise due to factors such as the airport’s size, demand for its services, terminal facilities, degree of modernization, use of new technologies, and the design and management of the handling process itself. Large international airports, for example, require fundamentally different systems to handle a significantly larger number of passengers compared to smaller airports, considering aspects like space, technology, equipment usage, and procedural management. Therefore, each airport and its processes require an individualized approach. Findings from observation and analysis of these processes can be generalized based on shared characteristics and differences.
Given a general structure of the passenger handling process, a wide range of modeling strategies and methods can be applied, depending on the purpose of the model, the properties of the original system, and the capabilities of the simulation environment. As outlined in the introduction, the aim of this study is to demonstrate how a simulation model of passenger handling can be developed using commonly available software tools, with the goal of evaluating process capacity, identifying bottlenecks, and monitoring dynamic behavior under various scenarios. For this purpose, Microsoft Excel is selected as the simulation platform, owing to its accessibility, flexibility, and widespread use in operational and educational environments. In addition, such a platform provides a suitable foundation for later extensions, including the integration of artificial intelligence or migration to more sophisticated simulation tools.
The model presented in this study does not replicate any specific airport but rather illustrates the general logic of how handling processes can be modeled, analyzed, and optimized using a structured and transparent approach.
In order to demonstrate the modeling logic in a clear and targeted way, the simulation focuses on the following three main stages of the passenger handling process:
(1)
Arrival at the airport and transfer to the check-in area;
(2)
Processing at staffed check-in desks;
(3)
Security screening at designated checkpoints.
These stages were selected, because they represent key points in the terminal flow where passenger accumulation tends to occur and where delays have the most significant impact on system efficiency. Moreover, all three processes exhibit stochastic behavior, making them well-suited for simulation-based analysis. At the same time, their structure is sufficiently standardized across airports to allow for generalization, while remaining sensitive to variability in input parameters, service capacities, or arrival dynamics.
Given the choice of Microsoft Excel as the simulation platform, the model is implemented through a calculation-based structure using its built-in statistical functions. The core logic relies on random number generation and the use of statistical distributions to represent real-life uncertainties, such as differences in passenger arrival times, walking speeds, or service durations. Specifically in our model, the normal distribution is used to simulate passenger arrival patterns, while the exponential distribution is applied to model service times at check-in and security points—both commonly used approaches in queuing system analysis.
Unlike object-oriented or animation-based simulation tools, the Excel environment enables a fully transparent approach, where all generated values, formulas, and intermediary results remain visible and editable. This supports both educational purposes and practical use in airport operations or planning studies. Each passenger in the simulation is represented as a unique record with associated time variables and system characteristics, which evolve as the passenger progresses through the modelled process.
The overall computational structure of the simulation is built on the following three fundamental methodological principles:
  • Queuing theory, which provides a formal framework for analyzing systems where entities wait for service. In our model, it defines the relationship between passenger arrival rates, available service capacity (e.g., check-in desks and security scanners), and queue formation. This theory supports the evaluation of key metrics such as average waiting times, queue lengths, and system utilization.
  • Monte Carlo simulation, which enables experimentation with stochastic inputs by generating random values based on statistical distributions. In the context of our Excel-based model, it allows for repeated simulation of varied passenger behaviors such as unpredictable arrival times, walking speeds, and service durations to observe how these variations affect system performance and bottleneck formation.
  • Discrete event logic, which models system behavior as a sequence of time-ordered events, each causing a change in system state. Although Excel is not inherently event-driven, our model simulates event-based transitions using time variables and conditional formulas. This structure allows us to track when a passenger enters or leaves a queue, begins or finishes service, and dynamically updates resource availability and queue progression based on those time events.
Each phase of the modeled handling process is implemented as a separate computational block. These blocks are interconnected and influence each other, similar to real systems. Passenger records are passed from one block to the next, and relevant parameters such as arrival times, waiting periods, or service durations are calculated using Excel formulas with conditional logic. This structure allows the model to dynamically reflect queue conditions, identify process bottlenecks, and generate performance metrics, including average wait times and system utilization rates.
To ensure clarity and computational feasibility, the presented simulation model is based on a set of defined assumptions that simplify the complexity of real-world passenger handling systems. These assumptions enable targeted experimentation with system dynamics while preserving the essential features of queue-based operations.
Assumptions:
  • All passengers proceed directly to the check-in area upon arrival at the airport, without intermediate stops or diversions (e.g., cafes, restrooms, or waiting areas).
  • Passenger arrival times follow a normal distribution, reflecting aggregated behavioral patterns observed in empirical studies of airport arrivals.
  • Service times at check-in and security checkpoints follow an exponential distribution, consistent with queuing theory models for stochastic service processes.
  • All check-in desks and security scanners are uniformly accessible and functionally identical (i.e., no priority lanes, staffing differences, or equipment malfunctions are considered).
  • Each passenger is treated as an independent entity, with no group behavior or correlation in arrival or service times.
  • Passengers are served in first-in, first-out (FIFO) order, with no overtaking, priority assignment, or service disruptions.
Limitations:
  • The model does not account for behavioral variability such as late arrivals, early check-ins, or skipped procedures (e.g., online check-in or self-service baggage drop).
  • Staff behavior, including fatigue, shift changes, or break scheduling, is not modeled.
  • The simulation assumes a static configuration and does not include adaptive mechanisms such as real-time resource reallocation or dynamic queue management.
  • Environmental factors such as terminal layout constraints, signage, or inter-terminal movement are not reflected.
  • The model is not calibrated to simulate any specific airport but rather serves as a generalized framework that can be adapted to diverse operational contexts.
These assumptions and limitations define the modeling boundaries and clarify the scope of the presented approach. They support the objective to demonstrate how the core stages of the passenger handling process can be effectively simulated, observed, and optimized using a transparent, spreadsheet-based method. More advanced models may build upon this foundation by incorporating additional behavioral rules, real-world datasets, or complex decision-making logic, all of which can be implemented within Excel or expanded into specialized simulation tools. While Microsoft Excel and similar spreadsheet tools offer convenience and flexibility for data handling, their widespread use also raises serious cybersecurity concerns. Given the sensitivity of the data often stored in Excel, it is essential to implement strong security measures. This includes preventive measures like strong passwords and encryption, two-factor authentication (2FA), controlled user permissions, secure macro handling, regular data backups, and active audit trails.
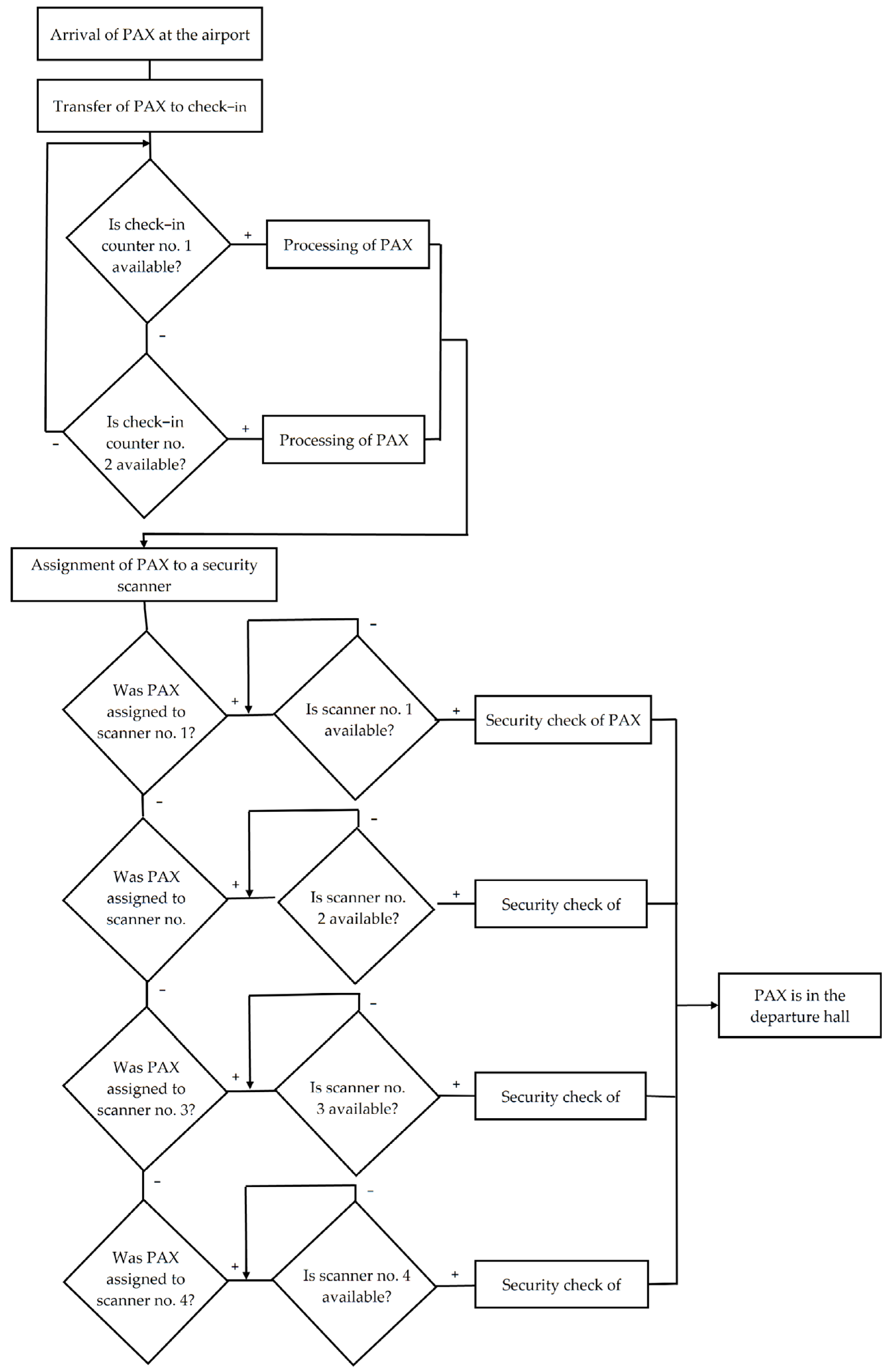
To illustrate the basic decision-making logic and process flow of the simulation, a simplified flowchart is provided (Figure 1). It outlines the sequential movement of passengers through key processing points from arrival at the airport, through check-in and security screening, to entry into the departure hall. While this diagram does not capture computational variables or simulation parameters, it serves to clarify the modeled logic behind passenger routing and resource assignment. A detailed description of phase configurations, service capacities, and implementation logic follows.
The simulation model presented in this paper is built around a representative configuration of airport passenger handling. The core structure includes two staffed check-in desks, with one queue and four security scanners, each operating independently with its own queue. This configuration was selected to reflect a mid-sized terminal setting and to enable the comparison of passenger flow and queuing dynamics under varying system loads.
The process begins with the arrival of passengers at the airport. Passengers do not enter the system all at once but arrive over time, following a normal distribution that simulates real-world arrival variability. Each passenger is assigned an individual arrival time based on this distribution, incorporating natural randomness (e.g., early or late arrival relative to peak time).
Once a passenger arrives, they proceed immediately toward the check-in area. The walking time from arrival to check-in is also modeled using a normal distribution, with parameters (mean and standard deviation) based on a typical terminal layout and assumptions about walking speed. This allows the simulation to account for variability in terminal navigation while preserving simplicity—for instance, faster or slower passengers, different entry points, or architectural constraints.
Upon reaching the check-in area, the system evaluates the availability of the two staffed desks. If one or both desks are free, the passenger is assigned to the first available one and begins service immediately. If both desks are occupied, the passenger enters a common queue and waits until the next desk becomes available. The specific logic used to assign passengers to the two check-in desks from a shared queue is illustrated in Figure 2, accompanied by a detailed explanation.
Passengers are always served in the order of arrival, following a FIFO (first-in, first-out) discipline. The duration of each check-in process is generated using an exponential distribution, reflecting stochastic service behavior, i.e., some passengers are processed more quickly due to luggage type, staff efficiency, or documentation readiness, while others take longer.
After completing check-in, the passenger proceeds to the security screening phase. For the sake of model simplicity, no additional walking time is simulated between check-in and security. Instead, each passenger is immediately assigned to one of four screening stations, based on a sequential distribution logic (i.e., rotating assignment to scanners 1 through 4, in order). This simplifies the allocation mechanism while ensuring balanced system usage.
Each security scanner has its own queue, and passengers wait in line only at their assigned station. The service at the scanner is again modeled using an exponential distribution, capturing variability in inspection times due to different passenger profiles or the detection of additional screening needs. As with check-in, the FIFO rule applies within each scanner queue.
Once the screening process is complete, the passenger is considered fully processed and exits the simulation, representing entry into the post-security departure zone. The model does not simulate subsequent phases such as boarding, retail interactions, or terminal waiting time, as the focus remains on the critical landside stages where bottlenecks most commonly occur.
This modular structure allows the simulation to reflect realistic process interactions, while remaining computationally efficient and interpretable. The flow logic for each processing block, including condition checks, time updates, and queue transfers, is implemented through Excel formulas and conditional logic, making the model fully traceable and adaptable for further experimentation.
The method of assigning check-in desks is illustrated in more detail using a line chart in Figure 2. The model operates with two parallel check-in desks (referred to as Server no. 1 and Server no. 2) and assumes that all passengers arrive for service independently at time intervals T1, T2, …, Tn. If at least one station is available, passenger service begins immediately upon their arrival at the station. This is reflected in the timeline by an arrow from the arrival point to the corresponding idle server. However, if both stations are occupied at the moment of arrival, the passenger must wait in a queue until one of the service stations becomes available. Passengers in the queue are indicated by a red “X” on the diagram.
In the simulation model, service durations for individual passengers are generated stochastically based on an exponential distribution. These values are added to the time of the start of service to determine the time at which the service ends. The model continuously compares the arrival time of the next passenger with the end times of both check-in desks. If one or both servers are free, the earliest available one is selected. If not, the simulation calculates the moment when the next server becomes free and schedules the waiting passenger accordingly.
This mechanism replicates the logic of a FIFO queue with dynamic server assignment and enables the tracking of waiting times, queue lengths, and overall utilization of check-in resources under variable input conditions. It is fully implemented using Excel functions and time-based conditions, allowing for transparent simulation flow without the need for external programming.

3. Development and Excel-Based Implementation of the Simulation Model

In this chapter, the individual phases of the passenger handling process are explained in detail, focusing on how each of them is modeled using Microsoft Excel software. The following sections present a structured description of each simulated stage, including input parameters, calculation logic, and illustrative outputs. Together, these components form a coherent simulation chain capable of analyzing how variability in passenger flow and service capacity affects operational performance under different scenarios.

3.1. Simulation of Passenger Arrival at the Airport

The structure of passenger arrivals at the airport is considered a critical factor in planning handling processes at airport terminals. This includes the number of service personnel, the number of check-in desks, the operational time of handling processes, queue lengths, and other parameters. The structure and pace of passenger arrivals are influenced by several factors, such as departure time, passenger type (business/leisure), and flight destination. Source [20] states that passengers with early morning flights tend to arrive later than the statistical average.
Airport check-in rules also significantly affect passenger arrival patterns. Most airports with international operations observe some common passenger behavior patterns [26], as follows:
  • Ninety percent of passengers arrive at the airport at least 60 min before departure;
  • Business passengers tend to arrive later than leisure passengers;
  • Peak system load occurs between 100 and 120 min before departure;
  • Morning peaks are shorter but more intense than evening peaks [26].
Passenger arrival at the airport is a stochastic characteristic, meaning that it cannot be determined precisely but can only be estimated based on probability. Therefore, this process is best described using statistical distributions. Given the empirical findings, a normal distribution defined by a mean (average) value and standard deviation proves to be the most suitable choice for modeling passenger arrival times. Graphically, this distribution forms a bell-shaped curve, peaking around the mean, reflecting the tendency of most passengers to arrive around a typical time before departure, as well as natural variability, such as the earlier arrivals of leisure travelers or compressed peaks during morning departures.
In this context, the mean value represents the average arrival time in minutes before departure. For example, leisure passengers tend to arrive earlier (often well in advance) due to baggage handling requirements and a desire for greater time buffers, whereas business passengers typically arrive closer to the scheduled departure time. The standard deviation reflects the variability in arrival times and captures individual behavioral differences. A lower standard deviation indicates more consistent behavior, as seen when only one passenger type dominates. In contrast, a higher standard deviation reflects more heterogeneous arrival behavior, typical of mixed passenger populations.
Given the assumptions of queuing theory applied in this model, and considering the structural and computational capabilities of Microsoft Excel, the simulation is designed to generate passenger arrivals for a single flight only. This approach allows the model to maintain clarity, ensure the traceability of individual entities, and manage the complexity of interactions within Excel’s formula-based framework. While it limits the scope of simulation in terms of multi-flight operations or shared resources, it remains fully adequate for observing dynamic behaviors, testing queue loads, and analyzing service performance under varying input parameters for a representative flight scenario.
To generate passenger arrivals at the airport, it is necessary to define the number of passengers on the flight, the scheduled departure time, the average time of arrival before departure (mean), and the corresponding standard deviation. In Excel, the following function is used to generate passenger arrival times using a normal distribution:
t_an = t_d − NORM.INV(RAND(), μ, σ),
where:
  • t_an is the generated arrival time of the n-th passenger;
  • t_d is the scheduled departure time of the selected flight;
  • μ is mean arrival time before departure (in hours before scheduled departure);
  • σ is the standard deviation (in hours), representing variability around the mean.
The function NORM.INV(RAND(), μ, σ) is a key component in generating random values that follow a normal distribution, as follows:
  • RAND() generates a random number uniformly distributed between 0 and 1;
  • NORM.INV(p, μ, σ) returns the inverse of the normal cumulative distribution function (CDF) for a given probability p, with specified mean μ and standard deviation σ.
When RAND() is used as the input probability p in NORM.INV, the function returns a value that is randomly sampled from a normal distribution defined by the parameters μ (mean) and σ (standard deviation). This process transforms a uniformly distributed random number into a normally distributed random variable.
In practical terms, it means that each time the formula is recalculated, it produces a new value that follows the bell-shaped curve of the normal distribution. Most generated values will cluster around the mean, while fewer will fall near the tails, closer to early or very late arrivals. This mechanism allows the simulation model to realistically reproduce the variability observed in passenger arrival behavior.
As an illustrative example, the following input parameters are selected: a scheduled departure time of 13:50, a total of 205 passengers booked on the flight, an average arrival time of 109 min before departure, and a standard deviation of 20 min. This setup represents an afternoon leisure flight, characterized by relatively homogeneous passenger behavior, as reflected by the lower value of the standard deviation. All time-related inputs are converted into hours using basic Excel functions and subsequently applied within the formula.
Additionally, each generated arrival time is assigned a unique passenger index (PAX Index). The PAX Index serves to track individual passengers throughout all handling phases. A passenger who arrives first at the airport may not necessarily be the first to be handled at the check-in desk or security screening. From a development perspective, the PAX Index also ensures transparency and simplifies debugging of the model by maintaining a clear reference for each passenger.
The output of this phase of the handling process consists of the arrival times for the specified number of passengers. For a visual demonstration of arrival distribution, Figure 3 presents the input parameters and the output results for the first 10 passengers on the left-hand side, while the right-hand side displays a graph illustrating the variability distribution of all generated arrival times using the specified formula.

3.2. Simulation of the Check-In Process

Passenger check-in can currently be performed in three ways—conveniently from home via online websites and apps, using a self-service kiosk at the airport, or in person at a check-in desk staffed by airline or airport personnel. However, not every airport offers all these check-in options. Baggage check-in can either be carried out at the check-in desk or through self-service devices if available at the airport.
To simplify the simulation model, it is assumed that each passenger must register for the flight at a check-in desk upon arrival at the airport. The model also includes the passenger’s movement from the moment of arrival at the airport to the registration zone.
Following the assumption that all passengers complete their check-in at staffed desks upon arrival, the model further presumes that they move directly from the airport entrance to the check-in area without delay. This reflects streamlined behavior, excluding potential stops at shops, restrooms, or other facilities, allowing for a clear simulation of passenger flow.
Based on this premise, the transfer time from the point of arrival to the check-in zone is modeled as a random variable, influenced primarily by the spatial configuration of the terminal and average walking speed. Since passenger walking speeds naturally vary depending on individual characteristics such as age, fitness level, or travel habits, the model uses a normal probability distribution to simulate this movement.
The mean of this distribution is determined by the physical layout of the terminal and the average walking pace, while the standard deviation reflects variability in individual movement speeds—some passengers move faster, while others slower. Other probability distributions can also be applied for movement time generation, considering situations where passengers may not proceed directly to the registration zone upon arrival.
From a process standpoint, a staffed check-in desk can be regarded as a service channel. Therefore, for the purposes of the simulation model and description of the check-in process, queueing theory can be applied. Queueing theory enables the quantitative evaluation of various parameters in systems that handle mass service requests. A queueing system typically consists of three core elements—the service channel, the inflow of service requests, and the waiting queue [27]. In this context, the check-in desk represents the service channel, passengers represent the inflow of service requests (requiring registration for the flight), and a queue forms when the arrival rate exceeds the processing capacity of the desks. In practical terms, this means that passengers are arriving faster than they can be handled.
In the simulation model, which is based on numerical data, the handling process is quantified using time-based parameters. The key measure in this context is the service time—the interval between the start of service at a check-in desk and the moment the desk becomes available for the next passenger. Service time can be modeled as either constant or random. In systems involving human operators, service time typically exhibits random behavior due to the variability in human performance and interaction.
In the simplest queueing systems, service time is commonly modeled using an exponential probability distribution, which reflects the memoryless property typical for random service durations in human-operated systems [27]. This approach allows the model to realistically represent the randomness and unpredictability associated with human processing of passengers.
It can be demonstrated that the throughput and other performance characteristics of a queueing system primarily depend on the mean service time (t_obs), rather than on the exact shape of the service time distribution function [27].
Random service times are generated using an exponential probability distribution, with the cumulative distribution function given by:
F(x) = 1 − e−λ×x, for x ≥ 0.
where:
  • F(x) is the probability that the service is completed within time x;
  • λ is the service rate (i.e., intensity of service);
  • x is the service time in hours.
The service rate λ represents the number of passengers that can be served per hour and is defined as the reciprocal of the mean service time t_obs, as follows:
λ = 1 / ( t _ obs )
To generate random values that follow the exponential distribution, the inverse transform method is used. Assuming a uniformly distributed random number u ∈ (0,1) we set the following:
u = F(x) = 1 − e−λ × x
Solving for x:
e−λ × x = 1 − u
−λ × x = ln(1 − u)
x = 1 λ × l n ( 1 u )
Substituting the service rate from Equation (3), we obtain the final form, as follows:
x = −t_obs × ln(1 − u)
Since the RAND() function in Microsoft Excel returns a uniformly distributed value in the interval (0, 1) and substituting the variable x as service time t_sn, we can directly write the following:
t_sn = −t_obs × LN(RAND())
where:
  • t_sn is the generated service time of the n-th passenger;
  • t_obs represents the average service time of a facility as an input parameter;
  • LN() is an Excel-based function of the natural logarithm;
  • RAND() is an Excel-based function for generating random numbers within the interval (0,1).
This Excel formula enables the simulation to generate random service durations for each passenger in accordance with the exponential distribution. Most service times will cluster around shorter durations, but occasional longer service times may occur, reflecting the realistic variability of passenger handling at check-in desks. Therefore, in order to generate values t_sn in the simulation, it is necessary to define t_obs for the check-in desk. In the simulation model, the same t_obs value is applied to both check-in desks to simplify calculations. This parameter can be derived from empirical observation or obtained through data collection and statistical analysis, and it can be adjusted to test different operational scenarios.
In this phase of the handling process, the simulation model evaluates several key time-related characteristics for each passenger. These parameters are calculated using a combination of generated input data and logical sequencing rules based on queueing theory. Each of them is computed in Microsoft Excel and collectively form the basis for performance evaluation at the check-in desks. The specific parameters are as follows:
  • “Transfer duration in hours”—time needed to reach the check-in area after entering the terminal, generated using a normal distribution.
  • “Arrival of PAX”—actual time of arrival at the check-in area, calculated as the sum of airport arrival time and transfer duration.
  • “Arrival in order”—arrival times sorted in ascending order to determine the sequence of processing.
  • “Service time”—randomly generated processing time at the check-in desk based on exponential distribution.
  • “Start time”—time when service begins, determined by passenger arrival time and availability of service channels.
  • “End time”—time when check-in is completed, calculated as the sum of start time and service time.
  • “Time in system (min)”—total time spent from arrival at the check-in area to completion of service.
  • “Queue time (min)”—time spent waiting in queue before service starts.
To simplify the model, it is assumed that both check-in desks have the same average service time for a single passenger. Several average system characteristics are also evaluated during the check-in process, including average waiting time in minutes, total duration of the check-in process in hours, average handling time per passenger in minutes, and the number of passengers handled at each service channel.
The check-in simulation results are presented in Figure 4, which illustrates the handling process of the first twenty passengers at two check-in desks. The passenger’s arrival at the registration zone is computed as the sum of their arrival time at the airport and the individual movement duration to the check-in area. These values are then sorted in ascending order and assigned to a corresponding passenger index. All passengers are subsequently sorted in ascending order based on this value to reflect the actual queuing sequence.
The model then simulates the allocation of passengers to two parallel check-in desks. For each arriving passenger, the simulation determines whether one of the desks is available at the moment of their arrival. If at least one desk is free, the passenger is processed immediately. However, if both desks are still occupied, the passenger must wait until one becomes available.
This principle is implemented in the simulation model by comparing two values—the end times of the previous passengers handled at different check-in desks (the earliest end time is selected) and the current passenger’s arrival time at the registration zone. The larger of these values is taken as the start time of the passenger’s service, since service cannot begin before the passenger arrives at the station or if both desks are still occupied. End time is calculated as the sum of the start time and service duration.
This implementation increases the code complexity but more accurately reflects the real passenger handling process. Additionally, the code accounts for cases where one passenger is served longer than multiple passengers at the other desk. Therefore, determining the correct service start time requires comparing the arrival time of a passenger with the end time of the passenger who was served earlier. The model is designed to compare the last ten recorded values. If a situation arises where one passenger is served longer than ten other passengers at the second desk, the code will display an “error” during the simulation. Since this is an automated system, pressing “fn + f9” will trigger a new number generation.
The simulation model also evaluates the total time passengers spend in the queueing system, defined as the difference between the end time of service and the time of arrival at the station. Additionally, the waiting time is tracked, defined as the difference between the start time of service and the passenger’s arrival time at the check-in desk. Both indicators are automatically converted into minutes for consistency and easier evaluation of system performance across different scenarios.

3.3. Simulation of Security Screening

In the security screening subsystem, passengers are automatically and cyclically assigned to one of four available scanners immediately after completing their check-in process. This assignment is facilitated by a helper table, which distributes passengers to scanners in a round-robin sequence (1 through 4), as illustrated on the left side of Figure 5. Each scanner operates as an independent unit, meaning that a passenger is processed exclusively at their assigned scanner and cannot switch between devices during the simulation.
As with the check-in desks, the duration of passenger service at each scanner is modeled using an exponential probability distribution. The generation of individual service times follows the same principle outlined previously in Equation (9) but applies a distinct mean service time (t_obs) specific to each security screening device. This enables the simulation to account for differences in scanner performance, staffing, or inspection protocols.
Because the scanners function independently, the passenger screening process becomes relatively straightforward. However, it is still necessary to check two scenarios—whether the scanner is available or occupied. If the scanner is available, service begins immediately. If the scanner is occupied, the passenger must wait in the queue until the assigned scanner becomes free.
The start time of passenger service is determined by comparing two values—the end time of the previous passenger’s service and the current passenger’s arrival time at the screening station. The larger of these values is taken as the start time of service. The end time is then calculated as the sum of the start time and service duration.
The simulation tracks the same set of time-based performance parameters as used in the check-in process. These include the individual service time, service start and end times, queue time, and total time spent in the system. Such outputs are essential for evaluating system performance, identifying potential bottlenecks, and optimizing the layout or staffing of the security screening subsystem.
A table showing scanner assignments and a model of the first two security scanners with tracked characteristics are presented in Figure 5.

4. Discussion

The simulation model developed for airport handling processes, including check-in and security screening, provides a valuable tool for analyzing the efficiency of handling processes and identifying potential bottlenecks. By capturing key operational metrics such as total time in the system, queue waiting times, and service station utilization, the model enables detailed performance assessment under varying conditions. One of its main benefits lies in its ability to detect critical congestion points, moments, and locations within the process where delays accumulate and service efficiency drops.
The model also enables the simulation of various operational scenarios. Through ten modifiable input parameters, the system can reflect changes in passenger behavior and infrastructure configurations. These include the scheduled departure time, total number of passengers booked, average and standard deviation of arrival time at the airport, average and standard deviation of walking time to the check-in area, average check-in service time, and four separate average service times for each security scanner. These parameters can be easily adjusted in the Excel environment, allowing for the simulation of peak periods, differences in passenger composition (e.g., business vs. leisure travelers), or variations in service quality at individual stations. Since all input data are tied to probabilistic logic, even small adjustments can result in statistically significant variations in outputs, making the model useful not only for planning but also for sensitivity analysis and testing alternative strategies.
A particularly promising extension of this model involves the use of Monte Carlo simulations. This approach consists of repeatedly running the simulation (potentially thousands of times) with different sets of random input values generated from defined probability distributions (e.g., normal, exponential). In Microsoft Excel, this can be automated using VBA macro programming, which allows for the batch execution of simulation runs, dynamic input parameter variation, and automatic collection of output results. Each iteration would record key system metrics (such as average time in the system, queue lengths, and waiting times), which can then be statistically processed and visualized using built-in charting tools.
For example, changes in a single parameter, such as average passenger arrival time, could be tested over a defined range of values. The macro would automatically recalculate the simulation for each variation, store the resulting performance indicators in a summary table, and optionally generate comparative graphs to illustrate system behavior across scenarios. This capability allows researchers or airport planners to evaluate a broad spectrum of “what-if” situations, forecast performance under uncertainty, and derive more robust, evidence-based decisions. If variability is additionally introduced directly into the input parameters (e.g., defining intervals for arrival behavior or scanner speed), the model could simulate complex operational conditions and monitor performance distributions over a wide range of inputs.
Excel also offers the possibility of creating various configurations of the simulation model for handling processes, which can be expanded to include different methods of assigning passengers to service stations and incorporating new types of handling processes. In addition to the already implemented dynamic assignment based on station availability or cyclic assignment ensuring even distribution of passengers among stations in a fixed order, the model can be expanded to simulate passenger behavior in selecting shorter queues. This method captures the natural tendency of passengers to join shorter queues, potentially leading to more efficient station utilization. While this simulation does not fully replicate the behavior of all passengers, it provides an opportunity to explore how such a strategy would affect the smoothness of the handling process.
Additionally, other approaches can be introduced, such as random assignment of passengers to stations, which can serve as a control scenario for comparing the efficiency of different methods. These scenarios allow for testing extreme situations where passenger behavior is unpredictable and provide valuable data for designing optimal assignment strategies.
The model can further be expanded to include various types of check-in processes. Currently, passengers at airports can check in using three methods—online check-in, self-service kiosks, or staffed check-in desks. The model can simulate the choice of the check-in process using binomial or multinomial distributions. A binomial distribution assigns a probability to whether passengers choose online check-in or a staffed desk, while a multinomial distribution can include self-service kiosks and assign different probabilities to each type of station based on statistical data or passenger preferences. This approach allows modeling real-world situations at airports where the choice of check-in process depends on passenger preferences, queue lengths, or station availability.
Based on the model outputs, situations causing system overload can be identified, and appropriate solutions proposed. In addition to increasing the number of service stations or staff, additional self-service systems could be considered to reduce the burden on staffed check-in desks. Expanding the model to include these elements allows for analyzing system behavior under different configurations and determining optimal solutions for improving the efficiency of passenger handling processes.
Although the current version of the model does not include all processes, such as immigration or customs control, its expansion to incorporate these elements would enable the creation of a comprehensive tool for strategic planning and process optimization at airports or constructing a comprehensive digital twin. Such a model could be used not only to identify bottlenecks or support strategic airport planning but also provide an experimental environment for testing infrastructural changes, evaluating staff allocation plans, or simulating policy interventions (e.g., changes in security protocols or boarding procedures).
In summary, the simulation model is already a useful exploratory tool, and its development potential is considerable. With the integration of Monte Carlo techniques, macro-automated testing, and additional behavioral or structural logic, the model can evolve into a versatile decision-support platform capable of guiding operational improvements and innovation in airport passenger handling.

5. Conclusions

The presented simulation model contributes to the analysis of passenger handling processes at airports by enabling the simulation of fixed configurations with the possibility to modify input data, such as the number of passengers, departure times, passenger behavior characteristics, or service duration. This flexibility in input settings allows for the analysis of various operational scenarios and the comparison of their impact on passenger handling efficiency.
Unlike models described in the literature, which often focus on individual parts of the process or assume simple FIFO (first-in, first-out) assignment, this model covers the entire passenger handling process, providing a more comprehensive view of the passenger flow.
Although it is based on assumptions and cannot account for non-standard situations or real-time dynamic changes, the model delivers accurate results for fixed configurations and allows for the identification of bottlenecks in the process. Compared to advanced software solutions requiring specialized tools and technical expertise, this model offers simplicity and accessibility, making it especially suitable for smaller airports with limited technological capacity.
More importantly, this model should not be seen as a replacement for advanced simulation platforms but as a steppingstone in the digital transformation of airport operations. In the context of Industry 4.0 and the emerging human-centric and sustainable principles of Industry 5.0, the model represents a preparatory platform as a prototype tool that enables airports to test and analyze process designs before investing in fully integrated digital systems.
Its adaptability also supports the gradual introduction of innovative technologies, such as self-service kiosks, biometric control, or automated decision-making systems, by providing a clear baseline and comparative data. With the ability to repeat simulations using the Monte Carlo method, the model generates statistically robust outputs for various operational conditions, enabling evidence-based optimization decisions.
In conclusion, the developed model not only provides a practical tool for the analysis and optimization of passenger handling processes at airports but also represents a flexible and accessible platform for digital prototyping. It demonstrates how even widely available tools like Excel can be effectively used within the broader framework of aviation digitalization and serve as valuable support in the adoption of innovative technologies.

Author Contributions

Conceptualization, E.J. and T.G.; methodology, T.G.; software, T.G.; validation, E.J., M.J. and P.H.; formal analysis, P.H.; resources, M.J.; data curation, M.J.; writing—original draft preparation, T.G.; writing—review and editing, E.J.; visualization, E.J. and T.G.; supervision, M.J. All authors have read and agreed to the published version of the manuscript.

Funding

This research received no external funding.

Data Availability Statement

The raw data supporting the conclusions of this article will be made available by the authors on request.

Conflicts of Interest

The authors declare no conflicts of interest.

References

  1. Directorate-General for Research and Innovation. Industry 5.0: Towards a Sustainable, Human-Centric and Resilient European Industry; European Commission: Brussels, Belgium, 2021; Available online: https://research-and-innovation.ec.europa.eu/knowledge-publications-tools-and-data/publications/all-publications/industry-50-towards-sustainable-human-centric-and-resilient-european-industry_en (accessed on 23 June 2025).
  2. Shone, R.; Glazebrook, K.; Zografos, K.G. Applications of stochastic modeling in air traffic management: Methods, challenges and opportunities for solving air traffic problems under uncertainty. Eur. J. Oper. Res. 2020, 292, 1–26. [Google Scholar] [CrossRef]
  3. Maistrenko, O.V.; Bubenshchykov, R.V.; Karha, O.V. The theory of mass service as a means of improving the decision-making model. Mil. Tech. Collect. 2019, 20, 14–19. [Google Scholar] [CrossRef]
  4. Yudanova, V.V. Imitating modeling of mass service systems. Russ. J. Resour. Conserv. Recycl. 2019, 6, 1–13. [Google Scholar] [CrossRef]
  5. Bačík, J.; Grega, P. Application of the theory of mass service at the optimization of the passenger and baggage handling system. Acta Avion. 2020, 23, 58–63. [Google Scholar]
  6. Orhan, I.; Orhan, G. Modelling and managing airport passenger flow: A case of Hasan Polatkan Airport in Turkey. Int. J. Aviat. Sci. Technol. 2020, 1, 71–79. [Google Scholar] [CrossRef]
  7. Gargano, C.; Astegiano, P.; Sirtori, F.; Maja, R. Dynamic and static analysis of airport capacity. Transp. Res. Procedia 2022, 62, 408–415. [Google Scholar] [CrossRef]
  8. Ying, X.; Jingwen, H. Optimizing the Passenger Throughput at an Airport Security Checkpoint. In Proceedings of the 7th International Conference on Education, Management, Information and Computer Science (ICEMC 2017), Shenyang, China, 16–18 June 2017; Advances in Computer Science Research. pp. 730–733. [Google Scholar] [CrossRef]
  9. Adacher, L.; Flamini, M. Optimization of airport check-in service quality focused on operational costs and passengers’ satisfaction. PLoS ONE 2021, 16, e0253586. [Google Scholar] [CrossRef] [PubMed]
  10. Sawicki, P.; Sawicka, H. Simulation and MCDA-based framework for border crossing process design with static and dynamic control of passenger flow. Arch. Transp. 2025, 73, 99–129. [Google Scholar] [CrossRef]
  11. Široký, J.; Hlavsová, P. Optimizing process of check-in and security check at airport terminals. MATEC Web Conf. 2018, 236, 01003. [Google Scholar] [CrossRef]
  12. Alnowibet, K.A.; Khireldin, A.; Abdelawwad, M.; Mohamed, A.W. Airport terminal building capacity evaluation using queuing system. Alex. Eng. J. 2022, 61, 10109–10118. [Google Scholar] [CrossRef]
  13. Schultz, M.; Fricke, H. Managing passenger handling at airport terminals: Individual-based approach for modeling the stochastic passenger behavior. In Proceedings of the USA/Europe Air Traffic Management Research and Development Seminar, Berlin, Germany, 14–17 June 2011; Available online: https://www.researchgate.net/publication/262567357 (accessed on 2 December 2024).
  14. Schultz, M. Aircraft boarding—Data, validation, analysis. In Proceedings of the USA/Europe Air Traffic Management Research and Development Seminar, Seattle, WA, USA, 27–30 June 2017; Available online: https://www.researchgate.net/publication/321427724 (accessed on 2 December 2024).
  15. Solak, S.; Clarke, J.-P.B.; Johnson, E.L. Airport terminal capacity planning. Transp. Res. Part B Methodol. 2009, 43, 659–676. [Google Scholar] [CrossRef]
  16. Kıyıldı, R.K.; Karasahin, M. The capacity analysis of the check-in unit of Antalya Airport using the fuzzy logic method. Transp. Res. Part A Policy Pract. 2008, 42, 610–619. [Google Scholar] [CrossRef]
  17. Kierzkowski, A.; Kisiel, T.; Pawlak, M. Passenger level of service estimation model for queuing systems at the airport. Arch. Transp. 2018, 47, 29–38. [Google Scholar] [CrossRef]
  18. Perboli, G.; Musso, S.; Perfetti, F.; Trapani, P. Simulation of new policies for the baggage check in the security gates of the airports: The Logiscan case study. Procedia—Soc. Behav. Sci. 2014, 111, 58–67. [Google Scholar] [CrossRef]
  19. Brause, L.-M.; Popa, A.; Koch, T.; Deutschmann, A.; Hellmann, M. Optimization of resource demand for passenger services at airports during system failures such as blackouts. Eur. Transp. Res. Rev. 2020, 12, 54. [Google Scholar] [CrossRef]
  20. Wang, C.; Chen, Y.; Wu, X. A Multi-Tier Inspection Queueing System with Finite Capacity for Differentiated Border Control Measures. IEEE Access 2021, 9, 60489–60502. [Google Scholar] [CrossRef]
  21. Drljača, M.; Petar, S.; Raad, M. Development potential of passenger and baggage handling process on airports. In Proceedings of the 20th International Symposium on Quality, Pula, Croatia, 20–22 March 2019; Available online: https://www.researchgate.net/publication/352065341 (accessed on 4 December 2024).
  22. Khan, N.; Efthymiou, M. The use of biometric technology at airports: The case of customs and border protection. Int. J. Inf. Manag. Data Insights 2021, 1, 100049. [Google Scholar] [CrossRef]
  23. Mota, M.M.; Scala, P.; Schultz, M.; Lubig, D.; Luo, M.; Jimenez, E.R. The rise of the smart passenger I: Analysis of impact on departing passenger flow in airports. In Proceedings of the SID 2021 Joint Conference, Online, 7–9 December 2021; Available online: https://www.researchgate.net/publication/356760628 (accessed on 14 October 2024).
  24. Kalbarczyk, I.; Kwasiborska, A.; Gładyś, S. The decision support facilitating the check-in service at the Chopin airport with the use of computational experiments in SIMIO. Transport 2023, 38, 67–76. [Google Scholar] [CrossRef]
  25. Uhlenkamp, J.-F.; Hauge, J.B.; Broda, E.; Lütjen, M.; Freitag, M.; Thoben, K.-D. Digital twins: A maturity model for their classification and evaluation. IEEE Access 2022, 10, 69605–69635. [Google Scholar] [CrossRef]
  26. Alodhaibi, S.; Burdett, R.L.; Yarlagadda, P.K.D.V. Impact of Passenger-Arrival Patterns in Outbound Processes of Airports. Procedia Manuf. 2019, 30, 323–330. [Google Scholar] [CrossRef]
  27. Adan, I.; Resing, J. Queueing Theory; Eindhoven University of Technology: Eindhoven, The Netherlands, 2001; Available online: https://intranet.fd.cvut.cz/department/k611/pedagog/THO_A/A_soubory/Adan_Queueing_Theory.pdf (accessed on 23 June 2025).
Figure 1. Algorithm schema of the sample handling process simulation model.
Figure 1. Algorithm schema of the sample handling process simulation model.
Applsci 15 08760 g001
Figure 2. Line chart illustrating the assignment of two service stations to passengers.
Figure 2. Line chart illustrating the assignment of two service stations to passengers.
Applsci 15 08760 g002
Figure 3. Example of passenger arrival generation and distribution in the simulation model.
Figure 3. Example of passenger arrival generation and distribution in the simulation model.
Applsci 15 08760 g003
Figure 4. Example of check-in process simulation.
Figure 4. Example of check-in process simulation.
Applsci 15 08760 g004
Figure 5. Example of security screening process simulation.
Figure 5. Example of security screening process simulation.
Applsci 15 08760 g005
Disclaimer/Publisher’s Note: The statements, opinions and data contained in all publications are solely those of the individual author(s) and contributor(s) and not of MDPI and/or the editor(s). MDPI and/or the editor(s) disclaim responsibility for any injury to people or property resulting from any ideas, methods, instructions or products referred to in the content.

Share and Cite

MDPI and ACS Style

Jenčová, E.; Gajdušková, T.; Jezný, M.; Hudák, P. Identification of Bottlenecks in Passenger Handling Processes Using Data-Driven Tools. Appl. Sci. 2025, 15, 8760. https://doi.org/10.3390/app15158760

AMA Style

Jenčová E, Gajdušková T, Jezný M, Hudák P. Identification of Bottlenecks in Passenger Handling Processes Using Data-Driven Tools. Applied Sciences. 2025; 15(15):8760. https://doi.org/10.3390/app15158760

Chicago/Turabian Style

Jenčová, Edina, Tatiana Gajdušková, Martin Jezný, and Pavol Hudák. 2025. "Identification of Bottlenecks in Passenger Handling Processes Using Data-Driven Tools" Applied Sciences 15, no. 15: 8760. https://doi.org/10.3390/app15158760

APA Style

Jenčová, E., Gajdušková, T., Jezný, M., & Hudák, P. (2025). Identification of Bottlenecks in Passenger Handling Processes Using Data-Driven Tools. Applied Sciences, 15(15), 8760. https://doi.org/10.3390/app15158760

Note that from the first issue of 2016, this journal uses article numbers instead of page numbers. See further details here.

Article Metrics

Back to TopTop