Next Article in Journal
The Effects of a Functional Palatability Enhancer on the Growth, Immune Response and Intestinal Microbiota of Penaeus vannamei Chronically Exposed to a Suboptimal Temperature (22 °C)
Next Article in Special Issue
Intelligent Robotics: Design and Applications
Previous Article in Journal
The Effect of Sensory-Based Priming Using Repetitive Peripheral Magnetic Stimulation on Motor Skill Performance in Individuals with Stroke
Previous Article in Special Issue
Stakeholder Perspectives on Safety Issues in Collaborative Mobile Robots: A Case Study of Quadruped Robot Applications in a Smart Factory
 
 
Font Type:
Arial Georgia Verdana
Font Size:
Aa Aa Aa
Line Spacing:
Column Width:
Background:
Article

Dynamic Proxemic Model for Human–Robot Interactions Using the Golden Ratio

Department of Robotics, Faculty of Mechanical Engineering, VSB-TU Ostrava, 70800 Ostrava, Czech Republic
*
Author to whom correspondence should be addressed.
Appl. Sci. 2025, 15(15), 8130; https://doi.org/10.3390/app15158130
Submission received: 9 June 2025 / Revised: 15 July 2025 / Accepted: 18 July 2025 / Published: 22 July 2025
(This article belongs to the Special Issue Intelligent Robotics: Design and Applications)

Abstract

This paper presents a novel approach to determine dynamic safety and comfort zones in human–robot interactions (HRIs), with a focus on service robots operating in dynamic environments with people. The proposed proxemic model leverages the golden ratio-based comfort zone distribution and ISO safety standards to define adaptive proxemic boundaries for robots around humans. Unlike traditional fixed-threshold approaches, this novel method proposes a gradual and context-sensitive modulation of robot behaviour based on human position, orientation, and relative velocity. The system was implemented on an NVIDIA Jetson Xavier NX platform using a ZED 2i stereo depth camera Stereolabs, New York, USA and tested on two mobile robotic platforms: Go1 Unitree, Hangzhou, China (quadruped) and Scout Mini Agilex, Dongguan, China (wheeled). The initial verification of proposed proxemic model through experimental comfort validation was conducted using two simple interaction scenarios, and subjective feedback was collected from participants using a modified Godspeed Questionnaire Series. The results show that the participants felt comfortable during the experiments with robots. This acceptance of the proposed methodology plays an initial role in supporting further research of the methodology. The proposed solution also facilitates integration into existing navigation frameworks and opens pathways towards socially aware robotic systems.

1. Introduction

The growing integration of mobile service robots into public environments [1], ranging from shopping centres [2] and airports [3] to domestic spaces [4], has created a pressing need for systems that can interact safely and comfortably with humans. Ensuring physical safety is a well-established requirement, typically addressed by industrial standards, such as ISO 13482:2014 [5] and ISO 13855:2024 [6]. However, these standards can fail to consider subjective human comfort, particularly in shared spaces where untrained individuals move unpredictably. Industrial standards are typically designed for controlled environments, assuming predictable and well-understood interactions. In contrast, real-world shared spaces are inherently unstructured: people may move erratically, individuals may be unfamiliar with the robot’s function or capabilities, and human behaviour can be not only unpredictable but occasionally intentionally disruptive [7]. Moreover, various obstacles and environmental factors can influence the robot’s decision-making, and even with advanced perception, the robot may misinterpret a situation [8]. This unpredictability challenges the applicability of standard safety and comfort metrics and calls for more adaptive and context-aware approaches [9].
Safety in human–robot interactions is fundamentally based on maintaining a safe distance, as any shared space with a robot is inherently potentially hazardous. This underpins the concept of safety zones, which dictate the robot’s behaviour depending on the proximity of a person [10]. To enable this, the system must continuously monitor distance using technologies like LiDAR [11], cameras [12], or other sensors to adapt the robot’s actions accordingly, whether by slowing down, stopping, or changing trajectory [13].
Proxemics, the study of interpersonal spatial behaviour, offers a framework for designing interaction models that respect human spatial expectations [14]. The proxemic model, introduced by Hall [15], defines distinct spatial zones that are culturally and situationally dependent. Although these zones provide a conceptual foundation, they do not adequately reflect the dynamic and continuous nature of human–robot encounters in real-world environments.
In this work, we propose a dynamic proxemic model for HRI that replaces rigid zone definitions with geometrically scalable boundaries based on the golden ratio (ϕ ≈ 1.618). The main goal of this article is to provide description and initial validation to this novel methodology of defining comfort zones using the golden ratio. This approach could allow for more natural, adaptive transitions between zones, modulated by human position, speed, and direction relative to the robot based on the natural occurrence of the golden ratio in nature and its use in engineering and science [16,17]. We implement this model using depth-based visual sensing and real-time computation to define hard limits (safety zone) and soft limits (comfort zones), which are then translated into robot motion constraints.
Two experimental scenarios for HRI were created as a proof of concept of the proposed solution. The model was embedded into a real-time robotic system using NVIDIA Jetson Xavier NX and tested on two heterogeneous mobile platforms: a quadruped robot (Unitree Go1) and a wheeled robot (Agilex Scout Mini). Experiments were conducted with human participants in two interaction scenarios to evaluate perceived comfort, behavioural acceptance, and system reliability.
This paper is structured as follows: Section 2 reviews related work on proxemics and safety in HRI. Section 3 presents details on the used materials and methods, including hardware, sensing modalities, and mathematical formulation. Section 4 presents the architecture and integration of the system. Section 5 describes the experimental design. Section 6 presents and analyses the results and discusses the implications and limitations. Section 7 concludes the study and outlines directions for future research.

2. Related Work

Proxemics, the study of personal spatial zones between people, can be interpreted and used for designing effective and safe human–robot interactions. Current research focuses on various factors affecting these interactions, including the size and appearance of the robot, its motion characteristics, and the dynamics of the environment [18].
For service robots to be truly useful to humans, they need to be socially acceptable to humans during their interactions. Hall [15] defined five basic zones of human personal space during human–human interactions: intimate, close intimate, personal, social, and public zones. His research shows that the distance between the subjects interacting is very important and depends on factors such as the degree of familiarity between the subjects, the type and purpose of the interaction, or cultural differences (see Table 1).
Most current studies of mobile robot proxemics are based on these zone classifications and attempt to apply them to human–robot interactions [19]. It turns out that the acceptability of robot proximity is not uniquely given but varies depending on the type of robot and its visual and motion characteristics, as shown in Table 2.
Lehmann et al. [20] investigated whether humans adapt social zones to the size of the small humanoid robot NAO. Participants approached the robot at an average of 48 cm, which corresponds to the human personal zone according to Hall, and did not reflect the smaller size of the robot. The robot’s response to space intrusion (leaning backwards) was often perceived as unkind. Xu et al. [21] tested the interaction with the quadruped robot Spot. Humans maintained the smallest distance (1.13 m) when the robot moved forwards without eye contact. The greatest distance (1.33 m) was when it was stationary, indicating possible human uncertainty from sudden movement. Bhagya et al. [22] showed that people preferred a greater distance from robots with negative emotions, an aggressive voice or a higher noise level. Appearance also mattered significantly—humanoid robots allowed closer contact. Svenstrup et al. [23] addressed adaptive robot navigation, where the robot estimates the intention of the interaction and adjusts its trajectory. When the person was uninterested, the robot maintained a distance of 3.6 m, and when interested, it approached up to 1.2 m. When the robot was uncertain, it chose a compromised distance and approach angle. Walters et al. [24] found that verbal interaction led to greater distances than physical interaction. Humanoid robots were perceived as more invasive than mechanical-looking ones. Leoste et al. [25] analysed communication with a telepresence robot. The average communication distance was 104 cm, with women choosing a greater distance than men. Also, previous experience with technology led to smaller distances. Brandl [26] showed that a higher robot approach speed increased the desired comfort distance (up to 1.25 m). Gradual deceleration and human positioning affected the accepted proximity. The distance decreased with habituation (people getting used to being approached by the robot).
Leichtmann and Nitsch [27] summarised the findings from 27 studies (1299 participants). Neither appearance nor gender had a statistically significant effect. Humans were more likely to approach robots than vice versa. However, methodological differences between studies make conclusions difficult.
The review showed that the comfortable distance between humans and robots depends on many factors: appearance, behaviour, voice, speed of movement, context, and user experience. Although numerous studies have investigated human comfort in HRIs, there is still a lack of a unified and adaptable model that accounts for dynamic human behaviour, and there is no uniform methodology for determining these zones. Hall’s proxemics is widely used but lacks portability to robots that do not exhibit human social signals. Therefore, there is a need to develop a specific methodology for robots, based on empirical data and respecting the variability of interactions and environments.
For industrial robots, safety standards such as ISO 10218-1/2 [28,29] and ISO 12100 [30] apply, which set out requirements for workplace safety, risk minimisation, and the positioning of safety features. These regulations provide a predictable environment and trained workers where risks and safety zones can be precisely defined. For collaborative robots, the ISO/TS 15066 [31] standard is used to supplement the above regulations with limits on forces, speeds, and other specifications necessary for safe human–robot collaboration.
However, service robots can operate in non-industrial environments (homes, public spaces) where humans are not performing activities related to the production process for which they are trained, nor do they move exclusively within designated areas. In such situations, it is not possible to apply industry standards without modification; not only must physical safety be addressed, but also the person’s comfort and reaction to the robot’s approach.
ISO 13482:2014 [5] specifies safety requirements for service robots, including those working in proximity to humans (e.g., care robots). This standard defines a safety zone in which the robot must stop to avoid a collision.
However, no uniform methodology was found for determining the so-called comfort zone—the area in which humans feel comfortable. The comfort distance is influenced by many factors (appearance, speed of movement, situation, age of the human, etc.). Scientific research in this area is still in the validation phase and is not standardised.
While safety zones can be established according to existing standards (e.g., ISO 13482, ISO 13855), comfort zones require further research and the design of a specific methodology for use in dynamic human environments. The optimal solution will involve a combination of both safety and comfort zones that adapt to real human behaviour.
This study focuses on addressing these gaps in the research (the lack of uniform methodology for determining comfort zones in HRIs) and standards (no mention of personal comfort) by proposing a novel dynamic proxemic model based on the golden ratio, which allows for the continuous adaptation of comfort zones according to relative movement and human orientation, in combination with valid safety standards. Unlike prior work, which has often relied on static zones or anthropomorphic assumptions or safety zones, our approach integrates subjective comfort feedback with real-time robotic control. For this reason, the aforementioned model using the golden ratio was proposed, which is currently in the initial verification and suitability testing phase.

3. Materials and Methods

A proprietary methodology was designed to determine dynamic comfort and safety zones around people, combining technical standards with natural human perceptions of space. The design is based on the use of the golden ratio ϕ (approx. 1:1.618), which is perceived as harmonious and natural, not only in art and architecture [17] but also in engineering applications [32] because of how people instinctively perceive the space around them.
This approach proposes a logical and intuitive gradation of distances from the person outwards, with a safety zone closest to the person. The zones are not fixed but change dynamically depending on the position, direction of movement, and speed of the person and the robot. This flexibility is especially crucial in real-world environments where human behaviour is unpredictable and variable.

3.1. Dynamic Comfort and Safety Zone Distribution

When determining the size and shape of the personal zones in the human–robot interaction area, ensuring the safety of the occupants must always have the highest priority. In the case of planned interaction or simply passing by a person, it is necessary to control the mutual speed and direction of movement before a possible collision. In this respect, there are useful standards to draw on. To ensure a minimum safe distance dsafety between humans and robots to avoid a collision in motion, it is necessary to know the relative velocity between the human and robot vrel, the system reaction time of the robot to register a person entering the safety zone t1, the reaction time of the robot to stop its movement completely t2, and the largest radius of the circle determining the space occupied by the human body rp. This radius determines the maximum distance from the centre of the body to its outermost part in a top-down view. In the ordinary case, this outermost point is the foot or part of the hand (see Figure 1). The initial minimum radius of the space occupied by a human being rp is set according to Hall’s personal zone at 0.45 m [15]. Based on the ISO 13482:2014 [5] and ISO 13855:2024 [6] standards and these parameters, Equation (1) was established to determine the minimum size of the safety zone around persons.
d s a f e t y = v r e l t 1 + t 2 + r p
The distribution of comfort zones is based on the golden ratio. In contrast to the fixed zones according to Hall, this model proposes the determination of proxemic zones for human–robot interactions based on the golden ratio (φ ≈ 1.618). This approach provides a more dynamic and natural flow based on aesthetic and mathematical harmony, which can be found also in humanoid walking style [32]. The golden ratio is widely known for its occurrence in nature, and its application in human-–robot proxemics offers the opportunity to rethink comfort zones based on a distribution according to organic principles (see Figure 2).
Here, the initial zone distribution is based on the proposed proxemic model, using the golden ratio as the initial default state:
  • Safety zone (0–0.45 m): This zone is defined by mentioned safety distance dsafety, whose default value at zero speed is identical to Hall’s intimacy zone. The zone represents the distance where direct physical contact occurs. If the robot application does not require the robot to approach within this distance, the robot should never violate this zone, as there is a high risk of collision with a human.
  • Physical interaction zone (0.45–0.72 m): In this range, the robot is within arm’s reach of a human. Physical interactions between the human and robot should take place in this zone, with the robot moving slowly to a stop to minimise the risk of collision.
  • Near social zone (0.72–1.17 m): This zone correlates with the area where robots can transition between active physical interaction and active non-physical interaction. In this zone, feedback from the person is expected in the form of verbal or non-verbal communication, whether the person expects direct physical contact or not.
  • Middle social zone (1.17–1.9 m): Non-physical interactions between the human and robot occur in this zone. Communication and engagement in human–robot interactions occur here. During human–robot interactions, the robot should stay here in case of no physical interaction is expected.
  • Distant social zone (1.9–3.08 m): This area is for approaching people in case of a planned attempt to interact with a human. In such a case, the robot should try to draw attention to itself to indicate its presence to the human. From this closer zone, the robot approaches at an increasingly slower speed.
  • Public zone (3.08 m or more): Robots at this distance have minimal social interactions with humans, which correlates with Hall’s public zone and partially with the social zone. A robot at this distance can maintain its normal navigation speed.
The calculation of the variable zone sizes zone sizei is based on the calculation of the safety zone dsafety calculated in Equation (1), where the variability comes in the form of changing relative velocity vrel. The default safety zone is equal to 0.45 m. All subsequent comfort zones are variable in the same ratio according to Equation (2), where φ is the constant of the golden ratio (1.618) and i represents the order of the comfort zone from the safety zone.
z o n e   s i z e i = d s a f e t y   ·   φ i

3.2. Robot Velocity Profile

To set the robot’s velocity, the 2D Gaussian function (see Equation (3)) is used to define the maximum allowable robot speed. Inputs to this function are the person’s position and orientation and the relative velocity between the person and robot. The 2D Gaussian function is a mathematical function providing a smooth continuous distribution across a plane or intensity in 3D space [33]. This function is suitable for subsequent use with navigation algorithms, such as the potential field algorithm [23]. Since the 2D Gaussian function is anisotropic, it makes it possible to describe the dynamically varying differences in safety and comfort zones around a person. The function can be varied in two mutually perpendicular axes according to the actual evolution of the situation, such as speed or the direction of motion. The function includes the relative position of the person from the robot, which is described as ( x i p , y i p ), and the expansion parameters σx and σy, which determine how the zones around the person will expand. By adding a rotation transformation with orientation angle θ to the person coordinates ( x i p , y i p ), we achieve the possibility of rotating the function. This makes it possible to rotate the function according to the direction of motion of the person relative to the robot (Figure 3). The amplitude A can be interpreted as the maximum robot speed. The output of Equation (3) is the maximum allowed robot speed.
f i p x , y = A A   e x x i p cos θ + y y i p sin θ 2 2 σ x 2 + x x i p sin θ + y   y i p cos θ 2 2 σ y 2
where θ and σx,y are calculated as follows:
θ = a t a n 2 y   y i p , x x i p θ i p
σ x , y = σ 0 + v r e l   ·   f v   ·   f h
The person-to-robot rotation angle θ is calculated using the person’s position in space and the directional angle of the person’s rotation in Equation (4). The expansion parameters σx and σy, calculated in Equation (5), consist of the initial expansion value σ0, the relative velocity between the person and the robot vrel, the velocity factor fv, and the directional factor fh. These factors take values from 0 to 1, where fv is used to tune the size of the expansion zones, and fh is used to adjust the expansion around the person, with the factor taking values of 1 in the direction of the person’s motion and 0 in the opposite direction of the person’s motion. Thus, when the person is walking forwards, the size of the zones in front of the person is the largest and behind the person is the smallest. Using the extension parameters σx and σy, the factors fh and fv, and the amplitude A, it is possible to tune the way the robot slows down and thus adjust its velocity profile if necessary.
The golden ratio-based proxemic model provides a flexible framework for setting incremental approach boundaries, allowing robots to better adapt to the situation and the relative speed of human movement while respecting personal comfort. Figure 3 shows the capabilities of dynamic safety and comfort zones based on the golden ratio. Figure 3a,c show the shape of the zones and velocity profile at zero speed and Figure 3b,d show the changes in the zones and velocity profile when moving.

4. System Architecture

The described proxemic model was transformed into the working system for testing. The system architecture was designed with modularity, platform independence, and real-time processing in mind. It combines visual perception, spatial modelling, and control logic into a unified software pipeline deployable on different mobile robots.
Person detection and spatial information are crucial parts for determining safety and comfort in a human–robot environment. For this task, the ZED 2i depth camera and the ZED SDK 4.2 developed by Stereolabs [34] were used for acquiring real-time information on the location and movement of people. This data serves as input for the calculation of safety and comfort zones and subsequent control of the robot’s speed. To verify the functionality, a visualisation of the zones in the space was also created. Part of the ZED SDK is the Object Detection module, which is used to detect and track people (see Figure 4). This module can retrieve a 2D bounding box from an image, as well as a 3D bounding box from a point cloud. With the tracking feature enabled, the system can maintain each detected person’s ID over time even while temporarily occluded. All detected person’s information, such as ID, position, bounding box, etc, is stored in the Objects list.
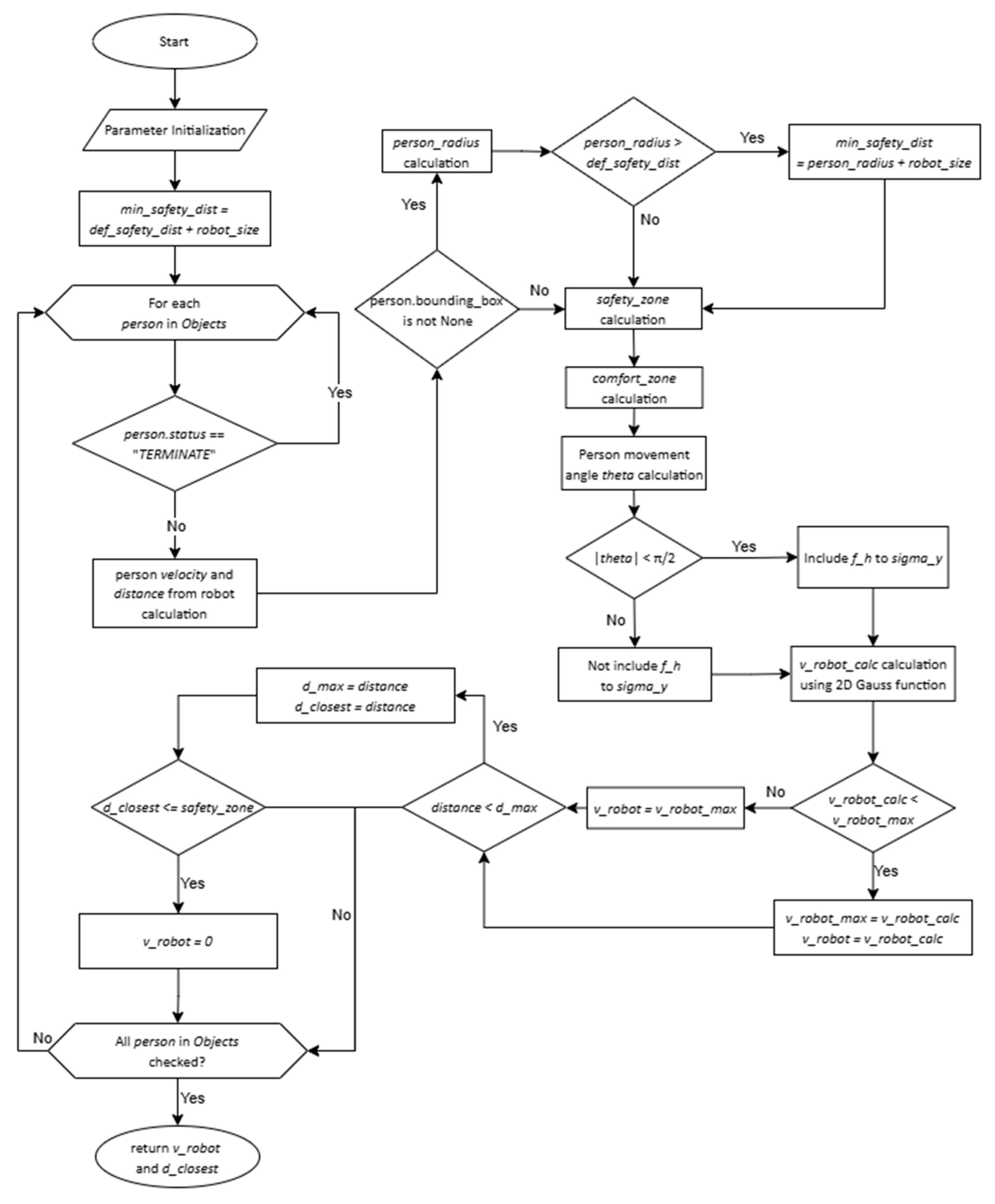
After the successful detection and tracking of a person, the system can obtain all necessary information to calculate their safety and comfort zones. The structure for computing the zones and robot speed is provided by multiple functions, as shown in Figure 5. The calculations from the previous section had to be translated into code.
First, the basic parameters are initialised as Gaussian function parameters σx, σy and A (sigma_x, sigma_y, A), the robot reaction time (t1 and t2), the distance from the camera to the edge of the robot (robot_size), the robot max speed (v_robot_max), and the default maximal distance (d_max). With these parameters, a default safety distance is defined. Then the script loops through the Objects list of all detected persons and skips all that are no longer tracked, whose status is terminated. For each valid person, their velocity and actual distance to the robot are calculated. Then, it checks whether a bounding box is known for the person. If yes, the default safety distance is then compared to the person’s radius based on the distance from the person’s centroid to one edge of the 3D bounding box to match the volume of the person’s occupied space. Subsequently, a safety zone is determined either by using the default safety distance or a newly adjusted safety distance. Based on the safety zone, comfort zones are generated using the golden ratio (φ). To deform these zones according to the person’s movement, the velocity factor f_v is added to the safety zone calculation (see Algorithm 1).
Algorithm 1 Safety and comfort zone calculation
min_safety_dist = default_safety_dist + robot_size
if(person.bounding_box != None):
  person_radius = math.sqrt((person.bounding_box[0][0]-person.position[0]) ** 2+
  (person.bounding_box[0][2]-person.position[2]) ** 2)
  if(person_radius > default_safety_dist:
   min_safety_dist = person_radius + robot_size
safety_zone = v*f_v*(t1 + t2) + min_safety_dist
comfort_zones = []
for i in range (5):
  comfort_zone = safety_zone * golden_ratio ** i
  comfort_zones.Append(comfort_zone)
The heading factor f_h and velocity factor f_v influence the expansion parameters sigma_x and sigma_y of the 2D Gaussian function. To check the person’s direction of movement, the angle theta is calculated (see Algorithm 2). When the person is facing away from or sideways to the robot, f_h is set to 0.2. As the person turns towards the robot, f_h gradually increases, reaching a maximum of 1.0 when the person is directly facing the robot. For directional (forwards/backwards) movement, f_vel_y is set to 1.0, while for lateral (sideways) movement, f_vel_x is set to 0.2.
Algorithm 2 Expansion parameters calculation
If abs(theta) < π/2:
  f_h = linear_interpolation(abs(theta), [0, π/2], [f_vel_x, f_vel_y])
  sigma_y = sigma_0 + (v * f_vel_y * f_h)
  sigma_x = sigma_0 + (v * f_vel_x)
else:
  sigma_y = sigma_0 + (v * f_vel_y)
  sigma_x = sigma_0 + (v * f_vel_x)
A 2D Gaussian function is then used to calculate the robot’s speed relative to each person. Based on this, the system determines how much the robot should slow down or whether it should stop. If the robot detects that it is within a person’s immediate vicinity (i.e., inside the safety zone), it stops immediately. Otherwise, its speed is adjusted to the lowest possible value that still ensures safe movement in the given situation.
To support debugging, analysis, and improved user understanding, a graphical visualisation of the dynamic proxemic zones was implemented. Figure 6 illustrates the layered spatial representation of the safety and comfort zones surrounding a tracked individual. The zones, dynamically scaled using the golden ratio, are colour-coded from the innermost safety zone (red) to the outer distant social zone (green), providing an intuitive depiction of interaction boundaries. The path of the tracked person is shown in blue, and the robot’s field of view (FOV) is marked in light blue. This visualisation enables real-time monitoring of the system’s perception and decision-making logic, helping to validate the correct expansion and contraction of each zone in relation to human movement and robot response.

Platform Integration

To evaluate the portability and robustness of the proposed dynamic proxemic system, the software pipeline was integrated and tested on two structurally and kinematically distinct mobile robotic platforms: the Unitree Go1 (a quadruped robot) and the Agilex Scout Mini, a compact four-wheeled robot (see Figure 7). This dual-platform validation ensured that the system can operate effectively across heterogeneous hardware with differing mobility, control interfaces, and form factors.
Each robot was equipped with a ZED 2i stereo depth camera mounted using custom 3D-printed brackets to ensure stable positioning and unobstructed forward-facing visibility. A 3D-printed bowl was mounted on the system to hold candy, facilitating physical interaction with participants during the experiments. An NVIDIA Jetson Xavier NX served as the onboard processing unit. It handled visual data acquisition, person detection, zone computation, and velocity modulation in real time. The Jetson directly communicated with the robot’s motion control interface. Power to both the Jetson unit and the ZED 2i camera was supplied by a dedicated 14.8V, 6750mAh LiPo battery, which ensured uninterrupted operation for approximately 5 h. This way, the setup achieved power independence for the experimental system from the robots’ native power supplies, which differed between the used platforms.

5. Experimental Setup

To evaluate the effectiveness and acceptability of the proposed dynamic model, a simple experiment was conducted. The goal of this experiment was to validate the concept of the proposed methodology, which defines safety and comfort zones, influences perceived safety, naturalness, and overall comfort during a robot’s approach to a person. This initial measurement serves to determine whether this model is suitable for further research.

5.1. Experimental Scenarios

Two distinct interaction scenarios were designed, each intended to replicate a common type of service robot behaviour encountered in public or domestic settings. In the first scenario, the robot initiated movement from a predefined location and approached a standing participant. The second scenario simulated a more dynamic encounter in which both the robot and the participant approached each other simultaneously (see Figure 8). Throughout the interaction, the robot continuously adjusted its speed based on the changing distance and relative velocity between itself and the participant.
The start positions of both the robot and the participant were fixed for each run to ensure controlled conditions. The distance between the starting points was 10 m, with the robot following a straight-line trajectory towards the participant. The velocity profile was modified using the 2D Gaussian function described earlier, enabling fluid deceleration as the robot got closer to the participant (see Figure 9). The goal in each scenario was to bring a candy to the participant. The reason was to emulate scenarios where service robots deliver items to users, thereby introducing a purpose to the physical interaction and encouraging natural behaviour from the participants. The experiments were conducted in a quiet indoor corridor under uniform lighting conditions. Each robot was tested under identical trajectories and system settings.
For both robots, the constants for the velocity calculation had to be defined: the default expansion parameter σ0 = 1.4; the amplitude A = 1; the system response times t1 = 0.15 s and t2 = 1 s. For both robots, the distance from the ZED 2i camera to the leading edge of the robot_size robot was also added to the safety zone, since the person’s distance was calculated relative to the camera. This distance was 0.15 m for the Go1 and 0.2 m for the Scout Mini.
After each interaction, the participants were asked to complete a brief feedback questionnaire based on the Godspeed Questionnaire Series [35], capturing their subjective impressions of the robot’s behaviour. This included questions on perceived speed, stopping distance, comfort level, and overall interaction quality. The collected data served as the foundation for assessing the practical viability and human acceptance of the proposed dynamic proxemic model.

5.2. Subjective Feedback Instrument

To quantify user perception, a modified version of the Godspeed Questionnaire Series (GQS) [35] was used. The original GQS contains five dimensions; in this study, four were retained: Animacy, Likeability, Perceived Intelligence, and Perceived Safety. The Anthropomorphism dimension was omitted, as neither robot has humanoid characteristics. The measurements of perceived comfort were assessed through participant questionnaires administered after each trial. Each item from the GQS was rated on a 5-point Likert scale. Additionally, two custom questions were added:
  • “Did the robot approach: too quickly/at a comfortable speed/too slowly?”
  • “Did the robot stop: too close/at a comfortable distance/too far away?”
These were rated on a 3-point scale. The participants also reported age and gender to allow for subgroup analysis. The participants were not given detailed technical background information to ensure natural reactions.
These answers were interpreted as numbers for each question from four dimensions of GQS, which were numbered for each dimension (see Figure 10). Also, the answers for two additional questions regarding the approaching speed and stopping distance of the robot were interpreted as numbers. The numerical designation of the responses, as shown in Figure 10, was removed from the actual questionnaire to avoid confusion when being filled in by the participants.
In particular, the two additional questions regarding the perceived approach speed and stopping distance are of primary interest for the initial determination of the suitability of the proposed methodology. Based primarily on the answers to these questions, the evaluation will reveal how participants perceived the robot’s movement and speed, and thus their comfort in terms of robot movement. The responses from the GQS are more for comparison of how the robot itself was perceived during the interaction.

6. Results and Discussion

The experimental evaluation focused mainly on the perceived robot’s motion towards the person and subsequently on the subjective comfort, perceived safety, and naturalness of robot behaviour during their approach using the proposed dynamic model. The data were analysed across the two scenarios and two robotic platforms using descriptive statistics and statistical hypothesis testing.
The participants answered questions from the GQS and whether the robot approached too quickly, too slowly, or at a comfortable pace. Similarly, they evaluated if the robot stopped too close, too far, or at an appropriate distance. Answers were collected for each trial. The robot’s approaching speed and stopping distance were crucial for the initial methodology evaluation.
A total of 38 people (29 men and 9 women) participated in the experiment with the Go1 robot. The sample ranged in age from 7 to 70 years (mean = 32, SD = 13), with a median age of 28 years. For the Scout Mini, a total of 17 people participated (13 men and 4 women). The median age of the participants was 23 years, while the sample ranged from 21 to 41 years (mean = 26, SD = 6). All participants were European, mostly from the Czech Republic. The adults were employees, students, or family members of people working at the university.
Additionally, ambient sound levels were recorded both with and without the presence of the robot, for both robotic platforms, to evaluate the impact of noise on user perception.
The main goal was to determine how the participants perceived the robot’s approaching speed and stopping distance in both scenarios (two questions at the bottom of the questionnaire (see Figure 10)). The ideal value, a pleasant feeling about the interaction, is interpreted in the results as a value of 2, i.e., the closer the mean value is to 2.0, the more pleasant the interaction was.
From the acquired data, it was found that the stopping distance and approach speed of the robots were perceived as pleasant. Student’s t-test showed no statistical significance of differences in the scenario ratings between the robots. This suggests that both robots were rated equally, and therefore, there was no difference in the perceived pleasantness of the approach speed and stopping distance between the robots.
Differences between the scenarios for each robot proved to be statistically significant only for the perceived speed of the Go1 (p = 0.046), with a statistical significance of α = 0.05 (see Table 3). In this case, the second scenario tended to be received better. This was most likely due to the person’s ability to adjust the speed of their approach to the robot, as they were both in motion.
The closest result to statistical significance between the Go1 and Scout Mini robots was the comparison of stopping distance pleasantness in scenario 1 (p = 0.064). A two-sample Student’s t-test with equality of variances was used to determine the statistical significance of the differences between the scenarios for the robots, as the p-values of the F-tests for the variances came out greater than 0.05 for all comparisons.
A comparison between scenarios by gender was also made with the same robot, but due to the very small number of females in the sample (9 females for the Go1 robot and 4 females for the Scout Mini robot), the comparison by gender cannot be considered meaningful.
In Figure 11, we can see that all mean ratings for the robot stopping distance were close to the value of 2.0. As presented in Table 3, no statistically significant difference was found between the distances comparing robots or scenarios. However, when comparing robot stopping distances, the mean values were closer to 2.0 for the Scout Mini robot compared to the Go1. The confidence intervals of the Go1 for both scenarios were leaning towards the robot stopping too close, i.e., a value of 1.0, but still just below a value pf 2.0 (comfortable distance). These findings suggest that the majority of participants perceived the robot’s stopping distance as pleasant, although some individuals rated the proximity as quite close during interactions with the Go1 robot.
In analysing the robot’s approach speed, a statistically significant difference was observed between scenarios 1 and 2 for the Go1. In scenario 1, where the person stood still while the robot approached, the participants generally found the speed of the Go1 to be agreeable, although leaning towards being slower (mean = 2.105). In contrast, scenario 2, which involved both the robot and the person moving towards each other, was also perceived as pleasant but with a tendency for quicker robot movement (mean = 1.921) (see Figure 12). This statistical difference arose from the varying dynamics between the scenarios, making it plausible. Nonetheless, both means are quite close to 2.0. The findings for the Scout Mini were very similar to those of the Go1, showing no statistically significant differences. The mean values for the Scout Mini were closer to the ideal value of 2.0 compared to the Go1, though they exhibited a larger confidence interval. This was due to the smaller number of participants.
The overall results show that the interactions with both robots were rated positively, with a slight advantage for the Scout Mini, whose results were closer to the ideal value of 2.0. Both speed and distance were rated very close to the ideal value, with no significant differences between the robots. The Scout Mini robot was measured to be less noisy and, therefore, probably less invasive than the Go1. This finding suggests the suitability and universality of the proposed model based on the golden ratio and the speed profile fitted to it using a 2D Gaussian function. Hence, it can be concluded that the experimental proof of concept of the proposed methodology confirms the pleasant experience of the motion of the approaching robot.
Subjective perception of the robots was assessed using the modified GQS questionnaire on a 5-point Likert scale. The data was statistically processed and compared between the two robots. Overall, both robots were perceived positively, with slightly higher values for the Scout Mini robot (see Figure 13).
The only exception was question 3.4, focused on the Animacy dimension, where the Go1 received a higher rating (see Figure 14). The numbering of the questions in Figure 14 is based on their labels, as shown in Figure 10.
A paired t-test confirmed a statistically significant difference in favour of the Scout Mini (p = 0.00031). The difference may be mainly influenced by the robot’s emitted noise. In the experiment with the Go1 robot, the ambient noise level was measured to be 32 dB. The noise level measured near the moving robot increased to 75 dB, which corresponds to an increase of 45 dB. In contrast, the ambient noise level with the Scout Mini robot was 31 dB. With the passing robot, the noise increased to a value of 45 dB. Therefore, the increase in this case was 14 dB, which is considerably less than in the case of the Go1. Given the logarithmic dB scale, this is a significant difference that may affect the perception of safety, likability, and overall acceptance of the robot.
In contrast to noise, the intelligence dimension (questions 2.1–2.4) was associated with the success of performing the given task (candy delivery). The Scout Mini scored higher in the intelligence dimension as well, indicating a higher subjective confidence in the robot’s abilities.
The comparison between the robots of different morphologies—Unitree Go1 (quadruped) and Scout Mini (wheeled)—demonstrates that while the underlying algorithm was consistent, the form factor and acoustic profile of the robot influenced user perception, according to the participants’ statements. Specifically, the Scout Mini was consistently rated more positively in perceived safety and comfort, likely due to its lower noise levels and more familiar locomotion. This observation aligns with prior research [8,24], where anthropomorphism and auditory feedback were shown to affect human acceptance in HRIs.
The overall result of the initial experiments suggests that the proposed proxemic model based on the golden ratio may be applicable. However, it should be noted that a number of additional experiments should be conducted in various different environments and situations in order to more thoroughly test the suitability of this model.
The golden ratio-based scaling of comfort zones in combination with the Gaussian velocity profile allows for a continuous, non-abrupt modulation of robot behaviour, which users usually found to be natural and non-intrusive [26]. This could be a marked improvement over classical models, such as Hall’s proxemic zones, which are discrete and symmetric. The application of anisotropic Gaussian velocity profiles further personalises the interaction, adapting robot motion based on the relative velocity and orientation of the human, thereby enhancing social awareness.
However, some limitations remain. The evaluation was focused primarily on the inner layers of the comfort zone (physical interaction and near social distances). The outer layers (middle social, distant social, and public zones) were not rigorously tested, nor was group interaction considered. In addition to subjective evaluation, the age and gender of participants were also monitored, but due to the small number and diversity of the participants, the results are not statistically significant.

7. Conclusions and Future Work

This study introduced a dynamic proxemic model for human–robot interactions (HRIs) based on geometric scaling using the golden ratio. The proposed approach integrates ISO-compliant safety boundaries with adaptive comfort zones, enabling socially aware robot behaviour in environments shared with untrained and unpredictable human users. The experimental results indicate that this method maintains compliance with safety standards and also supports the subjective experience of human participants in terms of comfort and predictability. The aim of the experiment was to perform an initial proof of concept of the proposed methodology. The experiment investigated robot motion pleasantness, which is a major component that is affected by the proposed methodology. The experiment showed that the movement of both robots was pleasing to the subjects, which means that initial impressions were positive and more thorough testing of the suitability of the proposed methodology will be carried out in future research.
Through real-time implementation on two mobile robotic platforms, the developed system demonstrated its flexibility, portability, and computational efficiency. The experimental results from two interaction scenarios show that the participants generally perceived the robot’s behaviour as comfortable, predictable, and safe. The golden ratio provided an intuitive and aesthetically grounded mechanism for defining human-centred spatial boundaries, while the 2D Gaussian velocity profile enabled smooth and context-sensitive robot motion.
Subjective feedback confirmed the model’s acceptance, although the results also reveal that robots’ morphology and acoustic characteristics can significantly influence user perception, confirming the need to consider hardware design in proxemics-aware systems. Despite using the same settings, the wheeled robot Scout Mini received more favourable ratings than the quadruped Go1, primarily due to lower noise levels and a more familiar movement profile.
Based on the promising results of this study, several future directions can further enhance the proposed dynamic proxemic model. First, it is important to extend experimental validation beyond physical interaction by exploring how users respond to robot behaviour across broader comfort zones, including social and public distances. With this, it is also important to extend number of participants in different interaction scenarios and environments (such as corridor/open space, approaching the person from the side vs. the front, different tasks such as pick up from/put down on the robot, etc.). Future research should also incorporate additional sensory inputs, such as a person’s gaze direction, body posture, age, or gender to improve the robot’s ability to interpret human intent and adapt its behaviour accordingly. Another area for development is group interaction, where the model must account for multiple individuals simultaneously, requiring more complex spatial reasoning and prioritisation strategies.
Personalisation based on user-specific attributes, such as age or familiarity with robots (habituation), could further refine comfort zone adaptation and increase user acceptance. These personalised interactions could be achieved by varying extension parameters for comfort zones and robot velocity. These personalisations are also important for different types of robots. For example, a small, cute, and quiet robot will likely be better received than a tall, loud, and industrial-looking one. Robots that are better received may be able to move faster and closer to people than those that are not. However, this is also a topic for future research, as covering such a variety of robot types would be time- and resource-intensive.
As mentioned, long-term studies involving repeated interactions will be valuable in understanding how user perceptions evolve over time and how the model supports sustained, comfortable engagement in real-world settings, because with higher familiarity, comfort distance tends to decrease. One of the hypotheses for long-term research is the universal use of the proxemic model of the golden ratio in different cultures, as it is based on a natural phenomenon and, in theory, could therefore be used universally. However, this is one of the long-term questions requiring thorough research.

Author Contributions

Conceptualisation, T.S. and A.V.; methodology, T.S.; software, T.S.; validation, T.S., A.V., and J.B.; formal analysis, T.S.; investigation, T.S.; resources, T.S.; data curation, T.S.; writing—original draft preparation, T.S.; writing—review and editing, T.S.; visualisation, T.S.; supervision, A.V.; project administration, J.B.; funding acquisition, Z.B. All authors have read and agreed to the published version of the manuscript.

Funding

This article was co-funded by the European Union under REFRESH (Research Excellence For REgion Sustainability and High-tech Industries) project number CZ.10.03.01/00/22_003/0000048 via the Operational Programme Just Transition and by specific research project SP2025/042, financed by the state budget of the Czech Republic.

Institutional Review Board Statement

This study was a low-risk, non-invasive observational study involving no interventions and does not qualify as medical research. Therefore, in accordance with the Declaration of Helsinki and the Czech Ethical Framework of Research, ethics approval was not required.

Informed Consent Statement

Verbal informed consent was obtained from all participants prior to the experiment. This method was appropriate due to the non-invasive nature of the study, the absence of sensitive data collection, and the minimal level of risk involved.

Data Availability Statement

Source code available on http://github.com/Shiki-CZ/GRIZoD-HRI (accessed on 17 July 2025). The data that support the findings of this article are available from the corresponding author upon request.

Conflicts of Interest

The authors declare no conflicts of interest.

References

  1. Schneiders, E.; Kanstrup, A.M.; Kjeldskov, J.; Skov, M.B. Domestic Robots and the Dream of Automation: Understanding Human Interaction and Intervention. In Proceedings of the 2021 CHI Conference on Human Factors in Computing Systems, Yokohama, Japan, 8–13 May 2021; ACM: New York, NY, USA, 2021; pp. 1–13. [Google Scholar]
  2. Galdelli, A.; Pietrini, R.; Mancini, A.; Zingaretti, P. Retail Robot Navigation: A Shopper Behavior-Centric Approach to Path Planning. IEEE Access 2024, 12, 50154–50164. [Google Scholar] [CrossRef]
  3. Triebel, R.; Arras, K.; Alami, R.; Beyer, L.; Breuers, S.; Chatila, R.; Chetouani, M.; Cremers, D.; Evers, V.; Fiore, M.; et al. SPENCER: A Socially Aware Service Robot for Passenger Guidance and Help in Busy Airports. In Field and Service Robotics; Wettergreen, D.S., Barfoot, T.D., Eds.; Springer Tracts in Advanced Robotics; Springer International Publishing: Cham, Switzerland, 2016; Volume 113, pp. 607–622. ISBN 978-3-319-27700-4. [Google Scholar]
  4. Shafiullah, N.M.M.; Rai, A.; Etukuru, H.; Liu, Y.; Misra, I.; Chintala, S.; Pinto, L. On Bringing Robots Home 2023. arXiv 2023, arXiv:2311.16098. [Google Scholar]
  5. ISO 13482:2014; Robots and Robotic Devices—Safety Requirements for Personal Care Robots. ISO: Geneva, Switzerland, 2014. Available online: https://www.iso.org/standard/53820.html (accessed on 2 June 2025).
  6. ISO 13855:2024; Safety of Machinery—Positioning of Safeguards with Respect to the Approach of the Human Body. ISO: Geneva, Switzerland, 2024. Available online: https://www.iso.org/standard/80590.html (accessed on 2 June 2025).
  7. Dragan, A.D.; Srinivasa, S.S. A Policy-Blending Formalism for Shared Control. Int. J. Robot. Res. 2013, 32, 790–805. [Google Scholar] [CrossRef]
  8. Lee Koay, K.; Syrdal, D.S.; Walters, M.L.; Dautenhahn, K. Living with Robots: Investigating the Habituation Effect in Participants’ Preferences During a Longitudinal Human-Robot Interaction Study. In Proceedings of the RO-MAN 2007—The 16th IEEE International Symposium on Robot and Human Interactive Communication, Jeju, Republic of Korea, 26–29 August 2007; IEEE: Piscataway, NJ, USA, 2007; pp. 564–569. [Google Scholar]
  9. Lasota, P.A.; Fong, T.; Shah, J.A. A Survey of Methods for Safe Human-Robot Interaction. Found. Trends Robot. 2017, 5, 261–349. [Google Scholar] [CrossRef]
  10. Flacco, F.; Kroger, T.; De Luca, A.; Khatib, O. A Depth Space Approach to Human-Robot Collision Avoidance. In Proceedings of the 2012 IEEE International Conference on Robotics and Automation, Saint Paul, MN, USA, 14–18 May 2012; IEEE: Piscataway, NJ, USA, 2007; pp. 338–345. [Google Scholar]
  11. Arora, S.; Subramanian, K.; Adamides, O.; Sahin, F. Using 3-D LiDAR Data for Safe Physical Human-Robot Interaction. arXiv 2024, arXiv:2406.00869. [Google Scholar]
  12. Sathyamoorthy, A.J.; Patel, U.; Savle, Y.A.; Paul, M.; Manocha, D. COVID-Robot: Monitoring Social Distancing Constraints in Crowded Scenarios 2020. PLoS ONE 2021, 16, e0259713. [Google Scholar]
  13. Scholz, C.; Cao, H.-L.; Imrith, E.; Roshandel, N.; Firouzipouyaei, H.; Burkiewicz, A.; Amighi, M.; Menet, S.; Sisavath, D.W.; Paolillo, A.; et al. Sensor-Enabled Safety Systems for Human–Robot Collaboration: A Review. IEEE Sens. J. 2025, 25, 65–88. [Google Scholar] [CrossRef]
  14. Takayama, L.; Pantofaru, C. Influences on Proxemic Behaviors in Human-Robot Interaction. In Proceedings of the 2009 IEEE/RSJ International Conference on Intelligent Robots and Systems, St. Louis, MO, USA, 10–15 October 2009; IEEE: Piscataway, NJ, USA, 2009; pp. 5495–5502. [Google Scholar]
  15. Hall, E.T. The Hidden Dimension; Anchor Books; Doubleday: New York, NY, USA, 1990; ISBN 978-0-385-08476-5. [Google Scholar]
  16. Chavan, A.; Suryawanshi, C. Correlation of Fibonacci Sequence and Golden Ratio With Its Applications in Engineering and Science. Int. J. Eng. Manag. Res. 2020, 10, 31–36. [Google Scholar] [CrossRef]
  17. Adhikari, I.M. Golden Ratio: Construction, Geometry, Beauty, and Diversity. Int. J. Oper. Res. 2023, 11, 1–14. [Google Scholar] [CrossRef]
  18. Samarakoon, S.M.B.P.; Muthugala, M.A.V.J.; Jayasekara, A.G.B.P. A Review on Human–Robot Proxemics. Electronics 2022, 11, 2490. [Google Scholar] [CrossRef]
  19. Rios-Martinez, J.; Spalanzani, A.; Laugier, C. From Proxemics Theory to Socially-Aware Navigation: A Survey. Int. J. Soc. Robot. 2015, 7, 137–153. [Google Scholar] [CrossRef]
  20. Lehmann, H.; Rojik, A.; Hoffmann, M. Should a Small Robot Have a Small Personal Space? Investigating Personal Spatial Zones and Proxemic Behavior in Human-Robot Interaction. arXiv 2020, arXiv:2009.01818. [Google Scholar]
  21. Xu, X.; Meng, Z.; Li, E.; Khamis, M.; Zhao, P.G.; Bretin, R. Understanding Dynamic Human-Robot Proxemics in the Case of Four-Legged Canine-Inspired Robots. arXiv 2023, arXiv:2302.10729. [Google Scholar]
  22. Bhagya, S.M.; Samarakoon, P.; Viraj, M.A.; Muthugala, J.; Buddhika, A.G.; Jayasekara, P.; Elara, M.R. An Exploratory Study on Proxemics Preferences of Humans in Accordance with Attributes of Service Robots. In Proceedings of the 2019 28th IEEE International Conference on Robot and Human Interactive Communication (RO-MAN), New Delhi, India, 14–18 October 2019; IEEE: Piscataway, NJ, USA, 2019; pp. 1–7. [Google Scholar]
  23. Svenstrup, M.; Hansen, S.T.; Andersen, H.J.; Bak, T. Adaptive Human-Aware Robot Navigation in Close Proximity to Humans. Int. J. Adv. Robot. Syst. 2011, 8, 21. [Google Scholar] [CrossRef]
  24. Walters, M.L.; Dautenhahn, K.; Te Boekhorst, R.; Koay, K.L.; Syrdal, D.S.; Nehaniv, C.L. An Empirical Framework for Human-Robot Proxemics. 2009. Available online: https://www.researchgate.net/publication/277290091_An_Empirical_Framework_for_Human-Robot_Proxemics (accessed on 8 June 2025).
  25. Leoste, J.; Heidmets, M.; Virkus, S.; Talisainen, A.; Rebane, M.; Kasuk, T.; Tammemäe, K.; Kangur, K.; Kikkas, K.; Marmor, K. Keeping Distance with a Telepresence Robot: A Pilot Study. Front. Educ. 2023, 7, 1046461. [Google Scholar] [CrossRef]
  26. Brandl, C.; Mertens, A.; Schlick, C.M. Human-Robot Interaction in Assisted Personal Services: Factors Influencing Distances That Humans Will Accept between Themselves and an Approaching Service Robot: Human-Robot Interaction in Assisted Personal Services. Hum. Factors Ergon. Manuf. Serv. Ind. 2016, 26, 713–727. [Google Scholar] [CrossRef]
  27. Leichtmann, B.; Nitsch, V. How Much Distance Do Humans Keep toward Robots? Literature Review, Meta-Analysis, and Theoretical Considerations on Personal Space in Human-Robot Interaction. J. Environ. Psychol. 2020, 68, 101386. [Google Scholar] [CrossRef]
  28. ISO 10218-1:2025; Robotics—Safety Requirements. Part 1: Industrial Robots. ISO: Geneva, Switzerland, 2025. Available online: https://www.iso.org/standard/73933.html (accessed on 2 June 2025).
  29. ISO 10218-2:2025; Robotics—Safety Requirements. Part 2: Industrial Robot Applications and Robot Cells. ISO: Geneva, Switzerland, 2025. Available online: https://www.iso.org/standard/73934.html (accessed on 2 June 2025).
  30. ISO 12100:2010; Safety of Machinery—General Principles for Design—Risk Assessment and Risk Reduction. ISO: Geneva, Switzerland, 2010. Available online: https://www.iso.org/standard/51528.html (accessed on 2 June 2025).
  31. ISO/TS 15066:2016; Robots and Robotic Devices—Collaborative Robots. ISO: Geneva, Switzerland, 2016. Available online: https://www.iso.org/standard/62996.html (accessed on 2 June 2025).
  32. Iosa, M.; Morone, G.; Paolucci, S. Golden Gait: An Optimization Theory Perspective on Human and Humanoid Walking. Front. Neurorobotics 2017, 11, 69. [Google Scholar] [CrossRef] [PubMed]
  33. Truong, X.-T.; Ngo, T.-D. Dynamic Social Zone Based Mobile Robot Navigation for Human Comfortable Safety in Social Environments. Int. J. Soc. Robot. 2016, 8, 663–684. [Google Scholar] [CrossRef]
  34. ZED 2—AI Stereo Camera|Stereolabs. Available online: https://www.stereolabs.com/en-cz/products/zed-2 (accessed on 2 June 2025).
  35. Bartneck, C.; Kulić, D.; Croft, E.; Zoghbi, S. Measurement Instruments for the Anthropomorphism, Animacy, Likeability, Perceived Intelligence, and Perceived Safety of Robots. Int. J. Soc. Robot. 2009, 1, 71–81. [Google Scholar] [CrossRef]
Figure 1. Radius of human-occupied space.
Figure 1. Radius of human-occupied space.
Applsci 15 08130 g001
Figure 2. Distribution of safety and comfort zones based on the golden ratio in the default state.
Figure 2. Distribution of safety and comfort zones based on the golden ratio in the default state.
Applsci 15 08130 g002
Figure 3. Robot velocity profile from a person position. (a) Shape of the Gaussian function with initial parameters σx,y = 1, A = 1, θ = 0°. (b) Shape of the Gaussian function during motion. (c) Initial distribution of comfort zones at zero velocity. (d) Distribution of comfort zones during motion.
Figure 3. Robot velocity profile from a person position. (a) Shape of the Gaussian function with initial parameters σx,y = 1, A = 1, θ = 0°. (b) Shape of the Gaussian function during motion. (c) Initial distribution of comfort zones at zero velocity. (d) Distribution of comfort zones during motion.
Applsci 15 08130 g003
Figure 4. Person detection using ZED camera.
Figure 4. Person detection using ZED camera.
Applsci 15 08130 g004
Figure 5. Flowchart of system core structure.
Figure 5. Flowchart of system core structure.
Applsci 15 08130 g005
Figure 6. Visualisation of zones around the tracked person.
Figure 6. Visualisation of zones around the tracked person.
Applsci 15 08130 g006
Figure 7. Integrated system on robotic platform: (a) Unitree Go1; (b) Agilex Scout Mini.
Figure 7. Integrated system on robotic platform: (a) Unitree Go1; (b) Agilex Scout Mini.
Applsci 15 08130 g007
Figure 8. Experiment setup: (a) scenario 1—robot approaches a standing person; (b) scenario 2—robot and person approach simultaneously.
Figure 8. Experiment setup: (a) scenario 1—robot approaches a standing person; (b) scenario 2—robot and person approach simultaneously.
Applsci 15 08130 g008
Figure 9. Dynamic zone progression during interaction: (a) the robot is outside of all comfort zones, moving at its full speed; (b) the robot starts to approach the person, continuously slowing down; (c) the robot stops in the physical interaction zone.
Figure 9. Dynamic zone progression during interaction: (a) the robot is outside of all comfort zones, moving at its full speed; (b) the robot starts to approach the person, continuously slowing down; (c) the robot stops in the physical interaction zone.
Applsci 15 08130 g009
Figure 10. A sample of the questionnaire created for participants with the response values for the questions depicted, including the numerical labelling of the questions from the GQS.
Figure 10. A sample of the questionnaire created for participants with the response values for the questions depicted, including the numerical labelling of the questions from the GQS.
Applsci 15 08130 g010
Figure 11. Comparison of mean values of stopping distances with confidence interval between scenarios 1 and 2 for Go1 and Scout Mini robots.
Figure 11. Comparison of mean values of stopping distances with confidence interval between scenarios 1 and 2 for Go1 and Scout Mini robots.
Applsci 15 08130 g011
Figure 12. Comparison of mean values of approaching speed with confidence interval between scenarios 1 and 2 for Go1 and Scout Mini robots.
Figure 12. Comparison of mean values of approaching speed with confidence interval between scenarios 1 and 2 for Go1 and Scout Mini robots.
Applsci 15 08130 g012
Figure 13. Comparison of GQS dimension responses between Go1 and Scout Mini robots.
Figure 13. Comparison of GQS dimension responses between Go1 and Scout Mini robots.
Applsci 15 08130 g013
Figure 14. Comparison of responses for each GQS question between Go1 and Scout Mini robots.
Figure 14. Comparison of responses for each GQS question between Go1 and Scout Mini robots.
Applsci 15 08130 g014
Table 1. Hall’s proxemic zones [15].
Table 1. Hall’s proxemic zones [15].
RangeSituationPersonal Space Zones
0 to 0.15 mLover or close friend
touching
Intimate Zone
0.15 m to 0.45 mLover or close friend onlyClose Intimate Zone
0.45 m to 1.2 mConversation between
friends
Personal Zone
1.2 m to 3.6 mConversation to non-friendsSocial Zone
3.6 m+Public speech makingPublic Zone
Table 2. Comparison of average measured distances and measured points between different robots and people.
Table 2. Comparison of average measured distances and measured points between different robots and people.
RobotMeasuring PointsAverage
Distance
Nao humanoid robotKey points between the robot (head and torso) and the human (head and waist). The distances between these pairs were calculated, and the shortest of them was taken as the current interpersonal distance.48 cm [20]
Boston Dynamics—SpotRobot centre–top of the person’s head110 cm [21]
MIRob mobile robot
platform
Not specifiedThe highest was 122 cm (angry)
The lowest was
54 cm (sad) [22]
FESTO Robotino robotNot specifiedNot specified [23]
PeopleBotTM robotThe distances were measured between the closest parts of the human and robot bodies, i.e., without including arms or manipulators.57 cm [24]
Double Robotics—Double 3Not specified104 cm [25]
Care-O-bot® 3Shortest distance between person and
robot
92 cm [26]
Table 3. Comparison of Go1 and Scout Mini results.
Table 3. Comparison of Go1 and Scout Mini results.
ScenarioGo1 Mean
± CI 95%
Go1 SDScout Mini Mean
± CI 95%
Scout Mini SDp-Value
Scenarios 1
p-Value
Go1/Scout Mini 2
Distance—Scenario 11.815 ± 0.1500.4562.055 ± 0.2060.4160.0640.399/0.332
Distance—Scenario 21.842 ± 0.1430.4362.000 ± 0.1700.3430.183
Speed—
Scenario 1
2.105 ± 0.1830.5592.055 ± 0.3170.6390.7680.046/0.270
Speed—
Scenario 2
1.921 ± 0.1170.3581.944 ± 0.2060.4160.829
1 Two-tailed p-value of the T-test used to compare Go1 with Scout Mini for each scenario. 2 One-tailed p-value of the T-test used to compare scenario 1 with scenario 2 for each robot.
Disclaimer/Publisher’s Note: The statements, opinions and data contained in all publications are solely those of the individual author(s) and contributor(s) and not of MDPI and/or the editor(s). MDPI and/or the editor(s) disclaim responsibility for any injury to people or property resulting from any ideas, methods, instructions or products referred to in the content.

Share and Cite

MDPI and ACS Style

Spurný, T.; Babjak, J.; Bobovský, Z.; Vysocký, A. Dynamic Proxemic Model for Human–Robot Interactions Using the Golden Ratio. Appl. Sci. 2025, 15, 8130. https://doi.org/10.3390/app15158130

AMA Style

Spurný T, Babjak J, Bobovský Z, Vysocký A. Dynamic Proxemic Model for Human–Robot Interactions Using the Golden Ratio. Applied Sciences. 2025; 15(15):8130. https://doi.org/10.3390/app15158130

Chicago/Turabian Style

Spurný, Tomáš, Ján Babjak, Zdenko Bobovský, and Aleš Vysocký. 2025. "Dynamic Proxemic Model for Human–Robot Interactions Using the Golden Ratio" Applied Sciences 15, no. 15: 8130. https://doi.org/10.3390/app15158130

APA Style

Spurný, T., Babjak, J., Bobovský, Z., & Vysocký, A. (2025). Dynamic Proxemic Model for Human–Robot Interactions Using the Golden Ratio. Applied Sciences, 15(15), 8130. https://doi.org/10.3390/app15158130

Note that from the first issue of 2016, this journal uses article numbers instead of page numbers. See further details here.

Article Metrics

Back to TopTop