Four-Channel Emitting Laser Fuze Structure Based on 3D Particle Hybrid Collision Scattering Under Smoke Characteristic Variation
Abstract
1. Introduction
2. Three-Dimensional Collision and Transmission Processes of Photons in Smoke
3. Modeling of Laser Echo Signals Under Multi-Channel Continuous-Wave Lasers
4. Simulation and Comparison of FMCW Laser Target Characteristics
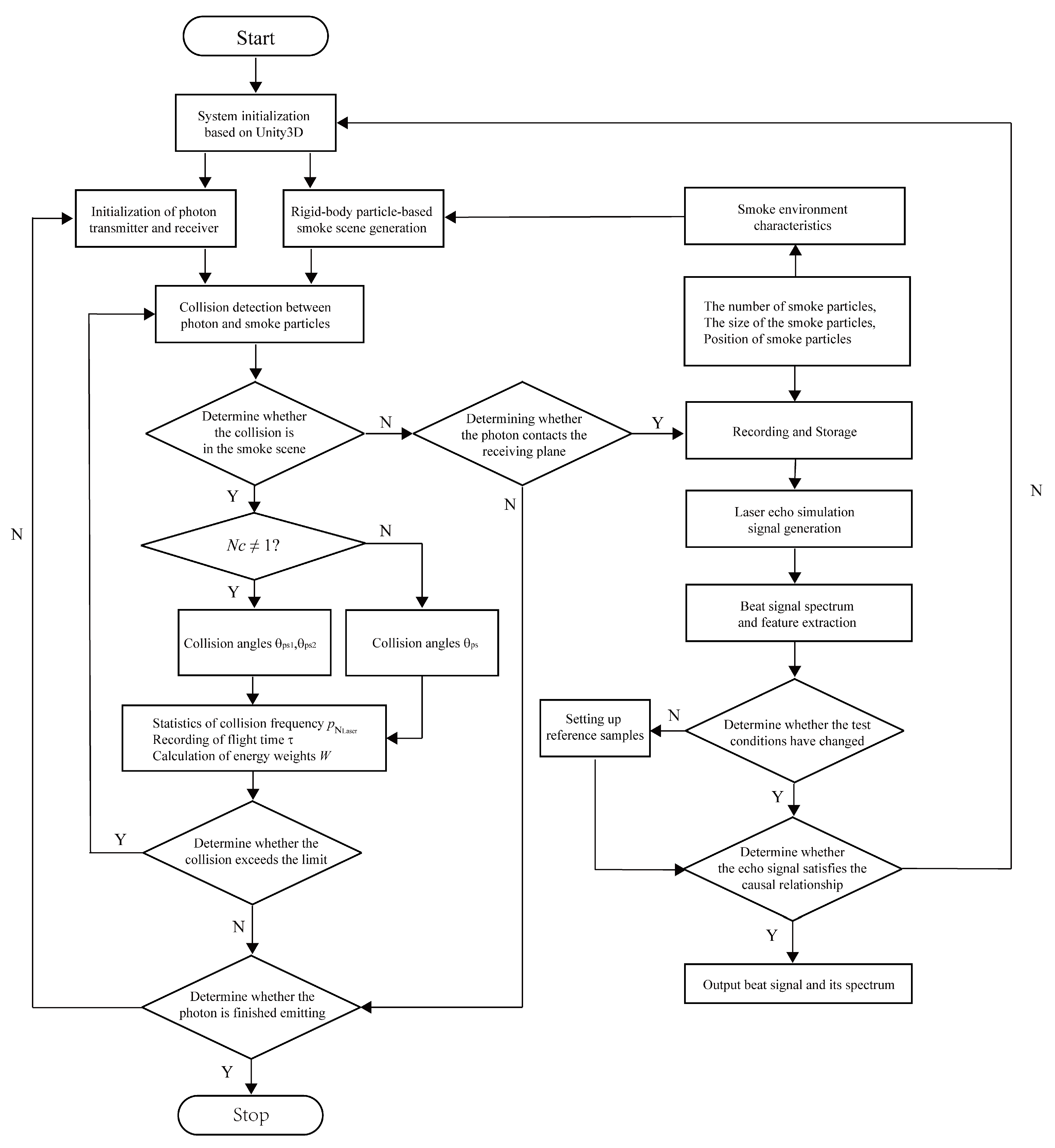
4.1. Simulation Process of Single Laser Based on 3D Particle System
4.2. Echo Characteristic Simulation Results Under Smoke Particle Characteristic Variation
- From Figure 10, the different numbers reduced the possibility of photon collision with smoke particles within the scene, and the laser penetration ability in the smoke changed locally, which had an impact on the echo characteristics. The percentage changes in the maximum peak frequency of the beat signal spectrum were 100% and 0, and the average value of the maximum peak frequency was 5 kHz and 12 kHz, respectively. Peak frequency migration and fluctuations occurred in the spectrum of the beat signal, as shown in the solid line area. In addition, frequency migration and fluctuations were affected by changes in visibility and only occurred in low-visibility smoke environments, even including the appearance of false alarms, such as the dotted line area in Figure 10a. For the high-visibility case, fluctuations in the amplitude of the maximum spectral peak occurred compared to the initial condition, as shown in Figure 10b.
- From Figure 11, the particle size difference increased the possibility of photon collision with smoke particles within the scene. At the same time, the laser penetration through the smoke was limited, and the laser echo characteristics were affected. The percentage of the maximum peak frequency of the beat signal spectrum changes were 89% and 100%, and the average value of the maximum peak frequency was 3 kHz and 8 kHz, respectively. Peak frequency migration and fluctuations occurred in the spectrum of the beat signal, which could lead to missed alarms in high visibility, as shown in the solid line area.
- From Figure 12, the height differences affected the initial collision of photons with smoke particles within the scene. The ability of the laser to penetrate through the smoke was affected in an indeterminate way. Significant changes in the type of photon collision transmission occurred and the laser echo characteristics were more affected. In this case, the percentage changes in the maximum peak frequency of the beat signal spectrum were all 100%, and the average value of the maximum peak frequency was 8 kHz. Peak frequency migration and fluctuations occurred in the beat signal spectrum, as well as missed alarms in high visibility, as shown in the solid line area in Figure 12. Moreover, the lower the visibility, the larger the effect of the smoke particle position on the frequency migration and fluctuation.
5. Experiment
6. Conclusions
Author Contributions
Funding
Institutional Review Board Statement
Informed Consent Statement
Data Availability Statement
Conflicts of Interest
References
- Arora, V. Proximity Fuzes Theory and Technology; Defence Science Centre: New Delhi, India, 2010. [Google Scholar]
- Zhao, H. Fundamentals and Methodology of Radio Fuze; National Defense Industry Press: Beijing, China, 2012. [Google Scholar]
- Xue, J.; Cao, Y.; Wu, Z.; Chen, J.; Li, Y.; Zhang, G.; Yang, K.; Gao, R. Multiple scattering and modeling of laser in fog. Chin. Phys. B 2021, 30, 064206. [Google Scholar] [CrossRef]
- Zheng, D.; Qu, T.; Hu, C.; Lu, S.; Li, Z.; Yang, G.; Yang, X.J. An adaptive continuous threshold wavelet denoising method for LiDAR echo signal. Nanotechnol. Precis. Eng. 2024, 8, 023006. [Google Scholar] [CrossRef]
- Zhang, W.; Li, Y.; Huang, Z.; Ma, C. Fog backscattering interference suppression algorithm for fmcw laser fuze based on normalized frequency spectrum threshold. Optik 2017, 131, 188–193. [Google Scholar] [CrossRef]
- Torun, R.; Bayer, M.M.; Zaman, I.U.; Boyraz, O. Multi-tone Modulated Continuous Wave Lidar. In Proceedings of the Conference on Photonic Instrumentation Engineering VI, San Francisco, CA, USA, 5–7 February 2019. [Google Scholar]
- Zhang, W.; Li, Y.; Huang, Z. Research on the characteristics of fog backscattering signals for frequency modulated continuous wave laser fuze. Optik 2016, 127, 9046–9055. [Google Scholar] [CrossRef]
- Wang, F.; Chen, H.; Yang, S.; Xu, L. Comparison of detection performance of near-, mid-, and far-infrared laser fuzes in clouds. Appl. Opt. 2018, 57, 8078–8086. [Google Scholar] [CrossRef]
- Liu, B.; Song, C.; Duan, Y. The characteristics simulation of FMCW laser backscattering signals. Opt. Rev. 2018, 25, 197–204. [Google Scholar] [CrossRef]
- Pang, Z.; Song, C.; Liu, B.; Wang, X.; Deng, M.; Su, H. Accurate Ranging of Dual Wavelength FMCW Laser Fuze Under Different Types of Aerosol Interference. IEEE Sens. J. 2022, 22, 18953–18960. [Google Scholar]
- Xu, C.; Zha, B.; Zhang, R.; Xia, J.R.; Zheng, Z.; Li, S.P. Echo characteristics of pulsed lasers in non-uniform smoke environments. Opt. Express 2024, 32, 24222–24241. [Google Scholar] [CrossRef]
- Li, L.; Li, Y.; Gao, C.; Tu, J. Characterization of the detecting laser of narrow pulse collimation system for targets in clouds and fog. Aero Weapon. 2021, 28, 106–109. (In Chinese) [Google Scholar]
- Zha, B.; Zheng, Z.; Li, H.; Chen, G.; Yuan, H. Laser fuze specific target recognition based on grey system theory. Optik 2021, 247, 168020. [Google Scholar] [CrossRef]
- Li, J.; Lu, Y.; Yang, H.; Li, Z.; Liu, J.; Qiang, J.; Chen, Y. Detection of Atmospheric Wind Speed by Lidar Based on Quadrichannel Mach-Zehnder Interferometer. Photonics 2023, 10, 726. [Google Scholar] [CrossRef]
- Guo, Z.; Yang, B.; Wu, K.; Liang, Y.; Hao, S.; Huang, Z. FMCW Laser Fuze Structure with Multi-Channel Beam Based on 3D Particle Collision Scattering Model under Smoke Interference. Sensors 2024, 24, 5395. [Google Scholar] [CrossRef]
- Li, X.; Ma, Y.; Wang, Y.; Liu, N.; Hong, Y. Temporal and spatial analyses of particulate matter (PM10 and PM2.5) and its relationship with meteorological parameters over an urban city in northeast China. Atmos. Res. 2017, 198, 185–193. [Google Scholar] [CrossRef]
- Xie, L.; Zhong, H.; Du, Z.; Zhou, J. Monte Carlo simulation of electromagnetic wave transmittance in charged sand/dust storms. J. Quant. Spectrosc. Radiat. Transf. 2020, 241, 106744. [Google Scholar] [CrossRef]
- Al Naboulsi, M.; Sizun, H.; de Fornel, F. Fog attenuation prediction for optical and infrared waves. Opt. Eng. 2004, 43, 319–329. [Google Scholar] [CrossRef]
- Aptowicz, K.; Pan, Y.; Martin, S.; Fernandez, E.; Chang, R.; Pinnick, R. Decomposition of atmospheric aerosol phase function by particle size and asphericity from measurements of single particle optical scattering patterns. J. Quant. Spectrosc. Radiat. Transf. 2013, 131, 13–23. [Google Scholar] [CrossRef]
- Elshimy, M.A.; Hranilovic, S. Non-line-of-sight single-scatter propagation model for noncoplanar geometries. J. Opt. Soc. Am. A-Opt. Image Sci. Vis. 2011, 28, 420–428. [Google Scholar] [CrossRef]
- Ryde, J.; Hillier, N. Performance of laser and radar ranging devices in adverse environmental conditions. J. Field Robot. 2009, 26, 712–727. [Google Scholar] [CrossRef]
- Rassolkin, A.; Rjabtsikov, V.; Kuts, V.; Vaimann, T.; Kallaste, A.; Asad, B.; Partyshev, A. Digital Twin of an Electrical Motor Based on Empirical Performance Model. IEEE Access 2022, 10, 15635–15643. [Google Scholar] [CrossRef]
- Li, G.; Zhang, J.; Yang, J. Ocean Simulation Based on Particle System. In Proceedings of the 5th International Conference on Environmental Science and Material Application (ESMA), Xian, China, 15–16 December 2019. [Google Scholar]
- Guo, Z.; Yang, B.; Liang, Y.; Huang, Z. Virtual Simulation of the Effect of FMCW Laser Fuse Detector’s Component Performance Variability on Target Echo Characteristics under Smoke Interference. Materials 2022, 15, 4268. [Google Scholar] [CrossRef]
- Wang, F.; Chen, H.; Ma, C.; Xu, L. Construction of backscattering echo caused by cloud in laser fuze. Optik 2018, 171, 153–160. [Google Scholar] [CrossRef]



























| Parameter | Value |
|---|---|
| Laser wavelength | 0.808 m |
| Sweep bandwidth | 150 MHz |
| Modulation period | 0.5 ms |
| Emission divergence angle | 5 mrad |
| Receiving radius of lens | 6 mm |
| Receiving field of view | 45° |
| Target distance | 3 m |
| Target reflectivity | 0.3 |
| Smoke visibility | 8 m, 15 m |
| Smoke particle count reduction range | |
| Smoke particle size enlargement range | |
| Smoke particle position downshift range |
| Smoke Visibility | 8 m | 12 m | 15 m | Average |
|---|---|---|---|---|
| Amplitude growth rate | 74.2% | 171.7% | 294.6% | 180.2% |
| Smoke Visibility | Four-Channel Emission Laser | Single-Channel Emission Laser | Ratio |
|---|---|---|---|
| 5.7 m | 18.1% | 55.1% | 3.04 |
| 6.2 m | 59.7% | 274.6% | 4.60 |
| Smoke Visibility | 4.8 m | 5.7 m | 6.2 m |
|---|---|---|---|
| Single-channel emission laser | −5.59 dB | −4.74 dB | −3.57 dB |
| Four-channel emission laser | −8.13 dB | −5.06 dB | −0.96 dB |
Disclaimer/Publisher’s Note: The statements, opinions and data contained in all publications are solely those of the individual author(s) and contributor(s) and not of MDPI and/or the editor(s). MDPI and/or the editor(s) disclaim responsibility for any injury to people or property resulting from any ideas, methods, instructions or products referred to in the content. |
© 2025 by the authors. Licensee MDPI, Basel, Switzerland. This article is an open access article distributed under the terms and conditions of the Creative Commons Attribution (CC BY) license (https://creativecommons.org/licenses/by/4.0/).
Share and Cite
Guo, Z.; Yang, B.; Huang, Z. Four-Channel Emitting Laser Fuze Structure Based on 3D Particle Hybrid Collision Scattering Under Smoke Characteristic Variation. Appl. Sci. 2025, 15, 7292. https://doi.org/10.3390/app15137292
Guo Z, Yang B, Huang Z. Four-Channel Emitting Laser Fuze Structure Based on 3D Particle Hybrid Collision Scattering Under Smoke Characteristic Variation. Applied Sciences. 2025; 15(13):7292. https://doi.org/10.3390/app15137292
Chicago/Turabian StyleGuo, Zhe, Bing Yang, and Zhonghua Huang. 2025. "Four-Channel Emitting Laser Fuze Structure Based on 3D Particle Hybrid Collision Scattering Under Smoke Characteristic Variation" Applied Sciences 15, no. 13: 7292. https://doi.org/10.3390/app15137292
APA StyleGuo, Z., Yang, B., & Huang, Z. (2025). Four-Channel Emitting Laser Fuze Structure Based on 3D Particle Hybrid Collision Scattering Under Smoke Characteristic Variation. Applied Sciences, 15(13), 7292. https://doi.org/10.3390/app15137292

